Sign in to use this feature.

Years

Between: -

Subjects

remove_circle_outline
remove_circle_outline
remove_circle_outline
remove_circle_outline
remove_circle_outline
remove_circle_outline
remove_circle_outline
remove_circle_outline
remove_circle_outline

Journals

Article Types

Countries / Regions

Search Results (65)

Search Parameters:
Keywords = NSs protein

Order results
Result details
Results per page
Select all
Export citation of selected articles as:
15 pages, 1935 KB  
Article
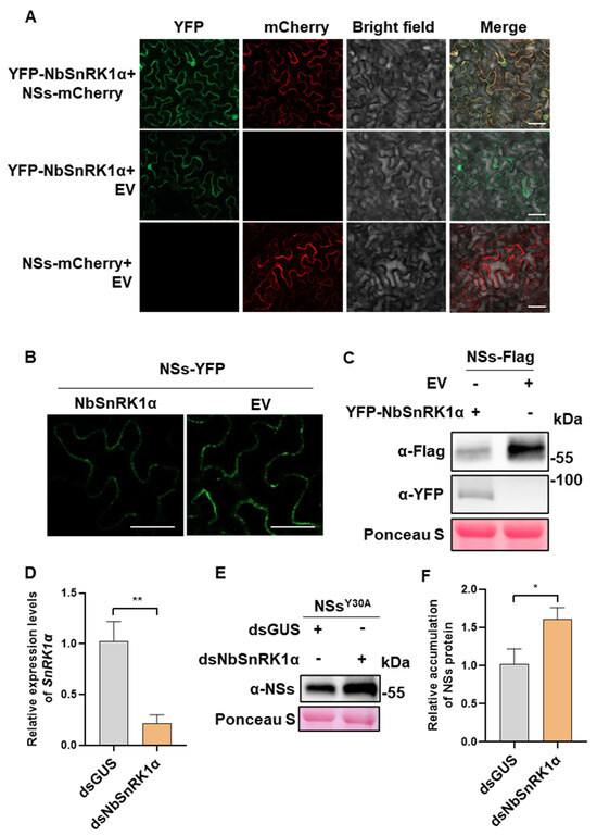
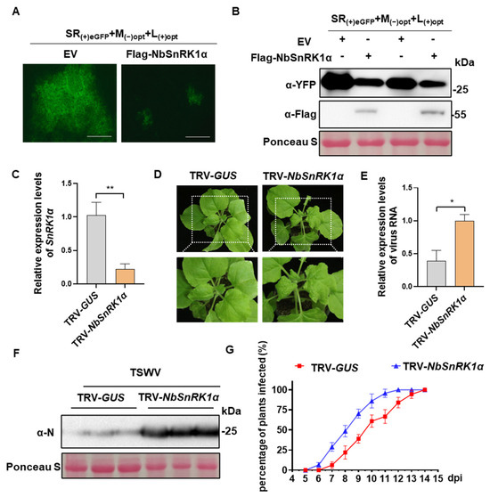
SnRK1α Restricts Tomato Spotted Wilt Virus Infection by Targeting the Viral Silencing Suppressor NSs for 26S Proteasome-Mediated Degradation
by Xingwang Zhang, Yulong Yuan, Qinhai Liu, Tianyi Zhang, Yuting Gao, Shenghan Zang, Jiwen Tian, Anji Lv, Jia Li, Min Zhu, Yinghua Ji, Xiaorong Tao and Mingfeng Feng
Agronomy 2026, 16(3), 284; https://doi.org/10.3390/agronomy16030284 - 23 Jan 2026
Viewed by 158
Abstract
Tomato spotted wilt virus (TSWV) is one of the most important plants segmented negative-strand RNA viruses (NSVs). Plants employ the ubiquitin–proteasome system (UPS) and autophagy pathways to degrade viral effector proteins, forming a key antiviral defense layer. SnRK1 functions as a central energy [...] Read more.
Tomato spotted wilt virus (TSWV) is one of the most important plants segmented negative-strand RNA viruses (NSVs). Plants employ the ubiquitin–proteasome system (UPS) and autophagy pathways to degrade viral effector proteins, forming a key antiviral defense layer. SnRK1 functions as a central energy sensor and plays pivotal roles in plant growth and development, as well as immune defense. However, whether SnRK1 modulates the infection of plant segmented NSVs and the underlying regulatory mechanisms remains elusive. In this study, we found that nonstructural protein NSs, a viral suppressor of RNA silencing (VSR) encoded by TSWV, specifically interacts with the catalytic α subunit of host SnRK1 (SnRK1α). NbSnRK1α promotes the degradation of NSs via the 26S proteasome pathway, independently of autophagy. Transient silencing of NbSnRK1α led to increased accumulation of the NSs protein. Furthermore, we found that NbSnRK1α significantly impairs the VSR activity of NSs by promoting its degradation, thereby restoring the host’s RNAi-mediated antiviral defense. Subsequent viral infection assays confirmed that NbSnRK1α inhibits TSWV replication, whereas silencing NbSnRK1α enhances the susceptibility of Nicotiana benthamiana to TSWV infection and facilitates systemic viral spread and disease symptom development. Our study uncovers a new antiviral defense case by which NbSnRK1α enhances host antiviral immunity through targeting a segmented negative-strand RNA viral effector for 26S proteasomal degradation, broadening the understanding of the NbSnRK1’s role in broad-spectrum antiviral defense. Full article
(This article belongs to the Special Issue Crop Antiviral Immunity and Viral Counter-Defense Strategies)
Show Figures

Figure 1

24 pages, 7363 KB  
Article
Preclinical Evaluation of Atorvastatin-Loaded PEGylated Liposomes in a Mouse Model of Traumatic Brain Injury
by Eun-Sol Hwang, Ja-Hae Kim, Ji-Hye Kim, Raveena Nagareddy, Yong-Yeon Jeong and Kang-Ho Choi
Int. J. Mol. Sci. 2025, 26(24), 12176; https://doi.org/10.3390/ijms262412176 - 18 Dec 2025
Viewed by 431
Abstract
Evidence on the therapeutic use of nanoparticles for traumatic brain injury (TBI) remains limited. This study aimed to evaluate the neuroprotective potential of atorvastatin-loaded polyethylene glycol (PEG)-conjugated liposomes (LipoStatin) in a mouse model of repetitive TBI. TBI was induced using five controlled head [...] Read more.
Evidence on the therapeutic use of nanoparticles for traumatic brain injury (TBI) remains limited. This study aimed to evaluate the neuroprotective potential of atorvastatin-loaded polyethylene glycol (PEG)-conjugated liposomes (LipoStatin) in a mouse model of repetitive TBI. TBI was induced using five controlled head impacts with a 120 g weight at 12-h intervals. Mice were randomly assigned to Sham, Control (saline-treated), Statin (free atorvastatin), Liposome (empty PEGylated liposomes without atorvastatin), and LipoStatin (atorvastatin-loaded PEGylated liposome) groups. LipoStatin (10 mg/kg/day) was intravenously administered for 5 days post-injury. Neurological function was evaluated using the neurological severity score (NSS), while blood–brain barrier (BBB) integrity and neuroinflammation were assessed on day 5, and cellular apoptosis on day 12. LipoStatin-treated mice exhibited the lowest NSSs. IVIS® imaging indicated significantly attenuated BBB disruption (p < 0.001), and Western blot analysis revealed restored caveolin-1 protein levels (p < 0.01), which are associated with BBB integrity. TNF-α levels were reduced considerably in the LipoStatin group compared to both the Control (p < 0.001) and Statin (p < 0.05) groups. Immunofluorescence showed reduced co-localization of caspase-3 with PDGFR-β and GFAP, indicating decreased pericyte and astrocyte apoptosis. These findings suggest that LipoStatin may confer neuroprotection in TBI by stabilizing BBB integrity, reducing inflammation, and mitigating cell death, supporting its potential as an improved nanocarrier-based therapeutic approach. Full article
(This article belongs to the Special Issue Stroke: Novel Molecular Mechanisms and Therapeutic Approaches)
Show Figures

Figure 1

13 pages, 1841 KB  
Article
The Interaction Network of NSm and Its Role as a Movement Protein in the Tomato Zonate Spot Virus
by Xingyue Zhao, Jianbin Chen, Limin Zheng, Jiajia Tu, Xin Wang, Xiaobin Shi, Yu Zhang, Shue Sun, Jie Zhang, Xue Zheng and Deyong Zhang
Viruses 2025, 17(12), 1570; https://doi.org/10.3390/v17121570 - 30 Nov 2025
Viewed by 472
Abstract
The tomato zonate spot virus (TZSV) poses a significant threat to agriculture. Therefore, the elucidation of the functional roles and interactions of its encoded proteins is crucial for the development of effective control strategies. The aim of this study was to investigate the [...] Read more.
The tomato zonate spot virus (TZSV) poses a significant threat to agriculture. Therefore, the elucidation of the functional roles and interactions of its encoded proteins is crucial for the development of effective control strategies. The aim of this study was to investigate the interaction network between the TZSV nucleocapsid (N), the non-structural M-segment (NSm) and the non-structural S-segment (NSs) proteins, with a focus on the functional characterization of the NSm protein. Yeast two-hybrid (Y2H) analysis indicated that both the N protein (N-N) and the NSm protein (NSm-NSm) exhibit self-interaction in vitro, with successful expression of all fusion proteins confirmed by Western blotting. Subsequently, we used bimolecular fluorescence complementation (BiFC) and luciferase complementation imaging (LCI) assays in epidermal cells of Nicotiana benthamiana to confirm that N and NSm proteins self-interact. In addition, heterologous interactions between NSs-N, N-NSm and NSs-NSm were also detected. BiFC and co-localization experiments with fusion proteins elucidated the interaction place of the cell: N-N and NSm-N interactions occurred in both the cytoplasm and nucleus, with NSm-NSm interaction occurring in the nucleus, whereas NSs-N and NSs-NSm interactions only occurred in the cytoplasm. Subcellular localization studies showed that the N protein is distributed in both the cytoplasm and the nucleus, whereas the NSm and NSs proteins are predominantly localized in the cytoplasm. In particular, NSm was found to specifically target plasmodesmata (PD) and co-localize with the known PD marker protein PDLP8. Interestingly, TZSV NSm was demonstrated to mediate the cell-to-cell movement of a cucumber mosaic virus mutant (ΔCMV-GFP) lacking its native movement protein (3a). This was evidenced by the spread of approximately 50 fluorescent foci to neighboring cells observed at 6 dpi. This study comprehensively describes the intricate interaction network between the N, NSm and NSs proteins of TZSV and clarifies their subcellular localizations within plant cells. Crucially, we provide conclusive evidence that the NSm protein of TZSV is a functional movement protein essential for facilitating viral intercellular transport which promotes viral spread within the host during systemic infection. These findings offer important insights into the infection mechanism of TZSV and provide potential targets for the control of TZSV. Full article
(This article belongs to the Section Viruses of Plants, Fungi and Protozoa)
Show Figures

Figure 1

17 pages, 6051 KB  
Article
Differential Expression of Antioxidant and Oxidant Pathways in Chronic Rhinosinusitis Without Nasal Polyps
by Yih-Jeng Tsai, Jiunn-Min Shieh, Ming-Chieh Ma and Wen-Bin Wu
Antioxidants 2025, 14(11), 1292; https://doi.org/10.3390/antiox14111292 - 28 Oct 2025
Viewed by 815
Abstract
Chronic rhinosinusitis without nasal polyps (CRSsNP) is a chronic inflammatory disease that lacks a clear pathogenesis/pathophysiology. While large studies focused on elucidating the pathophysiology of CRS with NPs (CRSwNP), this study aimed to use a systemic evaluation approach to identify the redox gene [...] Read more.
Chronic rhinosinusitis without nasal polyps (CRSsNP) is a chronic inflammatory disease that lacks a clear pathogenesis/pathophysiology. While large studies focused on elucidating the pathophysiology of CRS with NPs (CRSwNP), this study aimed to use a systemic evaluation approach to identify the redox gene expression profile, its association with oxidative damage in CRSsNP, and the differences between CRSsNP and -wNP. The expression of 84 redox genes was analyzed using real-time PCR array in control and CRSsNP nasal mucosae. Changes in the mRNA and protein levels of these redox differentially expressed genes (DEGs) were verified using a customized real-time PCR array, RT-PCR, and Western blotting in an additional 18 patients. 4-Hydroxynonenal (lipid peroxidation) and 3-nitrotyrosine (protein nitrosylation) expression, representing oxidative stress (OxS) and nitrosative stress (NsS) status, were examined using immunohistochemistry. We found 27 DEGs (24 upregulated and 3 downregulated) in CRSsNP. AKR1C2, GCLM, GPX2, NOS2, and NQO1 were upregulated and LPO was downregulated more than 4-fold. These changes led to a substantial increase in OxS in CRSsNP nasal mucosa. In a comparison of the currently identified 27 DEGs with the 23 previously reported CRSwNP genes, there were 16 unique redox DEGs expressed between CRSsNP and -wNP. A String protein interaction network analysis revealed that CRSsNP possessed “an adaptive antioxidant defense signature”, while CRSwNP showed “a pro-inflammatory and -oxidant pathway”. Collectively, we systemically performed transcriptomic analysis to profile OxS-related genes in CRSsNP and highlighted the unique redox gene sets and pathway differences between CRSsNP and -wNP. Full article
Show Figures

Figure 1

24 pages, 1691 KB  
Review
Immune Evasion by the NSs Protein of Rift Valley Fever Virus: A Viral Houdini Act
by Kaylee Petraccione, James G. Omichinski and Kylene Kehn-Hall
Viruses 2025, 17(10), 1398; https://doi.org/10.3390/v17101398 - 21 Oct 2025
Viewed by 1157
Abstract
Rift Valley fever virus (RVFV) is a negative-sense arbovirus that causes several severe diseases, including hemorrhagic fever in ruminants and humans. There are currently no FDA-approved vaccines or therapeutics for RVFV. The viral nonstructural protein NSs acts like a molecular Harry Houdini, the [...] Read more.
Rift Valley fever virus (RVFV) is a negative-sense arbovirus that causes several severe diseases, including hemorrhagic fever in ruminants and humans. There are currently no FDA-approved vaccines or therapeutics for RVFV. The viral nonstructural protein NSs acts like a molecular Harry Houdini, the world-famous escape artist, to help the virus evade the host’s innate immune response and serves as the main virulence factor of RVFV. In this review, we discuss the molecular mechanisms by which NSs interacts with multiple factors to modulate host processes, evade the host immune response, and facilitate viral replication. The impact of NSs mutations that cause viral attenuation is also discussed. Understanding the molecular mechanisms by which NSs evades the host innate immune response is crucial for developing novel therapeutics and vaccines targeting RVFV. Full article
(This article belongs to the Special Issue Bunyaviruses 2025)
Show Figures

Figure 1

19 pages, 2479 KB  
Article
Sensitivity of Diffusion Tensor Imaging for Assessing Injury Severity in a Rat Model of Isolated Diffuse Axonal Injury: Comparison with Histology and Neurological Assessment
by Vladislav Zvenigorodsky, Benjamin F. Gruenbaum, Ilan Shelef, Dmitry Frank, Beatris Tsafarov, Shahar Negev, Vladimir Zeldetz, Abed N. Azab, Matthew Boyko and Alexander Zlotnik
Int. J. Mol. Sci. 2025, 26(15), 7333; https://doi.org/10.3390/ijms26157333 - 29 Jul 2025
Cited by 1 | Viewed by 1357
Abstract
Diffuse axonal brain injury (DAI) is a common, debilitating consequence of traumatic brain injury, yet its detection and severity grading remain challenging in clinical and experimental settings. This study evaluated the sensitivity of diffusion tensor imaging (DTI), histology, and neurological severity scoring (NSS) [...] Read more.
Diffuse axonal brain injury (DAI) is a common, debilitating consequence of traumatic brain injury, yet its detection and severity grading remain challenging in clinical and experimental settings. This study evaluated the sensitivity of diffusion tensor imaging (DTI), histology, and neurological severity scoring (NSS) in assessing injury severity in a rat model of isolated DAI. A rotational injury model induced mild, moderate, or severe DAI in male and female rats. Neurological deficits were assessed 48 h after injury via NSS. Magnetic resonance imaging, including DTI metrics, such as fractional anisotropy (FA), relative anisotropy (RA), axial diffusivity (AD), mean diffusivity (MD), and radial diffusivity (RD), was performed prior to tissue collection. Histological analysis used beta amyloid precursor protein immunohistochemistry. Sensitivity and variability of each method were compared across brain regions and the whole brain. Histology was the most sensitive method, requiring very small groups to detect differences. Anisotropy-based MRI metrics, especially whole-brain FA and RA, showed strong correlations with histology and NSS and demonstrated high sensitivity with low variability. NSS identified injury but required larger group sizes. Diffusivity-based MRI metrics, particularly RD, were less sensitive and more variable. Whole-brain FA and RA were the most sensitive MRI measures of DAI severity and were comparable to histology in moderate and severe groups. These findings support combining NSS and anisotropy-based DTI for non-terminal DAI assessment in preclinical studies. Full article
Show Figures

Figure 1

29 pages, 2914 KB  
Article
Protein and Amino Acid Supplementation Among Recreational Gym Goers and Associated Factors—An Exploratory Study
by Sandor-Richard Nagy, Magdalena Mititelu, Violeta Popovici, Mihaela Gabriela Bontea, Annamaria Pallag and Tünde Jurca
J. Funct. Morphol. Kinesiol. 2025, 10(3), 248; https://doi.org/10.3390/jfmk10030248 - 28 Jun 2025
Viewed by 5028
Abstract
Objective: The present study investigated the relationship between protein and amino acid supplementation and various associated aspects among recreational gym goers at 2 gymnasiums in Oradea (Romania). Methods: A total of 165 gym goers (110 men and 55 women, most of them 18–30 [...] Read more.
Objective: The present study investigated the relationship between protein and amino acid supplementation and various associated aspects among recreational gym goers at 2 gymnasiums in Oradea (Romania). Methods: A total of 165 gym goers (110 men and 55 women, most of them 18–30 years old) with high educational levels were included in the present study, which was conducted as face-to-face interviews. Results: Participants were divided into 4 groups: protein supplement users (PSUs, 42/165), creatine supplement users (CSUs, 38/165), L-carnitine supplement users (LcSUs, 37/165), and protein + creatine + L-carnitine supplement users (PCLcSUs, 48/165). Most consumers were young (18–30 years) and preferred the triple combination. Females consumed PS and CS (38.2% and 34.5%, respectively), while the most-used NSs by males were PCLcS (36.4%) and LcS (27.3%). Obese gym goers opted for LcS consumption (r = 0.999, p < 0.05). Creatine and L-carnitine were consumed for force training (65.79 and 62.16%), while PCLcS and PS were used in cardio + force and force training in equal measures (42.86 and 47.92%, respectively). Most PSUs were gym goers for 7–12 months and more than 1 year (r = 0.999 and r = 0.952, respectively, p < 0.05), while PCLcSUs had a training frequency of at least 5 times a week (r = 0.968, p < 0.05). Muscle mass growth was the primary training focus for all NS users (57.89%), followed by muscular tonus (40.54%, p < 0.05). Almost 30% of one-only NS users reported various side effects, whereas all PCLcSUs claimed side effects (p < 0.05). Conclusions: Age and gender were key factors in diet type, training type, frequency, duration, scope, NS type, and dose intake. The frequency of side effects substantially depended on the kind of NS and the dose consumed. The present study’s results highlight the need for health professionals’ advice and monitoring in personalized diets and protein and amino acid supplementation in recreational gym goers. Full article
Show Figures

Figure 1

16 pages, 3450 KB  
Article
Elucidating Regulatory Mechanisms of Genes Involved in Pathobiology of Sjögren’s Disease: Immunostimulation Using a Cell Culture Model
by Daniel D. Kepple, Thomas E. Thornburg, Micaela F. Beckman, Farah Bahrani Mougeot and Jean-Luc C. Mougeot
Int. J. Mol. Sci. 2025, 26(12), 5881; https://doi.org/10.3390/ijms26125881 - 19 Jun 2025
Cited by 1 | Viewed by 1085
Abstract
Sjögren’s disease (SjD) is an autoimmune disease of exocrine tissues. Prior research has shown that ETS proto-oncogene 1 (ETS1), STAT1, and IL33 may contribute to the disease’s pathology. However, the regulatory mechanisms of these genes remain poorly characterized. Our objective was to explore [...] Read more.
Sjögren’s disease (SjD) is an autoimmune disease of exocrine tissues. Prior research has shown that ETS proto-oncogene 1 (ETS1), STAT1, and IL33 may contribute to the disease’s pathology. However, the regulatory mechanisms of these genes remain poorly characterized. Our objective was to explore the mechanisms of SjD pathology and to identify dysfunctional regulators of these genes by immunostimulation of SjD and sicca relevant cell lines. We used immortalized salivary gland epithelial cell lines (iSGECs) from Sjögren’s disease (pSS1) and sicca (nSS2) patients, previously developed in our lab, and control cell line A253 to dose with immunostimulants IFN-γ or poly(I:C) (0 to 1000 ng/mL and 0 to 1000 µg/mL, respectively) over a 72 h time course. Gene expression was determined using qRT-PCR delta-delta-CT method based on glyceraldehyde-3-phosphate dehydrogenase (GAPDH) for mRNA and U6 small nuclear RNA 1 (U6) for miRNA, using normalized relative fold changes 48 h post-immunostimulation. Protein expression was quantified 72 h post-stimulation by Western blotting. Reference-based RNA-seq of immunostimulated pSS1 and nSS2 cells was performed to characterize the reactome of genes conserved across all used doses. The expression of ETS1 and STAT1 protein was upregulated (p < 0.05) in IFN-γ-treated pSS1 and nSS2, as compared to A253 cells. IFN-γ-treated nSS2 cell showed significant IL33 upregulation. Also, IL33 had a correlated (p < 0.01) U-shaped response for low-mid-range doses for IFN-γ- and poly(I:C)-treated pSS1 cells. RNA-seq showed 175 conserved differentially expressed (DE) genes between nSS2 and pSS1 immunostimulated cells. Of these, 44 were shown to interact and 39 were more abundant (p < 0.05) in pSS1 cells. Western blotting demonstrated nSS2 cells expressing ETS1 uniformly across treatments compared to pSS1 cells, despite similar mRNA abundance. miR-145b and miR-193b were significantly under-expressed in IFN-γ-treated nSS2 cells compared to pSS1 cells (p < 0.01). ETS1 and IL33 showed disproportionate mRNA and protein abundances between immunostimulated Sjögren’s disease-derived (pSS1), and sicca-derived (nSS2) cell lines. Such differences could be explained by higher levels of miR-145b and miR-193b present in pSS1 cells. Also, RNA-seq results suggested an increased sensitivity of pSS1 cells to immunostimulation. These results reflect current pathobiology aspects, confirming the relevance of immortalized salivary gland epithelial cell lines. Full article
Show Figures

Figure 1

30 pages, 4666 KB  
Article
The Impact of Protein and Amino Acid Supplementation on Muscular Strength and Endurance in Recreational Gym-Goers During 8-Week Resistance Training
by Sandor-Richard Nagy, Magdalena Mititelu, Ruxandra-Cristina Marin, Violeta Popovici, Annamaria Pallag and Tünde Jurca
Sports 2025, 13(6), 182; https://doi.org/10.3390/sports13060182 - 11 Jun 2025
Cited by 1 | Viewed by 15378
Abstract
Objective: Most recreational gym-goers independently consume nutritional supplements (NSs) without physician advice and a personalized diet. The present study examines the preference for nutritional supplements (NSs) based on protein and amino acids of 218 recreational gym-goers (males and females aged 18–60). It also [...] Read more.
Objective: Most recreational gym-goers independently consume nutritional supplements (NSs) without physician advice and a personalized diet. The present study examines the preference for nutritional supplements (NSs) based on protein and amino acids of 218 recreational gym-goers (males and females aged 18–60). It also investigates the NS’s impact on resistance training (RT) performance. Methods: All participants (n = 218) were regular members of two gym centers in Oradea. Baseline data and information about daily diet and supplement preferences were obtained through face-to-face interviews. At the same time, RT performance was assessed by measuring 1RM in six exercises three times (W0, W4, and W8). Results: Our findings reveal that 24.3% of participants did not consume NSs, while the majority (75.6%, p < 0.05) used them to improve their physical condition; men were more likely to consume NSs than women (83.3% vs. 63.9%, p < 0.05). Gym-goers were grouped based on their NS consumption: L-carnitine, creatine, whey protein (WP), and triple combination; the non-supplemented group was the control. The combination substantially correlated with a balanced diet, 3001–3500 and >3500 calories/day; creatine was appreciably associated with 2001–2500 calories/day; L-carnitine was associated with 151–200 g protein/day, while control was considerably linked with a vegetarian diet and <1000 calorie/day (r > 0.900, p < 0.05). The results showed that almost all participants exhibited progressive muscle strength improvements. As an overview, 1RM substantially varied with NS consumed, body weight status, and gender (p < 0.0001), except for the pull-up count, which varied with NS and gender (p < 0.0001). Additionally, 1RM significantly varied with age (deadlift and pull-ups), daily protein consumption (back squats, biceps, and triceps), daily calories (back squats), and diet type (biceps, triceps, and pull-up exercises), p < 0.05. On the other hand, most NSs associated with RT exercises led to a general increase in body weight. Only L-carnitine decreased it. Conclusions: Resistance training records of recreational athletes are significantly influenced by age, gender, body weight status, NS type, and daily diet features (p < 0.05). Our findings highlight the essential role of professional guidance in nutritional supplementation associated with a suitable diet for optimal RT performance of recreational athletes. Full article
(This article belongs to the Special Issue Enhancing Performance and Promoting Health Through Nutrition)
Show Figures

Figure 1

15 pages, 4945 KB  
Review
The Role of Orthobunyavirus Glycoprotein Gc in the Viral Life Cycle: From Viral Entry to Egress
by Han Gao, Dengshuai Zhao, Canyuan Li, Menghua Deng, Gan Li, Shengfeng Chen, Mengmeng Zhao, Limei Qin and Keshan Zhang
Molecules 2025, 30(3), 503; https://doi.org/10.3390/molecules30030503 - 23 Jan 2025
Cited by 8 | Viewed by 3456
Abstract
Orthobunyavirus refers to the virus members within the Genus Orthobunyavirus, which is the largest virus genus in the Family Peribunyaviridae and even Class Bunyaviricetes. To date, over 130 species of Orthobunyaviruses have been identified worldwide. Orthobunyaviruses mainly infect arthropods, while some species are [...] Read more.
Orthobunyavirus refers to the virus members within the Genus Orthobunyavirus, which is the largest virus genus in the Family Peribunyaviridae and even Class Bunyaviricetes. To date, over 130 species of Orthobunyaviruses have been identified worldwide. Orthobunyaviruses mainly infect arthropods, while some species are capable of being transmitted to mammals, including humans, via intermediate vectors. As emerging and re-emerging pathogens, orthobunyavirus poses a significant threat to both human and veterinary public health worldwide. Currently, there are no commercial vaccines against orthobunyavirus. The structure of orthobunyavirus is relatively simple, consisting of a typical tri-segmented negative-sense RNA genome that encodes four structural proteins (L, Gn, Gc, and N) and two non-structural proteins (NSm and NSs). The highly glycosylated Gc protein, which has a complex conformation and forms polymers embedded in the viral envelope, plays a critical role in inducing neutralizing antibodies throughout the orthobunyavirus infection cycle from entry to egress. This review provides a comprehensive summary of the virus-encoded Gc protein and its role in the virus life cycle from viral entry to egress, offering researchers with valuable integrated information for further investigations. Full article
Show Figures

Figure 1

14 pages, 5483 KB  
Article
Potential of Deer Placenta Extract in Hair Cell Regeneration and Its Nanoniosome-Microspicule Gel as a Transfollicular Delivery System
by Worranan Rangsimawong, Sureewan Duangjit, Phaijit Sritananuwat, Tanasait Ngawhirunpat and Praneet Opanasopit
Cosmetics 2024, 11(6), 204; https://doi.org/10.3390/cosmetics11060204 - 26 Nov 2024
Cited by 1 | Viewed by 11641
Abstract
Background: Deer placenta extract (DPE), rich in bioactive macromolecules, promotes regenerative effects in both normal and damaged cells. However, effective delivery of these macromolecules through the skin remains a challenge. Objectives: To investigate the potential of DPE in regenerating hair cells and to [...] Read more.
Background: Deer placenta extract (DPE), rich in bioactive macromolecules, promotes regenerative effects in both normal and damaged cells. However, effective delivery of these macromolecules through the skin remains a challenge. Objectives: To investigate the potential of DPE in regenerating hair cells and to develop a nanoniosome (NS) and microspicule (MS) formulation as a promising transfollicular delivery system. Methods: The bioactivity of DPE was assessed in human follicle dermal papilla (HFDP) cells, including cells damaged by chemotherapy. The NS-MS formulation was designed to deliver biomacromolecules from DPE into skin and hair follicles. Results: DPE at 2000 µg/mL exhibited no cytotoxicity and significantly enhanced proliferation in both normal and cisplatin-treated HFDP cells. The DPE-loaded NSs displayed nanovesicles with a uniform size distribution and a negative surface charge. When incorporated into the MS gel, NS-MS demonstrated a synergistic effect, significantly enhancing the transdermal and transfollicular delivery of macromolecular protein into the skin layers and hair follicles. Conclusions: DPE promoted hair cell proliferation and facilitated the recovery of hair cells damaged by chemotherapy, especially when formulated into the NS-MS system, which effectively delivered bioactive macromolecules to the target site. This suggests its potential role in promoting hair regrowth. Full article
(This article belongs to the Special Issue 10th Anniversary of Cosmetics—Recent Advances and Perspectives)
Show Figures

Figure 1

10 pages, 2185 KB  
Article
The Effect of Tryptophan-to-Tyrosine Mutation at Position 61 of the Nonstructural Protein of Severe Fever with Thrombocytopenia Syndrome Virus on Viral Replication through Autophagosome Modulation
by Ji-Young Park, Amal Senevirathne, Khristine Kaith S. Lloren and John Hwa Lee
Int. J. Mol. Sci. 2024, 25(12), 6394; https://doi.org/10.3390/ijms25126394 - 10 Jun 2024
Cited by 1 | Viewed by 2273
Abstract
In our prior investigations, we elucidated the role of the tryptophan-to-tyrosine substitution at the 61st position in the nonstructural protein NSsW61Y in diminishing the interaction between nonstructural proteins (NSs) and nucleoprotein (NP), impeding viral replication. In this study, we focused on the involvement [...] Read more.
In our prior investigations, we elucidated the role of the tryptophan-to-tyrosine substitution at the 61st position in the nonstructural protein NSsW61Y in diminishing the interaction between nonstructural proteins (NSs) and nucleoprotein (NP), impeding viral replication. In this study, we focused on the involvement of NSs in replication via the modulation of autophagosomes. Initially, we examined the impact of NP expression levels, a marker for replication, upon the infection of HeLa cells with severe fever thrombocytopenia syndrome virus (SFTSV), with or without the inhibition of NP binding. Western blot analysis revealed a reduction in NP levels in NSsW61Y-expressing conditions. Furthermore, the expression levels of the canonical autophagosome markers p62 and LC3 decreased in HeLa cells expressing NSsW61Y, revealing the involvement of individual viral proteins on autophagy. Subsequent experiments confirmed that NSsW61Y perturbs autophagy flux, as evidenced by reduced levels of LC3B and p62 upon treatment with chloroquine, an inhibitor of autophagosome–lysosome fusion. LysoTracker staining demonstrated a decrease in lysosomes in cells expressing the NS mutant compared to those expressing wild-type NS. We further explored the mTOR-associated regulatory pathway, a key regulator affected by NS mutant expression. The observed inhibition of replication could be linked to conformational changes in the NSs, impairing their binding to NP and altering mTOR regulation, a crucial upstream signaling component in autophagy. These findings illuminate the intricate interplay between NSsW61Y and the suppression of host autophagy machinery, which is crucial for the generation of autophagosomes to facilitate viral replication. Full article
(This article belongs to the Section Molecular Microbiology)
Show Figures

Figure 1

12 pages, 3121 KB  
Article
Regulation of STAT1 and STAT4 Expression by Growth Factor and Interferon Supplementation in Sjögren’s Syndrome Cell Culture Models
by Jean-Luc C. Mougeot, Thomas E. Thornburg, Braxton D. Noll, Michael T. Brennan and Farah Bahrani Mougeot
Int. J. Mol. Sci. 2024, 25(6), 3166; https://doi.org/10.3390/ijms25063166 - 9 Mar 2024
Cited by 5 | Viewed by 2837
Abstract
Our goal was to investigate the effects of epidermal growth factor (EGF) and interferons (IFNs) on signal transducer and activator of transcription STAT1 and STAT4 mRNA and active phosphorylated protein expression in Sjögren’s syndrome cell culture models. iSGECs (immortalized salivary gland epithelial cells) [...] Read more.
Our goal was to investigate the effects of epidermal growth factor (EGF) and interferons (IFNs) on signal transducer and activator of transcription STAT1 and STAT4 mRNA and active phosphorylated protein expression in Sjögren’s syndrome cell culture models. iSGECs (immortalized salivary gland epithelial cells) and A253 cells were treated with EGF, IFN-alpha, -beta, -gamma, or mitogen-activated protein kinase p38 alpha (p38-MAPK) inhibitor for 0–24–48–72 h. STAT1 and STAT4 mRNA expression was quantified by qRT-PCR. Untreated and treated cells were compared using the delta-delta-CT method based on glyceraldehyde-3-phosphate dehydrogenase (GAPDH) normalized relative fold changes. phospho-tyrosine-701-STAT1 and phospho-serine-721-STAT4 were detected by Western blot analysis. STAT4 mRNA expression decreased 48 h after EGF treatment in A253 cells, immortalized salivary gland epithelial cells iSGECs nSS2 (sicca patient origin), and iSGECs pSS1 (anti-SSA negative Sjögren’s Syndrome patient origin). EGF and p38-MAPK inhibitor decreased A253 STAT4 mRNA levels. EGF combined with IFN-gamma increased phospho-STAT4 and phospho-STAT1 after 72 h in all cell lines, suggesting additive effects for phospho-STAT4 and a major effect from IFN-gamma for phospho-STAT1. pSS1 and nSS2 cells responded differently to type I and type II interferons, confirming unique functional characteristics between iSGEC cell lines. EGF/Interferon related pathways might be targeted to regulate STAT1 and STAT4 expression in salivary gland epithelial cells. Further investigation is required learn how to better target the Janus kinases/signal transducer and activator of transcription proteins (JAK/STAT) pathway-mediated inflammatory response in Sjögren’s syndrome. Full article
Show Figures

Figure 1

19 pages, 3363 KB  
Article
Serum SARM1 Levels and Diabetic Peripheral Neuropathy in Type 2 Diabetes: Correlation with Clinical Neuropathy Scales and Nerve Conduction Studies and Impact of COVID-19 vaccination
by Moafaq S. Alrawaili, Ahmad R. Abuzinadah, Aysha A. AlShareef, Emad A. Hindi, Ahmed K. Bamaga, Weam Alshora and Hashim Sindi
Vaccines 2024, 12(2), 209; https://doi.org/10.3390/vaccines12020209 - 17 Feb 2024
Cited by 2 | Viewed by 2994
Abstract
Patients with peripheral neuropathy with type 2 diabetes mellitus (T2DM) are more likely to have functional impairments. Recently, the gene for serum sterile alpha and toll/interleukin receptor motif-containing protein 1 (SARM1), which may contribute to the pathogenesis of Wallerian degeneration, was discovered in [...] Read more.
Patients with peripheral neuropathy with type 2 diabetes mellitus (T2DM) are more likely to have functional impairments. Recently, the gene for serum sterile alpha and toll/interleukin receptor motif-containing protein 1 (SARM1), which may contribute to the pathogenesis of Wallerian degeneration, was discovered in mice models of peripheral neuropathy. We set out to assess serum SARM1’s activity as a potential biomarker for the early identification of diabetic peripheral neuropathy in T2DM patients while also examining the impact of the COVID-19 vaccine on SARM1 levels. We assessed the cross-sectional relationships between the SARM1 biomarker, clinical neuropathy scales, and nerve conduction parameters in 80 participants aged between 30 years and 60 years. The analysis was carried out after the patients were split into two groups since we discovered a significant increase in SARM1 levels following the second dose of the COVID-19 vaccination, where group A received one dose of the COVID-19 vaccine inoculation, and group B received two doses of the COVID-19 vaccine. SARM1 was correlated significantly (p < 0.05) with MNSIe and NSS in group A and showed a consistent positive correlation with the other neuropathy clinical scales in group A and group B without reaching statistical significance. Additionally, SARM1 was negatively correlated significantly (p < 0.05) with the median sensory amplitude in group A and showed a consistent negative correlation with the six other sensory and motor nerves’ potential amplitude in group A and group B without reaching statistical significance. In conclusion, SARM1 showed a consistent correlation with clinical neuropathy scales and nerve conduction parameters after accounting for the influence of COVID-19 vaccination doses. Full article
Show Figures

Figure 1

12 pages, 4110 KB  
Article
Genetic Characteristics of Wuxiang Virus in Shanxi Province, China
by Yuke Zheng, Xiaodong Tian, Ruichen Wang, Xiaohui Yao, Weijia Zhang, Qikai Yin, Fan Li, Kai Nie, Qianqian Cui, Songtao Xu, Shihong Fu, Hao Li, Jingxia Cheng and Huanyu Wang
Viruses 2024, 16(1), 103; https://doi.org/10.3390/v16010103 - 10 Jan 2024
Viewed by 2308
Abstract
Wuxiang virus (WUXV) is the first sandfly-borne Phlebovirus isolated from Phlebotomus chinensis collected in China and has been established as a consistent viral presence in the local sandfly populations of both Wuxiang County and Yangquan City. However, its distribution in the Shanxi Province [...] Read more.
Wuxiang virus (WUXV) is the first sandfly-borne Phlebovirus isolated from Phlebotomus chinensis collected in China and has been established as a consistent viral presence in the local sandfly populations of both Wuxiang County and Yangquan City. However, its distribution in the Shanxi Province remains unclear. In this study, three novel WUXV strains were isolated from sandflies collected from Jiexiu City, Shanxi Province, China, in 2022. Subsequently, whole-genome sequences of these novel strains were generated using next-generation sequencing. The open reading frame (ORF) sequences of the WUXV strains from the three locations were subjected to gene analysis. Phylogenetic analysis revealed that WUXV belongs to two distinct clades with geographical differences. Strains from Wuxiang County and Yangquan City belonged to clade 1, whereas strains from Jiexiu City belonged to clade 2. Reassortment and recombination analyses indicated no gene reassortment or recombination between the two clades. However, four reassortments or recombination events could be detected in clade 1 strains. By aligning the amino acid sequences, eighty-seven mutation sites were identified between the two clades, with seventeen, sixty, nine, and one site(s) in the proteins RdRp, M, NSs, and N, respectively. Additionally, selection pressure analysis identified 17 positively selected sites across the entire genome of WUXV, with two, thirteen, one, and one site(s) in the proteins RdRp, M, NSs, and N, respectively. Notably, sites M-312 and M-340 in the M segment not only represented mutation sites but also showed positive selective pressure effects. These findings highlight the need for continuous nationwide surveillance of WUXV. Full article
(This article belongs to the Section Invertebrate Viruses)
Show Figures

Figure 1

Back to TopTop