Sign in to use this feature.

Years

Between: -

Subjects

remove_circle_outline
remove_circle_outline
remove_circle_outline
remove_circle_outline

Journals

Article Types

Countries / Regions

Search Results (20)

Search Parameters:
Keywords = NMR-based metabonomics

Order results
Result details
Results per page
Select all
Export citation of selected articles as:
31 pages, 25829 KB  
Article
The Hepatoprotective Properties of the Revised Formulation of Dahuang Xiaoshi Tang, an Ancient Chinese Herbal Decoction, Are Probed by Integrated Metabolomics and Network Pharmacology
by Xiangpeng Kong, Xiaoyang Wang, Haiqin Ren, Yajun Yao, Hui Zhang, Huifeng Li, Huifang Li, Yangang Cheng, Zhuqing Song, Miaorong Pei and Karl Wah Keung Tsim
Pharmaceuticals 2025, 18(10), 1534; https://doi.org/10.3390/ph18101534 - 13 Oct 2025
Viewed by 1592
Abstract
Background: Dahuang Xiaoshi Tang (DXT), an ancient Chinese herbal remedy dating back to 220 AD, as documented initially in “Treatise on Febrile and Miscellaneous Diseases,” is used to treat damp-heat jaundice with interior sthenia syndrome. In DXT, anthraquinones and alkaloids form insoluble [...] Read more.
Background: Dahuang Xiaoshi Tang (DXT), an ancient Chinese herbal remedy dating back to 220 AD, as documented initially in “Treatise on Febrile and Miscellaneous Diseases,” is used to treat damp-heat jaundice with interior sthenia syndrome. In DXT, anthraquinones and alkaloids form insoluble complexes, reducing its effectiveness. A revised herbal extract, DXT-M, was developed, and its hepatoprotective properties were demonstrated in animal models using pharmacodynamic, metabolomic, network pharmacological, and toxicological approaches. Methods: The α-naphthalene isothiocyanate was utilised to establish the acute liver injury rat model. The assays of glutamate pyruvate transaminase, glutamic oxalacetic transaminase, alkaline phosphatase, bilirubin, total bile acid, complement 3 (C3) and C4, interleukin-2 (IL-2) and IL-6, tumour necrosis factor α (TNF-α), and pathological morphology were used to evaluate the hepatoprotection of DXT in comparison to DXT-M. The 1H-NMR-based serum and urine metabolomics were performed to identify potential biomarkers and metabolic pathways of DXT-M in treating hepatitis. The intrinsic regulatory mechanisms of DXT in liver protection, as well as the combination of network toxicology, were elucidated. Statistical analyses included RM two-way ANOVA with Geisser–Greenhouse correction and Dunnett’s post hoc test for longitudinal data, and one-way ANOVA with Dunnett’s post hoc test for group comparisons. Data were shown as mean ± SD. Results: Liver-injured animals exhibited weight loss, ruffled fur, and liver damage, accompanied by elevated liver function indicators. DXT-M effectively improved these symptoms, repaired liver damage, restored liver function, and regulated immune status by modulating complement 3. Metabonomics and other analyses indicated the CYP/GST-ROS axis is key to its hepatoprotective effects. DXT-M outperformed DXT in efficacy. Conclusions: DXT-M demonstrated significant effectiveness in restoring liver pathological damage, correcting abnormal biochemical indicators of liver function, and regulating complement factors. The pathway of CYP/GST-ROS served as the shared regulatory axis and transformation site for DXT-M’s liver protective effects. These findings suggest that DXT-M has potential as a treatment for acute liver injury, highlighting the need for further research into its underlying molecular mechanisms as well as its complete material basis. This study’s main limitation is its focus on acute models; future research should include other liver diseases and clinical observation to evaluate its full potential. Full article
(This article belongs to the Special Issue Network Pharmacology of Natural Products, 2nd Edition)
Show Figures

Graphical abstract

15 pages, 2552 KB  
Article
Mapping Thrombosis Serum Markers by 1H-NMR Allied with Machine Learning Tools
by Lucas G. Martins, Bruna M. Manzini, Silmara Montalvão, Millene A. Honorato, Marina P. Colella, Gabriela G. Y. Hayakawa, Erich V. de Paula, Fernanda A. Orsi, Erik S. Braga, Nataša Avramović, Folurunsho Bright Omage, Ljubica Tasic and Joyce M. Annichino-Bizzacchi
Molecules 2024, 29(24), 5895; https://doi.org/10.3390/molecules29245895 - 13 Dec 2024
Viewed by 1620
Abstract
Machine learning and artificial intelligence tools were used to investigate the discriminatory potential of blood serum metabolites for thromboembolism and antiphospholipid syndrome (APS). 1H-NMR-based metabonomics data of the serum samples of patients with arterial or venous thromboembolism (VTE) without APS (n = [...] Read more.
Machine learning and artificial intelligence tools were used to investigate the discriminatory potential of blood serum metabolites for thromboembolism and antiphospholipid syndrome (APS). 1H-NMR-based metabonomics data of the serum samples of patients with arterial or venous thromboembolism (VTE) without APS (n = 32), thrombotic primary APS patients (APS, n = 32), and healthy controls (HCs) (n = 32) were investigated. Unique metabolic profiles between VTE and HCs, APS and HCs, and between VTE and triple-positive APS groups were indicative of the significant alterations in the metabolic pathways of glycolysis, the TCA cycle, lipid metabolism, and branched-chain amino acid (BCAA) metabolism, and pointed to the complex pathogenesis mechanisms of APS and VTE. Histidine, 3-hydroxybutyrate, and threonine were shown to be the top three metabolites with the most substantial impact on model predictions, suggesting that these metabolites play a pivotal role in distinguishing among APS, VTE, and HCs. These metabolites might be potential biomarkers to differentiate APS and VTE patients. Full article
(This article belongs to the Topic Application of Analytical Technology in Metabolomics)
Show Figures

Figure 1

10 pages, 1912 KB  
Article
Metabolomic Prediction of Cadmium Nephrotoxicity in the Snail Helix aspersa maxima
by Aude Devalckeneer, Marion Bouviez, Amandine Gautier and Jean-Marie Colet
Metabolites 2024, 14(8), 455; https://doi.org/10.3390/metabo14080455 - 17 Aug 2024
Cited by 2 | Viewed by 1470
Abstract
The decontamination of polluted soils is a major socioeconomic issue in many industrialized countries. In situ remediation approaches are nowadays preferred to ex situ techniques, but they require among others the use of bioindicators, which are sensitive to the progressive depollution on health [...] Read more.
The decontamination of polluted soils is a major socioeconomic issue in many industrialized countries. In situ remediation approaches are nowadays preferred to ex situ techniques, but they require among others the use of bioindicators, which are sensitive to the progressive depollution on health effects. Animal species have been mainly used so far to monitor aquatic and air pollution. Current research focuses on the development of living indicators of soil pollution. In this study, the garden snail Helix aspersa maxima was acutely exposed to cadmium, one major soil contaminant causing severe health effects, including nephrotoxicity. Kidney and hemolymph were sampled and analyzed by a 1H-NMR-based metabonomic approach. Shortly after Cd exposure, numerous metabolic changes occurred in the hemolymph and kidney extracts. Altogether, they were indicative of a switch in energy sources from the Krebs cycle towards b-oxidation and the utilization of stored galactogen polysaccharides. Then, the activation of antioxidant defenses in the renal cells was suggested by the alteration in some precursors of glutathione synthesis, such as glutamate, and by the release of the antioxidant anserin. Cell membrane damage was evidenced by the increased levels of some osmolytes, betaine and putrescine, as well as by a membrane repair mechanism involving choline. Finally, the development of metabolic acidosis was suggested by the elevation in 3-HMG in the hemolymph, and the more pronounced lysine levels were consistent with acute excretion troubles. Cd-induced renal damage was objectified by the increased level of riboflavin, a recognized biomarker of nephrotoxicity. Full article
(This article belongs to the Special Issue Advances in Ecotoxicology and Metabolism)
Show Figures

Figure 1

15 pages, 6728 KB  
Article
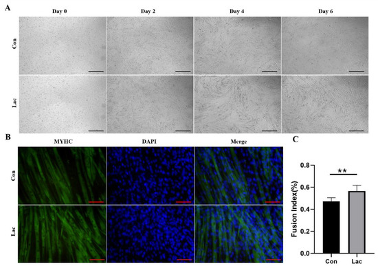
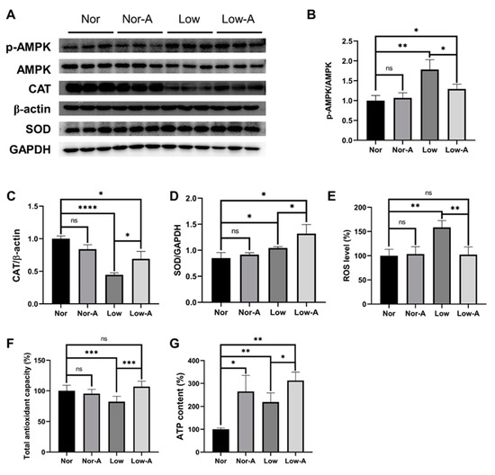
NMR-Based Metabolic Profiling of the Effects of α-Ketoglutarate Supplementation on Energy-Deficient C2C12 Myotubes
by Yantong Li, Shuya Zhang, Caihua Huang and Donghai Lin
Molecules 2023, 28(9), 3840; https://doi.org/10.3390/molecules28093840 - 30 Apr 2023
Cited by 3 | Viewed by 2862
Abstract
Skeletal muscle is closely linked to energy metabolism, but it is inevitably deprived of energy. Cellular differentiation is an essential and energy-demanding process in skeletal muscle development. Much attention has been paid to identifying beneficial factors that promote skeletal muscle satellite cell differentiation [...] Read more.
Skeletal muscle is closely linked to energy metabolism, but it is inevitably deprived of energy. Cellular differentiation is an essential and energy-demanding process in skeletal muscle development. Much attention has been paid to identifying beneficial factors that promote skeletal muscle satellite cell differentiation and further understanding the underlying regulatory mechanisms. As a critical metabolic substrate or regulator, α-ketoglutarate (AKG) has been recognized as a potential nutritional supplement or therapeutic target for skeletal muscle. We have previously found beneficial effects of AKG supplementation on the proliferation of C2C12 myoblasts cultured under both normal and energy-deficient conditions and have further elucidated the underlying metabolic mechanisms. However, it remains unclear what role AKG plays in myotube formation in different energy states. In the present study, we investigated the effects of AKG supplementation on the differentiation of C2C12 myoblasts cultured in normal medium (Nor myotubes) and low glucose medium (Low myotubes) and performed NMR-based metabonomic profiling to address AKG-induced metabolic changes in both Nor and Low myotubes. Significantly, AKG supplementation promoted myotube formation and induced metabolic remodeling in myotubes under normal medium and low glucose medium, including improved energy metabolism and enhanced antioxidant capacity. Specifically, AKG mainly altered amino acid metabolism and antioxidant metabolism and upregulated glycine levels and antioxidase expression. Our results are typical for the mechanistic understanding of the effects of AKG supplementation on myotube formation in the two energy states. This study may be beneficial for further exploring the applications of AKG supplementation in sports, exercise, and therapy. Full article
Show Figures

Figure 1

13 pages, 12638 KB  
Article
1H-NMR-Based Metabonomics Study to Reveal the Progressive Metabolism Regulation of SAP Deficiency on ApoE−/− Mice
by Qian Li, Wanting Chen, Wenbin Huang, Ranran Hou, Xinping Huang, Man Xu, Limei Que, Lijing Wang and Yongxia Yang
Metabolites 2022, 12(12), 1278; https://doi.org/10.3390/metabo12121278 - 16 Dec 2022
Cited by 1 | Viewed by 2253
Abstract
Atherosclerosis is the most common disease of the vascular system and the metabolic disorder is one of its important molecular mechanisms. SAP protein is found to be highly expressed in atherosclerotic blood vessels. Our previous study found that SAP deficiency can significantly inhibit [...] Read more.
Atherosclerosis is the most common disease of the vascular system and the metabolic disorder is one of its important molecular mechanisms. SAP protein is found to be highly expressed in atherosclerotic blood vessels. Our previous study found that SAP deficiency can significantly inhibit the development of atherosclerosis. However, the regulatory effect of SAP deficiency on AS metabolism is unknown. Based on 1H-NMR metabonomics, this study investigated the serum metabolic changes in ApoE−/−;SAP−/− mice compared with ApoE−/− mice during the whole progression of atherosclerosis. The results showed that acetate, pyruvate, choline and VLDL + LDL were statistically regulated to the normal levels as in C57 mice by SAP deficiency in ApoE−/−;SAP−/− mice at 8 w (without obvious plaques). With the appearance and aggravation of atherosclerotic plaques (8 + 4 w and 8 + 8 w), the four metabolites of acetate, pyruvate, choline and VLDL + LDL were continuously regulated, which were denoted as the metabolic regulatory markers of SAP deficiency. We also found that the changes in these four metabolites had nothing to do with high-fat diet. Therefore, it was revealed that SAP deficiency regulated the metabolic disorders in ApoE−/− prior to the appearance of obvious atherosclerotic plaques, which is one of the important mechanisms leading to the inhibition of atherosclerosis, providing a new basis for the application of SAP in atherosclerosis. Full article
Show Figures

Graphical abstract

16 pages, 3543 KB  
Article
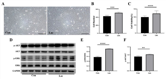
Lactate Activates AMPK Remodeling of the Cellular Metabolic Profile and Promotes the Proliferation and Differentiation of C2C12 Myoblasts
by Yu Zhou, Xi Liu, Caihua Huang and Donghai Lin
Int. J. Mol. Sci. 2022, 23(22), 13996; https://doi.org/10.3390/ijms232213996 - 13 Nov 2022
Cited by 27 | Viewed by 5974
Abstract
Lactate is a general compound fuel serving as the fulcrum of metabolism, which is produced from glycolysis and shuttles between different cells, tissues and organs. Lactate is usually accumulated abundantly in muscles during exercise. It remains unclear whether lactate plays an important role [...] Read more.
Lactate is a general compound fuel serving as the fulcrum of metabolism, which is produced from glycolysis and shuttles between different cells, tissues and organs. Lactate is usually accumulated abundantly in muscles during exercise. It remains unclear whether lactate plays an important role in the metabolism of muscle cells. In this research, we assessed the effects of lactate on myoblasts and clarified the underlying metabolic mechanisms through NMR-based metabonomic profiling. Lactate treatment promoted the proliferation and differentiation of myoblasts, as indicated by significantly enhanced expression levels of the proteins related to cellular proliferation and differentiation, including p-AKT, p-ERK, MyoD and myogenin. Moreover, lactate treatment profoundly regulated metabolisms in myoblasts by promoting the intake and intracellular utilization of lactate, activating the TCA cycle, and thereby increasing energy production. For the first time, we found that lactate treatment evidently promotes AMPK signaling as reflected by the elevated expression levels of p-AMPK and p-ACC. Our results showed that lactate as a metabolic regulator activates AMPK, remodeling the cellular metabolic profile, and thereby promoting the proliferation and differentiation of myoblasts. This study elucidates molecular mechanisms underlying the effects of lactate on skeletal muscle in vitro and may be of benefit to the exploration of lactate acting as a metabolic regulator. Full article
(This article belongs to the Section Molecular Biology)
Show Figures

Figure 1

16 pages, 2380 KB  
Article
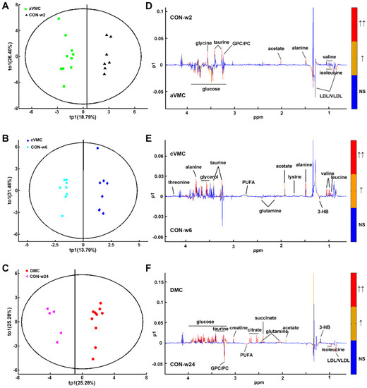
NMR-Based Metabolomic Analysis of Sera in Mouse Models of CVB3-Induced Viral Myocarditis and Dilated Cardiomyopathy
by Qing Kong, Jinping Gu, Ruohan Lu, Caihua Huang, Xiaomin Hu, Weifeng Wu and Donghai Lin
Biomolecules 2022, 12(1), 112; https://doi.org/10.3390/biom12010112 - 11 Jan 2022
Cited by 13 | Viewed by 3397
Abstract
Viral myocarditis (VMC) is an inflammatory heart condition which can induce dilated cardiomyopathy (DCM). However, molecular mechanisms underlying the progression of VMC into DCM remain exclusive. Here, we established mouse models of VMC and DCM by infecting male BALB/c mice with Coxsackievirus B3 [...] Read more.
Viral myocarditis (VMC) is an inflammatory heart condition which can induce dilated cardiomyopathy (DCM). However, molecular mechanisms underlying the progression of VMC into DCM remain exclusive. Here, we established mouse models of VMC and DCM by infecting male BALB/c mice with Coxsackievirus B3 (CVB3), and performed NMR-based metabonomic analyses of mouse sera. The mouse models covered three pathological stages including: acute VMC (aVMC), chronic VMC (cVMC) and DCM. We recorded 1D 1H-NMR spectra on serum samples and conducted multivariate statistical analysis on the NMR data. We found that metabolic profiles of these three pathological stages were distinct from their normal controls (CON), and identified significant metabolites primarily responsible for the metabolic distinctions. We identified significantly disturbed metabolic pathways in the aVMC, cVMC and DCM stages relative to CON, including: taurine and hypotaurine metabolism; pyruvate metabolism; glycine, serine and threonine metabolism; glycerolipid metabolism. Additionally, we identified potential biomarkers for discriminating a VMC, cVMC and DCM from CON including: taurine, valine and acetate for aVMC; glycerol, valine and leucine for cVMC; citrate, glycine and isoleucine for DCM. This work lays the basis for mechanistically understanding the progression from acute VMC to DCM, and is beneficial to exploitation of potential biomarkers for prognosis and diagnosis of heart diseases. Full article
Show Figures

Figure 1

16 pages, 4358 KB  
Article
Neuroendocrine Neoplasms: Identification of Novel Metabolic Circuits of Potential Diagnostic Utility
by Beatriz Jiménez, Mei Ran Abellona U, Panagiotis Drymousis, Michael Kyriakides, Ashley K. Clift, Daniel S. K. Liu, Eleanor Rees, Elaine Holmes, Jeremy K. Nicholson, James M. Kinross and Andrea Frilling
Cancers 2021, 13(3), 374; https://doi.org/10.3390/cancers13030374 - 20 Jan 2021
Cited by 5 | Viewed by 3647
Abstract
The incidence of neuroendocrine neoplasms (NEN) is increasing, but established biomarkers have poor diagnostic and prognostic accuracy. Here, we aim to define the systemic metabolic consequences of NEN and to establish the diagnostic utility of proton nuclear magnetic resonance spectroscopy (1H-NMR) [...] Read more.
The incidence of neuroendocrine neoplasms (NEN) is increasing, but established biomarkers have poor diagnostic and prognostic accuracy. Here, we aim to define the systemic metabolic consequences of NEN and to establish the diagnostic utility of proton nuclear magnetic resonance spectroscopy (1H-NMR) for NEN in a prospective cohort of patients through a single-centre, prospective controlled observational study. Urine samples of 34 treatment-naïve NEN patients (median age: 59.3 years, range: 36–85): 18 had pancreatic (Pan) NEN, of which seven were functioning; 16 had small bowel (SB) NEN; 20 age- and sex-matched healthy control individuals were analysed using a 600 MHz Bruker 1H-NMR spectrometer. Orthogonal partial-least-squares-discriminant analysis models were able to discriminate both PanNEN and SBNEN patients from healthy control (Healthy vs. PanNEN: AUC = 0.90, Healthy vs. SBNEN: AUC = 0.90). Secondary metabolites of tryptophan, such as trigonelline and a niacin-related metabolite were also identified to be universally decreased in NEN patients, while upstream metabolites, such as kynurenine, were elevated in SBNEN. Hippurate, a gut-derived metabolite, was reduced in all patients, whereas other gut microbial co-metabolites, trimethylamine-N-oxide, 4-hydroxyphenylacetate and phenylacetylglutamine, were elevated in those with SBNEN. These findings suggest the existence of a new systems-based neuroendocrine circuit, regulated in part by cancer metabolism, neuroendocrine signalling molecules and gut microbial co-metabolism. Metabonomic profiling of NEN has diagnostic potential and could be used for discovering biomarkers for these tumours. These preliminary data require confirmation in a larger cohort. Full article
Show Figures

Figure 1

10 pages, 2867 KB  
Article
Serum Metabonomic Research of the Anti-Hypertensive Effects of Ogaja on Spontaneously Hypertensive Rats
by Dahye Yoon, Bo-Ram Choi, Young-Seob Lee, Kyung-Sook Han, Donghwi Kim and Dae Young Lee
Metabolites 2020, 10(10), 404; https://doi.org/10.3390/metabo10100404 - 12 Oct 2020
Cited by 2 | Viewed by 2924
Abstract
Our previous studies have shown that Ogaja Acanthopanax sessiliflorus has an important role in decreasing blood pressure, but its biochemical change characteristic has not been clarified completely at the metabolic level. Therefore, in this study, a combination method of nuclear magnetic resonance (NMR) [...] Read more.
Our previous studies have shown that Ogaja Acanthopanax sessiliflorus has an important role in decreasing blood pressure, but its biochemical change characteristic has not been clarified completely at the metabolic level. Therefore, in this study, a combination method of nuclear magnetic resonance (NMR) spectroscopy-based metabonomics and multivariate statistical analyses was employed to explore the metabolic changes of serum samples from spontaneously hypertensive rats treated with Ogaja extracts. In the results of multivariate statistical analysis, the spontaneously hypertensive rat (SHR) groups treated with Ogaja were separated from the SHR group. The group of SHR treated with 200 mg/kg Ogaja was clustered with the positive control (captopril) group, and the 400 and 600 mg/kg Ogaja treatment SHR groups were clustered together. Quantified metabolites were statistically analyzed to find the metabolites showing the effects of Ogaja. Succinate and betaine had variable importance in projection (VIP) scores over 2.0. Succinate, which is related to renin release, and betaine, which is related to lowering blood pressure, increased dose-dependently. Full article
Show Figures

Graphical abstract

19 pages, 2101 KB  
Article
GPR91 Receptor Mediates Protection against Doxorubicin-Induced Cardiotoxicity without Altering Its Anticancer Efficacy. An In Vitro Study on H9C2 Cardiomyoblasts and Breast Cancer-Derived MCF-7 Cells
by Matthieu Dallons, Esma Alpan, Corentin Schepkens, Vanessa Tagliatti and Jean-Marie Colet
Cells 2020, 9(10), 2177; https://doi.org/10.3390/cells9102177 - 27 Sep 2020
Cited by 11 | Viewed by 4141 | Correction
Abstract
Doxorubicin (DOX) is an anticancer drug widely used in oncology, especially for breast cancer. The main limitation of DOX treatment is its cardiotoxicity due to the cumulative dose. Clinically, DOX-induced cardiomyopathy develops as a progressive heart failure caused by a progressive cardiomyocyte’s death. [...] Read more.
Doxorubicin (DOX) is an anticancer drug widely used in oncology, especially for breast cancer. The main limitation of DOX treatment is its cardiotoxicity due to the cumulative dose. Clinically, DOX-induced cardiomyopathy develops as a progressive heart failure caused by a progressive cardiomyocyte’s death. For long, the oxidative stress induced by DOX was considered as the main toxic mechanism responsible for heart damage, but it is now controverted, and other processes are investigated to develop cardioprotective strategies. Previously, we studied DOX-induced cardiotoxicity and dexrazoxane (DEX), the only cardioprotective compound authorized by the FDA, by 1H-NMR metabonomics in H9C2 cells. We observed an increased succinate secretion in the extracellular fluid of DEX-exposed cardiomyocytes, a finding that led us to the hypothesis of a possible protective role of this agonist of the GPR91 receptor. The objective of the present work was to study the effect of succinate (SUC) and cis-epoxysuccinate (cis-ES), two agonists of the GPR91 receptor, on DOX-induced cardiotoxicity to H9C2 cells. To this purpose, several toxicity parameters, including cell viability, oxidative stress and apoptosis, as well as the GPR91 expression, were measured to assess the effects of DEX, SUC and cis-ES either alone or in combination with DOX in H9C2 cells. A 1H-NMR-based metabonomic study was carried out on cellular fluids collected after 24 h to highlight the metabolic changes induced by those protective compounds. Moreover, the effects of each agonist given either alone or in combination with DOX were evaluated on MCF-7 breast cancer cells. GPR91 expression was confirmed in H9C2 cells, while no expression was found in MCF-7 cells. Under such experimental conditions, both SUC and cis-ES decreased partially the cellular mortality, the oxidative stress and the apoptosis induced by DOX. The SUC protective effect was similar to the DEX effect, but the protective effect of cis-ES was higher on oxidative stress and apoptosis. In addition, the metabonomics findings pointed out several metabolic pathways involved in the cardioprotective effects of both GPR91 agonists: the stimulation of aerobic metabolism with glucose as the main fuel, redox balance and phospholipids synthesis. Finally, none of the GPR91 agonists jeopardized the pharmacological effects of DOX on MCF-7 breast cancer cells. Full article
(This article belongs to the Special Issue The Molecular and Cellular Basis of Cardiovascular Disease)
Show Figures

Graphical abstract

17 pages, 4257 KB  
Article
Metabolic Reprogramming in Metastatic Melanoma with Acquired Resistance to Targeted Therapies: Integrative Metabolomic and Proteomic Analysis
by Laura Soumoy, Corentin Schepkens, Mohammad Krayem, Ahmad Najem, Vanessa Tagliatti, Ghanem E. Ghanem, Sven Saussez, Jean-Marie Colet and Fabrice Journe
Cancers 2020, 12(5), 1323; https://doi.org/10.3390/cancers12051323 - 22 May 2020
Cited by 17 | Viewed by 5028
Abstract
Treatments of metastatic melanoma underwent an impressive development over the past few years, with the emergence of small molecule inhibitors targeting mutated proteins, such as BRAF, NRAS, or cKIT. However, since a significant proportion of patients acquire resistance to these therapies, new strategies [...] Read more.
Treatments of metastatic melanoma underwent an impressive development over the past few years, with the emergence of small molecule inhibitors targeting mutated proteins, such as BRAF, NRAS, or cKIT. However, since a significant proportion of patients acquire resistance to these therapies, new strategies are currently being considered to overcome this issue. For this purpose, melanoma cell lines with mutant BRAF, NRAS, or cKIT and with acquired resistances to BRAF, MEK, or cKIT inhibitors, respectively, were investigated using both 1H-NMR-based metabonomic and protein microarrays. The 1H-NMR profiles highlighted a similar go and return pattern in the metabolism of the BRAF, NRAS, and cKIT mutated cell lines. Indeed, melanoma cells exposed to mutation-specific inhibitors underwent metabolic disruptions following acute exposure but partially recovered their basal metabolism in long-term exposure, most likely acquiring resistance skills. The protein microarrays inquired about the potential cellular mechanisms used by the resistant cells to escape drug treatment, by showing decreased levels of proteins linked to the drug efficacy, especially in the downstream part of the MAPK signaling pathway. Integrating metabonomic and proteomic findings revealed some metabolic pathways (i.e., glutaminolysis, choline metabolism, glutathione production, glycolysis, oxidative phosphorylation) and key proteins (i.e., EPHA2, DUSP4, and HIF-1A) as potential targets to discard drug resistance. Full article
Show Figures

Graphical abstract

19 pages, 1934 KB  
Article
A Comparative Study of Rat Urine 1H-NMR Metabolome Changes Presumably Arising from Isoproterenol-Induced Heart Necrosis Versus Clarithromycin-Induced QT Interval Prolongation
by Matthieu Dallons, Manon Delcourt, Corentin Schepkens, Manuel Podrecca and Jean-Marie Colet
Biology 2020, 9(5), 98; https://doi.org/10.3390/biology9050098 - 13 May 2020
Cited by 2 | Viewed by 5079
Abstract
Cardiotoxicity remains a challenging concern both in drug development and in the management of various clinical situations. There are a lot of examples of drugs withdrawn from the market or stopped during clinical trials due to unpredicted cardiac adverse events. Obviously, current conventional [...] Read more.
Cardiotoxicity remains a challenging concern both in drug development and in the management of various clinical situations. There are a lot of examples of drugs withdrawn from the market or stopped during clinical trials due to unpredicted cardiac adverse events. Obviously, current conventional methods for cardiotoxicity assessment suffer from a lack of predictivity and sensitivity. Therefore, there is a need for developing new tools to better identify and characterize any cardiotoxicity that can occur during the pre-clinical and clinical phases of drug development as well as after marketing in exposed patients. In this study, isoproterenol and clarithromycin were used as prototypical cardiotoxic agents in rats in order to evaluate potential biomarkers of heart toxicity at very early stages using 1H-NMR-based metabonomics. While isoproterenol is known to cause heart necrosis, clarithromycin may induce QT interval prolongation. Heart necrosis and QT prolongation were validated by histological analysis, serum measurement of lactate dehydrogenase/creatine phosphate kinase and QTc measurement by electrocardiogram (ECG). Urine samples were collected before and repeatedly during daily exposure to the drugs for 1H-NMR based-metabonomics investigations. Specific metabolic signatures, characteristic of each tested drug, were obtained from which potential predictive biomarkers for drug-induced heart necrosis and drug-induced QT prolongation were retrieved. Isoproterenol-induced heart necrosis was characterized by higher levels of taurine, creatine, glucose and by lower levels of Krebs cycle intermediates, creatinine, betaine/trimethylamine N-oxide (TMAO), dimethylamine (DMA)/sarcosine. Clarithromycin-induced QT prolongation was characterized by higher levels of creatinine, taurine, betaine/TMAO and DMA/sarcosine and by lower levels of Krebs cycle intermediates, glucose and hippurate. Full article
(This article belongs to the Special Issue Molecular Targets and Targeting in Biomedical Sciences)
Show Figures

Figure 1

16 pages, 3942 KB  
Article
Study on Hypoglycemic Effect of the Drug Pair of Astragalus Radix and Dioscoreae Rhizoma in T2DM Rats by Network Pharmacology and Metabonomics
by Qian Guo, Wanlin Niu, Xuejia Li, Hongru Guo, Na Zhang, Xiufeng Wang and Lirong Wu
Molecules 2019, 24(22), 4050; https://doi.org/10.3390/molecules24224050 - 8 Nov 2019
Cited by 44 | Viewed by 6572
Abstract
Type 2 diabetes mellitus (T2DM) is a metabolic disease accompanied by a series of diseases such as diabetic nephropathy. The drug pair (HS) of Astragalus Radix (HQ) and Dioscoreae Rhizoma (SY) was designed by Dr. Shi Jinmo to improve the treatment of T2DM. [...] Read more.
Type 2 diabetes mellitus (T2DM) is a metabolic disease accompanied by a series of diseases such as diabetic nephropathy. The drug pair (HS) of Astragalus Radix (HQ) and Dioscoreae Rhizoma (SY) was designed by Dr. Shi Jinmo to improve the treatment of T2DM. However, the exact mechanism involved requires further clarification. In this work, 1H-NMR–based metabonomics and network pharmacology were adopted. Metabolic profiling indicated that the metabolic perturbation was reduced after HS treatment. The results found 21 biomarkers. According to the network pharmacology, we found that the regulation of T2DM was primarily associated with 18 active compounds in HS. These active compounds mainly had an effect on 135 targets. Subsequently, combining network pharmacology and metabonomics, we found four target proteins, which indicated that HS has potential hypoglycemic effects through regulating monoamine oxidases B (MAOB), acetyl-CoA carboxylase 1 (ACACA), carbonic anhydrase 2 (CA2), and catalase (CAT). In conclusion, the result showed that these four targets might be the most relevant targets for the treatment of T2DM with HS. This study clarified the mechanism of HS in the treatment of T2DM and also confirmed the feasibility of combining metabonomics and network pharmacology to study the mechanisms of traditional Chinese medicine (TCM). In the future, this approach may be a potentially powerful tool to discovery active components of traditional Chinese medicines and elucidate their mechanisms. Full article
(This article belongs to the Section Natural Products Chemistry)
Show Figures

Figure 1

23 pages, 5000 KB  
Article
Integrated Systems Pharmacology, Urinary Metabonomics, and Quantitative Real-Time PCR Analysis to Uncover Targets and Metabolic Pathways of the You-Gui Pill in Treating Kidney-Yang Deficiency Syndrome
by Ruiqun Chen, Jia Wang, Runhua Zhan, Lei Zhang and Xiufeng Wang
Int. J. Mol. Sci. 2019, 20(15), 3655; https://doi.org/10.3390/ijms20153655 - 26 Jul 2019
Cited by 26 | Viewed by 5616
Abstract
Kidney-yang deficiency syndrome (KYDS) is a metabolic disease caused by a neuro-endocrine disorder. The You-gui pill (YGP) is a classic traditional Chinese medicine (TCM) formula for the treatment of KYDS and has been widely used to warm and recuperate KYDS clinically for hundreds [...] Read more.
Kidney-yang deficiency syndrome (KYDS) is a metabolic disease caused by a neuro-endocrine disorder. The You-gui pill (YGP) is a classic traditional Chinese medicine (TCM) formula for the treatment of KYDS and has been widely used to warm and recuperate KYDS clinically for hundreds of years in China. However, it is unknown whetherthe corresponding targets and metabolic pathways can also be found via using metabonomics based on one platform (e.g., 1H NMR) to study different biological samples of KYDS. At the same time, relevant reports on further molecular verification (e.g., RT-qPCR analysis) of these targets associated with biomarkers and metabolic pathways have not yet, to our knowledge, been seen in KYDS’s research. In the present study, a comprehensive strategy integrating systems pharmacology and 1H NMR-based urinary metabonomics analysis was proposed to identify the target proteins and metabolic pathways that YGP acts on KYDS. Thereafter, further validation of target proteins in kidney tissue was performed through quantitative real-time PCR analysis (RT-qPCR). Furthermore, biochemical parameters and histopathological analysis were studied. As a result, seven target proteins (L-serine dehydratase; phosphoenolpyruvate carboxykinase; spermidine synthase; tyrosyl-tRNA synthetase, glutamine synthetase; 3-hydroxyacyl-CoA dehydrogenase; glycine amidinotransferase) in YGP were discovered to play a therapeutic role in KYDS via affecting eight metabolic pathways (glycine, serine and threonine metabolism; butanoate metabolism; TCA cycle, etc.). Importantly, three target proteins (i.e., 3-hydroxyacyl-CoA dehydrogenase; glutamine synthetase; and glycine amidinotransferase) and two metabolic pathways (butanoate metabolism and dicarboxylate metabolism) related to KYDS, to our knowledge, had been newly discovered in our study. The mechanism of action mainly involved energy metabolism, oxidative stress, ammonia metabolism, amino acid metabolism, and fatty acid metabolism. In short, our study demonstrated that targets and metabolic pathways for the treatment of KYDS by YGP can be effectively found via combining with systems pharmacology and urinary metabonomics. In addition to this, common and specific targets and metabolic pathways of KYDS treated by YGP can be found effectively by integration with the analysis of different biological samples (e.g., serum, urine, feces, and tissue). It is; therefore, important that this laid the foundation for deeper mechanism research and drug-targeted therapy of KYDS in future. Full article
(This article belongs to the Section Molecular Biology)
Show Figures

Graphical abstract

18 pages, 12963 KB  
Article
A NMR-Based Metabonomics Approach to Determine Protective Effect of a Combination of Multiple Components Derived from Naodesheng on Ischemic Stroke Rats
by Lan Luo, Jiazhen Kang, Qiong He, Yue Qi, Xingyu Chen, Shumei Wang and Shengwang Liang
Molecules 2019, 24(9), 1831; https://doi.org/10.3390/molecules24091831 - 13 May 2019
Cited by 18 | Viewed by 4464
Abstract
Naodesheng (NDS) is a widely used traditional Chinese medicine (TCM) prescription for the treatment of ischemic stroke. A combination of 10 components is derived from NDS. They are: Notoginsenoside R1, ginsenoside Rg1, ginsenoside b1, ginsenoside Rd, hydroxysafflor yellow A, senkyunolide I, puerarin, daidzein, [...] Read more.
Naodesheng (NDS) is a widely used traditional Chinese medicine (TCM) prescription for the treatment of ischemic stroke. A combination of 10 components is derived from NDS. They are: Notoginsenoside R1, ginsenoside Rg1, ginsenoside b1, ginsenoside Rd, hydroxysafflor yellow A, senkyunolide I, puerarin, daidzein, vitexin, and ferulic acid. This study aimed to investigate the protective effect of the ten-component combination derived from NDS (TCNDS) on ischemic stroke rats with a middle cerebral artery occlusion (MCAO) model by integrating an NMR-based metabonomics approach with biochemical assessment. Our results showed that TCNDS could improve neurobehavioral function, decrease the cerebral infarct area, and ameliorate pathological features in MCAO model rats. In addition, TCNDS was found to decrease plasma lactate dehydrogenase (LDH) and malondialdehyde (MDA) production and increase plasma superoxide dismutase (SOD) production. Furthermore, 1H-NMR metabonomic analysis indicated that TCNDS could regulate the disturbed metabolites in the plasma, urine, and brain tissue of MCAO rats, and the possible mechanisms were involved oxidative stress, energy metabolism, lipid metabolism, amino acid metabolism, and inflammation. Correlation analysis were then performed to further confirm the metabolites involved in oxidative stress. Correlation analysis showed that six plasma metabolites had high correlations with plasma LDH, MDA, and SOD. This study provides evidence that an NMR-based metabonomics approach integrated with biochemical assessment can help to better understand the underlying mechanisms as well as the holistic effect of multiple compounds from TCM. Full article
Show Figures

Figure 1

Back to TopTop