NMR-Based Metabolic Profiling of the Effects of α-Ketoglutarate Supplementation on Energy-Deficient C2C12 Myotubes
Abstract
1. Introduction
2. Results
2.1. AKG Supplementation Promoted Myoblast Differentiation
2.2. NMR Spectra of Aqueous Extracts of C2C12 Myotubes
2.3. Multivariate Statistical Analysis of the Metabolic Profiles of Myotubes
2.4. Identification of Differential Metabolites and Significant Metabolites
2.5. Significantly Altered Metabolic Pathways of Myotubes with AKG Supplementation
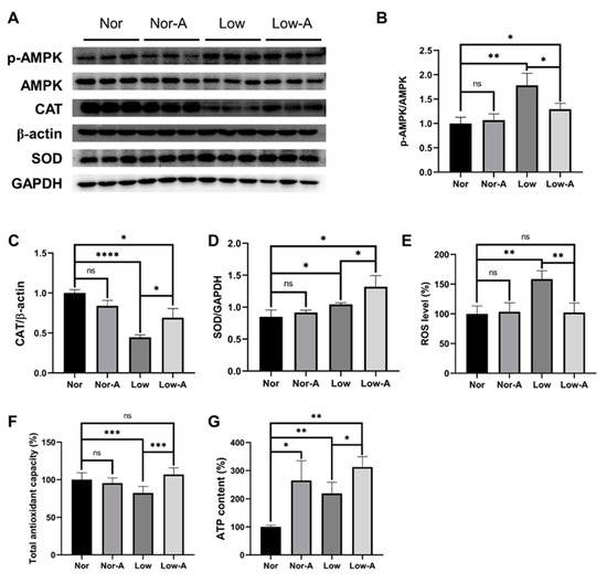
2.6. Expressions of Proteins Corrected with Energy Metabolism and Antioxidant Capacities of Myotubes
3. Discussion
3.1. AKG Induces Metabolic Remodeling and Promotes Myotube Differentiation
3.2. AKG Promotes Energy Metabolism and the Antioxidant Capacity of Myotubes
4. Materials and Methods
4.1. Cell Culture
4.2. Cell Morphological Images
4.3. Western Blotting Analysis
4.4. Intracellular Metabolite Extraction and NMR Sample Preparation
4.5. NMR Measurements
4.6. NMR Data Preprocessing
4.7. Metabolomic Analysis
4.8. Measurement of Intracellular ATP Level
4.9. Assay of Cellular Total Antioxidant Capacity
4.10. Assay of Intracellular ROS Level
5. Conclusions
Supplementary Materials
Author Contributions
Funding
Institutional Review Board Statement
Informed Consent Statement
Data Availability Statement
Conflicts of Interest
Sample Availability
References
- Frontera, W.R.; Ochala, J. Skeletal muscle: A brief review of structure and function. Calcif. Tissue Int. 2015, 96, 183–195. [Google Scholar] [CrossRef] [PubMed]
- Stringari, C.; Edwards, R.A.; Pate, K.T.; Waterman, M.L.; Donovan, P.J.; Gratton, E. Metabolic trajectory of cellular differentiation in small intestine by Phasor Fluorescence Lifetime Microscopy of NADH. Sci. Rep. 2012, 2, 568. [Google Scholar] [CrossRef] [PubMed]
- Wang, Y.; Lu, J.; Liu, Y. Skeletal Muscle Regeneration in Cardiotoxin-Induced Muscle Injury Models. Int. J. Mol. Sci. 2022, 23, 13380. [Google Scholar] [CrossRef]
- Liu, N.; Williams, A.H.; Maxeiner, J.M.; Bezprozvannaya, S.; Shelton, J.M.; Richardson, J.A.; Bassel-Duby, R.; Olson, E.N. microRNA-206 promotes skeletal muscle regeneration and delays progression of Duchenne muscular dystrophy in mice. J. Clin. Investig. 2012, 122, 2054–2065. [Google Scholar] [CrossRef] [PubMed]
- Pasiakos, S.M.; Margolis, L.M.; Orr, J.S. Optimized dietary strategies to protect skeletal muscle mass during periods of unavoidable energy deficit. FASEB J. 2015, 29, 1136–1142. [Google Scholar] [CrossRef]
- Fukada, S.I.; Akimoto, T.; Sotiropoulos, A. Role of damage and management in muscle hypertrophy: Different behaviors of muscle stem cells in regeneration and hypertrophy. Biochim. Biophys. Acta Mol. Cell Res. 2020, 1867, 118742. [Google Scholar] [CrossRef]
- Owens, D.J. Nutritional Support to Counteract Muscle Atrophy. Muscle Atrophy 2018, 1088, 483–495. [Google Scholar]
- Owens, D.J.; Cao, R.Y. Muscle Atrophy: Present and Future. Muscle Atrophy 2018, 1088, 605–624. [Google Scholar]
- Charge, S.B.P.; Rudnicki, M.A. Cellular and molecular regulation of muscle regeneration. Physiol. Rev. 2004, 84, 209–238. [Google Scholar] [CrossRef]
- Zammit, P.S.; Golding, J.P.; Nagata, Y.; Hudon, V.; Partridge, T.A.; Beauchamp, J.R. Muscle satellite cells adopt divergent fates: A mechanism for self-renewal? J. Cell Biol. 2004, 166, 347–357. [Google Scholar] [CrossRef]
- Gyanwali, B.; Lim, Z.X.; Soh, J.; Lim, C.; Guan, S.P.; Goh, J.; Maier, A.B.; Kennedy, B.K. Alpha-Ketoglutarate dietary supplementation to improve health in humans. Trends Endocrinol. Metab. 2022, 33, 136–146. [Google Scholar] [CrossRef] [PubMed]
- Li, S.; Fu, C.X.; Zhao, Y.R.; He, J.H. Intervention with alpha-Ketoglutarate Ameliorates Colitis-Related Colorectal Carcinoma via Modulation of the Gut Microbiome. Biomed. Res. Int. 2019, 2019, 8020785. [Google Scholar] [PubMed]
- Zhao, J.J.; Jiang, Y.P.; Sun, X.G.; Liu, X.S.; Liu, F.G.; Song, M.Q.; Zhang, L.Y. The mechanism and role of intracellular alpha-ketoglutarate reduction in hepatic stellate cell activation. Biosci. Rep. 2020, 40, BSR20193385. [Google Scholar] [CrossRef] [PubMed]
- Harrison, A.P.; Tygesen, M.P.; Sawa-Wojtanowicz, B.; Husted, S.; Tatara, M.R. Alpha-ketoglutarate treatment early in postnatal life improves bone density in lambs at slaughter. Bone 2004, 35, 204–209. [Google Scholar] [CrossRef]
- Blomqvist, B.I.; Hammarqvist, F.; Vonderdecken, A.; Wernerman, J. Glutamine and Alpha-Ketoglutarate Prevent the Decrease in Muscle Free Glutamine Concentration and Influence Protein-Synthesis after Total Hip-Replacement. Metabolism 1995, 44, 1215–1222. [Google Scholar] [CrossRef]
- Cai, X.C.; Yuan, Y.X.; Liao, Z.R.; Xing, K.P.; Zhu, C.J.; Xu, Y.Q.; Yu, L.L.; Wang, L.N.; Wang, S.B.; Zhu, X.T.; et al. alpha-Ketoglutarate prevents skeletal muscle protein degradation and muscle atrophy through PHD3/ADRB2 pathway. FASEB J. 2018, 32, 488–499. [Google Scholar] [CrossRef]
- Chen, J.S.; Su, W.X.; Kang, B.J.; Jiang, Q.; Zhao, Y.R.; Fu, C.X.; Yao, K. Supplementation with -ketoglutarate to a low-protein diet enhances amino acid synthesis in tissues and improves protein metabolism in the skeletal muscle of growing pigs. Amino Acids 2018, 50, 1525–1537. [Google Scholar] [CrossRef]
- Li, Y.T.; Li, X.Y.; Gao, Y.F.; Huang, C.H.; Lin, D.H. NMR-Based Metabolomic Analysis for the Effects of alpha-Ketoglutarate Supplementation on C2C12 Myoblasts in Different Energy States. Molecules 2021, 26, 1841. [Google Scholar] [CrossRef]
- Cui, P.F.; Huang, C.H.; Guo, J.Q.; Wang, Q.W.; Liu, Z.Q.; Zhuo, H.Q.; Lin, D.H. Metabolic Profiling of Tumors, Sera, and Skeletal Muscles from an Orthotopic Murine Model of Gastric Cancer Associated-Cachexia. J. Proteome Res. 2019, 18, 1880–1892. [Google Scholar] [CrossRef]
- Patti, G.J.; Yanes, O.; Siuzdak, G. Metabolomics: The apogee of the omics trilogy. Nat. Rev. Mol. Cell Biol. 2012, 13, 263–269. [Google Scholar] [CrossRef]
- Zhang, J.Y.; Zhou, B.; Sun, R.Y.; Ai, Y.L.; Cheng, K.; Li, F.N.; Wang, B.R.; Liu, F.J.; Jiang, Z.H.; Wang, W.J.; et al. The metabolite alpha-KG induces GSDMC-dependent pyroptosis through death receptor 6-activated caspase-8. Cell. Res. 2021, 31, 980–997. [Google Scholar] [CrossRef] [PubMed]
- Beckonert, O.; Keun, H.C.; Ebbels, T.M.D.; Bundy, J.; Holmes, E.; Lindon, J.C.; Nicholson, J.K. Metabolic profiling, metabolomic and metabonomic procedures for NMR spectroscopy of urine, plasma, serum and tissue extracts. Nat. Protoc. 2007, 2, 2692–2703. [Google Scholar] [CrossRef] [PubMed]
- Lenz, E.M.; Wilson, I.D. Analytical Strategies in Metabonomics. J. Proteome Res. 2007, 6, 443–458. [Google Scholar] [CrossRef] [PubMed]
- Herzig, S.; Shaw, R.J. AMPK: Guardian of metabolism and mitochondrial homeostasis. Nat. Rev. Mol. Cell Biol. 2018, 19, 121–135. [Google Scholar] [CrossRef] [PubMed]
- Pedersen, B.K.; Febbraio, M.A. Muscles, exercise and obesity: Skeletal muscle as a secretory organ. Nat. Rev. Endocrinol. 2012, 8, 457–465. [Google Scholar] [CrossRef]
- Zurlo, F.; Nemeth, P.M.; Choksi, R.M.; Sesodia, S.; Ravussin, E. Whole-body energy metabolism and skeletal muscle biochemical characteristics. Metabolism 1994, 43, 481–486. [Google Scholar] [CrossRef]
- Langlois, S.; Cowan, K.N. Regulation of Skeletal Muscle Myoblast Differentiation and Proliferation by Pannexins. Adv. Exp. Med. Biol. 2017, 925, 57–73. [Google Scholar]
- Fulco, M.; Cen, Y.; Zhao, P.; Hoffman, E.P.; McBurney, M.W.; Sauve, A.A.; Sartorelli, V. Glucose restriction inhibits skeletal myoblast differentiation by activating SIRT1 through AMPK-mediated regulation of Nampt. Dev. Cell 2008, 14, 661–673. [Google Scholar] [CrossRef]
- Cai, X.C.; Zhu, C.J.; Xu, Y.Q.; Jing, Y.Y.; Yuan, Y.X.; Wang, L.N.; Wang, S.B.; Zhu, X.T.; Gao, P.; Zhang, Y.L.; et al. Alpha-ketoglutarate promotes skeletal muscle hypertrophy and protein synthesis through Akt/mTOR signaling pathways. Sci. Rep. 2016, 6, 26802. [Google Scholar] [CrossRef]
- Wallimann, T.; Wyss, M.; Brdiczka, D.; Nicolay, K.; Eppenberger, H.M. Intracellular Compartmentation, Structure and Function of Creatine-Kinase Isoenzymes in Tissues with High and Fluctuating Energy Demands—The Phosphocreatine Circuit for Cellular-Energy Homeostasis. Biochem. J. 1992, 281, 21–40. [Google Scholar] [CrossRef]
- Circu, M.L.; Maloney, R.E.; Aw, T.Y. Low glucose stress decreases cellular NADH and mitochondrial ATP in colonic epithelial cancer cells: Influence of mitochondrial substrates. Chem. Biol. Interact. 2017, 264, 16–24. [Google Scholar] [CrossRef] [PubMed]
- Sakowicz-Burkiewicz, M.; Grden, M.; Maciejewska, I.; Szutowicz, A.; Pawelczyk, T. High glucose impairs ATP formation on the surface of human peripheral blood B lymphocytes. Int. J. Biochem. Cell Biol. 2013, 45, 1246–1254. [Google Scholar] [CrossRef] [PubMed]
- Ke, R.; Xu, Q.; Li, C.; Luo, L.; Huang, D. Mechanisms of AMPK in the maintenance of ATP balance during energy metabolism. Cell Biol. Int. 2018, 42, 384–392. [Google Scholar] [CrossRef] [PubMed]
- Kjobsted, R.; Hingst, J.R.; Fentz, J.; Foretz, M.; Sanz, M.N.; Pehmoller, C.; Shum, M.; Marette, A.; Mounier, R.; Treebak, J.T.; et al. AMPK in skeletal muscle function and metabolism. FASEB J. 2018, 32, 1741–1777. [Google Scholar] [CrossRef] [PubMed]
- Sarre, A.; Gabrielli, J.; Vial, G.; Leverve, X.M.; Assimacopoulos-Jeannet, F. Reactive oxygen species are produced at low glucose and contribute to the activation of AMPK in insulin-secreting cells. Free. Radic. Biol Med. 2012, 52, 142–150. [Google Scholar] [CrossRef]
- Thirupathi, A.; Freitas, S.; Sorato, H.R.; Pedroso, G.S.; Effting, P.S.; Damiani, A.P.; Andrade, V.M.; Nesi, R.T.; Gupta, R.C.; Muller, A.P.; et al. Modulatory effects of taurine on metabolic and oxidative stress parameters in a mice model of muscle overuse. Nutrition 2018, 54, 158–164. [Google Scholar] [CrossRef] [PubMed]
- Thirupathi, A.; Pinho, R.A.; Baker, J.S.; Istvan, B.; Gu, Y.D. Taurine Reverses Oxidative Damages and Restores the Muscle Function in Overuse of Exercised Muscle. Front. Physiol. 2020, 11, 582449. [Google Scholar] [CrossRef]
- Zhou, L.; Lu, R.; Huang, C.; Lin, D. Taurine Protects C2C12 Myoblasts from Impaired Cell Proliferation and Myotube Differentiation Under Cisplatin-Induced ROS Exposure. Front. Mol. Biosci. 2021, 8, 685362. [Google Scholar] [CrossRef]
- Banerjee, R.V.; Johnston, N.L.; Sobeski, J.K.; Datta, P.; Matthews, R.G. Cloning and sequence analysis of the Escherichia coli metH gene encoding cobalamin-dependent methionine synthase and isolation of a tryptic fragment containing the cobalamin-binding domain. J. Biol. Chem. 1989, 264, 13888–13895. [Google Scholar] [CrossRef]
- He, L.; Wu, J.; Tang, W.; Zhou, X.; Lin, Q.; Luo, F.; Yin, Y.; Li, T. Prevention of Oxidative Stress by alpha-Ketoglutarate via Activation of CAR Signaling and Modulation of the Expression of Key Antioxidant-Associated Targets in Vivo and in Vitro. J. Agric. Food Chem. 2018, 66, 11273–11283. [Google Scholar] [CrossRef]
- Liu, S.; He, L.; Yao, K. The Antioxidative Function of Alpha-Ketoglutarate and Its Applications. Biomed. Res. Int. 2018, 2018, 3408467. [Google Scholar] [CrossRef] [PubMed]







| Metabolite | Comparison | ||
|---|---|---|---|
| Low vs. Nor | Low-A vs. Low | Nor-A vs. Nor | |
| Alanine | ↓ | ns | ↓ |
| Glutamate | ↑ | ns | ns |
| Aspartate | ↑ | ns | ns |
| Creatine | ns | ns | ↑ |
| Phosphocreatine | ↑ | ns | ns |
| GPC | ↑ | ns | ↑ |
| Taurine | ↑ | ↓ | ↑ |
| Glycine | ↓ | ↑ | ↑ |
| Lactate | ↓ | ↓ | ns |
| Threonine | ns | ns | ↓ |
| No. | Metabolic Pathway | Low vs. Nor | Low-A vs. Low | Nor-A vs. Nor |
|---|---|---|---|---|
| P1 | Alanine, aspartate, and glutamate metabolism | √ | √ | |
| P2 | Glycine, serine, and threonine metabolism | √ | √ | √ |
| P3 | Glutathione metabolism | √ | √ | √ |
| P4 | D-Glutamine and D-glutamate metabolism | √ | √ | |
| P5 | Beta-Alanine metabolism | √ | ||
| P6 | Taurine and hypotaurine metabolism | √ | √ | √ |
| P7 | Phenylalanine metabolism | √ | ||
| P8 | Phenylalanine, tyrosine, and tryptophan biosynthesis | √ | ||
| P9 | Nicotinate and nicotinamide metabolism | √ | ||
| P10 | Histidine metabolism | √ | √ | √ |
Disclaimer/Publisher’s Note: The statements, opinions and data contained in all publications are solely those of the individual author(s) and contributor(s) and not of MDPI and/or the editor(s). MDPI and/or the editor(s) disclaim responsibility for any injury to people or property resulting from any ideas, methods, instructions or products referred to in the content. |
© 2023 by the authors. Licensee MDPI, Basel, Switzerland. This article is an open access article distributed under the terms and conditions of the Creative Commons Attribution (CC BY) license (https://creativecommons.org/licenses/by/4.0/).
Share and Cite
Li, Y.; Zhang, S.; Huang, C.; Lin, D. NMR-Based Metabolic Profiling of the Effects of α-Ketoglutarate Supplementation on Energy-Deficient C2C12 Myotubes. Molecules 2023, 28, 3840. https://doi.org/10.3390/molecules28093840
Li Y, Zhang S, Huang C, Lin D. NMR-Based Metabolic Profiling of the Effects of α-Ketoglutarate Supplementation on Energy-Deficient C2C12 Myotubes. Molecules. 2023; 28(9):3840. https://doi.org/10.3390/molecules28093840
Chicago/Turabian StyleLi, Yantong, Shuya Zhang, Caihua Huang, and Donghai Lin. 2023. "NMR-Based Metabolic Profiling of the Effects of α-Ketoglutarate Supplementation on Energy-Deficient C2C12 Myotubes" Molecules 28, no. 9: 3840. https://doi.org/10.3390/molecules28093840
APA StyleLi, Y., Zhang, S., Huang, C., & Lin, D. (2023). NMR-Based Metabolic Profiling of the Effects of α-Ketoglutarate Supplementation on Energy-Deficient C2C12 Myotubes. Molecules, 28(9), 3840. https://doi.org/10.3390/molecules28093840
