The Hepatoprotective Properties of the Revised Formulation of Dahuang Xiaoshi Tang, an Ancient Chinese Herbal Decoction, Are Probed by Integrated Metabolomics and Network Pharmacology
Abstract
1. Introduction
2. Results
2.1. Chemical Analysis of DXT Herbal Extract
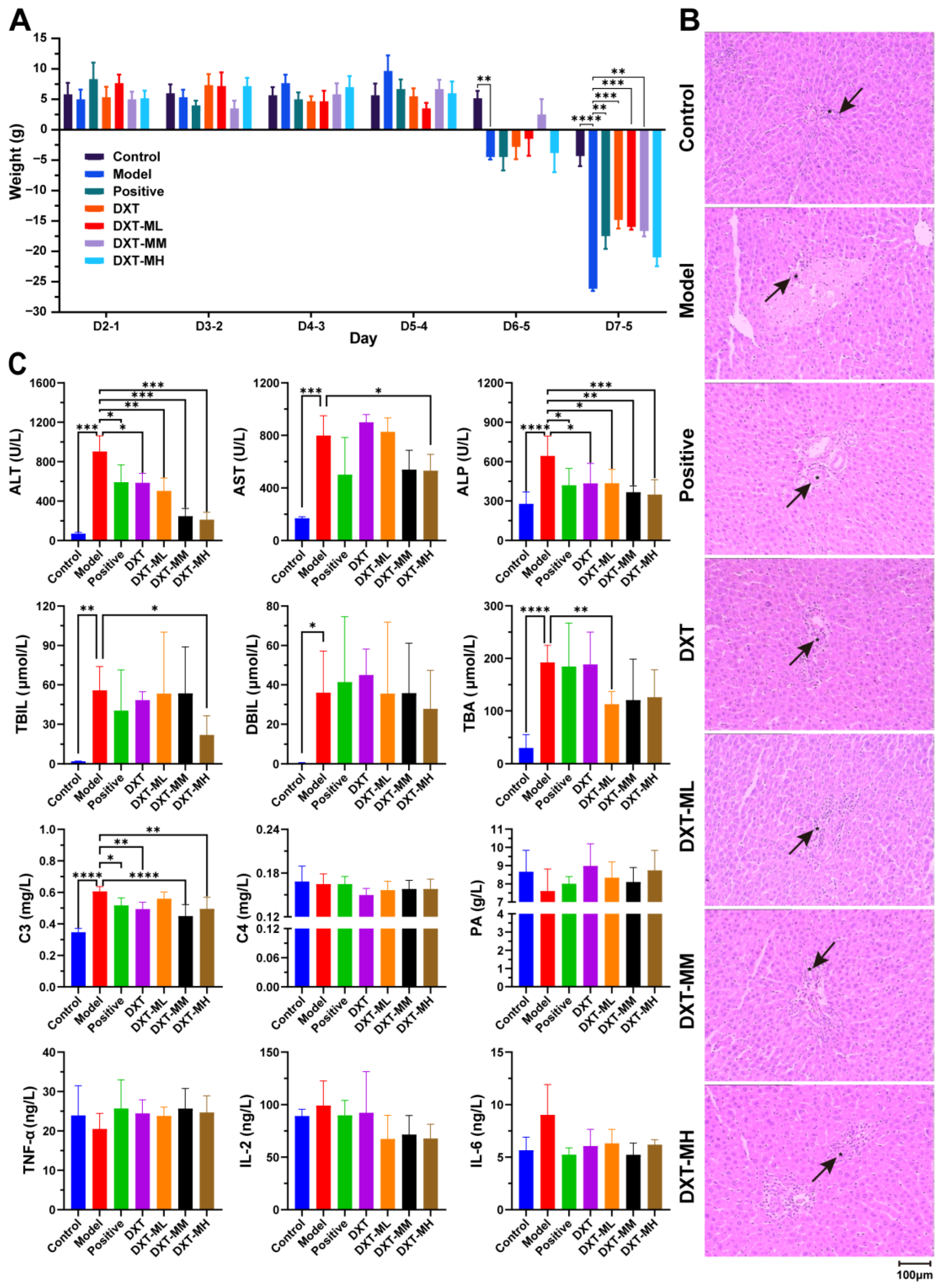
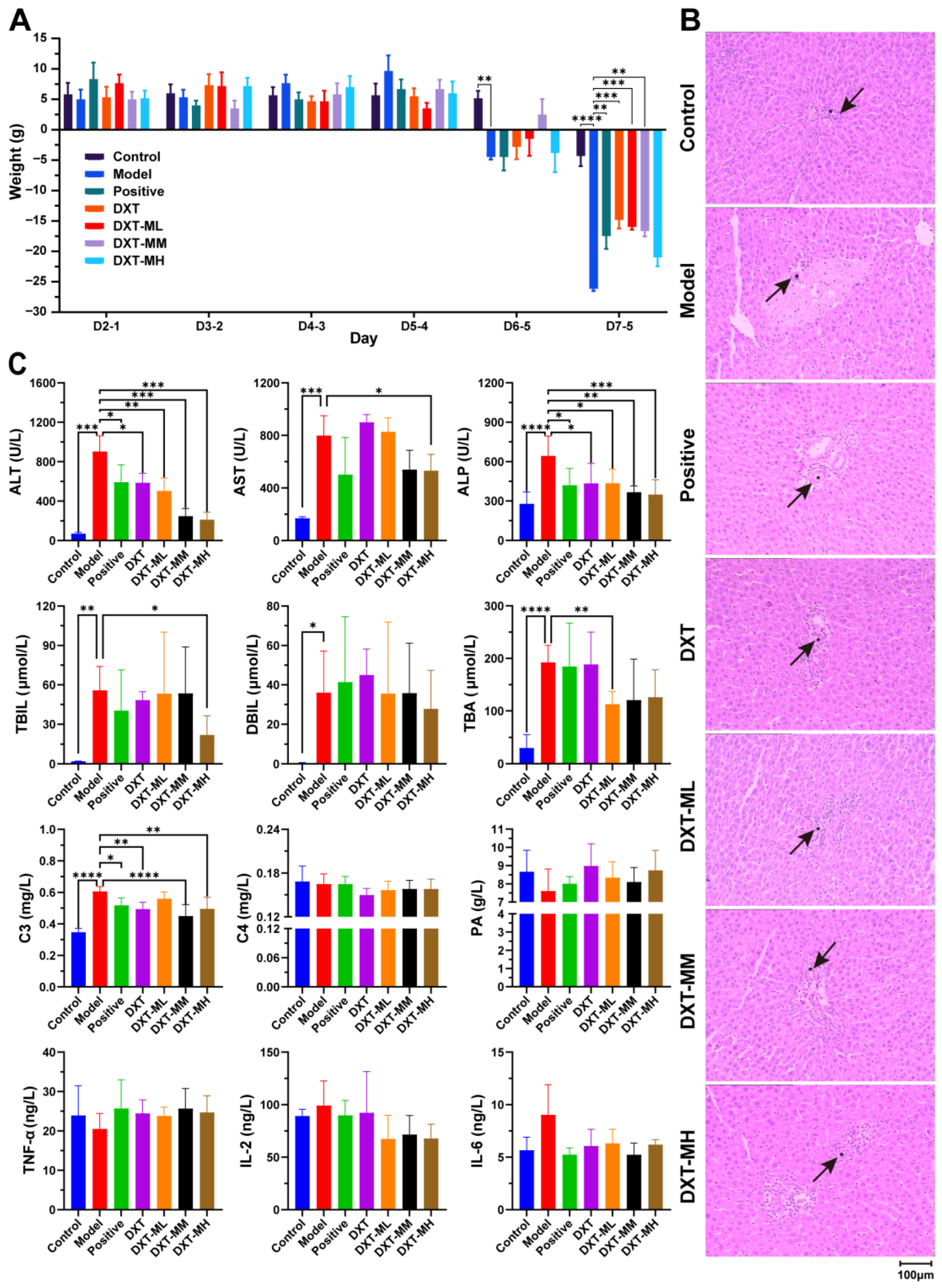
2.2. Effect of DXT and DXT-M on Animals with Liver Damage
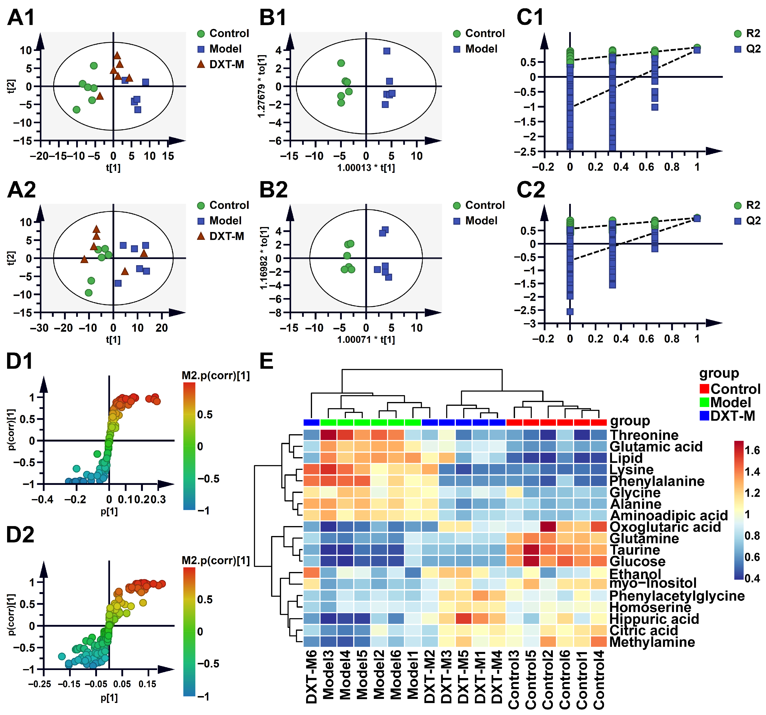
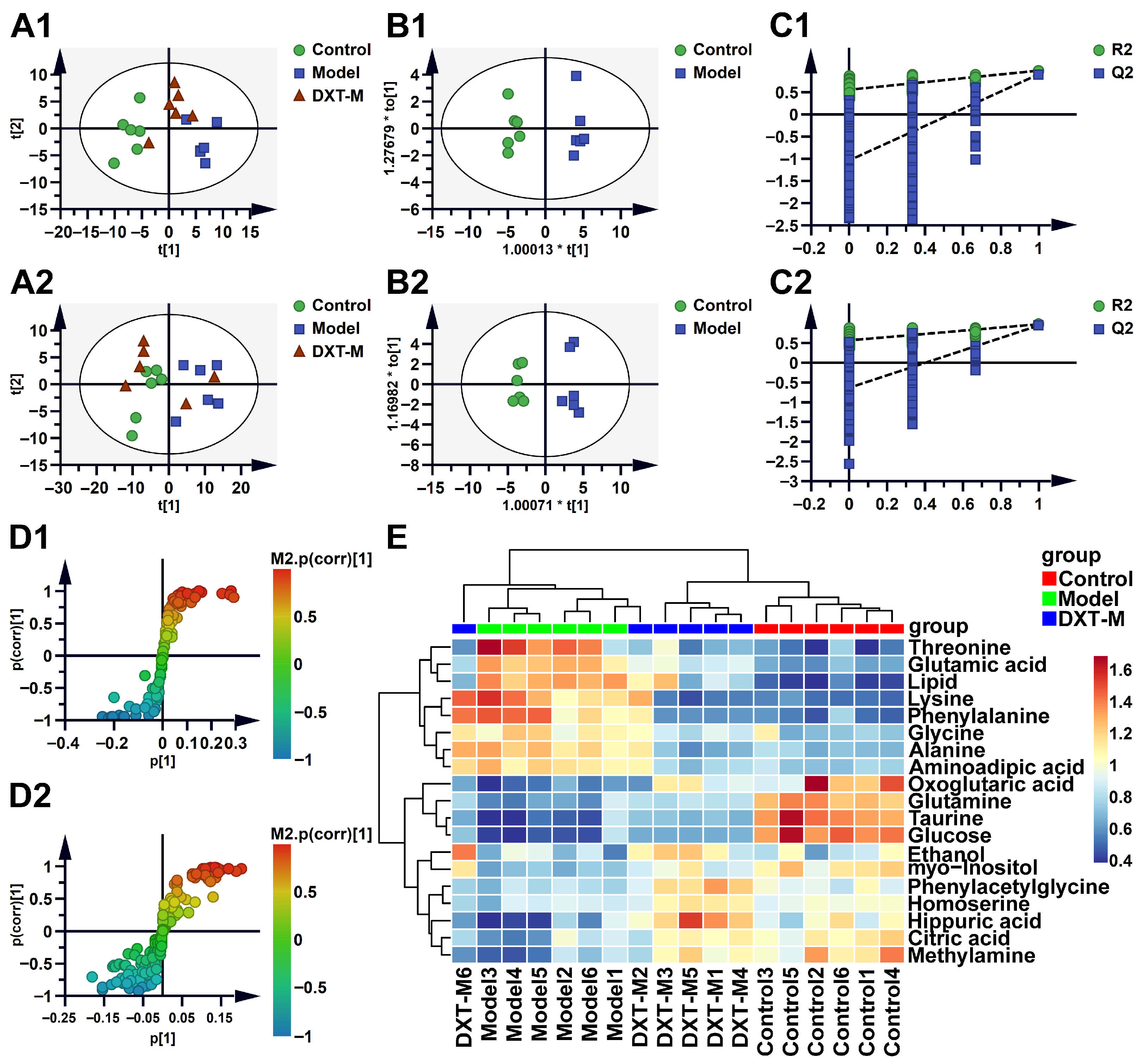
2.3. Regulation of DXT-M on Endogenous Metabolites of Animals with Liver Damage
2.3.1. Metabolites Identification of Serum and Urine in 1H-NMR Spectrum
2.3.2. Chemometric Analysis of Serum and Urine 1H-NMR Data
2.3.3. Endogenous Screening and Correlation Analysis with Biochemical Indicators
2.3.4. Analysis of the Metabolic Pathway
2.4. Integrated Analysis of Hepatoprotective Mechanisms
2.4.1. Screening Results of Potential Targets
2.4.2. Compound-Reaction-Enzyme-Gene Network
2.4.3. Target Interaction Analysis
2.4.4. Hepatoprotective Targets Enrichment Analysis
2.5. Network Toxicology Analysis
2.5.1. Target Screening and Interaction Analysis
2.5.2. Toxicity-RelatedTargets Enrichment Analysis
2.6. Target–Component Fitting Validation
2.7. The Component–Target–Pathway Association Analysis
3. Discussion
3.1. Metabolic Reprogramming Underlies DXT-M’s Hepatoprotective Mechanisms
3.2. Bidirectional Regulation Network of DXT-M’s Hepatoprotection and Hepatotoxicity
3.3. Translational Implications and Future Perspectives
4. Materials and Methods
4.1. Materials and Reagents
4.2. Herbal Refined Extracts Preparation
4.3. Qualitative Analysis of RRR, PCC and GF
4.4. Animals Feeding
4.5. Animal Grouping, Modelling and Administration Procedure
4.6. Biological Samples Collection and Preparation
4.7. Biochemical and Pathological Test
4.8. Metabolomics Study Based on 1H NMR Analysis
4.9. Integrated Analysis Workflow
4.9.1. Procedure for Target Screening
4.9.2. Construction of the Integrated Network
4.9.3. Target Screening, Target Interaction, and Enrichment Analysis
4.10. Network Toxicology Workflow
4.11. Target–Component Fitting Procedures
4.12. Bidirectional Regulatory Network of DXT-M in Hepatoprotection and Hepatotoxicity
4.13. Statistical Analysis
5. Conclusions
Supplementary Materials
Author Contributions
Funding
Institutional Review Board Statement
Informed Consent Statement
Data Availability Statement
Acknowledgments
Conflicts of Interest
Abbreviations
| DXT | Dahuang Xiaoshi Tang |
| RRR | Rhei Radix Et Rhizoma |
| PCC | Phellodendri Chinensis Cortex |
| GF | Gardeniae Fructus |
| NS | Natrii Sulfas |
| ANIT | α-Naphthalene isothiocyanate |
| ALT/GPT | Glutamate pyruvate transaminase |
| AST/GOT | Glutamic oxalacetic transaminase |
| ALP | Alkaline phosphatase |
| TBIL | Total bilirubin |
| DBIL | Indirect bilirubin |
| TBA | Total bile acid |
| C3 | Complement 3 |
| C4 | Complement 4 |
| PA | Prealbumin |
| IL-2 | Interleukin-2 |
| IL-6 | Interleukin-6 |
| TNF-α | Tumour necrosis factor α |
| TCM | Traditional Chinese medicine |
| HPLC | High Performance Liquid Chromatography |
| HE | Hematoxylin-eosin |
| PCA | Principal component analysis |
| OPLS-DA | Orthogonal partial least squares-discriminant analysis |
| VIP | Variable importance plot |
| PPI | Protein–protein interaction |
| GO | Gene Ontology |
| BP | Biological Process |
| CC | Cellular Component |
| MF | Molecular Function |
| TCA | Tricarboxylic acid cycle |
| GSH | Glutathione |
| CYP450 | Cytochrome P450 |
| GST | Glutathione S-transferase |
References
- Devarbhavi, H.; Asrani, S.K.; Arab, J.P.; Nartey, Y.A.; Pose, E.; Kamath, P.S. Global Burden of Liver Disease: 2023 Update. J. Hepatol. 2023, 79, 516–537. [Google Scholar] [CrossRef]
- Gan, C.; Yuan, Y.; Shen, H.; Gao, J.; Kong, X.; Che, Z.; Guo, Y.; Wang, H.; Dong, E.; Xiao, J. Liver Diseases: Epidemiology, Causes, Trends and Predictions. Signal Transduct. Target. Ther. 2025, 10, 33. [Google Scholar] [CrossRef]
- Maiwall, R.; Kulkarni, A.V.; Arab, J.P.; Piano, S. Acute liver failure. Lancet 2024, 404, 789–802. [Google Scholar] [CrossRef]
- Hassan, G.S.; Flores Molina, M.; Shoukry, N.H. The Multifaceted Role of Macrophages During Acute Liver Injury. Front. Immunol. 2023, 14, 1237042. [Google Scholar] [CrossRef]
- Koch, D.G.; Speiser, J.L.; Durkalski, V.; Fontana, R.J.; Davern, T.; McGuire, B.; Stravitz, R.T.; Larson, A.M.; Liou, I.; Fix, O.; et al. The Natural History of Severe Acute Liver Injury. Am. J. Gastroenterol. 2017, 112, 1389–1396. [Google Scholar] [CrossRef]
- Tujios, S.; Stravitz, R.T.; Lee, W.M. Management of Acute Liver Failure: Update 2022. Semin. Liver Dis. 2022, 42, 362–378. [Google Scholar] [CrossRef] [PubMed]
- Lefkowitch, J.H. The Pathology of Acute Liver Failure. Adv. Anat. Pathol. 2016, 23, 144–158. [Google Scholar] [CrossRef]
- Zhang, J.; Wang, X.; Peng, Y.; Wei, J.; Luo, Y.; Luan, F.; Li, H.; Zhou, Y.; Wang, C.; Yu, K. Combined Metabolomic and Proteomic Analysis of Sepsis Related Acute Liver Injury and Its Pathogenesis Research. Int. Immunopharmacol. 2024, 130, 111666. [Google Scholar] [CrossRef] [PubMed]
- Stine, J.G.; Lewis, J.H. Current and Future Directions in the Treatment and Prevention of Drug-Induced Liver Injury: A Systematic Review. Expert. Rev. Gastroenterol. Hepatol. 2016, 10, 517–536. [Google Scholar] [CrossRef]
- Huo, X.; Gu, Y.; Zhang, Y. The Discovery of Multitarget Compounds with Anti-Inflammation Activity from Traditional Chinese Medicine by TCM-Target Effects Relationship Spectrum. J. Ethnopharmacol. 2022, 293, 115289. [Google Scholar] [CrossRef] [PubMed]
- Ren, J.; Yang, L.; Qiu, S.; Zhang, A.; Wang, X. Efficacy Evaluation, Active Ingredients, and Multitarget Exploration of Herbal Medicine. Trends Endocrinol. Metab. 2023, 34, 146–157. [Google Scholar] [CrossRef]
- Huang, Y.; Yao, P.; Leung, K.W.; Wang, H.; Kong, X.; Wang, L.; Dong, T.T.; Chen, Y.; Tsim, K.W. The Yin-Yang Property of Chinese Medicinal Herbs Relates to Chemical Composition but not Anti-Oxidative Activity: An Illustration using Spleen-Meridian Herbs. Front. Pharmacol. 2018, 9, 1304. [Google Scholar] [CrossRef]
- Zhang, H.; Wang, Z. Yin-Yang and Zheng: Exported from Chinese Medicine. Chin. J. Integr. Med. 2014, 20, 250–255. [Google Scholar] [CrossRef]
- Liu, Y.; Li, X.; Chen, C.; Ding, N.; Ma, S.; Yang, M. Exploration of Compatibility Rules and Discovery of Active Ingredients in TCM Formulas by Network Pharmacology. Chin. Herb. Med. 2024, 16, 572–588. [Google Scholar] [CrossRef]
- Wang, Q.; Zhao, Y.; Qin, X.; Tian, J. Deciphering Relationship between Depression and Microbial Molecules Based on Multi-Omics: A Case Study of Chaigui Granules. Chin. Herb. Med. 2024, 16, 612–621. [Google Scholar] [CrossRef]
- Chen, Z.; Vong, C.; Zhang, T.; Yao, C.; Wang, Y.; Luo, H. Quality Evaluation Methods of Chinese Medicine Based on Scientific Supervision: Recent Research Progress and Prospects. Chin. Med. 2023, 18, 126. [Google Scholar] [CrossRef] [PubMed]
- Song, X.; Li, Y.; Shi, Y.; Jin, L.; Chen, J. Quality Control of Traditional Chinese Medicines: A Review. Chin. J. Nat. Med. 2013, 11, 596–607. [Google Scholar] [CrossRef]
- Wang, Y.; Jiao, J.; Wu, Z.; Zheng, Q.; Yang, M. Quality Process Control System of Chinese Medicine Preparation Based on “Holistic View”. China J. Chin. Mater. Med. 2018, 43, 197–203. [Google Scholar]
- Dong, B.; Ma, P.; Chen, X.; Peng, Y.; Peng, C.; Li, X. Drug-Polysaccharide/Herb Interactions and Compatibility Rationality of Sijunzi Decoction Based on Comprehensive Pharmacokinetic Screening for Multi-Components in Rats with Spleen Deficiency Syndrome. J. Ethnopharmacol. 2023, 302, 115871. [Google Scholar] [CrossRef]
- Ji, X.; Liu, N.; Huang, S.; Zhang, C. A Comprehensive Review of Licorice: The Preparation, Chemical Composition, Bioactivities and Its Applications. Am. J. Chin. Med. 2024, 52, 667–716. [Google Scholar] [CrossRef] [PubMed]
- Mohtashami, L.; Amiri, M.S.; Ayati, Z.; Ramezani, M.; Jamialahmadi, T.; Emami, S.A.; Sahebkar, A. Ethnobotanical Uses, Phytochemistry and Pharmacology of Different Rheum Species (Polygonaceae): A Review. Adv. Exp. Med. Biol. 2021, 1308, 309–352. [Google Scholar]
- Ta, W.; Yang, X.; Wang, J.; Han, C.; Hua, R.; Lu, W. Comparison of Intestinal Absorption Characteristics between Rhubarb Traditional Chinese Medicine Preparation and Activity Ingredients Using in Situ and in Vitro Model. Chin. Herb. Med. 2022, 15, 117–122. [Google Scholar] [CrossRef]
- Jain, S.; Tripathi, S.; Tripathi, P.K. Antioxidant and Antiarthritic Potential of Berberine: In Vitro and In Vivo Studies. Chin. Herb. Med. 2023, 15, 549–555. [Google Scholar] [CrossRef]
- Kong, X.; Liu, E.Y.; Chen, Z.; Xu, M.L.; Yu, A.X.; Wu, Q.; Xia, Y.; Duan, R.; Dong, T.T.; Tsim, K.W. Synergistic Inhibition of Acetylcholinesterase by Alkaloids Derived from Stephaniae Tetrandrae Radix, Coptidis Rhizoma and Phellodendri Chinensis Cortex. Molecules 2019, 24, 4567. [Google Scholar] [CrossRef] [PubMed]
- Shi, Y.; Zhao, Y.; Qian, J.; Dong, Z.; Wen, G.; Zhao, D.; Kennelly, E.J. Aconitum Diterpenoid Alkaloid Profiling to Distinguish between the Official Traditional Chinese Medicine (TCM) Fuzi and Adulterant Species Using LC-qToF-MS with Chemometrics. J. Nat. Prod. 2021, 84, 570–587. [Google Scholar] [CrossRef]
- Guo, Y.; Gao, T.; Li, C.; Wei, Y.; Shao, S.; Sun, S.; Yang, Y.; Lv, S. Release characteristics of principal components of acid-base drug pair Glycyrrhizae Radix et Rhizoma-Strychni Semen compatibility decoction in sedimentary phase. Chin. Tradit. Herb. Drugs 2022, 53, 3000–3005. [Google Scholar]
- Pei, M.; Duan, X.; Pei, X.; Xuan, Y.; Wang, X.; Zhao, L.; Zhang, S.; Liu, B.; Wang, S. Research on compatibility chemistry of acid-alkaline pair medicines in formulas of traditional Chinese medicine. China J. Chin. Mater. Med. 2009, 34, 1989–1993. [Google Scholar]
- Pei, M.; Xuan, Y.; Duan, X.; Pei, X. Studies on chemical structure of complexes compounds formed by acid and alkaline components of pair medicines in decoction. China J. Chin. Mater. Med. 2009, 34, 3054–3059. [Google Scholar]
- Kong, X.; Li, H.; Pei, M.; Cao, Y. The potency study of Dahuang Xiaoshi Tang on rat jaundice model with damp-heat pathogen. Pharmacol. Clin. Chin. Mater. Med. 2012, 28, 9–12. [Google Scholar]
- Wang, C.; Wu, B. Summary of modern application of zhongjing formula. Inner Mongolia J. Tradit. Chin. Med. 2019, 38, 146–147. [Google Scholar]
- Tan, P.; Zhang, H.; Zhang, D.; Wu, S.; Niu, M.; Wang, J.; Xiao, X. Quality Evaluation of Rhubarb Dispensing Granules Based on Multi-Component Simultaneous Quantitative Analysis and Bioassay. China J. Chin. Mater. Med. 2017, 42, 2683–2690. [Google Scholar]
- Wang, Y.; Zhang, J.; Xu, Z.; Zhang, G.; Lv, H.; Wang, X.; Xu, G.; Li, X.; Yang, Z.; Wang, H.; et al. Identification and Action Mechanism of Lipid Regulating Components from Rhei Radix et Rhizoma. J. Ethnopharmacol. 2022, 292, 115179. [Google Scholar] [CrossRef]
- Lv, H.; Niu, J.; Pan, W.; Wang, Y.; Wang, L.; Wang, M.; Shi, Y.; Zhang, G.; Al Hamyari, B.; Wang, S.; et al. Stool-Softening Effect and Action Mechanism of Free Anthraquinones Extracted from Rheum palmatum L. on Water Deficit-Induced Constipation in Rats. J. Ethnopharmacol. 2024, 319, 117336. [Google Scholar] [CrossRef]
- Wu, C.; Bian, Y.; Lu, B.; Wang, D.; Azami, N.; Wei, G.; Ma, F.; Sun, M. Rhubarb Free Anthraquinones Improved Mice Nonalcoholic Fatty Liver Disease by Inhibiting Nlrp3 Inflammasome. J. Transl. Med. 2022, 20, 294. [Google Scholar] [CrossRef]
- Cao, X.; Sun, L.; Li, D.; You, G.; Wang, M.; Ren, X. Quality Evaluation of Phellodendri Chinensis Cortex by Fingerprint—Chemical Pattern Recognition. Molecules 2018, 23, 2307. [Google Scholar] [CrossRef]
- Jia, R.; Hou, Y.; Zhang, L.; Li, B.; Zhu, J. Effects of Berberine on Lipid Metabolism, Antioxidant Status, and Immune Response in Liver of Tilapia (Oreochromis niloticus) under a High-Fat Diet Feeding. Antioxidants 2024, 13, 548. [Google Scholar] [CrossRef]
- Zhang, L.; Ai, Y.; Chen, Y.; Li, C.; Li, P.; Chen, J.; Jiang, L.; Pan, Y.; Sun, A.; Yang, Y.; et al. Elucidation of Geniposide and Crocin Accumulation and Their Biosysnthsis-Related Key Enzymes during Gardenia jasminoides Fruit Growth. Plants 2023, 12, 2209. [Google Scholar] [CrossRef]
- Shan, M.; Yu, S.; Yan, H.; Guo, S.; Xiao, W.; Wang, Z.; Zhang, L.; Ding, A.; Wu, Q.; Li, S. A Review on the Phytochemistry, Pharmacology, Pharmacokinetics and Toxicology of Geniposide, a Natural Product. Molecules 2017, 22, 1689. [Google Scholar] [CrossRef] [PubMed]
- Kong, X.; Pei, M.; Deng, L.; Zhao, L. Exploring the monarch-minister compatibility in Dahuang Xiaoshi Tang’s composition. Chin. Tradit. Pat. Med. 2014, 36, 175–177. [Google Scholar]
- Pei, M.; Duan, X.; Pei, X. Compatibility chemistry of acid-alkaline pair medicine of Dahuang and Huangbai in Dahuang Xiaoshi decoction. China J. Chin. Mater. Med. 2009, 34, 2312–2315. [Google Scholar]
- Kong, X.; Yao, Y.; Ren, H.; Pei, M.; Li, H. Compatibility Optimisation of Dahuang Xiaoshi Decoction Components Based on Liver Protection and Evaluation of Its Efficacy. Her. Med. 2024, 43, 874–884. [Google Scholar]
- Zhao, W.; Wang, B.; Li, S. Network Pharmacology for Traditional Chinese Medicine in Era of Artificial Intelligence. Chin. Herb. Med. 2024, 16, 558–560. [Google Scholar] [CrossRef]
- Xue, H.; Fang, S.; Zheng, M.; Wu, J.; Li, H.; Zhang, M.; Li, Y.; Wang, T.; Shi, R.; Ma, Y. Da-Huang-Xiao-Shi Decoction Protects against3, 5-Diethoxycarbonyl-1,4-Dihydroxychollidine-Induced Chronic Cholestasis by Upregulating Bile Acid Metabolic Enzymes and Efflux Transporters. J. Ethnopharmacol. 2021, 269, 113706. [Google Scholar] [CrossRef] [PubMed]
- Zhu, G.; Feng, F. Uplc-Ms-Based Metabonomic Analysis of Intervention Effects of Da-Huang-Xiao-Shi Decoction on Anit-Induced Cholestasis. J. Ethnopharmacol. 2019, 238, 111860. [Google Scholar] [CrossRef]
- Kong, X.; Yao, Y.; Li, H.; Zhang, S.; Qi, Y.; Pei, M. Optimization of macroporous adsorption resin purification process for Gardeniae Fructus components. Chin. Tradit. Pat. Med. 2022, 44, 894–898. [Google Scholar]
- Kong, X.; Yao, Y.; Li, H.; Pei, M. Determination of anthraquinone constituents in refined component of Rhei Radix et Rhizoma by QAMS. West China J. Pharm. Sci. 2021, 36, 419–422. [Google Scholar]
- Yao, Y.; Kong, X.; Li, H.; Dang, T.; Pei, M. The purification technology research for the components of the Phellodendri Chinensis Cortex in macroporous adsorptionby total alkaloid as index. Guangdong Chem. Ind. 2022, 49, 38–40+86. [Google Scholar]
- Li, D.; Guo, H.; Niu, L.; Yin, Q.; Zhang, Y.; Zhuang, P. Clinical Value-Oriented Research Paradigm about Inheritance and Innovation Development of Tcm Dominant Diseases. Chin. Herb. Med. 2023, 15, 476–484. [Google Scholar] [CrossRef]
- Zhang, Y. Awareness and Ability of Paradigm Shift are Needed for Research on Dominant Diseases of Tcm. Chin. Herb. Med. 2023, 15, 475. [Google Scholar] [CrossRef]
- Wang, W.; Jiang, S.; Xu, C.; Tang, L.; Liang, Y.; Zhao, Y.; Zhu, G. Transcriptome and Gut Microbiota Profiling Analysis of ANIT-Induced Cholestasis and the Effects of Da-Huang-Xiao-Shi Decoction Intervention. Microbiol. Spectr. 2022, 10, e0324222. [Google Scholar] [CrossRef] [PubMed]
- Liu, X.; Luo, X.; Jiang, C.; Zhao, H. Difficulties and Challenges in the Development of Precision Medicine. Clin. Genet. 2019, 95, 569–574. [Google Scholar] [CrossRef] [PubMed]
- Liao, W.; Jin, Q.; Liu, J.; Ruan, Y.; Li, X.; Shen, Y.; Zhang, Z.; Wang, Y.; Wu, S.; Zhang, J.; et al. Mahuang Decoction Antagonizes Acute Liver Failure via Modulating Tricarboxylic Acid Cycle and Amino Acids Metabolism. Front. Pharmacol. 2021, 12, 599180. [Google Scholar] [CrossRef]
- Sookoian, S.; Castaño, G.O.; Scian, R.; Fernández Gianotti, T.; Dopazo, H.; Rohr, C.; Gaj, G.; San Martino, J.; Sevic, I.; Flichman, D.; et al. Serum Aminotransferases in Nonalcoholic Fatty Liver Disease are a Signature of Liver Metabolic Perturbations at the Amino Acid and Krebs Cycle Level. Am. J. Clin. Nutr. 2016, 103, 422–434. [Google Scholar] [CrossRef] [PubMed]
- Tagawa, R.; Kobayashi, M.; Sakurai, M.; Yoshida, M.; Kaneko, H.; Mizunoe, Y.; Nozaki, Y.; Okita, N.; Sudo, Y.; Higami, Y. Long-Term Dietary Taurine Lowers Plasma Levels of Cholesterol and Bile Acids. Int. J. Mol. Sci. 2022, 23, 1793. [Google Scholar] [CrossRef]
- Wang, Y.; Mei, X.; Yuan, J.; Lai, X.; Xu, D. Taurine Zinc Solid Dispersions Enhance Bile-Incubated L02 Cell Viability and Improve Liver Function by Inhibiting Erk2 and Jnk Phosphorylation during Cholestasis. Toxicology 2016, 366–367, 10–19. [Google Scholar] [CrossRef]
- Liu, Y.; Li, F.; Zhang, L.; Wu, J.; Wang, Y.; Yu, H. Taurine Alleviates Lipopolysaccharide-Induced Liver Injury by Anti-Inflammation and Antioxidants in Rats. Mol. Med. Rep. 2017, 16, 6512–6517. [Google Scholar] [CrossRef]
- Miyazaki, T.; Matsuzaki, Y. Taurine and Liver Diseases: A Focus on the Heterogeneous Protective Properties of Taurine. Amino Acids 2014, 46, 101–110. [Google Scholar] [CrossRef]
- González-Contreras, J.; Villalobos Gámez, J.L.; Gómez-Sánchez, A.I.; García-Almeida, J.M.; Enguix Armanda, A.; Rius Díaz, F.; Lucena González, M.I. Cholestasis Induced by Total Parenteral Nutrition: Effects of the Addition of Taurine (Tauramin®) on Hepatic Function Parameters; Possible Synergistic Action of Structured Lipids (SMOFlipid®). Nutr. Hosp. 2012, 27, 1900–1907. [Google Scholar]
- Bonfleur, M.L.; Borck, P.C.; Ribeiro, R.A.; Caetano, L.C.; Soares, G.M.; Carneiro, E.M.; Balbo, S.L. Improvement in the Expression of Hepatic Genes Involved in Fatty Acid Metabolism in Obese Rats Supplemented with Taurine. Life Sci. 2015, 135, 15–21. [Google Scholar] [CrossRef] [PubMed]
- Siregar, A.S.; Nyiramana, M.M.; Kim, E.J.; Shin, E.J.; Woo, M.S.; Kim, J.M.; Park, S.H.; Hahm, J.R.; Choi, Y.J.; Kang, D. Oyster Broth Concentrate and Its Major Component Taurine Alleviate Acute Alcohol-Induced Liver Damage. Food Sci. Nutr. 2022, 10, 2390–2399. [Google Scholar] [CrossRef]
- Sookoian, S.; Pirola, C.J. The Nonalcoholic Steatohepatitis Metabotype: Imbalance of Circulating Amino Acids and Transamination Reactions Reflect Impaired Mitochondrial Function. Hepatology 2018, 67, 1177–1178. [Google Scholar] [CrossRef]
- Harada, S.; Takebayashi, T.; Kurihara, A.; Akiyama, M.; Suzuki, A.; Hatakeyama, Y.; Sugiyama, D.; Kuwabara, K.; Takeuchi, A.; Okamura, T.; et al. Metabolomic Profiling Reveals Novel Biomarkers of Alcohol Intake and Alcohol-Induced Liver Injury in Community-Dwelling Men. Environ. Health Prev. Med. 2016, 21, 18–26. [Google Scholar] [CrossRef]
- Zhong, F.; Hu, Z.; Jiang, K.; Lei, B.; Wu, Z.; Yuan, G.; Luo, H.; Dong, C.; Tang, B.; Zheng, C.; et al. Complement C3 Activation Regulates the Production of Trna-Derived Fragments Gly-Trfs and Promotes Alcohol-Induced Liver Injury and Steatosis. Cell Res. 2019, 29, 548–561. [Google Scholar] [CrossRef]
- Zuo, T.; Gong, B.; Gao, Y.; Yuan, L. An in Vitro Study on the Stimulatory Effects of Extracellular Glutamate on Astrocytes. Mol. Biol. Rep. 2023, 50, 6611–6617. [Google Scholar] [CrossRef] [PubMed]
- Liu, G.; Li, Y.; Liao, N.; Shang, X.; Xu, F.; Yin, D.; Shao, D.; Jiang, C.; Shi, J. Energy Metabolic Mechanisms for High Altitude Sickness: Downregulation of Glycolysis and Upregulation of the Lactic Acid/Amino Acid-Pyruvate-Tca Pathways and Fatty Acid Oxidation. Sci. Total Environ. 2023, 894, 164998. [Google Scholar] [CrossRef]
- Zangari, J.; Petrelli, F.; Maillot, B.; Martinou, J. The Multifaceted Pyruvate Metabolism: Role of the Mitochondrial Pyruvate Carrier. Biomolecules 2020, 10, 1068. [Google Scholar] [CrossRef] [PubMed]
- Fan, Y.; Liu, S.; Chen, X.; Feng, M.; Song, F.; Gao, X. Toxicological Effects of Nux Vomica in Rats Urine and Serum by Means of Clinical Chemistry, Histopathology and (1)H Nmr-Based Metabonomics Approach. J. Ethnopharmacol. 2018, 210, 242–253. [Google Scholar] [CrossRef]
- Hara, Y.; Kume, S.; Kataoka, Y.; Watanabe, N. Changes in Tca Cycle and Tca Cycle-Related Metabolites in Plasma upon Citric Acid Administration in Rats. Heliyon 2021, 7, e08501. [Google Scholar] [CrossRef] [PubMed]
- Liang, Q.; Wang, B.; Pang, L.; Wang, Y.; Zheng, M.; Wang, Q.; Yan, J.; Xu, J. Application Of Citrate As a Tricarboxylic Acid (Tca) Cycle Intermediate, Prevents Diabetic-Induced Heart Damages In Mice. Iran. J. Basic Med. Sci. 2016, 19, 43–48. [Google Scholar]
- Guasch-Ferré, M.; Santos, J.L.; Martínez-González, M.A.; Clish, C.B.; Razquin, C.; Wang, D.; Liang, L.; Li, J.; Dennis, C.; Corella, D.; et al. Glycolysis/Gluconeogenesis- and Tricarboxylic Acid Cycle-Related Metabolites, Mediterranean Diet, and Type 2 Diabetes. Am. J. Clin. Nutr. 2020, 111, 835–844. [Google Scholar] [CrossRef]
- Liu, S.; Dai, Z.; Cooper, D.E.; Kirsch, D.G.; Locasale, J.W. Quantitative Analysis of the Physiological Contributions of Glucose to the TCA Cycle. Cell Metab. 2020, 32, 619–628.e21. [Google Scholar] [CrossRef]
- Zou, K.; Hinkley, J.M.; Park, S.; Zheng, D.; Jones, T.E.; Pories, W.J.; Hornby, P.J.; Lenhard, J.; Dohm, G.L.; Houmard, J.A. Altered Tricarboxylic Acid Cycle Flux In Primary Myotubes From Severely Obese Humans. Int. J. Obes. 2019, 43, 895–905. [Google Scholar] [CrossRef]
- Chitalia, V. α-Ketoglutarate—A New Currency of Longevity. Sci. Transl. Med. 2014, 6, 244ec117. [Google Scholar] [CrossRef]
- Maus, A.; Peters, G.J. Glutamate and α-ketoglutarate: Key players in glioma metabolism. Amino Acids 2017, 49, 21–32. [Google Scholar] [CrossRef]
- Limón, I.D.; Angulo-Cruz, I.; Sánchez-Abdon, L.; Patricio-Martínez, A. Disturbance of the Glutamate-Glutamine Cycle, Secondary to Hepatic Damage, Compromises Memory Function. Front. Neurosci. 2021, 15, 578922. [Google Scholar] [CrossRef] [PubMed]
- Sonnewald, U.; Schousboe, A. Introduction to the Glutamate-Glutamine Cycle. Adv. Neurobiol. 2016, 13, 1–7. [Google Scholar] [PubMed]
- Hakvoort, T.B.; He, Y.; Kulik, W.; Vermeulen, J.L.; Duijst, S.; Ruijter, J.M.; Runge, J.H.; Deutz, N.E.; Koehler, S.E.; Lamers, W.H. Pivotal Role of Glutamine Synthetase in Ammonia Detoxification. Hepatology 2017, 65, 281–293. [Google Scholar] [CrossRef] [PubMed]
- Schemitt, E.G.; Hartmann, R.M.; Colares, J.R.; Licks, F.; Salvi, J.O.; Marroni, C.A.; Marroni, N.P. Protective Action of Glutamine in Rats with Severe Acute Liver Failure. World J. Hepatol. 2019, 11, 273–286. [Google Scholar] [CrossRef]
- Xu, F.; Dai, C.; Peng, S.; Zhao, Y.; Jia, C.; Xu, Y. Preconditioning with Glutamine Protects Against Ischemia/Reperfusion-Induced Hepatic Injury in Rats with Obstructive Jaundice. Pharmacology 2014, 93, 155–165. [Google Scholar] [CrossRef]
- Cai, S.; Boyer, J.L. The Role of Bile Acids in Cholestatic Liver Injury. Ann. Transl. Med. 2021, 9, 737. [Google Scholar] [CrossRef] [PubMed]
- Kakazu, E.; Kondo, Y.; Kogure, T.; Ninomiya, M.; Kimura, O.; Ueno, Y.; Shimosegawa, T. Plasma Amino Acids Imbalance in Cirrhotic Patients Disturbs the Tricarboxylic Acid Cycle of Dendritic Cell. Sci. Rep. 2013, 3, 3459. [Google Scholar] [CrossRef]
- Shu, Y.; He, D.; Li, W.; Wang, M.; Zhao, S.; Liu, L.; Cao, Z.; Liu, R.; Huang, Y.; Li, H.; et al. Hepatoprotective Effect of Citrus aurantium L. Against APAP-Induced Liver Injury by Regulating Liver Lipid Metabolism and Apoptosis. Int. J. Biol. Sci. 2020, 16, 752–765. [Google Scholar] [CrossRef]
- Lorente, S.; Hautefeuille, M.; Sanchez-Cedillo, A. the Liver, a Functionalized Vascular Structure. Sci. Rep. 2020, 10, 16194. [Google Scholar] [CrossRef] [PubMed]
- Paulusma, C.C.; Lamers, W.H.; Broer, S.; van de Graaf, S. Amino Acid Metabolism, Transport and Signalling in the Liver Revisited. Biochem. Pharmacol. 2022, 201, 115074. [Google Scholar] [CrossRef] [PubMed]
- Zhang, Y.; Fang, X. Hepatocardiac or Cardiohepatic Interaction: From Traditional Chinese Medicine to Western Medicine. Evid.-Based Complement. Altern. Med. 2021, 2021, 6655335. [Google Scholar] [CrossRef] [PubMed]
- Trefts, E.; Gannon, M.; Wasserman, D.H. The Liver. Curr. Biol. 2017, 27, R1147–R1151. [Google Scholar] [CrossRef]
- Zhang, J.; Liu, Y.; Xu, Y. Soothing Liver-Qi Stagnation Method for Cancer-Related Depression: A Protocol for Systematic Review and Meta-Analysis. Medicine 2020, 99, e22797. [Google Scholar] [CrossRef]
- Han, J.; Li, Q.; Pan, C.; Sun, K.; Fan, J. Effects and Mechanisms of Qishenyiqi Pills and Major Ingredients on Myocardial Microcirculatory Disturbance, Cardiac Injury and Fibrosis Induced by Ischemia-Reperfusion. Pharmacol. Res. 2019, 147, 104386. [Google Scholar] [CrossRef]
- Wang, D.; Li, Q.; Pan, C.; Yan, L.; Sun, K.; Wang, X.; Anwaier, G.; Liao, Q.; Xie, T.; Fan, J.; et al. Yu-Ping-Feng Formula Ameliorates Alveolar-Capillary Barrier Injury Induced by Exhausted-Exercise Via Regulation of Cytoskeleton. Front. Pharmacol. 2022, 13, 891802. [Google Scholar] [CrossRef]
- Wu, G.; Zhong, J.; Zheng, N.; Wang, C.; Jin, H.; Ge, G.; Han, J.; Gao, Y.; Sheng, L.; Zhang, W.; et al. Investigation of Modulating Effect of Qingfei Paidu Decoction on Host Metabolism and Gut Microbiome in Rats. China J. Chin. Mater. Med. 2020, 45, 3726–3739. [Google Scholar]
- Ooi, A.T.; Gomperts, B.N. Molecular Pathways: Targeting Cellular Energy Metabolism in Cancer Via Inhibition of Slc2A1 and Ldha. Clin. Cancer Res. 2015, 21, 2440–2444. [Google Scholar] [CrossRef] [PubMed]
- Yao, S.; Chai, H.; Tao, T.; Zhang, L.; Yang, X.; Li, X.; Yi, Z.; Wang, Y.; An, J.; Wen, G.; et al. Role of Lactate and Lactate Metabolism in Liver Diseases (Review). Int. J. Mol. Med. 2024, 54, 59. [Google Scholar] [CrossRef]
- Hillis, A.L.; Tamir, T.; Perry, G.E.; Asara, J.M.; Johnson, J.L.; Yaron, T.M.; Cantley, L.C.; White, F.M.; Toker, A. Parallel Phosphoproteomics and Metabolomics Map the Global Metabolic Tyrosine Phosphoproteome. Proc. Natl. Acad. Sci. USA 2024, 121, e2413837121. [Google Scholar] [CrossRef] [PubMed]
- Pu, X.; Gao, Y.; Li, R.; Li, W.; Tian, Y.; Zhang, Z.; Xu, F. Biomarker Discovery for Cytochrome P450 1A2 Activity Assessment in Rats, Based on Metabolomics. Metabolites 2019, 9, 77. [Google Scholar] [CrossRef]
- Xu, T.; Pan, Y.; Ding, Q.; Cao, F.; Chang, K.; Qiu, J.; Zhuge, H.; Hao, L.; Wei, H.; Si, C.; et al. The Micro-743a-3p-Gstm1 Pathway Is an Endogenous Protective Mechanism against Alcohol-Related Liver Disease in Mice. Cell. Mol. Biol. Lett. 2024, 29, 35. [Google Scholar] [CrossRef]
- Brosnan, J.T. Glutamate, at The Interface Between Amino Acid and Carbohydrate Metabolism. J. Nutr. 2000, 130, 988S–990S. [Google Scholar] [CrossRef]
- Morris, S.M., Jr. Regulation of Enzymes of The Urea Cycle and Arginine Metabolism. Annu. Rev. Nutr. 2002, 22, 87–105. [Google Scholar] [CrossRef]
- Russell, T.M.; Richardson, D.R. Glutathione-S-Transferases as Potential Targets for Modulation of Nitric Oxide-Mediated Vasodilation. Biomolecules 2022, 12, 1292. [Google Scholar] [CrossRef]
- Dong, F.; Annalora, A.J.; Murray, I.A.; Tian, Y.; Marcus, C.B.; Patterson, A.D.; Perdew, G.H. Endogenous Tryptophan-Derived Ah Receptor Ligands are Dissociated from Cyp1A1/1B1-Dependent Negative-Feedback. Int. J. Tryptophan Res. 2023, 16, 11786469231182508. [Google Scholar] [CrossRef]
- Haduch, A.; Bromek, E.; Kuban, W.; Daniel, W.A. The Engagement of Cytochrome P450 Enzymes in Tryptophan Metabolism. Metabolites 2023, 13, 629. [Google Scholar] [CrossRef] [PubMed]
- Di Ciaula, A.; Garruti, G.; Lunardi Baccetto, R.; Molina-Molina, E.; Bonfrate, L.; Wang, D.Q.; Portincasa, P. Bile Acid Physiology. Ann. Hepatol. 2017, 16, s4–s14. [Google Scholar] [CrossRef] [PubMed]
- Tu, C.; Niu, M.; Li, C.; Liu, Z.; He, Q.; Li, R.; Zhang, Y.; Xiao, X.; Wang, J. Network Pharmacology Oriented Study Reveals Inflammatory State-Dependent Dietary Supplement Hepatotoxicity Responses in Normal and Diseased Rats. Food Funct. 2019, 10, 3477–3490. [Google Scholar] [CrossRef]
- Wang, L.; Chen, S.; Liu, S.; Biu, A.M.; Han, Y.; Jin, X.; Liang, C.; Liu, Y.; Li, J.; Fang, S.; et al. A Comprehensive Review of Ethnopharmacology, Chemical Constituents, Pharmacological Effects, Pharmacokinetics, Toxicology, and Quality Control of Gardeniae Fructus. J. Ethnopharmacol. 2024, 320, 117397. [Google Scholar] [CrossRef]
- Liang, J.; Wei, X.; Hou, W.; Wang, H.; Ma, R.; Gao, Y.; Du, Y.; Zhang, Q. Liver Metabolomics Reveals Potential Mechanism of Jieduan-Niwan Formula Against Acute-On-Chronic Liver Failure (Aclf) by Improving Mitochondrial Damage and Tca Cycle. Chin. Med. 2023, 18, 157. [Google Scholar] [CrossRef] [PubMed]
- Zhang, I.W.; Curto, A.; López-Vicario, C.; Casulleras, M.; Duran-Güell, M.; Flores-Costa, R.; Colsch, B.; Aguilar, F.; Aransay, A.M.; Lozano, J.J.; et al. Mitochondrial Dysfunction Governs Immunometabolism in Leukocytes of Patients with Acute-on-Chronic Liver Failure. J. Hepatol. 2022, 76, 93–106. [Google Scholar]
- Allameh, A.; Niayesh-Mehr, R.; Aliarab, A.; Sebastiani, G.; Pantopoulos, K. Oxidative Stress in Liver Pathophysiology and Disease. Antioxidants 2023, 12, 1653. [Google Scholar] [CrossRef]
- Gao, A.; Ni, Y.; Chen, C.; Xin, W.; Wang, Y.; Zhang, W. Covalent Binding of Geniposide Metabolites to Hepatic Proteins: A Potential Mechanism for Its Hepatotoxicity. Chem-Biol. Interact. 2025, 408, 111411. [Google Scholar] [CrossRef]
- Zhao, M.; Ma, J.; Li, M.; Zhang, Y.; Jiang, B.; Zhao, X.; Huai, C.; Shen, L.; Zhang, N.; He, L.; et al. Cytochrome P450 Enzymes and Drug Metabolism in Humans. Int. J. Mol. Sci. 2021, 22, 12808. [Google Scholar] [CrossRef] [PubMed]
- Zhao, Y.; Huang, H.; Lv, N.; Huang, C.; Chen, H.; Xing, H.; Guo, C.; Li, N.; Zhao, D.; Chen, X.; et al. Glutathione S-Transferases Mediate in Vitro and in Vivo Inactivation of Genipin: Implications for an Underlying Detoxification Mechanism. J. Agric. Food Chem. 2023, 71, 2399–2410. [Google Scholar] [CrossRef]
- Brewer, C.T.; Chen, T. Hepatotoxicity of Herbal Supplements Mediated by Modulation of Cytochrome P450. Int. J. Mol. Sci. 2017, 18, 2353. [Google Scholar] [CrossRef]
- Zuo, H.; Huang, H.; Lin, Y.; Cai, X.; Kong, X.; Luo, D.; Zhou, Y.; Huang, H. Enzyme Activity of Natural Products on Cytochrome P450. Molecules 2022, 27, 515. [Google Scholar] [CrossRef] [PubMed]
- Ma, Y.; Mu, J.; Gou, X.; Wu, X. Precision Medication Based on the Evaluation of Drug Metabolizing Enzyme and Transporter Functions. Precis. Clin. Med. 2025, 8, pbaf004. [Google Scholar] [CrossRef]
- Sadee, W.; Wang, D.; Hartmann, K.; Toland, A.E. Pharmacogenomics: Driving Personalised Medicine. Pharmacol. Rev. 2023, 75, 789–814. [Google Scholar] [CrossRef] [PubMed]
- Feng, G.; Bi, J.; Jin, W.; Wang, Q.; Dan, Z.; Fan, B. Effect of Rhei Radix et Rhizoma and Eupolyphaga Steleophaga on Liver Protection Mechanism Based on Pharmacokinetics and Metabonomics. Chin. Herb. Med. 2024, 16, 121–131. [Google Scholar] [CrossRef]
- Li, C.; Li, Y.; Bai, Z.; Wang, J.; Li, G.; Xiao, X. Herb Induced Liver Injury by Xianling Gubao Tablets: A Case Assessed for Causality Using Updated Rucam and Integrated Evidence Chain. Chin. Herb. Med. 2024, 16, 301–309. [Google Scholar] [CrossRef] [PubMed]
- Monnerie, S.; Comte, B.; Ziegler, D.; Morais, J.A.; Pujos-Guillot, E.; Gaudreau, P. Metabolomic and Lipidomic Signatures of Metabolic Syndrome and Its Physiological Components in Adults: A Systematic Review. Sci. Rep. 2020, 10, 669. [Google Scholar] [CrossRef]
- Tao, L.; Fu, J.; Wang, F.; Song, Y.; Li, Y.; Zhang, J.; Wang, Z. The Application of Mirabilite in Traditional Chinese Medicine and Its Chemical Constituents, Processing Methods, Pharmacology, Toxicology and Clinical Research. Front. Pharmacol. 2023, 14, 1293097. [Google Scholar] [CrossRef]
- Gan, S.; Shi, X.; Han, T.; Wu, C. Determination of Sodium Sulfate in Medicinal Mirabilite by Ion Chromatography. China Pharm. 2012, 21, 39–40. [Google Scholar]
- Tang, Q.; Zhang, C. Data Processing System (Dps) Software with Experimental Design, Statistical Analysis and Data Mining Developed for Use in Entomological Research. Insect. Sci. 2013, 20, 254–260. [Google Scholar] [CrossRef]











| Time/Min | A (Acetonitrile + 0.0375% TFA) | B (Water + 0.0375% TFA) | Detective Wavelengths | Compositions |
|---|---|---|---|---|
| 0 | 0 | 100% | 380 nm | RRR |
| 15 | 15% | 85% | ||
| 35 | 30% | 70% | ||
| 40 | 35% | 65% | ||
| 50 | 40% | 60% | ||
| 55 | 60% | 40% | ||
| 60 | 100% | 0 | ||
| 65 | 100% | 0 | ||
| 0 | 0 | 100% | 345 nm | PCC |
| 7 | 20% | 80% | ||
| 12 | 25% | 75% | ||
| 18 | 80% | 20% | ||
| 25 | 80% | 20% | ||
| 0 | 0 | 100% | 238 nm | GF |
| 30 | 25% | 75% | ||
| 50 | 40% | 60% |
Disclaimer/Publisher’s Note: The statements, opinions and data contained in all publications are solely those of the individual author(s) and contributor(s) and not of MDPI and/or the editor(s). MDPI and/or the editor(s) disclaim responsibility for any injury to people or property resulting from any ideas, methods, instructions or products referred to in the content. |
© 2025 by the authors. Licensee MDPI, Basel, Switzerland. This article is an open access article distributed under the terms and conditions of the Creative Commons Attribution (CC BY) license (https://creativecommons.org/licenses/by/4.0/).
Share and Cite
Kong, X.; Wang, X.; Ren, H.; Yao, Y.; Zhang, H.; Li, H.; Li, H.; Cheng, Y.; Song, Z.; Pei, M.; et al. The Hepatoprotective Properties of the Revised Formulation of Dahuang Xiaoshi Tang, an Ancient Chinese Herbal Decoction, Are Probed by Integrated Metabolomics and Network Pharmacology. Pharmaceuticals 2025, 18, 1534. https://doi.org/10.3390/ph18101534
Kong X, Wang X, Ren H, Yao Y, Zhang H, Li H, Li H, Cheng Y, Song Z, Pei M, et al. The Hepatoprotective Properties of the Revised Formulation of Dahuang Xiaoshi Tang, an Ancient Chinese Herbal Decoction, Are Probed by Integrated Metabolomics and Network Pharmacology. Pharmaceuticals. 2025; 18(10):1534. https://doi.org/10.3390/ph18101534
Chicago/Turabian StyleKong, Xiangpeng, Xiaoyang Wang, Haiqin Ren, Yajun Yao, Hui Zhang, Huifeng Li, Huifang Li, Yangang Cheng, Zhuqing Song, Miaorong Pei, and et al. 2025. "The Hepatoprotective Properties of the Revised Formulation of Dahuang Xiaoshi Tang, an Ancient Chinese Herbal Decoction, Are Probed by Integrated Metabolomics and Network Pharmacology" Pharmaceuticals 18, no. 10: 1534. https://doi.org/10.3390/ph18101534
APA StyleKong, X., Wang, X., Ren, H., Yao, Y., Zhang, H., Li, H., Li, H., Cheng, Y., Song, Z., Pei, M., & Tsim, K. W. K. (2025). The Hepatoprotective Properties of the Revised Formulation of Dahuang Xiaoshi Tang, an Ancient Chinese Herbal Decoction, Are Probed by Integrated Metabolomics and Network Pharmacology. Pharmaceuticals, 18(10), 1534. https://doi.org/10.3390/ph18101534

