Sign in to use this feature.

Years

Between: -

Subjects

remove_circle_outline
remove_circle_outline
remove_circle_outline
remove_circle_outline
remove_circle_outline
remove_circle_outline

Journals

Article Types

Countries / Regions

Search Results (31)

Search Parameters:
Keywords = Myd88 (myeloid differentiation primary response protein 88)

Order results
Result details
Results per page
Select all
Export citation of selected articles as:
16 pages, 2361 KB  
Article
Mechanism of Inosine from Lactiplantibacillus plantarum MWFLp-182-Treated Mice Model in Alleviating D-Galactose-Induced HT-22 Cell Injury via Oxidative and Inflammatory Pathways
by Jianbo Tang, Qing Zhao, Hanying Tan, Ni Yang, Qun Yu, Zhiyu Cui, Xiaochun Li, Yanghe Luo, Guangqing Mu, Xiaomeng Wu and Hui Nie
Foods 2026, 15(2), 349; https://doi.org/10.3390/foods15020349 - 18 Jan 2026
Viewed by 220
Abstract
Gut microbial metabolites play a crucial role in modulating cognitive function. In a previous animal study, oral administration of Lactiplantibacillus plantarum MWFLp-182 (L. plantarum MWFLp-182) significantly increased inosine levels in both the serum and feces of D-galactose (D-gal)-induced mice, which was accompanied [...] Read more.
Gut microbial metabolites play a crucial role in modulating cognitive function. In a previous animal study, oral administration of Lactiplantibacillus plantarum MWFLp-182 (L. plantarum MWFLp-182) significantly increased inosine levels in both the serum and feces of D-galactose (D-gal)-induced mice, which was accompanied by improved cognitive performance. Building on this finding, we further investigated the neuroprotective mechanisms of inosine derived from L. plantarum MWFLp-182 in alleviating D-gal-induced neuronal damage in HT-22 cells. Reverse transcription-quantitative PCR (RT-qPCR) was used to analyze the addition of inosine (250 μg/mL, 500 μg/mL), which considerably reduces oxidative stress induced by D-gal (20 mg/mL), on the regulation of mRNA expression of the nuclear factor erythroid 2-related factor (Nrf2)/hemeoxygenase 1 (HO-1) signaling pathway factors. Compared to the D-gal group, the inosine-treated group exhibited a 4.3-fold and 8.7-fold increase in HO-1 and Nrf2 levels, respectively. Furthermore, inosine alleviates neuroinflammation by modulating the mRNA expression of the Toll-like receptor 4 (TLR4)/myeloid differentiation primary response protein 88 (MyD88)/nuclear factor kappa B (NF-κB) signaling pathway. Compared to the D-gal group, the inosine-treated group showed reductions of 41.75%, 28.29%, and 32.17% in TLR4, MyD88, and NF-κB levels, respectively. Moreover, immunofluorescence staining revealed that inosine exhibits anti-apoptotic properties by enhancing the levels of neurotrophic factors, including nerve growth factor (NGF) and brain-derived neurotrophic factor (BDNF), while simultaneously lowering the expression of the pro-apoptotic protein bcl-2-associated X (Bax). These findings suggest that inosine, a differentially expressed metabolite identified in a probiotic-intervention mouse model, alleviates D-gal-induced neuronal damage in HT-22 cells by modulating oxidative, inflammatory, and apoptotic pathways, providing mechanistic insights into the neuroprotective effects of this metabolite. Full article
Show Figures

Graphical abstract

20 pages, 2636 KB  
Article
Pro-Inflammatory Macrophage Phenotype Skewing Induced by Tumor Treating Fields (TTFields)
by Tal Kan, Yiftah Barsheshet, Tharwat Haj Khalil, Boris Brant, Tali Voloshin, Kerem Ben-Meir, Simona Zisman Rosen, Moshe Giladi, Uri Weinberg and Yoram Palti
Int. J. Mol. Sci. 2025, 26(24), 12086; https://doi.org/10.3390/ijms262412086 - 16 Dec 2025
Viewed by 567
Abstract
Tumor-associated macrophages (TAMs) are abundant in the tumor microenvironment (TME) and often adopt an M2-like immunosuppressive phenotype that promotes tumor growth. Reprogramming TAMs toward an M1-like pro-inflammatory state is an attractive therapeutic strategy. Tumor Treating Fields (TTFields), an FDA-approved, electric-field–based therapy, has recently [...] Read more.
Tumor-associated macrophages (TAMs) are abundant in the tumor microenvironment (TME) and often adopt an M2-like immunosuppressive phenotype that promotes tumor growth. Reprogramming TAMs toward an M1-like pro-inflammatory state is an attractive therapeutic strategy. Tumor Treating Fields (TTFields), an FDA-approved, electric-field–based therapy, has recently been suggested to modulate immune responses in addition to its established anti-mitotic activity. Here, we investigated the direct effects of TTFields on macrophage activation and function. Murine bone marrow–derived macrophages (BMDMs) were polarized toward a pro-inflammatory M1-like phenotype or an anti-inflammatory M2-like phenotype and exposed to TTFields. TTFields rapidly activated guanine nucleotide exchange factor-H1 (GEF-H1), and downstream nuclear factor kappa B (NF-κB) and activator protein-1 (AP-1, via c-Jun N-terminal kinase [JNK]) signaling. Functionally, TTFields reprogrammed M2-like macrophages by increasing major histocompatibility complex class II (MHC-II) and cluster of differentiation 80 (CD80); reducing arginase-1 (Arg1); and elevating secretion of chemokine (C-X-C motif) ligand 1 (CXCL1), interleukin-6 (IL-6), IL-1β, and IL-12 subunit p70 (IL-12p70). In interferon gamma (IFN-γ)-primed macrophages, TTFields provided a secondary signal, driving myeloid differentiation primary response 88 (MyD88)-dependent expression of inducible nitric oxide synthase (iNOS). In vivo, TTFields reduced tumor burden in an orthotopic murine lung cancer model and increased iNOS expression in both M1-like and a subset of M2-like TAMs. These findings demonstrate that TTFields directly reprogram macrophages toward a pro-inflammatory phenotype, suggesting a novel immunomodulatory mechanism that may enhance anti-tumor immunity in the TME. Full article
(This article belongs to the Section Molecular Immunology)
Show Figures

Figure 1

31 pages, 1080 KB  
Review
Modulation of Toll-like Receptors with Natural Compounds: A Therapeutic Avenue Against Inflammaging?
by Corina Andrei, Ciprian Pușcașu, George Mihai Nitulescu and Anca Zanfirescu
Int. J. Mol. Sci. 2025, 26(23), 11305; https://doi.org/10.3390/ijms262311305 - 22 Nov 2025
Viewed by 917
Abstract
Chronic low-grade inflammation, or “inflammaging,” is a defining feature of aging and a key driver of functional decline. Among innate immune sensors, Toll-like receptors (TLRs) are central mediators linking cellular stress to sterile inflammation, yet their modulation in physiological aging remains largely overlooked. [...] Read more.
Chronic low-grade inflammation, or “inflammaging,” is a defining feature of aging and a key driver of functional decline. Among innate immune sensors, Toll-like receptors (TLRs) are central mediators linking cellular stress to sterile inflammation, yet their modulation in physiological aging remains largely overlooked. This review bridges that gap by integrating molecular and clinical evidence on age-associated TLR remodeling and summarizing preclinical data on natural compounds that suppress TLR signaling. Across diverse inflammatory models, phytochemicals such as curcumin, quercetin, resveratrol, baicalin, and glycyrrhizin consistently downregulate Toll-like receptor 2- (TLR2-), Toll-like receptor 4- (TLR4-), and Toll-like receptor 9- (TLR9-) dependent myeloid differentiation primary response 88 (MyD88)/nuclear factor kappa-light-chain-enhancer of activated B cells (NF-κB)/mitogen-activated protein kinase (MAPK) pathways, lowering interleukin-1β (IL-1β), interleukin-6 (IL-6), and tumor necrosis factor- α (TNF-α) while enhancing IL-10. These mechanisms mirror the molecular signature of inflammaging, supporting TLRs as actionable targets for restoring immune balance. Collectively, the evidence positions natural TLR modulators as a promising, yet untapped, avenue for promoting healthy aging and extending healthspan. Full article
(This article belongs to the Special Issue Anti-Inflammatory and Anti-Oxidant Effects of Extracts from Plants)
Show Figures

Graphical abstract

20 pages, 5043 KB  
Article
Co-Fermented Black Barley and Quinoa Alleviate Hepatic Inflammation via Regulating Metabolic Disorders and Gut Microbiota in Mice Fed with High-Fat Diet
by Fenfen Wei, Huibin Jiang, Chuang Zhu, Lingyue Zhong, Zihan Lin, Yan Wu and Lihua Song
Nutrients 2025, 17(20), 3228; https://doi.org/10.3390/nu17203228 - 15 Oct 2025
Viewed by 887
Abstract
Background: High-fat diet (HFD)-induced hepatic inflammation impairs liver function, promotes fibrosis, and may progress to hepatocellular carcinoma, thereby posing a significant threat to human health. Meanwhile, fermented whole grains have attracted growing attention owing to their diverse beneficial biological properties. Methods: [...] Read more.
Background: High-fat diet (HFD)-induced hepatic inflammation impairs liver function, promotes fibrosis, and may progress to hepatocellular carcinoma, thereby posing a significant threat to human health. Meanwhile, fermented whole grains have attracted growing attention owing to their diverse beneficial biological properties. Methods: In this study, we investigated the effects of co-fermented quinoa and black barley (FG) on HFD-induced chronic hepatic inflammation using male C57BL/6J mice. Results: FG intervention significantly attenuated excessive body weight gain and reduced hepatic adipose accumulation in HFD-fed mice. Furthermore, FG alleviated hepatic inflammation by downregulating the transcriptional and protein levels of tumor necrosis factor-α (TNF-α), interleukin-1β (IL-1β), and interleukin-6 (IL-6), as well as the transcriptional levels of toll-like receptor 4 (Tlr4), cluster of differentiation 14 (CD14), and myeloid differentiation primary response gene 88 (Myd88). Metabolomic analysis identified several hepatic and fecal metabolites, such as vitamin A and L-tryptophan, that were upregulated by FG treatment. The strong negative correlation of these metabolites with hepatic inflammatory markers suggests their role as putative mediators of FG’s anti-inflammatory action. Additionally, FG enhanced the relative abundances of probiotic taxa, including g_Lawsonibacter, g_Acetatifactor, and s_Bifidobacterium cricetid, and upregulated the microbial bile acid (BA) biosynthesis pathway. Notably, these enriched probiotics exhibited a positive correlation with the aforementioned fecal metabolites. Conclusions: Our findings suggest that FG has the potential to alleviate HFD-induced hepatic inflammation by restoring gut microbiota imbalance and reversing metabolic disorders. Full article
Show Figures

Graphical abstract

17 pages, 2330 KB  
Article
MyD88 Contributes to TLR3-Mediated NF-κB Activation and Cytokine Production in Macrophages
by Zhuodong Chai, Yuqi Zhou, Ling Yang, Yan Zhang, Sukria Hossain, Sahelosadat Hajimirzaei, Jiaqian Qi, Guoying Zhang, Yinan Wei and Zhenyu Li
Cells 2025, 14(19), 1507; https://doi.org/10.3390/cells14191507 - 27 Sep 2025
Cited by 2 | Viewed by 1983
Abstract
Toll-like receptor 3 (TLR3) initiates antiviral and inflammatory responses exclusively through the adaptor protein TRIF (TIR-domain-containing adapter-inducing interferon-β). In contrast, MyD88 (myeloid differentiation primary response 88), a central adaptor for most other TLRs, is traditionally considered dispensable for TLR3 signaling. Here, we demonstrate [...] Read more.
Toll-like receptor 3 (TLR3) initiates antiviral and inflammatory responses exclusively through the adaptor protein TRIF (TIR-domain-containing adapter-inducing interferon-β). In contrast, MyD88 (myeloid differentiation primary response 88), a central adaptor for most other TLRs, is traditionally considered dispensable for TLR3 signaling. Here, we demonstrate that MyD88 directly contributes to TLR3-mediated NF-κB activation and cytokine production in macrophages. Bone marrow-derived macrophages (BMDMs) from MyD88 deficient mice exhibited significantly attenuated NF-κB activation in response to the TLR3 agonist polyinosinic–polycytidylic acid (poly(I:C)) compared to wild-type cells, as evidenced by the reduced phosphorylation of NF-κB p65 and IκBα, as well as IκBα degradation. Consistently, pro-inflammatory cytokine production, including IL-6, TNF-α, and IFN-β, was attenuated in MyD88-deficient BMDMs in vitro following stimulation by poly(I:C) or poly(A:U), another TLR3 agonist. Blood concentrations of IL-6, TNF-α, and IFN-β were significantly reduced in both TRIF-deficient mice and MyD88-deficient mice challenged by the i.p. injection of poly(I:C). Mechanistic analyses revealed that MyD88 physically associates with activated TLR3 upon poly(I:C) stimulation, and that TLR3 engagement triggered MyD88 oligomerization, which was absent in TLR3 or TRIF deficient macrophages. Our findings highlight a previously unrecognized dual-adaptor mechanism for TLR3, wherein MyD88 recruitment amplifies NF-κB signaling dynamics by bridging TLR3 to the canonical NF-κB activation cascade and robust cytokine induction. This study expands the paradigm of TLR3 signaling by establishing MyD88 as a direct contributor to TLR3-driven innate immune responses, offering new insight into cross-talk between MyD88-dependent and -independent pathways. Full article
Show Figures

Figure 1

19 pages, 968 KB  
Review
Beyond TLR4 and Its Alternative Lipopolysaccharide (LPS) Sensing Pathways in Zebrafish
by Dara V. Grebennikova, Umesh K. Shandilya and Niel A. Karrow
Genes 2025, 16(9), 1014; https://doi.org/10.3390/genes16091014 - 27 Aug 2025
Cited by 1 | Viewed by 2216
Abstract
Due to their evolutionary divergence from mammals, zebrafish (Zf, Danio rerio), which are frequently employed in biomedical research, provide a distinctive viewpoint on innate immune systems. The Toll-like receptor 4/myeloid differentiation factor 2/cluster of differentiation 14 (TLR4/MD-2/CD14) complex in mammals detects lipopolysaccharide [...] Read more.
Due to their evolutionary divergence from mammals, zebrafish (Zf, Danio rerio), which are frequently employed in biomedical research, provide a distinctive viewpoint on innate immune systems. The Toll-like receptor 4/myeloid differentiation factor 2/cluster of differentiation 14 (TLR4/MD-2/CD14) complex in mammals detects lipopolysaccharide (LPS), a crucial component of Gram-negative bacteria, and it causes potent inflammatory reactions through a Toll/interleukin-1 receptor domain-containing adapter-inducing interferon-β (TRIF)-dependent and myeloid differentiation primary response 88 (MyD88)-dependent pathways. However, key components of this system, such as a responsive TLR4 axis and a functional CD14 ortholog, are absent in Zf. The Zf species nevertheless reacts to LPS, which leads to research into other recognition systems. This review looks at a number of TLR4-independent processes in Zf, such as scavenger receptors (SRs) including scavenger receptor class B type 1 (SR-BI) and cluster of differentiation 36 (CD36), nucleotide-binding oligomerization domain-containing protein 1 (NOD1)-dependent cytosolic sensing, peptidoglycan recognition proteins (PGRPs), Complement Component 3 (C3), and caspase-1-like protein 2 (Caspy2)-mediated inflammasome activation. An alternative and flexible immune system that makes up for the lack of canonical TLR4 signaling is revealed by these mechanisms. Additionally, the discovery of lymphocyte antigen 96 (ly96), an ortholog of MD-2 found in Zf, suggests evolutionary similarity; however, as it is only functional in artificial systems, it demonstrates minimal overlap with mammalian MD-2 activity. Knowing these pathways provides important information for studying inflammation, infection, and immunological modulation in vertebrates using Zf as a model. It also clarifies the evolutionary flexibility of innate immune recognition. Full article
(This article belongs to the Section Microbial Genetics and Genomics)
Show Figures

Figure 1

21 pages, 2807 KB  
Article
Phage Therapy Enhances Survival, Immune Response, and Metabolic Resilience in Pacific White Shrimp (Litopenaeus vannamei) Challenged with Vibrio parahaemolyticus
by Chao Zeng, Long Qi, Chao-Li Guan, Yu-Lin Chang, Yu-Yun He, Hong-Zheng Zhao, Chang Wang, Yi-Ran Zhao, Yi-Chen Dong and Guo-Fang Zhong
Fishes 2025, 10(8), 366; https://doi.org/10.3390/fishes10080366 - 30 Jul 2025
Cited by 1 | Viewed by 2032
Abstract
Acute hepatopancreatic necrosis disease (AHPND), caused by the bacterium Vibrio parahaemolyticus, is a major threat to global shrimp aquaculture. In this study, we evaluated the therapeutic effects of phage therapy in Litopenaeus vannamei challenged with AHPND-causing Vibrio parahaemolyticus. Phage application at [...] Read more.
Acute hepatopancreatic necrosis disease (AHPND), caused by the bacterium Vibrio parahaemolyticus, is a major threat to global shrimp aquaculture. In this study, we evaluated the therapeutic effects of phage therapy in Litopenaeus vannamei challenged with AHPND-causing Vibrio parahaemolyticus. Phage application at various concentrations significantly improved shrimp survival, with the 1 ppm group demonstrating the highest survival rate. Enzymatic assays revealed that phage-treated shrimp exhibited enhanced immune enzyme activities, including acid phosphatase (ACP), alkaline phosphatase (AKP), and lysozyme (LZM). In addition, antioxidant defenses such as superoxide dismutase (SOD), catalase (CAT), glutathione peroxidase (GSH-PX), and total antioxidant capacity (T-AOC) significantly improved, accompanied by reduced malondialdehyde (MDA) levels. Serum biochemical analyses demonstrated marked improvements in lipid metabolism, particularly reductions in triglyceride (TG), total cholesterol (TC), and low-density lipoprotein (LDL), alongside higher levels of beneficial high-density lipoprotein (HDL). Transcriptomic analysis identified 2274 differentially expressed genes (DEGs), notably enriched in pathways involving fatty acid metabolism, peroxisome functions, lysosomes, and Toll-like receptor (TLR) signaling. Specifically, phage treatment upregulated immune and metabolic regulatory genes, including Toll-like receptor 4 (TLR4), myeloid differentiation primary response protein 88 (MYD88), interleukin-1β (IL-1β), nuclear factor erythroid 2-related factor 2 (Nrf2), and peroxisome proliferator-activated receptor (PPAR), indicating activation of innate immunity and antioxidant defense pathways. These findings suggest that phage therapy induces protective immunometabolic adaptations beyond its direct antibacterial effects, thereby providing an ecologically sustainable alternative to antibiotics for managing bacterial diseases in shrimp aquaculture. Full article
(This article belongs to the Special Issue Healthy Aquaculture and Disease Control)
Show Figures

Figure 1

21 pages, 2653 KB  
Article
AICpred: Machine Learning-Based Prediction of Potential Anti-Inflammatory Compounds Targeting TLR4-MyD88 Binding Mechanism
by Lucindah N. Fry-Nartey, Cyril Akafia, Ursula S. Nkonu, Spencer B. Baiden, Ignatus Nunana Dorvi, Kwasi Agyenkwa-Mawuli, Odame Agyapong, Claude Fiifi Hayford, Michael D. Wilson, Whelton A. Miller and Samuel K. Kwofie
Information 2025, 16(1), 34; https://doi.org/10.3390/info16010034 - 7 Jan 2025
Cited by 2 | Viewed by 2610
Abstract
Toll-like receptor 4 (TLR4) has been implicated in the production of uncontrolled inflammation within the body, known as the cytokine storm. Studies that employ machine learning (ML) in the prediction of potential inhibitors of TLR4 are limited. This study introduces AICpred, a robust, [...] Read more.
Toll-like receptor 4 (TLR4) has been implicated in the production of uncontrolled inflammation within the body, known as the cytokine storm. Studies that employ machine learning (ML) in the prediction of potential inhibitors of TLR4 are limited. This study introduces AICpred, a robust, free, user-friendly, and easily accessible machine learning-based web application for predicting inhibitors against TLR4 by targeting the TLR4-myeloid differentiation primary response 88 (MyD88) interaction. MyD88 is a crucial adaptor protein in the TLR4-induced hyper-inflammation pathway. Predictive models were trained using random forest, adaptive boosting (AdaBoost), eXtreme gradient boosting (XGBoost), k-nearest neighbours (KNN), and decision tree models. To handle imbalance within the training data, resampling techniques such as random under-sampling, synthetic minority oversampling technique, and the random selection of 5000 instances of the majority class were employed. A 10-fold cross-validation strategy was used to evaluate model performance based on metrics including accuracy, balanced accuracy, and recall. The XGBoost model demonstrated superior performance with accuracy, balanced accuracy, and recall scores of 0.994, 0.958, and 0.917, respectively, on the test. The AdaBoost and decision tree models also excelled with accuracies ranging from 0.981 to 0.992, balanced accuracies between 0.921 and 0.944, and recall scores between 0.845 and 0.891 on both training and test datasets. The XGBoost model was deployed as AICpred and was used to screen compounds that have been reported to have positive effects on mitigating the hyperinflammation-associated cytokine storm, which is a key factor in COVID-19. The models predicted Baricitinib, Ibrutinib, Nezulcitinib, MCC950, and Acalabrutinib as anti-TLR4 compounds with prediction probability above 0.90. Additionally, compounds known to inhibit TLR4, including TAK-242 (Resatorvid) and benzisothiazole derivative (M62812), were predicted as bioactive agents within the applicability domain with probabilities above 0.80. Computationally inferred compounds using AICpred can be explored as potential starting skeletons for therapeutic agents against hyperinflammation. These predictions must be consolidated with experimental screening to enhance further optimisation of the compounds. AICpred is the first of its kind targeting the inhibition of TLR4-MyD88 binding and is freely available at http://197.255.126.13:8080. Full article
(This article belongs to the Special Issue Advances in Machine Learning and Intelligent Information Systems)
Show Figures

Figure 1

15 pages, 2471 KB  
Article
The Anti-Inflammatory Properties of Polysaccharides Extracted from Moringa oleifera Leaves on IEC6 Cells Stimulated with Lipopolysaccharide In Vitro
by Hosameldeen Mohamed Husien, Weilong Peng, Mohamed Osman Abdalrahem Essa, Saber Y. Adam, Shahab Ur Rehman, Rahmat Ali, Ahmed A. Saleh, Mengzhi Wang and Jingui Li
Animals 2024, 14(23), 3508; https://doi.org/10.3390/ani14233508 - 4 Dec 2024
Cited by 3 | Viewed by 3191
Abstract
Moringa oleifera (M. oleifera) is a plant with significant medicinal and nutritional value and contains various bioactive compounds, particularly in its leaves (MOL). This study sought to explore the impact of M. oleifera leaf polysaccharides (MOLPs) on lipopolysaccharide (LPS)-activated intestinal epithelial [...] Read more.
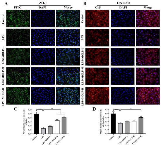
Moringa oleifera (M. oleifera) is a plant with significant medicinal and nutritional value and contains various bioactive compounds, particularly in its leaves (MOL). This study sought to explore the impact of M. oleifera leaf polysaccharides (MOLPs) on lipopolysaccharide (LPS)-activated intestinal epithelial cells (IEC6) and to uncover the mechanisms involved. The cytotoxicity of MOLP on IEC6 cells was assessed using the Cell Counting Kit-8 (CCK-8) assay, which demonstrated a safe concentration range of 0–1280 µg/mL. The impact of MOLP on cell viability was further evaluated over 12 to 48 h. IEC6 cells were treated with three concentrations of MOLP low (25 µg/mL), medium (50 µg/mL), and high (100 µg/mL) alongside LPS (50 µg/mL) stimulation for one day. The findings revealed that treatment with MOLP significantly promoted cell migration and increased the production of interleukin-10 (IL-10), while it simultaneously decreased cell apoptosis and the levels of pro-inflammatory cytokines, such as tumour necrosis factor alpha (TNF-α), interleukin 1β (IL-1β), and interleukin 6 (IL-6). Additionally, MOLP treatments across all concentrations significantly reduced the expression of Toll-like receptor 4 (TLR-4), myeloid differentiation primary response 88 (MyD88), phosphorylated nuclear factor kappa B-alpha (pIκB-α), and phosphorylated NF-κB p65 signalling pathways. Moreover, MOLP restored the expression of tight junction proteins, such as zonula occludens-1 (ZO-1) and occludin, which had been disrupted by LPS. These results indicate that MOLP exhibits anti-inflammatory properties by inhibiting inflammatory signalling pathways and maintaining intestinal barrier integrity through the upregulation of tight junction proteins in IEC6 cells. This study enhances our understanding of the anti-inflammatory capabilities of MOLP. Full article
(This article belongs to the Section Animal Nutrition)
Show Figures

Figure 1

20 pages, 2171 KB  
Review
Targeting Myeloid Differentiation Primary Response Protein 88 (MyD88) and Galectin-3 to Develop Broad-Spectrum Host-Mediated Therapeutics against SARS-CoV-2
by Kamal U. Saikh, Khairul Anam, Halima Sultana, Rakin Ahmed, Simran Kumar, Sanjay Srinivasan and Hafiz Ahmed
Int. J. Mol. Sci. 2024, 25(15), 8421; https://doi.org/10.3390/ijms25158421 - 1 Aug 2024
Cited by 7 | Viewed by 3822
Abstract
Nearly six million people worldwide have died from the coronavirus disease (COVID-19) outbreak caused by severe acute respiratory syndrome coronavirus 2 (SARS-CoV-2) infection. Although COVID-19 vaccines are largely successful in reducing the severity of the disease and deaths, the decline in vaccine-induced immunity [...] Read more.
Nearly six million people worldwide have died from the coronavirus disease (COVID-19) outbreak caused by severe acute respiratory syndrome coronavirus 2 (SARS-CoV-2) infection. Although COVID-19 vaccines are largely successful in reducing the severity of the disease and deaths, the decline in vaccine-induced immunity over time and the continuing emergence of new viral variants or mutations underscore the need for an alternative strategy for developing broad-spectrum host-mediated therapeutics against SARS-CoV-2. A key feature of severe COVID-19 is dysregulated innate immune signaling, culminating in a high expression of numerous pro-inflammatory cytokines and chemokines and a lack of antiviral interferons (IFNs), particularly type I (alpha and beta) and type III (lambda). As a natural host defense, the myeloid differentiation primary response protein, MyD88, plays pivotal roles in innate and acquired immune responses via the signal transduction pathways of Toll-like receptors (TLRs), a type of pathogen recognition receptors (PRRs). However, recent studies have highlighted that infection with viruses upregulates MyD88 expression and impairs the host antiviral response by negatively regulating type I IFN. Galectin-3 (Gal3), another key player in viral infections, has been shown to modulate the host immune response by regulating viral entry and activating TLRs, the NLRP3 inflammasome, and NF-κB, resulting in the release of pro-inflammatory cytokines and contributing to the overall inflammatory response, the so-called “cytokine storm”. These studies suggest that the specific inhibition of MyD88 and Gal3 could be a promising therapy for COVID-19. This review presents future directions for MyD88- and Gal3-targeted antiviral drug discovery, highlighting the potential to restore host immunity in SARS-CoV-2 infections. Full article
(This article belongs to the Section Molecular Pathology, Diagnostics, and Therapeutics)
Show Figures

Figure 1

13 pages, 3289 KB  
Article
Anti-Neuroinflammatory Effect of the Ethanolic Extract of Black Ginseng through TLR4-MyD88-Regulated Inhibition of NF-κB and MAPK Signaling Pathways in LPS-Induced BV2 Microglial Cells
by Kwan-Woo Kim, Young-Seob Lee, Bo-Ram Choi, Dahye Yoon and Dae Young Lee
Int. J. Mol. Sci. 2023, 24(20), 15320; https://doi.org/10.3390/ijms242015320 - 18 Oct 2023
Cited by 11 | Viewed by 2900
Abstract
Korean ginseng (Panax ginseng) contains various ginsenosides as active ingredients, and they show diverse biological activities. Black ginseng is manufactured by repeated steaming and drying of white ginseng, which alters the polarity of ginsenosides and improves biological activities. The aim of [...] Read more.
Korean ginseng (Panax ginseng) contains various ginsenosides as active ingredients, and they show diverse biological activities. Black ginseng is manufactured by repeated steaming and drying of white ginseng, which alters the polarity of ginsenosides and improves biological activities. The aim of the present investigation was to examine the anti-neuroinflammatory effects of the ethanolic extract of black ginseng (BGE) in lipopolysaccharide (LPS)-induced BV2 microglial cells. Pre-treatment with BGE inhibited the overproduction of pro-inflammatory mediators including nitric oxide (NO), prostaglandin E2 (PGE2), inducible nitric oxide synthase (iNOS), cyclooxygenase-2 (COX-2), interleukin-6 (IL-6), and tumor necrosis factor-α (TNF-α) in LPS-induced BV2 cells. In addition, BGE reduced the activation of nuclear factor kappa-light-chain-enhancer of activated B cells (NF-κB), p38 mitogen-activated protein kinase (MAPK), and c-jun N-terminal kinase (JNK) MAPK signaling pathways induced by LPS. These anti-neuroinflammatory effects were mediated through the negative regulation of the toll-like receptor 4 (TLR4)/myeloid differentiation primary response 88 (MyD88) signaling pathway. Among the four ginsenosides contained in BGE, ginsenosides Rd and Rg3 inhibited the production of inflammatory mediators. Taken together, this investigation suggests that BGE represents potential anti-neuroinflammatory candidates for the prevention and treatment of neurodegenerative diseases. Full article
Show Figures

Figure 1

30 pages, 6704 KB  
Article
Codium fragile Suppresses PM2.5-Induced Cognitive Dysfunction by Regulating Gut–Brain Axis via TLR-4/MyD88 Pathway
by Tae Yoon Kim, Jong Min Kim, Hyo Lim Lee, Min Ji Go, Seung Gyum Joo, Ju Hui Kim, Han Su Lee, Dong Yeol Lee, Hyun-Jin Kim and Ho Jin Heo
Int. J. Mol. Sci. 2023, 24(16), 12898; https://doi.org/10.3390/ijms241612898 - 17 Aug 2023
Cited by 7 | Viewed by 3288
Abstract
This study was conducted to evaluate the cognitive dysfunction improvement effect of aqueous extract of Codium fragile (AECF) by regulating the imbalance of the gut–brain axis in chronic particulate matter (PM)2.5-exposed mice. The physiological compounds of AECF were identified as hexadecanamide, [...] Read more.
This study was conducted to evaluate the cognitive dysfunction improvement effect of aqueous extract of Codium fragile (AECF) by regulating the imbalance of the gut–brain axis in chronic particulate matter (PM)2.5-exposed mice. The physiological compounds of AECF were identified as hexadecanamide, oleamide, octadecanamide, stearidonic acid, and linolenic acid by the ultra-performance liquid chromatography-quadrupole time of flight mass spectrometry (UPLC Q-TOF MSE) analysis. To evaluate the effect of PM2.5 on the antioxidant system, superoxide dismutase (SOD) contents, reduced glutathione (GSH) contents, and malondialdehyde (MDA) contents were measured in colon and brain tissues. AECF significantly ameliorated the imbalance of the antioxidant systems. Also, AECF improved intestinal myeloperoxidase (MPO) activity, the abundance of the gut microbiome, short-chain fatty acids (SCFAs) contents, and tight junction protein expression against PM2.5-induced damage. In addition, AECF prevented PM2.5-induced inflammatory and apoptotic expression via the toll-like receptor-4 (TLR-4)/myeloid differentiation primary response 88 (MyD88) pathway in colon and brain tissues. Additionally, AECF enhanced the mitochondrial function, including the mitochondrial membrane potential (MMP) and reactive oxygen species (ROS) contents in brain tissues. Furthermore, AECF regulated the cholinergic system, such as acetylcholine (ACh) contents, acetylcholinesterase (AChE) activity, and protein expression levels of AChE and choline acetyltransferase (ChAT) in brain tissues. To evaluate the effect of cognitive dysfunction caused by PM2.5-induced intestinal dysfunction, behavior tests such as Y-maze, passive avoidance, and Morris water maze tests were performed. From the results of the behavior tests, AECF ameliorated spatial learning and memory, short-term memory, and long-term learning and memory function. This study confirmed that AECF reduced PM2.5-induced cognitive dysfunction by regulating gut microbiome and inflammation, apoptosis, and mitochondrial function by enhancing the gut–brain axis. Based on these results, this study suggests that AECF, which contains fatty acid amides, might be a potential material for ameliorating PM2.5-induced cognitive dysfunction via gut–brain axis improvement. Full article
(This article belongs to the Special Issue Mitochondrial Function in Health and Disease, 3rd Edition)
Show Figures

Graphical abstract

16 pages, 2583 KB  
Article
Toll-like Receptor-9 (TLR-9) Signaling Is Crucial for Inducing Protective Immunity following Immunization with Genetically Modified Live Attenuated Leishmania Parasites
by Parna Bhattacharya, Sreenivas Gannavaram, Nevien Ismail, Ankit Saxena, Pradeep K. Dagur, Adovi Akue, Mark KuKuruga and Hira L. Nakhasi
Pathogens 2023, 12(4), 534; https://doi.org/10.3390/pathogens12040534 - 29 Mar 2023
Cited by 4 | Viewed by 2944
Abstract
No human vaccine is available for visceral leishmaniasis (VL). Live attenuated centrin gene-deleted L. donovani (LdCen−/−) parasite vaccine has been shown to induce robust innate immunity and provide protection in animal models. Toll-like receptors (TLRs) are expressed in innate immune [...] Read more.
No human vaccine is available for visceral leishmaniasis (VL). Live attenuated centrin gene-deleted L. donovani (LdCen−/−) parasite vaccine has been shown to induce robust innate immunity and provide protection in animal models. Toll-like receptors (TLRs) are expressed in innate immune cells and are essential for the early stages of Leishmania infection. Among TLRs, TLR-9 signaling has been reported to induce host protection during Leishmania infection. Importantly, TLR-9 ligands have been used as immune enhancers for non-live vaccination strategies against leishmaniasis. However, the function of TLR-9 in the generation of a protective immune response in live attenuated Leishmania vaccines remains unknown. In this study, we investigated the function of TLR-9 during LdCen−/− infection and found that it increased the expression of TLR-9 on DCs and macrophages from ear-draining lymph nodes and spleen. The increase in TLR-9 expression resulted in changes in downstream signaling in DCs mediated through signaling protein myeloid differentiation primary response 88 (MyD88), resulting in activation and nuclear translocation of nuclear factor-κB (NF-κB). This process resulted in an increase in the DC’s proinflammatory response, activation, and DC-mediated CD4+T cell proliferation. Further, LdCen−/− immunization in TLR-9−/− mice resulted in a significant loss of protective immunity. Thus, LdCen−/− vaccine naturally activates the TLR-9 signaling pathway to elicit protective immunity against virulent L. donovani challenge. Full article
Show Figures

Figure 1

25 pages, 3484 KB  
Article
Transcriptome Analysis of Diffuse Large B-Cell Lymphoma Cells Inducibly Expressing MyD88 L265P Mutation Identifies Upregulated CD44, LGALS3, NFKBIZ, and BATF as Downstream Targets of Oncogenic NF-κB Signaling
by Marcello Turi, Anjana Anilkumar Sithara, Lucie Hofmanová, David Žihala, Dhwani Radhakrishnan, Alexander Vdovin, Sofija Knápková, Tereza Ševčíková, Zuzana Chyra, Tomáš Jelínek, Michal Šimíček, Annamaria Gullà, Kenneth Carl Anderson, Roman Hájek and Matouš Hrdinka
Int. J. Mol. Sci. 2023, 24(6), 5623; https://doi.org/10.3390/ijms24065623 - 15 Mar 2023
Cited by 15 | Viewed by 6824
Abstract
During innate immune responses, myeloid differentiation primary response 88 (MyD88) functions as a critical signaling adaptor protein integrating stimuli from toll-like receptors (TLR) and the interleukin-1 receptor (IL-1R) family and translates them into specific cellular outcomes. In B cells, somatic mutations in MyD88 [...] Read more.
During innate immune responses, myeloid differentiation primary response 88 (MyD88) functions as a critical signaling adaptor protein integrating stimuli from toll-like receptors (TLR) and the interleukin-1 receptor (IL-1R) family and translates them into specific cellular outcomes. In B cells, somatic mutations in MyD88 trigger oncogenic NF-κB signaling independent of receptor stimulation, which leads to the development of B-cell malignancies. However, the exact molecular mechanisms and downstream signaling targets remain unresolved. We established an inducible system to introduce MyD88 to lymphoma cell lines and performed transcriptomic analysis (RNA-seq) to identify genes differentially expressed by MyD88 bearing the L265P oncogenic mutation. We show that MyD88L265P activates NF-κB signaling and upregulates genes that might contribute to lymphomagenesis, including CD44, LGALS3 (coding Galectin-3), NFKBIZ (coding IkBƺ), and BATF. Moreover, we demonstrate that CD44 can serve as a marker of the activated B-cell (ABC) subtype of diffuse large B-cell lymphoma (DLBCL) and that CD44 expression is correlated with overall survival in DLBCL patients. Our results shed new light on the downstream outcomes of MyD88L265P oncogenic signaling that might be involved in cellular transformation and provide novel therapeutical targets. Full article
Show Figures

Figure 1

9 pages, 2104 KB  
Article
Inhibitory Mechanism of IL-6 Production by Orento in Oral Squamous Cell Carcinoma Cell Line CAL27 Stimulated by Pathogen-Associated Molecular Patterns from Periodontopathogenic Porphyromonas gingivalis
by Yasuhiro Imamura, Yoshimasa Makita, Kazuya Masuno and Hourei Oh
Int. J. Mol. Sci. 2023, 24(1), 697; https://doi.org/10.3390/ijms24010697 - 31 Dec 2022
Cited by 3 | Viewed by 2770
Abstract
Orento is a traditional Japanese medicinal kampo preparation that is also prescribed in oral care. In oral squamous cell carcinoma cell line CAL27, orento significantly inhibited periodontopathogenic bacterium Porphyromonas gingivalis lipopolysaccharide (LPS) and lipoproteins (PAMP)-stimulated production of interleukin (IL)-6. This suggests that orento [...] Read more.
Orento is a traditional Japanese medicinal kampo preparation that is also prescribed in oral care. In oral squamous cell carcinoma cell line CAL27, orento significantly inhibited periodontopathogenic bacterium Porphyromonas gingivalis lipopolysaccharide (LPS) and lipoproteins (PAMP)-stimulated production of interleukin (IL)-6. This suggests that orento negatively regulates PAMP-mediated toll-like receptor (TLR) signaling. Orento significantly suppressed PAMP-stimulated activation of the IL-6 promoter, indicating that orento may suppress the production of IL-6 by PAMP at the transcriptional level. Orento also suppressed TLR-mediated activation of transcription factor nuclear factor-kappa B (NF-kB) that was stimulated by PAMP. This finding indicates that orento may suppress the function and activation of factors involved in TLR signaling, thereby suppressing NF-kB-dependent expression of various genes. Orento suppressed IL-1 receptor-associated kinase (IRAK4), IRAK1, and c-Jun N-terminal kinase (JNK) phosphorylation in PAMP-stimulated CAL27 cells. This result indicates that orento is involved in the initiation of TLR signaling by PAMP and suppresses the downstream signaling pathways of myeloid differentiation primary response gene 88 (MyD88) such as mitogen-activated protein kinase (MAPK) and NF-kB cascades. These findings suggest that orento has an inhibitory effect on the production of inflammatory cytokines. Full article
Show Figures

Graphical abstract

Back to TopTop