Sign in to use this feature.

Years

Between: -

Subjects

remove_circle_outline
remove_circle_outline
remove_circle_outline
remove_circle_outline
remove_circle_outline
remove_circle_outline
remove_circle_outline
remove_circle_outline
remove_circle_outline

Journals

remove_circle_outline
remove_circle_outline
remove_circle_outline
remove_circle_outline
remove_circle_outline
remove_circle_outline

Article Types

Countries / Regions

Search Results (186)

Search Parameters:
Keywords = LGR5

Order results
Result details
Results per page
Select all
Export citation of selected articles as:
18 pages, 3662 KB  
Article
Dose- and Time-Dependent Effects of Cobalt Chloride Supplementation on Growth Performance and Intestinal Development in Weaned Piglets
by Min Wang, Siqi Li, Xin Wang, Yutong Zeng, Mingming Guo, Zhaobin Wang, Lanmei Yin, Qiye Wang, Jianzhong Li and Huansheng Yang
Animals 2026, 16(3), 440; https://doi.org/10.3390/ani16030440 - 30 Jan 2026
Viewed by 118
Abstract
The aim of our study was to evaluate the effect of dietary cobalt chloride (CoCl2) supplementation on diarrhea, growth performance, and intestinal development in post-weaning piglets. Twenty-six piglets weaned at 21 days of age (d 21) with similar body weights were [...] Read more.
The aim of our study was to evaluate the effect of dietary cobalt chloride (CoCl2) supplementation on diarrhea, growth performance, and intestinal development in post-weaning piglets. Twenty-six piglets weaned at 21 days of age (d 21) with similar body weights were randomly assigned to three treatments: a control group (n = 10), a low-dose CoCl2 group (1 mg/kg of diet; n = 8) and a high dose CoCl2 group (2 mg/kg of diet, n = 8). Piglets were housed individually and fed the experimental diets for 28 days, with a dietary transition at day 15. During the early post-weaning period (d0 to d14), dietary CoCl2 supplementation was associated with favorable trends in growth performance parameters, including ADG (average daily gain: linear, 0.05 < p < 0.1) and gain to feed ratio (linear, p < 0.05), as well as reduced fecal scores (Linear, p < 0.05). However, during the later post-weaning period (d15 to d28), increasing dietary CoCl2 levels were unfavorable trends in feed intake (Linear, p < 0.05) and ADG (Linear, 0.05 < p < 0.1). At the intestinal level, CoCl2 supplementation was associated with dose-related changes in intestinal morphology, epithelial cell differentiation, and luminal pH. Alterations were observed in duodenal crypt depth (CD) and ileal villus height (VH), and duodenal VH/CD (Linear, p < 0.05), without significant effects on ileal epithelial proliferation and apoptosis (p > 0.1). Changes in the numbers of goblet cells in villi (Quadratic, p < 0.05) and crypt (Linear, p < 0.05), and enteroendocrine cells (Quadratic, p < 0.05) in crypt exhibited dose-dependent trends. In addition, with the increase in the CoCl2 concentration, the expressions of genes related to nutrient transporters (DMT1, GLUT2, and SGLT1) and metabolism (HIF-, FBP1, and FBP2), as well as those related to the NOTCH signaling pathway (LGR5, ATOH1, HES1, and NOTCH2), showed a linear decrease (Liner, p < 0.05). This was the case except for LDHA and DLL4 (Liner, p < 0.05). The expression of the former was the lowest in the high-dose group, while that of the latter was the lowest in the low-dose group. In vitro, CoCl2 exposure was associated with reduced organoid budding rates (Quadratic, p < 0.01), the budding numbers (Linear, p < 0.05) per organoid, and altered gene expression of SGLT1 and CHGA (Linear, p < 0.05). In summary, dietary supplementation with CoCl2 exhibited dose- and time-dependent trends in weaned piglets. CoCl2 supplementation during the early post-weaning period (two weeks after weaning) was associated with favorable trends in growth performance and diarrhea, whereas prolonged supplementation (4 weeks after weaning) or higher dietary level (2 mg/kg of diet) were associated with unfavorable trends in growth performance and intestinal development. These findings suggest that CoCl2 may have potential as a short-term (two weeks after weaning), low-level (below 2 mg/kg diet) nutritional supplement, while caution is warranted regarding long-term supplementation or higher dietary inclusion levels. Full article
(This article belongs to the Section Animal Nutrition)
Show Figures

Figure 1

14 pages, 9918 KB  
Article
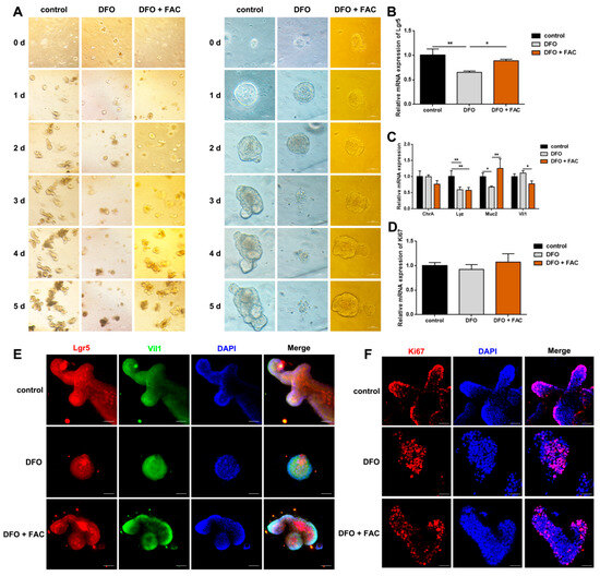
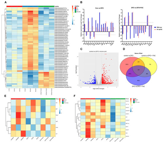
Iron Deficiency Inhibits the Proliferation of Intestinal Stem Cells and Induces Their Differentiation to Enterocytes
by Yecheng Xu, Jing Zhao, Shouchuan Jiang, Yu Han, Yi Zheng, Xi Qiao, Xin Wen, Yuanyuan Zhang, Yunqin Li, Jingxia Kong and Huahua Du
Nutrients 2026, 18(3), 392; https://doi.org/10.3390/nu18030392 - 24 Jan 2026
Viewed by 192
Abstract
Objectives: Iron deficiency impairs intestinal mucosal structure and function, yet its impact on intestinal stem cells (ISCs) remains unclear. This study was therefore designed to examine how iron deficiency affects the proliferation and differentiation of ISCs. Methods: Iron-deficient mouse and enteroid [...] Read more.
Objectives: Iron deficiency impairs intestinal mucosal structure and function, yet its impact on intestinal stem cells (ISCs) remains unclear. This study was therefore designed to examine how iron deficiency affects the proliferation and differentiation of ISCs. Methods: Iron-deficient mouse and enteroid models were established. Expression of key cell markers was analyzed using Western blot, qPCR, and immunofluorescence. Results: Iron deficiency led to structural impairment of the intestinal mucosa, characterized by decreased small intestinal villus height. In iron-deficient mice, expression of ChrA (enteroendocrine cell marker), Lyz (Paneth cell marker), and Muc2 (goblet cell marker) was significantly downregulated across duodenum, jejunum and ileum, whereas Vil1 (enterocyte marker) expression increased. Moreover, both Lgr5 (an ISC marker) expression and the number of Ki67-positive proliferating cells were significantly reduced, along with a decrease in Ki67 transcriptional levels under iron-deficient conditions. Similarly, deferoxamine (DFO)-treated enteroids showed fewer Lgr5-positive ISCs, downregulation of Lgr5, Lyz and Muc2, and upregulation of Vil1. RNA-seq further confirmed that iron deficiency skews ISC differentiation toward absorptive lineage. This shift was associated with modulation of the Notch signaling pathway: upregulation of the ligand Dll1, receptors Notch2 and Notch3, and the protease ADAM10, alongside downregulation of the negative regulator Atoh1. These findings indicate that Notch pathway activation promotes enterocyte differentiation under iron deprivation. Conclusions: Iron deficiency suppressed the proliferation of ISCs and induced their differentiation toward enterocytes, which is associated with the modulation of the Notch signaling pathway, providing a mechanistic insights for impaired intestinal repair and the potential for nutrient-targeted therapies. Full article
(This article belongs to the Special Issue Iron Supplements and Intestinal Health)
Show Figures

Figure 1

34 pages, 11628 KB  
Article
Hydrogen Sulfide Inhibits H. pylori-Induced Gastric Fibroblast Activation: Implications for Cancer Prevention
by Gracjana Krzysiek-Maczka, Aneta Targosz, Patrycja Bronowicka-Adamska, Urszula Szczyrk, Malgorzata Strzalka, Hubert Mączka, Mateusz Wierdak, Izabela Rodzon, Jaroslaw Czyz, Tomasz Brzozowski and Agata Ptak-Belowska
Cells 2026, 15(2), 167; https://doi.org/10.3390/cells15020167 - 16 Jan 2026
Viewed by 298
Abstract
Early prevention of pathological changes underlying gastric cancer (GC) development is a critical strategy, offering the most effective opportunity to limit malignant progression and improve patient outcomes. We have previously demonstrated that Helicobacter pylori (Hp) (cagA+vacA+) [...] Read more.
Early prevention of pathological changes underlying gastric cancer (GC) development is a critical strategy, offering the most effective opportunity to limit malignant progression and improve patient outcomes. We have previously demonstrated that Helicobacter pylori (Hp) (cagA+vacA+) contributes to GC development by activating gastric fibroblasts toward CAF-like phenotype, eliciting aggressive, cancer stem cells (CSCs)-related malignant transformation of LGR5+ normal epithelial cells. A key mediator of these processes appears to be the NF-κB/STAT3 axis. Therefore, our aim was to investigate the protective role of hydrogen sulfide (H2S) as a potential novel strategy for counteracting Hp-induced fibroblast reprogramming. Human fibroblasts were infected with Hp (cagA+vacA+) for 120 h. The fast-releasing H2S donor NaHS (50, 100, 200 and 400 µM) was added every 24 h. Activation markers, corresponding signaling pathways, H2S release and activities of H2S-metabolizing enzymes were determined. NaHS reduced Hp-induced fibroblast activation and their pro-inflammatory, pro-tumorigenic markers, which was associated with the inhibition of NF-κB/STAT3 axis and Twist expression. Additionally, it modulated sulfur metabolism while preserving sulfur-enzyme homeostasis. NaHS limited Hp adhesion (high doses), reduced reinfection-induced activation and increased sensitivity of Hp to metronidazole. These findings suggest that H2S signaling may represent a modulatory factor of NF-κB/STAT3-driven inflammatory responses during Hp infection and warrant further investigation. Full article
Show Figures

Figure 1

16 pages, 3082 KB  
Article
Wnt and Treg-Associated Signaling Coordinate Mucosal Regeneration and MALT Formation in a Mouse Model of Chronic Colitis
by Nanami Watanabe, Mio Kobayashi, Tatsu Kuriki, Yuri Ebizuka, Mai Hirata, Rintaro Mizuguchi, Mio Takimoto, Bai Yidan, Mengyuan Luo, Mai Todoroki, Ma Suzanneth G. Lola, Xinyu Zou, Sha Jiang, Tetsuhito Kigata, Makoto Shibutani, Toshinori Yoshida and Tsutomu Omatsu
Int. J. Mol. Sci. 2026, 27(2), 779; https://doi.org/10.3390/ijms27020779 - 13 Jan 2026
Viewed by 203
Abstract
Chronic ulcerative colitis disrupts mucosal-acquired immunity; however, the relationship between mucosal regeneration and mucosa-associated lymph tissue (MALT) development remains unclear. We explored crypt responses, MALT phenotypes, and regulatory T cells (Tregs) in a mouse model of chronic colitis following two cycles of dextran [...] Read more.
Chronic ulcerative colitis disrupts mucosal-acquired immunity; however, the relationship between mucosal regeneration and mucosa-associated lymph tissue (MALT) development remains unclear. We explored crypt responses, MALT phenotypes, and regulatory T cells (Tregs) in a mouse model of chronic colitis following two cycles of dextran sodium sulfate (DSS) exposure. The mucosal regeneration score correlated with crypt expression of Ki-67 and LGR5, submucosal FOXP3-positive Treg expression, and MALT scores. MALT can be categorized into solitary-isolated lymphoid structures, tertiary lymphoid structures, and colonic patches. Regenerative crypts adjacent to tertiary lymphoid structures exhibit reduced expression of Ki-67, LGR5, and SOX9, which might favor mucosal differentiation. These findings were further supported by correlations between crypt stem cell- and Treg-related colonic gene expression of Lgr5, Sox9, Wnt6, Ccl20, and IL10, and between Tgfb1 and Cxcl13. These results suggested that chronic colitis is repaired by stem cell-mediated mucosal regeneration and differentiation, potentially driven by the development of MALT-containing Tregs. Full article
Show Figures

Figure 1

27 pages, 3282 KB  
Article
Hypoxia Affects Stem Cell Fate in Patient-Derived Ileum Enteroids in a HIF-1α-Dependent Manner
by Zina M. Uckeley, Carmon Kee, Carlos Ramirez, Victoria Karaluz, Ashwini K. Sharma, Josmar Polanco, Freddie D. Ortiz Martinez, Christopher I. Mederos, Sorin O. Jacobs, Ingrid J. Groose, James M. Ramsden, Carl Herrmann, Megan L. Stanifer and Steeve Boulant
Cells 2026, 15(1), 31; https://doi.org/10.3390/cells15010031 - 23 Dec 2025
Viewed by 815
Abstract
The intestinal epithelium maintains tissue homeostasis through a dynamic balance of stem cell proliferation and differentiation. This process is spatially regulated along the crypt–villus axis, with intestinal stem cells in the crypt regions proliferating and progenitor cells differentiating as they migrate toward the [...] Read more.
The intestinal epithelium maintains tissue homeostasis through a dynamic balance of stem cell proliferation and differentiation. This process is spatially regulated along the crypt–villus axis, with intestinal stem cells in the crypt regions proliferating and progenitor cells differentiating as they migrate toward the villus tips. Because the lumen of the gut contains very low levels of oxygen (i.e., hypoxia), an oxygen gradient is established within the crypt–villus axis, placing the crypt regions under normoxic conditions while the villus tips reside under hypoxic conditions. Hence, intestinal epithelial cells encounter distinct oxygen microenvironments throughout their life span as they migrate along the crypt–villus structures during their proliferation and differentiation process. To investigate how oxygen availability influences intestinal stem cell proliferation and differentiation, we cultured patient-derived human ileum organoids (i.e., enteroids) under normoxic (20% oxygen) or hypoxic (1% oxygen) conditions. Under hypoxia, enteroid growth was reduced, and expression of several stem cell markers, such as OLFM4 and LGR5, was decreased. Bulk and single-cell RNA sequencing revealed that hypoxia suppressed Wnt signaling pathways and reduced stem cell activity. Importantly, pharmacological stabilization of HIF-1α under normoxic conditions recapitulated the hypoxia-induced loss of stemness, demonstrating that HIF-1α is a key mediator of oxygen-dependent stem cell regulation in enteroids. These findings establish that physiological hypoxia in the intestinal epithelium directly regulates stem cell fate through HIF-1α stabilization, providing mechanistic insight into how oxygen availability along the crypt–villus structures controls intestinal homeostasis. Full article
(This article belongs to the Section Cell Microenvironment)
Show Figures

Figure 1

13 pages, 4669 KB  
Article
Goose Astrovirus Type 2 Causes Intestinal Injury and Disrupts Homeostasis in Goslings
by Xinyang Li, Wenhao Yang, Ming Zhu, Haoran Xu, Junjie Yang, Zewen Yi and Yingjun Lv
Vet. Sci. 2026, 13(1), 15; https://doi.org/10.3390/vetsci13010015 - 23 Dec 2025
Viewed by 334
Abstract
Goose astrovirus 2 (GAstV-2) infection leads to visceral gout and swollen kidneys in goslings, causing a 5–50% mortality rate and significant economic losses for goose flocks. While most studies on the virus’s pathological damage have focused on the kidneys, few reports have examined [...] Read more.
Goose astrovirus 2 (GAstV-2) infection leads to visceral gout and swollen kidneys in goslings, causing a 5–50% mortality rate and significant economic losses for goose flocks. While most studies on the virus’s pathological damage have focused on the kidneys, few reports have examined the effects of this fecal-oral pathogen on the digestive system. This study investigated GAstV-2 localization, cellular targets, and its impact on intestinal structure and homeostasis in orally infected goslings. Twenty 1-day-old goslings were randomly assigned to the infected and control groups. Clinical signs, organ lesions, viral distribution, histopathology, and alterations in intestinal cell populations, cytokine expression, and signaling pathways were assessed at 7 days post-infection. GAstV-2 was detected in the duodenum, jejunum, ileum, cecum, and rectum, with the highest viral load in duodenal crypt cells. Infection induced crypt cell necrosis, reduced villus height, decreased villus-to-crypt ratio, and lowered numbers of goblet cells and Lgr5+ intestinal stem cells. In contrast, Paneth cell abundance, Bmi1+ stem cells, and tight junction-related gene expression increased. Inhibition of stem cell differentiation into goblet cells was observed, mediated by modulation of the Notch signaling pathway. Proinflammatory cytokines, including IL-1β, IL-6, IL-8, IL-22, and TNF-α, were markedly upregulated, indicating a strong inflammatory response. These results demonstrate that GAstV-2 preferentially targets duodenal crypt cells, disrupts epithelial renewal, and impairs mucosal barrier function, while triggering compensatory regenerative and immune mechanisms. This study provides new insights into the intestinal pathogenesis of GAstV-2 and identifies potential targets for interventions to mitigate intestinal injury and economic losses in gosling production. Full article
(This article belongs to the Section Veterinary Microbiology, Parasitology and Immunology)
Show Figures

Figure 1

17 pages, 9440 KB  
Article
Gedunin Impacts Pancreatic Cancer Stem Cells Through the Sonic Hedgehog Signaling Pathway
by Karla Perez, Sheryl Rodriguez, Jose Barragan, Poornimadevi Narayanan, Alberto Ruiseco, Preetha Rajkumar, Nallely Ramirez, Victor Vasquez, Rajkumar Lakshmanaswamy and Ramadevi Subramani
Pharmaceuticals 2026, 19(1), 19; https://doi.org/10.3390/ph19010019 - 22 Dec 2025
Viewed by 403
Abstract
Background/Objectives: Pancreatic ductal adenocarcinoma (PDAC) is a highly aggressive cancer with a high rate of recurrence and a dismal prognosis. Studies have shown that pancreatic cancer stem cells (PCSCs) are a subpopulation that contributes to tumor progression, resistance to therapeutics, and metastasis, making [...] Read more.
Background/Objectives: Pancreatic ductal adenocarcinoma (PDAC) is a highly aggressive cancer with a high rate of recurrence and a dismal prognosis. Studies have shown that pancreatic cancer stem cells (PCSCs) are a subpopulation that contributes to tumor progression, resistance to therapeutics, and metastasis, making them a key subpopulation to target for treatment. Gedunin (GD), a natural compound derived from Azadirachta indica (neem), has shown anticancer properties in pancreatic cancer cells, but its effects on PCSCs remains unclear. This study evaluated the effects of GD in pancreatic cancer stem cells, highlighting its impacts on tumor growth and progression and focusing on its impact on the sonic hedgehog (Shh) signaling pathway. Methods: Functional assays were performed to assess the effect of GD on the sphere-forming ability, colony formation, and self-renewal of PCSCs. Athymic mice xenograft models were utilized to evaluate the tumor suppression effect of GD in vivo. Furthermore, the anticancer effect of GD on PCSCs was assessed using both in vitro and in vivo limiting dilution assay. GD-induced changes in Shh signaling and key stem cell marker expressions in PCSCs were evaluated. Results: GD effectively inhibited tumor growth in xenograft models and reduced the percentage of PCSCs. GD was effective in decreasing PCSCs’ proliferative, self-renewal, and colony-forming capacity. GD decreased the protein expression levels of key Shh signaling markers Gli1 and Shh, stem cell markers SOX2, Nanog, and Oct4, metastasis-related proteins MMP-2, MMP-3, and MMP-9, and EMT markers Tgf1, Slug, Snail, and Twist in both PDAC cells and PCSCs. We demonstrated a significant decrease in the spheroid formation and self-renewal capacity of the (ALDH+) PCSC population following GD treatment in HPAC cells, indicating its potential antagonistic effects on PCSCs. GD was highly effective in reducing tumor volume, stemness, and metastasis in both early and late chemotherapy. In vivo limiting dilution assay using CD133+/LGR5+ PCSC xenografts demonstrated that GD reduces tumor growth, metastasis, and stemness associated with PCSCs by downregulating the expression of Shh and Gli1. GD treatment also reduced micrometastatic lesions in the lung, liver, and brain, as identified using H&E staining. Conclusions: The findings highlight GD’s potential as a promising therapeutic candidate for PDAC, with the ability to target both bulk tumor cells and PCSCs. By simultaneously suppressing tumor growth, stemness, and metastatic spread, GD may contribute to more effective treatment strategies and improved patient outcomes. Full article
(This article belongs to the Special Issue Anticancer Compounds in Medicinal Plants—4th Edition)
Show Figures

Graphical abstract

21 pages, 8308 KB  
Article
Poly-D,L-Lactic Acid Filler Increases Hair Growth by Modulating Hair Follicular Stem Cells in Aged Skin
by Seyeon Oh, Jino Kim, Hosung Choi, Hwa Jung Yoo, Kuk Hui Son and Kyunghee Byun
Cells 2026, 15(1), 5; https://doi.org/10.3390/cells15010005 - 19 Dec 2025
Viewed by 762
Abstract
Age-associated hair loss is primarily driven by decreased function and proliferation of hair follicle stem cells (HFSCs), often exacerbated by increased inhibitory signaling and changes in the stem cell niche. Macrophage polarization to the anti-inflammatory M2 phenotype is known to increase stem cell [...] Read more.
Age-associated hair loss is primarily driven by decreased function and proliferation of hair follicle stem cells (HFSCs), often exacerbated by increased inhibitory signaling and changes in the stem cell niche. Macrophage polarization to the anti-inflammatory M2 phenotype is known to increase stem cell proliferation. We investigated the effects of poly-D,L-lactic acid (PDLLA) on hair growth in middle-aged skin, focusing on its role in modulating macrophage polarization and HFSC activity. Senescent macrophages were analyzed for Piezo1 activity, macrophage polarization, and secretion of hepatocyte growth factor (HGF) and insulin-like growth factor-1 (IGF-1) after PDLLA treatment. Downstream effects on HFSC proliferation, stemness, and Wnt signaling were assessed, including inhibition experiments using the Piezo1 blocker GsMTx4. In vivo analyses assessed hair follicle number, diameter, length, anagen duration, and hair coverage following PDLLA administration in middle-aged mice. PDLLA increased Piezo1 expression and activity in senescent macrophages, enhancing M2 polarization and secretion of HGF and IGF-1. This activated the RAS/ERK signaling pathway, promoting HFSC proliferation and stemness. Furthermore, PDLLA upregulated Wnt signaling molecules (Wnt3a, Wnt10b, and β-catenin) and anagen phase-related factor (Axin2, LEF1, and Lgr5), which were decreased by GsMTX4. In middle-aged animal skin, PDLLA administration led to increased hair follicle number, diameter, and length, as well as prolonged anagen and greater hair coverage. Collectively, these findings suggest that PDLLA rejuvenates the middle-aged skin microenvironment, at least in part through Piezo1-associated M2 macrophage polarization and enhanced HFSC function, offering a promising therapeutic strategy for age-related hair loss targeting both the immune and the stem cell compartments. Full article
Show Figures

Figure 1

17 pages, 4742 KB  
Article
Multimodal Imaging of the Corneal Endothelial Transition Zone Reveals Progenitor Cell Population
by Sonika Rathi, Patricia Hülse, Susanne Staehlke, Marcus Walckling, Mahmoud Anwar, Peter Trosan, Sebastian Bohn, Oliver Stachs, Gary S. L. Peh, Gary Hin-Fai Yam, Jodhbir S. Mehta, Nicola Hofmann, Martin Börgel and Thomas A. Fuchsluger
Cells 2025, 14(23), 1851; https://doi.org/10.3390/cells14231851 - 25 Nov 2025
Viewed by 609
Abstract
The assessment of donor corneas is currently based solely on central endothelial cell (EC) density, which potentially overlooks the transition zone (TZ) regenerative potential. Therefore, the present study characterizes TZ using multimodal imaging techniques to understand its regenerative potential and refine the assessment [...] Read more.
The assessment of donor corneas is currently based solely on central endothelial cell (EC) density, which potentially overlooks the transition zone (TZ) regenerative potential. Therefore, the present study characterizes TZ using multimodal imaging techniques to understand its regenerative potential and refine the assessment of donor tissue. Ex vivo donor corneas (n = 41) were examined using phase-contrast microscopy for EC counting and reflectance confocal microscopy (HRTII/RCM) for non-invasive visualization of the TZ. A subset of eight of these corneas underwent ultrastructural analysis using field-emission scanning electron microscopy (SEM) and immunostaining analysis using confocal microscopy. We observed a significant decrease in central EC density (p < 0.001) with increasing storage duration and donor age, while TZ width and TZ surface cell count remained stable. HRTII/RCM and SEM revealed distinct morphological differences (small, polygonal cells, irregular arrangement) in the TZ compared to the peripheral endothelium (PE). Immunostaining revealed elevated expression of progenitor markers (Nestin, ABCG2, SOX2, Lgr5, Vimentin) and reduced expression of endothelial markers (ZO1 and Na/K-ATPase) in the TZ compared to the PE, indicating the presence of a stem cell-like population. These findings suggest that TZ may contribute to endothelial cell regeneration, and HRTII/RCM could serve as a novel tool for TZ evaluation in low EC count donor corneas. Full article
(This article belongs to the Special Issue Advanced Technology for Cellular Imaging)
Show Figures

Figure 1

22 pages, 4938 KB  
Article
Soil Moisture and Growth Rates During Peak Yield Accumulation of Cassava Genotypes for Drought and Full Irrigation Conditions
by Passamon Ittipong, Supranee Santanoo, Nimitr Vorasoot, Sanun Jogloy, Kochaphan Vongcharoen, Piyada Theerakulpisut, Tracy Lawson and Poramate Banterng
Environments 2025, 12(11), 420; https://doi.org/10.3390/environments12110420 - 6 Nov 2025
Viewed by 845
Abstract
Climate change causes unpredictable weather patterns, leading to more frequent and severe droughts. Investigating the effects of drought and irrigation on soil water status and the performance of various cassava genotypes can provide valuable insights for mitigating drought through designing appropriate genotypes and [...] Read more.
Climate change causes unpredictable weather patterns, leading to more frequent and severe droughts. Investigating the effects of drought and irrigation on soil water status and the performance of various cassava genotypes can provide valuable insights for mitigating drought through designing appropriate genotypes and water management strategies. The objective of this research was to evaluate soil moisture, growth rates, and final yields (total dry weight, storage root dry weight, harvest index and starch yield) of six cassava genotypes cultivated under drought conditions during the late growth phase, as well as under full irrigation. The study utilized a split-plot randomized complete block design with four replications, conducted over two growing seasons (2022/2023 and 2023/2024). The main plots were assigned as two water regimes to prevent water movement between plots: full irrigation and drought treatments. The subplot consisted of six cassava genotypes. Measurements included soil properties before planting, weather data, soil moisture content, relative water content (RWC) in cassava leaves, and several growth rates: leaf growth rate (LGR), stem growth rate (SGR), storage root growth rate (SRGR), crop growth rate (CGR), relative growth rate (RGR), as well as final yields. The results revealed that low soil moisture contents for drought treatment led to variation in RWC, growth, and yield among cassava genotypes. Variations in soil and weather conditions between the 2022/2023 and 2023/2024 growing seasons resulted in differences in the performance of the genotypes. Kasetsart 50 (2022/2023) and CMR38–125–77 (2023/2024) were top performers under late drought stress regarding storage root dry weight and starch yield, showing vigorous recovery upon re-watering, evidenced by their significant increase in LGR (between 240 and 270 DAP) and their high RGR (240–360 DAP). Rayong 9 (2023/2024) demonstrated strong performance in both during the drought period (180–240 DAP), efficiently allocating resources under water scarcity, with SRGR and starch yield reduced by 26.4% and 9.5%, respectively, compared to full irrigation. These cassava genotypes are valuable genetic resources for cassava cultivation and can be used as parental material in breeding programs aimed at improving drought tolerance. Full article
Show Figures

Figure 1

14 pages, 5575 KB  
Article
Generation and Purification of RANKL-Derived Small-Fragment Variants for Osteoclast Inhibition
by Hyungjun Lee, Hyungseok Park, Kabsun Kim, Youngjong Ko, Chang-Moon Lee and Wonbong Lim
Pharmaceutics 2025, 17(11), 1385; https://doi.org/10.3390/pharmaceutics17111385 - 25 Oct 2025
Viewed by 781
Abstract
Background/Objectives: Osteoporosis is caused by excessive osteoclast activation via the receptor activator nuclear factor kappa B ligand (RANKL), which is released from osteoblasts or osteocytes. RANKL regulates osteoclast activity by binding to the receptor activator of nuclear factor kappa B (RANK) in the [...] Read more.
Background/Objectives: Osteoporosis is caused by excessive osteoclast activation via the receptor activator nuclear factor kappa B ligand (RANKL), which is released from osteoblasts or osteocytes. RANKL regulates osteoclast activity by binding to the receptor activator of nuclear factor kappa B (RANK) in the canonical pathway or leucine-rich repeat-containing G protein-coupled receptor 4 (LGR4) in the non-canonical pathway. In this study, we attempted to develop an intact small-fragment protein based on RANKL by removing the RANK-binding site and transforming the amino acid residues at crucial sites to inhibit osteoclast activity and treat osteoporosis. Methods: We expressed a small-fragment variant of RANKL as a soluble glutathione S-transferase (GST) or 6x histidine (His)-tagged fusion protein using a GST- or His-binding domain tag expression vector system. To generate an intact form of small-fragment RANKL, ribosome-inactivating protein–His-fusion RANKL was purified using HisTrap affinity chromatography and treated with tobacco etch virus nuclear inclusion endopeptidase to remove the His-tag fusion protein. Tartrate-resistant acid phosphatase (TRAP) and bone resorption pit formation assays were performed to analyze the inhibitory effects on osteoclast differentiation and activation. Results: The intact forms of 225RANKL295P and 225RANKL295A showed the strongest inhibitory effects on TRAP activity and bone resorption pit formation. Conclusions: Using an optimal construct design, a large and diverse range of small RANKL fragments could be generated. This suggests that the generation of small-fragment RANKL provides a promising avenue for the advancement of novel therapeutic approaches to osteoporosis. Full article
(This article belongs to the Section Gene and Cell Therapy)
Show Figures

Figure 1

20 pages, 4057 KB  
Article
Interactive Effects of Vitamin A and All-Trans Retinoic Acid on Growth Performance, Intestinal Health, and Plasma Metabolomics of Broiler Chickens
by Shuangshuang Guo, Yushu Xiong, Lai He, Jiakun Yan, Peng Li, Changwu Li and Binying Ding
Animals 2025, 15(20), 3005; https://doi.org/10.3390/ani15203005 - 16 Oct 2025
Viewed by 723
Abstract
This study investigated the interactive effects of dietary vitamin A (VA) and all-trans retinoic acid (ATRA) on growth performance and intestinal health in broilers. A total of 432 one-day-old male Arbor Acres chicks were assigned to a 2 × 3 factorial design with [...] Read more.
This study investigated the interactive effects of dietary vitamin A (VA) and all-trans retinoic acid (ATRA) on growth performance and intestinal health in broilers. A total of 432 one-day-old male Arbor Acres chicks were assigned to a 2 × 3 factorial design with two VA levels (2000 and 6000 IU/kg) and three ATRA levels (0, 0.25, and 0.50 mg/kg). The maize–soybean meal basal diet contained 180 IU/kg VA without extra VA supplementation. Results showed that compared with 0 mg/kg ATRA, 0.50 mg/kg ATRA enhanced average daily gain (ADG) during days 1–21 (p < 0.05). Compared with 2000 IU/kg VA, 6000 IU/kg VA improved body weight on day 35 as well as ADG and feed intake during days 22–35 and reduced feed conversion ratio over the entire trial (p < 0.05). There were VA × ATRA interactions for the ratio of villus height (VH) to crypt depth (CD) in duodenum as well as VH and CD in ileum on day 21 (p < 0.05). The 0.25 mg/kg ATRA decreased duodenal VH/CD and ileal VH in broilers fed 2000 and 6000 IU/kg VA, respectively (p < 0.05). The 0.50 mg/kg ATRA increased ileal VH in broilers fed both 2000 and 6000 IU/kg VA (p < 0.05). When birds were fed 6000 IU/kg VA, 0.50 mg/kg ATRA increased ileal CD compared with 0.25 mg/kg CD (p < 0.05). On day 35, compared with 0 mg/kg ATRA, 0.25 mg/kg ATRA increased ileal VH while 0.50 mg/kg ATRA decreased ileal CD, and both of them increased ileal VH/CD (p < 0.05). The VA × ATRA interactions for mRNA expression of jejunal Mucin5ac on day 21 and jejunal Occludin, Claudin-1, Mucin 2, leucine-rich-repeat-containing G-protein-coupled receptor 5+ (Lgr5+), zinc and ring finger 3 (Znrf3), and secreted phosphoprotein 1 (SPP1) on day 35 were detected (p < 0.05). Dietary 0.50 mg/kg ATRA up-regulated jejunal Mucin5ac expression in broilers fed 6000 IU/kg VA on day 21 as well as Claudin-1, Znrf3, and SPP1 expression broilers fed 2000 IU/kg VA on day 35 (p < 0.05). The 0.25 mg/kg ATRA down-regulated Occludin expression in broilers fed 6000 IU/kg VA on day 35 (p < 0.05). The 0.25 mg/kg ATRA decreased and increased Lgr5+ expression on day 35 in broilers fed 2000 and 6000 IU/kg VA, respectively (p < 0.05). Both 0.25 and 0.50 mg/kg ATRA down-regulated Mucin-2 expression in broilers fed 2000 IU/kg VA on day 35 (p < 0.05). The VA × ATRA interactions were observed for jejunal retinol dehydrogenase 10 (RDH10), cytochrome P450, family 26, subfamily A, polypeptide 1 (CYP26A1), retinoic acid receptor (RAR) α, and RARβ expression on days 21 and 35 (p < 0.05). Both 0.25 and 0.50 mg/kg up-regulated RDH10, CYP26A1, and RARβ expression in broilers fed 6000 IU/kg VA (p < 0.05). The RARα expression was up-regulated by 0.50 and 0.25 mg/kg ATRA on days 21 and 35, respectively (p < 0.05). Plasma metabolomics identified 269 VA- and 185 ATRA-associated differential metabolites, primarily enriched in lipid metabolism, vitamin digestion and absorption, and bacterial infection pathways. In conclusion, dietary 0.50 mg/kg ATRA and 6000 IU/kg VA enhanced growth performance, intestinal integrity, and VA metabolism, partly through activation of retinoic acid receptors and modulation of plasma lipid metabolism. Full article
(This article belongs to the Section Poultry)
Show Figures

Figure 1

20 pages, 760 KB  
Review
Genetic Insights into Acne, Androgenetic Alopecia, and Alopecia Areata: Implications for Mechanisms and Precision Dermatology
by Gustavo Torres de Souza
Cosmetics 2025, 12(5), 228; https://doi.org/10.3390/cosmetics12050228 - 15 Oct 2025
Viewed by 2984
Abstract
Chronic dermatological conditions such as acne vulgaris, androgenetic alopecia (AGA), and alopecia areata (AA) affect hundreds of millions worldwide and contribute substantially to quality-of-life impairment. Despite the availability of systemic retinoids, anti-androgens, and JAK inhibitors, therapeutic responses remain heterogeneous and relapse is common, [...] Read more.
Chronic dermatological conditions such as acne vulgaris, androgenetic alopecia (AGA), and alopecia areata (AA) affect hundreds of millions worldwide and contribute substantially to quality-of-life impairment. Despite the availability of systemic retinoids, anti-androgens, and JAK inhibitors, therapeutic responses remain heterogeneous and relapse is common, underscoring the need for biologically grounded stratification. Over the past decade, large genome-wide association studies and functional analyses have clarified disease-specific and cross-cutting mechanisms. In AA, multiple independent HLA class II signals and immune-regulatory loci such as BCL2L11 and LRRC32 establish antigen presentation and interferon-γ/JAK–STAT signalling as central drivers, consistent with clinical responses to JAK inhibition. AGA is driven by variation at the androgen receptor and 5-α-reductase genes alongside WNT/TGF-β regulators (WNT10A, LGR4, RSPO2, DKK2), explaining follicular miniaturisation and enabling polygenic risk prediction. Acne genetics highlight an immune–morphogenesis–lipid triad, with loci in TGFB2, WNT10A, LGR6, FASN, and FADS2 linking follicle repair, innate sensing, and sebocyte lipid metabolism. Barrier modulators such as FLG and OVOL1, first described in atopic dermatitis, further shape inflammatory thresholds across acne and related phenotypes. Together, these findings position genetics not as an abstract catalogue of risk alleles but as a map of tractable biological pathways. They provide the substrate for patient-stratified interventions ranging from JAK inhibitors in AA, to endocrine versus morphogenesis-targeted strategies in AGA, to lipid- and barrier-directed therapies in acne, while also informing cosmetic practices focused on barrier repair, sebaceous balance, and follicle health. Full article
(This article belongs to the Special Issue Feature Papers in Cosmetics in 2025)
Show Figures

Figure 1

32 pages, 2307 KB  
Review
The Colonic Crypt: Cellular Dynamics and Signaling Pathways in Homeostasis and Cancer
by Anh L. Nguyen, Molly A. Lausten and Bruce M. Boman
Cells 2025, 14(18), 1428; https://doi.org/10.3390/cells14181428 - 11 Sep 2025
Cited by 2 | Viewed by 4207
Abstract
The goal of this review is to expand our understanding of how the cellular organization of the normal colonic crypt is maintained and elucidate how this intricate architecture is disrupted during tumorigenesis. Additionally, it will focus on implications for new therapeutic strategies targeting [...] Read more.
The goal of this review is to expand our understanding of how the cellular organization of the normal colonic crypt is maintained and elucidate how this intricate architecture is disrupted during tumorigenesis. Additionally, it will focus on implications for new therapeutic strategies targeting Epithelial–Mesenchymal Transition (EMT). The colonic crypt is a highly structured epithelial unit that functions in maintaining homeostasis through a complex physiological function of diverse cell types: SCs, transit-amplifying (TA) progenitors, goblet cells, absorptive colonocytes, Paneth-like cells, M cells, tuft cells, and enteroendocrine cells. These cellular subpopulations are spatially organized and regulated by multiple crucial signaling pathways, including WNT, Notch, Bone Morphogenetic Protein (BMP), and Fibroblast Growth Factor (FGF). Specifically, we discuss how these regulatory networks control the precise locations and functions of crypt cell types that are necessary to achieve cellular organization and homeostasis in the normal colon crypt. In addition, we detail how the crypt’s hierarchical structure is profoundly perturbed in colorectal cancer (CRC) development. Tumorigenesis appears to be driven by LGR5+ cancer stem cells (CSCs) and the hyperproliferation of TA cells as colonocytes undergo metabolic reprogramming. Goblet cells lose their secretory phenotype, while REG4+ Paneth-like cells foster SC niches. Tumor microenvironment is also disrupted by upregulation of M cells and by tumor-immune crosstalk that is promoted by tuft cell expansion. Moreover, the presence of enteroendocrine cells in CRC has been implicated in treatment resistance due to its contribution to tumor heterogeneity. These cellular changes are caused by the disruption of homeostasis signaling whereby: overactivation of WNT/β-catenin promotes stemness, dysregulation of Notch inhibits differentiation, suppression of BMP promotes hyperproliferation, and imbalance of FGF/WNT/BMP/NOTCH enhances cellular plasticity and invasion. Further discussion of emerging therapies targeting epithelial markers and regulatory factors, emphasizing current development in novel, precision-based approaches in CRC treatment is also included. Full article
(This article belongs to the Section Tissues and Organs)
Show Figures

Graphical abstract

14 pages, 587 KB  
Article
Detection of Clinically Significant BRCA Large Genomic Rearrangements in FFPE Ovarian Cancer Samples: A Comparative NGS Study
by Alessia Perrucci, Maria De Bonis, Giulia Maneri, Claudio Ricciardi Tenore, Paola Concolino, Matteo Corsi, Alessandra Conca, Jessica Evangelista, Alessia Piermattei, Camilla Nero, Luciano Giacò, Elisa De Paolis, Anna Fagotti and Angelo Minucci
Genes 2025, 16(9), 1052; https://doi.org/10.3390/genes16091052 - 8 Sep 2025
Viewed by 1103
Abstract
Background: Copy number variations (CNVs), also referred to as large genomic rearrangements (LGRs), represent a crucial component of BRCA1/2 (BRCA) testing. Next-generation sequencing (NGS) has become an established approach for detecting LGRs by combining sequencing data with dedicated bioinformatics pipelines. However, CNV detection [...] Read more.
Background: Copy number variations (CNVs), also referred to as large genomic rearrangements (LGRs), represent a crucial component of BRCA1/2 (BRCA) testing. Next-generation sequencing (NGS) has become an established approach for detecting LGRs by combining sequencing data with dedicated bioinformatics pipelines. However, CNV detection in formalin-fixed paraffin-embedded (FFPE) samples remains technically challenging, and there is the need to implement a robust and optimized analysis strategy for routine clinical practice. Methods: This study evaluated 40 FFPE ovarian cancer (OC) samples from patients undergoing BRCA testing. The performance of the amplicon-based NGS Diatech Myriapod® NGS BRCA1/2 panel (Diatech Pharmacogenetics, Jesi, Italy) was assessed for its ability to detect BRCA CNVs and results were compared to two hybrid capture-based reference assays. Results: Among the 40 analyzed samples (17 CNV-positive and 23 CNV-negative for BRCA genes), the Diatech pipeline showed a good concordance with the reference method—all CNVs were correctly identified in 16 cases with good enough sequencing quality. Only one result was inconclusive due to low sequencing quality. Conclusions: These findings support the clinical utility of NGS-based CNV analysis in FFPE samples when combined with appropriate bioinformatics tools. Integrating visual inspection of CNV plots with automated CNV calling improves the reliability of CNV detection and enhances the interpretation of results from tumor tissue. Accurate CNV detection directly from tumor tissue may reduce the need for additional germline testing, thus shortening turnaround times. Nevertheless, blood-based testing remains mandatory to determine whether detected BRCA CNVs are of hereditary or somatic origin, particularly in cases with a strong clinical suspicion of inherited predisposition due to young age and a personal and/or family history of OC. Full article
(This article belongs to the Section Human Genomics and Genetic Diseases)
Show Figures

Figure 1

Back to TopTop