Sign in to use this feature.

Years

Between: -

Subjects

remove_circle_outline
remove_circle_outline
remove_circle_outline
remove_circle_outline
remove_circle_outline

Journals

Article Types

Countries / Regions

Search Results (34)

Search Parameters:
Keywords = LC-PUFAs biosynthesis

Order results
Result details
Results per page
Select all
Export citation of selected articles as:
24 pages, 6447 KB  
Article
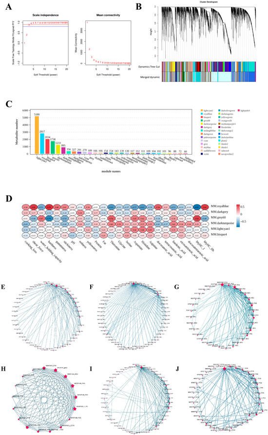
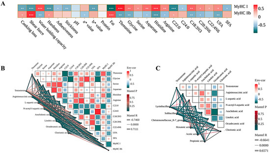
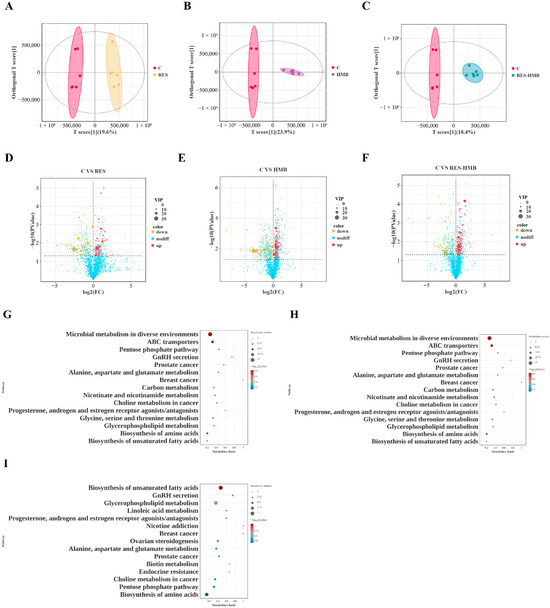
Metabolome Combined with 16S rDNA Sequencing Reveals a Novel Mechanistic Insight into the Collaboration of Resveratrol and β-Hydroxy-β-Methylbutyric Acid in Regulating the Meat Quality of Tibetan Sheep Through Altering Rumen Microbiota
by Jiacheng Gan, Qiurong Ji, Kaina Zhu, Zhenling Wu, Xuan Chen, Shengzhen Hou, Linsheng Gui and Chao Yang
Microorganisms 2025, 13(12), 2845; https://doi.org/10.3390/microorganisms13122845 - 15 Dec 2025
Viewed by 200
Abstract
Resveratrol (RES), a natural polyphenol, and β-hydroxy-β-methylbutyric acid (HMB), a key metabolite of leucine, are emerging as potent feed additives in animal production. This study investigated the individual and combined effects of dietary RES and HMB on gut microbiota, metabolic profiles, and meat [...] Read more.
Resveratrol (RES), a natural polyphenol, and β-hydroxy-β-methylbutyric acid (HMB), a key metabolite of leucine, are emerging as potent feed additives in animal production. This study investigated the individual and combined effects of dietary RES and HMB on gut microbiota, metabolic profiles, and meat quality in Tibetan sheep. A total of 120 two-month-old male lambs were randomly assigned to four experimental groups: control (C, basal diet, n = 6), RES (basal diet + 1.5 g/d RES, n = 6), HMB (basal diet + 1.25 g/d HMB, n = 6), and RES-HMB (basal diet + 1.5 g/d RES + 1.25 g/d HMB, n = 6), with 16S rDNA sequencing and LC-MS/MS analyses performed on rumen fluid and longissimus lumborum (LL). Meat quality improved significantly in all supplemented groups, the RES-HMB co-administration exhibited the most pronounced effects, suggesting a synergistic interaction. These improvements were linked to the activation of amino acid (AA) and unsaturated fatty acid biosynthesis pathways, leading to increased levels of AAs and polyunsaturated fatty acids (PUFAs). Concurrently, dietary RES and HMB supplementation enriched the relative abundance of beneficial gut microbiota, notably Christensenellaceae_R-7_group and Solibacillus, which further promoted the production of short-chain fatty acids, AAs, and PUFAs. The study highlights the role of rumen microbiota in regulating muscle metabolism and meat quality, offering a new scientific basis of strategies for using green feed additives in Tibetan sheep. Full article
(This article belongs to the Special Issue Rumen Microorganisms)
Show Figures

Figure 1

21 pages, 3371 KB  
Article
A Novel Rhodotorula evergladensis CXCN-6 Rich in Torularhodin and PUFAs with Potent Antioxidant and Anti-Inflammatory Activities
by Chaiwoo Park, Myeongsam Park, Tingting Li, Chunxiao Shen, Zuxuan Zheng, Yitong Ge, Xuanyan Jin, Maolin Wei, Jaehwan Choi, Jae Sung Hwang and Zhengqun Li
Antioxidants 2025, 14(12), 1420; https://doi.org/10.3390/antiox14121420 - 27 Nov 2025
Viewed by 314
Abstract
Carotenoids and microbial lipids are valuable bioactive compounds with potent antioxidant and anti-inflammatory properties. Microbial biosynthesis provides a sustainable alternative to conventional plant extraction and chemical synthesis. Here, we report the isolation and characterization of a novel oleaginous yeast, Rhodotorula evergladensis CXCN-6, from [...] Read more.
Carotenoids and microbial lipids are valuable bioactive compounds with potent antioxidant and anti-inflammatory properties. Microbial biosynthesis provides a sustainable alternative to conventional plant extraction and chemical synthesis. Here, we report the isolation and characterization of a novel oleaginous yeast, Rhodotorula evergladensis CXCN-6, from the surface of Nymphaea ‘Gorgeous Purple’. The strain displayed intense reddish-orange pigmentation due to intracellular carotenoid accumulation. HPLC and LC–MS analyses identified torularhodin as the predominant carotenoid (m/z 563.4 [M]+), while lipids were rich in linoleic (C18:2), oleic (C18:1), and α-linolenic (C18:3) acids. Under optimized fermentation, CXCN-6 yielded 63.56 mg/L torularhodin and 9.83 g/L total lipids. The CXCN-6 extract showed strong DPPH and ABTS radical scavenging activities and significantly reduced intracellular ROS levels in UVA (9 J/cm2)-stimulated HaCaT cells. It also suppressed IL-6 and TNF-α secretion in LPS-activated macrophages without cytotoxicity. Collectively, these results establish R. evergladensis CXCN-6 as a novel and efficient microbial platform for the co-production of torularhodin and PUFA-rich lipids with potent antioxidant and anti-inflammatory properties, offering promising applications in nutraceutical, skincare, and functional food industries. Full article
(This article belongs to the Section Extraction and Industrial Applications of Antioxidants)
Show Figures

Graphical abstract

20 pages, 1470 KB  
Article
Chitosan-Mediated Expression of Caenorhabditis elegans fat-1 and fat-2 in Sparus aurata: Short-Term Effects on the Hepatic Fatty Acid Profile, Intermediary Metabolism, and Proinflammatory Factors
by Yuanbing Wu, Ania Rashidpour, Wenwen Duan, Anna Fàbregas, María Pilar Almajano and Isidoro Metón
Mar. Drugs 2025, 23(11), 434; https://doi.org/10.3390/md23110434 - 13 Nov 2025
Viewed by 469
Abstract
A single dose of chitosan-tripolyphosphate (TPP) nanoparticles carrying expression plasmids for fish codon-optimized Caenorhabditis elegans fat-1 and fat-2 was intraperitoneally administered to gilthead seabream (Sparus aurata) to stimulate the biosynthesis of omega-3 long-chain polyunsaturated fatty acids (n-3 LC-PUFA) and [...] Read more.
A single dose of chitosan-tripolyphosphate (TPP) nanoparticles carrying expression plasmids for fish codon-optimized Caenorhabditis elegans fat-1 and fat-2 was intraperitoneally administered to gilthead seabream (Sparus aurata) to stimulate the biosynthesis of omega-3 long-chain polyunsaturated fatty acids (n-3 LC-PUFA) and evaluate subsequent short-term effects on liver intermediary metabolism and immunity. Seventy-two hours post-injection, the upregulation of fat-1 elevated eicosapentaenoic acid (EPA), docosahexaenoic acid (DHA), and total n-3 fatty acids in the liver, while fat-2 enhanced DHA and n-3 fatty acids. Co-expression of fat-1 and fat-2 increased EPA, DHA, PUFA, and the total n-6 and n-3 LC-PUFA, while reducing plasma triglycerides. The expression of fat-1 and fat-2 suppressed hepatic lipogenesis by downregulating srebf1 and pparg, and consequently key genes in fatty acid synthesis (acaca, acacb, fasn, scd1, and fads2). In contrast, the co-expression of fat-1 and fat-2 upregulated hnf4a, chrebp, and pfkl, a rate-limiting enzyme in glycolysis. Furthermore, fat-1 and fat-2 reduced hepatic proinflammatory markers such as tnfa and nfkb1. In addition to enhancing EPA and DHA biosynthesis, promoting glycolysis, and suppressing lipogenesis, our findings suggest that the short-term expression of C. elegans fat-1 and fat-2 in the liver may also reduce inflammation and, therefore, could impact the health and growth performance of cultured fish. Full article
Show Figures

Figure 1

16 pages, 2282 KB  
Article
Comparison of LC-PUFAs Biosynthetic Characteristics in Male and Female Tilapia at Different Ontogenetic Stages
by Fang Chen, Liuling Gao, Junfeng Guan, Chao Xu, Deshou Wang, Yuanyou Li and Dizhi Xie
Life 2025, 15(8), 1167; https://doi.org/10.3390/life15081167 - 23 Jul 2025
Viewed by 660
Abstract
Tilapia possess the ability to biosynthesize long-chain polyunsaturated fatty acids (LC-PUFA); however, variations in this capacity across different growth stages and between sexes remain poorly understood. This study evaluated the LC-PUFA biosynthetic capacity in male and female tilapia fed two distinct diets—perilla oil [...] Read more.
Tilapia possess the ability to biosynthesize long-chain polyunsaturated fatty acids (LC-PUFA); however, variations in this capacity across different growth stages and between sexes remain poorly understood. This study evaluated the LC-PUFA biosynthetic capacity in male and female tilapia fed two distinct diets—perilla oil (rich in α-linolenic acid, ALA) and peanut oil (rich in linoleic acid, LA)—over 24 weeks, spanning four growth stages (I-IV, from fry to adult). The results revealed that during stages I to III, both diets produced similar final body weights. However, in stage IV, male tilapia fed the peanut oil diet exhibited significantly higher body weight compared to those fed perilla oil, whereas females showed no significant differences between diets. Throughout stages III and IV, males were consistently heavier than females. LC-PUFA levels in the liver and intestine varied across growth stages, with the lowest levels at stage II and the highest at stage III. Notably, male tilapia exhibited higher expression levels of fads2 and elovl5 compared to the females across stages II to IV. The hepatic and intestinal mRNA levels increased by up to 6.40-fold and 3.85-fold, respectively, indicating a greater LC-PUFA biosynthetic capacity in males. This study provides valuable insights into the biosynthesis of LC-PUFA in tilapia, highlighting the influence of growth stage, sex and dietary fatty acid composition on this process, and laying a foundation for further evaluating the functional significance of dietary lipid sources in aquaculture. Full article
(This article belongs to the Special Issue Nutrition–Physiology Interactions in Aquatic Species)
Show Figures

Figure 1

19 pages, 3536 KB  
Article
Molecular Characterization and Nutritional Regulation of Two Fatty Acid Elongase (elovl8) Genes in Chinese Perch (Siniperca chuatsi)
by Yu He, Zhengyong Wen, Luo Zhou, Wanhong Zeng, Panita Prathomya, Tilin Yi and Qiong Shi
Biomolecules 2025, 15(4), 567; https://doi.org/10.3390/biom15040567 - 11 Apr 2025
Viewed by 1271
Abstract
Proteins for elongation of very long-chain fatty acids (ELOVLs) are critical for the synthesis of long-chain polyunsaturated fatty acids (LC-PUFAs), and they are one group of the rate-limiting enzymes responsible for the initial condensation reaction within the fatty acid elongation. Elovl8 is a [...] Read more.
Proteins for elongation of very long-chain fatty acids (ELOVLs) are critical for the synthesis of long-chain polyunsaturated fatty acids (LC-PUFAs), and they are one group of the rate-limiting enzymes responsible for the initial condensation reaction within the fatty acid elongation. Elovl8 is a newly identified member of the ELOVL protein family, and its evolutionary and functional characterizations are still rarely reported. Here, we identified two elovl8 paralogues (named Scelovl8 and Scelovl8b) from Chinese perch (Siniperca chuatsi), and then their molecular and evolutionary characteristics, as well as potential roles involved in LC-PUFA biosynthesis, were examined. The ORFs of both Scelovl8a and Scelovl8b genes were 810 bp and 789 bp in length, encoding proteins of 270 and 263 amino acids, respectively. Multiple protein sequence comparisons indicated that elovl8 genes were highly conserved in teleosts, showing similar structural function domains. Meanwhile, phylogenetic analysis showed that the elovl8 gene family was clustered into two subclades of elovl8a and elovl8b, and Scelovl8a and Scelovl8b shared close relationships with banded archerfish elovl8a and striped bass elovl8b, respectively. Genetic synteny and gene structure analyses further confirmed that elovl8b is more conserved in comparison to elovl8a in teleosts. In addition, Scelovl8a was found to be highly expressed in the liver, while Scelovl8b was most abundant in the gills. Long-term food deprivation and refeeding are verified to regulate the transcription of Scelovl8a and Scelovl8b, and intraperitoneal injection of fish oil (FO) and vegetable oil (VO) significantly modified their gene expression as well. In summary, our results in this study indicate that elovl8 genes were conservatively unique to teleosts, and both elovl8 genes might be involved in the endogenous biosynthesis of LC-PUFAs in Chinese perch. These findings not only expand our knowledge on the evolutionary and functional characteristics of both elovl8 genes but also lay a solid basis for investigating regulatory mechanisms of LC-PUFA biosynthesis in various teleosts. Full article
(This article belongs to the Special Issue Vertebrate Comparative Genomics)
Show Figures

Figure 1

17 pages, 9066 KB  
Article
Genetic Variants Affecting FADS2 Enzyme Dynamics and Gene Expression in Cogenetic Oysters with Different PUFA Levels Provide New Tools to Improve Unsaturated Fatty Acids
by Qingyuan Li, Chaogang Wang, Ao Li, Haigang Qi, Wei Wang, Xinxing Wang, Guofan Zhang and Li Li
Int. J. Mol. Sci. 2024, 25(24), 13551; https://doi.org/10.3390/ijms252413551 - 18 Dec 2024
Viewed by 1708
Abstract
Long-chain polyunsaturated fatty acids (LC-PUFAs) are crucial for human health and cannot be produced internally. Bivalves, such as oysters, serve as valuable sources of high-quality PUFAs. The enzyme fatty acid desaturase (FADS) plays a key role in the metabolism of LC-PUFAs. In this [...] Read more.
Long-chain polyunsaturated fatty acids (LC-PUFAs) are crucial for human health and cannot be produced internally. Bivalves, such as oysters, serve as valuable sources of high-quality PUFAs. The enzyme fatty acid desaturase (FADS) plays a key role in the metabolism of LC-PUFAs. In this study, we conducted a thorough genome-wide analysis of the genes belong to the FADS family in Crassostrea gigas and Crassostrea angulata, with the objective of elucidating the function of the FADS2 and investigating the genetic variations that affect PUFA biosynthesis. We identified six FADS genes distributed across four chromosomes, categorized into three subfamilies. The coding region of FADS2 revealed five non-synonymous mutations that were shown to influence protein structure and stability through molecular dynamics simulations. The promoter region of FADS2 contains ten SNPs and three indels significantly correlated with PUFA content. These genetic variations may explain the differences in PUFA levels observed between the two oyster species and could have potential applications in enhancing PUFA content. This study improves the molecular understanding of PUFA metabolism in oysters and presents a potential strategy for selecting oysters with high PUFA levels. Full article
(This article belongs to the Section Molecular Genetics and Genomics)
Show Figures

Figure 1

12 pages, 3377 KB  
Article
Discovery of Methyl-End Desaturases in Razor Clam Sinonovacula constricta (Lamarck 1818) and Their Spatio-Temporal Expression
by Xinyi Chen, Xiang Fang, Dongzi Yang, Jilin Xu and Zhaoshou Ran
Fishes 2024, 9(9), 359; https://doi.org/10.3390/fishes9090359 - 13 Sep 2024
Cited by 1 | Viewed by 1186
Abstract
Clarifying the biosynthetic pathway of the long-chain polyunsaturated fatty acids (LC-PUFA) of Sinonovacula constricta is essential for utilizing its LC-PUFA resources. Methyl-end (or “ωx”) desaturases are the rate-limiting enzymes in LC-PUFA biosynthesis, catalyzing the conversion of oleic acid to linoleic acid (LA) or [...] Read more.
Clarifying the biosynthetic pathway of the long-chain polyunsaturated fatty acids (LC-PUFA) of Sinonovacula constricta is essential for utilizing its LC-PUFA resources. Methyl-end (or “ωx”) desaturases are the rate-limiting enzymes in LC-PUFA biosynthesis, catalyzing the conversion of oleic acid to linoleic acid (LA) or LA to α-linolenic acid. However, their presence in S. constricta remains uncertain. Herein, we identified two ωx desaturase-like genes within the S. constricta genome, both located on the ninth chromosome possibly due to genome duplication. These genes exhibited nearly identical sequences, differing by only one amino acid, and each encodes a 354-residue peptide with typical ωx desaturase characteristics. Phylogenetic analysis grouped these putative ωx desaturases with similar enzymes from other invertebrates. However, when heterologously expressed in yeast, they exhibited no detectable desaturation activity. This suggests either non-functionality in yeast or extremely subtle desaturation abilities. Additionally, both genes displayed the highest expression in the inhalant siphon rather than in digestive tissues and exhibited relatively high expression throughout the development stages of S. constricta, except in zygotes. These findings suggest potential in vivo functional roles for these ωx desaturases in S. constricta. Collectively, these results significantly enrich our understanding of the repertoire of LC-PUFA biosynthetic enzymes in this important bivalve species. Full article
(This article belongs to the Special Issue Advances in Bivalve Aquaculture)
Show Figures

Figure 1

15 pages, 4742 KB  
Article
Molecular Identification and Functional Characterization of LC-PUFA Biosynthesis Elongase (elovl2) Gene in Chinese Sturgeon (Acipenser sinensis)
by Haoze Ding, Xuetao Shi, Zhengyong Wen, Xin Zhu, Pei Chen, Yacheng Hu, Kan Xiao, Jing Yang, Tian Tian, Dezhi Zhang, Shuqi Wang and Yang Li
Animals 2024, 14(16), 2343; https://doi.org/10.3390/ani14162343 - 14 Aug 2024
Cited by 2 | Viewed by 2439
Abstract
Elongases of very-long-chain fatty acids (Elovls) are critical rate-limiting enzymes that are involved in LC-PUFA biosynthesis through catalyzing the two-carbon elongation of a pre-existing fatty acyl chain. Thus far, several Elovls have been extensively studied in teleost. However, the functional and physiological roles [...] Read more.
Elongases of very-long-chain fatty acids (Elovls) are critical rate-limiting enzymes that are involved in LC-PUFA biosynthesis through catalyzing the two-carbon elongation of a pre-existing fatty acyl chain. Thus far, several Elovls have been extensively studied in teleost. However, the functional and physiological roles of Elovls in chondrichthyans have rarely been reported. In this study, we identified and characterized elovl2 from the endangered Chinese sturgeon (Acipenser sinensis) by whole genome scanning. The results show that the coding sequence of elovl2 was 894 bp in length, for a putative protein of 297 amnio acids. Comparative genomic analyses indicated that Chinese sturgeon elovl2 was evolutionarily conserved. Functional characterization in yeast demonstrated that the Chinese sturgeon Elovl2 could efficiently elongate C20 (ARA and EPA) and C22 (22:4n-6 and 22:5n-3) substrates, confirming its critical roles in LC-PUFA biosynthesis. Spatial and temporal expression analyses showed high elovl2 mRNA levels were detected in the liver and brain and showed an increase trend both in embryonic and post-hatching stages. Interestingly, diets with vegetable oils as lipid sources could significantly induce the high expression of elovl2 in Chinese sturgeon, implying that the endogenous LC-PUFA biosynthesis pathway was stimulated by lack of LC-PUFA in their diets. Our findings will enhance our understanding about the evolutionary and functional roles of elovl2 and provide novel insights into the LC-PUFA biosynthesis mechanism in vertebrates. Full article
(This article belongs to the Section Aquatic Animals)
Show Figures

Figure 1

13 pages, 5456 KB  
Article
Characterization and Functional Analysis of Fads Reveals Δ5 Desaturation Activity during Long-Chain Polyunsaturated Fatty Acid Biosynthesis in Dwarf Surf Clam Mulinia lateralis
by Tianhao Teng, Zhenghua Zheng, Wenqian Jiao, Na Liu, Ao Wang, Mengjiao Liu, Le Xie, Zujing Yang, Jingjie Hu and Zhenmin Bao
Genes 2024, 15(3), 365; https://doi.org/10.3390/genes15030365 - 15 Mar 2024
Cited by 1 | Viewed by 2827
Abstract
Fatty acid desaturases (Fads), as key enzymes in the biosynthesis of long-chain polyunsaturated fatty acids (LC-PUFAs), catalyze the desaturation between defined carbons of fatty acyl chains and control the degree of unsaturation of fatty acids. In the present study, two Fads genes, designated [...] Read more.
Fatty acid desaturases (Fads), as key enzymes in the biosynthesis of long-chain polyunsaturated fatty acids (LC-PUFAs), catalyze the desaturation between defined carbons of fatty acyl chains and control the degree of unsaturation of fatty acids. In the present study, two Fads genes, designated MulFadsA and MulFadsB, were identified from the genome of the dwarf surf clam Mulinia lateralis (Mollusca, Mactridae), and their spatiotemporal expression was examined. MulFadsA and MulFadsB contained the corresponding conserved functional domains and clustered closely with their respective orthologs from other mollusks. Both genes were expressed in the developmental stages and all tested adult tissues of M. lateralis, with MulFadsA exhibiting significantly higher expression levels in adult tissues than MulFadsB. Subsequently, the effects of dietary microalgae on Fads expressions in the dwarf surf clam were investigated by feeding clams with two types of unialgal diets varying in fatty acid content, i.e., Chlorella pyrenoidosa (Cp) and Platymonas helgolandica (Ph). The results show that the expressions of MulFads were significantly upregulated among adult tissues in the Cp group compared with those in the Ph group. In addition, we observed the desaturation activity of MulFadsA via heterologous expression in yeasts, revealing Δ5 desaturation activity toward PUFA substrates. Taken together, these results provide a novel perspective on M. lateralis LC-PUFA biosynthesis, expanding our understanding of fatty acid synthesis in marine mollusks. Full article
(This article belongs to the Section Animal Genetics and Genomics)
Show Figures

Figure 1

12 pages, 2153 KB  
Article
Alkaline Phosphatase PhoD Mutation Induces Fatty Acid and Long-Chain Polyunsaturated Fatty Acid (LC-PUFA)-Bound Phospholipid Production in the Model Diatom Phaeodactylum tricornutum
by Kaidian Zhang, Jiashun Li, Jie Cheng and Senjie Lin
Mar. Drugs 2023, 21(11), 560; https://doi.org/10.3390/md21110560 - 26 Oct 2023
Cited by 2 | Viewed by 2867
Abstract
With rapid growth and high lipid contents, microalgae have become promising environmentally friendly candidates for renewable biodiesel and health supplements in our era of global warming and energy depletion. Various pathways have been explored to enhance algal lipid production, especially gene editing. Previously, [...] Read more.
With rapid growth and high lipid contents, microalgae have become promising environmentally friendly candidates for renewable biodiesel and health supplements in our era of global warming and energy depletion. Various pathways have been explored to enhance algal lipid production, especially gene editing. Previously, we found that the functional loss of PhoD-type alkaline phosphatase (AP), a phosphorus-stress indicator in phytoplankton, could lead to increased lipid contents in the model diatom Phaeodactylum tricornutum, but how the AP mutation may change lipid composition remains unexplored. This study addresses the gap in the research and investigates the effects of PhoD-type AP mutation on the lipid composition and metabolic regulation in P. tricornutum using transcriptomic and lipidomic analyses. We observed significantly modified lipid composition and elevated production of fatty acids, lysophosphatidylcholine, lysophosphatidylethanolamine, ceramide, phosphatidylinositol bisphosphate, and monogalactosylmonoacylglycerol after PhoD_45757 mutation. Meanwhile, genes involved in fatty acid biosynthesis were upregulated in mutant cells. Moreover, the mutant exhibited increased contents of ω-3 long-chain polyunsaturated fatty acid (LC-PUFA)-bound phospholipids, indicating that PhoD_45757 mutation could improve the potential bioavailability of PUFAs. Our findings indicate that AP mutation could influence cellular lipid synthesis and probably redirect carbon toward lipid production and further demonstrate that AP mutation is a promising approach for the development of high-value microalgal strains for biomedical and other applications. Full article
(This article belongs to the Special Issue Exploring of Microalgae for Biotechnology Applications)
Show Figures

Graphical abstract

15 pages, 3552 KB  
Article
Effects of Three Microalgal Diets Varying in LC-PUFA Composition on Growth, Fad, and Elovl Expressions, and Fatty Acid Profiles in Juvenile Razor Clam Sinonovacula constricta
by Fei Kong, Zhaoshou Ran, Haixuan Xie, Xuxu Tian, Kai Liao and Jilin Xu
Fishes 2023, 8(10), 484; https://doi.org/10.3390/fishes8100484 - 27 Sep 2023
Cited by 7 | Viewed by 1936
Abstract
The razor clam Sinonovacula constricta is the first marine mollusk demonstrated to possess the complete long-chain polyunsaturated fatty acids (LC-PUFA) biosynthetic pathway. This study explored the impact of different microalgae on growth, Fad and Elovl expressions, and fatty acid (FA) profiles in juvenile [...] Read more.
The razor clam Sinonovacula constricta is the first marine mollusk demonstrated to possess the complete long-chain polyunsaturated fatty acids (LC-PUFA) biosynthetic pathway. This study explored the impact of different microalgae on growth, Fad and Elovl expressions, and fatty acid (FA) profiles in juvenile S. constricta. Results revealed that juveniles fed with Isochrysis galbana (rich in DHA) or Chaetoceros calcitrans (rich in EPA) consistently exhibited higher growth than those fed Chlorella sp. (rich in LA and ALA), underscoring the importance of dietary LC-PUFA in S. constricta’s development. Expression of most Fad and Elovl in C. calcitrans and I. galbana-fed juveniles were initially up-regulated, then down-regulated, suggesting LC-PUFA demand for faster growth. Although Chlorella sp.-fed juveniles exhibited decreased mRNA levels for most genes, levels were notably higher lately compared to those fed C. calcitrans or I. galbana, hinting at potential LC-PUFA biosynthesis induction. FA profiles in S. constricta generally mirrored those in ingested microalgae, implying direct FA accumulation from diets. Some microalgal FA were absent in farmed S. constricta, while others emerged, indicating S. constricta’s ability to selectively accumulate and synthesize FA. This study enhances the understanding of dietary FA metabolism in S. constricta, valuable for selecting appropriate microalgae in its farming practices. Full article
(This article belongs to the Section Nutrition and Feeding)
Show Figures

Graphical abstract

18 pages, 3127 KB  
Article
Elucidation of Functional Genes Associated with Long Chain-Polyunsaturated Fatty Acids (LC-PUFAs) Metabolism in Oleaginous Diatom Phaeodactylum tricornutum
by Mohammed Rehmanji, Ashish Kumar, Asha Arumugam Nesamma, Nida Jamil Khan, Tasneem Fatma and Pannaga Pavan Jutur
Hydrobiology 2022, 1(4), 451-468; https://doi.org/10.3390/hydrobiology1040027 - 12 Oct 2022
Cited by 3 | Viewed by 2897
Abstract
Phaeodactylum tricornutum is a marine diatom rich in omega-3 fatty acids, a nutraceutical-relevant product. Long chain-polyunsaturated fatty acids (LC-PUFAs) are crucial dietary components for human development and growth. With the availability of genome information and genetic engineering tools, the productivities of OMEGAs have [...] Read more.
Phaeodactylum tricornutum is a marine diatom rich in omega-3 fatty acids, a nutraceutical-relevant product. Long chain-polyunsaturated fatty acids (LC-PUFAs) are crucial dietary components for human development and growth. With the availability of genome information and genetic engineering tools, the productivities of OMEGAs have improved, but the functional and organizational relationship of such protein-encoding genes associated with LC-PUFAs biosynthesis is still not clear. Henceforth, our study highlights the conservation pattern, functionality and interaction of LC-PUFAs protein-encoding genes via in silico analysis. The transcriptome and quantitative PCR analysis demonstrates downregulation of ACS4, ELO6b, PTD5a, and MYB106 genes associated with LC-PUFAs synthesis and upregulation of ECoAH and ACAT1 genes associated with β-oxidation in nitrogen-depleted conditions in P. tricornutum. Phylogenomics studies of LC-PUFAs protein-encoding genes show a highly conserved evolutionary pattern in various microalgal lineages. Further, for elucidating the interaction of LC-PUFA metabolic genes, subcellular networks were predicted and pathway enrichment analysis was performed, providing new insights on the crosstalk between LC-PUFA protein-encoding genes (ELO6, PTD5, ACS, and ACL1), regulatory elements (LEC2, MYB, WIN) and transporters (ABCD1). In conclusion, such extensive functional enrichment analysis will undoubtedly aid in the development of genetically engineered algal strains with enhanced production of biomolecules i.e., LC-PUFAs. Full article
Show Figures

Figure 1

21 pages, 3524 KB  
Article
Lipogenic Gene Single Nucleotide Polymorphic DNA Markers Associated with Intramuscular Fat, Fat Melting Point, and Health-Beneficial Omega-3 Long-Chain Polyunsaturated Fatty Acids in Australian Pasture-Based Bowen Genetics Forest Pastoral Angus, Hereford, and Wagyu Beef Cattle
by John R. Otto, Felista W. Mwangi, Shedrach B. Pewan, Oyelola A. Adegboye and Aduli E. O. Malau-Aduli
Genes 2022, 13(8), 1411; https://doi.org/10.3390/genes13081411 - 8 Aug 2022
Cited by 9 | Viewed by 4582
Abstract
This study used targeted sequencing aimed at identifying single nucleotide polymorphisms (SNP) in lipogenic genes and their associations with health-beneficial omega-3 long-chain polyunsaturated fatty acids (n-3 LC-PUFA), intramuscular fat (IMF), and fat melting point (FMP) of the M. longissimus dorsi muscle in Australian [...] Read more.
This study used targeted sequencing aimed at identifying single nucleotide polymorphisms (SNP) in lipogenic genes and their associations with health-beneficial omega-3 long-chain polyunsaturated fatty acids (n-3 LC-PUFA), intramuscular fat (IMF), and fat melting point (FMP) of the M. longissimus dorsi muscle in Australian pasture-based Bowen Genetics Forest Pastoral Angus, Hereford, and Wagyu cattle. It was hypothesized that SNP encoding for the fatty acid-binding protein 4 (FABP4), stearoyl-CoA desaturase (SCD), and fatty acid synthase (FASN) genes will be significantly associated with health-beneficial n-3 LC-PUFA and the meat eating quality traits of IMF and FMP in an Australian pasture-based beef production system. Two SNP mutations, g.21267406 T>C and g.21271264 C>A, in the SCD gene were significantly (p < 0.05) associated with IMF, FMP, oleic acid (18:1n-9), linoleic acid (LA) 18:2n-6, alpha-linolenic acid (ALA) 18:3n-3, eicosapentaenoic acid (EPA) 20:5n-3, docosahexaenoic acid (DHA) 22:6-n-3, and docosapentaenoic acid (DPA) 22:5n-3. Significant positive correlations (p < 0.05) between FASN SNP g. 50787138 A>G and FMP, 18:1n-9, ALA, EPA, DHA, DPA, and total n-3 LC-PUFA were also detected. An SNP (g.44678794 G>A) in the FABP4 gene was associated with FMP. These results provide significant insights into the contributions of lipogenic genes to intramuscular fat deposition and the biosynthesis of health-beneficial n-3 LC-PUFA. The findings also unravel the potential use of lipogenic gene polymorphisms in marker-assisted selection to improve the content of health-promoting n-3 LC-PUFA and meat eating quality traits in Australian pasture-based Bowen Genetics Forest Pastoral Angus, Hereford, and Wagyu beef cattle. Full article
(This article belongs to the Section Molecular Genetics and Genomics)
Show Figures

Figure 1

20 pages, 2562 KB  
Article
Regulation of Δ6Fads2 Gene Involved in LC-PUFA Biosynthesis Subjected to Fatty Acid in Large Yellow Croaker (Larimichthys crocea) and Rainbow Trout (Oncorhynchus mykiss)
by Jie Sun, Jingqi Li, Yongnan Li, Jianlong Du, Nannan Zhao, Kangsen Mai and Qinghui Ai
Biomolecules 2022, 12(5), 659; https://doi.org/10.3390/biom12050659 - 30 Apr 2022
Cited by 12 | Viewed by 3565
Abstract
Δ6 fatty acyl desaturase (Δ6Fads2) is regarded as the first rate-limiting desaturase that catalyzes the biosynthesis of long-chain polyunsaturated fatty acids (LC-PUFA) from 18-carbon fatty acid in vertebrates, but the underlying regulatory mechanism of fads2 has not been comprehensively understood. This study aimed [...] Read more.
Δ6 fatty acyl desaturase (Δ6Fads2) is regarded as the first rate-limiting desaturase that catalyzes the biosynthesis of long-chain polyunsaturated fatty acids (LC-PUFA) from 18-carbon fatty acid in vertebrates, but the underlying regulatory mechanism of fads2 has not been comprehensively understood. This study aimed to investigate the regulation role of fads2 subjected to fatty acid in large yellow croaker and rainbow trout. In vivo, large yellow croaker and rainbow trout were fed a fish oil (FO) diet, a soybean oil (SO) diet or a linseed oil (LO) diet for 10 weeks. The results show that LO and SO can significantly increase fads2 expression (p < 0.05). In vitro experiments were conducted in HEK293T cells or primary hepatocytes to determine the transcriptional regulation of fads2. The results show that CCAAT/enhancer-binding protein α (C/EBPα) can up-regulate fads2 expression. GATA binding protein 3 (GATA3) can up-regulate fads2 expression in rainbow trout but showed opposite effect in large yellow croaker. Furthermore, C/EBPα protein levels were significantly increased by LO and SO (p < 0.05), gata3 expression was increased in rainbow trout by LO but decreased in large yellow croaker by LO and SO. In conclusion, we revealed that FO replaced by LO and SO increased fads2 expression through a C/EBPα and GATA3 dependent mechanism in large yellow croaker and rainbow trout. This study might provide critical insights into the regulatory mechanisms of fads2 expression and LC-PUFA biosynthesis. Full article
(This article belongs to the Section Molecular Biology)
Show Figures

Figure 1

13 pages, 3639 KB  
Article
Partial fads2 Gene Knockout Diverts LC-PUFA Biosynthesis via an Alternative Δ8 Pathway with an Impact on the Reproduction of Female Zebrafish (Danio rerio)
by Zuzana Bláhová, Roman Franěk, Marek Let, Martin Bláha, Martin Pšenička and Jan Mráz
Genes 2022, 13(4), 700; https://doi.org/10.3390/genes13040700 - 15 Apr 2022
Cited by 8 | Viewed by 3896
Abstract
The zebrafish (Danio rerio) genome contains a single gene fads2 encoding a desaturase (FADS2) with both Δ6 and Δ5 activities, the key player in the endogenous biosynthesis of long-chain polyunsaturated fatty acids (LC-PUFAs), which serve essential functions as membrane components, sources [...] Read more.
The zebrafish (Danio rerio) genome contains a single gene fads2 encoding a desaturase (FADS2) with both Δ6 and Δ5 activities, the key player in the endogenous biosynthesis of long-chain polyunsaturated fatty acids (LC-PUFAs), which serve essential functions as membrane components, sources of energy and signaling molecules. LC-PUFAs include the precursors of eicosanoids and are thus predicted to be indispensable molecules for reproductive health in virtually all vertebrates. In mice, an amniotic vertebrate, fads2 deletion mutants, both males and females, have been confirmed to be sterile. In anamniotic vertebrates, such as fish, there is still no information available on the reproductive (in)ability of fads2 mutants, although zebrafish have become an increasingly important model of lipid metabolism, including some aspects of the generation of germ cells and early embryonic development. In the present study, we apply the CRISPR/Cas9 genome editing system to induce mutations in the zebrafish genome and create crispants displaying a degree of fads2 gene editing within the range of 50–80%. Focusing on adult G0 crispant females, we investigated the LC-PUFA profiles of eggs. Our data suggest an impaired pathway of the LC-PUFA biosynthesis of the ω6 and ω3 series in the first-rate limiting steps of the conversion of linoleic acid (LA) into γ-linolenic acid (GLA), and α-linolenic acid (ALA) into stearidonic acid (SDA), respectively, finally resulting in bad-quality eggs. Our data suggest the existence of an alternative Δ8 pathway, which bypasses the first endogenous LC-PUFA biosynthetic step in zebrafish in vivo, and suggest that the zebrafish bifunctional FADS2 enzyme is actually a trifunctional Δ6/Δ5/Δ8 desaturase. Full article
(This article belongs to the Section Animal Genetics and Genomics)
Show Figures

Figure 1

Back to TopTop