Molecular Identification and Functional Characterization of LC-PUFA Biosynthesis Elongase (elovl2) Gene in Chinese Sturgeon (Acipenser sinensis)
Abstract
Simple Summary
Abstract
1. Introduction
2. Materials and Methods
2.1. Experimental Animals and Sample Collection
2.2. Molecular Cloning of Elovl2 cDNA and qPCR
2.3. Bioinformatic Analyses
2.4. Functional Characterization in Yeast
2.5. Fatty Acid Analysis
2.6. Statistical Analysis
3. Results
3.1. Molecular Identification of Chinese Sturgeon Elovl2
3.2. Multiple Protein Sequence Alignments of the Elovl2 among Vertebrates
3.3. Synteny and Gene Structure Comparison of the Elvol2 in Vertebrates
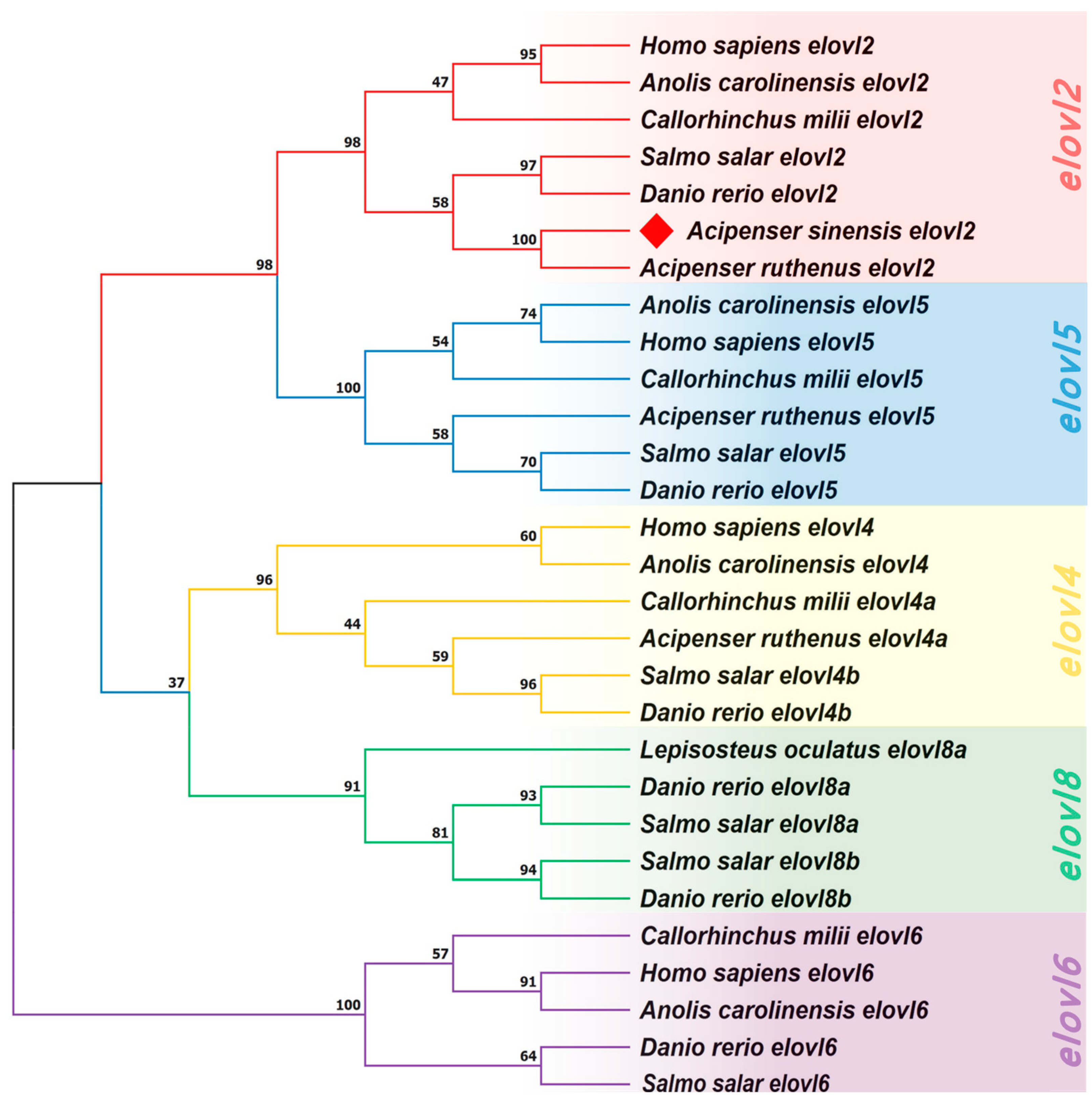
3.4. Phylogenic Analysis
3.5. Spatial and Temporal Distribution Patterns of Chinese Sturgeon Elovl2
3.6. Functional Characterization of Chinese Sturgeon Elovl2
3.7. Effect of Dietary Lipid Sources on the Elovl2 Expression in Chinese Sturgeon
4. Discussion
5. Conclusions
Supplementary Materials
Author Contributions
Funding
Institutional Review Board Statement
Informed Consent Statement
Data Availability Statement
Conflicts of Interest
References
- Wen, Z.; Li, Y.; Bian, C.; Shi, Q.; Li, Y. Genome-wide identification of a novel elovl4 gene and its transcription in response to nutritional and osmotic regulations in rabbitfish (Siganus canaliculatus). Aquaculture 2020, 529, 735666. [Google Scholar] [CrossRef]
- Tocher, D.R. Fatty acid requirements in ontogeny of marine and freshwater fish. Aquac. Res. 2010, 41, 717–732. [Google Scholar] [CrossRef]
- Pereira, S.L.; Leonard, A.E.; Mukerji, P. Recent advances in the study of fatty acid desaturases from animals and lower eukaryotes. Prostaglandins Leukot. Essent. Fat. Acids 2003, 68, 97–106. [Google Scholar] [CrossRef] [PubMed]
- Castro, L.F.C.; Tocher, D.R.; Monroig, O. Long-chain polyunsaturated fatty acid biosynthesis in chordates: Insights into the evolution of Fads and Elovl gene repertoire. Prog. Lipid Res. 2016, 62, 25–40. [Google Scholar] [CrossRef] [PubMed]
- Xie, D.; Chen, C.; Dong, Y.; You, C.; Wang, S.; Monroig, Ó.; Tocher, D.R.; Li, Y. Regulation of long-chain polyunsaturated fatty acid biosynthesis in teleost fish. Prog. Lipid Res. 2021, 82, 101095. [Google Scholar] [CrossRef]
- Nugteren, D.H. The enzymic chain elongation of fatty acids by rat-liver microsomes. Biochim. Biophys. Acta 1965, 106, 280–290. [Google Scholar] [CrossRef] [PubMed]
- Li, Y.; Wen, Z.; You, C.; Xie, Z.; Tocher, D.R.; Zhang, Y.; Wang, S.; Li, Y. Genome wide identification and functional characterization of two LC-PUFA biosynthesis elongase (elovl8) genes in rabbitfish (Siganus canaliculatus). Aquaculture 2020, 522, 735127. [Google Scholar] [CrossRef]
- Agaba, M.; Tocher, D.R.; Dickson, C.A.; Dick, J.R.; Teale, A.J. Zebrafish cDNA encoding multifunctional Fatty Acid elongase involved in production of eicosapentaenoic (20:5n-3) and docosahexaenoic (22:6n-3) acids. Mar. Biotechnol. 2004, 6, 251–261. [Google Scholar] [CrossRef]
- Morais, S.; Monroig, O.; Zheng, X.; Leaver, M.J.; Tocher, D.R. Highly Unsaturated Fatty Acid Synthesis in Atlantic Salmon: Characterization of ELOVL5- and ELOVL2-like Elongases. Mar. Biotechnol. 2009, 11, 627–639. [Google Scholar] [CrossRef]
- Monroig, Ó.; Wang, S.; Zhang, L.; You, C.; Tocher, D.R.; Li, Y. Elongation of long-chain fatty acids in rabbitfish (Siganus canaliculatus): Cloning, functional characterisation and tissue distribution of Elovl5- and Elovl4-like elongases. Aquaculture 2012, 350–353, 63–70. [Google Scholar] [CrossRef]
- Monroig, Ó.; Tocher, D.R.; Hontoria, F.; Navarro, J.C. Functional characterisation of a Fads2 fatty acyl desaturase with Δ6/Δ8 activity and an Elovl5 with C16, C18 and C20 elongase activity in the anadromous teleost meagre (Argyrosomus regius). Aquaculture 2013, 412–413, 14–22. [Google Scholar] [CrossRef]
- Wang, S.; Monroig, Ó.; Tang, G.; Zhang, L.; You, C.; Tocher, D.R.; Li, Y. Investigating long-chain polyunsaturated fatty acid biosynthesis in teleost fish: Functional characterization of fatty acyl desaturase (Fads2) and Elovl5 elongase in the catadromous species, Japanese eel (Anguilla japonica). Aquaculture 2014, 434, 57–65. [Google Scholar] [CrossRef]
- Kuah, M.-K.; Jaya-Ram, A.; Shu-Chien, A.C. The capacity for long-chain polyunsaturated fatty acid synthesis in a carnivorous vertebrate: Functional characterisation and nutritional regulation of a Fads2 fatty acyl desaturase with Δ4 activity and an Elovl5 elongase in striped snakehead (Channa striata). Biochim. Biophys. Acta 2015, 1851, 248–260. [Google Scholar] [PubMed]
- Xie, D.; Chen, F.; Lin, S.; You, C.; Wang, S.; Zhang, Q.; Monroig, Ó.; Tocher, D.R.; Li, Y. Long-chain polyunsaturated fatty acid biosynthesis in the euryhaline herbivorous teleost Scatophagus argus: Functional characterization, tissue expression and nutritional regulation of two fatty acyl elongases. Comp. Biochem. Physiol. B Biochem. Mol. Biol. 2016, 198, 37–45. [Google Scholar] [CrossRef] [PubMed]
- Zou, W.; Lin, Z.; Huang, Y.; Limbu, S.M.; Wen, X. Molecular cloning and functional characterization of elongase (elovl5) and fatty acyl desaturase (fads2) in sciaenid, Nibea diacanthus (Lacepède, 1802). Gene 2019, 695, 1–11. [Google Scholar] [CrossRef] [PubMed]
- Galindo, A.; Garrido, D.; Monroig, Ó.; Pérez, J.A.; Betancor, M.B.; Acosta, N.G.; Kabeya, N.; Marrero, M.A.; Bolaños, A.; Rodríguez, C. Polyunsaturated fatty acid metabolism in three fish species with different trophic level. Aquaculture 2021, 530, 735761. [Google Scholar] [CrossRef]
- Yan, J.; Liang, X.; Cui, Y.; Cao, X.; Gao, J. Elovl4 can effectively elongate C18 polyunsaturated fatty acids in loach Misgurnus anguillicaudatus. Biochem. Biophys. Res. Commun. 2018, 495, 2637–2642. [Google Scholar] [CrossRef] [PubMed]
- Carmona-Antoñanzas, G.; Monroig, O.; Dick, J.R.; Davie, A.; Tocher, D.R. Biosynthesis of very long-chain fatty acids (C>24) in Atlantic salmon: Cloning, functional characterisation, and tissue distribution of an Elovl4 elongase. Comp. Biochem. Physiol. B Biochem. Mol. Biol. 2011, 159, 122–129. [Google Scholar] [CrossRef] [PubMed]
- Monroig, Ó.; Webb, K.; Ibarra-Castro, L.; Holt, G.J.; Tocher, D.R. Biosynthesis of long-chain polyunsaturated fatty acids in marine fish: Characterization of an Elovl4-like elongase from cobia Rachycentron canadum and activation of the pathway during early life stages. Aquaculture 2011, 312, 145–153. [Google Scholar] [CrossRef]
- Li, S.; Monroig, Ó.; Wang, T.; Yuan, Y.; Carlos Navarro, J.; Hontoria, F.; Liao, K.; Tocher, D.R.; Mai, K.; Xu, W.; et al. Functional characterization and differential nutritional regulation of putative Elovl5 and Elovl4 elongases in large yellow croaker (Larimichthys crocea). Sci. Rep. 2017, 7, 2303. [Google Scholar] [CrossRef]
- Oboh, A.; Betancor, M.B.; Tocher, D.R.; Monroig, O. Biosynthesis of long-chain polyunsaturated fatty acids in the African catfish Clarias gariepinus: Molecular cloning and functional characterisation of fatty acyl desaturase (fads2) and elongase (elovl2) cDNAs. Aquaculture 2016, 462, 70–79. [Google Scholar] [CrossRef]
- Gregory, M.K.; James, M.J. Rainbow trout (Oncorhynchus mykiss) Elovl5 and Elovl2 differ in selectivity for elongation of omega-3 docosapentaenoic acid. Biochim. Biophys. Acta 2014, 1841, 1656–1660. [Google Scholar] [CrossRef] [PubMed]
- Machado, A.M.; Tørresen, O.K.; Kabeya, N.; Couto, A.; Petersen, B.; Felício, M.; Campos, P.F.; Fonseca, E.; Bandarra, N.; Lopes-Marques, M.; et al. “Out of the Can”: A Draft Genome Assembly, Liver Transcriptome, and Nutrigenomics of the European Sardine, Sardina pilchardus. Genes 2018, 9, 485. [Google Scholar] [CrossRef] [PubMed]
- Ferraz, R.B.; Kabeya, N.; Lopes-Marques, M.; Machado, A.M.; Ribeiro, R.A.; Salaro, A.L.; Ozório, R.; Castro, L.F.C.; Monroig, Ó. A complete enzymatic capacity for long-chain polyunsaturated fatty acid biosynthesis is present in the Amazonian teleost tambaqui, Colossoma macropomum. Comp. Biochem. Physiol. B Biochem. Mol. Biol. 2019, 227, 90–97. [Google Scholar] [CrossRef] [PubMed]
- Garrido, D.; Monroig, Ó.; Galindo, A.; Betancor, M.B.; Pérez, J.A.; Kabeya, N.; Marrero, M.; Rodríguez, C. Lipid metabolism in Tinca tinca and its n-3 LC-PUFA biosynthesis capacity. Aquaculture 2020, 523, 735147. [Google Scholar] [CrossRef]
- Janaranjani, M.; Shu-Chien, A.C. Complete repertoire of long-chain polyunsaturated fatty acids biosynthesis enzymes in a cyprinid, silver barb (Barbonymus gonionotus): Cloning, functional characterization and dietary regulation of Elovl2 and Elovl4. Aquac. Nutr. 2020, 26, 1835–1853. [Google Scholar] [CrossRef]
- Xu, W.; Wang, S.; You, C.; Zhang, Y.; Monroig, Ó.; Tocher, D.R.; Li, Y. The catadromous teleost Anguilla japonica has a complete enzymatic repertoire for the biosynthesis of docosahexaenoic acid from α-linolenic acid: Cloning and functional characterization of an Elovl2 elongase. Comp. Biochem. Physiol. B Biochem. Mol. Biol. 2020, 240, 110373. [Google Scholar] [CrossRef] [PubMed]
- Peng, Z.; Ludwig, A.; Wang, D.; Diogo, R.; Wei, Q.; He, S. Age and biogeography of major clades in sturgeons and paddlefishes (Pisces: Acipenseriformes). Mol. Phylogenet. Evol. 2007, 42, 854–862. [Google Scholar] [CrossRef] [PubMed]
- Zhuang, P.; Zhao, F.; Zhang, T.; Chen, Y.; Liu, J.; Zhang, L.; Kynard, B. New evidence may support the persistence and adaptability of the near-extinct Chinese sturgeon. Biol. Conserv. 2016, 193, 66–69. [Google Scholar] [CrossRef]
- Huang, Z.; Wang, L. Yangtze Dams Increasingly Threaten the Survival of the Chinese Sturgeon. Curr. Biol. 2018, 28, 3640–3647.e3618. [Google Scholar] [CrossRef]
- Zhang, Y.; Lu, R.; Qin, C.; Nie, G. Precision nutritional regulation and aquaculture. Aquac. Rep. 2020, 18, 100496. [Google Scholar] [CrossRef]
- Wang, B.; Wu, B.; Liu, X.; Hu, Y.; Ming, Y.; Bai, M.; Liu, J.; Xiao, K.; Zeng, Q.; Yang, J.; et al. Whole Genome Sequencing Reveals Autooctoploidy in the Chinese Sturgeon and its Evolutionary Trajectories. Genom. Proteom. Bioinform. 2023, 22, qzad002. [Google Scholar] [CrossRef] [PubMed]
- Cheng, X.; Xiao, K.; Jiang, W.; Peng, G.; Chen, P.; Shu, T.; Huang, H.; Shi, X.; Yang, J. Selection, identification and evaluation of optimal reference genes in Chinese sturgeon (Acipenser sinensis) under polypropylene microplastics stress. Sci. Total Environ. 2024, 920, 170894. [Google Scholar] [CrossRef]
- Livak, K.J.; Schmittgen, T.D. Analysis of relative gene expression data using real-time quantitative PCR and the 2(-Delta Delta C(T)) Method. Methods 2001, 25, 402–408. [Google Scholar] [CrossRef] [PubMed]
- Hallgren, J.; Tsirigos, K.; Pedersen, M.D.; Almagro Armenteros, J.J.; Marcatili, P.; Nielsen, H.; Krogh, A.; Winther, O. DeepTMHMM predicts alpha and beta transmembrane proteins using deep neural networks. BioRxiv 2022. [Google Scholar] [CrossRef]
- Thompson, J.D.; Higgins, D.G.; Gibson, T.J. CLUSTAL W: Improving the sensitivity of progressive multiple sequence alignment through sequence weighting, position-specific gap penalties and weight matrix choice. Nucleic Acids Res. 1994, 22, 4673–4680. [Google Scholar] [CrossRef] [PubMed]
- Hall, T. BioEdit: A user-friendly biological sequence alignment editor and analysis program for Windows 95/98/NT. Nucleic Acids Symp. Ser. 1999, 41, 95–98. [Google Scholar]
- Abramson, J.; Adler, J.; Dunger, J.; Evans, R.; Green, T.; Pritzel, A.; Ronneberger, O.; Willmore, L.; Ballard, A.J.; Bambrick, J.; et al. Accurate structure prediction of biomolecular interactions with AlphaFold 3. Nature 2024, 630, 493–500. [Google Scholar] [CrossRef]
- Li, M.; Tang, H.; Qing, R.; Wang, Y.; Liu, J.; Wang, R.; Lyu, S.; Ma, L.; Xu, P.; Zhang, S.; et al. Design of a water-soluble transmembrane receptor kinase with intact molecular function by QTY code. Nat. Commun. 2024, 15, 4293. [Google Scholar] [CrossRef]
- Tamura, K.; Stecher, G.; Kumar, S. MEGA11: Molecular Evolutionary Genetics Analysis Version 11. Mol. Biol. Evol. 2021, 38, 3022–3027. [Google Scholar] [CrossRef]
- Zheng, X.; Ding, Z.; Xu, Y.; Monroig, O.; Morais, S.; Tocher, D.R. Physiological roles of fatty acyl desaturases and elongases in marine fish: Characterisation of cDNAs of fatty acyl Δ6 desaturase and elovl5 elongase of cobia (Rachycentron canadum). Aquaculture 2009, 290, 122–131. [Google Scholar] [CrossRef]
- Hastings, N.; Agaba, M.; Tocher, D.R.; Leaver, M.J.; Dick, J.R.; Sargent, J.R.; Teale, A.J. A vertebrate fatty acid desaturase with Delta 5 and Delta 6 activities. Proc. Natl. Acad. Sci. USA 2001, 98, 14304–14309. [Google Scholar] [CrossRef] [PubMed]
- Christie, W.W. Gas chromatography-mass spectrometry methods for structural analysis of fatty acids. Lipids 1998, 33, 343–353. [Google Scholar] [CrossRef] [PubMed]
- Monroig, Ó.; Lopes-Marques, M.; Navarro, J.C.; Hontoria, F.; Ruivo, R.; Santos, M.M.; Venkatesh, B.; Tocher, D.R.; Castro, L.F.C. Evolutionary functional elaboration of the Elovl2/5 gene family in chordates. Sci. Rep. 2016, 6, 20510. [Google Scholar] [CrossRef] [PubMed]
- Jaillon, O.; Aury, J.-M.; Brunet, F.; Petit, J.-L.; Stange-Thomann, N.; Mauceli, E.; Bouneau, L.; Fischer, C.; Ozouf-Costaz, C.; Bernot, A.; et al. Genome duplication in the teleost fish Tetraodon nigroviridis reveals the early vertebrate proto-karyotype. Nature 2004, 431, 946–957. [Google Scholar] [CrossRef] [PubMed]
- Castro, L.F.C.; Monroig, Ó.; Leaver, M.J.; Wilson, J.; Cunha, I.; Tocher, D.R. Functional Desaturase Fads1 (Δ5) and Fads2 (Δ6) Orthologues Evolved before the Origin of Jawed Vertebrates. PLoS ONE 2012, 7, e31950. [Google Scholar] [CrossRef] [PubMed]
- Glasauer, S.M.K.; Neuhauss, S.C.F. Whole-genome duplication in teleost fishes and its evolutionary consequences. Mol. Genet. Genom. 2014, 289, 1045–1060. [Google Scholar] [CrossRef] [PubMed]
- Tocher, D.R. Metabolism and Functions of Lipids and Fatty Acids in Teleost Fish. Rev. Fish. Sci. 2003, 11, 107–184. [Google Scholar] [CrossRef]
- Xie, D.; Fu, Z.; Wang, S.; You, C.; Monroig, Ó.; Tocher, D.R.; Li, Y. Characteristics of the Fads2 gene promoter in marine teleost epinephelus coioides and role of SP1-binding site in determining promoter activity. Sci. Rep. 2018, 8, 5305. [Google Scholar] [CrossRef] [PubMed]
- Gillard, G.; Harvey, T.N.; Gjuvsland, A.; Jin, Y.; Thomassen, M.; Lien, S.; Leaver, M.; Torgersen, J.S.; Hvidsten, T.R.; Vik, J.O.; et al. Life-stage-associated remodelling of lipid metabolism regulation in Atlantic salmon. Mol. Ecol. 2018, 27, 1200–1213. [Google Scholar] [CrossRef]
- Mourente, G.; Rodríguez, A.; Grau, A.; Pastor, E. Utilization of lipids by Dentex dentex L. (Osteichthyes, Sparidae) larvae during lecitotrophia and subsequent starvation. Fish Physiol. Biochem. 1999, 21, 45–58. [Google Scholar] [CrossRef]
- Sargent, J.R.; Tocher, D.R.; Bell, J.G. 4—The Lipids. In Fish Nutrition, 3rd ed.; Halver, J.E., Hardy, R.W., Eds.; Academic Press: San Diego, CA, USA, 2003; pp. 181–257. [Google Scholar]
- Monroig, O.; Rotllant, J.; Sánchez, E.; Cerdá-Reverter, J.M.; Tocher, D.R. Expression of long-chain polyunsaturated fatty acid (LC-PUFA) biosynthesis genes during zebrafish Danio rerio early embryogenesis. Biochim. Biophys. Acta 2009, 1791, 1093–1101. [Google Scholar] [CrossRef] [PubMed]
- You, C.; Miao, S.; Lin, S.; Wang, S.; Waiho, K.; Li, Y. Expression of long-chain polyunsaturated fatty acids (LC-PUFA) biosynthesis genes and utilization of fatty acids during early development in rabbitfish Siganus canaliculatus. Aquaculture 2017, 479, 774–779. [Google Scholar] [CrossRef]
- Tocher, D.R.; Leaver, M.J.; Hodgson, P.A. Recent advances in the biochemistry and molecular biology of fatty acyl desaturases. Prog. Lipid Res. 1998, 37, 73–117. [Google Scholar] [CrossRef]
- Datsomor, A.K.; Zic, N.; Li, K.; Olsen, R.E.; Jin, Y.; Vik, J.O.; Edvardsen, R.B.; Grammes, F.; Wargelius, A.; Winge, P. CRISPR/Cas9-mediated ablation of elovl2 in Atlantic salmon (Salmo salar L.) inhibits elongation of polyunsaturated fatty acids and induces Srebp-1 and target genes. Sci. Rep. 2019, 9, 7533. [Google Scholar] [CrossRef]
- Xie, D.; Wang, S.; You, C.; Chen, F.; Tocher, D.R.; Li, Y. Characteristics of LC-PUFA biosynthesis in marine herbivorous teleost Siganus canaliculatus under different ambient salinities. Aquac. Nutr. 2015, 21, 541–551. [Google Scholar] [CrossRef]
- Li, Y.; Hu, C.; Zheng, Y.; Xia, X.; Xu, W.; Wang, S.; Chen, W.; Sun, Z.; Huang, J. The effects of dietary fatty acids on liver fatty acid composition and Δ6-desaturase expression differ with ambient salinities in Siganus canaliculatus. Comp. Biochem. Physiol. B Biochem. Mol. Biol. 2008, 151, 183–190. [Google Scholar] [CrossRef]
- Nayak, M.; Giri, S.S.; Pradhan, A.; Samanta, M.; Saha, A. Effects of dietary α-linolenic acid/linoleic acid ratio on growth performance, tissue fatty acid profile, serum metabolites and Δ6 fad and elovl5 gene expression in silver barb (Puntius gonionotus). J. Sci. Food Agric. 2020, 100, 1643–1652. [Google Scholar] [CrossRef] [PubMed]
- Datsomor, A.K.; Gillard, G.; Jin, Y.; Olsen, R.E.; Sandve, S.R. Molecular Regulation of Biosynthesis of Long Chain Polyunsaturated Fatty Acids in Atlantic Salmon. Mar. Biotechnol. 2022, 24, 661–670. [Google Scholar] [CrossRef]
- Asif, M. Health effects of omega-3,6,9 fatty acids: Perilla frutescens is a good example of plant oils. Orient. Pharm. Exp. Med. 2011, 11, 51–59. [Google Scholar] [CrossRef]
- Orsavova, J.; Misurcova, L.; Ambrozova, J.V.; Vicha, R.; Mlcek, J. Fatty Acids Composition of Vegetable Oils and Its Contribution to Dietary Energy Intake and Dependence of Cardiovascular Mortality on Dietary Intake of Fatty Acids. Int. J. Mol. Sci. 2015, 16, 12871–12890. [Google Scholar] [CrossRef] [PubMed]
- Tocher, D.R.; Betancor, M.B.; Sprague, M.; Olsen, R.E.; Napier, J.A. Omega-3 Long-Chain Polyunsaturated Fatty Acids, EPA and DHA: Bridging the Gap between Supply and Demand. Nutrients 2019, 11, 89. [Google Scholar] [CrossRef] [PubMed]








| Substrate | Product | Elovl2 | Activity |
|---|---|---|---|
| 18:2n-6 | 20:2n-6 | 0 | C18 → 20 |
| 18:3n-3 | 20:3n-3 | 0 | C18 → 20 |
| 18:3n-6 | 20:3n-6 | 0 | C18 → 20 |
| 18:4n-3 | 20:4n-3 | 0 | C18 → 20 |
| 20:4n-6 | 22:4n-6 | 6.99 | C20 → 22 |
| 20:5n-3 | 22:5n-3 | 12.58 | C20 → 22 |
| 22:4n-6 | 24:4n-6 | 17.48 | C22 → 24 |
| 22:5n-3 | 24:5n-3 | 29.28 | C22 → 24 |
Disclaimer/Publisher’s Note: The statements, opinions and data contained in all publications are solely those of the individual author(s) and contributor(s) and not of MDPI and/or the editor(s). MDPI and/or the editor(s) disclaim responsibility for any injury to people or property resulting from any ideas, methods, instructions or products referred to in the content. |
© 2024 by the authors. Licensee MDPI, Basel, Switzerland. This article is an open access article distributed under the terms and conditions of the Creative Commons Attribution (CC BY) license (https://creativecommons.org/licenses/by/4.0/).
Share and Cite
Ding, H.; Shi, X.; Wen, Z.; Zhu, X.; Chen, P.; Hu, Y.; Xiao, K.; Yang, J.; Tian, T.; Zhang, D.; et al. Molecular Identification and Functional Characterization of LC-PUFA Biosynthesis Elongase (elovl2) Gene in Chinese Sturgeon (Acipenser sinensis). Animals 2024, 14, 2343. https://doi.org/10.3390/ani14162343
Ding H, Shi X, Wen Z, Zhu X, Chen P, Hu Y, Xiao K, Yang J, Tian T, Zhang D, et al. Molecular Identification and Functional Characterization of LC-PUFA Biosynthesis Elongase (elovl2) Gene in Chinese Sturgeon (Acipenser sinensis). Animals. 2024; 14(16):2343. https://doi.org/10.3390/ani14162343
Chicago/Turabian StyleDing, Haoze, Xuetao Shi, Zhengyong Wen, Xin Zhu, Pei Chen, Yacheng Hu, Kan Xiao, Jing Yang, Tian Tian, Dezhi Zhang, and et al. 2024. "Molecular Identification and Functional Characterization of LC-PUFA Biosynthesis Elongase (elovl2) Gene in Chinese Sturgeon (Acipenser sinensis)" Animals 14, no. 16: 2343. https://doi.org/10.3390/ani14162343
APA StyleDing, H., Shi, X., Wen, Z., Zhu, X., Chen, P., Hu, Y., Xiao, K., Yang, J., Tian, T., Zhang, D., Wang, S., & Li, Y. (2024). Molecular Identification and Functional Characterization of LC-PUFA Biosynthesis Elongase (elovl2) Gene in Chinese Sturgeon (Acipenser sinensis). Animals, 14(16), 2343. https://doi.org/10.3390/ani14162343

