A Novel Rhodotorula evergladensis CXCN-6 Rich in Torularhodin and PUFAs with Potent Antioxidant and Anti-Inflammatory Activities
Abstract
1. Introduction
2. Materials and Methods
2.1. Sample Collection and Strain Isolation
2.2. Strain Identification
2.3. Phylogenetic Analysis
2.4. Culture Medium and Extract Preparation
2.5. Carotenoid Analysis of R. evergladensis CXCN-6 Extract
2.6. Lipid Analysis of R. evergladensis CXCN-6 Extract
2.7. Antioxidant Activity Assays
2.7.1. DPPH Radical Scavenging Activity
2.7.2. ABTS Radical Cation Scavenging Activity
2.7.3. Intracellular ROS Assay
2.8. Anti-Inflammatory Activity Assay
2.9. Statistical Analysis
3. Results
3.1. Isolation and Identification of R. evergladensis CXCN-6
3.2. Whole-Genome Sequencing and Functional Annotation of R. evergladensis CXCN-6
3.3. Torularhodin Production and Spectral Characterization in R. evergladensis CXCN-6
3.4. Fatty Acid Profile of R. evergladensis CXCN-6
3.5. Fermentation Performance of R. evergladensis CXCN-6
3.6. Stability of R. evergladensis CXCN-6 Extracts
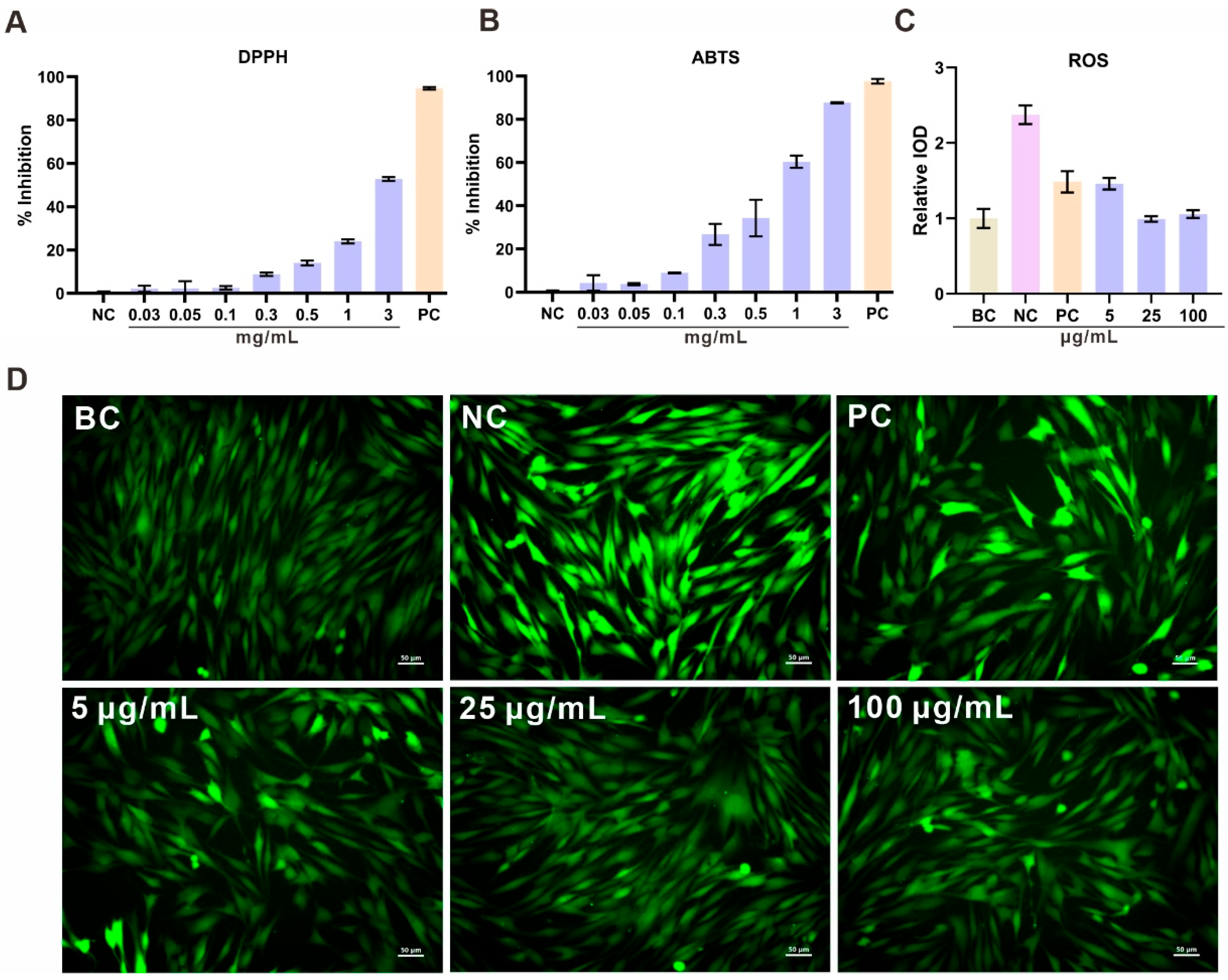
3.7. Antioxidant Activity of R. evergladensis CXCN-6 Extracts
3.8. Anti-Inflammatory Activity of R. evergladensis CXCN-6 Extracts
4. Discussion
5. Conclusions
Supplementary Materials
Author Contributions
Funding
Institutional Review Board Statement
Data Availability Statement
Conflicts of Interest
References
- Maoka, T. Carotenoids as Natural Functional Pigments. J. Nat. Med. 2020, 74, 1–16. [Google Scholar] [CrossRef] [PubMed]
- Krinsky, N.I.; Johnson, E.J. Carotenoid Actions and Their Relation to Health and Disease. Mol. Asp. Med. 2005, 26, 459–516. [Google Scholar] [CrossRef]
- Frengova, G.I.; Beshkova, D.M. Carotenoids from Rhodotorula and Phaffia: Yeasts of Biotechnological Importance. J. Ind. Microbiol. Biotechnol. 2009, 36, 163–180. [Google Scholar] [CrossRef] [PubMed]
- Kot, A.M.; Błażejak, S.; Gientka, I.; Kieliszek, M.; Bryś, J. Torulene and Torularhodin: “New” Fungal Carotenoids for Industry? Microb. Cell Factories 2018, 17, 49. [Google Scholar] [CrossRef]
- Moliné, M.; Libkind, D.; van Broock, M. Production of Torularhodin, Torulene, and β-Carotene by Rhodotorula yeasts. Methods Mol. Biol. (Clifton N.J.) 2012, 898, 275–283. [Google Scholar] [CrossRef]
- Mussagy, C.U.; Gonzalez-Miquel, M.; Santos-Ebinuma, V.C.; Pereira, J.F.B. Microbial Torularhodin—A Comprehensive Review. Crit. Rev. Biotechnol. 2023, 43, 540–558. [Google Scholar] [CrossRef]
- Tang, W.; Wang, Y.; Zhang, J.; Cai, Y.; He, Z. Biosynthetic Pathway of Carotenoids in Rhodotorula and Strategies for Enhanced Their Production. J. Microbiol. Biotechnol. 2019, 29, 507–517. [Google Scholar] [CrossRef] [PubMed]
- Ochsenreither, K.; Glück, C.; Stressler, T.; Fischer, L.; Syldatk, C. Production Strategies and Applications of Microbial Single Cell Oils. Front. Microbiol. 2016, 7, 1539. [Google Scholar] [CrossRef]
- Ringel, M.; Paper, M.; Willing, M.; Schneider, M.; Melcher, F.; Stellner, N.I.; Brück, T. Sustainable Lipid Production with Cutaneotrichosporon Oleaginosus: Insights into Metabolism, Feedstock Valorization and Bioprocess Development. Microorganisms 2025, 13, 1988. [Google Scholar] [CrossRef]
- Ageitos, J.M.; Vallejo, J.A.; Veiga-Crespo, P.; Villa, T.G. Oily Yeasts as Oleaginous Cell Factories. Appl. Microbiol. Biotechnol. 2011, 90, 1219–1227. [Google Scholar] [CrossRef]
- Sitepu, I.R.; Garay, L.A.; Sestric, R.; Levin, D.; Block, D.E.; German, J.B.; Boundy-Mills, K.L. Oleaginous Yeasts for Biodiesel: Current and Future Trends in Biology and Production. Biotechnol. Adv. 2014, 32, 1336–1360. [Google Scholar] [CrossRef]
- Budilarto, E.S.; Kamal-Eldin, A. The Supramolecular Chemistry of Lipid Oxidation and Antioxidation in Bulk Oils. Eur. J. Lipid Sci. Technol. EJLST 2015, 117, 1095–1137. [Google Scholar] [CrossRef] [PubMed]
- Boonlao, N.; Ruktanonchai, U.R.; Anal, A.K. Enhancing Bioaccessibility and Bioavailability of Carotenoids Using Emulsion-Based Delivery Systems. Colloids Surf. B Biointerfaces 2022, 209, 112211. [Google Scholar] [CrossRef] [PubMed]
- Sereti, F.; Alexandri, M.; Papapostolou, H.; Kachrimanidou, V.; Papadaki, A.; Kopsahelis, N. Green Extraction of Carotenoids and Oil Produced by Rhodosporidium Paludigenum Using Supercritical CO2 Extraction: Evaluation of Cell Disruption Methods and Extraction Kinetics. Food Chem. 2025, 483, 144261. [Google Scholar] [CrossRef] [PubMed]
- Mussagy, C.U.; Remonatto, D.; Paula, A.V.; Herculano, R.D.; Santos-Ebinuma, V.C.; Coutinho, J.A.P.; Pereira, J.F.B. Selective Recovery and Purification of Carotenoids and Fatty Acids from Rhodotorula Glutinis Using Mixtures of Biosolvents. Sep. Purif. Technol. 2021, 266, 118548. [Google Scholar] [CrossRef]
- Adadi, P.; Barakova, N.V.; Krivoshapkina, E.F. Selected Methods of Extracting Carotenoids, Characterization, and Health Concerns: A Review. J. Agric. Food Chem. 2018, 66, 5925–5947. [Google Scholar] [CrossRef]
- Gong, G.; Wu, B.; Liu, L.; Li, J.; He, M.; Hu, G. Enhanced Biomass and Lipid Production by Light Exposure with Mixed Culture of Rhodotorula Glutinis and Chlorella Vulgaris Using Acetate as Sole Carbon Source. Bioresour. Technol. 2022, 364, 128139. [Google Scholar] [CrossRef]
- Lin, P.; Du, G.; Chen, J.; Zhang, J.; Peng, Z. Engineered Microbial Production of Carotenoids and Their Cleavage Products: Recent Advances and Prospects. Biotechnol. Adv. 2025, 85, 108708. [Google Scholar] [CrossRef]
- Mata-Gómez, L.C.; Montañez, J.C.; Méndez-Zavala, A.; Aguilar, C.N. Biotechnological Production of Carotenoids by Yeasts: An Overview. Microb. Cell Factories 2014, 13, 12. [Google Scholar] [CrossRef]
- Joshi, K.; Kumar, P.; Kataria, R. Microbial Carotenoid Production and Their Potential Applications as Antioxidants: A Current Update. Process Biochem. 2023, 128, 190–205. [Google Scholar] [CrossRef]
- Fonseca, R.S.K.; Lotas, K.M.; Cortez, A.C.A.; Fernandes, F.d.S.; de Souza, É.S.; Dufossé, L.; de Souza, J.V.B. Exploration of Carotenoid-Producing Rhodotorula Yeasts from Amazonian Substrates for Sustainable Biotechnology Applications. Curr. Res. Microb. Sci. 2025, 8, 100373. [Google Scholar] [CrossRef]
- Kot, A.M.; Błażejak, S.; Kurcz, A.; Gientka, I.; Kieliszek, M. Rhodotorula Glutinis-Potential Source of Lipids, Carotenoids, and Enzymes for Use in Industries. Appl. Microbiol. Biotechnol. 2016, 100, 6103–6117. [Google Scholar] [CrossRef]
- Park, Y.K.; Nicaud, J.M.; Ledesma-Amaro, R. The Engineering Potential of Rhodosporidium toruloides as a Workhorse for Biotechnological Applications. Trends Biotechnol. 2018, 36, 304–317. [Google Scholar] [CrossRef]
- Kumar, S.; Nei, M.; Dudley, J.; Tamura, K. MEGA: A Biologist-Centric Software for Evolutionary Analysis of DNA and Protein Sequences. Brief. Bioinform. 2008, 9, 299–306. [Google Scholar] [CrossRef]
- Letunic, I.; Bork, P. Interactive Tree of Life (Itol) v6: Recent Updates to the Phylogenetic Tree Display and Annotation Tool. Nucleic Acids Res. 2024, 52, W78–W82. [Google Scholar] [CrossRef] [PubMed]
- Elfeky, N.; Elmahmoudy, M.; Zhang, Y.; Guo, J.; Bao, Y. Lipid and Carotenoid Production by Rhodotorula glutinis with a Combined Cultivation Mode of Nitrogen, Sulfur, and Aluminium Stress. Appl. Sci. 2019, 9, 2444. [Google Scholar] [CrossRef]
- Mishra, S.K.; Suh, W.I.; Farooq, W.; Moon, M.; Shrivastav, A.; Park, M.S.; Yang, J.-W. Rapid Quantification of Microalgal Lipids in Aqueous Medium by a Simple Colorimetric Method. Bioresour. Technol. 2014, 155, 330–333. [Google Scholar] [CrossRef] [PubMed]
- Blois, M.S. Antioxidant Determinations by the Use of a Stable Free Radical. Nature 1958, 181, 1199–1200. [Google Scholar] [CrossRef]
- Re, R.; Pellegrini, N.; Proteggente, A.; Pannala, A.; Yang, M.; Rice-Evans, C. Antioxidant Activity Applying an Improved ABTS Radical Cation Decolorization Assay. Free Radic. Biol. Med. 1999, 26, 1231–1237. [Google Scholar] [CrossRef]
- Li, C.-J.; Zhao, D.; Li, B.-X.; Zhang, N.; Yan, J.-Y.; Zou, H.-T. Whole Genome Sequencing and Comparative Genomic Analysis of Oleaginous Red yeast Sporobolomyces Pararoseus NGR Identifies Candidate Genes for Biotechnological Potential and Ballistospores-Shooting. BMC Genom. 2020, 21, 181. [Google Scholar] [CrossRef]
- Patel, A.; Antonopoulou, I.; Enman, J.; Rova, U.; Christakopoulos, P.; Matsakas, L. Lipids Detection and Quantification in Oleaginous Microorganisms: An Overview of the Current State of the Art. BMC Chem. Eng. 2019, 1, 13. [Google Scholar] [CrossRef]
- Bufka, J.; Vaňková, L.; Sýkora, J.; Křížková, V. Exploring Carotenoids: Metabolism, Antioxidants, and Impacts on Human Health. J. Funct. Foods 2024, 118, 106284. [Google Scholar] [CrossRef]
- Aiello, A.; Medoro, A.; Accardi, G.; Calabrò, A.; Carru, C.; Cannavo, A.; Caruso, C.; Candore, G.; Scapagnini, G.; Corbi, G.; et al. Polyunsaturated Fatty Acid Status and Markers of Oxidative Stress and Inflammation across the Lifespan: A Cross-Sectional Study in a Cohort with Long-Lived Individuals. Exp. Gerontol. 2024, 195, 112531. [Google Scholar] [CrossRef]
- Hacke, A.C.M.; Litke, Q.; Sestric, R.; Hardy, B.; Kuss, S.; Liu, S.; Levin, D.; Sorensen, J.L. Insights into the Antioxidant Activity of Carotenoid Standards, Microalgal, and Yeast Extracts Via Spectroscopic and Electrochemical Methods. Food Chem. 2025, 495, 146338. [Google Scholar] [CrossRef]
- Liu, C.; Cui, Y.; Pi, F.; Guo, Y.; Cheng, Y.; Qian, H. Torularhodin Ameliorates Oxidative Activity in Vitro and D-Galactose-Induced Liver Injury Via the Nrf2/Ho-1 Signaling Pathway in Vivo. J. Agric. Food Chem. 2019, 67, 10059–10068. [Google Scholar] [CrossRef] [PubMed]
- Zhang, N.; Deng, Y.; Li, R.; Liu, F.; Wei, D.; Ren, Z.; Jin, X.; Zhao, T.; Park, M.; Choi, J.; et al. Engineering a Manganese Superoxide Dismutase with Enhanced Thermostability and Activity Via Protein Language Models: Toward Antioxidant and Anti-Inflammatory Applications in Biomedicine and Skincare. Free Radic. Biol. Med. 2025, 239, 565–578. [Google Scholar] [CrossRef] [PubMed]
- Li, Z.; Li, C.; Cheng, P.; Yu, G. Rhodotorula Mucilaginosa-Alternative Sources of Natural Carotenoids, Lipids, and Enzymes for Industrial Use. Heliyon 2022, 8, e11505. [Google Scholar] [CrossRef]
- Ochoa-Viñals, N.; Alonso-Estrada, D.; Pacios-Michelena, S.; García-Cruz, A.; Ramos-González, R.; Faife-Pérez, E.; Michelena-Álvarez, L.G.; Martínez-Hernández, J.L.; Iliná, A. Current Advances in Carotenoid Production by Rhodotorula sp. Fermentation 2024, 10, 190. [Google Scholar] [CrossRef]
- Sperstad, S.; Lutnaes, B.F.; Stormo, S.K.; Liaaen-Jensen, S.; Landfald, B. Torularhodin and Torulene are the Major Contributors to the Carotenoid Pool of Marine Rhodosporidium babjevae (Golubev). J. Ind. Microbiol. Biotechnol. 2006, 33, 269–273. [Google Scholar] [CrossRef]
- Zoz, L.; Carvalho, J.C.; Soccol, V.T.; Casagrande, T.C.; Cardoso, L. Torularhodin and Torulene: Bioproduction, Properties and Prospective Applications in Food and Cosmetics—A Review. Braz. Arch. Biol. Technol. 2015, 58, 278–288. [Google Scholar] [CrossRef]
- Acevedo-Fani, A.; Guo, Q.; Nasef, N.; Singh, H. Chapter 20—Aspects of Food Structure in Digestion and Bioavailability of Lcn-3pufa-Rich Lipids. In Omega-3 Delivery Systems; García-Moreno, P.J., Jacobsen, C., Moltke Sørensen, A.-D., Yesiltas, B., Eds.; Academic Press: Amsterdam, The Netherlands, 2021; pp. 427–448. [Google Scholar]
- Danielli, M.; Perne, L.; Jarc Jovičić, E.; Petan, T. Lipid Droplets and Polyunsaturated Fatty acid Trafficking: Balancing Life and Death. Front. Cell Dev. Biol. 2023, 11, 1104725, Erratum in Front. Cell Dev. Biol. 2023, 11, 1175493. [Google Scholar] [CrossRef] [PubMed]
- Tkáčová, J.; Čaplová, J.; Klempová, T.; Čertík, M. Correlation between Lipid and Carotenoid Synthesis in Torularhodin-Producing Rhodotorula Glutinis. Ann. Microbiol. 2017, 67, 541–551. [Google Scholar] [CrossRef]
- Zhang, Z.; Zhang, X.; Tan, T. Lipid and Carotenoid Production by Rhodotorula glutinis under Irradiation/High-Temperature and Dark/Low-Temperature Cultivation. Bioresour. Technol. 2014, 157, 149–153. [Google Scholar] [CrossRef]
- Qi, F.; Shen, P.; Hu, R.; Xue, T.; Jiang, X.; Qin, L.; Chen, Y.; Huang, J. Carotenoids and Lipid Production from Rhodosporidium toruloides Cultured in Tea Waste Hydrolysate. Biotechnol. Biofuels 2020, 13, 74. [Google Scholar] [CrossRef] [PubMed]
- Kot, A.M.; Błażejak, S.; Kieliszek, M.; Gientka, I.; Bryś, J.; Reczek, L.; Pobiega, K. Effect of Exogenous Stress Factors on the Biosynthesis of Carotenoids and Lipids by Rhodotorula yeast Strains in Media Containing Agro-Industrial Waste. World J. Microbiol. Biotechnol. 2019, 35, 157. [Google Scholar] [CrossRef]
- Rani, A.; Saini, K.C.; Bast, F.; Mehariya, S.; Bhatia, S.K.; Lavecchia, R.; Zuorro, A. Microorganisms: A potential Source of Bioactive Molecules for Antioxidant Applications. Molecules 2021, 26, 1142. [Google Scholar] [CrossRef]
- Zhang, W.; Hua, H.; Guo, Y.; Cheng, Y.; Pi, F.; Yao, W.; Xie, Y.; Qian, H. Torularhodin from Sporidiobolus Pararoseus Attenuates D-galactose/AlCl3-Induced Cognitive Impairment, Oxidative Stress, and Neuroinflammation Via the Nrf2/Nf-Κb Pathway. J. Agric. Food Chem. 2020, 68, 6604–6614. [Google Scholar] [CrossRef]
- Firsov, A.M.; Franco, M.S.F.; Chistyakov, D.V.; Goriainov, S.V.; Sergeeva, M.G.; Kotova, E.A.; Fomich, M.A.; Bekish, A.V.; Sharko, O.L.; Shmanai, V.V.; et al. Deuterated Polyunsaturated Fatty Acids Inhibit Photoirradiation-Induced Lipid Peroxidation in Lipid Bilayers. J. Photochem. Photobiol. B Biol. 2022, 229, 112425. [Google Scholar] [CrossRef]
- De Carvalho, C.C.C.R.; Caramujo, M.J. The Various Roles of Fatty Acids. Molecules 2018, 23, 2583. [Google Scholar] [CrossRef]
- Varmira, K.; Habibi, A.; Moradi, S.; Bahramian, E. Statistical Optimization of Airlift Photobioreactor for High Concentration Production of Torularhodin Pigment. Biocatal. Agric. Biotechnol. 2016, 8, 197–203. [Google Scholar] [CrossRef]
- Sakaki, H.; Nakanishi, T.; Tada, A.; Miki, W.; Komemushi, S. Activation of Torularhodin Production by Rhodotorula glutinis Using Weak White Light Irradiation. J. Biosci. Bioeng. 2001, 92, 294–297. [Google Scholar] [CrossRef]
- Bao, R.; Gao, N.; Lv, J.; Ji, C.; Liang, H.; Li, S.; Yu, C.; Wang, Z.; Lin, X. Enhancement of Torularhodin Production in Rhodosporidium toruloides by Agrobacterium tumefaciens-Mediated Transformation and Culture Condition Optimization. J. Agric. Food Chem. 2019, 67, 1156–1164. [Google Scholar] [CrossRef] [PubMed]
- Lee, J.J.; Chen, L.; Shi, J.; Trzcinski, A.; Chen, W.N. Metabolomic Profiling of Rhodosporidium toruloides Grown on Glycerol for Carotenoid Production During Different Growth Phases. J. Agric. Food Chem. 2014, 62, 10203–10209. [Google Scholar] [CrossRef] [PubMed]
- Zheng, X.; Hu, R.; Chen, D.; Chen, J.; He, W.; Huang, L.; Lin, C.; Chen, H.; Chen, Y.; Zhu, J.; et al. Lipid and Carotenoid Production by the Rhodosporidium toruloides Mutant in Cane Molasses. Bioresour. Technol. 2021, 326, 124816. [Google Scholar] [CrossRef] [PubMed]
- Zhu, L.; Zhang, J.; Yang, J.; Jiang, Y.; Yang, S. Strategies for Optimizing Acetyl-coa Formation from Glucose in Bacteria. Trends Biotechnol. 2022, 40, 149–165. [Google Scholar] [CrossRef]
- Sun, J.; Zhang, Z.; Gao, L.; Yang, F. Advances and Trends for Astaxanthin Synthesis in Phaffia rhodozyma. Microb. Cell Factories 2025, 24, 100. [Google Scholar] [CrossRef]
- Li, D.; Wang, F.; Zheng, X.; Zheng, Y.; Pan, X.; Li, J.; Ma, X.; Yin, F.; Wang, Q. Lignocellulosic Biomass as Promising Substrate for Polyhydroxyalkanoate Production: Advances and Perspectives. Biotechnol. Adv. 2025, 79, 108512. [Google Scholar] [CrossRef]
- Sulis, D.B.; Lavoine, N.; Sederoff, H.; Jiang, X.; Marques, B.M.; Lan, K.; Cofre-Vega, C.; Barrangou, R.; Wang, J.P. Advances in Lignocellulosic Feedstocks for Bioenergy and Bioproducts. Nat. Commun. 2025, 16, 1244. [Google Scholar] [CrossRef]







| CXCN-6 Extract | Production (mg/L) | Production/DCW (mg/g) | ||
|---|---|---|---|---|
| Before Optimization | After Optimization | Before Optimization | After Optimization | |
| DCW | 20 | 50 | / | / |
| Total lipids | 733.3 | 9830.0 | 36.7 | 196.6 |
| Torularhodin | 15.3 | 63.56 | 0.77 | 1.27 |
| β-Carotene | 1.80 | 2.90 | 0.090 | 0.058 |
| Yeast Strain | Carbon Source | Nitrogen Source | Torularhodin | β-Carotene | Reference |
|---|---|---|---|---|---|
| R. evergladensis CXCN-6 | Glucose | Yeast extract, Peptone | 63.6 mg/L | 2.9 mg/L | This study |
| R. rubra PTCC 5255 | Glucose | Ammonium sulfate | 35.6 mg/L | 1.0 mg/L | [51] |
| R. glutinis JMT 21978 | Glucose | Yeast extract | 6.6 mg/L | 2.0 mg/L | [43] |
| R. glutinis ZHK | Dextrose | Yeast extract, Peptone | 1.4 mg/L | 1.7 mg/L | [52] |
| R. toruloides A1-15-BRQ | Glucose | Ammonium sulfate | 21.3 mg/L | 1.2 mg/L | [53] |
| R. toruloides CBS 5490 | Glycerol | Yeast extract, Peptone | 19.7 mg/L | 6.8 mg/L | [54] |
| R. toruloides M18 | Glucose | Yeast extract, Peptone | 8.95 mg/L | 285.5 mg/L | [55] |
Disclaimer/Publisher’s Note: The statements, opinions and data contained in all publications are solely those of the individual author(s) and contributor(s) and not of MDPI and/or the editor(s). MDPI and/or the editor(s) disclaim responsibility for any injury to people or property resulting from any ideas, methods, instructions or products referred to in the content. |
© 2025 by the authors. Licensee MDPI, Basel, Switzerland. This article is an open access article distributed under the terms and conditions of the Creative Commons Attribution (CC BY) license (https://creativecommons.org/licenses/by/4.0/).
Share and Cite
Park, C.; Park, M.; Li, T.; Shen, C.; Zheng, Z.; Ge, Y.; Jin, X.; Wei, M.; Choi, J.; Hwang, J.S.; et al. A Novel Rhodotorula evergladensis CXCN-6 Rich in Torularhodin and PUFAs with Potent Antioxidant and Anti-Inflammatory Activities. Antioxidants 2025, 14, 1420. https://doi.org/10.3390/antiox14121420
Park C, Park M, Li T, Shen C, Zheng Z, Ge Y, Jin X, Wei M, Choi J, Hwang JS, et al. A Novel Rhodotorula evergladensis CXCN-6 Rich in Torularhodin and PUFAs with Potent Antioxidant and Anti-Inflammatory Activities. Antioxidants. 2025; 14(12):1420. https://doi.org/10.3390/antiox14121420
Chicago/Turabian StylePark, Chaiwoo, Myeongsam Park, Tingting Li, Chunxiao Shen, Zuxuan Zheng, Yitong Ge, Xuanyan Jin, Maolin Wei, Jaehwan Choi, Jae Sung Hwang, and et al. 2025. "A Novel Rhodotorula evergladensis CXCN-6 Rich in Torularhodin and PUFAs with Potent Antioxidant and Anti-Inflammatory Activities" Antioxidants 14, no. 12: 1420. https://doi.org/10.3390/antiox14121420
APA StylePark, C., Park, M., Li, T., Shen, C., Zheng, Z., Ge, Y., Jin, X., Wei, M., Choi, J., Hwang, J. S., & Li, Z. (2025). A Novel Rhodotorula evergladensis CXCN-6 Rich in Torularhodin and PUFAs with Potent Antioxidant and Anti-Inflammatory Activities. Antioxidants, 14(12), 1420. https://doi.org/10.3390/antiox14121420

