Sign in to use this feature.

Years

Between: -

Subjects

remove_circle_outline
remove_circle_outline
remove_circle_outline
remove_circle_outline
remove_circle_outline
remove_circle_outline
remove_circle_outline
remove_circle_outline
remove_circle_outline

Journals

remove_circle_outline
remove_circle_outline
remove_circle_outline
remove_circle_outline
remove_circle_outline
remove_circle_outline
remove_circle_outline
remove_circle_outline
remove_circle_outline
remove_circle_outline
remove_circle_outline
remove_circle_outline
remove_circle_outline
remove_circle_outline
remove_circle_outline
remove_circle_outline
remove_circle_outline
remove_circle_outline
remove_circle_outline

Article Types

Countries / Regions

remove_circle_outline
remove_circle_outline
remove_circle_outline
remove_circle_outline

Search Results (842)

Search Parameters:
Keywords = L1 guidance

Order results
Result details
Results per page
Select all
Export citation of selected articles as:
18 pages, 2665 KB  
Article
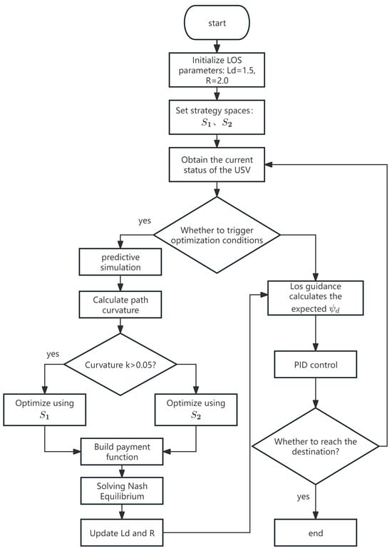
Anti-Disturbance Path Tracking Control for USV Based on Quantum-Inspired Optimization and Dynamic Game Theory
by Xinhao Huang, Yongzheng Li, Biwei Wang, Liting Ding, Zeyu Chen and Jiazheng Liu
J. Mar. Sci. Eng. 2026, 14(1), 77; https://doi.org/10.3390/jmse14010077 - 31 Dec 2025
Abstract
To address the challenge that unmanned surface vehicles (USVs) struggle to effectively balance tracking accuracy, control smoothness, and system energy efficiency under external disturbances, this paper proposes an anti-disturbance path tracking control method integrating quantum-inspired optimization (QIO) and dynamic game theory (GT). The [...] Read more.
To address the challenge that unmanned surface vehicles (USVs) struggle to effectively balance tracking accuracy, control smoothness, and system energy efficiency under external disturbances, this paper proposes an anti-disturbance path tracking control method integrating quantum-inspired optimization (QIO) and dynamic game theory (GT). The proposed control method consists of a two-layer optimization architecture: the upper layer employs dynamic game theory to optimize the guidance process, modeling the optimization of the look-ahead distance (Ld) and switching radius (R) in the LOS guidance algorithm as a non-cooperative game, and achieves adaptive adjustment to path variations and environmental disturbances by solving for the Nash equilibrium. The lower layer, based on a quantum-inspired optimization algorithm, enhances the control process by employing quantum bit probability amplitude encoding for the PID parameter space and utilizing a quantum rotation gate mechanism for efficient global search, thereby achieving online self-tuning of PID parameters under environmental disturbances. Simulation results indicate that, under sea conditions with external disturbances, the proposed method achieves a superior balance among tracking accuracy, control smoothness, and system energy efficiency compared to the traditional fixed-parameter PID-LOS approach, enhancing the comprehensive anti-disturbance robustness of the USV. Full article
(This article belongs to the Section Ocean Engineering)
Show Figures

Figure 1

25 pages, 11156 KB  
Article
Integrated Metabolomics and Flavor Profiling Provide Insights into the Metabolic Basis of Flavor and Nutritional Composition Differences Between Sunflower Varieties SH363 and SH361
by Yanli Li, Huihui Gong, Xinxiao Cui, Xin Wang, Ying Chen, Huiying Li and Junsheng Zhao
Foods 2026, 15(1), 106; https://doi.org/10.3390/foods15010106 - 30 Dec 2025
Viewed by 51
Abstract
Sunflower (Helianthus annuus L.) seeds exhibit variation in flavor and nutritional quality. In this study, we combined metabolomics (UPLC–MS/MS and GC–MS) with nutritional analysis and a database-driven flavoromics approach to elucidate the biochemical basis of quality differences between sunflower varieties SH361 and [...] Read more.
Sunflower (Helianthus annuus L.) seeds exhibit variation in flavor and nutritional quality. In this study, we combined metabolomics (UPLC–MS/MS and GC–MS) with nutritional analysis and a database-driven flavoromics approach to elucidate the biochemical basis of quality differences between sunflower varieties SH361 and SH363. A total of 1448 seed metabolites were identified, with 242 varying between varieties (predominantly flavonoids and terpenoids). Based on the known aroma descriptors of identified metabolites, we inferred that SH363 would have a more intense nutty-aromatic flavor, whereas SH361 would be characterized by a predominantly sweet taste. SH363 seeds also contained ~50% oil (versus ~24% in SH361) and lower sugar content, indicating an inverse oil–sugar balance that is associated with more complex flavor notes. Lipids and aromatic terpenoids were identified as likely key contributors to SH363’s richer flavor profile. Overall, although limited to two genotypes, this work provides new insights into the metabolic basis of sunflower seed flavor differences and supports a conceptual model of lipid-associated flavor enhancement. These findings offer valuable guidance for breeding programs aimed at improving sunflower seed flavor and nutritional quality. Full article
(This article belongs to the Topic Nutritional and Phytochemical Composition of Plants)
Show Figures

Figure 1

14 pages, 2876 KB  
Article
Study on the Adsorption Mechanism of Atrazine by Sesame Hull Biochar/Sepiolite Composite Material
by Hongyou Wan, Qiuye Yu, Luqi Yang, Shihao Liu, Yan Zhao, Dezheng Chang and Xinru Li
Toxics 2026, 14(1), 38; https://doi.org/10.3390/toxics14010038 - 29 Dec 2025
Viewed by 68
Abstract
Atrazine (ATZ), a typical triazine herbicide with a long half-life and recalcitrant biodegradation, contaminates water and soil, necessitating efficient removal technologies. Conventional adsorbents have limited capacity and stability, while sesame straw-derived biochar realizes agricultural waste recycling and provides an efficient, economical, and eco-friendly [...] Read more.
Atrazine (ATZ), a typical triazine herbicide with a long half-life and recalcitrant biodegradation, contaminates water and soil, necessitating efficient removal technologies. Conventional adsorbents have limited capacity and stability, while sesame straw-derived biochar realizes agricultural waste recycling and provides an efficient, economical, and eco-friendly adsorbent. Sepiolite, a natural mineral with a unique fibrous structure and a high specific surface area, has attracted widespread attention. Therefore, in this work, the agricultural waste of sesame hulls and sepiolite were used as precursors to prepare a composite material of sesame hull biochar/sepiolite (KNPB) through co-mixing heat treatment, followed by sodium hydroxide activation and pyrolysis. The results showed that, under the conditions of an adsorbent dosage of 3 g/L, pH of 6.8, and an adsorption time of 360 min, the removal rate of 3 mg/L ATZ by KNPB was 89.14%. Reusability experiments further demonstrated that KNPB has the potential for practical application in water treatment. Additionally, by integrating adsorption kinetics and isotherm analysis with a suite of characterization results from BET, FTIR, and XPS, the adsorption mechanism of KNPB for ATZ was further clarified to be primarily based on pore-filling, π–π interactions, and hydrogen bonding. This study not only provides a new idea for the resource utilization of waste sesame straw, but also provides scientific guidance for the solution of atrazine pollution, which has important environmental and economic significance. Full article
(This article belongs to the Section Toxicity Reduction and Environmental Remediation)
Show Figures

Graphical abstract

17 pages, 1817 KB  
Article
Topical Delivery of Autochthonous Lactic Acid Bacteria Using Calcium Alginate Microspheres as a Probiotic Carrier System with Enhanced Therapeutic Potential
by Sigita Jeznienė, Emilija Mikalauskienė, Aistė Jekabsone and Aušra Šipailienė
Pharmaceuticals 2026, 19(1), 66; https://doi.org/10.3390/ph19010066 - 29 Dec 2025
Viewed by 58
Abstract
Background/Objectives: Three distinct strains of lactic acid bacteria (LAB), isolated from naturally fermented bread sourdough and representing the local autochthonous microflora, were selected to evaluate their potential probiotic properties. In addition, we evaluated whether these strains could be used in topical formulations. Methods: [...] Read more.
Background/Objectives: Three distinct strains of lactic acid bacteria (LAB), isolated from naturally fermented bread sourdough and representing the local autochthonous microflora, were selected to evaluate their potential probiotic properties. In addition, we evaluated whether these strains could be used in topical formulations. Methods: We evaluated probiotic properties such as the ability to co-aggregate with pathogens, antimicrobial activity, inhibition of pathogenic biofilms, and ability to adhere to human keratinocyte cells. Further, bacteria were encapsulated in calcium alginate microspheres using the emulsification/external gelation method, and their viability in topical formulations was assessed. Results: LAB significantly inhibited biofilm formation by the tested pathogens with complete inhibition observed in certain cases. The strength and specificity of these probiotic effects varied depending on the LAB strain and the target pathogen. Furthermore, among the tested strains, L. reuteri 182 exhibited the highest adhesion rates, reaching 77.94 ± 1.84%. In the context of potential topical applications, the preservative present in the formulation completely inactivated the planktonic cells of L. reuteri 182. In contrast, encapsulation within a biopolymeric system conferred protection against the preservative’s bactericidal effect. After 35 days of storage at room temperature, viable cell counts reached 5.94 ± 0.06 lg CFU/g. Conclusions: Our findings confirm that local LAB strains, specifically L. reuteri 182 and L. plantarum F1, possess essential probiotic characteristics and can be effectively incorporated into preservative-containing topical formulations via efficient encapsulation strategies. This underscores the potential of these topical probiotics for skin health and highlights the need for clear regulatory guidance to ensure their safe and effective application. Full article
(This article belongs to the Special Issue Advances in Topical and Mucosal Drug Delivery Systems)
Show Figures

Graphical abstract

14 pages, 3446 KB  
Article
Shrub–Herb Plant Configuration Patterns and Their Relationship with Environmental Factors in the Northern and Southern Mountain Regions of Lhasa
by Norzin Tso, Xinyao Li, Junwei Wang, Gusang Qunzong, Shuaishuai Huang, Yonghong Zhou and Ruojin Liu
Forests 2026, 17(1), 41; https://doi.org/10.3390/f17010041 - 27 Dec 2025
Viewed by 127
Abstract
This study explores shrub–herb configuration patterns in the northern and southern mountains of Lhasa and examines associations between slope aspect, soil properties, and plant community composition. By comparing plant communities on shady and sunny slopes (n = 15 plots), we found that [...] Read more.
This study explores shrub–herb configuration patterns in the northern and southern mountains of Lhasa and examines associations between slope aspect, soil properties, and plant community composition. By comparing plant communities on shady and sunny slopes (n = 15 plots), we found that shady slopes supported higher species diversity (Shannon index: 3.62 vs. 3.14) and more even distributions. Exploratory regression analyses suggested that soil moisture, salinity, and pH may be associated with the occurrence patterns of native woody species, though these relationships require validation with larger sample sizes. Principal component analysis identified several recurring shrub–herb associations, including Rosa sericea Lindl. with Cynoglossum amabile Stapf & Drummond and Argentina anserine (L.) Rydb., and Cotoneaster adpressus Bois with Taraxacum mongolicum Hand.-Mazz. and Carex myosuroides Vill. These associations exhibited higher co-occurrence frequencies across plots. Our findings provide preliminary guidance for shrub–herb configuration and ecological restoration in this region. This study offers baseline data and hypotheses for vegetation restoration, forestry greening, and ecological protection in the northern and southern mountain regions of Lhasa, though expanded research is needed to validate these exploratory patterns. Full article
(This article belongs to the Special Issue Growing the Urban Forest: Building Our Understanding)
Show Figures

Figure 1

13 pages, 342 KB  
Review
A Review of the Latest Evidence on Prognostic Factors in Locally Advanced and Metastatic Urothelial Carcinoma Treated with Immune Checkpoint Inhibitors
by Ion Cojocaru, Mădălin Guliciuc, Elena Cojocaru, Cristina Serban, Grigore Pascaru, Mihnea Bogdan Borz, Vlad Horia Schitcu, Andrei-Ionut Tise, Iulian Osoianu and Laura-Florentina Rebegea
Medicina 2026, 62(1), 46; https://doi.org/10.3390/medicina62010046 - 26 Dec 2025
Viewed by 122
Abstract
Background and Objectives: Urothelial carcinoma (UC) is one of the most prevalent and lethal cancers worldwide. Identifying and understanding the factors that influence treatment outcome is essential for improving therapeutic effectiveness and predicting patient response. The objective of this review is to [...] Read more.
Background and Objectives: Urothelial carcinoma (UC) is one of the most prevalent and lethal cancers worldwide. Identifying and understanding the factors that influence treatment outcome is essential for improving therapeutic effectiveness and predicting patient response. The objective of this review is to estimate how clinical, biochemical, molecular and therapeutic factors impact the prognosis of patients with advanced urothelial carcinoma (aUC) and metastatic urothelial carcinoma (mUC) treated with immune checkpoint inhibitors (ICIs). Methods: A review was performed using PubMed, Scopus and Web of Science databases. All articles were published from 2013 to 2025 focusing on prognostic factors in locally advanced and metastatic urothelial carcinoma treated with ICIs. Results: Clinical prognostic factors for patients treated with ICIs include poor Eastern Cooperative Oncology Group (ECOG) performance status and the presence of liver or bone metastases, both associated with poor outcomes. Low hemoglobin levels and several biochemical markers, such as high neutrophil-to-lymphocyte ratio (NLR), elevated systemic immune-inflammation index (SII) and low serum sodium are also associated with reduced survival. Programmed cell death-ligand 1 (PD-L1) expression shows predictive relevance for ICI response. Concomitant use of antibiotics or proton pump inhibitors (PPIs) may diminish immunotherapy effectiveness. Additionally, sarcopenia and high lactate dehydrogenase (LDH) levels correlate with poorer clinical outcomes. Conclusions: Prognostic outcomes in aUC and mUC are influenced by a complex interaction of clinical, biochemical and molecular factors. Integrative prognostic models are essential to the guidance of personalized immunotherapeutic strategies and the improvement of patient outcomes in aUC and mUC. Full article
11 pages, 3299 KB  
Article
Analysis of Underwater Channel Transmission Characteristics for RAiGV Beams
by Feng Zhang, Zhi Liu, Qiaochu Yang, Peng Lin, Wanzhuo Ma, Peng Zhang and Shiming Gao
Photonics 2026, 13(1), 12; https://doi.org/10.3390/photonics13010012 - 24 Dec 2025
Viewed by 208
Abstract
This study systematically investigates the propagation characteristics of ring-shaped Airy-Gaussian vortex (RAiGV) beams in a 50 m marine turbulent channel. Utilizing a combined angular spectrum-phase screen model, numerical simulations were conducted to analyze the evolution of light intensity, scintillation index (SI), and detection [...] Read more.
This study systematically investigates the propagation characteristics of ring-shaped Airy-Gaussian vortex (RAiGV) beams in a 50 m marine turbulent channel. Utilizing a combined angular spectrum-phase screen model, numerical simulations were conducted to analyze the evolution of light intensity, scintillation index (SI), and detection probability (DP) under varying distribution factors b, topological charge l, and turbulence intensity σ2. Results reveal that the SI of RAiGV exhibits a three-stage pattern: initial rise, decline, and subsequent rise. The valley positions of SI correspond one-to-one with self-focusing foci. Smaller b values result in closer foci, with short-range SI reaching its minimum but eventually surpassing long-range SI. At b = 0.15, the beam maintains a flatter SI curve and higher DP over long distances. The l = 1 vortex structure, characterized by its simplicity, demonstrates superior robustness against turbulence compared to higher-order modes. Appropriate selection of b and l enables a trade-off between near-field peak intensity and far-field stability, providing valuable design guidance for underwater OAM multiplexing communications. Full article
(This article belongs to the Special Issue Free-Space Optical Communication and Networking Technology)
Show Figures

Figure 1

14 pages, 584 KB  
Systematic Review
Dietary and Nutrition Interventions for Breast Cancer Survivors: An Umbrella Review
by Joan Ern Xin Tan, Mattias Wei Ren Kon, Charmaine Su Min Tan, Kevin Xiang Zhou, Kewin Tien Ho Siah, Serene Si Ning Goh and Qin Xiang Ng
Nutrients 2026, 18(1), 30; https://doi.org/10.3390/nu18010030 - 21 Dec 2025
Viewed by 356
Abstract
Background/Objectives: Breast cancer is the most common malignancy among women globally, with survival rates improving due to earlier detection and better treatment. As a result, cancer survivors now constitute a growing segment of the population, and addressing their long-term health and well-being is [...] Read more.
Background/Objectives: Breast cancer is the most common malignancy among women globally, with survival rates improving due to earlier detection and better treatment. As a result, cancer survivors now constitute a growing segment of the population, and addressing their long-term health and well-being is a public health priority. Diet and nutrition represent modifiable factors that may influence recurrence, comorbidities, and quality of life (QoL), yet clear evidence-based guidance remains limited. This umbrella review thus synthesized evidence from published reviews on the effects of dietary and nutrition interventions among breast cancer survivors. Methods: Following a prospectively registered protocol in PROSPERO (CRD420251185022), six databases (PubMed, EMBASE, Scopus, Cochrane Library, PsycINFO and CINAHL) were systematically searched for systematic reviews/meta-analyses evaluating dietary or nutrition interventions in adult breast cancer survivors. Eligible reviews reported anthropometric, metabolic, psychosocial, or survival outcomes. Methodological quality was appraised using the AMSTAR-2 tool, and findings were narratively synthesized. Results: Nine systematic reviews encompassing more than 10,000 breast cancer survivors were included. Interventions ranged from general dietary counselling and structured weight-management programmes to Mediterranean-style dietary patterns, dietitian-led primary care, multiple health behaviour change interventions, mobile nutrition apps, and broader lifestyle programmes incorporating diet. Across reviews, interventions consistently improved diet quality and fruit–vegetable intake, produced modest but meaningful reductions in weight, body mass index, and body fat, and enhanced several QoL domains (e.g., fatigue, physical functioning, body image). Higher adherence to Mediterranean-style diets was associated with lower all-cause and non–breast cancer mortality, though certainty was limited by observational designs. However, evidence for long-term maintenance, survival endpoints, and ethnically diverse or low- and middle-income populations remains sparse. Conclusions: Dietary and nutrition interventions, particularly structured, dietitian-supported, and Mediterranean-style approaches, contribute to improved diet quality, sustainable weight control, and enhanced QoL among breast cancer survivors. Integrating nutrition care into survivorship pathways should be the focus of future research. Full article
Show Figures

Figure 1

48 pages, 5403 KB  
Article
Enhanced Chimp Algorithm and Its Application in Optimizing Real-World Data and Engineering Design Problems
by Hussam N. Fakhouri, Riyad Alrousan, Hasan Rashaideh, Faten Hamad and Zaid Khrisat
Computation 2026, 14(1), 1; https://doi.org/10.3390/computation14010001 - 20 Dec 2025
Viewed by 193
Abstract
This work proposes an Enhanced Chimp Optimization Algorithm (EChOA) for solving continuous and constrained data science and engineering optimization problems. The EChOA integrates a self-adaptive DE/current-to-pbest/1 (with jDE-style parameter control) variation stage with the canonical four-leader ChOA guidance and augments the search with [...] Read more.
This work proposes an Enhanced Chimp Optimization Algorithm (EChOA) for solving continuous and constrained data science and engineering optimization problems. The EChOA integrates a self-adaptive DE/current-to-pbest/1 (with jDE-style parameter control) variation stage with the canonical four-leader ChOA guidance and augments the search with three lightweight modules: (i) L’evy flight refinement around the incumbent best, (ii) periodic elite opposition-based learning, and (iii) stagnation-aware partial restarts. The EChOA is compared with more than 35 optimizers on the CEC2022 single-objective suite (12 functions). The results shows that the EChOA attains state-of-the-art results at both D=10 and D=20. At D=10, it ranks first on all functions (average rank 1.00; 12/12 wins) with the lowest mean objective and the smallest dispersion relative to the strongest competitor (OMA). At D=20, the EChOA retains the best overall rank and achieves top scores on most functions, indicating stable scalability with problem dimension. Pairwise Wilcoxon signed-rank tests (α=0.05) against the full competitor set corroborate statistical superiority on the majority of functions at both dimensions, aligning with the aggregate rank outcomes. Population size studies indicate that larger populations primarily enhance reliability and time to improvement while yielding similar terminal accuracy under a fixed iteration budget. Four constrained engineering case studies (including welded beam, helical spring, pressure vessel, and cantilever stepped beam) further confirm practical effectiveness, with consistently low cost/weight/volume and tight dispersion. Full article
15 pages, 3214 KB  
Article
Transfer Irreversibilities in the Lenoir Cycle: FTT Design Criteria with εNTU
by Ricardo T. Páez-Hernández, Juan Carlos Pacheco-Paez, Juan Carlos Chimal-Eguía, Delfino Ladino-Luna and Javier Contreras-Sánchez
Entropy 2025, 27(12), 1262; https://doi.org/10.3390/e27121262 - 18 Dec 2025
Viewed by 129
Abstract
This work extends the steady flow Lenoir cycle within finite-time thermodynamics (FTT) by incorporating heat transfer irreversibilities through the εNTU formalism and a non-isentropic expansion modeled via the expander isentropic efficiency ηE. The total conductance UT [...] Read more.
This work extends the steady flow Lenoir cycle within finite-time thermodynamics (FTT) by incorporating heat transfer irreversibilities through the εNTU formalism and a non-isentropic expansion modeled via the expander isentropic efficiency ηE. The total conductance UT (sum for the two heat exchangers) is partitioned between hot and cold units using uL=UL/UT, with UT=UH+UL. For each triplet (τ=TH/TL, UL, UT), we closed the cycle by determining T1, the working fluid temperature at the cooler outlet and heater inlet, T2, the heater outlet and expander inlet, and T3, the expander outlet and cooler inlet. Using these states, we compute the heat rates Q˙12, Q˙31 and the net power P. In addition to the thermal efficiency η, the following extended objective functions are evaluated: the efficient power EF, the ecological efficiency ϕ, and the second law efficiency ηII. Parametric sweeps on uL for τ ϵ 3.25,3.75 and UT ϵ 2.5,5.0,7.5,10 kW show unimodal curves for P(uL) and maxima. A robust result places the optima of P, η, EF, ϕ, and ηII in a distribution band at uL~0.6. This guideline offers clear design guidance for allocating exchange area in heat recovery and microgeneration, maximizing power, high η, and exergetic utilization with contained entropic penalty. Full article
(This article belongs to the Special Issue The First Half Century of Finite-Time Thermodynamics)
Show Figures

Figure 1

15 pages, 6465 KB  
Article
Scalable Synthesis of Aragonite Whiskers Under Higher Initial Ca2+ Concentrations
by Ruixue Wang, Zihao Xu, Baojun Yang and Bainian Wang
Nanomaterials 2025, 15(24), 1894; https://doi.org/10.3390/nano15241894 - 17 Dec 2025
Viewed by 250
Abstract
Calcium carbonate (CaCO3) whiskers are promising materials for the high-value utilization of calcium-based resources. Here, aragonite whiskers were synthesized at a carbonation temperature of 90 °C using carbide slag ammonium leachate as the calcium source and CO2 as the precipitant. [...] Read more.
Calcium carbonate (CaCO3) whiskers are promising materials for the high-value utilization of calcium-based resources. Here, aragonite whiskers were synthesized at a carbonation temperature of 90 °C using carbide slag ammonium leachate as the calcium source and CO2 as the precipitant. The effects of control agents, carbonation temperature, Ca2+ solution feeding rate, CO2 flow rate, and stirring speed on whisker morphology and aspect ratio were systematically investigated. Characterization via SEM and XRD revealed that the optimal conditions—carbonation temperature of 90 °C, Ca2+ feeding rate of 1.2 mL∙min−1, ethanol addition of 2 mL, CO2 flow rate of 150 mL∙min−1, and stirring speed of 300 rpm—yielded uniform CaCO3 whiskers with an average length of ~10 μm, an aspect ratio of ~24, and an aragonite purity of 99.42%. TEM confirmed that the whiskers are single crystals growing preferentially along the [001] direction. Hydroxyl groups were found to suppress lateral growth on the (200) facet, favoring elongation along the c-axis and enabling high-aspect-ratio whisker formation. These findings provide useful guidance for the scalable synthesis and industrial application of aragonite whiskers. Full article
(This article belongs to the Section Inorganic Materials and Metal-Organic Frameworks)
Show Figures

Figure 1

35 pages, 20186 KB  
Article
Magnetoplasmonic Nanostructures from Magnetite with Noble Metal Surface Modification and Their Antimicrobial Activity
by Helmina Ardeleanu, Maria-Crinela Ardeleanu, Simona Dunca, Marian Grigoras, Gabriel Ababei, Daniela Pricop, Laura Ursu, Georgiana Bulai, Daniel Timpu, Nicoleta Lupu, Alin Ciobica, Mihaela Racuciu and Dorina Creanga
Int. J. Mol. Sci. 2025, 26(24), 12092; https://doi.org/10.3390/ijms262412092 - 16 Dec 2025
Viewed by 195
Abstract
Multifunctional nanomaterials have been extensively investigated in theranostics to enhance therapeutic specificity, biocompatibility, and responsiveness to external magnetic gradients. We synthesized magnetoplasmonic nanocomposites comprising magnetite nanoparticles modified with gold and silver. Magnetite was synthesized via chemical co-precipitation and stabilized in an aqueous medium [...] Read more.
Multifunctional nanomaterials have been extensively investigated in theranostics to enhance therapeutic specificity, biocompatibility, and responsiveness to external magnetic gradients. We synthesized magnetoplasmonic nanocomposites comprising magnetite nanoparticles modified with gold and silver. Magnetite was synthesized via chemical co-precipitation and stabilized in an aqueous medium using glucose, which also served as a reducing agent for Au3+ and Ag+ ions on the nanoparticle surface. Microstructural, magnetic, spectral, and optical characterizations confirmed the successful formation of nanocomposites with properties suitable for biomedical applications. Plasmonic behavior was evidenced by visible-range absorbance maxima at 398 nm (Ag) and 538 nm (Au), while Transmission Electron Microscopy (TEM) revealed mean diameters of 21 and 23 nm. Zeta potential values of +23 mV for magnetite–silver and −40 mV for magnetite–gold nanocomposite samples indicated good suspension stability. Antibacterial activity against Gram-positive and Gram-negative bacteria was evaluated using agar diffusion and by determining the minimum inhibitory (MIC) and bactericidal (MBC) concentrations. Silver-modified magnetite nanocomposites exhibited the most potent effects, with MIC values of 0.01 mg/mL for Escherichia coli (E. coli) and 0.02 mg/mL for Staphylococcus aureus (S. aureus), and corresponding MBC values of 0.027 mg/mL and 0.055 mg/mL, respectively. These magnetoplasmonic nanostructures have significant potential for overcoming antibiotic resistance and enabling targeted therapeutic action through magnetic guidance. Full article
(This article belongs to the Special Issue Multifunctional Nanocomposites for Bioapplications)
Show Figures

Graphical abstract

14 pages, 1224 KB  
Article
The Impact of Production Method on the Content of Selected Bioactive Compounds and the Quality of Radish Sprouts
by Joanna Szulc and Joanna Gracz
Processes 2025, 13(12), 4059; https://doi.org/10.3390/pr13124059 - 16 Dec 2025
Viewed by 249
Abstract
This study evaluated the effect of different sprouting methods on the morphological traits, pigmentation, and bioactive compound content of radish sprouts (Raphanus sativus L.). The following four sprouting techniques were compared: tray (T), sprouter (S), jar (J5–J20), and tank (R5–R20), varying in [...] Read more.
This study evaluated the effect of different sprouting methods on the morphological traits, pigmentation, and bioactive compound content of radish sprouts (Raphanus sativus L.). The following four sprouting techniques were compared: tray (T), sprouter (S), jar (J5–J20), and tank (R5–R20), varying in seed density and aeration conditions. The results demonstrated that the sprouting method significantly influenced growth parameters and phytochemical profiles. Sprouts produced using the tray (T) and sprouter (S) methods exhibited the highest mass and lowest dry matter content, reflecting favorable hydration and aeration. Sprouter-grown sprouts were particularly rich in chlorophyll (47.6 mg/100 g DW) and ascorbic acid (11.36 mg/100 g DW), indicating optimal photosynthetic and antioxidant metabolism. Tray-grown sprouts showed the highest polyphenol (919.8 mg GAE/100 g DW) and anthocyanin (217.0 mg C3G/100 g DW) concentrations, suggesting enhanced synthesis of secondary metabolites under mild abiotic stress. A comparative assessment using a three-point scale confirmed that sprouter, tray, and low-density tank methods provided the most favorable nutritional and sensory attributes. Overall, both technological factors and genetic background determine the nutritional quality of radish sprouts, offering practical guidance for optimizing sprout production and developing functional foods. Full article
(This article belongs to the Special Issue Processes in Agri-Food Technology)
Show Figures

Figure 1

20 pages, 1635 KB  
Article
Influence of Long-Term Fertilization on Carbon, Nitrogen, and Phosphorus Allocation and Homeostasis in Cotton Under the Regulation of Phosphorus Availability
by Xihe Wang, Jinyu Yang, Hua Liu, Xiaohui Qu and Wanli Xu
Agronomy 2025, 15(12), 2886; https://doi.org/10.3390/agronomy15122886 - 16 Dec 2025
Viewed by 193
Abstract
Ecological stoichiometry offers critical insights into nutrient dynamics and soil–plant interactions in agroecosystems. To explore the effects of long-term fertilization on soil–cotton C, N, P stoichiometry and stoichiometric homeostasis in arid gray desert soils, this study was conducted at a national gray desert [...] Read more.
Ecological stoichiometry offers critical insights into nutrient dynamics and soil–plant interactions in agroecosystems. To explore the effects of long-term fertilization on soil–cotton C, N, P stoichiometry and stoichiometric homeostasis in arid gray desert soils, this study was conducted at a national gray desert soil monitoring station in Xinjiang (87°28′27″ E, 43°56′32″ N, elevation: 595 m a.s.l.)—an arid and semi-arid region with an annual mean temperature of 5–8 °C and annual precipitation of 100–200 mm. Established in 1989, the 31-year experiment adopted a wheat–maize–cotton annual rotation system with six treatments: CK (control, no fertilizer), N (nitrogen fertilizer alone), NK (nitrogen + potassium fertilizer), NP (nitrogen + phosphorus fertilizer), PK (phosphorus + potassium fertilizer), and NPK (nitrogen + phosphorus + potassium fertilizer). Key results showed that balanced NPK fertilization significantly increased soil organic carbon (SOC) by 22.7% and soil total phosphorus (STP) by 48.6% compared to CK, while the N-only treatment elevated soil N:P to 3.2 (a 68.4% increase vs. CK), indicating severe phosphorus limitation. For cotton, NPK increased seed phosphorus content by 68.2% (vs. N treatment) but reduced straw carbon content by 10.2% (vs. PK treatment), reflecting a carbon allocation trade-off from vegetative to reproductive organs under nutrient sufficiency. Stoichiometric homeostasis differed between organs: seeds maintained stricter carbon regulation (1/H = −0.40) than straw (1/H = −0.64), while straw exhibited more plastic N:P ratios (1/H = 1.95), highlighting organ-specific adaptive strategies to nutrient supply. Redundancy analysis confirmed that soil available phosphorus (AP) was the primary driver of cotton P uptake and yield formation. The seed cotton yield of NPK (5796.9 kg ha−1) was 111.7% higher than CK, with NP (N-P co-application) achieving a 94.7% yield increase vs. CK—only 7.9% lower than NPK, whereas single N application showed the lowest straw yield (5995.0 kg ha−1) and limited yield improvement. These findings demonstrate that long-term balanced NPK fertilization optimizes soil C-N-P stoichiometric balance by enhancing SOC sequestration and phosphorus retention, regulating cotton organ-specific stoichiometric homeostasis, and promoting efficient nutrient uptake and assimilate translocation. The study confirms that phosphorus is the key limiting factor in arid gray desert soil cotton systems, and balanced NPK supply is essential to mitigate stoichiometric imbalances and sustain soil fertility and productivity. This provides targeted practical guidance for rational fertilization management in arid agroecosystems, emphasizing the need to prioritize phosphorus supply and avoid single-nutrient application to maximize resource use efficiency. Full article
Show Figures

Figure 1

17 pages, 2594 KB  
Article
Satellite Cloud-Top Temperature-Based Method for Early Detection of Heavy Rainfall Triggering Flash Floods
by Seokhwan Hwang, Heejun Park, Jung Soo Yoon and Narae Kang
Water 2025, 17(24), 3552; https://doi.org/10.3390/w17243552 - 15 Dec 2025
Viewed by 293
Abstract
This study presents a practical early-warning approach for heavy rainfall detection using the temporal dynamics of satellite-derived Cloud-Top Temperature (CTT). A rapid rise followed by a sharp fall in CTT is identified as a precursor signal of convective intensification. By quantifying the [...] Read more.
This study presents a practical early-warning approach for heavy rainfall detection using the temporal dynamics of satellite-derived Cloud-Top Temperature (CTT). A rapid rise followed by a sharp fall in CTT is identified as a precursor signal of convective intensification. By quantifying the risepeakfalltrough pattern and the peak-to-trough amplitude (swing), a WATCH window—representing a potential heavy-rainfall candidate period—is defined. The observed lead time between the onset of CTT decline and the subsequent radar-observed rainfall surge is calculated, while an estimated lead time is inferred from the steepness of CTT fall in the absence of a surge. Application to eight heavy rainfall events in Korea (July 2025) yielded a probability of detection (POD) of 87.5%, indicating that potential heavy rainfall could be detected approximately 1.3–8.6 h in advance. Compared with radar-based nowcasting, the CTT WATCH method retained predictive skill up to 3 h before numerical model guidance became effective, suggesting that satellite-based signals can bridge the forecast gap in short-term prediction. This work demonstrates a clear methodological novelty by introducing a physical interpretable, pattern-based metric. Quantitatively, the WATCH method improves early-warning capability by providing 1–3 h of additional lead time relative to radar nowcasting in rapidly evolving convective environments. Overall, this framework provides an interpretable, low-cost module suitable for operational early-warning systems and flood preparedness applications. Full article
Show Figures

Figure 1

Back to TopTop