Sign in to use this feature.

Years

Between: -

Subjects

remove_circle_outline
remove_circle_outline
remove_circle_outline
remove_circle_outline
remove_circle_outline
remove_circle_outline

Journals

Article Types

Countries / Regions

Search Results (43)

Search Parameters:
Keywords = L-type calcium channel blocker

Order results
Result details
Results per page
Select all
Export citation of selected articles as:
14 pages, 5161 KB  
Article
The Synaptic and Intrinsic Cellular Mechanisms of Persistent Firing in Neurogliaform Cells
by Shiyuan Chen, Xiaoshan Chen, Jianwen Zhou, Jinzhao Wang, Kaiyuan Li, Wenyuan Xie, Cheng Long and Gangyi Wu
Biomolecules 2025, 15(11), 1603; https://doi.org/10.3390/biom15111603 (registering DOI) - 15 Nov 2025
Abstract
While persistent firing in glutamatergic neurons has been well-characterized, the intrinsic and synaptic mechanisms driving this phenomenon in neurogliaform cells (NGFCs), a subtype of GABAergic interneurons, remain unclear. This study investigates the mechanisms underlying persistent firing in hippocampal NGFCs. Whole-cell current-clamp recordings were [...] Read more.
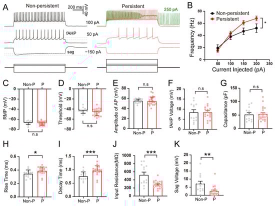
While persistent firing in glutamatergic neurons has been well-characterized, the intrinsic and synaptic mechanisms driving this phenomenon in neurogliaform cells (NGFCs), a subtype of GABAergic interneurons, remain unclear. This study investigates the mechanisms underlying persistent firing in hippocampal NGFCs. Whole-cell current-clamp recordings were performed on acute brain slices from C57BL/6J mice to examine the electrophysiological properties of NGFCs in the hippocampal stratum lacunosum-moleculare (SLM). Pharmacological interventions, including T-type calcium channel blocker ML218 and 5-hydroxytryptamine (5-HT) receptor antagonist olanzapine, were used to dissect the mechanisms of persistent firing. Biocytin labeling and confocal microscopy were employed to confirm neuronal morphology and location. The study revealed that persistent firing in NGFCs is induced by a long-lasting delayed afterdepolarization (L-ADP), which depends on T-type calcium channels (intrinsic mechanism) and is modulated by 5-HT receptors (synaptic mechanism). Persistent firing was observed in 62.96% of SLM neurons and was abolished by ML218 or olanzapine. The findings bridge a gap in understanding how inhibitory interneurons contribute to memory processes. The dual-mechanism framework (T-type channels and 5-HT receptors) aligns with prior work on glutamatergic systems but highlights unique features of GABAergic persistent firing. These insights advance the understanding of inhibitory circuit dynamics and their potential role in cognitive functions, paving the way for further research into interneuron-specific memory encoding. Full article
Show Figures

Figure 1

41 pages, 9934 KB  
Article
Repurposing 1,4-Dihydropyridine Scaffold: 4-Imidazo[2,1-b]thiazole-Derivatives from Calcium Entry Blockers to a New Approach for Gut Dysfunctional Motility
by Luca Camarda, Ivan Corazza, Alessandra Locatelli, Alberto Leoni, Maria Frosini, Roberta Budriesi, Emanuele Carosati, Alberto Santini, Marco Montagnani, Carla Marzetti and Laura Beatrice Mattioli
Pharmaceuticals 2025, 18(10), 1476; https://doi.org/10.3390/ph18101476 - 30 Sep 2025
Viewed by 448
Abstract
Background/Objectives: This study investigates the pharmacological potential of 1,4-dihydropyridine derivatives, functionalized with an imidazo[2,1-b]thiazole scaffold, as selective modulators of intestinal motility. Given their structural similarity to both L-type calcium channel blockers and spasmolytics such as Otilonium Bromide (OB), [...] Read more.
Background/Objectives: This study investigates the pharmacological potential of 1,4-dihydropyridine derivatives, functionalized with an imidazo[2,1-b]thiazole scaffold, as selective modulators of intestinal motility. Given their structural similarity to both L-type calcium channel blockers and spasmolytics such as Otilonium Bromide (OB), we explored their repurposing for the treatment of gut motility disorders. Methods: A focused library of 83 1,4-dihydropyridine derivatives was screened for spasmolytic activity on potassium (80 mM)-induced depolarization in isolated guinea pig ileal and colonic tissues. Compounds showing pharmacodynamic profiles similar to OB and nifedipine were further evaluated for their effects on the spontaneous contractility of longitudinal and circular smooth muscle layers. Additional functional assays assessed intestinal transit, visceral nociception, and mixing/fragmentation efficiency. Microbiota safety was preliminarily tested on mixed cultures of Bifidobacterium and Lactobacillus species. Results: Compounds 62 and 65 selectively relaxed intestinal smooth muscle, primarily targeting the longitudinal layer without affecting vascular contractility. Ex vivo testing highlights that compounds 62 and 65 could both modulate gut transit and mixing without causing functional constipation or pain. Microbiota analyses showed no detrimental effects on “good” bacterial species Bifidobacterium and Lactobacillus spp. Conclusions: The favorable gastrointestinal and microbiological profiles of compounds 62 and 65, combined with their structural versatility, support their potential repurposing for functional bowel disorders. Their selective activity suggests a promising role in therapies targeting intestinal motility while preserving microbiota homeostasis, supporting the need for extended pharmacological characterization. Full article
(This article belongs to the Section Medicinal Chemistry)
Show Figures

Figure 1

14 pages, 1911 KB  
Article
Targeting Voltage-Gated Potassium Channels in Breast Cancer: Mechanistic Insights into 4-Aminopyridine-Induced Cell Death
by Esra Münire Cüce-Aydoğmuş, Pınar İyiol and Günseli Ayşe İnhan-Garip
Int. J. Mol. Sci. 2025, 26(16), 7768; https://doi.org/10.3390/ijms26167768 - 12 Aug 2025
Viewed by 889
Abstract
Cancer has recently been proposed as a type of channelopathy due to the aberrant expression of various ion channels. Voltage-gated potassium (K+) channels (VGKCs) are notably upregulated during tumor proliferation, while voltage-gated sodium (Na+) channels are predominantly associated with [...] Read more.
Cancer has recently been proposed as a type of channelopathy due to the aberrant expression of various ion channels. Voltage-gated potassium (K+) channels (VGKCs) are notably upregulated during tumor proliferation, while voltage-gated sodium (Na+) channels are predominantly associated with the invasive stage of cancer progression. Among these, the Kv10.1 channel has been found to be overexpressed in breast cancer, making it a promising therapeutic target. 4-Aminopyridine (4-AP), a non-selective voltage-gated potassium channel blocker, has emerged as a potential novel agent for breast cancer treatment. In this study, we aimed to elucidate the mechanism of action of 4-aminopyridine in breast cancer cells. To investigate the involvement of various cell death pathways, cycloheximide (CHX) (a paraptosis inhibitor), Z-VAD-FMK (a pan-caspase inhibitor), and 2-Aminoethoxydiphenyl borate (2-APB) (a phosphoinositide 3-kinase [PI3K] inhibitor) were employed. Experiments were conducted using the MCF-7 human breast cancer cell line and the L929 mouse fibroblast cell line as a healthy control. Assessments included cell viability assays, intracellular calcium (Ca2+) and K+ concentration measurements, and plasma membrane potential analysis. Our findings aim to contribute to the understanding of the therapeutic potential and cellular effects of VGKC blockers, particularly 4-aminopyridine, in breast cancer treatment strategies. Full article
(This article belongs to the Special Issue Molecular Mechanisms and New Therapies for Breast Cancer: 2nd Edition)
Show Figures

Figure 1

20 pages, 763 KB  
Review
Therapeutic Potential of Calcium Channel Blockers in Neuropsychiatric, Endocrine and Pain Disorders
by Aarish Manzar, Aleksandar Sic, Crystal Banh and Nebojsa Nick Knezevic
Cells 2025, 14(14), 1114; https://doi.org/10.3390/cells14141114 - 20 Jul 2025
Viewed by 4093
Abstract
Calcium channel blockers (CCBs), originally developed for cardiovascular indications, have gained attention for their therapeutic potential in neuropsychiatric, endocrine, and pain-related disorders. In neuropsychiatry, nimodipine and isradipine, both L-type CCBs, show mood-stabilizing and neuroprotective effects, with possible benefits in depression, bipolar disorder, and [...] Read more.
Calcium channel blockers (CCBs), originally developed for cardiovascular indications, have gained attention for their therapeutic potential in neuropsychiatric, endocrine, and pain-related disorders. In neuropsychiatry, nimodipine and isradipine, both L-type CCBs, show mood-stabilizing and neuroprotective effects, with possible benefits in depression, bipolar disorder, and schizophrenia. In endocrinology, verapamil, a non-dihydropyridine L-type blocker, has been associated with the preservation of pancreatic β-cell function and reduced insulin dependence in diabetes. CCBs may also aid in managing primary aldosteronism and pheochromocytoma, particularly in patients with calcium signaling mutations. In pain medicine, α2δ ligands and selective blockers of N-type and T-type channels demonstrate efficacy in neuropathic and inflammatory pain. However, their broader use is limited by challenges in central nervous system (CNS) penetration, off-target effects, and heterogeneous trial outcomes. Future research should focus on pharmacogenetic stratification, novel delivery platforms, and combination strategies to optimize repurposing of CCBs across disciplines. Full article
Show Figures

Graphical abstract

12 pages, 226 KB  
Article
Spirit Interim Analysis: A Multicenter Prospective Observational Study of Outpatients with CKD and Decreased eGFR to Assess Therapeutic Algorithms, Disease Management and Quality of Life in Greece
by Dimitrios Petras, Smaragdi Marinaki, Stylianos Panagoutsos, Ioannis Stefanidis, Kostantinos Stylianou, Evangelia Ntounousi, Sofia Lionaki, Ioannis Tzanakis, Ioannis Griveas, Dimitrios Xidakis, Eleni Theodoropoulou, Dimitris Gourlis, Argyris Andreadellis, Dimitrios Goumenos and Vassilios Liakopoulos
J. Clin. Med. 2025, 14(6), 2079; https://doi.org/10.3390/jcm14062079 - 18 Mar 2025
Viewed by 893
Abstract
Background: Chronic Kidney Disease (CKD) affects 8–16% of the population worldwide and is characterized by an estimated Glomerular Filtration Rate (eGFR) of less than 60 mL/min/1.73 m2 for more than 3 months. The main purpose of the study is to record the [...] Read more.
Background: Chronic Kidney Disease (CKD) affects 8–16% of the population worldwide and is characterized by an estimated Glomerular Filtration Rate (eGFR) of less than 60 mL/min/1.73 m2 for more than 3 months. The main purpose of the study is to record the treatment algorithms and disease management of patients presenting for the first time to hospital-based nephrologists with a reduced eGFR and CKD diagnosis, under real-world clinical practice in Greece. Methods: This is the 6-month interim analysis of an ongoing, multicenter, observational, prospective, national study, which included 178 patients, with an eGFR between <60 and 15 mL/min/1.73 m2, presenting for the first time to nephrologists at 15 public hospital units. Results: The median age of the patients was 71 years old, with 39.6% of them categorized as CKD stage G3b. Of these patients, 71.6% and 33.7% suffered from arterial hypertension and type 2 diabetes mellitus, respectively; 78.7% of patients received antihypertensive and 38.5% antidiabetic medications. Calcium channel blocker usage increased with disease progression (from 52.2% at G3a, to 67.9% and 67.6% at G3b and G4, respectively), while that of angiotensin II receptor antagonists decreased (from 78.3% at G3a, to 41.5% and 17.6% at G3b and G4, respectively). A decrease in metformin usage and an increase in Dipeptidyl peptidase-4 inhibitor (DPP4i) usage was also observed upon disease progression. Furthermore, 18.5%, 32.0% and 7.7% of patients received Sodium-glucose cotransporter-2 inhibitors (SGLT2i) at the G3a, G3b and G4 stages, respectively. Conclusions: The interim analysis results contributed to the collection of real-world data for the therapeutic patterns and the management of CKD in Greece. Full article
(This article belongs to the Special Issue Chronic Renal Disease: Diagnosis, Treatment, and Management)
21 pages, 3151 KB  
Article
Establishing the Thermodynamic Cards of Dipine Models’ Oxidative Metabolism on 21 Potential Elementary Steps
by Guang-Bin Shen, Shun-Hang Gao, Yan-Wei Jia, Xiao-Qing Zhu and Bao-Chen Qian
Molecules 2024, 29(15), 3706; https://doi.org/10.3390/molecules29153706 - 5 Aug 2024
Cited by 2 | Viewed by 1555
Abstract
Dipines are a type of important antihypertensive drug as L-calcium channel blockers, whose core skeleton is the 1,4-dihydropyridine structure. Since the dihydropyridine ring is a key structural factor for biological activity, the thermodynamics of the aromatization dihydropyridine ring is a significant feature parameter [...] Read more.
Dipines are a type of important antihypertensive drug as L-calcium channel blockers, whose core skeleton is the 1,4-dihydropyridine structure. Since the dihydropyridine ring is a key structural factor for biological activity, the thermodynamics of the aromatization dihydropyridine ring is a significant feature parameter for understanding the mechanism and pathways of dipine metabolism in vivo. Herein, 4-substituted-phenyl-2,6-dimethyl-3,5-diethyl-formate-1,4-dihydropyridines are refined as the structurally closest dipine models to investigate the thermodynamic potential of dipine oxidative metabolism. In this work, the thermodynamic cards of dipine models’ aromatization on 21 potential elementary steps in acetonitrile have been established. Based on the thermodynamic cards, the thermodynamic properties of dipine models and related intermediates acting as electrons, hydrides, hydrogen atoms, protons, and two hydrogen ions (atoms) donors are discussed. Moreover, the thermodynamic cards are applied to evaluate the redox properties, and judge or reveal the possible oxidative mechanism of dipine models. Full article
(This article belongs to the Section Organic Chemistry)
Show Figures

Graphical abstract

13 pages, 731 KB  
Review
The Evolving Role of Calcium Channel Blockers in Hypertension Management: Pharmacological and Clinical Considerations
by Kamryn E. Jones, Shaun L. Hayden, Hannah R. Meyer, Jillian L. Sandoz, William H. Arata, Kylie Dufrene, Corrado Ballaera, Yair Lopez Torres, Patricia Griffin, Adam M. Kaye, Sahar Shekoohi and Alan D. Kaye
Curr. Issues Mol. Biol. 2024, 46(7), 6315-6327; https://doi.org/10.3390/cimb46070377 - 22 Jun 2024
Cited by 18 | Viewed by 24751
Abstract
Worldwide, hypertension is the leading risk factor for cardiovascular disease and death. An estimated 122 million people, per the American Heart Association in 2023, have been diagnosed with this common condition. It is generally agreed that the primary goal in the treatment of [...] Read more.
Worldwide, hypertension is the leading risk factor for cardiovascular disease and death. An estimated 122 million people, per the American Heart Association in 2023, have been diagnosed with this common condition. It is generally agreed that the primary goal in the treatment of hypertension is to reduce overall blood pressure to below 140/90 mmHg, with a more optimal goal of 130/80 mmHg. Common medications for treating hypertension include calcium channel blockers (CCBs), angiotensin-converting enzyme inhibitors, angiotensin receptor blockers, beta-blockers, and diuretics. CCBs are one of the most widely studied agents and are generally recommended as first-line therapy alone and in combination therapies. This is largely based on the vast knowledge of CCB mechanisms and their minimal side effect profile. CCBs can be separated into two classes: dihydropyridine and non-dihydropyridine. Non-dihydropyridine CCBs act on voltage-dependent L-type calcium channels of cardiac and smooth muscle to decrease muscle contractility. Dihydropyridine CCBs act by vasodilating the peripheral vasculature. For many patients with only mild increases in systolic and diastolic blood pressure (e.g., stage 1 hypertension), the medical literature indicates that CCB monotherapy can be sufficient to control hypertension. In this regard, CCB monotherapy in those with stage 1 hypertension reduced renal and cardiovascular complications compared to other drug classes. Combination therapy with CCBs and angiotensin receptor blockers or angiotensin-converting enzyme inhibitors has been shown to be an effective dual therapy based on recent meta-analyses. This article is a review of calcium channel blockers and their use in treating hypertension with some updated and recent information on studies that have re-examined their use. As for new information, we tried to include some information from recent studies on hypertensive treatment involving calcium channel blockers. Full article
(This article belongs to the Special Issue A Focus on the Molecular Basis of Cardiovascular Diseases)
Show Figures

Figure 1

14 pages, 3993 KB  
Article
Lercanidipine’s Antioxidative Effect Prevents Noise-Induced Hearing Loss
by Zhaoqi Guo, E Tian, Sen Chen, Jun Wang, Jingyu Chen, Weijia Kong, Debbie C. Crans, Yisheng Lu and Sulin Zhang
Antioxidants 2024, 13(3), 327; https://doi.org/10.3390/antiox13030327 - 7 Mar 2024
Cited by 5 | Viewed by 2801
Abstract
Noise-induced hearing loss (NIHL) is a prevalent form of adult hearing impairment, characterized by oxidative damage to auditory sensory hair cells. Although certain dihydropyridines, the L-type calcium channel blockers, exhibit protective properties against such damage, the ability of third-generation dihydropryidines like lercanidipine to [...] Read more.
Noise-induced hearing loss (NIHL) is a prevalent form of adult hearing impairment, characterized by oxidative damage to auditory sensory hair cells. Although certain dihydropyridines, the L-type calcium channel blockers, exhibit protective properties against such damage, the ability of third-generation dihydropryidines like lercanidipine to mitigate NIHL remains unclear.We utilized glucose oxidase (GO)-treated OC1 cell lines and cochlear explants to evaluate the protective influence of lercanidipine on hair cells. To further investigate its effectiveness, we exposed noise-stimulated mice in vivo and analyzed their hearing thresholds. Additionally, we assessed the antioxidative capabilities of lercanidipine by examining oxidation-related enzyme expression and levels of oxidative stress markers, including 3-nitrotyrosine (3NT) and 4-hydroxynonenal (4HNE). Our findings demonstrate that lercanidipine significantly reduces the adverse impacts of GO on both OC-1 cell viability (0.3 to 2.5 µM) and outer hair cell (OHC) survival in basal turn cochlear explants (7 µM). These results are associated with increased mRNA expression of antioxidant enzyme genes (HO-1, SOD1/2, and Txnrd1), along with decreased expression of oxidase genes (COX-2, iNOS). Crucially, lercanidipine administration prior to, and following, noise exposure effectively ameliorates NIHL, as evidenced by lowered hearing thresholds and preserved OHC populations in the basal turn, 14 days post-noise stimulation at 110 dB SPL. Moreover, our observations indicate that lercanidipine’s antioxidative action persists even three days after simultaneous drug and noise treatments, based on 3-nitrotyrosine and 4-hydroxynonenal immunostaining in the basal turn. Based on these findings, we propose that lercanidipine has the capacity to alleviate NIHL and safeguard OHC survival in the basal turn, potentially via its antioxidative mechanism. These results suggest that lercanidipine holds promise as a clinically viable option for preventing NIHL in affected individuals. Full article
(This article belongs to the Special Issue Oxidative Stress in Hearing Loss)
Show Figures

Figure 1

23 pages, 11646 KB  
Article
Multivariate Approaches in Quantitative Structure–Property Relationships Study for the Photostability Assessment of 1,4-Dihydropyridine Derivatives
by Martina Chieffallo, Michele De Luca, Fedora Grande, Maria Antonietta Occhiuzzi, Miyase Gözde Gündüz, Antonio Garofalo and Giuseppina Ioele
Pharmaceutics 2024, 16(2), 206; https://doi.org/10.3390/pharmaceutics16020206 - 31 Jan 2024
Cited by 2 | Viewed by 2218
Abstract
1,4-dihydropyridines (1,4-DHPs) are widely recognized as highly effective L-type calcium channel blockers with significant therapeutic benefits in the treatment of cardiovascular disorders. 1,4-DHPs can also target T-type calcium channels, making them promising drug candidates for neurological conditions. When exposed to light, all 1,4-DHPs [...] Read more.
1,4-dihydropyridines (1,4-DHPs) are widely recognized as highly effective L-type calcium channel blockers with significant therapeutic benefits in the treatment of cardiovascular disorders. 1,4-DHPs can also target T-type calcium channels, making them promising drug candidates for neurological conditions. When exposed to light, all 1,4-DHPs tend to easily degrade, leading to an oxidation product derived from the aromatization of the dihydropyridine ring. Herein, the elaboration of a quantitative structure–property relationships (QSPR) model was carried out by correlating the light sensitivity of structurally different 1,4-DHPs with theoretical molecular descriptors. Photodegradation experiments were performed by exposing the drugs to a Xenon lamp following the ICH rules. The degradation was monitored by spectrophotometry, and experimental data were elaborated by Multivariate Curve Resolution (MCR) methodologies to assess the kinetic rates. The results were confirmed by the HPLC-DAD method. PaDEL-Descriptor software was used to calculate molecular descriptors and fingerprints related to the chemical structures. Seventeen of the 1875 molecular descriptors were selected and correlated to the photodegradation rate by means of the Ordinary Least Squares (OLS) algorithm. The chemometric model is useful to predict the photosensitivity of other 1,4-DHP derivatives with a very low relative error percentage of 5.03% and represents an effective tool to design new analogs characterized by higher photostability. Full article
(This article belongs to the Section Drug Targeting and Design)
Show Figures

Figure 1

14 pages, 3970 KB  
Article
A Silicon-Based Field-Effect Biosensor for Drug-Induced Cardiac Extracellular Calcium Ion Change Detection
by Yong Qiu, Chiyu Ma, Nan Jiang, Deming Jiang, Zhengyin Yu, Xin Liu, Yuxuan Zhu, Weijie Yu, Fengheng Li, Hao Wan and Ping Wang
Biosensors 2024, 14(1), 16; https://doi.org/10.3390/bios14010016 - 28 Dec 2023
Cited by 4 | Viewed by 2654
Abstract
Calcium ions participate in the regulation of almost all biological functions of the body, especially in cardiac excitation–contraction coupling, acting as vital signaling through ion channels. Various cardiovascular drugs exert their effects via affecting the ion channels on the cell membrane. The current [...] Read more.
Calcium ions participate in the regulation of almost all biological functions of the body, especially in cardiac excitation–contraction coupling, acting as vital signaling through ion channels. Various cardiovascular drugs exert their effects via affecting the ion channels on the cell membrane. The current strategies for calcium ion monitoring are mainly based on fluorescent probes, which are commonly used for intracellular calcium ion detection (calcium imaging) and cannot achieve long-term monitoring. In this work, an all-solid-state silicone–rubber ion-sensitive membrane was fabricated on light-addressable potentiometric sensors to establish a program-controlled field-effect-based ion-sensitive light-addressable potentiometric sensor (LAPS) platform for extracellular calcium ion detection. L-type calcium channels blocker verapamil and calcium channel agonist BayK8644 were chosen to explore the effect of ion channel drugs on extracellular calcium ion concentration in HL-1 cell lines. Simultaneously, microelectrode array (MEA) chips were employed to probe the HL-1 extracellular field potential (EFP) signals. The Ca2+ concentration and EFP parameters were studied to comprehensively evaluate the efficacy of cardiovascular drugs. This platform provides more dimensional information on cardiovascular drug efficacy that can be utilized for accurate drug screening. Full article
(This article belongs to the Special Issue Microfluidic Chips for Life Science and Health Care Applications)
Show Figures

Figure 1

13 pages, 1158 KB  
Article
Unlocking the Medicinal Mysteries: Preventing Lacunar Stroke with Drug Repurposing
by Linjing Zhang, Fan Wang, Kailin Xia, Zhou Yu, Yu Fu, Tao Huang and Dongsheng Fan
Biomedicines 2024, 12(1), 17; https://doi.org/10.3390/biomedicines12010017 - 20 Dec 2023
Cited by 5 | Viewed by 4272
Abstract
Currently, only the general control of the risk factors is known to prevent lacunar cerebral infarction, but it is unknown which type of medication for controlling the risk factors has a causal relationship with reducing the risk of lacunar infarction. To unlock this [...] Read more.
Currently, only the general control of the risk factors is known to prevent lacunar cerebral infarction, but it is unknown which type of medication for controlling the risk factors has a causal relationship with reducing the risk of lacunar infarction. To unlock this medical mystery, drug-target Mendelian randomization analysis was applied to estimate the effect of common antihypertensive agents, hypolipidemic agents, and hypoglycemic agents on lacunar stroke. Lacunar stroke data for the transethnic analysis were derived from meta-analyses comprising 7338 cases and 254,798 controls. We have confirmed that genetic variants mimicking calcium channel blockers were found to most stably prevent lacunar stroke. The genetic variants at or near HMGCR, NPC1L1, and APOC3 were predicted to decrease lacunar stroke incidence in drug-target MR analysis. These variants mimic the effects of statins, ezetimibe, and antisense anti-apoC3 agents, respectively. Genetically proxied GLP1R agonism had a marginal effect on lacunar stroke, while a genetically proxied improvement in overall glycemic control was associated with reduced lacunar stroke risk. Here, we show that certain categories of drugs currently used in clinical practice can more effectively reduce the risk of stroke. Repurposing several drugs with well-established safety and low costs for lacunar stroke prevention should be given high priority when doctors are making decisions in clinical practice. This may contribute to healthier brain aging. Full article
Show Figures

Graphical abstract

10 pages, 3319 KB  
Article
Presynaptic Purinergic Modulation of the Rat Neuro-Muscular Transmission
by Adel E. Khairullin, Sergey N. Grishin and Ayrat U. Ziganshin
Curr. Issues Mol. Biol. 2023, 45(10), 8492-8501; https://doi.org/10.3390/cimb45100535 - 19 Oct 2023
Cited by 5 | Viewed by 1746
Abstract
ATP, being a well-known universal high-energy compound, plays an important role as a signaling molecule and together with its metabolite adenosine they both attenuate the release of acetylcholine in the neuro-muscular synapse acting through membrane P2 and P1 receptors, respectively. In this work, [...] Read more.
ATP, being a well-known universal high-energy compound, plays an important role as a signaling molecule and together with its metabolite adenosine they both attenuate the release of acetylcholine in the neuro-muscular synapse acting through membrane P2 and P1 receptors, respectively. In this work, using a mechanomyographic method, we analyzed the presynaptic mechanisms by which ATP and adenosine can modulate the transduction in the rat m. soleus and m. extensor digitorum longus. N-ethylmaleimide, a G-protein antagonist, prevents the modulating effects of both ATP and adenosine. The action of ATP is abolished by chelerythrin, a specific phospholipase C inhibitor, while the inhibitory effect of adenosine is slightly increased by Rp-cAMPS, an inhibitor of protein kinase A, and by nitrendipine, a blocker of L-type Ca2+ channels. The addition of DPCPX, an A1 receptor antagonist, fully prevents the inhibitory action of adenosine in both muscles. Our data indicate that the inhibitory action of ATP involves metabotropic P2Y receptors and is mediated by phospholipase C dependent processes in rat motor neuron terminals. We suggest that the presynaptic effect of adenosine consists of negative and positive actions. The negative action occurs by stimulation of adenosine A1 receptors while the positive action is associated with the stimulation of adenosine A2A receptors, activation of protein kinase A and opening of L-type calcium channels. The combined mechanism of the modulating action of ATP and adenosine provides fine tuning of the synapse to fast changing conditions in the skeletal muscles. Full article
(This article belongs to the Special Issue Molecular Insights into Skeletal Muscle Homeostasis and Metabolism)
Show Figures

Figure 1

21 pages, 409 KB  
Review
New Insights into the Nephroprotective Potential of Lercanidipine
by Joanna Hajdys, Piotr Fularski, Klaudia Leszto, Gabriela Majchrowicz, Magdalena Stabrawa, Ewelina Młynarska, Jacek Rysz and Beata Franczyk
Int. J. Mol. Sci. 2023, 24(18), 14048; https://doi.org/10.3390/ijms241814048 - 13 Sep 2023
Cited by 7 | Viewed by 15479
Abstract
Kidneys are responsible for many crucial biological processes in the human body, including maintaining the water–electrolyte balance, pH, and blood pressure (BP), along with the elimination of toxins. Despite this, chronic kidney disease (CKD), which affects more and more people, is a disease [...] Read more.
Kidneys are responsible for many crucial biological processes in the human body, including maintaining the water–electrolyte balance, pH, and blood pressure (BP), along with the elimination of toxins. Despite this, chronic kidney disease (CKD), which affects more and more people, is a disease that develops insidiously without causing any symptoms at first. The main purpose of this article is to summarize the existing literature on lercanidipine, with a particular focus on its nephroprotective properties. Lercanidipine is a third-generation dihydropyridine (DHP) blocker of calcium channels, and as such it possesses unique qualities such as high lipophilicity and high vascular selectivity. Furthermore, it acts by reversibly inhibiting L-type and T-type calcium channels responsible for exerting positive renal effects. It has been shown to reduce tissue inflammation and tubulointerstitial fibrosis, contributing to a decrease in proteinuria. Moreover, it exhibited antioxidative effects and increased expression of molecules responsible for repairing damaged tissues. It also decreased cell proliferation, preventing thickening of the vascular lumen. This article summarizes studies simultaneously comparing the effect of lercanidipine with other antihypertensive drugs. There is still a lack of studies on the medications used in patients with CKD, and an even greater lack of studies on those used in patients with concomitant hypertension. Therefore, further studies on lercanidipine and its potential in hypertensive patients with coexisting CKD are required. Full article
11 pages, 1897 KB  
Article
Ezetimibe Induces Vasodilation in Rat Mesenteric Resistance Arteries through Inhibition of Extracellular Ca2+ Influx
by Eun Yi Oh, Chae Eun Haam, Sooyeon Choi, Seonhee Byeon, Soo-Kyoung Choi and Young-Ho Lee
Int. J. Mol. Sci. 2023, 24(18), 13992; https://doi.org/10.3390/ijms241813992 - 12 Sep 2023
Cited by 1 | Viewed by 1958
Abstract
Ezetimibe is a lipid-lowering agent that selectively inhibits cholesterol absorption by binding to the Niemann–Pick C1-like 1 (NPC1L1) protein. Although it is well known that administration of ezetimibe in hypercholesterolemia patients reduces the risk of cardiovascular events through attenuation of atherosclerosis, studies on [...] Read more.
Ezetimibe is a lipid-lowering agent that selectively inhibits cholesterol absorption by binding to the Niemann–Pick C1-like 1 (NPC1L1) protein. Although it is well known that administration of ezetimibe in hypercholesterolemia patients reduces the risk of cardiovascular events through attenuation of atherosclerosis, studies on the direct effect of ezetimibe on vascular function are not sufficient. The aim of the present study was to investigate the vascular effects of ezetimibe in rat mesenteric arteries. In the present study, 12-week-old male Sprague Dawley rats were used. After the rats were sacrificed, the second branches of the mesenteric arteries were isolated and cut into 2–3 mm segments and mounted in a multi-wire myography system to measure isometric tension. Ezetimibe reduced vasoconstriction induced by U46619 (500 nM) in endothelium-intact and endothelium-denuded arteries. Ezetimibe-induced vasodilation was not affected by the endothelial nitric oxide synthase (eNOS) inhibitor Nω-Nitro-L-arginine (L-NNA, 300 μM) or the non-selective potassium channel blocker, tetraethylammonium (TEA, 10 mM). Moreover, ezetimibe also completely blocked the contraction induced by an increase in external calcium concentration. Ezetimibe significantly reduced vascular contraction induced by L-type Ca2+ channel activator (Bay K 8644, 30 nM). Treatment with ezetimibe decreased the phosphorylation level of 20 kDa myosin light chain (MLC20) in vascular smooth muscle cells. In the present study, we found that ezetimibe has a significant vasodilatory effect in rat mesenteric resistance arteries. These results suggest that ezetimibe may have beneficial cardiovascular effects beyond its cholesterol-lowering properties. Full article
(This article belongs to the Special Issue Effect of Cardioprotective Drugs on the Cardiovascular System)
Show Figures

Figure 1

22 pages, 18299 KB  
Article
Evaluation of Cartilage Integrity Following Administration of Oral and Intraarticular Nifedipine in a Murine Model of Osteoarthritis
by Viktorija Aleksiuk, Justinas Baleisis, Gailute Kirdaite, Ilona Uzieliene, Jaroslav Denkovskij, Paulius Bernotas, Tatjana Ivaskiene, Ali Mobasheri and Eiva Bernotiene
Biomedicines 2023, 11(9), 2443; https://doi.org/10.3390/biomedicines11092443 - 1 Sep 2023
Cited by 4 | Viewed by 2277
Abstract
Osteoarthritis (OA) ranks as the prevailing type of arthritis on a global scale, for which no effective treatments are currently available. Arterial hypertension is a common comorbidity in OA patients, and antihypertensive drugs, such as nifedipine (NIF), may affect the course of OA [...] Read more.
Osteoarthritis (OA) ranks as the prevailing type of arthritis on a global scale, for which no effective treatments are currently available. Arterial hypertension is a common comorbidity in OA patients, and antihypertensive drugs, such as nifedipine (NIF), may affect the course of OA progression. The aim of this preclinical study was to determine the effect of nifedipine on healthy and OA cartilage, depending on its route of administration. In this study, we used the destabilization of medial meniscus to develop a mouse model of OA. Nifedipine was applied per os or intraarticularly (i.a.) for 8 weeks to both mice with OA and healthy animals. Serum biomarker concentrations were evaluated using the Luminex platform and alterations in the knee cartilage were graded according to OARSI histological scores and investigated immunohistochemically. Nifedipine treatment per os and i.a. exerted protective effects, as assessed by the OARSI histological scores. However, long-term nifedipine i.a. injections induced the deterioration of healthy cartilage. Lubricin, cartilage intermediate layer matrix protein (CILP), collagen type VI (COLVI), CILP, and Ki67 were upregulated by the nifedipine treatment. Serum biomarkers MMP-3, thrombospondin-4, and leptin were upregulated in the healthy groups treated with nifedipine, while only the levels of MMP-3 were significantly higher in the OA group treated with nifedipine per os compared to the untreated group. In conclusion, this study highlights the differential effects of nifedipine on cartilage integrity, depending on the route of administration and cartilage condition. Full article
Show Figures

Figure 1

Back to TopTop