Sign in to use this feature.

Years

Between: -

Subjects

remove_circle_outline
remove_circle_outline
remove_circle_outline
remove_circle_outline
remove_circle_outline
remove_circle_outline
remove_circle_outline

Journals

Article Types

Countries / Regions

Search Results (99)

Search Parameters:
Keywords = IMF deposition

Order results
Result details
Results per page
Select all
Export citation of selected articles as:
22 pages, 19293 KB  
Article
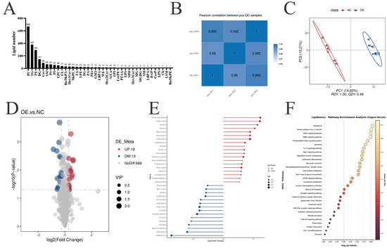
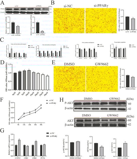
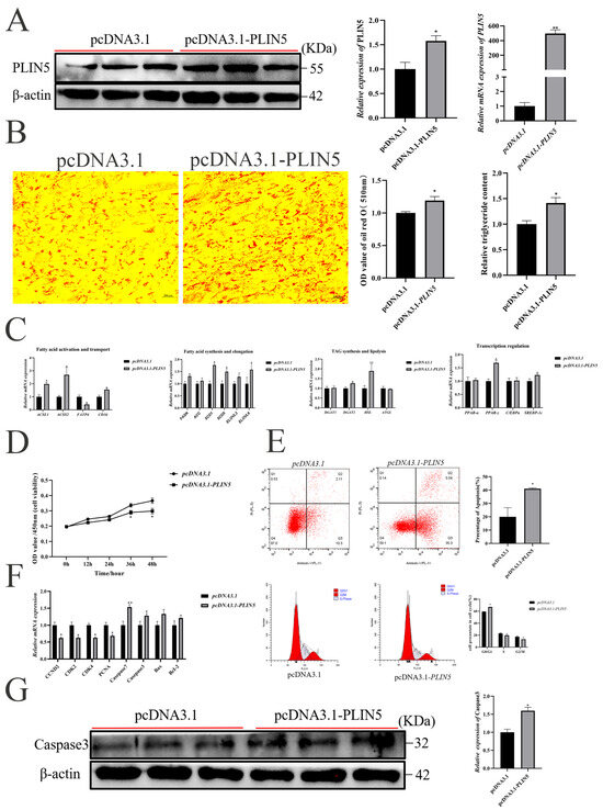
PLIN5 Promotes Lipid Reconstitution in Goat Intramuscular Fat via the PPARγ Signaling Pathway
by Yuhan Dai, Yuling Yang, Haiyang Li, Yinggui Wang, Yong Wang, Yaqiu Lin, Lian Huang, Zhanyu Du, Hua Xiang, Changhui Zhang and Jiangjiang Zhu
Biology 2025, 14(11), 1547; https://doi.org/10.3390/biology14111547 - 4 Nov 2025
Viewed by 236
Abstract
Intramuscular fat (IMF) content is an important factor of goat meat quality, which is related to the proliferation and differentiation of intramuscular preadipocytes. Perilipin 5 (PLIN5) is a lipid droplet-associated protein; however, the specific function and underlying mechanism of PLIN5 in goat IMF [...] Read more.
Intramuscular fat (IMF) content is an important factor of goat meat quality, which is related to the proliferation and differentiation of intramuscular preadipocytes. Perilipin 5 (PLIN5) is a lipid droplet-associated protein; however, the specific function and underlying mechanism of PLIN5 in goat IMF deposition are still unclear. In this study, overexpression of PLIN5 significantly enhanced apoptosis and reduced the proliferation of preadipocytes and also promoted cellular lipid deposition via both the upregulation of the expression of peroxisome proliferator-activated receptor gamma (PPARγ) and a significant increase in the expression of lipogenesis-related genes. The inhibition of PLIN5 then confirmed these results. Untargeted lipidomics sequencing identified a total of 34 differentially expressed lipids after PLIN5 overexpression in goat preadipocytes and analysis by KEGG pathway enrichment, which are mainly involved in the PI3K-AKT signaling pathway. The lipid omics findings also show that ceramides and lysophosphatidylinositol were significantly upregulated, e.g., Cer (d35:1), Cer (d18:2/22:1), LPI (18:0), and LPI (16:0), after overexpression of the PLIN5 gene. Higher expression of LPI (16:0) or LPI (18:0) may regulate lipid droplet accumulation by activating PPARγ. Rescue experiments with the PI3K-AKT inhibitor (LY294002) and the PPARγ inhibitor (GW9662) showed that the PI3K-AKT signaling pathway is involved in the regulation of cell proliferation, and PPARγ is involved in the regulation of lipid deposition. In conclusion, our findings demonstrate that PLIN5 regulates lipid reconstitution in goat intramuscular fat via PPARγ and PI3K-AKT signaling pathways. This regulation delivered theoretical support for improving meat quality from the aspect of IMF deposition. Full article
Show Figures

Figure 1

18 pages, 3694 KB  
Article
MCEE Promotes Intramuscular Fat Deposition in Pigs Through Regulating Mitochondrial Function
by Yasai Li, Xinyue Chen, Dake Chen, Junjing Wu, Tong Chen, Mu Qiao, Xianwen Peng, Shuqi Mei and Yue Feng
Animals 2025, 15(19), 2797; https://doi.org/10.3390/ani15192797 - 25 Sep 2025
Viewed by 415
Abstract
IMF is a key determinant of meat quality, influencing tenderness, juiciness and flavor, yet the mechanisms underlying its formation remain poorly understood. Previous studies performed whole-genome resequencing and GWAS on pigs with divergent IMF content, identifying MCEE as a candidate gene associated with [...] Read more.
IMF is a key determinant of meat quality, influencing tenderness, juiciness and flavor, yet the mechanisms underlying its formation remain poorly understood. Previous studies performed whole-genome resequencing and GWAS on pigs with divergent IMF content, identifying MCEE as a candidate gene associated with IMF deposition. Subsequently, gain- and loss-of-function approaches were employed to investigate the role of MCEE in porcine intramuscular preadipocytes. Here, we isolated primary preadipocytes and subjected them to adipogenic induction. The overexpression of MCEE enhanced the proliferation and adipogenic differentiation of porcine intramuscular preadipocytes, whereas its knockdown exerted the opposite effect. Transcriptomic analysis revealed that DEGs were primarily enriched in pathways related to oxidative phosphorylation, mitochondrial dysfunction-associated disorders and others. Subcellular localization prediction indicated mitochondrial targeting of MCEE, and its expression level influenced mitochondrial function, including reactive oxygen species levels, mitochondrial membrane potential and permeability transition pore opening. Collectively, MCEE regulates IMF deposition by modulating mitochondrial function, and these findings provide a potential molecular target for improving meat quality. Full article
(This article belongs to the Section Pigs)
Show Figures

Figure 1

14 pages, 1306 KB  
Article
Comparative Analyses of Gene and Protein Expressions and the Lipid Contents in Intramuscular and Subcutaneous Fat Tissues in Fattening Steers
by Kaixi Ji, Ming Yang, Ziying Tan, Hongbo Zhao and Xianglun Zhang
Animals 2025, 15(18), 2733; https://doi.org/10.3390/ani15182733 - 19 Sep 2025
Viewed by 515
Abstract
In this study, we aimed to characterize intramuscular fat (IMF) tissue in fattening steers through a comparison with subcutaneous fat (SCF) tissue. The IMF of the longissimus thoracis et lumborum and the SCF of the back fat from three fattening steers (mean body [...] Read more.
In this study, we aimed to characterize intramuscular fat (IMF) tissue in fattening steers through a comparison with subcutaneous fat (SCF) tissue. The IMF of the longissimus thoracis et lumborum and the SCF of the back fat from three fattening steers (mean body weight of 703.50 ± 11.45 kg) were collected, and the muscle tissue, connective tissue, and fascia were carefully removed. Gene and protein expressions and the lipid contents were assessed via transcriptomic, proteomic, and lipidomic analyses, respectively. Subsequently, tissue-specific factors were identified using integrated analysis. The results revealed that the expressions of sarcoplasmic/endoplasmic reticulum Ca2+ transporting 2 (ATP2A2), enolase 3 (ENO3), fructose-bisphosphatase 2 (FBP2), myosin heavy chain 7 (MYH7), myosin light chain 3 (MYL3), myosin light chain kinase (MYLK), glycogen phosphorylase (PYGM), troponin C1 (TNNC1), and tropomyosin 2 (TPM2) significantly increased in IMF at both the mRNA and protein levels, whereas those of fatty acid-binding protein 4 (FABP4), stearoyl-CoA desaturase (SCD), and apolipoprotein E (APOE) were reduced. The abundances of both phosphatidylinositol (PI) (18:1/20:4) and phosphatidylcholine (PC) (15:0/18:2) were positively correlated with APOE. Conversely, that of PI (18:1/20:4) was negatively correlated with ENO3 and PYGM, whereas PC (15:0/18:2) was negatively correlated with TNNC1 and MYLK. In conclusion, we identified calcium signaling and glycolysis as key IMF-regulating pathways. ATP2A2, ENO3, FBP2, MYH7, MYL3, MYLK, PYGM, TNNC1, TPM2, and LPE 18:0 were negatively associated with IMF deposition, whereas FABP4, SCD, APOE, PI (18:1/20:4), and PC (15:0/18:2) were positively associated with it. These findings offer underlying IMF-related targets to promote IMF deposition in cattle. Full article
(This article belongs to the Special Issue Livestock Omics)
Show Figures

Figure 1

23 pages, 3996 KB  
Article
Unveiling Conserved Molecular Pathways of Intramuscular Fat Deposition and Shared Metabolic Processes in Semitendinosus Muscle of Hereford, Holstein, and Limousine Cattle via RNA-Seq Analysis
by Saideh Eskandri Nasab, Gholam Reza Dashab, Mohammad Rokouei, Zahra Roudbari and Tomasz Sadkowski
Genes 2025, 16(8), 984; https://doi.org/10.3390/genes16080984 - 21 Aug 2025
Viewed by 1075
Abstract
Background: Intramuscular fat (IMF) enhances marbling, improving meat quality and value. Transcriptome analysis enables the identification of genes and pathways involved in IMF deposition, supporting targeted breeding and nutritional strategies to improve beef quality. Methods: This study used RNA-Seq to compare gene expression [...] Read more.
Background: Intramuscular fat (IMF) enhances marbling, improving meat quality and value. Transcriptome analysis enables the identification of genes and pathways involved in IMF deposition, supporting targeted breeding and nutritional strategies to improve beef quality. Methods: This study used RNA-Seq to compare gene expression in high- (Hereford; Her), moderate- (Holstein Friesian; Hf), and low-marbling (Limousine; Lim) Semitendinosus muscle. Using Illumina’s NovaSeqX Plus, sequencing data underwent quality control with FastQC to remove low-quality reads and adapters, followed by alignment to the bovine genome using HISAT2. Differential expression analysis was performed using DESeq2, and genes were filtered based on a threshold of p-value < 0.05 and |log2FC| > 0.5 to identify significantly regulated genes. Results: A total of 21,881 expressed genes were detected, with 3025 and 7407 significantly differentially expressed in Her and Hf vs. Lim, respectively (|log2FC| > 0.5, p < 0.05). Protein–protein interaction analysis revealed 20 hub genes, including SMAD3, SCD, PLIN2, SHH, SQLE, RXRA, NPPA, NR1H4, PRKCA, and IL10. Gene ontology and KEGG pathway analyses linked these genes to lipid metabolism and IMF-associated pathways, such as PPAR signaling, fatty acid metabolism, and PI3K–Akt signaling. Conclusions: These findings highlight RNA-Seq’s utility in uncovering the genetic basis of marbling and the importance of aligning beef production with consumer demands through genetic improvements. This study aimed to identify breed-independent molecular mechanisms of intramuscular fat deposition and shared metabolic processes in the Semitendinosus muscle to improve beef quality. Full article
(This article belongs to the Section Animal Genetics and Genomics)
Show Figures

Figure 1

18 pages, 3463 KB  
Article
Expression of miRNA in the Semitendinosus Muscle of Cattle Breeds with Varying Intramuscular Fat Deposition
by Anna Ciecierska, Abdolvahab Ebrahimpour Gorji, Alicja Majewska and Tomasz Sadkowski
Genes 2025, 16(8), 969; https://doi.org/10.3390/genes16080969 - 18 Aug 2025
Viewed by 985
Abstract
Background: This study investigates the expression of microRNAs (miRNAs) in the semitendinosus muscle of cattle breeds with varying intramuscular fat (IMF) deposition to identify key miRNA regulators of beef marbling, utilizing Hereford (HER; higher IMF) and Holstein-Friesian (HF; moderate IMF) bulls, and [...] Read more.
Background: This study investigates the expression of microRNAs (miRNAs) in the semitendinosus muscle of cattle breeds with varying intramuscular fat (IMF) deposition to identify key miRNA regulators of beef marbling, utilizing Hereford (HER; higher IMF) and Holstein-Friesian (HF; moderate IMF) bulls, and Limousin (LIM; low IMF) bulls with lower IMF in the semitendinosus muscle. Methods: MicroRNA profiling used custom bovine microarrays and the Agilent software. The selected miRNAs, miR-34a, miR-149-5p, miR-208b, miR-499, miR-660, and miR-1343-5p, were chosen for validation using real-time PCR, confirming their differential expression. Target prediction utilized miRWalk, while functional and pathway analyses were conducted using the DAVID database to interpret biological relevance. Results: Microarray analysis identified 51 differentially expressed miRNAs. Among these, 24 exhibited consistent expression patterns in high-marbling breeds compared to the low-marbling LIM breed. Bioinformatic analysis of the 4941 predicted target genes of these 24 miRNAs revealed significant enrichment in pathways crucial for marbling, including the adipocytokine, AMPK, MAPK, and PI3K-Akt signaling pathways, as well as biological processes such as cell differentiation and lipid homeostasis. Notably, miR-34a and miR-149-5p emerged as significant regulators, with miR-34a targeting genes like SIRT1, HMGA2, PTPN11, VEGFA, FGF1, FGF2, and BRAF, and miR-149-5p influencing adipogenesis and lipid metabolism through its association with crucial KEGG pathways such as PI3K–Akt, MAPK, PPAR, TGF-β, cAMP, and Wnt signaling, all of which collectively influence adipocyte differentiation, lipid metabolism, cell cycle control, and angiogenesis. Conclusions: The findings underscore identified miRNAs’ possible coordinated regulatory role, particularly miR-34a and miR-149-5p, in the complex molecular mechanisms governing IMF deposition in cattle, providing potential targets for improving beef quality. Full article
(This article belongs to the Section Animal Genetics and Genomics)
Show Figures

Figure 1

13 pages, 2450 KB  
Article
Activation of Focal Adhesion Pathway by CIDEA as Key Regulatory Axis in Lipid Deposition in Goat Intramuscular Precursor Adipocytes
by Peng Shao, Qi Li, Yu Liao, Yong Wang, Yaqiu Lin, Hua Xiang, Zhanyu Du, Changhui Zhang, Jiangjiang Zhu and Lian Huang
Animals 2025, 15(16), 2374; https://doi.org/10.3390/ani15162374 - 13 Aug 2025
Viewed by 661
Abstract
Intramuscular fat (IMF) content determines the quality of goat meat and is regulated by the comprehensive effect of the proliferation and adipogenesis of intramuscular preadipocytes. Our previous RNA-seq data revealed that cell death-inducing DNA fragmentation factor alpha (DFFA)-like effector (CIDE) A was upregulated [...] Read more.
Intramuscular fat (IMF) content determines the quality of goat meat and is regulated by the comprehensive effect of the proliferation and adipogenesis of intramuscular preadipocytes. Our previous RNA-seq data revealed that cell death-inducing DNA fragmentation factor alpha (DFFA)-like effector (CIDE) A was upregulated during the development of intramuscular fat in the longissimus dorsi muscle tissue, implying an important role in lipid homeostasis. However, the mechanism by which CIDEA, a member of the CIDE family, regulates intramuscular fat deposition in goat muscle is unknown, so we explored the function and underlying mechanism of CIDEA in goat intramuscular preadipocytes. To address this, we altered CIDEA in intramuscular preadipocytes and resolved the effect and mechanism of CIDEA in adipogenesis through RT-PCR, Western blot, triglyceride and LD determinations, CCK-8, and RNA-seq. It was found that CIDEA increased lipid droplets (LDs) and triglyceride contents and inhibited cell proliferation. Meanwhile, the lipid metabolism-related genes PPARγ, C/EBPα, SREBP1c, PLIN1, TIP47, ADFP, DGAT1, ACC, FASN, ACSL1, and FABP3 were upregulated, while the lipolysis and β-oxidation genes HSL, ACOX1, and CPT1B, as well as the proliferation marker gene CDK1, were all downregulated upon CIDEA overexpression. Differentially expressed genes in CIDEA dysregulation groups through RNA-seq were selected and were enriched in the apelin and focal adhesion signaling pathways. Specifically, the Western blot and rescue assays found that focal adhesion, but not apelin, was the key signaling pathway in CIDEA regulating lipid deposition in goat intramuscular preadipocytes. In summary, this study reveals that CIDEA promotes lipid deposition in intramuscular preadipocytes through the focal adhesion pathway and inhibits cell proliferation. This work clarifies the functional role and downstream signaling pathway of CIDEA in intramuscular fat deposition and provides theoretical support for improving meat quality by targeting key phenotype-related genes. Full article
Show Figures

Figure 1

19 pages, 36012 KB  
Article
Gut Microbial Signatures of Broiler Lines Divergently Selected for Inosine Monophosphate and Intramuscular Fat Content
by Yaodong Hu, Pengxin Cui, Shunshun Han, Xia Xiong, Qinke Huang, Xiaoyan Song, Guo He and Peng Ren
Animals 2025, 15(16), 2337; https://doi.org/10.3390/ani15162337 - 9 Aug 2025
Viewed by 534
Abstract
Consumers are increasingly concerned about the flavor quality of poultry meat, yet the relationship between inosine monophosphate (IMP), intramuscular fat (IMF), and the gut microbiota remains largely unclear. This study aimed to characterize the cecal microbiota associated with IMP/IMF deposition in Daheng broilers [...] Read more.
Consumers are increasingly concerned about the flavor quality of poultry meat, yet the relationship between inosine monophosphate (IMP), intramuscular fat (IMF), and the gut microbiota remains largely unclear. This study aimed to characterize the cecal microbiota associated with IMP/IMF deposition in Daheng broilers selectively bred for high-IMP/IMF levels (High group) and low levels (Control group). A two-stage microbiome analysis strategy was applied. Initially, 16S rRNA gene sequencing was conducted to assess microbial diversity and composition. Significant differences were observed between groups in alpha diversity indices (Chao1 and Faith_PD) and beta diversity (p < 0.05). LEfSe analysis identified 55 differentially abundant taxa (LDA > 3, p < 0.05), primarily within the Phylum bacteroidota. To achieve species-level and functional insights, whole-metagenome shotgun sequencing was performed. Taxonomic profiling of 62,443 microbial species revealed significant beta diversity differences (p < 0.05), with 120 dominant species differentially enriched (LDA > 3, p < 0.05), including 77 species in the High group such as Merdivivens faecigallinarum. Enriched functional genes were mainly involved in methane metabolism, starch and sucrose metabolism, and the nucleoside phosphate metabolic process. A total of 882 metagenome-assembled genomes (MAGs) were reconstructed and integrated with 19,628 publicly available chicken MAGs, resulting in 2609 non-redundant genomes, including 52 novel ones. These findings suggest that cecal microbial composition and function are associated with IMP/IMF levels in broilers, providing candidate bacterial species and functional pathways for further validation through gavage-based intervention and multi-omics analysis. Full article
(This article belongs to the Section Animal Physiology)
Show Figures

Figure 1

17 pages, 9983 KB  
Article
Integrated Multi-Omics of the Longissimus Dorsal Muscle Transcriptomics and Metabolomics Reveals Intramuscular Fat Accumulation Mechanism with Diet Energy Differences in Yaks
by Jingying Deng, Pengjia Bao, Ning Li, Siyuan Kong, Tong Wang, Minghao Zhang, Qinran Yu, Xinyu Cao, Jianlei Jia and Ping Yan
Biomolecules 2025, 15(7), 1025; https://doi.org/10.3390/biom15071025 - 16 Jul 2025
Viewed by 727
Abstract
IMF (intramuscular fat, IMF), as a key index for evaluating meat quality traits (shear force and cooking loss, etc.), and its deposition process are jointly regulated by nutritional and genetic factors. In this study, we analyzed the molecular regulation mechanism of IMF deposition [...] Read more.
IMF (intramuscular fat, IMF), as a key index for evaluating meat quality traits (shear force and cooking loss, etc.), and its deposition process are jointly regulated by nutritional and genetic factors. In this study, we analyzed the molecular regulation mechanism of IMF deposition in the LD (longissimus dorsal muscle, LD) by dietary energy level in Pamir yaks. Meat quality assessment showed that the meat quality of the High-energy diet group (1.53 MJ/Kg, G) and the Medium-energy diet group (1.38 MJ/Kg, Z) were significantly improved compared with that of the Low-energy diet group (0.75 MJ/Kg, C), in which IMF content in the LD of yaks in G group was significantly higher (p < 0.05) compared with Z and C groups. Further analysis by combined transcriptomics and lipid metabolomics revealed that the differences in IMF deposition mainly originated from the metabolism of lipids, such as TG (triglycerides, TG), PS (phosphatidylserine, PS), and LPC (lysophosphatidylcholine, LPC), and were influenced by SFRP4, FABP4, GADD45A, PDGFRA, RBP4, and DGAT2 genes, further confirming the importance of lipid–gene interactions in IMF deposition. This study reveals the energy-dependent epigenetic regulatory mechanism of IMF deposition in plateau ruminants, which provides molecular targets for optimizing yak nutritional strategies and quality meat production, while having important theoretical and practical value for the sustainable development of livestock husbandry on the Tibetan Plateau. Full article
(This article belongs to the Section Molecular Genetics)
Show Figures

Figure 1

20 pages, 10457 KB  
Article
Unveiling the Regulatory Mechanism of Tibetan Pigs Adipogenesis Mediated by WNT16: From Differential Phenotypes to the Application of Multi-Omics Approaches
by Qiuyan Huang, Kunli Zhang, Fanming Meng, Sen Lin, Chun Hong, Xinming Li, Baohong Li, Jie Wu, Haiyun Xin, Chuanhuo Hu, Xiangxing Zhu, Dongsheng Tang, Yangli Pei and Sutian Wang
Animals 2025, 15(13), 1904; https://doi.org/10.3390/ani15131904 - 27 Jun 2025
Viewed by 624
Abstract
The aim of this study is to investigate the physiological characteristics and regulatory mechanisms of porcine intramuscular fat (IMF), subcutaneous fat (take back fat (BF), for example), and visceral fat (take perienteric fat (PF), for example) to address the challenge of optimizing meat [...] Read more.
The aim of this study is to investigate the physiological characteristics and regulatory mechanisms of porcine intramuscular fat (IMF), subcutaneous fat (take back fat (BF), for example), and visceral fat (take perienteric fat (PF), for example) to address the challenge of optimizing meat quality without excessive fat deposition. Many improved breed pigs have fast growth rates, high lean meat rates, and low subcutaneous fat deposits, but they also have low IMF content, resulting in poor meat quality. There is usually a positive correlation between intramuscular fat and subcutaneous fat deposits. This study selected eight-month-old female Tibetan pigs as experimental subjects. After slaughter, fat samples were collected. Histological differences in adipocyte morphology were observed via hematoxylin–eosin (HE) staining of tissue sections, and phenotypic characteristics of different adipose tissues were analyzed through fatty acid composition determination. Transcriptome sequencing and untargeted metabolomics were employed to perform pairwise comparisons between different fatty tissues to identify differentially expressed genes and metabolites. A siRNA interference model was constructed and combined with Oil Red O staining and lipid droplet optical density measurement to investigate the regulatory role of WNT16 in adipocyte differentiation. Comparative analysis of phenotypic and fatty acid composition differences in adipocytes from different locations revealed that IMF adipocytes have significantly smaller areas and diameters compared to other fat depots and contain higher levels of monounsaturated fatty acids. Integrated transcriptomic and metabolomic analyses identified differential expression of WNT16 and L-tyrosine, both of which are involved in the melanogenesis pathway. Functional validation showed that inhibiting WNT16 in porcine preadipocytes downregulated adipogenic regulators and reduced lipid droplet accumulation. This cross-level regulatory mechanism of “phenotype detection–multi-omics analysis–gene function research” highlighted WNT16 as a potential key regulator of site-specific fat deposition, providing new molecular targets for optimizing meat quality through nutritional regulation and genetic modification. Full article
(This article belongs to the Section Pigs)
Show Figures

Figure 1

14 pages, 2823 KB  
Article
LincRNA-MSTRG.673.2 Promotes Chicken Intramuscular Adipocyte Differentiation by Sponging miR-128-3p
by Binbin Zhang, Shuaipeng Zhu, Yuehua He, Wenjie Liang, Tingqi Zhu, Ruili Han, Donghua Li, Yanbin Wang, Yadong Tian, Guoxi Li, Xiangtao Kang, Wenting Li and Guirong Sun
Animals 2025, 15(13), 1879; https://doi.org/10.3390/ani15131879 - 25 Jun 2025
Cited by 1 | Viewed by 635
Abstract
Background: Intramuscular fat content is positively correlated with meat flavor and juiciness. Increasing the intramuscular fat (IMF) content of chickens while increasing their growth rate has become a hot topic in molecular breeding. The group’s previous studies showed that miR-128-3p inhibited chicken intramuscular [...] Read more.
Background: Intramuscular fat content is positively correlated with meat flavor and juiciness. Increasing the intramuscular fat (IMF) content of chickens while increasing their growth rate has become a hot topic in molecular breeding. The group’s previous studies showed that miR-128-3p inhibited chicken intramuscular adipocyte differentiation and lipogenesis. However, the regulatory mechanism of miR-128-3p in intramuscular preadipocytes is currently unknown. In this study, we investigated the mechanism of miR-128-3p regulation of chicken intramuscular adipocyte differentiation and deposition. Results: Transcriptome data analysis of differential LincRNAs indicated that, compared to the NC group, the mimics-treated group had seventeen significantly differentially expressed LincRNAs (p < 0.05), including six upregulated and eleven downregulated ones; the inhibitor-treated group had seventeen differentially expressed LincRNAs (p < 0.05), including eight upregulated and nine downregulated ones; and twenty-four differentially expressed LincRNAs (p < 0.05) were observed when comparing the mimics-treated group to the inhibitor-treated group, with fourteen upregulated and ten downregulated ones. Functional enrichment analysis revealed that DELincRNAs from the overexpression group (M group) and interference group (SI group) were involved in the negative regulation of metabolic processes, response to steroid hormones, and regulation of actin cytoskeleton. Furthermore, target gene prediction analysis showed that miR-128-3p can target many of the DELincRNAs, such as LincRNA-MSTRG.673.2, LincRNA-MSTRG.39.2, LincRNA-MSTRG.39.3, and LincRNA-MSTRG.14270.2. LincRNA-MSTRG.673.2 was predominantly expressed in the cytoplasm of intramuscular adipocytes. Dual luciferase reporter identified the targeting relationship between miR-128-3p and LincRNA-MSTRG.673.2. The results of subsequent functional assays demonstrated that interfering with MSTRG.673.2 has been shown to inhibit lipid deposition in intramuscular preadipocytes. Transfection experiments have shown that LincRNA-MSTRG.673.2 can affect the expression of miR-128-3p. Conclusions: This study found that LincRNA-MSTRG.673.2 promoted chicken intramuscular adipocyte differentiation by downregulating miR-128-3p. The results are noteworthy for improving chicken meat quality, molecular breeding, and lipid metabolism research. Full article
(This article belongs to the Section Poultry)
Show Figures

Figure 1

13 pages, 4529 KB  
Article
Variation in Intramuscular Fat Deposition of Goats and Sheep and Its Correlation with Gut Microbiota
by Lei Yang, Shaobin Li, Jiagong Hou, Zhisheng Tang, Bingang Shi, Yuzhu Luo, Jiqing Wang and Fangfang Zhao
Foods 2025, 14(11), 1885; https://doi.org/10.3390/foods14111885 - 26 May 2025
Viewed by 1171
Abstract
The meat quality of sheep and goats differs even within the same age, gender, and farming systems. Intramuscular fat (IMF) content is an important factor affecting the quality of livestock meat because it affects muscle color, tenderness, juiciness, water-holding capacity, and flavor. This [...] Read more.
The meat quality of sheep and goats differs even within the same age, gender, and farming systems. Intramuscular fat (IMF) content is an important factor affecting the quality of livestock meat because it affects muscle color, tenderness, juiciness, water-holding capacity, and flavor. This study evaluates the differences in IMF deposition characteristics between Longdong cashmere goats and Tan sheep, and also explores the correlations between these variations and the gut microbiota. The results revealed that the IMF contents in shoulder and rump meat, as well as the blood lipid levels, of Longdong cashmere goats were higher than those of Tan sheep (p < 0.05). The content of fatty acid synthase (FAS) in the duodenum of the goats was lower, but the content of hormone-sensitive lipase (HSL) in both the pancreas and duodenum was greater (p < 0.05). The Chao1 and β diversity showed differences between the two breeds, observed not only in the abomasum but also in the colon. The specific microbiota identified from the goats were involved in the lipid metabolism pathway. The concentrations of acetic acid and propionic acid in the colonic and abomasal chyme were decreased in the goats when compared to the sheep (p < 0.05). The contents of FAS in the colonic chyme of the goats were significantly lower, while HSL in the abomasal chyme was significantly higher than that of the sheep. The correlation analysis of IMF deposition with gut microbiota showed that Acetobacter and UBA1711 in the abomasum, as well as Faecousia, WQUU01, UBA5905, and GCA-900066495 in the colon, were positively correlated with the IMF content in shoulder meat and the level of LDL (except for UBA1711), but negatively associated with the content of propionic acid (|r| > 0.45, p < 0.05). This preliminary study has demonstrated that some specific bacteria in the abomasum and colon were associated with IMF deposition, while also providing an indicative reference range for further investigation into the effects of microbes on IMF deposition. Full article
(This article belongs to the Section Meat)
Show Figures

Figure 1

18 pages, 5475 KB  
Article
Integrated Transcriptomic Analysis of Liver and Muscle Tissues Reveals Candidate Genes and Pathways Regulating Intramuscular Fat Deposition in Beef Cattle
by Siwei Wang, Tingting Liu, Peng Peng, Yurong Fu, Shaoqing Shi, Shuang Liang, Xi Chen, Kun Wang and Rongyan Zhou
Animals 2025, 15(9), 1306; https://doi.org/10.3390/ani15091306 - 30 Apr 2025
Cited by 1 | Viewed by 1097
Abstract
Intramuscular fat (IMF) content in beef cattle is a critical determinant of beef meat quality, as it positively influences juiciness, tenderness, and palatability. In China, the crossbreeding of Wagyu and Angus is a prevalent method for achieving a better marbling level. However, the [...] Read more.
Intramuscular fat (IMF) content in beef cattle is a critical determinant of beef meat quality, as it positively influences juiciness, tenderness, and palatability. In China, the crossbreeding of Wagyu and Angus is a prevalent method for achieving a better marbling level. However, the molecular mechanisms governing IMF regulation in these crossbreeds remain poorly understood. To elucidate the mechanism of IMF deposition in these crossbred cattle, we conducted a comparative transcriptomic analysis of longissimus dorsi muscles and livers from cattle with divergent IMF content. RNA-seq revealed 940 and 429 differentially expressed genes (DEGs) in the liver and muscle, respectively, with 60 genes co-differentially expressed (co-DEGs) in both tissues. Functional enrichment highlighted lipid metabolism pathways including fatty acid β-oxidation, PPAR signaling, and glycerolipid metabolism. A total of eleven genes including ACAA2, ACADL, ACOX2, CPT1B, CPT2, LPL, SLC27A1, ACAT1, GK, ACOX3, and ACSM5, were screened as key candidate genes for IMF deposition. A “liver–muscle” regulatory network of IMF deposition was built to illustrate the tissues’ interaction. The reliability of the transcriptomic data was verified by quantitative reverse real-time PCR (qRT-PCR). Our findings provide novel molecular markers for increasing the IMF content and accelerating the genetic improvement of beef quality traits in crossbred cattle. Full article
(This article belongs to the Section Animal Genetics and Genomics)
Show Figures

Figure 1

21 pages, 4590 KB  
Article
Identification of Key Genes Related to Intramuscular Fat Content of Psoas Major Muscle in Saba Pigs by Integrating Bioinformatics and Machine Learning Based on Transcriptome Data
by Zixia Huang, Yongli Yang, Jinhua Lai, Qiang Chen, Xiaoyi Wang, Shuyan Wang, Mingli Li and Shaoxiong Lu
Animals 2025, 15(8), 1181; https://doi.org/10.3390/ani15081181 - 20 Apr 2025
Viewed by 1097
Abstract
The psoas major muscle (PMM) is a piece of pork with good tenderness and high value. Intramuscular fat (IMF) content, serving as a pivotal indicator of pork quality, varies greatly among pigs within the same breed. However, there is a paucity of studies [...] Read more.
The psoas major muscle (PMM) is a piece of pork with good tenderness and high value. Intramuscular fat (IMF) content, serving as a pivotal indicator of pork quality, varies greatly among pigs within the same breed. However, there is a paucity of studies focusing on investigating the molecular mechanism of PMM IMF deposition in the same pig breed. The present study aimed to identify the potential genes related to the IMF content of PMM in low- and high-IMF Saba pigs based on transcriptome data analysis. The data used in this study were the RNA sequences of PMM from 12 Saba pigs (PRJNA1223630, from our laboratory) and gene expression profiles (GSE207279) acquired from the NCBI Sequence Read Archive database and the GEO database, respectively, together with data on the fatty acid and amino acid composition of the 12 Saba pigs’ PMM. It was found that the high-IMF pigs exhibited significantly elevated levels of saturated fatty acids and (mono)unsaturated fatty acids, especially C14:0, C16:0, C20:0, C16:1, C18:1n9c, and C20:2, compared with those in the low-IMF pigs (p < 0.05 or p < 0.01). A total of 370 differentially expressed genes (DEGs) (221 up- and 149 down-regulated) were identified based on PRJNA1223630. Then, 20 hub genes were identified through protein–protein interaction (PPI) network analysis. Four potential fat-deposition-related genes (DGAT2, PCK1, MELK, and FASN) were further screened via the intersection of the candidate genes identified by the Least Absolute Shrinkage and Selection Operator (LASSO) algorithm and the top five genes ranked by the Random Forest (RF) method based on the 20 hub genes and were validated in the test gene set (GSE207279). The constructed mRNA (gene)–miRNA–lncRNA network, involving miRNAs (miR-103a-3p, miR-107, and miR-485-5p), lncRNAs (XIST, NEAT1, and KCNQ1OT1), and FASN, might be crucial for IMF deposition in pigs. These findings might delineate valuable regulatory molecular mechanisms coordinating IMF deposition and could serve as a beneficial foundation for the genetic improvement of pork quality. Full article
(This article belongs to the Section Pigs)
Show Figures

Figure 1

15 pages, 2676 KB  
Article
Ssc-miR-130b Enhances Cell Proliferation and Represses Adipogenesis of Primary Cultured Intramuscular Preadipocytes in Pigs
by Yunqiu Yang, Yongfang Chen, Lijun Wang, Min Du, Rui Zhang, Yao Lu and Shifeng Pan
Vet. Sci. 2025, 12(4), 375; https://doi.org/10.3390/vetsci12040375 - 17 Apr 2025
Cited by 1 | Viewed by 888
Abstract
In the efforts towards germplasm innovation of livestock and poultry, strategies to improve meat quality have faced some increasingly challenging and dynamic concerns. Intramuscular fat (IMF) content and backfat thickness are two important traits contributing to meat quality. MicroRNAs (miRNAs)—a class of endogenous [...] Read more.
In the efforts towards germplasm innovation of livestock and poultry, strategies to improve meat quality have faced some increasingly challenging and dynamic concerns. Intramuscular fat (IMF) content and backfat thickness are two important traits contributing to meat quality. MicroRNAs (miRNAs)—a class of endogenous noncoding RNAs maintaining cell homeostasis by inhibiting target gene expression—have been proven as critical regulators of body fat deposition, thus affecting farm animal production. Our previous in vitro and in vivo models of pigs have clarified that miR-130b overexpression can obviously suppress adipogenesis of subcutaneous preadipocytes and lower backfat thickness. However, the way miR-130b regulates proliferation and adipogenesis of primary cultured porcine intramuscular preadipocytes (PIMPA) and the underlying mechanism are still unknown. PIMPA derived from longissimus dorsi muscle were employed to examine the role of miR-130b in proliferation and adipogenesis and to further elucidate its underlying mechanism. Lipid deposition in cytoplasm was evaluated by TG quantification and ORO-staining, and EDU-staining was employed to measure cell proliferation. Adipogenic and proliferation-related gene expression were conducted by qPCR and Western blot. MiR-130b overexpression markedly stimulated proliferation of PIMPA by increasing cell cycle-related gene expression. Furthermore, overexpression of miR-130b significantly inhibited adipogenic differentiation of PIMPA, mainly by inhibiting expression of adipogenic differentiation marker genes PPAR-γ and SREBP1. In addition, we proved that miR-130b significantly inhibited expression of PPAR-γ downstream target genes and ultimately repressed adipogenesis. Ssc-miR-130b accelerated proliferation but inhibited adipogenic differentiation of PIMPA, contributing to an enhanced knowledge of the function of ssc-miR-130b in lipid deposition, and providing potential implications for enhancing pork quality. Full article
Show Figures

Figure 1

19 pages, 2901 KB  
Article
SIRT5 Regulates Lipid Deposition in Goat Preadipocytes via PI3K-Akt and MAPK Signaling Pathways
by Haiyang Li, Wenli Yao, Changheng Yang, Wenyang Zhang, Yong Wang, Yaqiu Lin, Zhanyu Du, Changhui Zhang, Lian Huang, Ming Zhang, Huaigong Fan, Jiangjiang Zhu and Hua Xiang
Animals 2025, 15(7), 1072; https://doi.org/10.3390/ani15071072 - 7 Apr 2025
Cited by 2 | Viewed by 850
Abstract
Silent Information Regulator 5 (SIRT5) has been established as a crucial regulator of cellular alanylation modification. Furthermore, accumulating evidence suggests that SIRT5 plays a significant regulatory role in key metabolic pathways, including glycolysis, the tricarboxylic acid (TCA) cycle, and fatty acid [...] Read more.
Silent Information Regulator 5 (SIRT5) has been established as a crucial regulator of cellular alanylation modification. Furthermore, accumulating evidence suggests that SIRT5 plays a significant regulatory role in key metabolic pathways, including glycolysis, the tricarboxylic acid (TCA) cycle, and fatty acid oxidation, all of which are closely associated with cellular lipid metabolism. Despite these advancements, the specific role of SIRT5 in regulating intramuscular fat (IMF) deposition in goats, as well as the underlying molecular mechanisms, remains largely unexplored. In this study, we cloned the complete coding sequence of the goat SIRT5 gene and, through amino acid sequence alignment, demonstrated its closest phylogenetic relationship with sheep. Additionally, we characterized the higher expression of SIRT5 during the differentiation of goat intramuscular precursor adipocytes. The silencing of SIRT5 by siRNA-mediated knockdown significantly upregulated the expression of lipogenesis-related genes and enhanced lipid deposition in goat intramuscular preadipocytes. Concurrently, SIRT5 deficiency led to the inhibition of cell proliferation and a marked reduction in apoptosis. Interestingly, although overexpression of SIRT5 promoted cell proliferation, it did not significantly alter lipid deposition in goat intramuscular precursor adipocytes. RNA sequencing (RNA-seq) analysis identified a total of 106 differentially expressed genes (DEGs) following SIRT5 silencing in goat preadipocytes, predominantly involved in the Focal adhesion, HIF-1, PI3K-Akt, and MAPK signaling pathways by KEGG pathway enrichment analysis. Notably, we successfully reversed the phenotypic effects observed in SIRT5 knockdown goat precursor adipocytes by inhibiting the PI3K-Akt and MAPK signaling pathways using the AKT inhibitor LY294002 and the p38 MAPK pathway inhibitor PD169316, respectively. In conclusion, our findings demonstrated that SIRT5 may modulate intramuscular fat deposition in goats through PI3k-Akt and MAPK signaling pathways. These results expand the gene regulatory network associated with IMF formation and provide a theoretical foundation for improving meat quality by targeting IMF deposition. Full article
(This article belongs to the Special Issue Livestock and Poultry Genetics and Breeding Management)
Show Figures

Figure 1

Back to TopTop