Unveiling the Regulatory Mechanism of Tibetan Pigs Adipogenesis Mediated by WNT16: From Differential Phenotypes to the Application of Multi-Omics Approaches
Simple Summary
Abstract
1. Introduction
2. Materials and Methods
2.1. Animal Ethics Statement
2.2. Experimental Design
2.3. Animals and Sample Preparation
2.4. Isolation and Culture of Preadipocytes
2.5. The Preparation of Fat Tissue Slices and Measurement of Cells
2.6. Determination of Fatty Acids
2.7. Transcriptome Sequencing
2.8. Untargeted Metabolite Assay
2.9. Combined Transcriptome and Metabolome Analysis
2.10. qRT-PCR Analysis
2.11. siRNA Interference and Adipogenic Differentiation
2.12. Statistical Analysis
3. Results
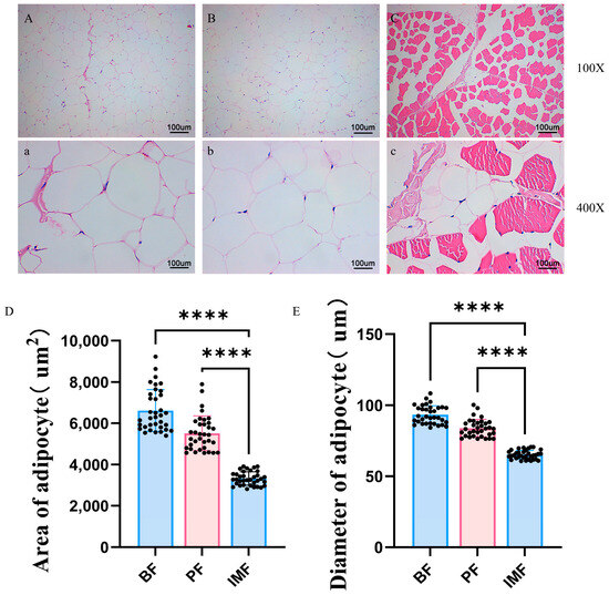
3.1. Comparative Analysis of Cell Morphology of Adipose from Different Sites
3.2. Fatty Acid Analysis of Adipose Tissue from Different Sites
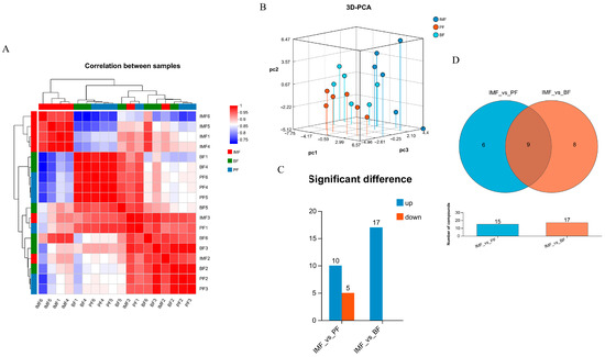
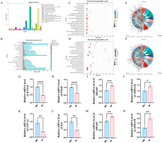
3.3. Transcriptome Analysis of Adipose Tissue from Different Sites
3.4. Metabolome Analysis of Adipose Tissue from Different Sites
3.5. Transcriptome–Metabolome Combined Analysis
3.6. Effect of WNT16 on the Differentiation of Porcine Preadipocytes
4. Discussion
5. Conclusions and Prospects
Author Contributions
Funding
Institutional Review Board Statement
Informed Consent Statement
Data Availability Statement
Conflicts of Interest
References
- Won, S.; Jung, J.; Park, E.; Kim, H. Identification of genes related to intramuscular fat content of pigs using genome-wide association study. Asian-Australas. J. Anim. Sci. 2018, 31, 157–162. [Google Scholar] [CrossRef] [PubMed]
- Grabner, G.F.; Xie, H.; Schweiger, M.; Zechner, R. Lipolysis: Cellular mechanisms for lipid mobilization from fat stores. Nat. Metab. 2021, 3, 1445–1465. [Google Scholar] [CrossRef] [PubMed]
- Hocquette, J.F.; Gondret, F.; Baéza, E.; Médale, F.; Jurie, C.; Pethick, D.W. Intramuscular fat content in meat-producing animals: Development, genetic and nutritional control, and identification of putative markers. Animal 2010, 4, 303–319. [Google Scholar] [CrossRef]
- Emamat, H.; Jamshidi, A.; Farhadi, A.; Ghalandari, H.; Ghasemi, M.; Tangestani, H. The association between the visceral to subcutaneous abdominal fat ratio and the risk of cardiovascular diseases: A systematic review. BMC Public Health 2024, 24, 1827. [Google Scholar] [CrossRef]
- Wojtysiak, D.; Gorska, M.; Wojciechowska, J. Muscle Fibre Characteristics and Physico-Chemical Parameters of m. semimembranosus from Pulawska, Polish Large White and Pietrain Pigs. Folia. Biol. 2016, 64, 197–204. [Google Scholar] [CrossRef]
- Pan, P.; Qin, Z.; Xie, W.; Chen, B.; Guan, Z.; Xie, B. Identification of Differentially Expressed Genes in the Longissimus Do rsi Muscle of Luchuan and Duroc Pigs by Transcriptome Sequencing. Genes 2023, 14, 132. [Google Scholar] [CrossRef]
- Tang, Z.; Fu, Y.; Xu, J.; Zhu, M.; Li, X.; Yu, M.; Zhao, S.; Liu, X. Discovery of selection-driven genetic differences of Duroc, Landrace, and Yorkshire pig breeds by EigenGWAS and F(st) analyses. Anim. Genet. 2020, 51, 531–540. [Google Scholar] [CrossRef]
- Hou, X.; Zhang, R.; Yang, M.; Niu, N.; Wu, J.; Shu, Z.; Zhang, P.; Shi, L.; Zhao, F.; Wang, L.; et al. Metabolomics and lipidomics profiles related to intramuscular fat content and flavor precursors between Laiwu and Yorkshire pigs. Food Chem. 2023, 404, 134699. [Google Scholar] [CrossRef]
- Wu, F.; Chen, Z.; Zhang, Z.; Wang, Z.; Zhang, Z.; Wang, Q.; Pan, Y. The Role of SOCS3 in Regulating Meat Quality in Jinhua Pigs. Int. J. Mol. Sci. 2023, 24, 10593. [Google Scholar] [CrossRef]
- Yu, M.; Wu, G.; Chang, Y.; Cai, J.; Wang, C.; Zhang, D.; Xu, C. Comparative Transcriptomic Analysis Provides Insight into Spatiotempor al Expression Patterns of Pivotal Genes During Critical Growth Stages in Min Pig Breed. Biomolecules 2025, 15, 180. [Google Scholar] [CrossRef]
- Yang, Y.; Yuan, H.; Yao, B.; Zhao, S.; Wang, X.; Xu, L.; Zhang, L. Genetic Adaptations of the Tibetan Pig to High-Altitude Hypoxia on the Qinghai-Tibet Plateau. Int. J. Mol. Sci. 2024, 25, 11303. [Google Scholar] [CrossRef]
- Zhang, L.; Zhu, Y.; Ren, Y.; Xu, L.; Liu, X.; Qi, X.; Jiao, T.; Sun, G.; Han, H.; Zhang, J.; et al. Genetic characterization of Tibetan pigs adapted to high altitude under natural selection based on a large whole-genome dataset. Sci. Rep. 2024, 14, 17062. [Google Scholar] [CrossRef] [PubMed]
- Zhao, G.; Xiang, Y.; Wang, X.; Dai, B.; Zhang, X.; Ma, L.; Yang, H.; Lyu, W. Exploring the Possible Link between the Gut Microbiome and Fat Deposition in Pigs. Oxid. Med. Cell Longev. 2022, 2022, 1098892. [Google Scholar] [CrossRef] [PubMed]
- Zhou, Y.; Xu, Z.; Wang, L.; Ling, D.; Nong, Q.; Xie, J.; Zhu, X.; Shan, T. Cold Exposure Induces Depot-Specific Alterations in Fatty Acid Composition and Transcriptional Profile in Adipose Tissues of Pigs. Front. Endocrinol. 2022, 13, 827523. [Google Scholar] [CrossRef] [PubMed]
- Shang, P.; Li, W.; Liu, G.; Zhang, J.; Li, M.; Wu, L.; Wang, K.; Chamba, Y. Identification of lncRNAs and Genes Responsible for Fatness and Fatty Acid Composition Traits between the Tibetan and Yorkshire Pigs. Int. J. Genom. 2019, 2019, 5070975. [Google Scholar] [CrossRef]
- GB 5009.168-2016; National Food Safety Standard—Determination of Fatty Acids in Foods. National Standard of the People’s Republic of China: Beijing, China, 2016.
- Li, X.; Huang, Q.; Meng, F.; Hong, C.; Li, B.; Yang, Y.; Qu, Z.; Wu, J.; Li, F.; Xin, H.; et al. Analysis of Transcriptome Differences Between Subcutaneous and Intramuscular Adipose Tissue of Tibetan Pigs. Genes 2025, 16, 246. [Google Scholar] [CrossRef]
- Hamill, R.M.; McBryan, J.; McGee, C.; Mullen, A.M.; Sweeney, T.; Talbot, A.; Cairns, M.T.; Davey, G.C. Functional analysis of muscle gene expression profiles associated with tenderness and intramuscular fat content in pork. Meat Sci. 2012, 92, 440–450. [Google Scholar] [CrossRef]
- Hong, Y.J.; Ahn, H.J.; Shin, J.; Lee, J.H.; Kim, J.H.; Park, H.W.; Lee, S.K. Unsaturated fatty acids protect trophoblast cells from saturated fatty acid-induced autophagy defects. J. Reprod. Immunol. 2018, 125, 56–63. [Google Scholar] [CrossRef]
- Sato, F.; Maeda, N.; Yamada, T.; Namazui, H.; Fukuda, S.; Natsukawa, T.; Nagao, H.; Murai, J.; Masuda, S.; Tanaka, Y.; et al. Association of Epicardial, Visceral, and Subcutaneous Fat With Cardiometabolic Diseases. Circ. J. 2018, 82, 502–508. [Google Scholar] [CrossRef]
- Zhang, H.; Xie, Y.; Cao, F.; Song, X. Gut microbiota-derived fatty acid and sterol metabolites: Biotransformation and immunomodulatory functions. Gut Microbes 2024, 16, 2382336. [Google Scholar] [CrossRef]
- Duan, Y.; Zheng, C.; Zheng, J.; Ma, L.; Ma, X.; Zhong, Y.; Zhao, X.; Li, F.; Guo, Q.; Yin, Y. Profiles of muscular amino acids, fatty acids, and metabolites in Shaziling pigs of different ages and relation to meat quality. Sci. China Life Sci. 2023, 66, 1323–1339. [Google Scholar] [CrossRef]
- Elmore, J.S.; Campo, M.M.; Enser, M.; Mottram, D.S. Effect of lipid composition on meat-like model systems containing cysteine, ribose, and polyunsaturated fatty acids. J. Agric. Food Chem. 2002, 50, 1126–1132. [Google Scholar] [CrossRef] [PubMed]
- Sarmiento-García, A.; Vieira-Aller, C. Improving Fatty Acid Profile in Native Breed Pigs Using Dietary Strategies: A Review. Animals 2023, 13, 1696. [Google Scholar] [CrossRef] [PubMed]
- Wood, J.D.; Enser, M.; Fisher, A.V.; Nute, G.R.; Sheard, P.R.; Richardson, R.I.; Hughes, S.I.; Whittington, F.M. Fat deposition, fatty acid composition and meat quality: A review. Meat Sci. 2008, 78, 343–358. [Google Scholar] [CrossRef] [PubMed]
- Zhang, X.; Xue, C.; Xu, Q.; Zhang, Y.; Li, H.; Li, F.; Liu, Y.; Guo, C. Caprylic acid suppresses inflammation via TLR4/NF-κB signaling and improves atherosclerosis in ApoE-deficient mice. Nutr. Metab. 2019, 16, 40. [Google Scholar] [CrossRef]
- Liu, W.; Luo, X.; Huang, Y.; Zhao, M.; Liu, T.; Wang, J.; Feng, F. Influence of cooking techniques on food quality, digestibility, and health risks regarding lipid oxidation. Food Res. Int. 2023, 167, 112685. [Google Scholar] [CrossRef]
- Moumtaz, S.; Percival, B.C.; Parmar, D.; Grootveld, K.L.; Jansson, P.; Grootveld, M. Toxic aldehyde generation in and food uptake from culinary oils during frying practices: Peroxidative resistance of a monounsaturate-rich algae oil. Sci. Rep. 2019, 9, 4125. [Google Scholar] [CrossRef]
- Xiao, L.; Li, C.; Chai, D.; Chen, Y.; Wang, Z.; Xu, X.; Wang, Y.; Geng, Y.; Dong, L. Volatile compound profiling from soybean oil in the heating process. Food Sci. Nutr. 2020, 8, 1139–1149. [Google Scholar] [CrossRef]
- Małodobra-Mazur, M.; Cierzniak, A.; Pawełka, D.; Kaliszewski, K.; Rudnicki, J.; Dobosz, T. Metabolic Differences between Subcutaneous and Visceral Adipocytes Differentiated with an Excess of Saturated and Monounsaturated Fatty Acids. Genes 2020, 11, 1092. [Google Scholar] [CrossRef]
- Alfaia, C.M.; Lopes, P.A.; Madeira, M.S.; Pestana, J.M.; Coelho, D.; Toldrá, F.; Prates, J.A.M. Current feeding strategies to improve pork intramuscular fat content and its nutritional quality. Adv. Food Nutr. Res. 2019, 89, 53–94. [Google Scholar] [CrossRef]
- Xu, J.; Wu, T.; Lam, S.M.; Shui, G.; Yang, S.; Wang, Y.; Tao, C. Heterogeneity of Intramuscular, Intermuscular, and Subcutaneous Fat in Laiwu Pigs: Insights from Targeted Lipidomics and Transcriptomics. Agriculture 2024, 14, 658. [Google Scholar] [CrossRef]
- D’Alimonte, I.; Lannutti, A.; Pipino, C.; Di Tomo, P.; Pierdomenico, L.; Cianci, E.; Antonucci, I.; Marchisio, M.; Romano, M.; Stuppia, L.; et al. Wnt signaling behaves as a “master regulator” in the osteogenic and adipogenic commitment of human amniotic fluid mesenchymal stem cells. Stem Cell Rev. Rep. 2013, 9, 642–654. [Google Scholar] [CrossRef] [PubMed]
- Lammel Lindemann, J.A.; Angajala, A.; Engler, D.A.; Webb, P.; Ayers, S.D. Thyroid hormone induction of human cholesterol 7 alpha-hydroxylase (Cyp7a1) in vitro. Mol. Cell Endocrinol. 2014, 388, 32–40. [Google Scholar] [CrossRef]
- Chen, D.; Xu, L.; Wu, J.; Liang, H.; Liang, Y.; Liu, G. Downregulating miR-96-5p promotes proliferation, migration, and invasion, and inhibits apoptosis in human trophoblast cells via targeting DDAH1. Reprod. Biol. 2021, 21, 100474. [Google Scholar] [CrossRef]
- Baber, M.A.; Crist, C.M.; Devolve, N.L.; Patrone, J.D. Tyrosinase Inhibitors: A Perspective. Molecules 2023, 28, 5762. [Google Scholar] [CrossRef]
- Lin, W.; Chow, S.K.H.; Cui, C.; Liu, C.; Wang, Q.; Chai, S.; Wong, R.M.Y.; Zhang, N.; Cheung, W.H. Wnt/β-catenin signaling pathway as an important mediator in muscle and bone crosstalk: A systematic review. J. Orthop. Translat 2024, 47, 63–73. [Google Scholar] [CrossRef]
- Bellei, B.; Pitisci, A.; Izzo, E.; Picardo, M. Inhibition of melanogenesis by the pyridinyl imidazole class of compounds: Possible involvement of the Wnt/β-catenin signaling pathway. PLoS ONE 2012, 7, e33021. [Google Scholar] [CrossRef]
- Lu, Y.; Tonissen, K.F.; Di Trapani, G. Modulating skin colour: Role of the thioredoxin and glutathione systems in regulating melanogenesis. Biosci. Rep. 2021, 41, BSR20210427. [Google Scholar] [CrossRef]
- Nusse, R.; Varmus, H.E. Many tumors induced by the mouse mammary tumor virus contain a provirus integrated in the same region of the host genome. Cell 1982, 31, 99–109. [Google Scholar] [CrossRef]
- Rijsewijk, F.; Schuermann, M.; Wagenaar, E.; Parren, P.; Weigel, D.; Nusse, R. The Drosophila homolog of the mouse mammary oncogene int-1 is identical to the segment polarity gene wingless. Cell 1987, 50, 649–657. [Google Scholar] [CrossRef]
- Nusse, R.; Clevers, H. Wnt/β-Catenin Signaling, Disease, and Emerging Therapeutic Modalities. Cell 2017, 169, 985–999. [Google Scholar] [CrossRef] [PubMed]
- Kragl, A.; Hannemann, A.; Nauck, M.; Völker, U.; Siggelkow, H.; Teumer, A.; Tzvetkov, M.V. Genetic Variants in WNT16 and PKD2L1 Locus Affect Heel Ultrasound Bone Stiffness: Analyses from the General Population and Patients Evaluated for Osteoporosis. Calcif. Tissue Int. 2023, 113, 540–551. [Google Scholar] [CrossRef] [PubMed]
- Shen, J.; Chen, X.; Jia, H.; Meyers, C.A.; Shrestha, S.; Asatrian, G.; Ding, C.; Tsuei, R.; Zhang, X.; Peault, B.; et al. Effects of WNT3A and WNT16 on the Osteogenic and Adipogenic Differentiation of Perivascular Stem/Stromal Cells. Tissue Eng. Part A 2018, 24, 68–80. [Google Scholar] [CrossRef]
- Sun, W.; Dong, H.; Balaz, M.; Slyper, M.; Drokhlyansky, E.; Colleluori, G.; Giordano, A.; Kovanicova, Z.; Stefanicka, P.; Balazova, L.; et al. snRNA-seq reveals a subpopulation of adipocytes that regulates thermogenesis. Nature 2020, 587, 98–102. [Google Scholar] [CrossRef]
- Liu, M.; Hemba-Waduge, R.U.; Li, X.; Huang, X.; Liu, T.H.; Han, X.; Wang, Y.; Ji, J.Y. Wnt/Wingless signaling promotes lipid mobilization through signal-induced transcriptional repression. Proc. Natl. Acad. Sci. USA 2024, 121, e2322066121. [Google Scholar] [CrossRef]
- Zhao, J.; Qian, H.; An, Y.; Chu, L.; Tan, D.; Qin, C.; Sun, Q.; Wang, Y.; Qi, W. PPARγ and C/EBPα enable adipocyte differentiation upon inhibition of histone methyltransferase PRC2 in malignant tumors. J. Biol. Chem. 2024, 300, 107765. [Google Scholar] [CrossRef]
- Reis, I.A.; Baldassini, W.A.; Ramírez-Zamudio, G.D.; de Farias, I.; Chiaratti, M.R.; Pereira Junior, S.; Nociti, R.P.; Carvalho, P.H.V.; Curi, R.A.; Pereira, G.L.; et al. Muscle tissue transcriptome of F1 Angus-Nellore bulls and steers feedlot finished: Impacts on intramuscular fat deposition. BMC Genom. 2024, 25, 1178. [Google Scholar] [CrossRef]
- Qiu, J.; Ma, Z.; Hong, Z.; Yin, X.; Chen, Y.; Ahmed, H.Q.; Zan, L.; Li, A. Comparative analysis of the whole transcriptome landscapes of muscle and adipose tissue in Qinchuan beef cattle. BMC Genom. 2025, 26, 32. [Google Scholar] [CrossRef]
- Schumacher, M.; DelCurto-Wyffels, H.; Thomson, J.; Boles, J. Fat Deposition and Fat Effects on Meat Quality—A Review. Animals 2022, 12, 1550. [Google Scholar] [CrossRef]








| Gene | Primer Sequences (5′-3′) | Product Size |
|---|---|---|
| WNT16 | F: TGGTGCATTCTGTGACCAGG | 111 bp |
| R: AACACTCCGTCATGTTGCCT | ||
| DDAH1 | F: AGTGTCCAACGGCAACAAGA | 56 bp |
| R: AGCCGCGATCATCTTTGAGA | ||
| IL6 | F: GCTGCTTCTGGTGATGGCTA | 76 bp |
| R: TGAGGTGGCATCACCTTTGG | ||
| PYGB | F: CAACATGGCCCACCTTTGTG | 58 bp |
| R: GATCCTCGCCACACCATTGA | ||
| ADRA1B | F: TGGTCATGTACTGCCGTGTC | 154 bp |
| R: TTGGCCTTCGTACTGCTGAG | ||
| CYP7A1 | F: ATGAGGAGAAGGCAAACGGG | 109 bp |
| R: GGTTTGCTCGGAGGAACTCA | ||
| PPARγ | F: ATTCATGACAAGGGAGTTTCTAAGG | 250 bp |
| R: GGAGGACTCTGGGTGGTTCA | ||
| C/EBPα | F: GAGCCGCCCTTCACAGAG | 236 bp |
| R: GTCTTCGATGTCGGTCAGCA | ||
| AdipoQ | F: TCCCTAACATGCCCATTCGC | 240 bp |
| R: CAAGTAGACCGTGACGTGGA | ||
| Actin | F: GGACTTCGAGCAGGAGATGG | 233 bp |
| R: GCACCGTGTTGGCGTAGAGG |
| Plasmid Name | siRNA Sequence |
|---|---|
| si-WNT16-5132 | 5′-GCACCAAGGAAACAGCAUUTT-3′ 5′-AAUGCUGUUUCCUUGGUGCTT-3′ |
| si-WNT16-663 | 5′-GGGCUGCUCUGAUGAUGUUTT-3′ 5′-AACAUCAUCAGAGCAGCCCTT-3′ |
| si-WNT16-749 | 5′-GCAAAGUACUGUUAGCAAUTT-3′ 5′-AUUGCUAACAGUACUUUGCTT-3′ |
| Negative control | 5′-UUCUCCGAACGUGUCACGUTT-3′ 5′-ACGUGACACGUUCGGAGAATT-3′ |
| Fatty Acid Types | BF of Content (g/100 g) | PF of Content (g/100 g) | IMF of Content (g/100 g) |
|---|---|---|---|
| C8:0 | 0.009 ± 0.001 | 0.007 ± 0.001 | 0.008 ± 0.001 |
| C10:0 | 0.073 ± 0.003 b | 0.095 ± 0.004 a | 0.087 ± 0.003 a |
| C12:0 | 0.080 ± 0.006 | 0.100 ± 0.008 | 0.094 ± 0.006 |
| C14:0 | 1.410 ± 0.087 | 1.577 ± 0.073 | 1.527 ± 0.089 |
| C14:1 (cis-9) | 0.024 ± 0.005 | 0.015 ± 0.003 | 0.032 ± 0.006 |
| C15:0 | 0.054 ± 0.006 | 0.063 ± 0.013 | 0.043 ± 0.005 |
| C16:0 | 25.133 ± 0.649 | 27.067 ± 0.700 | 25.933 ± 0.726 |
| C16:1 (cis-9) | 2.860 ± 0.460 ab | 1.840 ± 0.269 b | 3.580 ± 0.580 a |
| C17:0 | 0.246 ± 0.025 ab | 0.333 ± 0.049 a | 0.190 ± 0.214 b |
| C18:0 | 11.467 ± 0.533 b | 17.233 ± 1.167 a | 11.067 ± 0.448 b |
| C18:1 (cis-9) | 33.267 ± 6.763 | 32.200 ± 1.069 | 42.366 ± 0.696 |
| C18:2 (all-cis-9,12) | 15.267 ± 0.120 a | 16.333 ± 1.369 a | 11.967 ± 0.176 b |
| C18:3 (all-cis-6,9,12) | 0.030 ± 0.001 ab | 0.038 ± 0.004 a | 0.028 ± 0.001 b |
| C18:3 (all-cis-9,12,15) | 0.654 ± 0.013 ab | 0.728 ± 0.063 a | 0.526 ± 0.001 b |
| C20:0 | 0.272 ± 0.010 ab | 0.297 ± 0.009 a | 0.259 ± 0.010 b |
| C20:1 (cis-11) | 1.086 ± 0.043 a | 0.760 ± 0.015 b | 1.054 ± 0.043 a |
| C20:2 (all-cis-11,14) | 0.860 ± 0.044 a | 0.706 ± 0.034 b | 0.647 ± 0.036 b |
| C20:3 (all-cis-11,14,17) | 0.146 ± 0.009 a | 0.108 ± 0.006 b | 0.107 ± 0.005 b |
| C20:3 (all-cis-8,11,14) | 0.130 ± 0.005 a | 0.129 ± 0.006 a | 0.108 ± 0.003 b |
| C20:4 (all-cis-5,8,11,14) | 0.267 ± 0.008 ab | 0.313 ± 0.023 a | 0.254 ± 0.007 b |
| C20:5 (all-cis-5,8,11,14,17) | 0.006 ± 0.001 | 0.013 ± 0.005 | 0.004 ± 0.002 |
| C22:0 | 0.016 ± 0.001 | 0.017 ± 0.003 | 0.016 ± 0.001 |
| C22:1 (cis-13) | 0.019 ± 0.001 | 0.015 ± 0.002 | 0.019 ± 0.001 |
| C22:2 (all-cis-13,16) | 0.014 ± 0.001 | 0.012 ± 0.001 | 0.012 ± 0.000 |
| C22:6 (all-cis-4,7,10,13,16,19) | 0.014 ± 0.000 b | 0.022 ± 0.001 a | 0.013 ± 0.002 b |
Disclaimer/Publisher’s Note: The statements, opinions and data contained in all publications are solely those of the individual author(s) and contributor(s) and not of MDPI and/or the editor(s). MDPI and/or the editor(s) disclaim responsibility for any injury to people or property resulting from any ideas, methods, instructions or products referred to in the content. |
© 2025 by the authors. Licensee MDPI, Basel, Switzerland. This article is an open access article distributed under the terms and conditions of the Creative Commons Attribution (CC BY) license (https://creativecommons.org/licenses/by/4.0/).
Share and Cite
Huang, Q.; Zhang, K.; Meng, F.; Lin, S.; Hong, C.; Li, X.; Li, B.; Wu, J.; Xin, H.; Hu, C.; et al. Unveiling the Regulatory Mechanism of Tibetan Pigs Adipogenesis Mediated by WNT16: From Differential Phenotypes to the Application of Multi-Omics Approaches. Animals 2025, 15, 1904. https://doi.org/10.3390/ani15131904
Huang Q, Zhang K, Meng F, Lin S, Hong C, Li X, Li B, Wu J, Xin H, Hu C, et al. Unveiling the Regulatory Mechanism of Tibetan Pigs Adipogenesis Mediated by WNT16: From Differential Phenotypes to the Application of Multi-Omics Approaches. Animals. 2025; 15(13):1904. https://doi.org/10.3390/ani15131904
Chicago/Turabian StyleHuang, Qiuyan, Kunli Zhang, Fanming Meng, Sen Lin, Chun Hong, Xinming Li, Baohong Li, Jie Wu, Haiyun Xin, Chuanhuo Hu, and et al. 2025. "Unveiling the Regulatory Mechanism of Tibetan Pigs Adipogenesis Mediated by WNT16: From Differential Phenotypes to the Application of Multi-Omics Approaches" Animals 15, no. 13: 1904. https://doi.org/10.3390/ani15131904
APA StyleHuang, Q., Zhang, K., Meng, F., Lin, S., Hong, C., Li, X., Li, B., Wu, J., Xin, H., Hu, C., Zhu, X., Tang, D., Pei, Y., & Wang, S. (2025). Unveiling the Regulatory Mechanism of Tibetan Pigs Adipogenesis Mediated by WNT16: From Differential Phenotypes to the Application of Multi-Omics Approaches. Animals, 15(13), 1904. https://doi.org/10.3390/ani15131904

