Sign in to use this feature.

Years

Between: -

Subjects

remove_circle_outline
remove_circle_outline
remove_circle_outline
remove_circle_outline
remove_circle_outline
remove_circle_outline
remove_circle_outline

Journals

Article Types

Countries / Regions

remove_circle_outline
remove_circle_outline
remove_circle_outline

Search Results (280)

Search Parameters:
Keywords = IGF binding protein

Order results
Result details
Results per page
Select all
Export citation of selected articles as:
25 pages, 1564 KB  
Review
Seric Molecular Markers Correlated with Stroke Rehabilitation Outcomes: A Narrative Review
by Bianca-Gabriela Ene, Brindusa Ilinca Mitoiu, Mariana Catalina Ciornei, Madalina Coman-Stanemir, Angelo Voicu, Floris Petru Iliuta and Ioana Raluca Papacocea
Life 2026, 16(1), 183; https://doi.org/10.3390/life16010183 - 22 Jan 2026
Abstract
An increasing number of stroke survivors are burdened by persistent disabilities, requiring long-term rehabilitation. However, the extent of functional gain is highly variable, severely impairing patients’ quality of life. This variability highlights a critical gap in current prognostic tools, which rely primarily on [...] Read more.
An increasing number of stroke survivors are burdened by persistent disabilities, requiring long-term rehabilitation. However, the extent of functional gain is highly variable, severely impairing patients’ quality of life. This variability highlights a critical gap in current prognostic tools, which rely primarily on clinical and neuroimaging data. The aim of this review is to synthesize the current literature on serum biomarkers in stroke survivors and to evaluate their prognostic value for rehabilitation outcomes. Our synthesis indicates that biomarkers reflecting distinct pathophysiological processes are emerging as key prognostic indicators. Markers of inflammation such as Tumor Necrosis Factor-alpha (TNF-α), Interleukin-6 (IL-6), and Interleukin-1 beta (IL-1β), and neuro-glial injury, including S100 Calcium-Binding Protein B (S100B), Neuron-Specific Enolase (NSE), Glial Fibrillary Acidic Protein (GFAP), and Neurofilament Light Chain (NfL), are consistently associated with poorer functional outcomes. Conversely, markers of neuroplasticity, such as Brain-Derived Neurotrophic Factor (BDNF) and Insulin-like Growth Factor-1 (IGF-1), serve as potential indicators of recovery potential, although their predictive accuracy remains inconsistent across studies. Furthermore, emerging biomarkers of synaptic activity, such as Syntaxin-1a (STX1A) and Synaptosomal-Associated Protein, 25kDa (SNAP-25), and neuromuscular junction integrity, such as C-terminal Agrin Fragment (CAF), offer novel insights into brain–periphery communication, though their clinical utility is still under investigation. While promising, the translation of these biomarkers into clinical practice is hindered by methodological limitations, including assay heterogeneity and lack of large-scale validation. Future standardization of these molecular signatures is a critical step toward implementing precision medicine in stroke rehabilitation. Full article
(This article belongs to the Section Medical Research)
Show Figures

Figure 1

22 pages, 1081 KB  
Review
Insulin Growth Factor Binding Protein-6 and the Liver
by Anna Rita Daniela Coda, Sławomir Kasperczyk, Michał Dobrakowski, Aleksandra Kasperczyk, Maria Incoronata Trecca, Arcangelo Liso, Gaetano Serviddio and Francesco Bellanti
Cells 2026, 15(1), 77; https://doi.org/10.3390/cells15010077 - 2 Jan 2026
Viewed by 548
Abstract
The insulin-like growth factor (IGF) axis orchestrates hepatic development, regeneration, and metabolism, yet the roles of individual IGF-binding proteins (IGFBPs) remain incompletely defined. IGFBP-6, a high-affinity, IGF-II-preferring binding protein, has emerged as a context-dependent modulator of IGF bioavailability and cell signaling with additional [...] Read more.
The insulin-like growth factor (IGF) axis orchestrates hepatic development, regeneration, and metabolism, yet the roles of individual IGF-binding proteins (IGFBPs) remain incompletely defined. IGFBP-6, a high-affinity, IGF-II-preferring binding protein, has emerged as a context-dependent modulator of IGF bioavailability and cell signaling with additional IGF-independent actions. This review synthesizes current evidence on IGFBP-6 in liver biology and disease. We first outline hepatic expression, regulation, and post-translational processing of IGFBP-6 across development, homeostasis, and injury, and summarize its effects on canonical IGF-II/IGF1R signaling and downstream phosphatidylinositol 3-kinase—protein kinase B (PI3K–AKT) and rat sarcoma—mitogen-activated protein kinase (RAS–MAPK) pathways. We then evaluate experimental and clinical data linking IGFBP-6 to steatotic liver disease, inflammation, and fibrogenesis, including putative roles in hepatocyte stress responses, stellate cell activation, and extracellular matrix remodeling. Finally, we examine IGFBP-6 in primary liver cancers—hepatocellular carcinoma and cholangiocarcinoma—highlighting evidence for tumor-suppressive versus pro-migratory activities, potential crosstalk with hypoxia, Wnt/β-catenin and TGF-β signaling, and interactions with the tumor immune microenvironment. Across conditions, we assess the translational potential of IGFBP-6 as a circulating or tissue biomarker, its utility for patient stratification, and prospects for therapeutic targeting—either by modulating IGF-II sequestration or exploiting IGF-independent mechanisms. We conclude by identifying key knowledge gaps, methodological limitations, and priorities for future studies, including standardized measurement, cell-type-resolved profiling, and in vivo perturbation in clinically relevant models. Collectively, the review positions IGFBP-6 as a nuanced regulator of liver pathophysiology and a promising, yet underexplored, lever for diagnosis and therapy. Full article
Show Figures

Figure 1

21 pages, 5514 KB  
Article
Integrating Network Pharmacology, Machine Learning, and Experimental Validation to Elucidate the Mechanism of Cardamonin in Treating Idiopathic Pulmonary Fibrosis
by Wenyue Zhang, Yi Guo, Qiushi Wang, Kai Wang, Huning Zhang, Sirong Chang, Anning Yang, Zhihong Liu and Yue Sun
Int. J. Mol. Sci. 2026, 27(1), 249; https://doi.org/10.3390/ijms27010249 - 25 Dec 2025
Viewed by 464
Abstract
Idiopathic pulmonary fibrosis (IPF) is a chronic and irreversible interstitial lung disease characterized by progressive scarring of the lungs. The available therapeutic strategies are limited and primarily focus on slowing disease progression rather than achieving fibrosis reversal. Cardamonin (CDN), a food-derived natural chalcone, [...] Read more.
Idiopathic pulmonary fibrosis (IPF) is a chronic and irreversible interstitial lung disease characterized by progressive scarring of the lungs. The available therapeutic strategies are limited and primarily focus on slowing disease progression rather than achieving fibrosis reversal. Cardamonin (CDN), a food-derived natural chalcone, has exhibited anti-fibrotic activity in liver and kidney fibrosis models; however, its role and underlying mechanism in IPF remain unelucidated. Herein, we integrated network pharmacology, machine learning, molecular simulations, and in vitro experiments. Network pharmacology identified 135 overlapping targets between CDN and IPF, which demonstrated a significant enrichment in the Phosphatidylinositol 3-Kinase/Protein Kinase B signaling pathway (PI3K/AKT). Machine learning further prioritized 6 core targets, with IGF1 emerging as a key candidate. Molecular docking revealed a favorable binding energy of −7.9 kcal/mol for the CDN-IGF1 complex. Subsequent 100 ns molecular dynamics simulations further confirmed its robust binding stability, yielding a mean binding free energy of −150.978 kcal/mol. In vitro, CDN significantly mitigated fibrosis in bleomycin (BLM)-challenged A549 cells, downregulating the expression of α-smooth muscle actin (α-SMA) and fibronectin. This effect was accompanied by a beneficial reversal of epithelial–mesenchymal transition (EMT), as indicated by increased E-cadherin levels and decreased vimentin expression. Mechanistically, CDN significantly suppressed the IGF1/PI3K/AKT axis; this inhibitory effect was partially reversed by exogenous IGF1 supplementation and further enhanced by the PI3K-specific inhibitor LY294002. This work provides the evidence that CDN alleviates BLM-induced pulmonary fibrosis by targeting the IGF1/PI3K/AKT-EMT axis. These findings lend support to a robust mechanistic basis for developing CDN as a potential therapeutic candidate for IPF. It should be noted that these conclusions are drawn from in vitro experiments using A549 cells, and further validation in primary alveolar epithelial cells and animal models is warranted to confirm their physiological relevance. Full article
(This article belongs to the Section Molecular Pharmacology)
Show Figures

Figure 1

17 pages, 4500 KB  
Article
Molecular Characterization and Functional Insights into Goose IGF2BP2 During Skeletal Muscle Development
by Cui Wang, Yi Liu, Jiuli Dai, Shufang Chen and Daqian He
Animals 2026, 16(1), 58; https://doi.org/10.3390/ani16010058 - 24 Dec 2025
Viewed by 363
Abstract
Insulin-like growth factor 2 mRNA-binding protein 2 (IGF2BP2) is an RNA-binding protein known to play critical roles in metabolism, cell proliferation, and tumorigenesis. Although its involvement in muscle development has been documented in several species, the function of goose IGF2BP2 remains largely unexplored. [...] Read more.
Insulin-like growth factor 2 mRNA-binding protein 2 (IGF2BP2) is an RNA-binding protein known to play critical roles in metabolism, cell proliferation, and tumorigenesis. Although its involvement in muscle development has been documented in several species, the function of goose IGF2BP2 remains largely unexplored. In this study, we cloned and characterized the full-length cDNA and genomic DNA sequences of goose IGF2BP2. The cDNA is 2957 bp in length and contains a 1662 bp open reading frame encoding a 553-amino acid protein with five conserved RNA-binding domains. The genomic sequence spans 12,183 bp and consists of 12 exons and 11 introns. A total of 60 genetic variants were identified, including a deletion of a G base at position 2299 (g.2299delG) that results in a frameshift mutation. Expression analysis revealed high levels of IGF2BP2 mRNA in the liver, heart, and muscle tissues of female geese across embryonic (E25d), growing (A70d), and laying (L270d) stages, consistent with a potential role in muscle development (p < 0.05). Functionally, overexpression of IGF2BP2 in skeletal muscle satellite cells (SMSCs) was associated with significant changes in the expression of several genes linked to muscle development and signaling pathways, including upregulation of IGF1, EGFR, FGF19, BMP6, BMP2, ACVR1C and WNT5A and downregulation of MYBPC3, NODAL, HOXD13, TNXB, and ADD2 (Padj < 0.01). Furthermore, protein–protein interaction (PPI) network analysis of these genes suggests that IGF2BP2 may coordinate key genes, contributing to its potential role in skeletal muscle development in geese. Full article
(This article belongs to the Special Issue Advances in Genetic Analysis of Important Traits in Poultry)
Show Figures

Graphical abstract

25 pages, 4389 KB  
Review
RNA-Binding Proteins: Modulators of Canonical Wnt Signaling Pathway
by Michael S. Czap, Vikash Singh and Vladimir S. Spiegelman
Int. J. Mol. Sci. 2026, 27(1), 205; https://doi.org/10.3390/ijms27010205 - 24 Dec 2025
Viewed by 439
Abstract
RNA-binding proteins (RBPs) play a pivotal role in post-transcriptional gene regulation, influencing various cellular processes, including development, differentiation, and disease progression. Emerging evidence suggests that RBPs function as critical modulators of the canonical Wnt signaling pathway, a key regulator of cell fate determination, [...] Read more.
RNA-binding proteins (RBPs) play a pivotal role in post-transcriptional gene regulation, influencing various cellular processes, including development, differentiation, and disease progression. Emerging evidence suggests that RBPs function as critical modulators of the canonical Wnt signaling pathway, a key regulator of cell fate determination, proliferation, and tumorigenesis. By controlling the stability, localization, and translation of Wnt pathway components, RBPs fine-tune the dynamic signaling responses necessary for maintaining cellular homeostasis. Several RBPs have been identified as direct regulators of key components in the Wnt cascade, such as IGF2BP1, HuR, and MSI1, impacting their expression and activity. Dysregulation of these RBPs has been linked to aberrant Wnt signaling, contributing to various pathological conditions such as cancers or developmental disorders. This review explores the emerging landscape of RBPs in the regulation of canonical Wnt signaling, highlighting their molecular mechanism, functional implications, and potential as therapeutic targets in Wnt-driven disease. Full article
(This article belongs to the Section Biochemistry)
Show Figures

Figure 1

25 pages, 1376 KB  
Review
Mollugin: A Comprehensive Review of Its Multifaceted Pharmacological Properties and Therapeutic Potential
by Sandra Ross Olakkengil Shajan, Bushra Zia, Charu Sharma, Sandeep B. Subramanya and Shreesh Ojha
Int. J. Mol. Sci. 2025, 26(24), 12003; https://doi.org/10.3390/ijms262412003 - 13 Dec 2025
Viewed by 506
Abstract
The substantial interest in plant-based drugs or plant-derived phytocompounds drives researchers to conduct comprehensive investigations on their therapeutic properties. Mollugin, one of the major active constituents of Rubia cardifolia, has been well-studied for its pharmacological properties, demonstrating potent anti-inflammatory properties by suppressing [...] Read more.
The substantial interest in plant-based drugs or plant-derived phytocompounds drives researchers to conduct comprehensive investigations on their therapeutic properties. Mollugin, one of the major active constituents of Rubia cardifolia, has been well-studied for its pharmacological properties, demonstrating potent anti-inflammatory properties by suppressing the TAK-1-mediated activation of NF-κB/MAPK and enhancing the Nrf2/HO-1-mediated antioxidant response. It exhibits strong anticancer effects through ferroptosis via IGF2BP3/GPX4 pathways, induces mitochondrial apoptosis, and targets NF-κB, ERK, and PI3K/Akt/mTOR to suppress tumor progression. Mollugin also inhibits JAK2/STAT and PARP1 pathways, suppressing IL-1β expression via the modulation of ZFP91. Moreover, it regulates the MAPK/p38 pathway, promotes neuroprotection, and improves cognitive performance through GLP-1 receptor activation. Mollugin promotes osteogenesis by activating the BMP-2/Smad1/5/8 signaling pathway and downregulates MAPK, Akt, and GSK3β expression, leading to the inhibition of osteoclastogenesis. It overcomes multidrug resistance by downregulating MDR1/P-gp, CREB, NF-κB, and COX-2 through AMPK activation. Its antibacterial effect is mediated by strong binding to FUR, UDP, and IpxB proteins in Enterobacter xiangfangensis. Mollugin mitigates Klebsiella pneumoniae infection, suppresses adipogenesis without causing cytotoxicity, and protects endothelial cells via the BDNF/TrkB-Akt signaling pathway. Synthetic derivatives of mollugin, such as oxomollugin and azamollugin, have shown enhanced anticancer and anti-inflammatory effects by regulating EGFR, PKM2, TLR4/MyD88/IRAK/TRAF6, and NF-κB/IRF3 pathways with improved solubility and stability. Collectively, these findings emphasize the broad-spectrum activity of mollugin. This review provides a critical interpretation of the mechanistic pathways regulated by mollugin and its derivatives, emphasizing their pharmacological significance and exploring their potential for future translation as multitarget drug candidates. Full article
(This article belongs to the Special Issue Plant-Derived Bioactive Compounds for Pharmacological Applications)
Show Figures

Graphical abstract

15 pages, 2513 KB  
Article
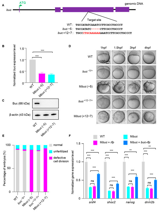
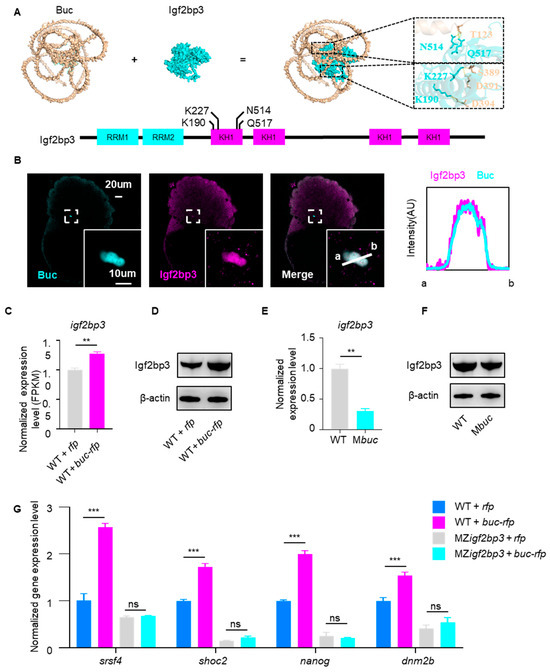
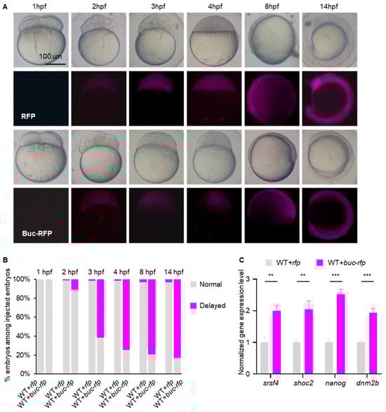
Buc Maintains Maternal RNA Stability and Embryogenesis in Zebrafish
by Ran Miao, Yan Xie, Qingqing Han, Yinglu Meng, Qin Tang, Jie Mei and Fan Ren
Cells 2025, 14(23), 1879; https://doi.org/10.3390/cells14231879 - 27 Nov 2025
Viewed by 2243
Abstract
The maternal-to-zygotic transition (MZT) is a fundamental process in vertebrate embryogenesis, involving the clearance of maternal mRNA and activation of the zygotic genome. Orchestration of maternal mRNA stability ensures early embryogenesis. Recently, some germ plasm (GP) factors have been demonstrated to regulate the [...] Read more.
The maternal-to-zygotic transition (MZT) is a fundamental process in vertebrate embryogenesis, involving the clearance of maternal mRNA and activation of the zygotic genome. Orchestration of maternal mRNA stability ensures early embryogenesis. Recently, some germ plasm (GP) factors have been demonstrated to regulate the stability of maternal mRNA. Bucky ball (Buc) functions as a zebrafish GP organizer. However, it remains unclear whether Buc also protects maternal mRNAs from widespread decay in early embryos. Here, we report that overexpression of buc results in delayed maternal mRNA degradation and a concomitant delay in embryonic development, whereas buc knockout leads to accelerated maternal mRNA degradation and severe developmental defects, suggesting that both gain and loss of buc perturb early developmental programs. Mechanistically, this regulatory mechanism of Buc on maternal mRNA is mediated through the expression of RNA-binding protein Igf2bp3. Together, our findings suggest that the GP organizer Buc may stabilize maternal mRNAs in coordination with Igf2bp3, thereby contributing to the maintenance of maternal mRNA required for proper embryonic development during the MZT. This study expands the functional scope of Buc beyond GP assembly and reveals its critical role in safeguarding maternal mRNA integrity to ensure proper embryo development. Full article
(This article belongs to the Section Reproductive Cells and Development)
Show Figures

Figure 1

13 pages, 1227 KB  
Article
Skeletal Muscle Androgen-Regulated Gene Expression Following High- and Low-Load Resistance Exercise
by Bailee G. Costa, Thomas D. Cardaci, Dillon R. Harris, Steven B. Machek and Darryn S. Willoughby
DNA 2025, 5(4), 56; https://doi.org/10.3390/dna5040056 - 26 Nov 2025
Viewed by 1035
Abstract
Resistance exercise (RE) is a well-known modality to increase skeletal muscle strength and hypertrophy. While both high-load (HL) and low-load (LL) RE stimulate skeletal muscle growth, the effects of RE load on androgen-regulated genes remain unclear. Further, the relationship between circulating and intramuscular [...] Read more.
Resistance exercise (RE) is a well-known modality to increase skeletal muscle strength and hypertrophy. While both high-load (HL) and low-load (LL) RE stimulate skeletal muscle growth, the effects of RE load on androgen-regulated genes remain unclear. Further, the relationship between circulating and intramuscular androgen-associated targets and muscular strength and mass has not been well defined. Purpose: This investigation therein aimed to examine acute gene and hormone responses to volume- and intensity-equated RE at different loads, examining their relationships with lean body mass (LBM), strength, and circulating and intramuscular androgen-related biomarkers. Methods: Ten resistance-trained males completed one-repetition maximum (1RM) testing, as well as body composition testing, before two volume- and intensity-equated RE sessions, separated by a 7–10 day crossover period. Serum and skeletal muscle samples were collected at baseline, 3 h, and 24 h post-exercise to assess testosterone (TST), dihydrotestosterone (DHT), AR protein, AR mRNA, and AR–DNA binding. Pearson correlations evaluated any potential associations between LBM, strength, and androgen/AR biomarkers. Results: Training load did not significantly impact gene expression, but time effects were observed, whereby MyoD peaked 3 h post-exercise (2.03 ± 1.64 fold; p = 0.005), while AR mRNA decreased at 24 h (0.54 ± 0.42 fold; p = 0.021) versus baseline. LBM also correlated with bench press (r = 0.607, p = 0.048) and leg press (r = 0.705, p = 0.015) 1RM. Serum total TST correlated with leg press 1RM (r = 0.909, p = 0.012), while serum-free TST correlated with AR mRNA fold-change (r = 0.392, p = 0.001) and AR–DNA binding (r = 0.287, p = 0.021). Intramuscular DHT correlated with intramuscular TST (r = 0.415, p < 0.001) and AR protein (r = 0.421, p < 0.001). Lastly, fold changes in AR mRNA were correlated with MyoD mRNA fold changes (r = 0.785, p = 0.007) along with IGF1-Ea mRNA fold changes being significantly correlated with both myogenin mRNA fold changes (r = 0.865, p = 0.001) and AR-DNA binding (r = −0.727, p = 0.017). Conclusions: Despite no observable load-specific effects, RE elicited time-dependent increases in MyoD and AR mRNA expression. This reinforces prior LBM and maximal muscular strength relationship evidence whilst also lending new insights into circulating and intramuscular androgen interactions with AR. Full article
Show Figures

Graphical abstract

15 pages, 1382 KB  
Article
Myokine Levels in Relation to Bone Markers and Adipokines in Children with Prader–Willi Syndrome During Growth Hormone Therapy and Dietary Intervention
by Joanna Gajewska, Magdalena Chełchowska, Katarzyna Szamotulska, Małgorzata Strucińska, Witold Klemarczyk and Jadwiga Ambroszkiewicz
Int. J. Mol. Sci. 2025, 26(22), 10822; https://doi.org/10.3390/ijms262210822 - 7 Nov 2025
Viewed by 690
Abstract
Data on the interplay between muscle, bone, and adipose tissue metabolism in normal-weight children with Prader–Willi syndrome (PWS) undergoing growth hormone (GH) therapy and dietary interventions are limited. This study aimed to assess the myokine profile and explore the associations between myokines, bone [...] Read more.
Data on the interplay between muscle, bone, and adipose tissue metabolism in normal-weight children with Prader–Willi syndrome (PWS) undergoing growth hormone (GH) therapy and dietary interventions are limited. This study aimed to assess the myokine profile and explore the associations between myokines, bone markers, adipokines, and body composition in these patients. The study included 26 children with PWS and 26 age-matched healthy controls. Serum levels of irisin, myostatin (MSTN), fibroblast growth factor-2, insulin-like growth factor-I (IGF-I), IGF-binding protein-2, bone alkaline phosphatase (BALP), osteocalcin (OC), carboxylated OC (Gla-OC), periostin, soluble receptor activator of nuclear factor kappa-B ligand, tartrate-resistant acid phosphatase 5b, leptin/soluble leptin receptor, adiponectin, and proinsulin were measured using immunoenzymatic assays. Children with PWS had significantly lower lean mass (p = 0.047) and a higher fat mass/lean mass ratio (p < 0.001) than controls. Irisin levels were lower in the PWS group (p = 0.031), while MSTN levels were similar between the groups. In patients, irisin positively correlated with BALP (p = 0.025) and negatively correlated with Gla-OC (p = 0.041) and periostin (p = 0.005). MSTN was positively associated with proinsulin (p = 0.001) and negatively associated with lean mass (p = 0.015). OC concentration was lower in the PWS group and correlated positively with lean mass (p = 0.052). Children with PWS exhibit altered myokine, osteokine, and adipokine profiles, as well as differences in body composition. Reduced irisin and osteocalcin levels, along with the negative association between MSTN and lean mass, may impair muscle development and bone metabolism. These imbalances could also contribute to future metabolic disorders in patients with PWS. Full article
Show Figures

Figure 1

1 pages, 144 KB  
Retraction
RETRACTED: Sarfstein et al. Identification of Insulin-Like Growth Factor-I Receptor (IGF-IR) Gene Promoter-Binding Proteins in Estrogen Receptor (ER)-Positive and ER-Depleted Breast Cancer Cells. Cancers 2010, 2, 233–261
by Rive Sarfstein, Antonino Belfiore and Haim Werner
Cancers 2025, 17(21), 3567; https://doi.org/10.3390/cancers17213567 - 4 Nov 2025
Viewed by 415
Abstract
The journal retracts the article “Identification of Insulin-Like Growth Factor-I Receptor (IGF-IR) Gene Promoter-Binding Proteins in Estrogen Receptor (ER)-Positive and ER-Depleted Breast Cancer Cells” [...] Full article
14 pages, 838 KB  
Article
Long-Term Effects of Semaglutide and Sitagliptin on Circulating IGFBP-1, IGFBP-3 and IGFBP-rp1: Results from a One-Year Study in Type 2 Diabetes
by Eszter Dániel, Ferenc Sztanek, Sára Csiha, Balázs Ratku, Sándor Somodi, György Paragh, Mariann Harangi and Hajnalka Lőrincz
Int. J. Mol. Sci. 2025, 26(21), 10404; https://doi.org/10.3390/ijms262110404 - 26 Oct 2025
Viewed by 1061
Abstract
The role of insulin-like growth factor-binding proteins (IGFBPs) in the regulation of carbohydrate metabolism and the development of complications is well established; however, the impact of the glucagon-like peptide-1 receptor agonist semaglutide on IGFBPs has not been previously investigated. We aimed to examine [...] Read more.
The role of insulin-like growth factor-binding proteins (IGFBPs) in the regulation of carbohydrate metabolism and the development of complications is well established; however, the impact of the glucagon-like peptide-1 receptor agonist semaglutide on IGFBPs has not been previously investigated. We aimed to examine the effects of semaglutide and dipeptidyl peptidase-4 inhibitor sitagliptin therapy on serum levels of IGFBP-1, IGFBP-3, and IGFBP-rp1, and to analyze their associations with anthropometric variables and markers of carbohydrate and lipid metabolism. In this prospective study, we enrolled 34 patients with type 2 diabetes mellitus (T2DM) on metformin monotherapy and 31 age-, sex- and BMI-matched controls. Among the patients, 18 received semaglutide, and 16 were treated with sitagliptin. Anthropometric and laboratory assessments were performed at baseline, 26 and 52 weeks. IGFBP levels were measured using ELISA. Both semaglutide and sitagliptin treatment significantly increased IGFBP-1 levels. IGFBP-3 levels were significantly decreased following sitagliptin therapy. No significant change in IGFBP-rp1 levels was observed with either treatment. Based on multiple regression analysis, the best predictors of IGFBP-1 were insulin and hsCRP, while the best predictor of IGFBP-3 was LDL-C level. Our findings suggest that semaglutide and sitagliptin may exert favorable effects on the GH/IGF-1 axis, potentially contributing to their beneficial metabolic outcomes in patients with T2DM. Full article
Show Figures

Figure 1

28 pages, 1912 KB  
Review
Pathologic Signaling and Disease Implications of Insulin-like Growth Factor Binding Proteins in Cancer, Cardiovascular Disease, and Fibrosis
by Zachary R. Sechrist, Jaeden S. Cortés, Nidhi R. Patel, Zoe J. Pittman, Gayathri Guru Murthy, Guangzhen Zhu, Calvin L. Cole and Benjamin D. Korman
Int. J. Mol. Sci. 2025, 26(21), 10248; https://doi.org/10.3390/ijms262110248 - 22 Oct 2025
Viewed by 1588
Abstract
The insulin-like growth factor binding protein (IGFBP) family consists of seven members, which are known for their roles in regulating canonical insulin-like growth factor (IGF) signaling and, more recently, a variety of non-canonical signaling pathways. This review will explore shared pathologic mechanisms amongst [...] Read more.
The insulin-like growth factor binding protein (IGFBP) family consists of seven members, which are known for their roles in regulating canonical insulin-like growth factor (IGF) signaling and, more recently, a variety of non-canonical signaling pathways. This review will explore shared pathologic mechanisms amongst the IGFBP family members in diseases like cancer and fibrosis which reveal the unique and redundant properties of this critical family of proteins and provides unique insight into how their regulation is not only relevant to cell metabolism, but also plays an emerging role in diverse processes including immunity, TGF-β signaling, hypoxia and angiogenesis, and senescence. Moreover, these molecules have shown promise both as biomarkers and therapeutics, and a deeper understanding of this system is needed to appreciate how leveraging their regulation may be able to ameliorate diverse organ pathologies. Full article
(This article belongs to the Section Molecular Pathology, Diagnostics, and Therapeutics)
Show Figures

Figure 1

15 pages, 6185 KB  
Article
Hybrid Receptor-Mediated Molecular Delineations in TNF-α and IGF-1-Induced Costimulatory Effects
by Chandra S. Boosani, Pradeep N. Subramanyam and Gopal P. Jadhav
Int. J. Mol. Sci. 2025, 26(20), 10027; https://doi.org/10.3390/ijms262010027 - 15 Oct 2025
Viewed by 694
Abstract
The growth-promoting roles of IGF-1 (Insulin-like Growth Factor 1) and the inflammation-modulating cytokine TNF-α (Tumor Necrosis Factor-alpha) have been substantially deciphered in various pathological conditions. Also, their biphasic roles in modulating cellular inflammation have been reported. While their independent signaling pathways are sufficiently [...] Read more.
The growth-promoting roles of IGF-1 (Insulin-like Growth Factor 1) and the inflammation-modulating cytokine TNF-α (Tumor Necrosis Factor-alpha) have been substantially deciphered in various pathological conditions. Also, their biphasic roles in modulating cellular inflammation have been reported. While their independent signaling pathways are sufficiently explored, recent studies have identified that their combined or costimulatory effects uniquely contribute to the regulation of different disease states. Such costimulatory effects appear to confer divergent and at times opposite effects on certain cellular processes. We and others in the literature have previously demonstrated that TNF-α and IGF-1 would independently induce the expression of SOCS3 (Suppressor of Cytokine Signaling-3, a tumor suppressor protein). However, their combined presence has been found to prevent SOCS3 expression. The cause of this divergent opposite effect remained unclear. Here, we provide structural evidence on the interactions between the receptors for TNF-α and IGF-1, and the expression patterns of intermediary proteins which play a prominent role in SOCS3 expression. Our analysis here presents new evidence which demonstrates that TNFR1 (Tumor Necrosis Factor Receptor-1) has the potential to form hybrid receptors with IGF1R (Insulin-like Growth Factor-1 Receptor). Formation of these hybrid receptors may preclude the intracellular signaling that leads to the inhibition of SOCS3. Additionally, we also identified a unique binding site on TNFR1, where SOCS3 by binding to this region is hypothesized to prevent the export of TNFR1 to cell surface. This could be one of negative feedback regulation mechanisms of SOCS3 associated with preventing inflammatory signaling. Our results described here delineate molecular mediators which could cause inhibition of SOCS3 when both TNF-α and IGF-1 induce their costimulatory effects. Full article
(This article belongs to the Section Molecular Immunology)
Show Figures

Figure 1

22 pages, 6898 KB  
Article
Bioactive Constituents and Antihypertensive Mechanisms of Zhengan Xifeng Decoction: Insights from Plasma UPLC–MS, Network Pharmacology and Molecular Dynamics Simulations
by Yu Wang, Yiyi Li, Zhuoying Lin, Niping Li, Qiuju Zhang, Shuangfang Liu, Meilong Si and Hua Jin
Pharmaceuticals 2025, 18(10), 1493; https://doi.org/10.3390/ph18101493 - 4 Oct 2025
Viewed by 1235
Abstract
Background/Objectives: Hypertension is a global health challenge. Zhengan Xifeng Decoction (ZXD), a classical traditional Chinese medicine, has shown clinical efficacy against hypertension. This study aimed to identify the bioactive constituents of ZXD and elucidate its antihypertensive mechanisms by integrating plasma UPLC–MS (ultra-performance [...] Read more.
Background/Objectives: Hypertension is a global health challenge. Zhengan Xifeng Decoction (ZXD), a classical traditional Chinese medicine, has shown clinical efficacy against hypertension. This study aimed to identify the bioactive constituents of ZXD and elucidate its antihypertensive mechanisms by integrating plasma UPLC–MS (ultra-performance liquid chromatography–mass spectrometry) analysis, network pharmacology, and molecular dynamics (MD) simulations. Methods: ZXD constituents and plasma-absorbed compounds were characterized by UPLC–MS. Putative targets (TCMSP, SwissTargetPrediction) were cross-referenced with hypertension targets (GeneCards, OMIM) and analyzed in a STRING protein–protein interaction network (Cytoscape) to define hub targets, followed by GO/KEGG enrichment. Selected protein–ligand complexes underwent docking, Prime MM-GBSA calculation, and MD validation. Results: A total of 72 absorbed components were identified, including 14 prototype compounds and 58 metabolites. Network pharmacology identified ten key bioactive compounds (e.g., liquiritigenin, isoliquiritigenin, and caffeic acid), 149 hypertension-related targets, and ten core targets such as SRC, PIK3CA, PIK3CB, EGFR, and IGF1R. Functional enrichment implicated cardiovascular, metabolic, and stress-response pathways in the antihypertensive effects of ZXD. Molecular docking demonstrated strong interactions between key compounds, including liquiritigenin, caffeic acid, and isoliquiritigenin, and core targets, supported by the MM-GBSA binding free energy estimation. Subsequent MD simulations confirmed the docking poses and validated the stability of the protein–ligand complexes over time. Conclusions: These findings provide mechanistic insights into the multi-component, multi-target, and multi-pathway therapeutic effects of ZXD, offering a scientific basis for its clinical use and potential guidance for future drug development in hypertension management. Full article
(This article belongs to the Section Pharmacology)
Show Figures

Figure 1

14 pages, 1200 KB  
Article
Predictive Modeling of Central Precocious Puberty Using IGF-1 and IGFBP-3 Standard Deviation Scores
by Rihwa Choi, Gayoung Chun, Sung-Eun Cho and Sang Gon Lee
Diagnostics 2025, 15(19), 2508; https://doi.org/10.3390/diagnostics15192508 - 2 Oct 2025
Viewed by 1437
Abstract
Background/Objectives: Central precocious puberty (CPP) is diagnosed via gonadotropin-releasing hormone (GnRH) stimulation testing, which can be burdensome in pediatric settings. This study evaluated the utility of baseline hormonal markers—particularly insulin-like growth fac-tor 1 (IGF-1) and IGF-binding protein 3 (IGFBP-3)—as auxiliary tools for [...] Read more.
Background/Objectives: Central precocious puberty (CPP) is diagnosed via gonadotropin-releasing hormone (GnRH) stimulation testing, which can be burdensome in pediatric settings. This study evaluated the utility of baseline hormonal markers—particularly insulin-like growth fac-tor 1 (IGF-1) and IGF-binding protein 3 (IGFBP-3)—as auxiliary tools for CPP diagnosis in Korean children. Methods: We retrospectively analyzed patients who underwent GnRH stimulation testing. Baseline LH, FSH, IGF-1, and IGFBP-3 levels were assessed, along with standard deviation scores (SDS) calculated using two different reference intervals. Multivariable logistic regression was performed to improve diagnostic accuracy. Performance was evaluated using area under the curve (AUC) values from receiver operating characteristic (ROC) analyses, stratified by sex. Results: Among 2464 Korean children (2025 girls and 439 boys), CPP diagnosis rates were 54.2% in girls and 65.6% in boys. Among baseline markers, FSH showed the highest AUCs using raw values with sex-specific cutoffs (AUC = 0.767 in girls and 0.895 in boys). Although IGF-1 SDS and IGFBP-3 SDS showed AUCs < 0.7 when used alone, predictive models incorporating these SDS values yielded higher performance (AUC = 0.800 in girls and 0.920 in boys. Conclusions: SDS-based IGF-1 and IGFBP-3 enhance CPP diagnosis when used in predictive models, emphasizing the need for sex-specific interpretation and standardized reference intervals in real-world clinical practice. Full article
(This article belongs to the Special Issue Advances in Laboratory Markers of Human Disease)
Show Figures

Figure 1

Back to TopTop