Sign in to use this feature.

Years

Between: -

Subjects

remove_circle_outline
remove_circle_outline
remove_circle_outline
remove_circle_outline
remove_circle_outline
remove_circle_outline
remove_circle_outline
remove_circle_outline
remove_circle_outline

Journals

Article Types

Countries / Regions

Search Results (41)

Search Parameters:
Keywords = IFC mapping

Order results
Result details
Results per page
Select all
Export citation of selected articles as:
30 pages, 10747 KB  
Article
Digital Twin Framework for Cutterhead Design and Assembly Process Simulation Optimization for TBM
by Abubakar Sharafat, Waqas Arshad Tanoli, Sung-hoon Yoo and Jongwon Seo
Appl. Sci. 2026, 16(4), 1865; https://doi.org/10.3390/app16041865 - 13 Feb 2026
Viewed by 291
Abstract
With the rapid advancement in information technology, the digital twin and smart assembly process simulation have become an integral part of the design and manufacturing of high-precision products. However, conventional Tunnel Boring Machine (TBM) cutterhead design and on-site assembly planning remain largely experience-driven [...] Read more.
With the rapid advancement in information technology, the digital twin and smart assembly process simulation have become an integral part of the design and manufacturing of high-precision products. However, conventional Tunnel Boring Machine (TBM) cutterhead design and on-site assembly planning remain largely experience-driven and fragmented, with limited interoperability between geological characterization, structural verification, and constructability validation. This study proposes a digital twin-driven framework for TBM cutterhead design optimization and assembly process simulation that integrates geology-aware design inputs, BIM-based information modelling, FEM-based structural assessment, and immersive virtual environments within a unified virtual–physical workflow. To ensure consistent data exchange across platforms, an IFC4.3-compliant ontology is established using a non-intrusive property-set (Pset) extension strategy to represent cutterhead components, geological parameters, FEM load cases/results, and assembly tasks. Tunnel-scale stress analysis and cutter–rock interaction modelling are used to define project-representative cutter loading envelopes, which are mapped to a high-fidelity cutterhead FEM model for iterative structural refinement. The optimized configuration is then transferred to a game-engine/VR environment to support full-scale design inspection and assembly rehearsal, followed by manufacturing and field deployment with bidirectional feedback. To validate the proposed framework, an implementation case study of a deep hard-rock tunnelling project is presented where five design iterations were tracked across BIM–FEM–VR and nine constructability issues detected and resolved prior to assembly. The results indicate that the proposed digital twin approach strengthens traceability from geology to loading to structural response, reduces localized stress concentration at critical interfaces, and improves assembly readiness for complex tunnelling projects. Full article
(This article belongs to the Special Issue Surface and Underground Mining Technology and Sustainability)
Show Figures

Figure 1

25 pages, 2777 KB  
Article
An IFC-Based Framework for Automated Integration of Structural Analysis Results to Support BIM-Based Code Compliance
by Wonbok Lee, Yurim Jeong, Woosung Jeong, Youngsu Yu, Sang I. Park and Bonsang Koo
Buildings 2026, 16(4), 746; https://doi.org/10.3390/buildings16040746 - 12 Feb 2026
Viewed by 284
Abstract
As the digitalization of construction standards accelerates, the integration of structural analysis results into Building Information Modeling (BIM) environments has become a critical prerequisite for effective BIM-based Automated Code Checking (ACC), particularly for structural code compliance. In current practice, structural analysis results generated [...] Read more.
As the digitalization of construction standards accelerates, the integration of structural analysis results into Building Information Modeling (BIM) environments has become a critical prerequisite for effective BIM-based Automated Code Checking (ACC), particularly for structural code compliance. In current practice, structural analysis results generated by Computer-Aided Engineering (CAE) tools are often manually transferred into IFC-based BIM models, leading to inefficiencies and increased risk of human error. To address this limitation, this study proposes an extended IFC-based representation, termed IFC-KR-Structure, designed to systematically organize and manage section-wise and load combination-dependent structural analysis results required for code compliance within the IFC environment. Based on the proposed schema, an automated CAE-to-BIM integration module was implemented within the IFC-KR Toolkit to enable direct integration of analysis results generated by a commercial CAE tool (midas Civil NX) into IFC models. The approach establishes consistent element correspondence between structural and BIM models through coordinate alignment and spatial mapping procedures and represents multidimensional analysis results using a schema-compliant, tabular data structure embedded within IFC models. The applicability of the proposed framework was validated using a prestressed concrete girder bridge case, confirming that structural analysis results were accurately mapped, stored, visualized, and subsequently utilized within a BIM-based ACC workflow. The results demonstrate that the proposed approach enables systematic reintegration of CAE-generated analysis results into BIM models and significantly improves the efficiency, consistency, and reliability of BIM-based code compliance processes. Full article
(This article belongs to the Section Construction Management, and Computers & Digitization)
Show Figures

Figure 1

18 pages, 5467 KB  
Article
Automated Dimension Recognition and BIM Modeling of Frame Structures Based on 3D Point Clouds
by Fengyu Zhang, Jinyang Liu, Peizhen Li, Lin Chen and Qingsong Xiong
Electronics 2026, 15(2), 293; https://doi.org/10.3390/electronics15020293 - 9 Jan 2026
Viewed by 513
Abstract
Building information models (BIMs) serve as a foundational tool for digital management of existing structures. Traditional methods suffer from low automation and heavy reliance on manual intervention. This paper proposes an automated method for structural component dimension recognition and BIM modeling based on [...] Read more.
Building information models (BIMs) serve as a foundational tool for digital management of existing structures. Traditional methods suffer from low automation and heavy reliance on manual intervention. This paper proposes an automated method for structural component dimension recognition and BIM modeling based on 3D point cloud data. The proposed methodology follows a three-step workflow. First, the raw point cloud is semantically segmented using the PointNet++ deep learning network, and individual structural components are effectively isolated using the Fast Euclidean Clustering (FEC) algorithm. Second, the principal axis of each component is determined through Principal Component Analysis, and the Random Sample Consensus (RANSAC) algorithm is applied to fit the boundary lines of the projected cross-sections, enabling the automated extraction of geometric dimensions. Finally, an automated script maps the extracted geometric parameters to standard IFC entities to generate the BIM model. The experimental results demonstrate that the average dimensional error for beams and columns is within 3 mm, with the exception of specific occluded components. This study realizes the efficient transformation from point cloud data to BIM models through an automated workflow, providing reliable technical support for the digital reconstruction of existing buildings. Full article
Show Figures

Figure 1

25 pages, 3564 KB  
Systematic Review
IFC and Project Control: A Systematic Literature Review
by Davide Avogaro and Carlo Zanchetta
Buildings 2026, 16(1), 91; https://doi.org/10.3390/buildings16010091 - 25 Dec 2025
Viewed by 651
Abstract
Project control in cost estimation, time scheduling, and resource accounting remains challenging, particularly when using the open-source Industry Foundation Classes (IFCs) format. This study aims to define the state of the art in integrating these three domains. A systematic literature review was conducted, [...] Read more.
Project control in cost estimation, time scheduling, and resource accounting remains challenging, particularly when using the open-source Industry Foundation Classes (IFCs) format. This study aims to define the state of the art in integrating these three domains. A systematic literature review was conducted, using a bibliometric analysis to map and interpret scientific knowledge and research trajectories, and an inductive analysis for a detailed examination of relevant studies. The analysis highlights a lack of clarity in applying the IFC standard across project control domains, as current practices often rely on non-standardized procedures, including incorrect use of classes or properties, creation of unneeded user-defined PropertySets and properties, or reliance on proprietary software. Integration of cost, time, and resource management remains limited, and proposed technological solutions generally require coding skills that typical professionals do not possess. Additional challenges include fragmented data across multiple databases, manual assignment of time, cost, and resource information, and limited collaboration, all of which are time-consuming and error-prone. There is a critical need for clearer guidelines on IFC usage to enable standardized procedures and facilitate the development of IFC-based tools. Automating these labor-intensive tasks could improve efficiency, reduce errors, and support broader adoption of integrated project control practices. Full article
(This article belongs to the Topic Application of Smart Technologies in Buildings)
Show Figures

Figure 1

15 pages, 1308 KB  
Article
Evolution of Convolutional and Recurrent Artificial Neural Networks in the Context of BIM: Deep Insight and New Tool, Bimetria
by Andrzej Szymon Borkowski, Łukasz Kochański and Konrad Rukat
Infrastructures 2026, 11(1), 6; https://doi.org/10.3390/infrastructures11010006 - 22 Dec 2025
Viewed by 518
Abstract
This paper discusses the evolution of convolutional (CNN) and recurrent (RNN) artificial neural networks in applications for Building Information Modeling (BIM). The paper outlines the milestones reached in the last two decades. The article organizes the current state of knowledge and technology in [...] Read more.
This paper discusses the evolution of convolutional (CNN) and recurrent (RNN) artificial neural networks in applications for Building Information Modeling (BIM). The paper outlines the milestones reached in the last two decades. The article organizes the current state of knowledge and technology in terms of three aspects: (1) computer visualization coupled with BIM models (detection, segmentation, and quality verification in images, videos, and point clouds), (2) sequence and time series modeling (prediction of costs, energy, work progress, risk), and (3) integration of deep learning results with the semantics and topology of Industry Foundation Class (IFC) models. The paper identifies the most used architectures, typical data pipelines (synthetic data from BIM models, transfer learning, mapping results to IFC elements) and practical limitations: lack of standardized benchmarks, high annotation costs, a domain gap between synthetic and real data, and discontinuous interoperability. We indicate directions for development: combining CNN/RNN with graph models and transformers for wider use of synthetic data and semi-/supervised learning, as well as explainability methods that increase trust in AECOO (Architecture, Engineering, Construction, Owners & Operators) processes. A practical case study presents a new application, Bimetria, which uses a hybrid CNN/OCR (Optical Character Recognition) solution to generate 3D models with estimates based on two-dimensional drawings. A deep review shows that although the importance of attention-based and graph-based architectures is growing, CNNs and RNNs remain an important part of the BIM process, especially in engineering tasks, where, in our experience and in the Bimetria case study, mature convolutional architectures offer a good balance between accuracy, stability and low latency. The paper also raises some fundamental questions to which we are still seeking answers. Thus, the article not only presents the innovative new Bimetria tool but also aims to stimulate discussion about the dynamic development of AI (Artificial Intelligence) in BIM. Full article
(This article belongs to the Special Issue Modern Digital Technologies for the Built Environment of the Future)
Show Figures

Figure 1

20 pages, 3528 KB  
Article
High-Precision Optimization of BIM-3D GIS Models for Digital Twins: A Case Study of Santun River Basin
by Zhengbing Yang, Mahemujiang Aihemaiti, Beilikezi Abudureheman and Hongfei Tao
Sensors 2025, 25(15), 4630; https://doi.org/10.3390/s25154630 - 26 Jul 2025
Cited by 4 | Viewed by 1676
Abstract
The integration of Building Information Modeling (BIM) and 3D Geographic Information System (3D GIS) models provides high-precision spatial data for digital twin watersheds. To tackle the challenges of large data volumes and rendering latency in integrated models, this study proposes a three-step framework [...] Read more.
The integration of Building Information Modeling (BIM) and 3D Geographic Information System (3D GIS) models provides high-precision spatial data for digital twin watersheds. To tackle the challenges of large data volumes and rendering latency in integrated models, this study proposes a three-step framework that uses Industry Foundation Classes (IFCs) as the base model and Open Scene Graph Binary (OSGB) as the target model: (1) geometric optimization through an angular weighting (AW)-controlled Quadric Error Metrics (QEM) algorithm; (2) Level of Detail (LOD) hierarchical mapping to establish associations between the IFC and OSGB models, and redesign scene paging logic; (3) coordinate registration by converting the IFC model’s local coordinate system to the global coordinate system and achieving spatial alignment via the seven-parameter method. Applied to the Santun River Basin digital twin project, experiments with 10 water gate models show that the AW-QEM algorithm reduces average loading time by 15% compared to traditional QEM, while maintaining 97% geometric accuracy, demonstrating the method’s efficiency in balancing precision and rendering performance. Full article
(This article belongs to the Section Intelligent Sensors)
Show Figures

Figure 1

25 pages, 3632 KB  
Article
A Semantic Web and IFC-Based Framework for Automated BIM Compliance Checking
by Lu Jia, Maokang Chen, Chen Chen and Yanfeng Jin
Buildings 2025, 15(15), 2633; https://doi.org/10.3390/buildings15152633 - 25 Jul 2025
Cited by 3 | Viewed by 2713
Abstract
In the architectural design phase, the inspection of design deliverables is critical, yet traditional manual checking methods are time-consuming, labor-intensive, and inefficient, with numerous drawbacks. With the development of BIM technology, automated rule compliance checking has become a trend. This paper presents a [...] Read more.
In the architectural design phase, the inspection of design deliverables is critical, yet traditional manual checking methods are time-consuming, labor-intensive, and inefficient, with numerous drawbacks. With the development of BIM technology, automated rule compliance checking has become a trend. This paper presents a method combining semantic web technology and IFC data to enhance human–machine collaborative inspection capabilities. First, a five-step process integrated with domain specifications is designed to construct a building object ontology, covering most architectural objects in the AEC domain. Second, a set of mapping rules is developed based on the expression mechanisms of IFC entities to establish a semantic bridge between IfcOWL and the building object ontology. Then, by analyzing regulatory codes, query rule templates for major constraint types are developed using semantic web SPARQL. Finally, the feasibility of the method is validated through a case study based on the Jena framework. Full article
(This article belongs to the Section Construction Management, and Computers & Digitization)
Show Figures

Figure 1

26 pages, 4353 KB  
Article
Integrating EPC Data into openBIM Workflows: A Methodological Approach for the Digital Building Logbook
by Francesca Maria Ugliotti and Elisa Stradiotto
Sustainability 2025, 17(13), 6005; https://doi.org/10.3390/su17136005 - 30 Jun 2025
Cited by 1 | Viewed by 1786
Abstract
European strategies are increasingly pushing for the optimisation of building energy performance, a goal that demands structured, in-depth knowledge of existing built heritage. In this scenario, digitalisation emerges as a key enabler, offering the opportunity to consolidate critical building lifecycle information through the [...] Read more.
European strategies are increasingly pushing for the optimisation of building energy performance, a goal that demands structured, in-depth knowledge of existing built heritage. In this scenario, digitalisation emerges as a key enabler, offering the opportunity to consolidate critical building lifecycle information through the progressive development of a Digital Building Logbook. Central to this process are openBIM models, which go beyond traditional geometric representations by introducing a semantic framework that integrates 3D geometry, spatial relationships and descriptive data, making the logic of the asset visible and queryable. This study presents a systematic methodology to link data from Energy Performance Certificates, structured in eXtensible Markup Language, with the Industry Foundation Classes standard. The proposed workflow includes a detailed analysis of data formats, classification of energy-related information and the mapping of correlations, whether through existing standards or custom Property Sets. The methodology is validated through an Italian case study, with data integration tested via visual programming. Looking ahead, the workflow will be automated to support the development of a visualiser capable of integrating both energy and Building Information Model domains. In doing so, representation evolves from a static tool into a dynamic interface for managing and analysing information, expanding the potential of digital drawing to describe, interrogate and simulate the energy behaviour of the built environment. Full article
Show Figures

Figure 1

27 pages, 2622 KB  
Article
Enhancing Interoperability Between Building Information Modeling and Building Energy Modeling: Alphanumerical Information Exchange for Energy Optimization in Early Design Stages
by Josef Miller, Larissa Schneiderbauer, Martin Hauer, Alexandra Jäger, Georg Fröch, Rainer Pfluger and Stephan Moser
Appl. Sci. 2025, 15(10), 5789; https://doi.org/10.3390/app15105789 - 21 May 2025
Cited by 2 | Viewed by 2056
Abstract
Building information modeling (BIM) has revolutionized integrated planning by optimizing costs, schedule, and material use. However, building energy modeling (BEM) remains underutilized in early design stages due to interoperability challenges between BIM and BEM tools. This study addresses these challenges by exploring standardized [...] Read more.
Building information modeling (BIM) has revolutionized integrated planning by optimizing costs, schedule, and material use. However, building energy modeling (BEM) remains underutilized in early design stages due to interoperability challenges between BIM and BEM tools. This study addresses these challenges by exploring standardized exchange requirements and introducing a novel toolchain that bridges BIM and BEM workflows. In the BIM2IndiLight project, over 400 standardized properties for daylighting, artificial lighting, and façade systems were validated, revealing the advantages and limitations of parameter standardization. Building on these insights, the BIM2BEM-Flow project developed a three-step toolchain that efficiently manages project- and company-specific properties, defines mapping rules, and integrates parameters via a BIM plugin for validated IFC export. The results demonstrate that combining standardized properties with a flexible, workflow-driven toolchain significantly enhances data exchange and interoperability between BIM and BEM. This integrated approach supports early-stage energy performance optimization and offers a promising pathway toward more efficient design processes in the AECO industry. Full article
Show Figures

Figure 1

31 pages, 3895 KB  
Article
Developing an Ontology for Concrete Surface Defects to Enhance Inspection, Diagnosis and Repair Information Modeling
by Fardin Bahreini and Amin Hammad
Infrastructures 2024, 9(12), 220; https://doi.org/10.3390/infrastructures9120220 - 5 Dec 2024
Cited by 3 | Viewed by 3259
Abstract
Facility maintenance requires thorough inspections throughout a facility’s lifecycle to ensure structural integrity and longevity. A significant challenge lies in managing the semantic relationships between various inspection data across different lifecycle phases and effectively representing inspection results. While numerous studies have focused on [...] Read more.
Facility maintenance requires thorough inspections throughout a facility’s lifecycle to ensure structural integrity and longevity. A significant challenge lies in managing the semantic relationships between various inspection data across different lifecycle phases and effectively representing inspection results. While numerous studies have focused on identifying, analyzing, repairing, and preventing defects, organizing and integrating this information systematically for future use remains unaddressed. This paper introduces the Ontology for Concrete Surface Defects (OCSD), a unified knowledge model that enables stakeholders to access information systematically. OCSD aims to enhance future asset management systems by providing comprehensive knowledge about concrete surface defects, encompassing inspection, diagnosis, 3R (Repair, Rehabilitation, and Replacement), and defect concepts. Although the integration with Building Information Modeling (BIM) standards like the Industry Foundation Classes (IFC) is not undertaken in this study, OCSD provides a foundational framework that can facilitate such mappings in subsequent studies or applications. The methodology includes reviewing existing literature to define relevant concepts, outlining steps for developing OCSD, creating its basic components, and evaluating its effectiveness. The semantic representation of OCSD was assessed through a survey, confirming its ability to clarify concepts and relationships in this field. Full article
Show Figures

Figure 1

20 pages, 23929 KB  
Article
Digital Twin Smart City: Integrating IFC and CityGML with Semantic Graph for Advanced 3D City Model Visualization
by Phuoc-Dat Lam, Bon-Hyon Gu, Hoang-Khanh Lam, Soo-Yol Ok and Suk-Hwan Lee
Sensors 2024, 24(12), 3761; https://doi.org/10.3390/s24123761 - 9 Jun 2024
Cited by 24 | Viewed by 8722
Abstract
The growing interest in building data management, especially the building information model (BIM), has significantly influenced urban management, materials supply chain analysis, documentation, and storage. However, the integration of BIM into 3D GIS tools is becoming more common, showing progress beyond the traditional [...] Read more.
The growing interest in building data management, especially the building information model (BIM), has significantly influenced urban management, materials supply chain analysis, documentation, and storage. However, the integration of BIM into 3D GIS tools is becoming more common, showing progress beyond the traditional problem. To address this, this study proposes data transformation methods involving mapping between three domains: industry foundation classes (IFC), city geometry markup language (CityGML), and web ontology framework (OWL)/resource description framework (RDF). Initially, IFC data are converted to CityGML format using the feature manipulation engine (FME) at CityGML standard’s levels of detail 4 (LOD4) to enhance BIM data interoperability. Subsequently, CityGML is converted to the OWL/RDF diagram format to validate the proposed BIM conversion process. To ensure integration between BIM and GIS, geometric data and information are visualized through Cesium Ion web services and Unreal Engine. Additionally, an RDF graph is applied to analyze the association between the semantic mapping of the CityGML standard, with Neo4j (a graph database management system) utilized for visualization. The study’s results demonstrate that the proposed data transformation methods significantly improve the interoperability and visualization of 3D city models, facilitating better urban management and planning. Full article
(This article belongs to the Section Intelligent Sensors)
Show Figures

Figure 1

18 pages, 4491 KB  
Article
Developing a Blockchain-Based Framework for Digital Archiving of BIM Using Axiomatic Design
by Tongrui Zhang, Keyu Chen, Yulian Tao and Hong Xue
Buildings 2024, 14(4), 1098; https://doi.org/10.3390/buildings14041098 - 15 Apr 2024
Cited by 3 | Viewed by 2481
Abstract
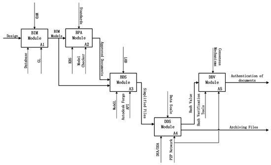
Building information modeling (BIM) has been attracting increasing attention in the architecture, engineering, and construction (AEC) industry in recent years. The wide spread of BIM marks the transition from 2D and paper-based archiving to 3D and digital archiving of project information. However, the [...] Read more.
Building information modeling (BIM) has been attracting increasing attention in the architecture, engineering, and construction (AEC) industry in recent years. The wide spread of BIM marks the transition from 2D and paper-based archiving to 3D and digital archiving of project information. However, the commonly used centralized managing approaches for BIM data have high risks of data loss and data tampering. With cryptographic algorithms and distributed databases, blockchain has the potential to address the limitations of data loss and trust in conventional BIM management methods. Therefore, this paper proposes a blockchain-based framework for digital archiving of BIM data. In this paper, the axiomatic design approach is utilized to design the archiving framework in order to systematically map the design parameters with the functional requirements and minimize the information contents. The proposed framework contains five modules, including the BIM module, building plan approval (BPA) module, building data simplification (BDS) module, distributed data storage (DDS) module, and digital document verification (DDV) module. Hyperledger Fabric is utilized to develop the blockchain system based on the proposed framework. In the end, a simple BIM model with 240 components and around 11,000 lines of content in the Industry Foundation Classes (IFC) file is taken as an illustrative example to validate the proposed blockchain approach. By storing the BIM model on to the developed blockchain, it is found that each transaction of a blockchain can store over 5000 lines of IFC contents with 0.09 s of uploading latency. The results show that the proposed blockchain-based approach can effectively and securely archive BIM data. Full article
(This article belongs to the Section Construction Management, and Computers & Digitization)
Show Figures

Figure 1

16 pages, 4862 KB  
Article
Perspectives of 3D Probabilistic Subsoil Modeling for BIM
by Andreas Wiegel, Andrés A. Peña-Olarte and Roberto Cudmani
Geotechnics 2023, 3(4), 1069-1084; https://doi.org/10.3390/geotechnics3040058 - 14 Oct 2023
Cited by 7 | Viewed by 2793
Abstract
Building information modeling (BIM) in the planning and construction of infrastructure projects, such as roads, tunnels, and excavations, requires the generation of comprehensive 3D subsoil models that encompass relevant geological and geotechnical information. Presently, this process relies on the deterministic interpolation of discrete [...] Read more.
Building information modeling (BIM) in the planning and construction of infrastructure projects, such as roads, tunnels, and excavations, requires the generation of comprehensive 3D subsoil models that encompass relevant geological and geotechnical information. Presently, this process relies on the deterministic interpolation of discrete data points obtained from exploratory boreholes and soundings, resulting in a single deterministic prediction. Commonly employed interpolation methods for this purpose include radial basis function and kriging. This contribution introduces probabilistic methods for quantifying prediction uncertainty. The proposed modeling approach is illustrated using simple examples, demonstrating how to use sequential Gaussian and Indicator Simulation techniques to model sedimentary processes such as erosion and lenticular bedding. Subsequently, a site in Munich serves as a case study. The widely used industry foundation classes (IFC) schema allows the integration of the model into the BIM environment. A mapping procedure allows transferring voxel models to the IFC schema. This article discusses the significance of incorporating uncertainty quantification into subsoil modeling and shows its integration into the BIM framework. The proposed approach and its efficient integration with evolving BIM standards and methodologies provides valuable insights for the planning and construction of infrastructure projects. Full article
Show Figures

Figure 1

16 pages, 3362 KB  
Article
Scan to BIM Mapping Process Description for Building Representation in 3D GIS
by Taewook Kang
Appl. Sci. 2023, 13(17), 9986; https://doi.org/10.3390/app13179986 - 4 Sep 2023
Cited by 13 | Viewed by 4248
Abstract
This paper introduces a novel approach for mapping process description with Scan data to Building Information Modeling (BIM) in a 3D Geographic Information System (GIS). The methodology focuses on automatically generating building mass and facade information on the GIS platform using Point Cloud [...] Read more.
This paper introduces a novel approach for mapping process description with Scan data to Building Information Modeling (BIM) in a 3D Geographic Information System (GIS). The methodology focuses on automatically generating building mass and facade information on the GIS platform using Point Cloud Data (PCD) of Airborne Laser Scanning (ALS). Advanced scanning techniques capture detailed geometry from the physical site and generate high-resolution point clouds, which are processed to create 3D models for GIS integration. The critical contribution of this research lies in a scalable Scan to BIM mapping process, which can be used for generating building footprints and masses, including attributes, on 3D GIS. The resulting integrated BIM–GIS dataset provides an accurate building mass, facade information, facility asset management, and architectural design and facilitates improved decision-making in urban planning based on enhanced visualization, analysis, and simulation. This study suggests a flexible Scan to BIM mapping process description based on use cases, including algorisms. Through prototype development, a case study demonstrates the effectiveness of the process approach, the automatic generation of BIM on a 3D GIS platform, and reducing the manual efforts. The proposed method automatically creates DEM, SHP, GeoJSON, IFC, and coordinate system information from scan data and can effectively map building objects in 3D GIS. Full article
(This article belongs to the Section Civil Engineering)
Show Figures

Figure 1

22 pages, 1988 KB  
Review
CityGML in the Integration of BIM and the GIS: Challenges and Opportunities
by Yi Tan, Ying Liang and Junxiang Zhu
Buildings 2023, 13(7), 1758; https://doi.org/10.3390/buildings13071758 - 11 Jul 2023
Cited by 59 | Viewed by 12740
Abstract
CityGML (City Geography Markup Language) is the most investigated standard in the integration of building information modeling (BIM) and the geographic information system (GIS), and it is essential for digital twin and smart city applications. The new CityGML 3.0 has been released for [...] Read more.
CityGML (City Geography Markup Language) is the most investigated standard in the integration of building information modeling (BIM) and the geographic information system (GIS), and it is essential for digital twin and smart city applications. The new CityGML 3.0 has been released for a while, but it is still not clear whether its new features bring new challenges or opportunities to this research topic. Therefore, the aim of this study is to understand the state of the art of CityGML in BIM/GIS integration and to investigate the potential influence of CityGML3.0 on BIM/GIS integration. To achieve this aim, this study used a systematic literature review approach. In total, 136 papers from Web of Science (WoS) and Scopus were collected, reviewed, and analyzed. The main findings of this review are as follows: (1) There are several challenging problems in the IFC-to-CityGML conversion, including LoD (Level of Detail) mapping, solid-to-surface conversion, and semantic mapping. (2) The ‘space’ concept and the new LoD concept in CityGML 3.0 can bring new opportunities to LoD mapping and solid-to-surface conversion. (3) The Versioning module and the Dynamizer module can add dynamic semantics to the CityGML. (4) Graph techniques and scan-to-BIM offer new perspectives for facilitating the use of CityGML in BIM/GIS integration. These findings can further facilitate theoretical studies on BIM/GIS integration. Full article
(This article belongs to the Special Issue Towards Effective BIM/GIS Data Integration for Smart City)
Show Figures

Figure 1

Back to TopTop