Next Article in Journal
An Improved Power Optimizer Architecture for Photovoltaic (PV) String Under Partial Shading Conditions
Next Article in Special Issue
Limits of Transferring User-Defined Quantity Takeoff Rules in 2D CAD and 3D BIM Using Semantic Vertices
Previous Article in Journal
The Health-Promoting Potential of Fruit Pomace and Its Application in the Confectionery Industry
Previous Article in Special Issue
A Conceptual Approach for the Knowledge-Based Computational Design of Prefabricated Façade Panels Using Constructability Features
 
 
Font Type:
Arial Georgia Verdana
Font Size:
Aa Aa Aa
Line Spacing:
Column Width:
Background:
Article

Enhancing Interoperability Between Building Information Modeling and Building Energy Modeling: Alphanumerical Information Exchange for Energy Optimization in Early Design Stages

1
Department of Structural Engineering and Material Sciences, University of Innsbruck, 6020 Innsbruck, Austria
2
Bartenbach GmbH, 6112 Wattens, Austria
3
Department of Computer Science, University of Innsbruck, 6020 Innsbruck, Austria
4
Hella GmbH, 9913 Abfaltersbach, Austria
*
Author to whom correspondence should be addressed.
Appl. Sci. 2025, 15(10), 5789; https://doi.org/10.3390/app15105789
Submission received: 7 February 2025 / Revised: 18 February 2025 / Accepted: 27 April 2025 / Published: 21 May 2025

Abstract

Building information modeling (BIM) has revolutionized integrated planning by optimizing costs, schedule, and material use. However, building energy modeling (BEM) remains underutilized in early design stages due to interoperability challenges between BIM and BEM tools. This study addresses these challenges by exploring standardized exchange requirements and introducing a novel toolchain that bridges BIM and BEM workflows. In the BIM2IndiLight project, over 400 standardized properties for daylighting, artificial lighting, and façade systems were validated, revealing the advantages and limitations of parameter standardization. Building on these insights, the BIM2BEM-Flow project developed a three-step toolchain that efficiently manages project- and company-specific properties, defines mapping rules, and integrates parameters via a BIM plugin for validated IFC export. The results demonstrate that combining standardized properties with a flexible, workflow-driven toolchain significantly enhances data exchange and interoperability between BIM and BEM. This integrated approach supports early-stage energy performance optimization and offers a promising pathway toward more efficient design processes in the AECO industry.

1. Introduction

Since the early 2000s, the architecture, engineering, construction, and operation (AECO) industry has experienced strong growth [1]. The field of building information modeling (BIM) has especially seen a noticeable increase in research publications since 2010, reflecting the rising interest and adoption of BIM within the AECO sector [2]. As a result, BIM has become increasingly used across the industry [3,4]. With BIM, project information is enriched within a digital model. The data can be used to communicate information among different stakeholders and tools, supporting a consistent and coherent exchange of information and reducing delays and mistakes during the planning and construction of a building. This allows for tasks, such as structural calculations, quantity and cost determination, or construction scheduling, to be optimized. However, BIM’s implementation challenges remain significant, and overall adoption still lags in many regions. While the exchange of information at the geometric level already works well, especially for structural and quantity calculations, there are problems associated with the exchange of data between energy simulation tools, especially involving alphanumeric information. Inconsistent naming of properties, proprietary exchange formats, and complex requirements lead to complications, especially when exchanging data between BIM and energy simulation tools. A lack of interoperability—the ability to exchange information between different tools as seamlessly as possible—presents a significant barrier. These challenges lead to unreliable and inconsistent data management within BIM tools, and post-processing steps are required, hindering the potential of BIM [5].
BIM review papers repeatedly emphasize interoperability as a fundamental challenge for the AECO industry. The most common problems identified include inconsistent data, a lack of semantic precision, and the absence of standardized data exchange formats. Addressing these interoperability issues is considered essential for the full adoption of BIM [6,7]. In particular, the transfer of BIM data to building energy models (BEMs) or building energy performance simulations (BEPS) is a challenge. Although converting a digital planning model’s geometry for energy simulation is itself a separate hurdle, this paper focuses instead on the exchange of alphanumeric information (metadata such as a wall’s thermal transmittance). For BIM-to-BEM workflows, solving semantic challenges is critical for the implementation of early design optimization. Each project, company, and BIM and BEM tool has its own alphanumeric information, and in order for different programs to communicate this information with each other, two things are necessary. Firstly, it must be available and exportable, and, secondly, it must be understandable (i.e., semantic). Standards can be helpful here for both requirements. Standards can help define what information should be available and how this information should be labeled. This ensures the completeness and comprehensibility of exchange requirements. By tackling these semantic issues, we can significantly improve the interoperability of BIM to BEM workflows [8]. While semantics are a fundamental problem of interoperability in BIM to BEM exchange, the correct provision, maintenance, and coordination of alphanumeric information in the model is another major challenge. Standards help to define requirements and describe properties, but managing this information in the models (BIM and BEM) and between the models, as well as in the database, remains a problem.
Databases for parameters are used to standardize the exchange requirements. However, this approach does not fully reflect the current state of software and practice. Standardization efforts do not adequately address the large number of complex requirements and associated volumes of alphanumeric information. Many aspects of the AECO sector are not covered, and the standards cannot map the project- and tool-specific requirements. In addition, often, these standards are not integrated into the models. As a result, databases with exchange standards often only serve as archives and cannot be meaningfully connected in practice [9]. Especially during the planning phase and the exchange of data between BIM and different tools used for energy simulations, these rigid and inert constructs are an obstacle to early energy design optimization.
The challenges addressed in the following work can be summarized as follows: (1) semantic problems due to different designations, (2) mapping information issues due to complex requirements, and (3) the need for flexible and adaptable structures. The identified challenges in alphanumeric interoperability motivate the present work: How can project- and tool-specific parameters make the integration of BIM and BEM more efficient? To what extent can flexible, toolchain-based approaches close existing gaps?
Interoperability was recognized as a central problem in the BIM2IndiLight project [10]. The aim was to develop a BIM2BEM framework that connects Autodesk Revit with DALEC—a web-based tool for thermal, daylight, and artificial lighting simulation [11]. Standardized properties and the use of IFC [12] play a key role in optimizing building performance in the early planning phase, achieving interoperability at the semantic level.
The experience that pure standardization without a functional link to BIM tools is insufficient motivated the follow-up project BIM2BEM-Flow. This developed a web-based platform (YAPS), which is used to manage project and tool-specific parameters and integrate them into BIM applications using defined workflows (PWM and RWM) (Figure 1).
The basis of the approach is the mapping of alphanumeric information between different tools. The integration of exchange parameters, with a stored mapping of different BEM/simulation tools, in the BIM application ensures that the IFC export works correctly, depending on the use case of the current work processes.
This article provides the outcomes from the finished BIM2IndiLight project and the current BIM2BEM-Flow project and presents an overview of interoperability approaches in BIM2BEM research. It is divided into three sections: (I) the results of the BIM2IndiLight project, (II) the creation of the web-based parameter management platform, and (III) a discussion of the findings.

2. Theoretical Background

The integration of building information modeling (BIM) and building energy modeling (BEM) holds significant potential for enhancing energy performance during early-stage building design. While BIM serves as a centralized platform for data aggregation and management, BEM focuses on simulating and optimizing energy performance [13]. However, despite advancements in both domains, seamless data exchange between BIM and BEM remains hindered by persistent interoperability challenges. These challenges stem from fragmented workflows, inconsistent parameter definitions across tools, and a lack of standardization [14,15]. This section critically examines the conceptual foundations of BIM-to-BEM integration, identifies key barriers, and evaluates emerging solutions to bridge these gaps.

2.1. BIM and BEM: Definitions and Synergies

A clear distinction must be drawn between the building information model (a digital asset enabling stakeholder collaboration [16]) and building information modeling (the process of creating and leveraging this asset). The model serves as a dynamic repository for cost estimation, structural analysis, and—critically—energy simulations. When shared across stakeholders, it enhances design coordination, operational control, and simulation accuracy [17].
The translation of BIM data into energy simulation inputs, termed “BIM2BEM” [18], enables iterative energy optimization during the design phase. As illustrated in Figure 2, this workflow operates through feedback loops, where simulations progressively refine design decisions to align with performance-based operational targets. However, its effectiveness hinges on interoperability—the ability to exchange and consistently interpret data across tools. Three interoperability levels underpin reliable BIM2BEM workflows [19]:
  • File/Syntax: Error-free file exchange between tools.
  • Visualization: Accurate geometric representation across platforms.
  • Semantic: Shared understanding of data meaning and context.

2.2. Interoperability Strategies in BIM2BEM

Current approaches to interoperability (Figure 3) fall into two basic categories:
  • Technology-based approaches
    • Integrated: Tightly coupled tools (e.g., BIM-embedded BEM plugins) minimize geometry errors but limit flexibility [20].
    • Central: Open formats like IFC/gbXML enable cross-tool compatibility but risk data loss during conversion [21,22].
    • Distributed: Visual programming languages (e.g., Grasshopper/Dynamo) bridge BIM and BEM engines (EnergyPlus and Radiance) but require technical expertise [20].
Since IFC cannot accommodate all necessary data exchanges, there are several methods available for updating and extending missing entities. El Asmi et al. (2015) [23] describe potential methods for extending IFC, as detailed in Figure 4.
  • Process-Driven Frameworks
  • Standardization initiatives like ISO 19650-1 [16] and IDS (Information Delivery Specifications) address workflow fragmentation by [24]:
    • Defining Exchange Requirements (ER): Specifying data needs per project phase.
    • Structuring Information Delivery Manuals (IDM): Aligning processes with stakeholder roles.
    • Enforcing IDS Compliance: Validating data quality and completeness.
All BIM-based BEM approaches have their strengths and weaknesses, but many struggle to optimize the design process during the early stages of a project.
The following table provides an overview of issues identified in various studies [20,25,26,27], along with potential solutions to these challenges.
In the BIM2IndiLight and BIM2BEM-Flow projects, a combined approach was adopted, and the methods used are highlighted in Figure 3 (blue and pink). By using a combined approach, the following challenges are addressed:
  • Repetitive Project/Model Preparation:
    • Success requires extensive upfront project/model preparation, but evolving design requirements and boundary conditions force teams to repeat this process for each new project.
  • BEM Tools Lack User-Friendliness:
    • Building energy simulation (BEM) tools are perceived as complex and inaccessible to non-experts, hindering their adoption in integrated workflows.
    • Their functions often misalign with architects’/planners’ needs, creating friction in collaborative design processes.
  • Time-Consuming and Redundant Workflows:
    • BEM tools typically require manual creation of separate energy models, adding time and effort to the planning process.
  • Integration Challenges:
    • The disconnect between BEM tools and integrated planning workflows limits their practical utility, especially in early design stages where rapid iteration is critical.
The preparation and post-processing of the digital asset, as well as the conversion and adaptation of BEM formats (e.g., converting formats, adjusting IFC files, and adding missing data in specific BEM tools), require a deep understanding of building physics and the entire process from early-stage to detailed design. Standardization, which reduces individual procedures while still supporting the overall workflow, can help to resolve some of this complexity. Standards such as ISO 17412-1 [28], ISO 29481-1 [29], and ISO 19650-1 [16] aim to address two major challenges: simplifying the BIM process and providing precise definitions of exchange criteria. These standards help to ensure that BIM processes and data transfers are well-structured and clearly defined, resulting in more effective project workflows.

3. Standardization

As outlined in Table 1, implementing standards is key to overcoming BIM integration challenges, including BIM-to-BEM processes. Standardizing processes, concepts, and data models creates a unified framework that supports project management, aligns stakeholder expectations, and reduces errors [30]. In information management, this approach aims to achieve the following:
  • Enable efficient and effective data transfer;
  • Reduce unnecessary data exchange;
  • Streamline decision making with focused information [31].

International Standards

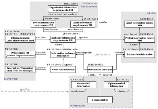
International standards, such as those depicted in Figure 5, harness technology to ensure smooth interoperability while meeting information exchange requirements (e.g., EIRs and BEPs). The ISO 19650 [16] series, introduced in 2018, lays the groundwork for BIM information management by defining key concepts and introducing LOIN—a framework that specifies the minimum necessary geometric, alphanumeric, and documentary details per EN 17412 [28]. Similarly, the ISO 29481 [29] standard defines IDMs, which connect construction processes with precise information specifications, leading to improved data quality and availability. Together, these standards work to create a clear, organized BIM workflow that minimizes misunderstandings. While not every aspect of BIM can be standardized, focusing on exchange properties is essential for achieving true interoperability, especially between BIM and BEM.
The standards provide a framework for defining and describing exchange requirements. Complex, time-consuming, and often manual processes can lead to potential errors. Typically, companies enrich these requirements during their initial BIM projects and then update them as needed. Despite these efforts, interoperability continues to pose significant challenges in both BIM and BIM-to-BEM workflows [23]. Addressing these issues early in the project lifecycle reduces complications in later stages. Rather than having project partners independently define exchange requirements, supporting standardized platforms and predefined exchange criteria can save time, reduce costs, and minimize errors [14]. Although standardized properties alone do not fully guarantee interoperability, they significantly reduce the need for later adjustments related to geometry, topology, and semantics caused by mismatched interfaces and translation issues [32].

4. Methodology

To address the challenges of interoperability between BIM and BEM, this research draws on two interlinked projects: BIM2IndiLight and BIM2BEM-Flow. These projects span the period from 2017 to 2025 and represent a phased approach to address the issues of parameter standardization and workflow optimization.
The first project, BIM2IndiLight, focused on researching and validating exchange parameters for daylighting, artificial lighting, and façade control systems. Through extensive data collection and analysis, over 400 parameters were identified, validated, and documented to establish a foundation for standardized information exchange.
Building on these results, the second project, BIM2BEM-Flow, aimed to translate the theoretical findings into practical tools. In this phase, the focus was on developing a toolchain consisting of two web-based applications and a Revit plugin. The objective was to enable efficient management, assignment, and coordination of project- and company-specific parameters and to simplify their integration into BIM applications for energy simulations.
This section describes the methods used in these projects, including data collection, development processes, collaboration with stakeholders, and the integration of tools and technologies such as Revit. Together, these efforts constitute a holistic strategy to improve interoperability between BIM and BEM.

4.1. BIM2IndiLight (2018–2022): Research and Validation of Exchange Parameters for Daylight, Artificial Light, and Facade Control

The motivation behind the project was to expand the ASI property server with selected and validated properties from the areas of daylighting and artificial lighting, shading systems, and their control in order to advance their standardization. The properties from the DALEC calculation tool were also compared with these standardized properties and, if not already mapped, incorporated. In addition, the validated parameters were compared with IFC2x3 and the new IFC 4.3 standard (ISO standard 16739 [12]) to identify overlaps. Although the resulting standardized parameters were originally published on the ASI Property Server, a change in the ASI’s structure and strategy has since rendered these results unavailable.
By offering predefined, standardized properties, detailed information (such as phase and exchange scenarios) can be accessed and implemented directly, bypassing the lengthy, complex, and error-prone process of manually defining these properties. As a result, using standardized properties can streamline tasks like those illustrated in Figure 6.
To facilitate the standardization of properties during the BIM2IndiLight research project, four task groups were established, involving representatives from the University of Innsbruck, HELLA Sonnen- und Wetterschutztechnik GmbH (Abfaltersbach, Austria), and Bartenbach GmbH (Wattens, Austria) (see Figure 7). These groups identified the properties necessary for information exchange with the DALEC simulation tool and for describing components related to daylight and artificial lighting, such as shading devices, lamps, and luminaires. Additionally, properties related to sensors and controls were defined to support personalized daylight and artificial lighting control [33]. This process followed a methodology previously used successfully in the standardization of component descriptions for the ASI Property Server, resulting in the creation of a dedicated BIM2IndiLight library [34].
Relevant standards and guidelines were first reviewed to identify and document the most important properties (see Figure 7). These properties were then enriched using practical data from literature, product datasheets, and additional documentation, providing comprehensive descriptions and up-to-date overviews of each component. After comparing these properties with those defined in the IFC standard, necessary modifications were made. Further details—such as descriptions, value lists, and normative references—were also integrated into the datasets.
Throughout this process, various areas of expertise contributed seamlessly to the property definition. For instance, essential parameters from the DALEC system [11]—largely based on ISO 13790 [35]—were prioritized to support the BIM2IndiLight workflow between Revit and DALEC [36], with a focus on daylight and artificial light as core elements. In parallel, properties for control systems were assembled based on previous project experience and guidelines (originating from the VEC-Module [37]), ensuring compliance with standards such as EN 13790 [35] and EN 17037 [38]. This work also incorporated HVAC control properties based on standards like EN 13779 [39] and EN 16798 [40], strengthening strategies for energy efficiency.
In the daylight domain, properties were sourced from research-specific documents, product literature, and standards like DIN 14501 [41] and DIN 410 [42]. Sensor and commissioning-related controls were included, while motor properties were cross-checked against DIN 60034-1 [42] and DIN 60043-5 [43]. Finally, in the field of artificial lighting, experts gathered properties from technical standards and norms. This effort evolved through collaboration with manufacturers, the Swiss lighting software community, the ZVEI BIM group, and a CEN task force [44,45]. The resulting list comprehensively covers both photometric and electronic lamp properties, as well as detailed luminaire attributes—including naming, mounting, mechanics, electronics, lifetime, safety, and control aspects—ensuring robust support for simulation-assisted design from early-stage to detailed design.

4.2. BIM2BEM-Flow (2021-Ongoing): Development of the Web-Tool and Revit Plugin

During the BIM2IndiLight project, it became evident that merely providing standardized parameters without a functional link to tools limits the usability of the ASI Property Server. Due to the limitations of the existing database system, establishing such a connection was not possible. Consequently, the BIM2BEM-Flow follow-up project developed a new database system (YAPS) and workflow (PWM and RWM) (Figure 1) that enables easier integration with new tools and developments. Properties from the BIM2IndiLight project were transferred to the YAPS. BIM2BEM-Flow aims to establish a workflow-driven toolchain for defining exchange properties between different software tools in the BIM and BEM environments (e.g., Revit to DALEC). The specified properties are automatically synchronized in the digital building model, allowing for the continued use of properties defined in BIM2IndiLight (Figure 8).
Not only does the standalone provision of standardized parameters without a functional connection to BIM or BEM tools pose a challenge, but the rigid structure of the standard property server can also be a hurdle for users in the AECO industry. Many companies have their own property lists developed over time, and tools have specific requirements for properties, necessitating a more flexible approach [46]. The lack of standardized procedures for integrating BIM and BEM, as well as interoperability issues, further complicates the process, underscoring the need for more flexible and adaptable systems. These challenges underscore the importance of developing more adaptable and user-friendly systems to meet diverse needs [47]. The main challenge for BIM2BEM-Flow is, therefore, to offer reusable properties while maintaining the flexibility to adapt to changes.
As part of BIM2BEM-Flow, three applications were developed to support a consistent BIM workflow: (I) a web-based platform for creating, describing and managing company- or project-specific properties and their mapping (YAPS); (II) a web-based platform for creating workflows that outline a clear, comprehensive process (BIM tool, BEM tool, phase, use case, parameter library, and responsible parties) (PWM); and (III) a Revit plugin to coordinate this information within the BIM tool (RWM). This study focuses on YAPS (I).
Feedback from industry partners in the BIM2IndiLight project and practical application experience highlighted the need for a functional interface connection to demonstrate the server’s practical value. A survey, conducted under the leadership of “Digital Findet Stadt” [48], gathered insights from architects, planners, facility managers, BIM consultants, and research offices. The survey participants were also invited to a workshop where the BIM2BEM-Flow project concept was presented. This approach allowed for the early identification of needs and helped to specify the project requirements. In workshops and in direct discussions with participants, the project concept was well received, and further discussions helped to fine-tune the requirements. In summary, the following needs were mentioned by the industry:
  • Ease of use;
  • User-friendly interface;
  • Clear documentation of responsibilities (to establish trust in the data).
Based on this feedback, the web-based platform for managing company- and project-specific parameters was designed and implemented.
The database structure follows the IFC format, which, along with gbXML, is one of the few open exchange formats that support comprehensive building mapping and is compatible with most BIM tools currently available [49,50]. The objective of the database developed in BIM2BEM-Flow was not to provide a server with standardized parameters, but rather to create a user-friendly application where company- and project-specific parameters can be defined and managed. These data belong to the company or project stakeholders and can be modified, expanded, and reused in future projects by the participating companies. The parameters created can then be integrated into the building design through a Revit plugin. Although the database itself is manufacturer-independent, the plugin developed for BIM2BEM-Flow is specific to Revit, as the project participants use this software. Similar parameter management has been implemented by BIMQ [51]. However, the goal of BIM2BEM-Flow is to optimize the workflow from design to energy simulation, supporting energy-efficient building optimization. The requirements extend the database structure’s functionality to include the following aspects:
  • Mapping parameters (server → BIM → BEM (simulation));
  • Connecting default value libraries to parameter libraries;
  • Defining threshold values for result certification/verification;
  • Data import capability;
  • Access to the data via external tools through an API.

5. Results

The results of this research demonstrate the progress made in addressing the interoperability issues between BIM and BEM, focusing on the exchange of alphanumeric information in the early design phase. The two projects, BIM2IndiLight and BIM2BEM-Flow, have achieved significant advances in the standardization of exchange parameters and the development of practical tools to streamline workflows.
The first project, BIM2IndiLight, culminated in a comprehensive list of standardized parameters for exchange between BIM and BEM, focusing on critical aspects such as daylighting, artificial lighting, and façade control. The validation process ensured the robustness of these parameters and provided valuable insights into their practical application in the AECO industry.
Building on these foundations, the second project, BIM2BEM-Flow, resulted in the development of two web-based applications and a Revit plugin. The toolchain developed is designed to support project- and company-specific parameter management and seamless integration into BIM to BEM workflows. With these tools, users can effectively define, assign, and coordinate exchange parameters, thereby increasing compatibility during BIM-to-BEM data exchange. The parameters from the BIM2IndiLight project are stored in the BIM2BEM-Flow database YAPS and made available for use.
This chapter presents the results of both projects and illustrates their contributions to improving interoperability and supporting energy optimization through standardized workflows and innovative tools.

5.1. Outcomes of BIM2IndiLight

In total, 454 properties were defined across the task groups. During a subsequent comparison, 26 instances of property overlap were identified. These overlaps occurred when different packages representing the same information within the model, with naming conventions and supplementary details either identical or slightly varied. To resolve these overlaps, task group representatives convened to harmonize properties and prevent duplication (Table 2). As a result, 428 properties remain necessary for the DALEC simulation tool and for describing model components related to daylight and shading systems, lamps, luminaires, and user-specific lighting controls. Existing IFC properties were examined and aligned with these new properties wherever they conveyed similar information. As shown in Table 3, roughly one-third of the DALEC properties correspond to IFC2x3 properties, providing a solid foundation for early design stages that primarily involve basic model content covered by IFC.
However, the correspondence of properties for artificial lighting and daylight components was significantly lower. The ZVEI BIM group is actively working on the standardization of artificial lighting components, and only ~10% of the daylight properties and 2% of the sensor/control properties match IFC2x3. This discrepancy arises because these properties are more detailed and do not directly align with the IFC standards. In summary, the IFC2x3 does not provide an adequate database for accurate component descriptions or effective energy simulations and lighting designs. Table 3 presents the results by sector. While the ZVEI group has standardized artificial lighting properties for ONR CEN/TS 17623, over one-third of the DALEC properties derive from standards, with the remaining sourced from additional documentation or specific research. For daylight components, nearly half of the properties originate from standards and are further supplemented by component datasheets. Although sensor and control properties in building models lack full standardization, approximately 72% are defined by existing standards and guidelines.
The LOIN is a framework that outlines the scope and level of detail for information to be exchanged. According to EN 17412-1 [28], LOIN should encompass a combination of geometric information, alphanumeric data, and documentation. When defining LOIN, a distinction is made between geometric and alphanumeric data. As shown in Table 4, each package primarily focuses on alphanumeric information, underscoring that a purely geometric representation of a building model offers limited value for simulation purposes.
The BIM2IndiLight project aimed to establish a practical workflow for the AECO industry. All properties investigated and defined were documented in the BIM2BEM-Flow database and will become available upon release of the BIM2BEM-Flow results.
As part of BIM2BEM-Flow, the BIM2IndiLight parameters were revisited and refined. Duplicate entries—largely arising from differentiating façade systems—were merged, reducing the total to 385. These parameters were then aligned with the new IFC 4.3 standard. To verify compliance, we applied a brute-force method: all IFC 4.3 property sets (n = 644) and their parameters (n = 3642) were extracted into a list. An algorithm was generated, and each candidate list was manually reviewed to confirm true matches. This manual step was necessary because linguistic similarity does not guarantee correct IFC entity assignment. For example, maintenance factor—window or maintenance factor—heating makes a difference. The results of the matches were assigned to one of four categories (0—no assignment, 1—clear assignment, 2— complex assignment, 3—theoretically available but not quite correct). Category 2 reflects parameters essential in the early planning phase but nested too deeply in the IFC for early design. For example, the maximum luminance on the façade as a limit value for glare protection is relevant in the early planning phase but is nested in the IfcSensor entity. However, it is far too early to place sensors in the early design phase. For the 385 parameters, no match could be determined for 40%, a clear match for 44%, a complex match for 11%, and a theoretical match for 6% (Table 5). “Theoretically available but not quite correct” indicates ambiguous results that my be interpreted differently.

5.2. Outcomes of BIM2BEM-Flow

The project- and company-specific parameter management database (YAPS) allows for a realistic building structure depiction through virtual and physical building components, similar to IFC. Alphanumeric component and room information can be mapped using parameter sets. Default sets can be defined for early energy design optimization, enabling architects to use validated values during initial design and conduct simulations early on. A threshold value library is also included to customize the mapping of simulation results. However, the core of the database is property mapping, which ensures proper integration into BIM tools and validated alphanumeric export in IFC format.
A user-friendly UI was developed to facilitate the creation, editing, and management of libraries. Companies or project stakeholders can now create and manage flexible, reusable property libraries. For example, a company can maintain a single, ever-expanding library that—through mapping—supports multiple tools, or create separate libraries for different simulation tools (e.g., EnergyPlus V. 24.2.0, PHPP V10.5, and DALEC V1.5). Since merely hosting standardized parameters on the server proved insufficient for practical connection and usability, the results from BIM2IndiLight were transferred to the BIM2BEM-Flow platform, and initial mappings were created for the Revit2DALEC and PHPP tools.

5.2.1. Database Structure

In addition to the web UI for creating libraries and parameters, etc., libraries can also be imported entirely via a CSV structure. This capability enables existing data records, often maintained in Excel format, to be easily transferred to the database. The database features a modular architecture and a RESTful API, facilitating seamless integration with external tools and access to database data. To use the platform, a company must register an account. Once registered, the company can grant administrative access to its employees. Library managers bear significant responsibility, as all downstream processes, including simulation, rely on the accuracy of the data stored on the server (see Figure 9; YAPS Manager or Property Manager). Users can create libraries, such as a comprehensive company library or one specifically for a project. These libraries can be shared with other companies involved in the same project. The coordination of libraries among different project participants or companies takes place within the Project Workflow Manager (PWM), developed in BIM2BEM-Flow and mentioned here for context.
A library consists of component classes (building elements), which can be either virtual (e.g., room and project) or physical (e.g., window and wall), and can be linked hierarchically. This hierarchical structure is crucial for inheritance, allowing parameters (e.g., name) to be passed from parent to child components (Figure 10).
Building Element
A library element includes attributes such as name, IFC class, optional type assignment, description, and associations with parameter groups (see Figure 11). Linking to an IFC class is essential, as Revit’s import process depends on this classification (e.g., Building → IfcBuilding). For example, if the IFC import settings in Revit map Building → IfcBuilding, the component class “Building” is translated to the Revit BuildInCategory (Revit-API specific element) “Building Model”. By working with the open-standard IFC entities, the database structure remains manufacturer-independent.
Parameter Group
A parameter group includes a name, an optional IFC ID that can be used for mapping, and an optional description, along with a list of parameters and a mapping list for various simulation applications (Figure 12). The parameter group name is specific to the database (e.g., ASI_Raum), but it can store multiple mappings for IFC export (Figure 13). E.g., for Revit2DALEC import to work correctly, the room parameters must be stored within the IfcPropertySet ASI_Raum, as Revit2DALEC looks for this specific property set.
A parameter group can either be assigned to an existing component class, or an existing parameter group can be linked to a component class.
Parameter
A parameter is defined using the following attributes; the mandatory fields are marked with an *:
  • Name *
  • Value type *
  • Relevant from phase
  • Building-Smart GUID
  • Discipline
  • Description
  • UUID
  • Data type *
  • Documentation
  • Dimensioning *
  • Parameter type *
Parameters can belong to one or more parameter groups, where they are listed accordingly. Each parameter may also have mappings for BIM or simulation tools (see Figure 14). The library’s parameter name is flexible, but mappings ensure that it is exported to the IFC with the correct name for the specific simulation tool. Use cases can be assigned to the parameter in line with ÖNORM A6241-2 [52]. Although phase and use case fields are currently optional, they will be used in future workflows to align parameters with the BIM model’s phase and use case for improved clarity.
The “dimensioning” attribute links to internal Revit API dimensioning variables, while the “data type” maps to Revit’s internal data types. The “value type” can either be free-form or a predefined list (e.g., Usage—Office|Meeting|Kitchen|Toilet, etc.). Similar to Revit, the “parameter type” can be set to either “Instance” (specific to a component) or “Type” (applies to all components of the same type). If a parameter lacks a mapping for the BIM tool, it is newly created; otherwise, the existing BIM property is adopted based on the mapping (see Figure 14, red box). Proper API naming alignment with the Revit API internal naming conventions is crucial.
Note: Revit was the BIM tool used in this project, which explains the frequent references to Revit property mappings. While the Revit Workflow Manager plugin integrates and manages server-sourced properties, the underlying database structure remains tool-independent and can be linked to other BIM platforms in future developments.
Default-Sets
Supporting BIM2BEM workflows involves parameter implementation in the BIM model, correct IFC export, and providing default parameter values during the early planning phase. This allows planners to use default values without having to define them themselves. Each parameter library can contain multiple default value sets, which can be used to fill properties with values within Revit (Figure 15).
The described server structure is illustrated in Figure 16. Companies or projects manage libraries that consist of building elements with properties and default values, which are imported through IFC assignments using Revit’s import options to map IFC entities to Revit building elements (BuiltInCategory). Building elements can include multiple parameter sets, each containing several parameters. To import the data into Revit, mapping to at least one IFC element is required. In Revit, parameters are then populated either manually or by assigning them default values from the library.
The Revit “BuiltInCategory” is linked to an IFC element through Revit’s export options. The “Export user-defined property sets” option (Figure 17) allows for the creation of a mapping file for Revit IFC export. This mapping file is automatically generated by a BIM2BEM-Flow-specific program.
Threshold-Values
The BIM2BEM-Flow project also includes a web-based application for the standardized presentation of simulation results from different tools using CSV-based mapping. Although only briefly mentioned here, this application enables users to select which simulation results are displayed (see Figure 18). The parameter database is leveraged to map result and limit-value libraries. For this purpose, a new library is created on the server, where output parameters (e.g., annual heating demand, primary energy demand for artificial light, and daylight autonomy) are defined instead of input parameters.
In the “Limit-values” tab, one or more threshold value sets can be defined, using parameters from the result library. These sets can represent standards, such as the Passive House (PH) standard with a maximum annual heating demand of 15 kWh/(m2·a). Thresholds can be defined as minimum, maximum, or within a specific range (Figure 19). For example, while a minimum daylight autonomy is important, excessive values can cause glare or overheating. The defined threshold value library can be used in the web-based tool to visualize simulation results.

5.2.2. Side Note Project Workflow Manager (PWM) and Revit Workflow Manager (RWM)

The entire BIM2BEM flow project comprises a three-stage workflow, enabled by three applications. (I) a web-based application for defining and managing properties and their mapping to BIM and simulation tools (YAPS); (II) a web-based application for defining workflows (PWM), each representing a clearly defined and complete use case; and (III) a Revit plugin (Revit Workflow Manager—RWM) to integrate and manage information within the BIM model and ensure the export of a validated IFC. While this publication focuses on the database (YAPS), the PWM and RWM applications are briefly explained to provide an overall picture of the work.
Thanks to the described database functionality, a property library can now appear, as shown in Table 6.
A parameter in the library includes mappings to a BIM tool (Revit) and multiple simulation tools (e.g., IES VE, DALEC, and PHPP), as well as several default sets that can represent different standards (e.g., DGNB Gold and PH standard). A workflow can now be defined using the PWM, specifying the following:
  • The responsible BIM person and their chosen tool;
  • The responsible simulation person and their chosen tool;
  • The use case;
  • The project phase (currently optional but reserved for future functionality).In addition, the YAPS library to be used must be selected (see Table 7).
The user can now log in to RWM and will see only the workflows assigned to their account. When a user imports a workflow into the BIM model, only properties required by that workflow (e.g., the simulation tool—in this example, DALEC)) are imported. The user can then populate these properties either manually or automatically using values from the default set. Referring to Table 6 and Table 7, only the properties “Thermal Transmittance Coefficient” and “Visible Light Transmittance” are imported. By selecting the PH Standard default set, these values are filled as 0.6 [ W / ( m 2 · K ) ] and 0.7 [-], respectively, and the parameters are exported to the IFC via the mapping as “U-Wert” and “VLT”.

6. Discussion

The integration of BIM and BEM is fundamental for optimizing energy performance in early design stages. However, the process is hindered by extensive, repetitive project and model preparation. Each new project often requires a fresh definition of exchange requirements—even when companies have established internal standards over many years. This repetitive preparation is further intensified by evolving design requirements and boundary conditions. In addition, the disconnect between architects’ workflows and the complexity of BEM tools creates conflicts in collaborative processes, further hindering energy optimization decisions.

6.1. Standardization

Standardization remains a foundation for reliable information exchange between BIM and BEM. The BIM2IndiLight project demonstrated that defining and validating over 400 standardized parameters can provide a robust basis for property mapping. Standardized parameters are particularly valuable during the definition of EIRs, ERs, and IDMs, offering a consistent framework for information mapping. They also ensure uniform communication among stakeholders, reducing errors when transferring data between diverse software platforms. Of course, this is only the case if both application sides follow the standards. However, many BEM applications lack support for alphanumeric information import.
Nonetheless, standardized parameters alone are not enough. The rapid evolution of design requirements and the nearly infinite variety of possible parameters make manual updating both time-consuming and error-prone. Furthermore, cross-border projects face conflicting national standards, underscoring the need for a more dynamic, adaptable approach. Such an approach should make parameter libraries more flexible and include default value libraries for practical implementation.

6.2. Toolchain Development

To bridge the gap between standardization, a need for flexible requirement adaptation, and practical application, the BIM2BEM-Flow toolchain was developed. This innovative system integrates a web-based property management server (YAPS), a workflow management interface (PWM), and a Revit-integrated plugin (RWM). Key features of this toolchain include the following:
  • Mapping Parameters (server → BIM → BEM): The toolchain ensures that parameters are correctly mapped from the central database into BIM models and then translated for use in energy simulation tools, thereby streamlining the data exchange process.
  • Connecting Default Value Libraries: By linking default value libraries directly to parameter libraries, the system provides validated, ready-to-use data that can be automatically assigned during the early design phase. This reduces manual input and minimizes errors.
  • Defining Threshold Values for Certification/Verification: The integrated framework allows users to set and manage threshold values for simulation results. This is crucial for establishing certification criteria (e.g., Passive House standards) and for verifying the performance of the design against energy efficiency benchmarks.
  • Data Import Capability and API Access: Recognizing that many organizations already manage data in formats such as Excel, the toolchain supports full data import functionality. Furthermore, an API facilitates access to and integration of the parameter data with external tools, enabling a seamless, automated workflow.
This approach not only addresses the disconnect between BIM and BEM by creating a centralized, flexible, and adaptable management system, but it also overcomes the essential limitations of existing BEM tools, which are often perceived as complex and not user-friendly. By providing an intuitive interface and automating the mapping process, the toolchain helps to reassign responsibilities clearly, allowing property managers to oversee data accuracy and reducing the burden on architects.

6.3. Early Design Optimization

Early design decisions have a disproportionately large impact on building energy performance. Integrating BIM and BEM into the early planning phase not only accelerates the iterative design process but also ensures that energy simulations are closely aligned with the evolving architectural model. With the new toolchain, architects and planners can accomplish the following:
  • Quickly import workflow-based parameters and default values, ensuring model completeness from the outset.
  • Rely on automated parameter mapping to maintain consistency across different design phases—even as simulation requirements change from early planning to detailed execution.
  • Benefit from a system that minimizes redundant workflows. Instead of creating separate energy models manually for each design iteration, the integrated approach supports rapid, automated updates, allowing teams to focus on refining design alternatives.
  • Avoid duplication of work in BEM tools by providing important simulation data already in the IFC.
In summary, the combined approach of flexible and customizable parameters and a dynamic, integrated toolchain addresses major obstacles in BIM2BEM workflows. It reduces the repetitive work inherent in project/model preparation, mitigates the complexity of BEM tools, and provides a pathway for rapid, reliable energy optimization in the early design stages.

6.4. Specific Discussion on the YAPS

At the heart of the BIM2BEM-Flow toolchain lies the YAPS Parameter Server—a highly flexible, user-driven platform for managing exchange parameters. One of YAPS’s most notable strengths is its flexible structure, which allows users to freely create and organize libraries. This design freedom transforms YAPS from a mere parameter repository into a dynamic hub for knowledge sharing and customization. Because of its flexibility, YAPS can serve multiple roles:
  • Public Libraries and Standardization: YAPS supports the creation of public libraries that comply with industry standards. These libraries can be accessible for projects and organizations, providing a consistent and validated set of parameters for energy simulation and building performance assessment. In this model, simulation software companies can contribute to validated libraries that are pre-mapped for tool-specific imports. This not only reinforces trust in the simulation process but also streamlines the integration of BIM data into BEM tools.
  • Private Custom Libraries: Beyond public standard libraries, YAPS empowers individual companies and project teams to develop private, fully individualized libraries. These libraries can be tailored to reflect unique project requirements, specific company standards, or proprietary simulation processes. This adaptability ensures that, while there is a push towards standardization, there is also room for innovation and customization where needed.
  • Flexibility in Data Management and Mapping: The inherent flexibility of YAPS is further enhanced by its support for mapping functions that link standardized parameters with tool-specific requirements. Whether parameters are intended for a public standard library or a custom, private collection, the YAPS framework ensures that data remain interoperable across various BIM and BEM tools.
In summary, the YAPS Parameter Server is not just a static database but a versatile platform that can be used to address both industry-wide standardization and individual user needs. It enables a dual approach: on one side, promoting a shared, standardized basis that benefits the broader community; and on the other, offering the freedom for tailored, private libraries that meet the specific demands of companies and projects. This dual capability is essential for fostering both collaboration and innovation in the evolving landscape of BIM-to-BEM integration.

6.5. The Role of the YAPS Manager in Ensuring Reliable Data Exchange

A key enabler of the YAPS Parameter Server’s success is the dedicated role of the YAPS Manager. This role is vital for establishing consistent and reliable data, which, in turn, supports early design optimization by relieving planners of manual data management burdens. The YAPS Manager is responsible for the following:
  • Creating and Curating Libraries.
  • Developing Default and Threshold Libraries: default libraries provide pre-validated, ready-to-use data for early design phases, while threshold libraries define critical performance benchmarks (e.g., energy efficiency limits) used for simulation verification and certification.
  • Ensuring Data Consistency and Reliability: by overseeing the creation and maintenance of these libraries, the YAPS Manager ensures that data are consistent, accurate, and up-to-date. This reliability is crucial for seamless information transfer from the YAPS server through BIM to BEM simulation tools.
  • Facilitating Collaboration and Standardization: public libraries, ideally created and maintained by reputable software companies or industry committees, set standardized baselines that can be adopted across multiple projects. This not only increases trust in the data exchange process but also streamlines interoperability among different tools and stakeholders.
In summary, the YAPS Manager is the cornerstone that guarantees the success of the overall BIM-to-BEM integration process. Their expertise and oversight transform raw parameter data into a structured, reliable asset that supports efficient early design optimization and reduces the repetitive workload for planners. The establishment of public libraries further amplifies these benefits by providing standardized, validated parameter sets that enhance collaboration and promote industry-wide best practices.

7. Conclusions and Future Directions

The standardization work of the BIM2IndiLight project resulted in the description and validation of around 400 parameters for daylight, artificial light, and façade systems. These standardized parameters form a solid foundation for defining exchange requirements and support consistent semantic communication between BIM and BEM. By integrating these parameters as a library into the BIM2BEM-Flow, mapping for DALEC and PHPP was prepared.
  • Key Findings and Recommendations:
  • Comprehensive Parameter Libraries: This research demonstrates that well-defined parameter libraries are essential. They not only provide consistency for early design simulations but also reduce manual rework. In our approach, these libraries are the backbone of the BIM2BEM workflow, supporting both project-specific needs and standardized exchange requirements.
  • Flexible, Toolchain-Based Integration: While standardized parameters lay the groundwork, flexible mappings—including default value libraries and threshold libraries—are necessary to address rapidly evolving project demands and cross-border differences in standards. This flexible toolchain approach enhances the interoperability between BIM and BEM by automating data validation and ensuring the correct export of IFC files.
  • The Role of the YAPS (Parameter or Property) Manager: A newly established role is critical to the process. The YAPS Manager is responsible for creating, curating, and maintaining libraries. Public libraries maintained by reputable software companies or industry committees can not only reduce the workload for individual projects but also enhance data trust and consistency across the AECO sector.
  • Early Design Optimization: By integrating standardized parameters with default values into the BIM model early in the design process, architects and planners can conduct energy simulations and performance assessments sooner. This early design optimization enables rapid iteration and more informed decision making, which is crucial for improving overall building performance.
  • Revisited Research Questions:
(1)
How can project and tool-specific parameters make the integration of BIM and BEM more efficient? Our findings show that standardized parameters—when combined with flexible mapping and automated toolchains—establish a common data foundation. This approach streamlines data exchange, reduces errors, and supports early-stage energy simulations, thus promoting design optimization and better collaboration among AECO stakeholders.
(2)
To what extent can flexible, tool-chain-based approaches close the existing gaps? Standardization alone struggles to address the evolving requirements and complexity of modern projects. By incorporating toolchain-based solutions (like the BIM2BEM-Flow system) with API-driven integrations, default value libraries, and role-based responsibilities, the approach not only automates property management but also adapts dynamically to project-specific needs. This method paves the way for broader interoperability, provided that BEM software vendors enhance IFC support for alphanumeric data.
  • Open Questions and Future Challenges:
  • Standardization vs. Flexibility: Creating a standard that is both flexible and scalable remains a challenge. Future work should focus on developing public libraries that can be updated quickly and adapted to both national and international requirements.
  • Interoperability in Practice: While our approach successfully integrates parameters into BIM workflows, many simulation tools (aside from DALEC and PHPP) still do not support the import of alphanumeric data via IFC. Collaboration with software vendors is needed to optimize this process.
  • Parameter Management and Redundancy: As property libraries grow, managing redundancies and conflicts becomes increasingly complex. Dividing libraries by simulation tool and establishing clear rules for managing overlaps are promising solutions.
  • Long-Term Dissemination and Industry Acceptance: The current work is experimental and has not yet been validated by independent companies. Future initiatives should aim to publish these tools and property libraries for public use, support their inclusion in academic curricula, and encourage industry-wide collaboration.
In conclusion, our work demonstrates that a combined approach of standardized parameter development and a flexible, toolchain-based management system can significantly enhance the integration of BIM and BEM. By enabling early design optimization, reducing repetitive workflows, and establishing clear roles and responsibilities, the BIM2BEM-Flow approach sets a strong foundation for future innovations. The next steps involve broader industry validation, enhanced interoperability with more simulation tools, and the widespread adoption of public property libraries to drive further improvements in energy-efficient building design.

Author Contributions

Methodology, J.M.; investigation, J.M., M.H., L.S., S.M. and A.J.; visualization, J.M. and L.S.; writing—original draft, J.M.; writing—review and editing, J.M., L.S., M.H., A.J., G.F., R.P. and S.M.; project administration, J.M.; supervision, R.P. All authors have read and agreed to the published version of the manuscript.

Funding

This work was part of the research project “BIM2BEM-Kontinuierliche BIM-basierte Energieeffizienzplanung”, which is financially supported by the Austrian Research Promotion Agency FFG in the “City of the Future” program under FFG funding contract number 892959. “City of the Future” is a research and technology program of the Federal Ministry for Climate Protection, Environment, Energy, Mobility, Innovation and Technology (BMK). On behalf of the BMK, the program is administered jointly by FFG, Austria Wirtschaftsservice Gesellschaft mbH (AWS), and the Austrian Society for Environment and Technology (ÖGUT).

Data Availability Statement

The raw data supporting the conclusions of this article will be made available by the authors upon request.

Acknowledgments

The work presented is based on the project results of BIM2IndiLight funded by the Standortagentur Tirol. The program K-Regio is co-financed by the funds of Europäische Fonds für Regionale Entwicklung EFRE, started in November 2018 and completed in April 2022, and BIM2BEM-Flow is funded by the Austrian research agency (FFG), 8th announcement Stadt der Zukunft. This publication was supported by a partial grant from the Leopold-Franzens-University of Innsbruck. We would like to thank the University of Innsbruck for its kind support. For the writing of this paper, ChatGPT Version GPT-4o was used as a tool to support and refine the work. ChatGPT was helpful in discussing the structure and organization of the paper, evaluating whether the research questions were adequately addressed, and improving the clarity and wording of certain sections. Although all of the content was human, ChatGPT provided valuable assistance in reviewing and refining the text and provided a clearer and more structured presentation of ideas. Chapter 7 is particularly noteworthy here. This arose from a discussion with ChatGPT. ChatGPT’s contributions have helped to improve the quality of this work, for which I am grateful.

Conflicts of Interest

Author Martin Hauer was employed by the company Bartenbach GmbH. Author Stephan Moser was employed by the company Hella GmbH. The remaining authors declare that the research was conducted in the absence of any commercial or financial relationships that could be construed as a potential conflict of interest.

Abbreviations

The following abbreviations are used in this manuscript:
ASIAustrian Standards Institute.
AECOArchitecture, Engineering, Construction, Operation.
BEMBuilding energy modeling.
BEPBIM Execution Plan.
BEPSBuilding Energy Performance Simulation.
BIMBuilding information modeling.
DALECDay- and Artificial Light Energy Calculation.
ERsExchange Requirements.
EIRsExchange Information Requirements.
gbXMLGreen Building XML.
HVACHeating, Cooling, Air Conditioning.
IDMInformation Delivery Manual.
IDSInformation Delivery Specifications.
IFCsIndustry Foundation Classes.
LOINLevel of Information Need.
MVDsModel View Definitions.
PWMProject Workflow Manager.
RWMRevit Workflow Manager.
VECVisErgyControl.
YAPSYet Another Property Server.

References

  1. Varghese, P. Influence and Adoption of BIM Within the AEC Industry; Delft University of Technology: Delft, The Netherlands, 2019. [Google Scholar]
  2. Zhao, X. A Scientometric Review of Global BIM Research: Analysis and Visualization. Autom. Constr. 2017, 80, 37–47. [Google Scholar] [CrossRef]
  3. Ullah, K.; Lill, I.; Witt, E. An Overview of BIM Adoption in the Construction Industry: Benefits and Barriers. Emerald Reach Proc. Ser. 2019, 2, 297–303. [Google Scholar] [CrossRef]
  4. Bui, N.; Merschbrock, C.; Munkvold, B.E. A Review of Building Information Modelling for Construction in Developing Countries. Procedia Eng. 2016, 164, 487–494. [Google Scholar] [CrossRef]
  5. Golabchi, A.; Kamat, V.R. Evaluation of Industry Foundation Classes for Practical Building Information Modeling Interoperability. In Proceedings of the 2013 Proceedings of the 30th ISARC, Montréal, QC, Canada, 11–15 August 2013. [Google Scholar] [CrossRef]
  6. He, Q.; Wang, G.; Luo, L.; Shi, Q.; Xie, J.; Meng, X. Mapping the Managerial Areas of Building Information Modeling (BIM) Using Scientometric Analysis. Int. J. Proj. Manag. 2017, 35, 670–685. [Google Scholar] [CrossRef]
  7. Pereira, V.; Santos, J.; Leite, F.; Escórcio, P. Using BIM to Improve Building Energy Efficiency—A Scientometric and Systematic Review. Energy Build. 2021, 250, 111292. [Google Scholar] [CrossRef]
  8. Yang, J.B.; Chou, H.Y. Subjective Benefit Evaluation Model for Immature BIM-Enabled Stakeholders. Autom. Constr. 2019, 106, 102908. [Google Scholar] [CrossRef]
  9. Doe, R.; Kaur, K.; Selway, M.; Stumptner, M. Ecosystem Interoperability for the Architecture, Engineering, Construction and Operations (Aeco) Sector. J. Inf. Technol. Constr. 2024, 29, 347–376. [Google Scholar] [CrossRef]
  10. K-Regio Call for Tenders 2017-BIM2IndiLight-Building Information Modelling to Individual Light. Available online: https://www.uibk.ac.at/bauphysik/forschung/projects/bim2indilight/index.html.en (accessed on 5 March 2025).
  11. Werner, M.; Geisler-Moroder, D.; Junghans, B.; Ebert, O.; Feist, W. DALEC–a Novel Web Tool for Integrated Day- and Artificial Light and Energy Calculation. J. Build. Perform. Simul. 2017, 10, 344–363. [Google Scholar] [CrossRef]
  12. DIN EN ISO 16739-1:2020; Industry Foundation Classes (IFC) Für Den Datenaustausch in Der Bauwirtschaft Und Im Anlagenmanagement—Teil 1: Datenschema (ISO 16739-1:2018). ISO: Geneva, Switzerland, 2021. Available online: https://www.iso.org/standard/84123.html (accessed on 2 March 2025).
  13. Alhammad, M.; Eames, M.; Vinai, R. Enhancing Building Energy Efficiency through Building Information Modeling (BIM) and Building Energy Modeling (BEM) Integration: A Systematic Review. Buildings 2024, 14, 581. [Google Scholar] [CrossRef]
  14. Porsani, G.B.; de Lersundi, K.D.V.; Gutiérrez, A.S.O.; Bandera, C.F. Interoperability between Building Information Modelling (Bim) and Building Energy Model (Bem). Appl. Sci. 2021, 11, 2167. [Google Scholar] [CrossRef]
  15. Elnabawi, M.H. Building Information Modeling-Based Building Energy Modeling: Investigation of Interoperability and Simulation Results. Front. Built Environ. 2020, 6, 1–19. [Google Scholar] [CrossRef]
  16. EN ISO 19650-1:2018; Organization and Digitization of Information About Buildings and Civil Engineering Works, Including Building Information Modelling (BIM)—Information Management Using Building Information Modelling—Part 1: Concepts and Principles. International Organization for Standardization: Geneva, Switzerland, 2018. Available online: https://www.iso.org/standard/68078.html (accessed on 2 March 2025).
  17. Borrmann, A.; König, M.; Koch, C.; Beetz, J. Building Information Modeling Technology Foundations and Industry Practice; Springer: Berlin/Heidelberg, Germany, 2018. [Google Scholar]
  18. Jeong, W.; Kim, J.B.; Clayton, M.J.; Haberl, J.S.; Yan, W. Translating Building Information Modeling to Building Energy Modeling Using Model View Definition. Sci. World J. 2014, 2014. [Google Scholar] [CrossRef] [PubMed]
  19. Steel, J.; Drogenmuller, R.; Toth, B. Model Interoperability in Building Information Modelling. Softw. Syst. Model. 2012, 11, 99–109. [Google Scholar] [CrossRef]
  20. Farzaneh, A.; Monfet, D.; Forgues, D. Review of Using Building Information Modeling for Building Energy Modeling during the Design Process. J. Build. Eng. 2019, 23, 127–135. [Google Scholar] [CrossRef]
  21. Pinheiro, S.; Wimmer, R.; Muhic, S.; Maile, T.; O’Donnell, J.; Bazjanac, V.; Frisch, J.; van Treeck, C. Model View Definition for Advanced Building Energy Performance Simulation. In Proceedings of the BauSim Conference, Dresden, Germany, 14–16 September 2016. [Google Scholar]
  22. Pinheiro, S.; Wimmer, R.; O’Donnell, J.; Muhic, S.; Bazjanac, V.; Maile, T.; Frisch, J.; van Treeck, C. MVD Based Information Exchange between BIM and Building Energy Performance Simulation. Autom. Constr. 2018, 90, 91–103. [Google Scholar] [CrossRef]
  23. El Asmi, E.; Robert, S.; Haas, B.; Zreik, K. A Standardized Approach to BIM and Energy Simulation Connection. Int. J. Des. Sci. Technol. 2015, 21, 59–82. [Google Scholar]
  24. buildingSMART. IDS—Information Delivery Specification. Available online: https://technical.buildingsmart.org/projects/information-delivery-specification-ids/ (accessed on 14 December 2024).
  25. Gao, H.; Koch, C.; Wu, Y. Building Information Modelling Based Building Energy Modelling: A Review. Appl. Energy 2019, 238, 320–343. [Google Scholar] [CrossRef]
  26. Arayici, Y.; Fernando, T.; Munoz, V.; Bassanino, M. Interoperability Specification Development for Integrated BIM Use in Performance Based Design. Autom. Constr. 2018, 85, 167–181. [Google Scholar] [CrossRef]
  27. Bazjanac, V. IFC BIM-Based Methodology for Semi-Automated Building Energy Performance Simulation. In Proceedings of the CIB-W78 25th International Conference on Information Technology in Construction, Santiago, Chile, 15–17 July 2008. [Google Scholar]
  28. Milosevic, D.; Patanakul, P. Standardized Project Management May Increase Development Projects Success. Int. J. Proj. Manag. 2005, 23, 181–192. [Google Scholar] [CrossRef]
  29. UK BIM Framework. Information Management According to BS EN ISO 19650—Guidance Part 1: Concepts; UK BIM Alliance: London, UK, 2019; p. 42. [Google Scholar]
  30. EN ISO 17412-1:2020; Building Information Modelling—Level of Information Need—Part 1: Concepts and Principles. British Standards Institution: London, UK, 2020.
  31. Osadcha, I.; Jurelionis, A.; Fokaides, P. Requirements for Geometrical Data in Digital Twin for Building Energy Modelling and Interoperability. In Proceedings of the International Conference on Smart and Sustainable Technologies, SpliTech, Bol and Split, Croatia, 25–28 June 2024; pp. 1–7. [Google Scholar] [CrossRef]
  32. Van Karsbergen, V.; Moser, S.; Plörer, D.; Weitlaner, R.; Hauer, M.; Pfluger, R. An experimental investigation of the IndiLight-Module—A multiobjective occupant-centric day- and artificial lighting control strategy. In Proceedings of the 16th Advanced Building Skins Conference & Expo, Bern, Switzerland, 21–22 October 2021; ISBN 978-3-9524883-6-2. [Google Scholar]
  33. Fröch, G.; Gächter, W.; Tautschnig, A.; Specht, G. Merkmalserver Im Open-BIM-Prozess. Bautechnik 2019, 96, 338–347. [Google Scholar] [CrossRef]
  34. Miller, J.; Moser, F.; Stumpf, J.P.; Pfluger, R. Revit2dalec: A Bim2bem Combined Thermal and Day and Artificial Light Energy Calculation with Dalec Using the MVD. BauSIM. In Proceedings of the BauSim Conference, Graz, Austria, 23–25 September 2020. [Google Scholar]
  35. Hauer, M.; Pfluger, R.; Plörer, D. Integrale Tages- Und Kunstlicht- Steuerung Für Hohen Visuellen Und Melanopischen Komfort Bei Hoher Primärenergieeffizienz; Bericht aus Energie- und Umweltforschung: Innsbruck, Austria, 2019. [Google Scholar]
  36. ISO 52016-1:2017; Energy Performance of Buildings—Calculation of Energy Use for Space Heating and Cooling. International Organization for Standardization: Geneva, Switzerland, 2008.
  37. DIN EN 17037:2019-03; Tageslicht in Gebäuden. Deutsche Fassung: Berlin, Germany, 2019.
  38. DIN EN 13779:2007-09; Lüftung von Nichtwohngebäuden—Allgemeine Grundlagen Und Anforderungen Für Lüftungs-Und Klimaanlagen Und Raumkühlsysteme. German Institute for Standardisation: Berlin, Germany, 2007.
  39. ÖNORM EN 16798-1; Energetische Bewertung von Gebäuden–Teil 1: Eingangsparameter Für Das Innenraumklima Zur Auslegung Und Bewertung Der Energieeffizienz von Gebäuden Bezüglich Raumluftqualität, Temperatur, Licht Und Akustik-Module M1-6. Austrian Standards International: Vienna, Austria, 2019.
  40. DIN EN 14501:2021-09; Abschlüsse-Thermischer Und Visueller Komfort-Leistungsanforderungen Und Klassifizierung. German Institute for Standardisation: Berlin, Germany, 2021.
  41. DIN EN 410:2011-04; Glas Im Bauwesen—Bestimmung Der Lichttechnischen Und Strahlungsphysikalischen Kenngrößen von Verglasungen. German Institute for Standardisation: Berlin, Germany, 2011.
  42. DIN EN 60034-1 VDE 0530-1:2011-02; Drehende Elektrische Maschinen Teil 1: Bemessung Und Betriebsverhalten. Verband Deutscher Elektrotechniker: Frankfurt am Main, Germany, 2011.
  43. DIN EN 60034-5:2007-09 VDE 0530-5:2007-09; Drehende Elektrische Maschinen—Teil 5: Schutzarten Aufgrund Der Gesamtkonstruktion von Drehenden Elektrischen Maschinen (IP-Code)—Einteilung (IEC 60034-5:2000 + Corrigendum 2001 + A1:2006). Verband Deutscher Elektrotechniker: Frankfurt am Main, Germany, 2007.
  44. CEN DIN-Normenausschuss Lichttechnik (FNL)–Allgemeine Begriffe Und Gütemerkmale–Definitionen. 2022. Available online: https://www.din.de/resource/blob/75080/cd67d6cc95fd9b6ba86fbb5dc484e112/fnl-imagebroschuere-data.pdf (accessed on 2 March 2025).
  45. DIN CEN/TS 17623:2021-08; BIM-Merkmale Für Die Beleuchtung-Leuchten Und Sensoren. German Institute for Standardisation: Berlin, Germany, 2021.
  46. Kamel, E.; Memari, A.M. Review of BIM’s Application in Energy Simulation: Tools, Issues, and Solutions. Autom. Constr. 2019, 97, 164–180. [Google Scholar] [CrossRef]
  47. Muta, L.F.; Garlet, L.; Melo, A.P. BIM Application in the Brazilian Building Labeling Program: A Review. Aplicação de BIM no Programa Brasileiro de Etiquetagem de Edificações: UMA The Building Sector Consumes 35% of the World’s Energy and Is Responsible for Emitting. 2024, pp. 1–26. Available online: https://www.researchgate.net/publication/379829310_BIM_APPLICATION_IN_THE_BRAZILIAN_BUILDING_LABELING_PROGRAM_A_REVIEW (accessed on 21 August 2024).
  48. DFS Digital Findet Stadt. Available online: https://www.digitalfindetstadt.at/ (accessed on 6 April 2024).
  49. Bazjanac, V. Model Based Cost and Energy Performance Estimation during Schematic Design. In Proceedings of the W78 22nd Conference on Information Technology in Construction, Dresden, Germany, 19–21 July 2005; pp. 1–12. [Google Scholar]
  50. Dong, B.; Lam, K.P.; Huang, Y.C.; Dobbs, G.M. A Comparative Study of the IFC and GbXML Informational Infrastructures for Data Exchange in Computational Design Support Environments. In Proceedings of the IBPSA 2007—International Building Performance Simulation Association, Beijing, China, 27–30 July 2009; pp. 1530–1537. [Google Scholar]
  51. BIMQ. Available online: https://www.bimq.de/en/ (accessed on 1 February 2025).
  52. ÖNORM A6241-2; Digital Structure Documentation—Part 2: Building Information Modeling (BIM)—Level 3-iBIM. Available online: https://www.austrian-standards.at/en/shop/onorm-a-6241-2-2015-07-01~p2429816 (accessed on 26 April 2025).
Figure 1. BIM2BEM-Flow workflow toolchain.
Figure 1. BIM2BEM-Flow workflow toolchain.
Applsci 15 05789 g001
Figure 2. Building life cycle with energy optimization loops during the design stage.
Figure 2. Building life cycle with energy optimization loops during the design stage.
Applsci 15 05789 g002
Figure 3. Scheme of BIM2BEM interoperability approaches (the blue and pink boxes indicate the approaches in which the work from the two projects is categorized).
Figure 3. Scheme of BIM2BEM interoperability approaches (the blue and pink boxes indicate the approaches in which the work from the two projects is categorized).
Applsci 15 05789 g003
Figure 4. Approaches for model enrichment [23].
Figure 4. Approaches for model enrichment [23].
Applsci 15 05789 g004
Figure 5. Conceptual relationships between International Norms (ISO 19650-1 [16], ISO 17412-1 [28], and ISO 29481-1 [29]) (slightly changed by adding categories (gray boxes)).
Figure 5. Conceptual relationships between International Norms (ISO 19650-1 [16], ISO 17412-1 [28], and ISO 29481-1 [29]) (slightly changed by adding categories (gray boxes)).
Applsci 15 05789 g005
Figure 6. Simplifying and standardization the process of defining the Asset Information Model.
Figure 6. Simplifying and standardization the process of defining the Asset Information Model.
Applsci 15 05789 g006
Figure 7. Property definition process—method.
Figure 7. Property definition process—method.
Applsci 15 05789 g007
Figure 8. Use of property server BIM2BEM-Flow.
Figure 8. Use of property server BIM2BEM-Flow.
Applsci 15 05789 g008
Figure 9. Database structure (YAPS = BIM2BEM-Flow project database name).
Figure 9. Database structure (YAPS = BIM2BEM-Flow project database name).
Applsci 15 05789 g009
Figure 10. Data structure and inheritance.
Figure 10. Data structure and inheritance.
Applsci 15 05789 g010
Figure 11. Building element classes.
Figure 11. Building element classes.
Applsci 15 05789 g011
Figure 12. Parameter groups (IfcPropertySets).
Figure 12. Parameter groups (IfcPropertySets).
Applsci 15 05789 g012
Figure 13. Property set mapping.
Figure 13. Property set mapping.
Applsci 15 05789 g013
Figure 14. Parameter mapping.
Figure 14. Parameter mapping.
Applsci 15 05789 g014
Figure 15. Parameter library with connected default values library.
Figure 15. Parameter library with connected default values library.
Applsci 15 05789 g015
Figure 16. Database and mapping structure.
Figure 16. Database and mapping structure.
Applsci 15 05789 g016
Figure 17. To export user-defined property sets in Revit, we select the option within the red box.
Figure 17. To export user-defined property sets in Revit, we select the option within the red box.
Applsci 15 05789 g017
Figure 18. Exemplary list of result parameters.
Figure 18. Exemplary list of result parameters.
Applsci 15 05789 g018
Figure 19. Exemplary list of threshold values.
Figure 19. Exemplary list of threshold values.
Applsci 15 05789 g019
Table 1. BIM2BEM: problems and solutions.
Table 1. BIM2BEM: problems and solutions.
ProblemSolution
Implementation of energy model properties to BIM tools is time- and resource-consuming
  • Standards for BIM and BEM
  • Exchange Information Requirements
Post-processing the BIM output for inputs of the BEM tools is time- and resource-consuming and only for professionals
  • BIM should define all required data
  • Standards for BIM and BEM
BIM-based BEM is only useful if design variation can be easily and quickly compared and evaluated during the first design stage
  • Quick results playback and comparison of design alternatives (e.g., via dashboard)
  • Immediate graphical result output
Tools are not compatible with architects’ working methods and needs, especially in the early design phase
  • Tools and workflow need to be easy to use
  • Research has to include AEC industry more
Interoperability of exchange information
  • Further extension of IFC and gbXML
  • Standards for BIM and BEM
Table 2. Property lists and their overlaps.
Table 2. Property lists and their overlaps.
In TotalProperty Package’s Overlaps
PP1—DALECPP2—Artificial Light PP3—Daylight PP4—Sensor and Control Properties
PP1—DALEC71 4 610
PP2—Artificial Light114 4 51
PP3—Daylight166 65 0
PP4—Sensor and controlling properties103 1010
In Total454 428
Table 3. Source analysis for each task group’s property package.
Table 3. Source analysis for each task group’s property package.
In TotalIFC—PropertiesDocumentation/Source
Standards and GuidelinesFurther Documentation—BIM2IndiLight-Specific
PP1—DALEC712332%2637%45
PP2—Artificial Light1142623%114100%-
PP3—Daylight1661710%7646%90
PP4—Sensor and controlling properties10322%7472%17
Table 4. Distinction between alphanumerical and geometrical information.
Table 4. Distinction between alphanumerical and geometrical information.
Alphanumerical InformationGeometrical Information
PP1—DALEC 91.5% 8.5%
PP2—Artificial Light 88.6% 11.4%
PP3—Daylight 88.6% 11.4%
PP4—Sensor and controlling properties 98.1% 1.9%
Total (weighted average)91.2%8.8%
Table 5. Revision of BIM2IndiLight parameters against the IFC 4.3 standard.
Table 5. Revision of BIM2IndiLight parameters against the IFC 4.3 standard.
All Parameters385
0 = No assignment15340%
1 = Clear assignment16844%
2 = Assignment complex4211%
3 = Theoretically available but not quite correct226%
Table 6. Property library and default sets.
Table 6. Property library and default sets.
LibraryParameterBIM (Revit)IES VEDALECPHPPDGNB GoldPH Standard
Project_01Thermal Transmittance CoefficientThermal Transmittance CoefficientU-ValueU-WertWärmedurchgangs coefficient0.80.6
Visible Light TransmittanceVisible Light TransmittanceLight TransVLTTransmission Licht0.650.7
Shading Reflectance 15°Shading Reflectance 15°SH_R_15----
Table 7. Workflow example.
Table 7. Workflow example.
WorkflowResponsible BIMBIM ToolResponsible SIMSIM ToolUse CasePhaseLibraryDefault-Set
Daylight SimulationJosef M.RevitRainer P.DALECComparison of VariantsEarly DesignProject_01PH Standard
Disclaimer/Publisher’s Note: The statements, opinions and data contained in all publications are solely those of the individual author(s) and contributor(s) and not of MDPI and/or the editor(s). MDPI and/or the editor(s) disclaim responsibility for any injury to people or property resulting from any ideas, methods, instructions or products referred to in the content.

Share and Cite

MDPI and ACS Style

Miller, J.; Schneiderbauer, L.; Hauer, M.; Jäger, A.; Fröch, G.; Pfluger, R.; Moser, S. Enhancing Interoperability Between Building Information Modeling and Building Energy Modeling: Alphanumerical Information Exchange for Energy Optimization in Early Design Stages. Appl. Sci. 2025, 15, 5789. https://doi.org/10.3390/app15105789

AMA Style

Miller J, Schneiderbauer L, Hauer M, Jäger A, Fröch G, Pfluger R, Moser S. Enhancing Interoperability Between Building Information Modeling and Building Energy Modeling: Alphanumerical Information Exchange for Energy Optimization in Early Design Stages. Applied Sciences. 2025; 15(10):5789. https://doi.org/10.3390/app15105789

Chicago/Turabian Style

Miller, Josef, Larissa Schneiderbauer, Martin Hauer, Alexandra Jäger, Georg Fröch, Rainer Pfluger, and Stephan Moser. 2025. "Enhancing Interoperability Between Building Information Modeling and Building Energy Modeling: Alphanumerical Information Exchange for Energy Optimization in Early Design Stages" Applied Sciences 15, no. 10: 5789. https://doi.org/10.3390/app15105789

APA Style

Miller, J., Schneiderbauer, L., Hauer, M., Jäger, A., Fröch, G., Pfluger, R., & Moser, S. (2025). Enhancing Interoperability Between Building Information Modeling and Building Energy Modeling: Alphanumerical Information Exchange for Energy Optimization in Early Design Stages. Applied Sciences, 15(10), 5789. https://doi.org/10.3390/app15105789

Note that from the first issue of 2016, this journal uses article numbers instead of page numbers. See further details here.

Article Metrics

Back to TopTop