Sign in to use this feature.

Years

Between: -

Subjects

remove_circle_outline
remove_circle_outline
remove_circle_outline
remove_circle_outline
remove_circle_outline
remove_circle_outline
remove_circle_outline
remove_circle_outline

Journals

remove_circle_outline
remove_circle_outline
remove_circle_outline
remove_circle_outline
remove_circle_outline
remove_circle_outline

Article Types

Countries / Regions

remove_circle_outline
remove_circle_outline
remove_circle_outline
remove_circle_outline

Search Results (596)

Search Parameters:
Keywords = Hyaluronan

Order results
Result details
Results per page
Select all
Export citation of selected articles as:
19 pages, 4155 KB  
Article
Hyaluronan of Different Molecular Weights Exerts Distinct Therapeutic Effects on Bleomycin-Induced Acute Respiratory Distress Syndrome
by Shu-Ting Peng, Chia-Yu Lai, Tsui-Ling Ko, Chun-Hsiang Hsu, I-Yuan Chen, You-Cheng Jiang, Kuo-An Chu and Yu-Show Fu
Int. J. Mol. Sci. 2026, 27(2), 580; https://doi.org/10.3390/ijms27020580 - 6 Jan 2026
Viewed by 112
Abstract
Acute respiratory distress syndrome (ARDS) is a fatal inflammatory lung disorder with few effective treatments. Hyaluronan (HA), a major extracellular matrix component, exhibits diverse biological activities depending on its molecular weight. This study aimed to evaluate the therapeutic potential of HA of various [...] Read more.
Acute respiratory distress syndrome (ARDS) is a fatal inflammatory lung disorder with few effective treatments. Hyaluronan (HA), a major extracellular matrix component, exhibits diverse biological activities depending on its molecular weight. This study aimed to evaluate the therapeutic potential of HA of various molecular weights in a rat model of ARDS. ARDS was induced in rats via the intratracheal instillation of 5 mg of bleomycin. Seven days later, when ARDS symptoms developed, low (LHA), medium (MHA), high (HHA), and mixed (MIX HA) hyaluronan were intratracheally administered seven times from Days 7 to 28. On Day 7, arterial oxygen saturation (SpO2) and the partial pressure of oxygen (PaO2) decreased, carbon dioxide levels increased, the respiratory rate increased, and extensive lung cell infiltration was observed, confirming successful ARDS induction. LHA and MIX HA improved the SpO2 and PaO2, and the latter increased lung and alveolar volume, reduced infiltration, and normalized breathing. All HA types attenuated collagen deposition and M1 macrophage activity, while MIX HA enhanced M2 polarization and upregulated MMP-2, MMP-9, and TLR-4. LHA increased VEGF and EGF expression. These findings demonstrate that different-weight HAs provide partial ARDS protection via distinct mechanisms. MIX HA shows synergistic effects, restoring and improving lung structure and function, respectively, representing a promising ARDS therapy. Full article
Show Figures

Figure 1

35 pages, 457 KB  
Review
Hybrid Cooperative Complexes of Low- and High-Molecular-Weight Hyaluronic Acid in Aesthetic Medicine
by Goran Tintor, Tin Cohadzic, Josipa Bukic, Dario Leskur, Lovre Zekan, Doris Rusic and Mladen Dudukovic
Pharmaceuticals 2026, 19(1), 73; https://doi.org/10.3390/ph19010073 - 30 Dec 2025
Viewed by 495
Abstract
In this review we present a comprehensive overview of the published literature related to the use of Hybrid Cooperative Complexes (HCCs) of low- and high-molecular-weight hyaluronic acid in aesthetic medicine. HCCs have been developed to overcome the shortcomings of traditional hyaluronic based dermal [...] Read more.
In this review we present a comprehensive overview of the published literature related to the use of Hybrid Cooperative Complexes (HCCs) of low- and high-molecular-weight hyaluronic acid in aesthetic medicine. HCCs have been developed to overcome the shortcomings of traditional hyaluronic based dermal fillers. Specifically, HCCs deliver both high- and low-molecular-weight hyaluronic acid (HA), maximizing their complementary effects. They are biocompatible and formulated without the addition of foreign agents. Cooperative hydrogen bonds extend their durability and make them more resistant to hyaluronidase compared to high-molecular-weight HA. The rheological properties of HCC formulations allow for easy exertion through the needle and diffusion in the tissue compared to high-molecular-weight HA alone. In vitro studies have shown that HCCs improve vitality of fibroblasts, keratinocytes and adipocytes, and stimulate production of collagen and elastin. Studies on scratched co-cultures of immortalized human keratinocytes and human dermal fibroblasts demonstrated that HCCs accelerate wound closure. Furthermore, HCCs delayed senescence of mesenchymal stromal cells to a greater extent than high-molecular-weight HA or low-molecular-weight HA alone. Clinical studies show a reduction in wrinkle severity, improvement in skin roughness profile and reduction of skin laxity with pronounced improvement in superficial skin hydration lasting up to 6 months. The formulation intended for restoration of fat compartments demonstrated reduction in cheek volume loss and improvement in skin thickness. Subjects report moderate-to-high satisfaction and are likely to recommend the treatment. Limitations of the published studies are also addressed, as well as reported adverse events and published safety data. Full article
Show Figures

Graphical abstract

19 pages, 1297 KB  
Review
Understanding Fascial Tissue on the Molecular Level—How Its Unique Properties Enable Adaptation or Dysfunction
by Karen B. Kirkness and Suzanne Scarlata
Int. J. Mol. Sci. 2026, 27(1), 160; https://doi.org/10.3390/ijms27010160 - 23 Dec 2025
Viewed by 498
Abstract
Despite extensive research on fascial mechanobiology, no unified mechanotransduction framework has been established to explain how mechanical forces translate into adaptive cellular responses in fascial tissue. This narrative review synthesizes evidence from mesenchymal cell and fibroblast research to propose the Ca2+–Hyaluronan [...] Read more.
Despite extensive research on fascial mechanobiology, no unified mechanotransduction framework has been established to explain how mechanical forces translate into adaptive cellular responses in fascial tissue. This narrative review synthesizes evidence from mesenchymal cell and fibroblast research to propose the Ca2+–Hyaluronan (CHA) axis as a comprehensive mechanotransduction feedback loop for fascia phenomenology. The CHA framework describes how mechanical stress activates Ca2+ channels (Piezo1, TRPV4, P2Y2), triggering HAS2-mediated hyaluronan (HA) synthesis. The molecular weight of synthesized HA then determines receptor signaling outcomes: high-molecular-weight HA binds CD44 to promote tissue stability and quiescence, while low-molecular-weight HA fragments activate RHAMM to drive remodeling and repair—a dynamic oscillation termed “Quiet or Riot.” Three key conclusions emerge: First, the CHA framework is well supported by existing literature on mesenchymal cells, providing a testable model for fascial mechanobiology. Second, HA molecular weight dynamics and CD44/RHAMM oscillation have direct implications for optimizing movement, manual therapy, and rehabilitative interventions. Third, while HA-CD44/RHAMM signaling is broadly implicated in tissue remodeling, Ca2+-dependent regulatory mechanisms specific to fasciacytes require experimental validation. A critical translational gap remains: the absence of quantitative mechanical thresholds distinguishing beneficial from pathological loading limits clinical application. Future research should employ 3D matrix models, live imaging, receptor manipulation, and omics profiling to establish these thresholds and validate the CHA framework in fasciacytes. Understanding fascial mechanotransduction through the CHA loop may transform approaches to movement prescription, manual therapy, and treatment of fascial dysfunction. Full article
(This article belongs to the Special Issue Fascial Anatomy and Histology: Advances in Molecular Biology)
Show Figures

Figure 1

14 pages, 2401 KB  
Article
Extracellular Vesicular Proteins in Plasma from Patients with Cutaneous Lupus Correlate with Disease Activity
by Mariko Ogawa-Momohara, Avital Baniel, Nilesh Kodali, Fazelinia Hossein, Hua Ding, Spruce Lynn, Julianne Kleitsch, DeAnna Diaz, Thomas Vazquez and Victoria P. Werth
Curr. Issues Mol. Biol. 2026, 48(1), 13; https://doi.org/10.3390/cimb48010013 - 23 Dec 2025
Viewed by 195
Abstract
Cutaneous lupus erythematosus (CLE) can occur independently of lupus erythematosus. SLE, and its responsiveness to treatment, does not necessarily align with that of coexisting SLE. Extracellular vesicles (EVs) allow communication between cells and rapid delivery throughout the body. We hypothesized that EVs may [...] Read more.
Cutaneous lupus erythematosus (CLE) can occur independently of lupus erythematosus. SLE, and its responsiveness to treatment, does not necessarily align with that of coexisting SLE. Extracellular vesicles (EVs) allow communication between cells and rapid delivery throughout the body. We hypothesized that EVs may support disease-specific inflammation in CLE and SLE patients. Plasma EVs from healthy controls (n = 5), CLE (n = 6), and dermatomyositis (n = 17) were purified by ultracentrifugation and size-exclusion chromatography, phenotyped by flow cytometry, and profiled by LC-MS/MS. Circulating EVs were mainly platelet-, endothelial-, and antigen-presenting cell-derived examples. CLE EVs harbored four proteins absent in the controls—mimecan, IFI27, fibulin-2, and snRNP B/B′ (anti-Sm an-tigens)—and their cumulative number increased with SLEDAI. Relative to the controls, 18 proteins were upregulated and 15 downregulated in CLE EVs. The number of upregulated proteins showed a trend toward a correlation with SLEDAI (r = 0.79, p = 0.06) but not with CLASI (r = 0.21). Among upregulated proteins, lysozyme C and hyaluronan-binding protein 2 tracked with cutaneous activity (CLASI r = 0.74 and r = 0.86) but not with systemic activity (SLEDAI r = 0.52 and r = 0.31). CLE plasma EVs were enriched in antigen-presenting cell markers and disease-related cargo, including anti-Sm antigens and proinflammatory proteins. Although overall protein diversity correlated primarily with systemic disease activity, a subset of proteins appeared to reflect cutaneous activity. Full article
(This article belongs to the Special Issue Molecular Research in Chronic Dermatoses, 2nd Edition)
Show Figures

Figure 1

2 pages, 1476 KB  
Correction
Correction: Li et al. Genetic Deficiency of Hyaluronan Synthase 2 in the Developing Limb Mesenchyme Impairs Postnatal Synovial Joint Formation. Biomedicines 2025, 13, 1324
by Yingcui Li, Alexander Tress, Peter Maye, Kemar Edwards, Asiona Findletar, Nathaniel A. Dyment, Yu Yamaguchi, David W. Rowe, Gengyun Le-Chan, Sunny S. K. Chan and Kevin W.-H. Lo
Biomedicines 2026, 14(1), 4; https://doi.org/10.3390/biomedicines14010004 - 19 Dec 2025
Viewed by 197
Abstract
In the original publication [...] Full article
(This article belongs to the Section Biomedical Engineering and Materials)
Show Figures

Figure 1

34 pages, 2440 KB  
Review
Protective Functions of β-Alanyl-L-Histidine and Glycyl-L-Histidyl-L-Lysine Glycoconjugates and Copper in Concert
by Irina Naletova and Enrico Rizzarelli
Antioxidants 2025, 14(12), 1512; https://doi.org/10.3390/antiox14121512 - 17 Dec 2025
Viewed by 881
Abstract
Two endogenous peptides, β-alanyl-L-histidine, named carnosine (Car), and glycyl-L-histidyl-L-lysine (GHK), derived from the matricellular protein Secreted Protein Acidic and Rich in Cysteine (SPARC), share many beneficial functions. The hydrolytic enzyme carnosinase for Car and the low stability for GHK can put into question [...] Read more.
Two endogenous peptides, β-alanyl-L-histidine, named carnosine (Car), and glycyl-L-histidyl-L-lysine (GHK), derived from the matricellular protein Secreted Protein Acidic and Rich in Cysteine (SPARC), share many beneficial functions. The hydrolytic enzyme carnosinase for Car and the low stability for GHK can put into question their antioxidant, antiaggregating, and anti-inflammatory properties. The glycoconjugates of Car with a di- (trehalose, Tre) or polysaccharide (hyaluronan, HA) inhibit carnosinase, while the synthesis of HAGHK derivatives increases the tripeptide stability and protects/delays the biopolymer degradation. A synergic effect between the two components of the glycoconjugates is evident in their consequently preserved protective features. TreCar, HACar, and HAGHK maintain the copper-binding ability of the peptides alone, and the saccharides potentiate the Cu,Zn-superoxide dismutase-like ability of the copper(II) complexes with the glycoconjugates. These peptide derivatives behave as copper ionophores, utilizing Cu2+ present in the culture medium; also, an increase in the metal intracellular level occurs with a consequent stimulation of the copper-driven signaling pathways that produce the expression/release of trophic (Brain-Derived Neurotrophic Factor, BDNF, and Bone Morphogenetic Protein 2, BMP-2) and angiogenic (Vascular Endothelial Growth Factor, VEGF) proteins. Copper chaperons for SOD1, CCS, and Antioxidant 1 (Atox-1) are the copper chaperones that act as transcription factors. Full article
(This article belongs to the Special Issue Oxidative Stress and Its Mitigation in Neurodegenerative Disorders)
Show Figures

Graphical abstract

29 pages, 2427 KB  
Perspective
Stochastic Nature of Fascia: From Layered Pedagogical Artifact to Morphogenetic Reality in Clinical Anatomy
by John Sharkey and Karen B. Kirkness
Life 2025, 15(12), 1924; https://doi.org/10.3390/life15121924 - 16 Dec 2025
Viewed by 1188
Abstract
Fascia research suffers from definitional fragmentation, with no universal agreement about what fascia actually is, why it matters, or how to define it. Researchers often pursue lines of inquiry based on their existing expertise, yet traditional and newer approaches that might resolve these [...] Read more.
Fascia research suffers from definitional fragmentation, with no universal agreement about what fascia actually is, why it matters, or how to define it. Researchers often pursue lines of inquiry based on their existing expertise, yet traditional and newer approaches that might resolve these issues frequently conflict. To address this challenge, the authors use a hermeneutic framework to integrate their combined half century of anatomical experience with a narrative literature synthesis. They propose that fascia functions as a stochastic morphogenetic field rather than a discrete anatomical system, a stochastic process displaying opportunistic dynamics at atomic, molecular, and cellular scales that produces deterministic mechanical properties at macroscopic tissue levels. Four key conclusions emerge: (1) anatomical “virtual spaces” are hyaluronic acid (HA)–tissue manifolds tightly coupled with calcium coordination; (2) fascia functions as a stochastic morphogenetic field where clinically and educationally relevant deterministic patterns emerge; (3) a conceptual framework for context-flexible fascial nomenclature; (4) hermeneutic approaches enable synthesis across theoretical domains. The conclusions support the understanding of HA-mediated EMT/MET plasticity and its “Go or Grow” phenotypes as central conduits for both healing and cancer progression. Understanding the stochastic nature of fascia is thus essential for physicians as well as clinicians in the allied health setting. Optimal fascia-aware movement and manual therapy interventions are those that recognize fascia as a self-adapting morphogenetic field. Full article
Show Figures

Figure 1

25 pages, 6549 KB  
Article
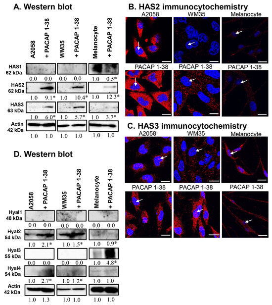
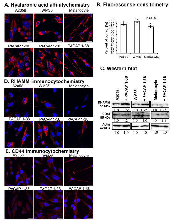
Exploring the Link Between PACAP Signalling and Hyaluronic Acid Production in Melanoma Progression
by Tibor Hajdú, Patrik Kovács, Éva Katona, Minh Ngoc Nguyen, Judit Vágó, Csaba Fillér, Róza Zákány, Gabriella Emri, Gábor Tóth, Dóra Reglődi and Tamás Juhász
Int. J. Mol. Sci. 2025, 26(24), 12049; https://doi.org/10.3390/ijms262412049 - 15 Dec 2025
Viewed by 234
Abstract
Pituitary adenylate cyclase-activating polypeptide (PACAP) is a small neuropeptide detected first in the hypothalamo–hypophyseal system; recently, it has also been identified in peripheral organs and in tumours. It is well demonstrated that PACAP exerts cell- and tissue-protecting effects in various stressful conditions and [...] Read more.
Pituitary adenylate cyclase-activating polypeptide (PACAP) is a small neuropeptide detected first in the hypothalamo–hypophyseal system; recently, it has also been identified in peripheral organs and in tumours. It is well demonstrated that PACAP exerts cell- and tissue-protecting effects in various stressful conditions and helps to maintain tissue homeostasis. In melanoma, the anti-invasive effect of PACAP has been demonstrated; however, there is also existing sporadic data which proves PACAP plays a role in melanoma progression. The major goal of our study was to investigate the signalling targets of PACAP in A2058 and WM35 melanoma cell lines in vitro. Various molecular players of melanocyte differentiation and function responded to PACAP application. SOX9 expression increased while SOX10 expression decreased and CREB signalling did not change. The expression level of TYRP1 decreased, while DCT elevated, and MITF expression showed changes at the mRNA level and in its subcellular localisation. In contrast, the amount of hyaluronan (HA) and expressions of its synthases, as well as RHAMM, increased, indicating the role of PACAP in secretion of an HA-rich matrix. In parallel with these results, we detected elevated hyaluronidase2 (Hyal2) expression in the presence of PACAP. On the other hand, alfaV and beta3 integrin expressions did not alter significantly. Our results demonstrate that exogenous PACAP modulates the expression of multiple target molecules in melanoma cells. Some of the significantly responding molecules take part in hyaluronan homeostasis, suggesting an effect of PACAP on tumour matrix composition, through which it can modulate invasiveness of melanoma cells. Full article
Show Figures

Figure 1

17 pages, 1233 KB  
Review
Sulfated Hyaluronan in Dermatology: What’s New? Overview of Evidence in Specific Dermatological Diseases
by Giovanni Pellacani, Simone Michelini, Federica Trovato, Alessandra Rallo, Giuseppe Gemma, Camilla Chello, Mauro Pavan, Cristian Guarise and Alberto Giuseppe Passi
Pharmaceutics 2025, 17(12), 1600; https://doi.org/10.3390/pharmaceutics17121600 - 12 Dec 2025
Viewed by 517
Abstract
Background/Objectives: Sulfated hyaluronic acid (sHA) is a chemically modified derivative of native hyaluronic acid (HA), characterized by enhanced physicochemical stability and increased biological activity. Glycosaminoglycans (GAGs), including HA, are key regulators of skin structure, hydration, and immune homeostasis. This review aims to critically [...] Read more.
Background/Objectives: Sulfated hyaluronic acid (sHA) is a chemically modified derivative of native hyaluronic acid (HA), characterized by enhanced physicochemical stability and increased biological activity. Glycosaminoglycans (GAGs), including HA, are key regulators of skin structure, hydration, and immune homeostasis. This review aims to critically summarize current knowledge on the structural and functional properties of GAGs—particularly HA and its sulfated forms—and to explore their potential dermatological applications in skin aging and inflammatory diseases such as atopic dermatitis, psoriasis, and acne. Methods: A narrative literature review was conducted using PubMed and Scopus databases up to June 2025, including experimental, preclinical, and clinical studies investigating the biological effects, mechanisms of action, and dermatological uses of sHA compared with native HA and other HA derivatives. Results: Compared with HA, sHA demonstrates increased enzymatic resistance, higher charge density, and improved water-binding and antioxidant capacity. These properties contribute to the restoration of skin barrier function, modulation of oxidative stress and inflammation, and promotion of extracellular matrix remodeling. Preclinical evidence supports the efficacy of sHA in reducing dryness, irritation, and inflammatory responses in atopic dermatitis, psoriasis, and acne. Preliminary findings also suggest potential benefits in wound healing and skin barrier repair. Conclusions: sHA represents a promising multifunctional molecule in dermatology and cosmetology, capable of reducing inflammation and supporting tissue regeneration. However, current evidence remains limited to preliminary studies. Future controlled clinical trials are required to confirm efficacy, optimize formulations, and establish standardized treatment protocols. Full article
(This article belongs to the Special Issue Hyaluronic Acid-Based Drug Delivery Systems)
Show Figures

Graphical abstract

17 pages, 1384 KB  
Article
Association Study of Hyaluronan-Binding Protein 2 (HABP2) Gene Polymorphisms in Idiopathic Recurrent Pregnancy Loss (RPL) in Korean Women
by Jeong Yong Lee, Young Ran Kim, Eun Ju Ko, Hyeon Woo Park, Jae Hyun Lee, Seung Ho Hong, Ji Eun Shin, Eun Hee Ahn, Ji Hyang Kim and Nam Keun Kim
Int. J. Mol. Sci. 2025, 26(24), 11813; https://doi.org/10.3390/ijms262411813 - 7 Dec 2025
Viewed by 400
Abstract
Recurrent pregnancy loss (RPL), also termed recurrent spontaneous abortion, is defined as the failure of ≥2 consecutive pregnancies before 20 weeks of gestation. Approximately 5% of pregnant couples experience RPL. The hyaluronan-binding protein 2 (HABP2) gene is involved in coagulation and [...] Read more.
Recurrent pregnancy loss (RPL), also termed recurrent spontaneous abortion, is defined as the failure of ≥2 consecutive pregnancies before 20 weeks of gestation. Approximately 5% of pregnant couples experience RPL. The hyaluronan-binding protein 2 (HABP2) gene is involved in coagulation and plays an important role during pregnancy. In >50% of RPLs, the etiology remains unexplained. We collected 765 blood samples from 388 female RPL patients and 377 healthy female controls. To investigate the relationships between HABP2 polymorphisms and RPL, we examined six HABP2 variants (rs3832698 A>del, rs10885478 G>A, rs932650 T>C, rs7923349 G>T, rs1157916 G>A, and rs2240879 T>C) to clarify their association with RPL risk. The rs2240879 CC genotype was significantly associated with an increased RPL risk (p = 0.028). In haplotype analysis, the combination of rs3832698 del and rs2240879 T (del-T) was associated with elevated risk (p = 0.043); this risk persisted in combinations with additional polymorphisms (rs3832698 A>del, rs10885478 G>A, rs932650 T>C, rs7923349 G>T; del-A-T-T, p < 0.001; rs3832698 A>del, rs10885478 G>A, rs932650 T>C, rs7923349 G>T, rs1157916 G>A, rs2240879 T>C; del-A-C-T-G-T, p = 0.024). The rs3832698 and rs1157916 genotypes were significantly associated with prothrombin time (p = 0.020 and p = 0.012, respectively). We identified associations between HABP2 polymorphisms and RPL; rs2240879 was linked to an increased RPL risk. Additionally, rs3832698 was associated with an altered prothrombin time. These findings suggest that HABP2 represents a biomarker for RPL susceptibility. Full article
(This article belongs to the Section Molecular Genetics and Genomics)
Show Figures

Figure 1

27 pages, 1126 KB  
Review
Cervical Glycosaminoglycans and Extracellular Matrix Remodeling: New Insights and the Therapeutic Promise of Tafoxiparin
by Wojciech Flis, Mateusz Wartęga, Julia Sowińska and Maciej W. Socha
Cells 2025, 14(24), 1934; https://doi.org/10.3390/cells14241934 - 5 Dec 2025
Viewed by 478
Abstract
Cervical ripening is a multifaceted process involving endocrine, inflammatory, and biomechanical signals that act on the cervical extracellular matrix. While previous reviews have focused on hormonal and immune mechanisms, the specific role of cervical glycosaminoglycans (GAGs)—particularly hyaluronan and heparan sulfate—has received limited dedicated [...] Read more.
Cervical ripening is a multifaceted process involving endocrine, inflammatory, and biomechanical signals that act on the cervical extracellular matrix. While previous reviews have focused on hormonal and immune mechanisms, the specific role of cervical glycosaminoglycans (GAGs)—particularly hyaluronan and heparan sulfate—has received limited dedicated attention. This review addresses that gap by exploring how these GAGs function as integrators of hormonal cues, immune activation, and extracellular matrix remodeling during pregnancy and labour. We conducted a narrative synthesis of experimental, translational, and clinical studies on GAG composition, metabolism, and signaling, with particular attention to tafoxiparin, a heparan-sulfate-based compound with minimal anticoagulant activity. Available evidence suggests that alterations in hyaluronan and heparan sulfate content influence collagen disorganization, tissue hydration, immune cell infiltration, and prostaglandin production—collectively contributing to cervical softening and dilatation. Although tafoxiparin may replicate some actions of endogenous GAGs, current clinical data remain sparse and inconclusive. Thus, targeting cervical GAG biology represents a mechanistic yet still investigational strategy, requiring further studies to determine its therapeutic value. Full article
(This article belongs to the Special Issue Cellular Mechanisms in Pregnancy and Foetal Development)
Show Figures

Figure 1

2 pages, 145 KB  
Correction
Correction: Hsu et al. Hyaluronan: An Architect and Integrator for Cancer and Neural Diseases. Int. J. Mol. Sci. 2025, 26, 5132
by Che-Yu Hsu, Hieu-Huy Nguyen-Tran, Yu-An Chen, Kuan-Ting Lee, Tzong-Yuan Juang, Ming-Fu Chiang, Shin-Yi Liu and Nan-Shan Chang
Int. J. Mol. Sci. 2025, 26(23), 11691; https://doi.org/10.3390/ijms262311691 - 3 Dec 2025
Cited by 2 | Viewed by 258
Abstract
After the publication of our review article [...] Full article
(This article belongs to the Section Molecular Pathology, Diagnostics, and Therapeutics)
25 pages, 5018 KB  
Review
Antimicrobial Activity Versus Virulence Potential of Hyaluronic Acid: Balancing Advantages and Disadvantages
by Kamila Korzekwa, Kamil Sobolewski, Miriam Wiciejowska and Daria Augustyniak
Int. J. Mol. Sci. 2025, 26(23), 11549; https://doi.org/10.3390/ijms262311549 - 28 Nov 2025
Cited by 1 | Viewed by 831
Abstract
Hyaluronic acid (HA) is a ubiquitous glycosaminoglycan essential for maintaining tissue hydration, structural integrity, and immunological homeostasis in vertebrates. Although traditionally regarded as a host-derived molecule, HA is also produced by a range of microorganisms, most notably Streptococcus spp., through specialized hyaluronan synthases [...] Read more.
Hyaluronic acid (HA) is a ubiquitous glycosaminoglycan essential for maintaining tissue hydration, structural integrity, and immunological homeostasis in vertebrates. Although traditionally regarded as a host-derived molecule, HA is also produced by a range of microorganisms, most notably Streptococcus spp., through specialized hyaluronan synthases (HAS). Microbial HA and host-derived HA fragments play key roles not only in tissue physiology but also in infection biology, influencing microbial virulence, biofilm formation, and immune evasion. In bacteria, HA-rich capsules promote adhesion, shield pathogens from complement-mediated opsonization and phagocytosis, and facilitate dissemination through host tissues. Conversely, HA-degrading enzymes and reactive oxygen species generate low-molecular-weight HA fragments that amplify inflammation by activating—toll-like receptor 2 (TLR2)/toll-like receptor 4 (TLR4) signaling, contributing to chronic inflammatory states. Furthermore, microbial HA modulates biofilm organization in both bacterial and fungal pathogens, enhancing persistence and antimicrobial tolerance. Clinically, widespread use of HA-based dermal fillers has generated increasing concern over delayed biofilm-associated infections, diagnostic challenges, and complications arising from microbial contamination and host–microbe interactions. Recent advances in HA engineering, including anti-microbial HA conjugates and receptor-targeted biomaterials, offer promising strategies to mitigate infection risk while expanding therapeutic applications. This review synthesizes current knowledge on HA biosynthesis across biological kingdoms, its dualistic role in health and disease, and its emerging relevance at the interface of microbiology, immunology, and biomedical applications. Full article
Show Figures

Figure 1

19 pages, 2010 KB  
Article
Bio-Functional Investigation and AI-Driven Target Interaction Prediction of Chrono Control Penta as a Plant Multifunctional Dermo Cosmetic Peptide
by Carmen Lammi, Raffaele Pugliese, Lorenza d’Adduzio, Umberto Maria Musazzi, Gilda Aiello, Melissa Fanzaga, Maria Silvia Musco and Carlotta Bollati
Cosmetics 2025, 12(6), 267; https://doi.org/10.3390/cosmetics12060267 - 27 Nov 2025
Viewed by 718
Abstract
Skin aging is influenced by both internal and external factors, resulting in wrinkles, decreased elasticity and irregular pigmentation. Hyaluronic acid (HA), a key component of the extracellular matrix, is essential for skin hydration and structural support. Peptides, short amino acid chains, have gained [...] Read more.
Skin aging is influenced by both internal and external factors, resulting in wrinkles, decreased elasticity and irregular pigmentation. Hyaluronic acid (HA), a key component of the extracellular matrix, is essential for skin hydration and structural support. Peptides, short amino acid chains, have gained attention in cosmetics due to their multifunctional biological activities. This study explored the moisturizing and metal-chelating properties of Chrono Control Penta (S-Cannabis Sativa-pentapeptide-1), a novel plant-derived peptide whose sequence is WVSPL. In vitro, it chelated iron ions up to 17.86 ± 2.50% and copper ions up to 47.08 ± 1.49% at 10 mM and 3 mM, respectively. Western blot and Enzyme-Linked Immunosorbent Assay (ELISA) analysis showed that, under H2O2-induced stress, Chrono Control Penta increased hyaluronan synthase 2 (HAS2) production by 81.72% in BJ-5ta fibroblasts and enhanced HA secretion by 20.11% compared to simulated aging conditions alone, respectively. Furthermore, experiments carried out with the Franz diffusion cell and human full thickness skin demonstrated the peptide’s ability to penetrate the skin layers and even diffuse laterally with a quantified peptide skin biodistribution accounting for 0.095/0.06 nM/mg in 6 h. Advanced AI-based modeling (AlphaFold2, RosettaFold) and docking analysis revealed stable peptide-peptide transporter 2 (PEPT2) interactions, supporting carrier-mediated skin permeation and linking computational predictions with experimental diffusion data. Hence, this study extends previous evidence on the cosmetic efficacy of Chrono Control Penta by (i) adding mechanistic insights into metal chelation and HAS2/HA modulation, (ii) rigorously quantifying local skin penetration and lateral diffusion with HPLC-MS/MS, and (iii) providing a plausible mechanistic link between skin biodistribution and PEPT2-mediated transport based on deep learning structural models. Full article
(This article belongs to the Special Issue Feature Papers in Cosmetics in 2025)
Show Figures

Figure 1

17 pages, 3462 KB  
Article
β-Nicotinamide Mononucleotide Enhances Skin Barrier Function and Attenuates UV-B-Induced Photoaging in Mice
by Sung Jin Kim, Sullim Lee, Yea Jung Choi, Minseo Kang, Junghwan Lee, Gwi Seo Hwang, Seok-Seon Roh, Mu Hyun Jin, Sangki Park, Minji Park, Ho Song Cho and Ki Sung Kang
Antioxidants 2025, 14(12), 1424; https://doi.org/10.3390/antiox14121424 - 27 Nov 2025
Viewed by 2303
Abstract
Ultraviolet B (UV-B) radiation significantly contributes to skin photoaging, which is characterized by epidermal thickening, collagen degradation, wrinkle formation, barrier dysfunction, and oxidative stress. Nicotinamide mononucleotide (NMN), a key precursor of nicotinamide adenine dinucleotide, regulates cellular energy metabolism and antioxidant defense and demonstrates [...] Read more.
Ultraviolet B (UV-B) radiation significantly contributes to skin photoaging, which is characterized by epidermal thickening, collagen degradation, wrinkle formation, barrier dysfunction, and oxidative stress. Nicotinamide mononucleotide (NMN), a key precursor of nicotinamide adenine dinucleotide, regulates cellular energy metabolism and antioxidant defense and demonstrates anti-aging effects in animal models. Here, we investigated the protective effects of oral NMN supplementation against UV-B-induced photoaging in SKH-1 hairless mice. Over a 10-week experimental period, oral NMN administration significantly alleviated epidermal hypertrophy, reduced wrinkle formation and skin surface roughness, improved hydration and elasticity, and restored transepidermal water loss to near-normal levels. Histological analyses revealed marked preservation of collagen fiber density and attenuation of dermal matrix degradation. Furthermore, NMN supplementation inhibited the phosphorylation of MAPK signaling components (ERK, JNK, and p38), suppressed pro-inflammatory cytokine (TNF-α and IL-6) and matrix-degrading enzyme (MMP-1) expression, and restored hyaluronan synthase (HAS-1 and HAS-2) expression. Additionally, NMN enhanced the systemic antioxidant defense, as indicated by the restored superoxide dismutase activity. Thus, NMN has multi-layered protective effects against UV-B–induced skin aging by modulating oxidative stress, inflammatory signaling, extracellular matrix remodeling, and hyaluronic acid metabolism. Full article
(This article belongs to the Special Issue Antioxidants and Multifunction Photoprotection—2nd Edition)
Show Figures

Figure 1

Back to TopTop