Exploring the Link Between PACAP Signalling and Hyaluronic Acid Production in Melanoma Progression
Abstract
1. Introduction
2. Results
2.1. Altered PACAP Receptor Expression in the Presence of Neuropeptides
2.2. Possible Downstream Target of PACAP Signalling in Melanoma Cells
2.3. Effects of PACAP on HA Production and Its Receptors
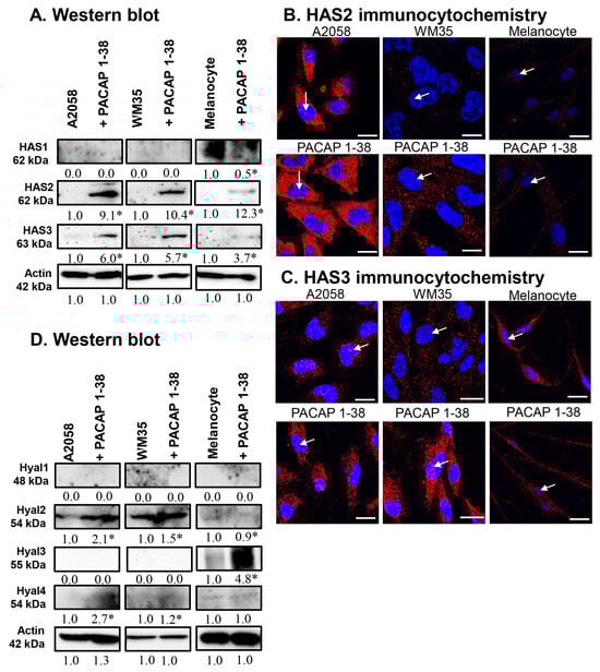
2.4. PACAP Altered the Expression of Enzymes Involved in Hyaluronan Metabolism
2.5. Integrin Receptor Expression in Melanoma Cells
3. Discussion
4. Material and Methods
4.1. Isolation and Culture of Primary Human Epidermal Melanocytes
4.2. Human Melanoma Cell Lines
4.3. Administration of PACAP
4.4. RNA Isolation and Semi-Quantitative Reverse Transcription PCR (RT-PCR)
4.5. Western Blot Analysis
4.6. Immunocytochemistry
4.7. Hyaluronic Acid Detection
4.8. Statistical Analysis
5. Conclusions
Author Contributions
Funding
Institutional Review Board Statement
Informed Consent Statement
Data Availability Statement
Acknowledgments
Conflicts of Interest
Abbreviations
References
- Sun, Y.; Shen, Y.; Liu, Q.; Zhang, H.; Jia, L.; Chai, Y.; Jiang, H.; Wu, M.; Li, Y. Global trends in melanoma burden: A comprehensive analysis from the Global Burden of Disease Study, 1990–2021. J. Am. Acad. Dermatol. 2025, 92, 100–107. [Google Scholar] [CrossRef]
- Pavri, S.N.; Clune, J.; Ariyan, S.; Narayan, D. Malignant Melanoma: Beyond the Basics. Plast. Reconstr. Surg. 2016, 138, 330e–340e. [Google Scholar] [CrossRef]
- Herlyn, M.; Berking, C.; Li, G.; Satyamoorthy, K. Lessons from melanocyte development for understanding the biological events in naevus and melanoma formation. Melanoma Res. 2000, 10, 303–312. [Google Scholar] [CrossRef] [PubMed]
- Brombin, A.; Patton, E.E. Melanocyte lineage dynamics in development, growth and disease. Development 2024, 151, dev201266. [Google Scholar] [CrossRef]
- Koczkodaj, P.; Sulkowska, U.; Didkowska, J.; Rutkowski, P.; Manczuk, M. Melanoma Mortality Trends in 28 European Countries: A Retrospective Analysis for the Years 1960–2020. Cancers 2023, 15, 1514. [Google Scholar] [CrossRef] [PubMed]
- Rastrelli, M.; Tropea, S.; Rossi, C.R.; Alaibac, M. Melanoma: Epidemiology, risk factors, pathogenesis, diagnosis and classification. In Vivo 2014, 28, 1005–1011. [Google Scholar] [PubMed]
- Forsea, A.M. Melanoma Epidemiology and Early Detection in Europe: Diversity and Disparities. Dermatol. Pr. Concept. 2020, 10, e2020033. [Google Scholar] [CrossRef]
- Elder, D.E. Melanoma progression. Pathology 2016, 48, 147–154. [Google Scholar] [CrossRef]
- Narayanan, D.L.; Saladi, R.N.; Fox, J.L. Ultraviolet radiation and skin cancer. Int. J. Dermatol. 2010, 49, 978–986. [Google Scholar] [CrossRef]
- Hodis, E.; Watson, I.R.; Kryukov, G.V.; Arold, S.T.; Imielinski, M.; Theurillat, J.P.; Nickerson, E.; Auclair, D.; Li, L.; Place, C.; et al. A landscape of driver mutations in melanoma. Cell 2012, 150, 251–263. [Google Scholar] [CrossRef]
- Newton-Bishop, J.; Bishop, D.T.; Harland, M. Melanoma Genomics. Acta Derm. Venereol. 2020, 100, adv00138. [Google Scholar] [CrossRef]
- Marzagalli, M.; Ebelt, N.D.; Manuel, E.R. Unraveling the crosstalk between melanoma and immune cells in the tumor microenvironment. Semin. Cancer Biol. 2019, 59, 236–250. [Google Scholar] [CrossRef] [PubMed]
- Slominski, A.; Wortsman, J.; Carlson, A.J.; Matsuoka, L.Y.; Balch, C.M.; Mihm, M.C. Malignant melanoma. Arch. Pathol. Lab. Med. 2001, 125, 1295–1306. [Google Scholar] [CrossRef]
- Sun, L.; Arbesman, J. Canonical Signaling Pathways in Melanoma. Clin. Plast. Surg. 2021, 48, 551–560. [Google Scholar] [CrossRef]
- Katona, E.; Juhasz, T.; Somogyi, C.S.; Hajdu, T.; Szasz, C.; Racz, K.; Kokai, E.; Gergely, P.; Zakany, R. PP2B and ERK1/2 regulate hyaluronan synthesis of HT168 and WM35 human melanoma cell lines. Int. J. Oncol. 2016, 48, 983–997. [Google Scholar] [CrossRef] [PubMed]
- Takabe, P.; Siiskonen, H.; Ronka, A.; Kainulainen, K.; Pasonen-Seppanen, S. The Impact of Hyaluronan on Tumor Progression in Cutaneous Melanoma. Front. Oncol. 2021, 11, 811434. [Google Scholar] [CrossRef] [PubMed]
- Karalis, T.; Skandalis, S.S. Hyaluronan network: A driving force in cancer progression. Am. J. Physiol. Cell Physiol. 2022, 323, C145–C158. [Google Scholar] [CrossRef]
- Chanmee, T.; Ontong, P.; Kimata, K.; Itano, N. Key Roles of Hyaluronan and Its CD44 Receptor in the Stemness and Survival of Cancer Stem Cells. Front. Oncol. 2015, 5, 180. [Google Scholar] [CrossRef]
- Chen, C.; Zhao, S.; Karnad, A.; Freeman, J.W. The biology and role of CD44 in cancer progression: Therapeutic implications. J. Hematol. Oncol. 2018, 11, 64. [Google Scholar] [CrossRef]
- Georgescu, S.R.; Tampa, M.; Mitran, C.I.; Mitran, M.I.; Caruntu, C.; Caruntu, A.; Lupu, M.; Matei, C.; Constantin, C.; Neagu, M. Tumour Microenvironment in Skin Carcinogenesis. Adv. Exp. Med. Biol. 2020, 1226, 123–142. [Google Scholar]
- Hassn Mesrati, M.; Syafruddin, S.E.; Mohtar, M.A.; Syahir, A. CD44: A Multifunctional Mediator of Cancer Progression. Biomolecules 2021, 11, 1850. [Google Scholar] [CrossRef] [PubMed]
- Gebhardt, C.; Averbeck, M.; Anderegg, U.; Simon, J.C. Role of Hyaluronan and CD44 in Melanoma Progression. In Hyaluronan in Cancer Biology, 1st ed.; Academic Press: Cambridge, MA, USA, 2009; pp. 329–339. [Google Scholar]
- Siiskonen, H.; Poukka, M.; Tyynela-Korhonen, K.; Sironen, R.; Pasonen-Seppanen, S. Inverse expression of hyaluronidase 2 and hyaluronan synthases 1-3 is associated with reduced hyaluronan content in malignant cutaneous melanoma. BMC Cancer 2013, 13, 181. [Google Scholar]
- Vaudry, D.; Falluel-Morel, A.; Bourgault, S.; Basille, M.; Burel, D.; Wurtz, O.; Fournier, A.; Chow, B.K.; Hashimoto, H.; Galas, L.; et al. Pituitary adenylate cyclase-activating polypeptide and its receptors: 20 years after the discovery. Pharmacol. Rev. 2009, 61, 283–357. [Google Scholar] [CrossRef]
- Miyata, A.; Arimura, A.; Dahl, R.R.; Minamino, N.; Uehara, A.; Jiang, L.; Culler, M.D.; Coy, D.H. Isolation of a novel 38 residue-hypothalamic polypeptide which stimulates adenylate cyclase in pituitary cells. Biochem. Biophys. Res. Commun. 1989, 164, 567–574. [Google Scholar] [CrossRef]
- Dejda, A.; Jozwiak-Bebenista, M.; Nowak, J.Z. PACAP, VIP, and PHI: Effects on AC-, PLC-, and PLD-driven signaling systems in the primary glial cell cultures. Ann. N. Y Acad. Sci. 2006, 1070, 220–225. [Google Scholar] [CrossRef] [PubMed]
- Juhasz, T.; Helgadottir, S.L.; Tamas, A.; Reglodi, D.; Zakany, R. PACAP and VIP signaling in chondrogenesis and osteogenesis. Peptides 2015, 66, 51–57. [Google Scholar] [CrossRef]
- Denes, V.; Geck, P.; Mester, A.; Gabriel, R. Pituitary Adenylate Cyclase-Activating Polypeptide: 30 Years in Research Spotlight and 600 Million Years in Service. J. Clin. Med. 2019, 8, 148. [Google Scholar] [CrossRef]
- Hajdu, T.; Kovacs, P.; Zsigrai, E.; Takacs, R.; Vago, J.; Cho, S.; Sasi-Szabo, L.; Becsky, D.; Keller-Pinter, A.; Emri, G.; et al. Pituitary Adenylate Cyclase Activating Polypeptide Has Inhibitory Effects on Melanoma Cell Proliferation and Migration In Vitro. Front. Oncol. 2021, 11, 681603. [Google Scholar] [CrossRef]
- Delgado, M.; Abad, C.; Martinez, C.; Juarranz, M.G.; Leceta, J.; Ganea, D.; Gomariz, R.P. PACAP in immunity and inflammation. Ann. N. Y Acad. Sci. 2003, 992, 141–157. [Google Scholar] [CrossRef]
- Delgado, M.; Garrido, E.; de la Fuente, M.; Gomariz, R.P. Pituitary adenylate cyclase-activating polypeptide (PACAP-38) stimulates rat peritoneal macrophage functions. Peptides 1996, 17, 1097–1105. [Google Scholar] [CrossRef] [PubMed]
- Harris, M.L.; Baxter, L.L.; Loftus, S.K.; Pavan, W.J. Sox proteins in melanocyte development and melanoma. Pigment. Cell Melanoma Res. 2010, 23, 496–513. [Google Scholar] [CrossRef]
- Hartman, M.L.; Czyz, M. MITF in melanoma: Mechanisms behind its expression and activity. Cell Mol. Life Sci. 2015, 72, 1249–1260. [Google Scholar] [CrossRef]
- Lee, S.; Park, J.; Cho, S.; Kim, E.J.; Oh, S.; Lee, Y.; Park, S.; Kang, K.; Shin, D.H.; Ko, S.Y.; et al. Hyaluronan network remodeling by ZEB1 and ITIH2 enhances the motility and invasiveness of cancer cells. J. Clin. Invest. 2025, 135. [Google Scholar] [CrossRef] [PubMed]
- Juhasz, T.; Matta, C.; Katona, E.; Somogyi, C.; Takacs, R.; Gergely, P.; Csernoch, L.; Panyi, G.; Toth, G.; Reglodi, D.; et al. Pituitary adenylate cyclase activating polypeptide (PACAP) signalling exerts chondrogenesis promoting and protecting effects: Implication of calcineurin as a downstream target. PLoS ONE 2014, 9, e91541. [Google Scholar] [CrossRef]
- Moody, T.W.; Ramos-Alvarez, I.; Jensen, R.T. Neuropeptide G Protein-Coupled Receptors as Oncotargets. Front Endocrinol. 2018, 9, 345. [Google Scholar] [CrossRef]
- Maugeri, G.; D’Amico, A.G.; Saccone, S.; Federico, C.; Rasa, D.M.; Caltabiano, R.; Broggi, G.; Giunta, S.; Musumeci, G.; D’Agata, V. Effect of PACAP on Hypoxia-Induced Angiogenesis and Epithelial-Mesenchymal Transition in Glioblastoma. Biomedicines 2021, 9, 965. [Google Scholar] [CrossRef]
- Garcia-Fernandez, M.O.; Collado, B.; Bodega, G.; Cortes, J.; Ruiz-Villaespesa, A.; Carmena, M.J.; Prieto, J.C. Pituitary adenylate cyclase-activating peptide/vasoactive intestinal peptide receptors in human normal mammary gland and breast cancer tissue. Gynecol. Endocrinol. 2005, 20, 327–333. [Google Scholar] [CrossRef] [PubMed]
- Abad, C.; Martinez, C.; Leceta, J.; Juarranz, M.G.; Delgado, M.; Gomariz, R.P. Pituitary adenylate-cyclase-activating polypeptide expression in the immune system. Neuroimmunomodulation 2002, 10, 177–186. [Google Scholar] [CrossRef] [PubMed]
- Fan, G.; Tao, Z.; Chen, S.; Zhang, H.; Yu, R. Positive allosteric regulation of PAC1-R up-regulates PAC1-R and its specific ligand PACAP. Acta Biochim Biophys Sin. 2022, 54, 657–672. [Google Scholar] [CrossRef]
- Chan, T.O.; Armen, R.S.; Yadav, S.; Shah, S.; Zhang, J.; Tiegs, B.C.; Keny, N.; Blumhof, B.; Deshpande, D.A.; Rodeck, U.; et al. A tripartite cooperative mechanism confers resistance of the protein kinase A catalytic subunit to dephosphorylation. J. Biol. Chem. 2020, 295, 3316–3329. [Google Scholar] [CrossRef]
- Ganea, D.; Delgado, M. Vasoactive intestinal peptide (VIP) and pituitary adenylate cyclase-activating polypeptide (PACAP) as modulators of both innate and adaptive immunity. Crit. Rev. Oral. Biol. Med. 2002, 13, 229–237. [Google Scholar] [CrossRef]
- Farini, D.; Puglianiello, A.; Mammi, C.; Siracusa, G.; Moretti, C. Dual effect of pituitary adenylate cyclase activating polypeptide on prostate tumor LNCaP cells: Short- and long-term exposure affect proliferation and neuroendocrine differentiation. Endocrinology 2003, 144, 1631–1643. [Google Scholar] [CrossRef]
- Shakhova, O.; Cheng, P.; Mishra, P.J.; Zingg, D.; Schaefer, S.M.; Debbache, J.; Hausel, J.; Matter, C.; Guo, T.; Davis, S.; et al. Antagonistic cross-regulation between Sox9 and Sox10 controls an anti-tumorigenic program in melanoma. PLoS Genet. 2015, 11, e1004877. [Google Scholar] [CrossRef] [PubMed]
- Rosenbaum, S.R.; Tiago, M.; Caksa, S.; Capparelli, C.; Purwin, T.J.; Kumar, G.; Glasheen, M.; Pomante, D.; Kotas, D.; Chervoneva, I.; et al. SOX10 requirement for melanoma tumor growth is due, in part, to immune-mediated effects. Cell Rep. 2021, 37, 110085. [Google Scholar] [CrossRef] [PubMed]
- Passeron, T.; Valencia, J.C.; Namiki, T.; Vieira, W.D.; Passeron, H.; Miyamura, Y.; Hearing, V.J. Upregulation of SOX9 inhibits the growth of human and mouse melanomas and restores their sensitivity to retinoic acid. J. Clin. Invest. 2009, 119, 954–963. [Google Scholar] [CrossRef]
- Mollaaghababa, R.; Pavan, W.J. The importance of having your SOX on: Role of SOX10 in the development of neural crest-derived melanocytes and glia. Oncogene 2003, 22, 3024–3034. [Google Scholar] [CrossRef] [PubMed]
- Timar, J.; Vizkeleti, L.; Doma, V.; Barbai, T.; Raso, E. Genetic progression of malignant melanoma. Cancer Metastasis Rev. 2016, 35, 93–107. [Google Scholar] [CrossRef]
- Davis, I.J.; Kim, J.J.; Ozsolak, F.; Widlund, H.R.; Rozenblatt-Rosen, O.; Granter, S.R.; Du, J.; Fletcher, J.A.; Denny, C.T.; Lessnick, S.L.; et al. Oncogenic MITF dysregulation in clear cell sarcoma: Defining the MiT family of human cancers. Cancer Cell 2006, 9, 473–484. [Google Scholar] [CrossRef]
- Pisarra, P.; Lupetti, R.; Palumbo, A.; Napolitano, A.; Prota, G.; Parmiani, G.; Anichini, A.; Sensi, M. Human melanocytes and melanomas express novel mRNA isoforms of the tyrosinase-related protein-2/DOPAchrome tautomerase gene: Molecular and functional characterization. J. Invest. Dermatol. 2000, 115, 48–56. [Google Scholar] [CrossRef]
- Singh, V.; Ji, Q.; Feigenbaum, L.; Leighty, R.M.; Hurwitz, A.A. Melanoma progression despite infiltration by in vivo-primed TRP-2-specific T cells. J. Immunother. 2009, 32, 129–139. [Google Scholar] [CrossRef]
- Eberle, J.; Wagner, M.; MacNeil, S. Human melanoma cell lines show little relationship between expression of pigmentation genes and pigmentary behaviour in vitro. Pigment. Cell Res. 1998, 11, 134–142. [Google Scholar] [CrossRef] [PubMed]
- Militaru, I.V.; Rus, A.A.; Munteanu, C.V.A.; Manica, G.; Petrescu, S.M. New panel of biomarkers to discriminate between amelanotic and melanotic metastatic melanoma. Front. Oncol. 2022, 12, 1061832. [Google Scholar] [CrossRef]
- Journe, F.; Id Boufker, H.; Van Kempen, L.; Galibert, M.D.; Wiedig, M.; Sales, F.; Theunis, A.; Nonclercq, D.; Frau, A.; Laurent, G.; et al. TYRP1 mRNA expression in melanoma metastases correlates with clinical outcome. Br. J. Cancer 2011, 105, 1726–1732. [Google Scholar] [CrossRef]
- Spinelli, F.M.; Vitale, D.L.; Sevic, I.; Alaniz, L. Hyaluronan in the Tumor Microenvironment. Adv. Exp. Med. Biol. 2020, 1245, 67–83. [Google Scholar]
- Sironen, R.K.; Tammi, M.; Tammi, R.; Auvinen, P.K.; Anttila, M.; Kosma, V.M. Hyaluronan in human malignancies. Exp. Cell Res. 2011, 317, 383–391. [Google Scholar] [CrossRef]
- Mayasin, Y.P.; Osinnikova, M.N.; Kharisova, C.B.; Kitaeva, K.V.; Filin, I.Y.; Gorodilova, A.V.; Kutovoi, G.I.; Solovyeva, V.V.; Golubev, A.I.; Rizvanov, A.A. Extracellular Matrix as a Target in Melanoma Therapy: From Hypothesis to Clinical Trials. Cells 2024, 13, 1917. [Google Scholar] [CrossRef]
- Ahrens, T.; Assmann, V.; Fieber, C.; Termeer, C.; Herrlich, P.; Hofmann, M.; Simon, J.C. CD44 is the principal mediator of hyaluronic-acid-induced melanoma cell proliferation. J. Invest. Dermatol. 2001, 116, 93–101. [Google Scholar]
- Sheng, Y.; Cao, M.; Liu, Y.; He, Y.; Zhang, G.; Du, Y.; Gao, F.; Yang, C. Hyaluronan synthase 2 (HAS2) regulates cell phenotype and invadopodia formation in luminal-like breast cancer cells. Mol. Cell Biochem. 2021, 476, 3383–3391. [Google Scholar] [CrossRef] [PubMed]
- Takabe, P.; Bart, G.; Ropponen, A.; Rilla, K.; Tammi, M.; Tammi, R.; Pasonen-Seppanen, S. Hyaluronan synthase 3 (HAS3) overexpression downregulates MV3 melanoma cell proliferation, migration and adhesion. Exp. Cell Res. 2015, 337, 1–15. [Google Scholar] [CrossRef] [PubMed]
- Tan, J.X.; Wang, X.Y.; Li, H.Y.; Su, X.L.; Wang, L.; Ran, L.; Zheng, K.; Ren, G.S. HYAL1 overexpression is correlated with the malignant behavior of human breast cancer. Int. J. Cancer 2011, 128, 1303–1315. [Google Scholar] [CrossRef]
- Lokeshwar, V.B.; Cerwinka, W.H.; Isoyama, T.; Lokeshwar, B.L. HYAL1 hyaluronidase in prostate cancer: A tumor promoter and suppressor. Cancer Res. 2005, 65, 7782–7789. [Google Scholar] [CrossRef]
- McAtee, C.O.; Berkebile, A.R.; Elowsky, C.G.; Fangman, T.; Barycki, J.J.; Wahl, J.K., 3rd; Khalimonchuk, O.; Naslavsky, N.; Caplan, S.; Simpson, M.A. Hyaluronidase Hyal1 Increases Tumor Cell Proliferation and Motility through Accelerated Vesicle Trafficking. J. Biol. Chem. 2015, 290, 13144–13156. [Google Scholar] [CrossRef]
- Andre, B.; Duterme, C.; Van Moer, K.; Mertens-Strijthagen, J.; Jadot, M.; Flamion, B. Hyal2 is a glycosylphosphatidylinositol-anchored, lipid raft-associated hyaluronidase. Biochem. Biophys. Res. Commun. 2011, 411, 175–179. [Google Scholar] [CrossRef]
- Jin, Z.; Zhang, G.; Liu, Y.; He, Y.; Yang, C.; Du, Y.; Gao, F. The suppressive role of HYAL1 and HYAL2 in the metastasis of colorectal cancer. J. Gastroenterol. Hepatol. 2019, 34, 1766–1776. [Google Scholar] [CrossRef]
- Wu, M.; Cao, M.; He, Y.; Liu, Y.; Yang, C.; Du, Y.; Wang, W.; Gao, F. A novel role of low molecular weight hyaluronan in breast cancer metastasis. FASEB J. 2015, 29, 1290–1298. [Google Scholar] [CrossRef] [PubMed]
- Liu, J.P.; Fang, Y.T.; Jiang, Y.F.; Lin, H. HYAL3 as a potential novel marker of BLCA patient prognosis. BMC Genom. Data 2022, 23, 63. [Google Scholar] [CrossRef]
- Hasanali, S.L.; Morera, D.S.; Racine, R.R.; Hennig, M.; Ghosh, S.; Lopez, L.E.; Hupe, M.C.; Escudero, D.O.; Wang, J.; Zhu, H.; et al. HYAL4-V1/Chondroitinase (Chase) Drives Gemcitabine Resistance and Predicts Chemotherapy Failure in Patients with Bladder Cancer. Clin. Cancer Res. 2021, 27, 4410–4421. [Google Scholar] [CrossRef] [PubMed]
- Arias-Mejias, S.M.; Warda, K.Y.; Quattrocchi, E.; Alonso-Quinones, H.; Sominidi-Damodaran, S.; Meves, A. The role of integrins in melanoma: A review. Int. J. Dermatol. 2020, 59, 525–534. [Google Scholar] [CrossRef]
- El Zein, N.; Badran, B.; Sariban, E. VIP differentially activates beta2 integrins, CR1, and matrix metalloproteinase-9 in human monocytes through cAMP/PKA, EPAC, and PI-3K signaling pathways via VIP receptor type 1 and FPRL1. J. Leukoc. Biol. 2008, 83, 972–981. [Google Scholar] [CrossRef] [PubMed]
- Huang, R.; Rofstad, E.K. Integrins as therapeutic targets in the organ-specific metastasis of human malignant melanoma. J. Exp. Clin. Cancer Res. 2018, 37, 92. [Google Scholar] [CrossRef]
- Schneider, J.G.; Amend, S.R.; Weilbaecher, K.N. Integrins and bone metastasis: Integrating tumor cell and stromal cell interactions. Bone 2011, 48, 54–65. [Google Scholar] [CrossRef]
- Moody, T.W.; Nuche-Berenguer, B.; Jensen, R.T. Vasoactive intestinal peptide/pituitary adenylate cyclase activating polypeptide, and their receptors and cancer. Curr. Opin. Endocrinol. Diabetes Obes. 2016, 23, 38–47. [Google Scholar] [CrossRef]
- Jozwiak-Bebenista, M.; Jasinska-Stroschein, M.; Kowalczyk, E. Involvement of vascular endothelial growth factor (VEGF) and mitogen-activated protein kinases (MAPK) in the mechanism of neuroleptic drugs. Pharmacol. Rep. 2018, 70, 1032–1039. [Google Scholar] [CrossRef]
- Le, S.V.; Yamaguchi, D.J.; McArdle, C.A.; Tachiki, K.; Pisegna, J.R.; Germano, P. PAC1 and PACAP expression, signaling, and effect on the growth of HCT8, human colonic tumor cells. Regul. Pept. 2002, 109, 115–125. [Google Scholar] [CrossRef] [PubMed]
- Lee, J.H.; Lee, J.Y.; Rho, S.B.; Choi, J.S.; Lee, D.G.; An, S.; Oh, T.; Choi, D.C.; Lee, S.H. PACAP inhibits tumor growth and interferes with clusterin in cervical carcinomas. FEBS Lett. 2014, 588, 4730–4739. [Google Scholar] [CrossRef] [PubMed]
- Langer, I.; Jeandriens, J.; Couvineau, A.; Sanmukh, S.; Latek, D. Signal Transduction by VIP and PACAP Receptors. Biomedicines 2022, 10, 406. [Google Scholar] [CrossRef]
- Thouennon, E.; Pierre, A.; Yon, L.; Anouar, Y. Expression of trophic peptides and their receptors in chromaffin cells and pheochromocytoma. Cell Mol. Neurobiol. 2010, 30, 1383–1389. [Google Scholar] [CrossRef] [PubMed]
- D’Amico, A.G.; Scuderi, S.; Saccone, S.; Castorina, A.; Drago, F.; D’Agata, V. Antiproliferative effects of PACAP and VIP in serum-starved glioma cells. J. Mol. Neurosci. 2013, 51, 503–513. [Google Scholar] [CrossRef]
- Reubi, J.C.; Laderach, U.; Waser, B.; Gebbers, J.O.; Robberecht, P.; Laissue, J.A. Vasoactive intestinal peptide/pituitary adenylate cyclase-activating peptide receptor subtypes in human tumors and their tissues of origin. Cancer Res. 2000, 60, 3105–3112. [Google Scholar]
- Hajdu, T.; Nguyen, M.N.; Zsigrai, E.; Coveney, C.; Boocock, D.J.; Matta, C. Isolation of the Surfaceome from Primary Human Epidermal Melanocytes Using Glycocapture and Shotgun Proteomics. Methods Mol. Biol. 2025, 2908, 81–98. [Google Scholar]
- Hoyhtya, M.; Hujanen, E.; Turpeenniemi-Hujanen, T.; Thorgeirsson, U.; Liotta, L.A.; Tryggvason, K. Modulation of type-IV collagenase activity and invasive behavior of metastatic human melanoma (A2058) cells in vitro by monoclonal antibodies to type-IV collagenase. Int. J. Cancer 1990, 46, 282–286. [Google Scholar] [CrossRef] [PubMed]
- Petrocelli, T.; Slingerland, J. UVB induced cell cycle checkpoints in an early stage human melanoma line, WM35. Oncogene 2000, 19, 4480–4490. [Google Scholar] [CrossRef] [PubMed]






| Gene | Primer | Nucleotide Sequence (5’→3’) | GenBank ID | Annealing Temperature | Amplimer Size (bp) |
|---|---|---|---|---|---|
| CREB | sense antisense | AGC CGA GAA CCA GCA GAG (269–286) GAG TTA CGG TGG GAG CAG (397–414) | NM_001371427.1 | 53 °C | 146 |
| DCT | sense antisense | GCG GGG CTG GAG AAA CGA (126–143) AGA AGT GGG CGC TGT GGC (304–321) | NM_001129889.3 | 58 °C | 196 |
| DPP4 | sense | GGA AGT CAT CGG GAT AG (1767–1783) | NM_001935.4 | 50 °C | 259 |
| antisense | ATC ATT CAC GCT GCT GT 2025–2009) | ||||
| IntαV | sense | GTG GAC AGT CCT GCC GAG TA (386–405) GGC TGG GTG GTG TTT GCT (499–516) | NM_002210.5 | 56 °C | 131 |
| Int β3 | sense | CGT GCT GAC GCT AAC TGA (674–691) GGT AGT GGA GGC AGA GTA ATG (936–956) | NM_000212.3 | 53 °C | 283 |
| MITF | sense | ATT CCA TCC ACG GGT CTC (1364–1381) AGG GAG GAT TCG CTA ACA (1721–1738) | NM_198159.3 | 51 °C | 375 |
| PAC1 | sense | TCA TCC TTT GTC GCT TCC (807–824) | NM_001199637.2 | 53 °C | 170 |
| antisense | GAC GGC CTT ACA TTC CAC (976–959) | ||||
| Sox9 | sense | TCA AAG GCT ACG ACT GGA CG (1364–1381) GCG GCT GGT ACT TGT AATC C (882–901) | NM_000346.4 | 56 °C | 288 |
| Sox10 | sense antisense | GCT GAA CGA AAG TGA CAA GC (710–729) GCC ACA TCA AAG GTC TCC AT (1143–1162) | NM_006941.4 | 58 °C | 453 |
| TYRP1 | sense antisense | ATG TCG CTC AGT GCT TG (995–1011) AAG TGT ATC CCA GGT TGT C (1372–1390) | NM_000550.3 | 56 °C | 396 |
| VPAC1 | antisense | CCA TTG CCT GTG GTT TG (857–873) | NM_004624.4 | 54 °C | 344 |
| antisense | CAG CCA GAA GAA GTT AGC C (1200–1182) | ||||
| GAPDH | sense | CCA GAA GAC TGT GGA TGG CC (740–759) | NM_002046.5 | 54 °C | 411 |
| antisense | CTG TAG CCA AAT TCG TTG TC (1150–1131) |
| Antibody | Host Animal | Dilution | Cat. Num | Distributor |
|---|---|---|---|---|
| Anti-PAC1 | rabbit, polyclonal | 1:500 | SAB2900693 | Sigma-Aldrich, St. Louis, MO, USA |
| Anti-VPAC1 | rabbit, polyclonal | 1:800 | AVR-001 | Alomone, Jerusalem, Israel. |
| Anti-DPP4 | rabbit, polyclonal | 1:500 | 61408 | Cell Signaling, Danvers, MA, USA |
| Anti-PKA | rabbit, polyclonal | 1:800 | 4782 | Cell Signaling, Danvers, MA, USA |
| Anti-p-PKA | rabbit, polyclonal | 1:500 | 4781 | Cell Signaling, Danvers, MA, USA |
| Anti-CREB | rabbit, polyclonal | 1:800 | 06-863 | Millipore, Burlington, MA, USA |
| Anti-p-CREB | rabbit, polyclonal | 1:800 | 06-519 | Millipore, Burlington, MA, USA |
| Anti-SOX9 | rabbit, polyclonal | 1:500 | ab3697 | Abcam, Cambridge, UK |
| Anti-p-SOX9 | rabbit, polyclonal | 1:800 | SAB4503991 | Sigma-Aldrich, St. Louis, MO, USA |
| Anti-SOX10 | rabbit, polyclonal | 1:500 | ab107532 | Abcam, Cambridge, UK |
| Anti-MITF | rabbit, polyclonal | 1:800 | ab20663 | Abcam, Cambridge, UK |
| Anti-DCT | rabbit, polyclonal | 1:800 | ab115785 | Abcam, Cambridge, UK |
| Anti-TYRP1 | rabbit, polyclonal | 1:800 | HPA000937 | Sigma-Aldrich, St. Louis, MO, USA |
| Anti-RHAMM | mouse, monoclonal | 1:500 | NCL-CD168 | Novocastra, Newcastle, UK |
| Anti-CD44 | mouse, monoclonal | 1:800 | BBA10 | R&D Systems, Minneapolis, MN, USA |
| Anti-HAS1 | goat, polyclonal | 1:200 | SAB4300848 | Sigma-Aldrich, St. Louis, MO, USA |
| Anti-HAS2 | rabbit, polyclonal | 1:200 | sc-66916 | Santa Cruz Biotechnology Inc., Santa Cruz, CA, USA |
| Anti-HAS3 | rabbit, polyclonal | 1:400 | ab170872 | Abcam, Cambridge, UK |
| Anti-Hyal1 | rabbit, polyclonal | 1:400 | HPA002112 | Sigma-Aldrich, St. Louis, MO, USA |
| Anti-Hyal2 | rabbit, polyclonal | 1:400 | SAB1100696 | Sigma-Aldrich, St. Louis, MO, USA |
| Anti-Hyal3 | rabbit, polyclonal | 1:400 | SAB1406655 | Sigma-Aldrich, St. Louis, MO, USA |
| Anti-Hyal4 | rabbit, polyclonal | 1:400 | A96606 | Sigma-Aldrich, St. Louis, MO, USA |
| Anti-integrin αV | rabbit, polyclonal | 1:400 | 4711 | Cell Signaling, Danvers, MA, USA |
| Anti-integrin β3 | rabbit, polyclonal | 1:800 | 06-863 | Cell Signaling, Danvers, MA, USA |
| Anti-Actin | mouse, monoclonal | 1:10,000 | 06-519 | Sigma-Aldrich, St. Louis, MO, USA |
| Anti-Rabbit IgG HRP conjugate | goat | 1:1500 | 170-6515 | Bio-Rad Laboratories, Hercules, CA, USA |
| Anti-Mouse IgG HRP conjugate | goat | 1:1500 | 170-6516 | Bio-Rad Laboratories, Hercules, CA, USA |
Disclaimer/Publisher’s Note: The statements, opinions and data contained in all publications are solely those of the individual author(s) and contributor(s) and not of MDPI and/or the editor(s). MDPI and/or the editor(s) disclaim responsibility for any injury to people or property resulting from any ideas, methods, instructions or products referred to in the content. |
© 2025 by the authors. Licensee MDPI, Basel, Switzerland. This article is an open access article distributed under the terms and conditions of the Creative Commons Attribution (CC BY) license (https://creativecommons.org/licenses/by/4.0/).
Share and Cite
Hajdú, T.; Kovács, P.; Katona, É.; Nguyen, M.N.; Vágó, J.; Fillér, C.; Zákány, R.; Emri, G.; Tóth, G.; Reglődi, D.; et al. Exploring the Link Between PACAP Signalling and Hyaluronic Acid Production in Melanoma Progression. Int. J. Mol. Sci. 2025, 26, 12049. https://doi.org/10.3390/ijms262412049
Hajdú T, Kovács P, Katona É, Nguyen MN, Vágó J, Fillér C, Zákány R, Emri G, Tóth G, Reglődi D, et al. Exploring the Link Between PACAP Signalling and Hyaluronic Acid Production in Melanoma Progression. International Journal of Molecular Sciences. 2025; 26(24):12049. https://doi.org/10.3390/ijms262412049
Chicago/Turabian StyleHajdú, Tibor, Patrik Kovács, Éva Katona, Minh Ngoc Nguyen, Judit Vágó, Csaba Fillér, Róza Zákány, Gabriella Emri, Gábor Tóth, Dóra Reglődi, and et al. 2025. "Exploring the Link Between PACAP Signalling and Hyaluronic Acid Production in Melanoma Progression" International Journal of Molecular Sciences 26, no. 24: 12049. https://doi.org/10.3390/ijms262412049
APA StyleHajdú, T., Kovács, P., Katona, É., Nguyen, M. N., Vágó, J., Fillér, C., Zákány, R., Emri, G., Tóth, G., Reglődi, D., & Juhász, T. (2025). Exploring the Link Between PACAP Signalling and Hyaluronic Acid Production in Melanoma Progression. International Journal of Molecular Sciences, 26(24), 12049. https://doi.org/10.3390/ijms262412049

