Extracellular Vesicular Proteins in Plasma from Patients with Cutaneous Lupus Correlate with Disease Activity
Abstract
1. Introduction
2. Materials and Methods
2.1. Patient Enrollment
2.2. Isolation and Purification of Extracellular Vesicles
2.3. Extracellular Vesicle Validation
2.4. Multiplex Exosome Flow Cytometry Assay
2.5. Mass Spectrometry
2.5.1. Digestion of EVs
2.5.2. Mass Spectrometry Acquisition
2.6. Statistical Analysis
3. Results
3.1. Patient Demographics
3.2. Extracellular Vesicle Validation
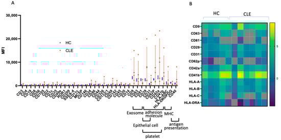
3.3. Identification of Major EV-Producing Cells in Plasma by Multiplex Exosome Flow Cytometry
3.4. Identification of CLE Cohort Specific Proteins Using Proteomics Analysis
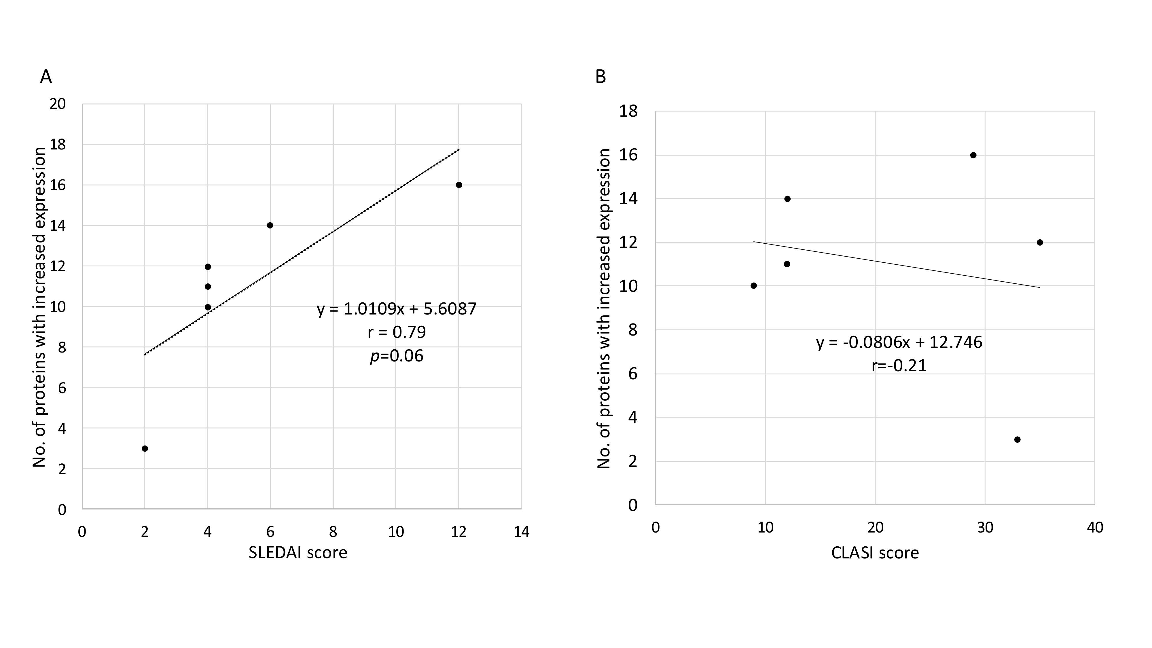
3.5. Protein Expression Differences Between CLE and HC Patients
3.6. Pathway Analysis of CLE EV Proteins
4. Discussion
5. Conclusions
Supplementary Materials
Author Contributions
Funding
Institutional Review Board Statement
Informed Consent Statement
Data Availability Statement
Conflicts of Interest
Appendix A

References
- Tsokos, G.C.; Lo, M.S.; Costa Reis, P.; Sullivan, K.E. New insights into the immunopathogenesis of systemic lupus erythematosus. Nat. Rev. Rheumatol. 2016, 12, 716–730. [Google Scholar] [CrossRef]
- Hoi, A.; Igel, T.; Mok, C.C.; Arnaud, L. Systemic lupus erythematosus. Lancet 2024, 403, 2326–2338. [Google Scholar] [CrossRef]
- Dörner, T.; Furie, R. Novel paradigms in systemic lupus erythematosus. Lancet 2019, 393, 2344–2358. [Google Scholar] [CrossRef]
- Lauren, G.; Okon, M.D.; Victoria, P.; Werth, M.D. Cutaneous Lupus Erythematosus: Diagnosis and treatment. Best Pract. Res. Clin. Rheumatol. 2013, 27, 391–404. [Google Scholar]
- Zhou, W.; Wu, H.; Zhao, M.; Lu, Q. New insights into the progression from cutaneous lupus to systemic lupus erythematosus. Expert Rev. Clin. Immunol. 2020, 16, 829–837. [Google Scholar] [CrossRef]
- van Niel, G.; D’Angelo, G.; Raposo, G. Shedding light on the cell biology of extracellular vesicles. Nat. Rev. Mol. Cell Biol. 2018, 19, 213–228. [Google Scholar] [CrossRef]
- Meng, W.; He, C.; Hao, Y.; Wang, L.; Li, L.; Zhu, G. Prospects and challenges of extracellular vesicle-based drug delivery system: Considering cell source. Drug Deliv. 2020, 27, 585–598. [Google Scholar] [CrossRef]
- Zhang, H.; Freitas, D.; Kim, H.S.; Fabijanic, K.; Li, Z.; Chen, H.; Mark, M.T.; Molina, H.; Martin, A.B.; Bojmar, L.; et al. Identification of distinct nanoparticles and subsets of extracellular vesicles by asymmetric flow field-flow fractionation. Nat. Cell Biol. 2018, 20, 332–343. [Google Scholar] [CrossRef] [PubMed]
- Sidhom, K.; Obi, P.O.; Saleem, A. A Review of Exosomal Isolation Methods: Is Size Exclusion Chromatography the Best Option? Int. J. Mol. Sci. 2020, 21, 6466. [Google Scholar] [CrossRef] [PubMed]
- Li, Y.; Bax, C.; Patel, J.; Vazquez, T.; Ravishankar, A.; Bashir, M.M.; Grinnell, M.; Diaz, D.; Werth, V.P. Plasma-derived DNA containing-extracellular vesicles induce STING-mediated proinflammatory responses in dermatomyositis. Theranostics 2021, 11, 7144–7158. [Google Scholar] [CrossRef] [PubMed]
- Kato, Y.; Park, J.; Takamatsu, H.; Konaka, H.; Aoki, W.; Aburaya, S.; Ueda, M.; Nishide, M.; Koyama, S.; Hayama, Y.; et al. Apoptosis-derived membrane vesicles drive the cGAS–STING pathway and enhance type I IFN production in systemic lupus erythematosus. Ann. Rheum. Dis. 2018, 77, 1507–1515. [Google Scholar] [CrossRef] [PubMed]
- Peng, X.C.; Ma, L.L.; Miao, J.Y.; Xu, S.Q.; Shuai, Z.W. Differential lncRNA profiles of blood plasma-derived exosomes from systemic lupus erythematosus. Gene 2024, 927, 148713. [Google Scholar] [CrossRef] [PubMed]
- Ferrant, J.; Pontis, A.; Zimmermann, F.; Dingli, F.; Poullet, P.; Loew, D.; Tarte, K.; Dumontet, E. Phenotypic and proteomic analysis of plasma extracellular vesicles highlights them as potential biomarkers of primary Sjögren syndrome. Front. Immunol. 2023, 14, 1207545. [Google Scholar] [CrossRef] [PubMed]
- Zheng, C.; Xie, L.; Qin, H.; Liu, X.; Chen, X.; Lv, F.; Wang, L.; Zhu, X.; Xu, J. The Role of Extracellular Vesicles in Systemic Lupus Erythematosus. Front. Cell Dev. Biol. 2022, 10, 835566. [Google Scholar] [CrossRef]
- Bruderer, R.; Bernhardt, O.M.; Gandhi, T.; Miladinović, S.M.; Cheng, L.Y.; Messner, S.; Ehrenberger, T.; Zanotelli, V.; Butscheid, Y.; Escher, C.; et al. Extending the limits of quantitative proteome profiling with data-independent acquisition and application to acetaminophen-treated three-dimensional liver microtissues. Mol. Cell Proteom. 2015, 14, 1400–1410. [Google Scholar] [CrossRef]
- Zougman, A.; Selby, P.J.; Banks, R.E. Suspension trapping (STrap) sample preparation method for bottom-up proteomics analysis. Proteomics 2014, 14, 1006–1010. [Google Scholar] [CrossRef]
- Zeerleder, S.; Zwart, B.; te Velthuis, H.; Stephan, F.; Manoe, R.; Rensink, I.; Aarden, L.A. Nucleosome-releasing factor: A new role for factor VII-activating protease (FSAP). FASEB J. 2008, 22, 4077–4084. [Google Scholar] [CrossRef]
- Guo, J.; Wu, C.; Lin, X.; Zhou, J.; Zhang, J.; Zheng, W.; Wang, T.; Cui, Y. Establishment of a simplified dichotomic size-exclusion chromatography for isolating extracellular vesicles toward clinical applications. J. Extracell. Vesicles 2021, 10, e12145. [Google Scholar] [CrossRef]
- Atehortúa, L.; Rojas, M.; Vásquez, G.; Muñoz-Vahos, C.H.; Vanegas-García, A.; Posada-Duque, R.A.; Castaño, D. Endothelial activation and injury by microparticles in patients with systemic lupus erythematosus and rheumatoid arthritis. Arthritis Res. Ther. 2019, 21, 34. [Google Scholar] [CrossRef]
- Hasse, S.; Julien, A.S.; Duchez, A.C.; Zhao, C.; Boilard, E.; Fortin, P.R.; Bourgoin, S.G. Red blood cell-derived phosphatidylserine positive extracellular vesicles are associated with past thrombotic events in patients with systemic erythematous lupus. Lupus Sci. Med. 2022, 9, e000605. [Google Scholar] [CrossRef]
- Zhang, H.J.; Wang, J.; Liu, H.F.; Zhang, X.N.; Zhan, M.; Chen, F.L. Overexpression of mimecan in human aortic smooth muscle cells inhibits cell proliferation and enhances apoptosis and migration. Exp. Ther. Med. 2015, 10, 187–192. [Google Scholar] [CrossRef] [PubMed][Green Version]
- Shen, Y.; Ding, F.H.; Zhang, R.Y.; Zhang, Q.; Lu, L.; Shen, W.F. Association of serum mimecan with angiographic coronary collateralization in patients with stable coronary artery disease and chronic total occlusion. Atherosclerosis 2016, 252, 75–81. [Google Scholar] [CrossRef]
- Gu, X.; Zhao, L.; Zhu, J.; Gu, H.; Li, H.; Wang, L.; Xu, W.; Chen, J. Serum Mimecan Is Associated with Arterial Stiffness in Hypertensive Patients. J. Am. Heart Assoc. 2015, 4, e002010. [Google Scholar] [CrossRef]
- Zhong, Y.; Zhang, W.; Hong, X.; Zeng, Z.; Chen, Y.; Liao, S.; Cai, W.; Xu, Y.; Wang, G.; Liu, D.; et al. Screening Biomarkers for Systemic Lupus Erythematosus Based on Machine Learning and Exploring Their Expression Correlations with the Ratios of Various Immune Cells. Front. Immunol. 2022, 13, 873787. [Google Scholar] [CrossRef]
- Nehar-Belaid, D.; Hong, S.; Marches, R.; Chen, G.; Bolisetty, M.; Baisch, J.; Walters, L.; Punaro, M.; Rossi, R.J.; Chung, C.H.; et al. Mapping systemic lupus erythematosus heterogeneity at the single-cell level. Nat. Immunol. 2020, 21, 1094–1106. [Google Scholar] [CrossRef]
- Zhang, H.; Hui, D.; Fu, X. Roles of Fibulin-2 in Carcinogenesis. Med. Sci. Monit. 2020, 26, e918099. [Google Scholar] [CrossRef] [PubMed]
- Turnier, J.L.; Pachman, L.M.; Lowe, L.; Tsoi, L.C.; Elhaj, S.; Menon, R.; Amoruso, M.C.; Morgan, G.A.; Gudjonsson, J.E.; Berthier, C.C.; et al. Comparison of Lesional Juvenile Myositis and Lupus Skin Reveals Overlapping Yet Unique Disease Pathophysiology. Arthritis Rheumatol. 2021, 73, 1062–1072. [Google Scholar] [CrossRef] [PubMed]
- Alagarsamy, J.; Jaeschke, A.; Hui, D.Y. Apolipoprotein E in Cardiometabolic and Neurological Health and Diseases. Int. J. Mol. Sci. 2022, 23, 9892. [Google Scholar] [CrossRef]
- Song, L.J.; Liu, W.W.; Fan, Y.C.; Qiu, F.; Chen, Q.L.; Li, X.F.; Ding, F. The positive correlations of apolipoprotein E with disease activity and related cytokines in systemic lupus erythematosus. Diagn. Pathol. 2013, 8, 175. [Google Scholar] [CrossRef][Green Version]
- Aggarwal, A.; Gupta, R.; Negi, V.S.; Rajasekhar, L.; Misra, R.; Singh, P.; Chaturvedi, V.; Sinha, S. Urinary haptoglobin, alpha-1 anti-chymotrypsin and retinol binding protein identified by proteomics as potential biomarkers for lupus nephritis. Clin. Exp. Immunol. 2017, 188, 254–262. [Google Scholar] [CrossRef] [PubMed]
- Delrue, L.; Vanderheyden, M.; Beles, M.; Paolisso, P.; Di Gioia, G.; Dierckx, R.; Verstreken, S.; Goethals, M.; Heggermont, W.; Bartunek, J. Circulating SERPINA3 improves prognostic stratification in patients with a de novo or worsened heart failure. ESC Heart Fail. 2021, 8, 4780–4790. [Google Scholar] [CrossRef] [PubMed]
- Nielsen, C.T.; Østergaard, O.; Rasmussen, N.S.; Jacobsen, S.; Heegaard, N.H.H. A review of studies of the proteomes of circulating microparticles: Key roles for galectin-3-binding protein-expressing microparticles in vascular diseases and systemic lupus erythematosus. Clin. Proteom. 2017, 14, 11. [Google Scholar] [CrossRef] [PubMed]
- Byskov, K.; Etscheid, M.; Kanse, S.M. Cellular effects of factor VII activating protease (FSAP). Thromb. Res. 2020, 188, 74–78. [Google Scholar] [CrossRef] [PubMed]
- Wei, K.; Korsunsky, I.; Marshall, J.L.; Gao, A.; Watts, G.F.M.; Major, T.; Croft, A.P.; Watts, J.; Blazar, P.E.; Lange, J.K.; et al. Notch signalling drives synovial fibroblast identity and arthritis pathology. Nature 2020, 582, 259–264. [Google Scholar] [CrossRef]
- El Machhour, F.; Keuylian, Z.; Kavvadas, P.; Dussaule, J.C.; Chatziantoniou, C. Activation of Notch3 in Glomeruli Promotes the Development of Rapidly Progressive Renal Disease. J. Am. Soc. Nephrol. 2015, 26, 1561–1575. [Google Scholar] [CrossRef]
- Caza, T.N.; Hassen, S.I.; Kenan, D.J.; Storey, A.; Arthur, J.M.; Herzog, C.; Edmondson, R.; Bourne, T.D.; Beck, L.H.; Larsen, C.P. Transforming Growth Factor Beta Receptor 3 (TGFBR3)-Associated Membranous Nephropathy. Kidney360 2021, 2, 1275–1286. [Google Scholar] [CrossRef]
- Ayyappan, P.; Harms, R.Z.; Buckner, J.H.; Sarvetnick, N.E. Coordinated Induction of Antimicrobial Response Factors in Systemic Lupus Erythematosus. Front. Immunol. 2019, 10, 658. [Google Scholar] [CrossRef]
- Vreeken, D.; Bruikman, C.S.; Stam, W.; Cox, S.M.L.; Nagy, Z.; Zhang, H.; Postma, R.J.; van Zonneveld, A.J.; Hovingh, G.K.; van Gils, J.M. Downregulation of Endothelial Plexin A4 Under Inflammatory Conditions Impairs Vascular Integrity. Front. Cardiovasc. Med. 2021, 8, 633609. [Google Scholar] [CrossRef]
- Song, Y.; Li, Z.; Li, L.; Zhou, H.; Zeng, T.T.; Jin, C.; Lin, J.-L.; Gao, S.; Li, Y.; Guan, X.Y.; et al. SERPINA11 Inhibits Metastasis in Hepatocellular Carcinoma by Suppressing MEK/ERK Signaling Pathway. J. Hepatocell. Carcinoma 2021, 8, 759–771. [Google Scholar] [CrossRef]
- Hoshino, A.; Costa-Silva, B.; Shen, T.L.; Rodrigues, G.; Hashimoto, A.; Tesic Mark, M.; Molina, H.; Kohsaka, S.; Giannatale, A.D.; Ceder, S.; et al. Tumour exosome integrins determine organotropic metastasis. Nature 2015, 527, 329–335. [Google Scholar] [CrossRef]
- Altei, W.F.; Pachane, B.C.; Dos Santos, P.K.; Ribeiro, L.N.; Sung, B.H.; Weaver, A.M.; Selistre-de-Araújo, H.S. Inhibition of αvβ3 integrin impairs adhesion and uptake of tumor-derived small extracellular vesicles. Cell Commun. Signal. 2020, 18, 158. [Google Scholar] [CrossRef]
- Tyanova, S.; Temu, T.; Cox, J. The MaxQuant computational platform for mass spectrometry-based shotgun proteomics. Nat. Protoc. 2016, 11, 1301–2319. [Google Scholar] [CrossRef] [PubMed]
- Bielow, C.; Mastrobuoni, G.; Kempa, S. Proteomics Quality Control: Quality Control Software for. MaxQuant Results. J. Proteome Res. 2016, 15, 777–787. [Google Scholar] [CrossRef] [PubMed]
- Tyanova, S.; Temu, T.; Sinitcyn, P.; Carlson, A.; Hein, M.Y.; Geiger, T.; Mann, M.; Cox, J. The Perseus computational platform for comprehensive analysis of (prote)omics data. Nat Methods 2016, 13, 731–740. [Google Scholar] [CrossRef] [PubMed]






| CLE No | Sex | Age | Type of CLE | CLASI | Treatments | Anti-Sm | SLEDAI | Components of SLEDAI | SLE |
|---|---|---|---|---|---|---|---|---|---|
| CLE 1 | F | 68 | SCLE | 33 | HCQ, pred 20 mg, MMF1440 mg | + | 2 | 2—new rash | Yes |
| CLE 2 | F | 74 | DLE | 9 | MTX 15 mg | NA | 4 | 2—new rash 2—alopecia | No |
| CLE 3 | F | 66 | DLE/SCLE | 35 | HCQ | + | 4 | 2—new rash, 2—alopecia | Yes |
| CLE 4 | F | 63 | DLE | 12 | HCQ, MMF 1000 mg | − | 4 | 2—new rash, 2—alopecia | No |
| CLE 5 | F | 65 | SCLE | 12 | HCQ, MMF 1000 mg, lenalidamine | + | 6 | 4—arthritis 2—new rash | Yes |
| CLE 6 | F | 33 | DLE | 29 | HCQ, MMF 2000 mg, pred 10 mg | NA | 12 | 4—proteinuria, 2—new rash, 2—mucosal ulcer, 2—low complement, 2—increased DNA binding | Yes |
Disclaimer/Publisher’s Note: The statements, opinions and data contained in all publications are solely those of the individual author(s) and contributor(s) and not of MDPI and/or the editor(s). MDPI and/or the editor(s) disclaim responsibility for any injury to people or property resulting from any ideas, methods, instructions or products referred to in the content. |
© 2025 by the authors. Licensee MDPI, Basel, Switzerland. This article is an open access article distributed under the terms and conditions of the Creative Commons Attribution (CC BY) license.
Share and Cite
Ogawa-Momohara, M.; Baniel, A.; Kodali, N.; Hossein, F.; Ding, H.; Lynn, S.; Kleitsch, J.; Diaz, D.; Vazquez, T.; Werth, V.P. Extracellular Vesicular Proteins in Plasma from Patients with Cutaneous Lupus Correlate with Disease Activity. Curr. Issues Mol. Biol. 2026, 48, 13. https://doi.org/10.3390/cimb48010013
Ogawa-Momohara M, Baniel A, Kodali N, Hossein F, Ding H, Lynn S, Kleitsch J, Diaz D, Vazquez T, Werth VP. Extracellular Vesicular Proteins in Plasma from Patients with Cutaneous Lupus Correlate with Disease Activity. Current Issues in Molecular Biology. 2026; 48(1):13. https://doi.org/10.3390/cimb48010013
Chicago/Turabian StyleOgawa-Momohara, Mariko, Avital Baniel, Nilesh Kodali, Fazelinia Hossein, Hua Ding, Spruce Lynn, Julianne Kleitsch, DeAnna Diaz, Thomas Vazquez, and Victoria P. Werth. 2026. "Extracellular Vesicular Proteins in Plasma from Patients with Cutaneous Lupus Correlate with Disease Activity" Current Issues in Molecular Biology 48, no. 1: 13. https://doi.org/10.3390/cimb48010013
APA StyleOgawa-Momohara, M., Baniel, A., Kodali, N., Hossein, F., Ding, H., Lynn, S., Kleitsch, J., Diaz, D., Vazquez, T., & Werth, V. P. (2026). Extracellular Vesicular Proteins in Plasma from Patients with Cutaneous Lupus Correlate with Disease Activity. Current Issues in Molecular Biology, 48(1), 13. https://doi.org/10.3390/cimb48010013

