Sign in to use this feature.

Years

Between: -

Subjects

remove_circle_outline
remove_circle_outline
remove_circle_outline
remove_circle_outline
remove_circle_outline
remove_circle_outline
remove_circle_outline
remove_circle_outline
remove_circle_outline

Journals

remove_circle_outline
remove_circle_outline
remove_circle_outline
remove_circle_outline
remove_circle_outline
remove_circle_outline
remove_circle_outline
remove_circle_outline
remove_circle_outline
remove_circle_outline
remove_circle_outline
remove_circle_outline
remove_circle_outline

Article Types

Countries / Regions

remove_circle_outline
remove_circle_outline
remove_circle_outline
remove_circle_outline
remove_circle_outline
remove_circle_outline

Search Results (3,614)

Search Parameters:
Keywords = HCC—hepatocellular carcinoma

Order results
Result details
Results per page
Select all
Export citation of selected articles as:
17 pages, 1369 KB  
Article
Heme Oxygenase-1 Expression as a Prognostic Marker in Early-Stage HCC Undergoing Resection or Liver Transplantation
by Ramona Cadar, Alin Mihai Vasilescu, Ana Maria Trofin, Alexandru Grigorie Nastase, Mihai Zabara, Cristina Muzica, Corina Lupascu Ursulescu, Mihai Danciu, Andrei Pascu, Iulian Buzincu, Delia Ciobanu, Ianole Victor and Cristian Dumitru Lupascu
Life 2025, 15(10), 1589; https://doi.org/10.3390/life15101589 (registering DOI) - 11 Oct 2025
Abstract
Background: Hepatocellular carcinoma (HCC) is a prevalent malignancy with high mortality, often arising in the context of chronic liver diseases. Heme oxygenase-1 (HO-1), an inducible enzyme involved in heme degradation, has been implicated in both hepatoprotection and tumor progression. This study evaluates the [...] Read more.
Background: Hepatocellular carcinoma (HCC) is a prevalent malignancy with high mortality, often arising in the context of chronic liver diseases. Heme oxygenase-1 (HO-1), an inducible enzyme involved in heme degradation, has been implicated in both hepatoprotection and tumor progression. This study evaluates the expression of HO-1 in HCC and its association with clinicopathological features and patient survival. Materials and Methods: We retrospectively analyzed 58 HCC cases diagnosed between 2018 and 2023 at “Sf. Spiridon” Emergency County Hospital, Iasi. HO-1 expression was assessed immunohistochemically and quantified using a semi-quantitative immunoreactivity score (IRS). Statistical correlations between HO-1 expression and clinical, pathological, and survival parameters were evaluated using univariate analysis, ROC curves, and Kaplan–Meier survival models. Results: High HO-1 expression (IRS > 1) was significantly associated with hepatitis C virus etiology (p = 0.004, V = 0.381), vascular invasion (p = 0.019, V = 0.309) and perioperative anticoagulant therapy (p = 0.007, V = 0.352). However, HO-1 expression did not correlate with overall survival (OS). In contrast, solid growth pattern (p = 0.030) and serum α-fetoprotein levels of 10–99 ng/mL (p = 0.022) were negatively associated with OS. Conclusions: HO-1 expression in HCC was found to be associated with vascular invasion, but not with overall survival. While this may indicate a potential link to certain aggressive tumor features, the overall role of HO-1 in HCC biology remains unclear. These findings suggest that HO-1 should be considered an exploratory rather than definitive prognostic marker, and further research is warranted to clarify its function and potential utility, including investigation of its detectability in biological fluids for non-invasive monitoring. Full article
Show Figures

Figure 1

17 pages, 1827 KB  
Review
The Role of Cadherin 17 (CDH17) in Cancer Progression via Wnt/β-Catenin Signalling Pathway: A Systematic Review and Meta-Analysis
by Bipusha Tha Shrestha, Yahui Feng, Aaron Lad, Anthony Bates, Jing Chen, Karen Brown, Feier Zeng and Ning Wang
Int. J. Mol. Sci. 2025, 26(20), 9838; https://doi.org/10.3390/ijms26209838 - 10 Oct 2025
Abstract
Cadherin 17 (CDH17) is a cell adhesion glycoprotein essential for epithelial integrity. It is frequently overexpressed in various cancers, where it is associated with aggressive behaviour. While evidence indicates that CDH17 functions as an upstream regulator of Wnt/β-catenin signalling, findings are inconsistent across [...] Read more.
Cadherin 17 (CDH17) is a cell adhesion glycoprotein essential for epithelial integrity. It is frequently overexpressed in various cancers, where it is associated with aggressive behaviour. While evidence indicates that CDH17 functions as an upstream regulator of Wnt/β-catenin signalling, findings are inconsistent across tumour types, limiting the assessment of CDH17 as a biomarker or therapeutic target for Wnt pathway in cancer. In this study, we systematically review and meta-analyse the relationship between CDH17 and Wnt/β-catenin signalling in human cancers and evaluate whether CDH17 modulation affects tumour behaviour through Wnt-related mechanisms. Our search of Medline, Web of Science and Scopus identified five studies examining CDH17 expression in the Wnt/β-catenin pathway in vitro and in vivo. All five studies identified CDH17 as a key driver of canonical Wnt signalling, directly influencing cancer progression in hepatocellular carcinoma (HCC), gastric cancer (GC), and colorectal cancer (CRC). Meta-analysis (MA) showed that CDH17 inhibition consistently reduced Wnt/β-catenin downstream T-cell factor/lymphoid enhancer-binding factor (TCF/LEF) transcriptional activity (MD = −1.32, 95% CI: −1.64 to −0.99, p < 0.00001). Narrative synthesis found that CDH17 suppression decreased total and nuclear β-catenin, phosphorylated glycogen synthase kinase-3 beta (GSK-3β), and cyclin D1 while increasing tumour suppressors, retinoblastoma (Rb) and p53/p21. These changes were associated with reduced proliferation, colony formation, migration, invasion and cell cycle arrest. In vivo, CDH17 suppression resulted in 80–95% tumour growth suppression (Mean Difference (MD) = −96.67, 95% CI: [−144.35, −48.98], p < 0.0001), with immunohistochemistry confirming cytoplasmic β-catenin sequestration and lower cyclin D1 levels. Collectively, these findings show CDH17 as a critical upstream effector sustaining Wnt/β-catenin signalling, cancer progression, tumour proliferation, stem cell properties, and metastasis, and support CDH17 inhibition as a promising therapeutic target across multiple cancer types. Full article
Show Figures

Figure 1

18 pages, 6555 KB  
Article
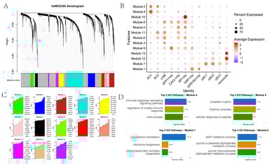
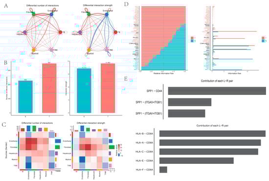
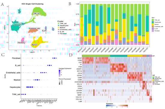
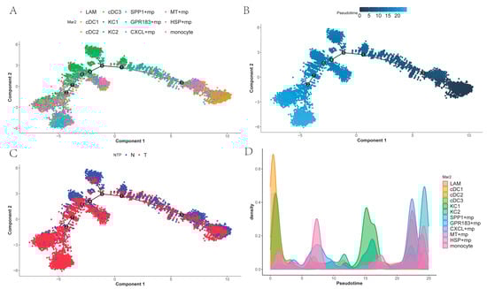
Bioinformatics Analysis of Tumor-Associated Macrophages in Hepatocellular Carcinoma and Establishment of a Survival Model Based on Transformer
by Zhuo Zeng, Shenghua Rao and Jiemeng Zhang
Int. J. Mol. Sci. 2025, 26(19), 9825; https://doi.org/10.3390/ijms26199825 - 9 Oct 2025
Abstract
Hepatocellular carcinoma (HCC) ranks among the most prevalent malignancies globally. Although treatment strategies have improved, the prognosis for patients with advanced HCC remains unfavorable. Tumor-associated macrophages (TAMs) play a dual role, exhibiting both anti-tumor and pro-tumor functions. In this study, we analyzed single-cell [...] Read more.
Hepatocellular carcinoma (HCC) ranks among the most prevalent malignancies globally. Although treatment strategies have improved, the prognosis for patients with advanced HCC remains unfavorable. Tumor-associated macrophages (TAMs) play a dual role, exhibiting both anti-tumor and pro-tumor functions. In this study, we analyzed single-cell RNA sequencing data from 10 HCC tumor cores and 8 adjacent non-tumor liver tissues available in the dataset GSE149614. Using dimensionality reduction and clustering approaches, we identified six major cell types and nine distinct TAM subtypes. We employed Monocle2 for cell trajectory analysis, hdWGCNA for co-expression network analysis, and CellChat to investigate functional communication between TAMs and other components of the tumor microenvironment. Furthermore, we estimated TAM abundance in TCGA-LIHC samples using CIBERSORT and observed that the relative proportions of specific TAM subtypes were significantly correlated with patient survival. To identify TAM-related genes influencing patient outcomes, we developed a high-dimensional, gene-based transformer survival model. This model achieved superior concordance index (C-index) values across multiple datasets, including TCGA-LIHC, OEP000321, and GSE14520, outperforming other methods. Our results emphasize the heterogeneity of tumor-associated macrophages in hepatocellular carcinoma and highlight the practicality of our deep learning framework in survival analysis. Full article
(This article belongs to the Section Molecular Informatics)
Show Figures

Graphical abstract

23 pages, 2667 KB  
Article
Reactivation of the PI3K/mTOR Signaling Pathway Confers Resistance to the FGFR4 Inhibitor FGF401
by Hung Huynh and Wai Har Ng
Int. J. Mol. Sci. 2025, 26(19), 9818; https://doi.org/10.3390/ijms26199818 - 9 Oct 2025
Abstract
Hepatocellular carcinoma (HCC) is a deadly liver cancer characterized by dysregulated signaling and aberrant cell-cycle control. The FGFR4/FGF19 pathway is dysregulated in HCC and other cancers. Inhibitors targeting the FGF19/FGFR4 pathway, including the FGF19/FGFR4 inhibitor FGF401, have been investigated in HCC and other [...] Read more.
Hepatocellular carcinoma (HCC) is a deadly liver cancer characterized by dysregulated signaling and aberrant cell-cycle control. The FGFR4/FGF19 pathway is dysregulated in HCC and other cancers. Inhibitors targeting the FGF19/FGFR4 pathway, including the FGF19/FGFR4 inhibitor FGF401, have been investigated in HCC and other cancers; however, nearly all patients who initially respond eventually develop resistance shortly after starting therapy, highlighting the urgent need for new treatment strategies to overcome drug resistance. In the present study, we report that chronic treatment of the FGF19/FGFR4-expressing HCC25−0705A line with FGF401 led to acquired resistance. FGF401-resistant tumors exhibited upregulation of FGFRs and activation of the PI3K/AKT/mTOR/p70S6K pathway. Combination therapy with FGF401 and the mammalian target of rapamycin (mTOR) inhibitor everolimus (FGF401/everolimus) resulted in more complete tumor growth inhibition, delayed the onset of resistance, and prolonged overall survival (OS) in mice bearing orthotopic HCC tumors. The FGF401/everolimus combination effectively suppressed tumor cell proliferation; promoted apoptosis; reduced tumor hypoxia via blood vessel normalization; and downregulated key proteins involved in proliferation, survival, metastasis, and angiogenesis. These preclinical findings provide a strong rationale for clinical trials combining FGFR4 and mTOR inhibitors in HCC patients with FGF19/FGFR4/mTOR-dependent tumors. Full article
Show Figures

Figure 1

15 pages, 4439 KB  
Review
Selective Angiographic Roadmap Analysis (SARA) of Hepatocellular Carcinoma Feeding Arteries for Transarterial Chemoembolization
by Sultan R. Alharbi
Diagnostics 2025, 15(19), 2533; https://doi.org/10.3390/diagnostics15192533 - 8 Oct 2025
Viewed by 159
Abstract
Hepatocellular carcinoma (HCC) is a hypervascular malignancy commonly treated with transarterial chemoembolization (TACE), in which success relies on the accurate identification and embolization of tumor feeding arteries while sparing the nontumorous liver parenchyma. This review introduces the concept of selective angiographic roadmap analysis [...] Read more.
Hepatocellular carcinoma (HCC) is a hypervascular malignancy commonly treated with transarterial chemoembolization (TACE), in which success relies on the accurate identification and embolization of tumor feeding arteries while sparing the nontumorous liver parenchyma. This review introduces the concept of selective angiographic roadmap analysis (SARA), a systematic and stepwise approach to evaluating hepatic arterial supply in HCC, with the aim of standardizing angiographic planning and improving TACE outcomes. SARA emphasizes recognition of typical and variant hepatic arterial anatomy, systematic identification of accessory and extrahepatic feeders, and integration with intraprocedural cone-beam computed tomography (CBCT) to enhance feeder detection and reduce nontarget embolization. Although primarily applied in TACE, the principles of SARA are equally relevant to transarterial radioembolization (TARE) where precise arterial mapping is critical. Embolization strategies are discussed across different levels of selectivity, from lobar to superselective techniques. The complementary role of advanced imaging modalities, such as CT angiography (CTA), MR angiography (MRA), and artificial intelligence-assisted vessel tracking, is also explored. Adopting the SARA framework in conjunction with these technologies may improve technical success and tumor control and preserve liver function in patients undergoing intra-arterial therapies. Full article
(This article belongs to the Special Issue New Trends in Cardiovascular Imaging: 2nd Edition)
Show Figures

Figure 1

10 pages, 642 KB  
Article
Survival Outcomes in Hepatocellular Carcinoma: Experience from a Multidisciplinary Committee in Ecuador
by Enrique Carrera, Jaysoom Abarca, Johana Acuña, Mercedes Almagro, David Armas, Cinthya Borja, Wendy Calderón, Diana Chamorro, Daniel Garzon, Melina Gonzalez, Andrea Moreno, Mónica Proaño, Darwin Quevedo, Maritza Quishpe, Juan Fernando Salazar, Fabian Tulcanazo, Cecilia Trujillo and Gabriela Velalcazar
Life 2025, 15(10), 1565; https://doi.org/10.3390/life15101565 - 8 Oct 2025
Viewed by 191
Abstract
Hepatic cancer is a world health concern due to its high lethality. The main risk factor worldwide is having hepatic cirrhosis. The etiology of hepatic cirrhosis has changed in recent years, with metabolic-associated steatotic liver disease (MASLD) becoming the leading cause, displacing hepatitis [...] Read more.
Hepatic cancer is a world health concern due to its high lethality. The main risk factor worldwide is having hepatic cirrhosis. The etiology of hepatic cirrhosis has changed in recent years, with metabolic-associated steatotic liver disease (MASLD) becoming the leading cause, displacing hepatitis C and B viruses and alcoholic liver disease. It is of the utmost importance to develop screening programs in at-risk populations for early detection. The survival rate of HCC, as determined by a group of specialists or an interdisciplinary committee, is a challenge we have taken on in a public health hospital in Ecuador. This retrospective study identified 71 patients diagnosed with hepatocellular carcinoma, mostly middle-aged men with a history of liver cirrhosis. No significant association was found between the presence of cirrhosis, laboratory abnormalities, and survival. However, the identification by imaging vascular invasion and extrahepatic extension were associated. This study highlights that patients with liver lesions identified through HCC screening have a higher survival rate over a one-year follow-up period. Full article
(This article belongs to the Special Issue Cancer Epidemiology)
Show Figures

Figure 1

24 pages, 4515 KB  
Article
Effects of the Polar Fraction of Lophocereus schottii on Gene Expression and Hepatocyte Proliferation in a Wistar Rat Model of Hepatocellular Carcinoma
by Marina Campos-Valdez, Jaime Sánchez-Meza, Arturo Orozco-Barocio, José A. Domínguez-Rosales, Juliana Marisol Godínez-Rubí, Sarai C. Rodríguez-Reyes, Erika Martínez-López, Miriam R. Bueno-Topete, Manuel A. Castro-García, Guillermo M. Zúñiga-González, Daniel Ortuño-Sahagún and Laura V. Sánchez-Orozco
Int. J. Mol. Sci. 2025, 26(19), 9788; https://doi.org/10.3390/ijms26199788 - 8 Oct 2025
Viewed by 204
Abstract
Hepatocellular carcinoma (HCC) remains a major global health problem for which there are few effective treatments. Phytochemicals from natural sources, such as those found in cacti, exhibit chemoprotective and hepatoprotective properties. In this study, the effect of the polar fraction of Lophocereus schottii [...] Read more.
Hepatocellular carcinoma (HCC) remains a major global health problem for which there are few effective treatments. Phytochemicals from natural sources, such as those found in cacti, exhibit chemoprotective and hepatoprotective properties. In this study, the effect of the polar fraction of Lophocereus schottii (LsPF) was investigated in a Wistar rat model of HCC induced by weekly administration of diethylnitrosamine (DEN, 50 mg/kg, i.p.) and 2-acetylaminofluorene (2-AAF, 25 mg/kg, i.g.) for 13 weeks. LsPF (50 mg/kg, i.g., three times per week) was administered either concurrently with HCC induction beginning in the first week or after seven weeks of HCC induction. LsPF did not lead to a significant improvement in macroscopic, biochemical or histologic results. However, when LsPF was administered after 7 weeks of HCC induction, it modulated the expression of genes related to liver carcinogenesis, including SOD, CAT, CYP2E1, TGFB1, AFP, and COL1A. In addition, co-administration of LsPF along with the damage treatment decreased the number of mitotic hepatocytes. These results suggest that LsPF can modulate gene expression and hepatocyte proliferation in HCC, with efficacy depending on the timing of administration, disease stage, and administration method. Further studies are needed to optimize its therapeutic potential. Full article
Show Figures

Figure 1

25 pages, 3673 KB  
Review
Recent Advances in Ablative Therapies for Hepatocellular Carcinoma
by Saad Abu Zahra, Arsalan Nadeem, Ashima Kundu, Nick Gibson, Ali Haggaz, Kent T. Sato, Robert J. Lewandowski and Andrew C. Gordon
Cancers 2025, 17(19), 3251; https://doi.org/10.3390/cancers17193251 - 7 Oct 2025
Viewed by 355
Abstract
Hepatocellular carcinoma (HCC) is a leading cause of cancer-related mortality worldwide, with curative surgical interventions feasible for a minority of patients. This review highlights recent advances in thermal (e.g., radiofrequency ablation, microwave ablation, and cryoablation) and nonthermal (e.g., ethanol ablation and irreversible electroporation) [...] Read more.
Hepatocellular carcinoma (HCC) is a leading cause of cancer-related mortality worldwide, with curative surgical interventions feasible for a minority of patients. This review highlights recent advances in thermal (e.g., radiofrequency ablation, microwave ablation, and cryoablation) and nonthermal (e.g., ethanol ablation and irreversible electroporation) ablative modalities as curative-intent alternatives to surgery. Evolving applications of transcatheter intra-arterial radioembolization (TARE) with ablative dosimetry will be explored, and histotripsy, an emerging technology, will be introduced. Full article
(This article belongs to the Section Methods and Technologies Development)
Show Figures

Figure 1

15 pages, 1957 KB  
Article
Association of TP53 with Defective Long Chain 3-Hydroxy acyl-CoA Dehydrogenase Induced Non-Cirrhotic Hepatocellular Carcinoma
by Tripti Khare, Alexei J. Stuckel, Suneel Gupta, Karina Liu, Ghassan M. Hammoud, Jamal A. Ibdah and Sharad Khare
Cancers 2025, 17(19), 3241; https://doi.org/10.3390/cancers17193241 - 6 Oct 2025
Viewed by 213
Abstract
Background and Aims: Little is known about metabolic dysfunction-associated steatotic liver disease (MASLD) as a risk factor for hepatocellular carcinoma (HCC) in non-cirrhotic (HCC-NC) patients. In-house developed mouse models with defective lipid-metabolizing enzyme long-chain 3-hydroxy acyl-CoA dehydrogenase (LCHAD), coded by hydroxyacyl-CoA dehydrogenase [...] Read more.
Background and Aims: Little is known about metabolic dysfunction-associated steatotic liver disease (MASLD) as a risk factor for hepatocellular carcinoma (HCC) in non-cirrhotic (HCC-NC) patients. In-house developed mouse models with defective lipid-metabolizing enzyme long-chain 3-hydroxy acyl-CoA dehydrogenase (LCHAD), coded by hydroxyacyl-CoA dehydrogenase trifunctional multienzyme complex subunit alpha (HADHA) gene, result in MASLD (steatosis) without cirrhosis leading to HCC-NC. The aims of the current investigations are to assess molecular markers and the associated molecular events that may lead to HCC-NC. Methods: cDNA array study of HCC patients was conducted to assess the expression of HADHA transcripts. Differentially expressed proteins identified between wild-type (WT) and heterozygous mice with no cancer (HT) from a previous study were subjected to Ingenuity Pathway Analysis (IPA). Western blotting was performed to assess the expression of proteins. Results: IPA of the differentially expressed proteins between WT and HT mice results in two biological networks (network 1 and network 2), which pointed to an important role of p53 in HCC-NC. Validation of the levels of MDM2 and p53 also highlights the role of MDM2-p53 axis in HCC-NC. All the focus molecules in network 1 and network 2 are either presented as tumor suppressor/promoter of carcinogenesis or serum markers for early HCC diagnosis. The hepatotoxicity report from IPA further identified four functional groups including liver steatosis, glutathione depletion, hepatocellular carcinoma, and liver hyperplasia/hyperproliferation. Conclusions: This study suggests that impaired fatty oxidation may play a role in the development of HCC associated with steatosis but without cirrhosis (HCC-NC). Defective LCHAD is a novel etiology for HCC. Full article
Show Figures

Figure 1

15 pages, 705 KB  
Article
Hepatic Arterial Infusion Chemotherapy with Serplulimab and the Bevacizumab Biosimilar HLX04 for Advanced Hepatocellular Carcinoma: A Prospective, Observational Phase II Clinical Trial
by Huikai Li, Tongguo Si, Rentao Li, Xiaojing Xie, Yang Liu, Linlin Fu, Yu Bai, Junchao Yao, Xihao Zhang, Mao Yang and Xiaofeng Mu
Cancers 2025, 17(19), 3235; https://doi.org/10.3390/cancers17193235 - 5 Oct 2025
Viewed by 395
Abstract
Background/Objectives: Advanced hepatocellular carcinoma (HCC) presents limited treatment options; however, immunotherapy demonstrates encouraging outcomes and acceptable adverse reactions in advanced HCC. This study evaluates the efficacy and safety of combining serplulimab, the bevacizumab biosimilar HLX04, and hepatic arterial infusion chemotherapy (HAIC) as a [...] Read more.
Background/Objectives: Advanced hepatocellular carcinoma (HCC) presents limited treatment options; however, immunotherapy demonstrates encouraging outcomes and acceptable adverse reactions in advanced HCC. This study evaluates the efficacy and safety of combining serplulimab, the bevacizumab biosimilar HLX04, and hepatic arterial infusion chemotherapy (HAIC) as a first-line therapy. Methods: This prospective, observational, single-center phase II trial enrolled untreated HCC patients with Barcelona Clinic Liver Cancer (BCLC) stage C. All patients received serplulimab (4.5 mg/kg) and HLX04 (15.0 mg/kg) every 3 weeks, followed by the HAIC-FOLFOX regimen. The primary endpoint was the objective response rate (ORR). Secondary endpoints included the disease control rate (DCR), progression-free survival (PFS), and safety. Results: A total of 32 patients were enrolled. The best outcomes showed an ORR of 53.1%, including 17 partial responses (PR, 53.1%) and 12 stable diseases (SD, 37.5%), resulting in a DCR of 90.6%. Subgroup analysis showed a higher ORR in patients with a single lesion and those receiving ≥3 treatment cycles, with an ORR of 60.7% in the latter group. Additionally, five patients underwent successful hepatectomy after ≥3 treatment cycles, with postoperative pathology confirming extensive tumor necrosis. Kaplan–Meier analysis estimated PFS rates of 89.9% (95% CI: 79.5–100.0%) at 6 months and 70.8% (95% CI: 54.2–92.4%) at 12 months. No deaths related to adverse events (AEs) occurred; four (12.5%) patients experienced grade IV AEs and twelve (37.5%) patients experienced grade III AEs. Conclusions: Serplulimab, HLX04, and HAIC combined as a first-line treatment for advanced HCC have demonstrated promising efficacy, particularly in patients completing ≥3 cycles, with an acceptable safety profile. Further investigation in larger trials is required. Full article
Show Figures

Figure 1

20 pages, 365 KB  
Review
Hepatocellular Carcinoma Recurrence After Liver Transplantation: Current Insights and Future Directions
by Ximena Parraga, Eyad Abdulrazzak, Ritah R. Chumdermpadetsuk, Marwan Alsaqa, Shanmukh Pavan Lingamsetty, Alan Bonder and Behnam Saberi
J. Clin. Med. 2025, 14(19), 7009; https://doi.org/10.3390/jcm14197009 - 3 Oct 2025
Viewed by 330
Abstract
Hepatocellular carcinoma (HCC) is a leading cause of cancer death, with liver transplantation (LT) offering a curative option for early-stage patients who cannot undergo resection. Although LT provides good long-term outcomes within standard criteria, recurrence occurs in approximately 8–20% of recipients and often [...] Read more.
Hepatocellular carcinoma (HCC) is a leading cause of cancer death, with liver transplantation (LT) offering a curative option for early-stage patients who cannot undergo resection. Although LT provides good long-term outcomes within standard criteria, recurrence occurs in approximately 8–20% of recipients and often leads to poor survival. Traditionally, LT eligibility relied on strict criteria like the Milan criteria, which are effective in selecting patients with low recurrence but may exclude patients who could benefit from transplantation. In response, new expanded criteria and models using tumor biology have been developed for better risk stratification, allowing more personalized selection and management. Despite these advances, recurrence remains a major clinical challenge, with no consensus on optimal imaging timing or frequency post-LT. Treatment depends on the recurrence’s extent and location, including surgical resection and locoregional therapies. Systemic treatments are promising, especially for unresectable or extrahepatic recurrence, though most evidence comes from small retrospective studies, limiting the development of standardized protocols. Future research should focus on addressing these gaps and guiding evidence-based post-transplant care. This is a narrative review summarizing recent advances in HCC recurrence. Full article
20 pages, 1591 KB  
Case Report
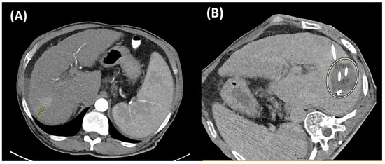
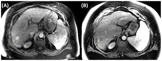
Highlighting the Importance of Signaling Pathways and Immunohistochemistry Features in HCC: A Case Report and Literature Review
by Madalin Alexandru Hasan, Ioana Larisa Paul, Simona Cavalu, Ovidiu Laurean Pop, Lorena Paduraru, Ioan Magyar and Mihaela Doina Chirila
Reports 2025, 8(4), 197; https://doi.org/10.3390/reports8040197 - 3 Oct 2025
Viewed by 157
Abstract
Background and Clinical Significance: In hepatocellular carcinoma (HCC), numerous signaling pathways become aberrantly regulated, resulting in sustained cellular proliferation and enhanced metastatic potential. Tumors that lack PYGO2 may not show the same types of tissue remodeling or regenerative features driven by the Wnt/β-catenin [...] Read more.
Background and Clinical Significance: In hepatocellular carcinoma (HCC), numerous signaling pathways become aberrantly regulated, resulting in sustained cellular proliferation and enhanced metastatic potential. Tumors that lack PYGO2 may not show the same types of tissue remodeling or regenerative features driven by the Wnt/β-catenin pathway, which could make the tumor behave differently from others that are Wnt-positive. PIK3CA-positive tumors are often associated with worse prognosis due to the aggressive nature of the PI3K/AKT pathway activation. This is linked to higher chances of metastasis, recurrence, and resistance to therapies that do not target this pathway. Case presentation: In this paper we present a rare case of hepatocellular carcinoma with PIK3CA-positive and PYGO2-negative signaling pathways, several key aspects of the tumor’s behavior, prognosis, and treatment options. Although alpha-fetoprotein (AFP) levels were significantly elevated, the CT and MRI examination showed characteristics of malignancy, HCC with secondary hepatic lesions and associated perfusion disturbances. The case particularities and immunohistochemistry features are highlighted in the context of literature review, the PIK3CA mutation suggesting the activation of the PI3K/AKT/mTOR pathway, a critical signaling pathway involved in cell survival, proliferation, and metabolism. Conclusions: Due to the aggressive nature of PIK3CA mutations, close monitoring and consideration of immunotherapy and targeted treatments are of crucial importance. Full article
(This article belongs to the Section Oncology)
19 pages, 3639 KB  
Article
Glutaminase Reprogramming in Hepatocellular Carcinoma: Implications for Diagnosis, Prognosis, and Potential as a Novel Therapeutic Target
by Vincent Tambay, Valérie-Ann Raymond, Simon Turcotte and Marc Bilodeau
Int. J. Mol. Sci. 2025, 26(19), 9653; https://doi.org/10.3390/ijms26199653 - 3 Oct 2025
Viewed by 220
Abstract
Hepatocellular carcinoma (HCC) is the most prevalent primary liver cancer, with a poor prognosis due to late diagnosis, limited curative therapies, and underlying liver disease. Glutamine metabolism, a crucial pathway in cancer, remains poorly understood in HCC, which develops in an already metabolically [...] Read more.
Hepatocellular carcinoma (HCC) is the most prevalent primary liver cancer, with a poor prognosis due to late diagnosis, limited curative therapies, and underlying liver disease. Glutamine metabolism, a crucial pathway in cancer, remains poorly understood in HCC, which develops in an already metabolically dynamic organ. This study aimed to characterize glutamine metabolism in HCC. Glutamine metabolism in HCC was explored through in vitro analysis of neoplastic characteristics, experimental hepatocarcinogenesis in C57BL/6 mice, and examination of liver samples from patients with HCC, cirrhosis, and non-diseased liver. The evaluation included metabolite abundance and mRNA/protein expressions. In mice, tumors exhibited hyperactive glutaminolysis compared to adjacent tissue. Notably, glutaminase expression shifted from the liver isoform (GLS2) in normal and cirrhotic livers to the kidney isoform (GLS1) in HCC. In samples from patients, HCC tumors showed overexpression of glutamine synthetase and GLS1 along with a loss of GLS2 expression, providing excellent discrimination of HCC lesions from cirrhotic and normal liver samples. Inhibiting GLS1 with CB-839 significantly impacted glutamine metabolism in HCC cells while showing limited activity on normal hepatocytes. HCC tumors show reprogramming of GLS2 to GLS1, with a concomitant increase in glutamine synthetase. These characteristics can discriminate HCC from cirrhotic and normal liver tissues. Overexpressed GLS1 and loss of GLS2 within tumors convey an unfavorable prognosis in patients with HCC. Pharmacological inhibition of GLS1 in HCC cells successfully harnesses glutamine metabolism, representing an attractive target for novel therapeutic approaches. Full article
(This article belongs to the Special Issue Targeting Cancer Metabolism: From Mechanism to Therapies)
Show Figures

Figure 1

21 pages, 4758 KB  
Article
Arctigenin from Saussurea medusa Maxim. Targets the PI3K/AKT Pathway to Inhibit Hepatocellular Carcinoma Proliferation and Induces Apoptosis
by Ruitao Yu, Jinghua Chen and Ruixue Yu
Nutrients 2025, 17(19), 3151; https://doi.org/10.3390/nu17193151 - 2 Oct 2025
Viewed by 314
Abstract
Background: Hepatocellular carcinoma (HCC) is a highly lethal malignancy with limited therapeutic options. Arctigenin (ARC), a natural lignan derived from Saussurea medusa, exhibits anti-cancer activity, but its mechanism against HCC remain incompletely elucidated. Methods: This study integrated network pharmacology, molecular docking, molecular [...] Read more.
Background: Hepatocellular carcinoma (HCC) is a highly lethal malignancy with limited therapeutic options. Arctigenin (ARC), a natural lignan derived from Saussurea medusa, exhibits anti-cancer activity, but its mechanism against HCC remain incompletely elucidated. Methods: This study integrated network pharmacology, molecular docking, molecular dynamics, in vitro, and in vivo experiments to investigate ARC’s anti-HCC effects. Results: Seventy-five potential targets shared between ARC and HCC were identified, with KEGG analysis highlighting the PI3K/AKT pathway as central. ARC showed strong binding to key proteins, and molecular dynamics indicated stable interactions with PIK3CA and GSK3B. In HepG2 cells, ARC inhibited proliferation in a dose- and time-dependent manner (IC50: 11.17 μM at 24 h, 4.888 μM at 48 h), induced apoptosis at high concentrations, suppressed PIK3CA phosphorylation, and increased GSK3B (Ser9) phosphorylation. In H22 tumor-bearing mice, ARC dose-dependently inhibited tumor growth (high dose: 50.6% vs. 63.0% for CTX) with minimal weight loss. Conclusions: These findings suggest ARC suppresses HCC by modulating the PI3K/AKT pathway, providing evidence for its development as a plant-derived therapeutic agent. Full article
(This article belongs to the Section Nutrition and Metabolism)
Show Figures

Figure 1

36 pages, 2864 KB  
Review
Research Progress on Quinone Compounds for the Treatment of Hepatocellular Carcinoma
by Yaowu Ye, Mengmeng Liu, Yukang Miao, Ke Pei, Zhe Lin, Songyan Liu, Xiaowei Huang, Yuchen Wang and Guangfu Lv
Biomolecules 2025, 15(10), 1400; https://doi.org/10.3390/biom15101400 - 1 Oct 2025
Viewed by 235
Abstract
Hepatocellular carcinoma (HCC) is the third most common cancer worldwide, widely prevalent across many countries, and poses a serious threat to human health. With changes in its epidemiology, the incidence of HCC is expected to continue rising. As a class of organic molecules [...] Read more.
Hepatocellular carcinoma (HCC) is the third most common cancer worldwide, widely prevalent across many countries, and poses a serious threat to human health. With changes in its epidemiology, the incidence of HCC is expected to continue rising. As a class of organic molecules widely distributed in nature, quinone compounds possess notable antioxidant, antibacterial, and antitumor properties. This article selects several quinone compounds that have shown notable research progress in recent years and artificially categorizes them into “plant-derived quinone compounds” and “non-plant-derived quinone compounds.” We then provide a detailed review of the research findings regarding HCC in vitro and in vivo experiments and clinical trials, including their potential toxic side effects. Additionally, based on the varying toxicity reduction of several selected plant-derived quinones when combined with doxorubicin, we further hypothesize that these plant-derived quinone compounds may also exert detoxifying effects on other non-plant-derived quinones discussed in this article. In summary, quinone compounds still hold significant research value and development potential in the fight against HCC. At the same time, we hope our review will provide valuable insights and inspiration for future research in this field. Full article
(This article belongs to the Section Natural and Bio-derived Molecules)
Show Figures

Figure 1

Back to TopTop