Sign in to use this feature.

Years

Between: -

Subjects

remove_circle_outline
remove_circle_outline
remove_circle_outline
remove_circle_outline
remove_circle_outline
remove_circle_outline
remove_circle_outline
remove_circle_outline
remove_circle_outline

Journals

Article Types

Countries / Regions

remove_circle_outline
remove_circle_outline

Search Results (579)

Search Parameters:
Keywords = Gossypium

Order results
Result details
Results per page
Select all
Export citation of selected articles as:
20 pages, 6153 KB  
Article
Comparing Cotton ET Data from a Satellite Platform, In Situ Sensor, and Soil Water Balance Method in Arizona
by Elsayed Ahmed Elsadek, Said Attalah, Clinton Williams, Kelly R. Thorp, Dong Wang and Diaa Eldin M. Elshikha
Agriculture 2026, 16(2), 228; https://doi.org/10.3390/agriculture16020228 - 15 Jan 2026
Abstract
Crop production in the desert Southwest of the United States, as well as in other arid and semi-arid regions, requires tools that provide accurate crop evapotranspiration (ET) estimates to support efficient irrigation management. Such tools include the web-based OpenET platform, which provides real-time [...] Read more.
Crop production in the desert Southwest of the United States, as well as in other arid and semi-arid regions, requires tools that provide accurate crop evapotranspiration (ET) estimates to support efficient irrigation management. Such tools include the web-based OpenET platform, which provides real-time ET data generated from six satellite-based models, their Ensemble, and a field-based system (LI-710, LI-COR Inc., Lincoln, NE, USA). This study evaluated simulated ET (ETSIM) of cotton (Gossypium hirsutum L.) derived from OpenET models (ALEXI/DisALEXI, eeMETRIC, geeSEBAL, PT-JPL, SIMS, and SSEBop), their Ensemble approach, and LI-710. Field data were utilized to estimate cotton ET using the soil water balance (SWB) method (ETSWB) from June to October 2025 in Gila Bend, AZ, USA. Four evaluation metrics, the normalized root-mean-squared error (NRMSE), mean bias error (MBE), simulation error (Se), and coefficient of determination (R2), were employed to evaluate the performance of OpenET models, their Ensemble, and the LI-710 in estimating cotton ET. Statistical analysis indicated that the ALEXI/DisALEXI, geeSEBAL, and PT-JPL models substantially underestimated ETSWB, with simulation errors ranging from −26.92% to −20.57%. The eeMETRIC, SIMS, SSEBop, and Ensemble provided acceptable ET estimates (22.57% ≤ NRMSE ≤ 29.85%, −0.36 mm. day−1 ≤ MBE ≤ 0.16 mm. day−1, −7.58% ≤ Se ≤ 3.42%, 0.57 ≤ R2 ≤ 0.74). Meanwhile, LI-710 simulated cotton ET acceptably with a slight tendency to overestimate daily ET by 0.21 mm. A strong positive correlation was observed between daily ETSIM from LI-710 and ETSWB, with Se and NRMSE of 4.40% and 23.68%, respectively. Based on our findings, using a singular OpenET model, such as eeMETRIC, SIMS, or SSEBop, the OpenET Ensemble, and the LI-710 can offer growers and decision-makers reliable guidance for efficient irrigation management of late-planted cotton in arid and semi-arid climates. Full article
(This article belongs to the Section Agricultural Water Management)
Show Figures

Figure 1

30 pages, 1366 KB  
Review
Verticillium Wilt of Cotton: Identification and Detection of the Causal Pathogen and Its Control
by Duy P. Le, Carlos Trapero, Chi P. T. Nguyen, Thao T. Tran, Donald Gardiner and Andrew Chen
Plants 2026, 15(2), 239; https://doi.org/10.3390/plants15020239 - 13 Jan 2026
Viewed by 90
Abstract
Verticillium wilt (VW) of cotton caused by the soilborne pathogen Verticillium dahliae is a major disease across cotton production worldwide. The disease can result in yield reductions up to 80% on some occasions. V. dahliae is an asexual fungus and belongs to a [...] Read more.
Verticillium wilt (VW) of cotton caused by the soilborne pathogen Verticillium dahliae is a major disease across cotton production worldwide. The disease can result in yield reductions up to 80% on some occasions. V. dahliae is an asexual fungus and belongs to a relatively small Verticillium genus in the Ascomycota, though both of the mating type idiomorphs are present within some populations. The diversity of V. dahliae is widely associated with vegetative compatibility groups (VCGs), of which six different VCGs are recognised. Of these, isolates belonging to VCGs 1, 2, and 4 are globally distributed and associated with a broad host range, including cotton. Approximately 400 plant species have been recorded as hosts of V. dahliae. The pathogenicity and virulence of V. dahliae in many cases are correlated with VCG designations and hosts of origin. Disease management of VW of cotton still relies on accurate, rapid detection and quantification of V. dahliae using both conventional and molecular approaches. The use of resistant cultivars is the most effective and economical control strategy; however, no cultivars confer complete resistance to the disease. Control strategies including cultural, biological, chemical, and induced-resistance approaches have indicated certain degrees of success in minimising disease damage and diminishing the build-up of pathogen inoculum. In this review, we discuss insights into the VW disease of cotton, and the associated pathogen and current control approaches, as well as future research perspectives. Full article
(This article belongs to the Special Issue Mycology and Plant Pathology—2nd Edition)
Show Figures

Figure 1

13 pages, 3995 KB  
Article
Genomic Identification and Characterization of the Cotton YABBY Gene Family
by Guoqiang Zhang, Zhen Liu, Mingli Xia, Sainan Zhang, Zhixian Li and Quanwei Lu
Genes 2026, 17(1), 64; https://doi.org/10.3390/genes17010064 - 6 Jan 2026
Viewed by 169
Abstract
Background: YABBY transcription factors play important roles in plant growth and development. Although this gene family has been characterized in many plant species, a comprehensive analysis in cotton remains unavailable. Methods: In this study, we investigated the YABBY gene family in [...] Read more.
Background: YABBY transcription factors play important roles in plant growth and development. Although this gene family has been characterized in many plant species, a comprehensive analysis in cotton remains unavailable. Methods: In this study, we investigated the YABBY gene family in cotton by integrating multiple bioinformatics methods. Results: YABBY genes were identified in the genomes of four cotton species (Gossypium hirsutum, Gossypium barbadense, Gossypium arboretum and Gossypium raimondii) and these identified genes were further classified into six groups. Following this classification, the expansion of the cotton YABBY gene family was examined, and we found that the family exhibits diverse expansion patterns during evolution, with segmental duplication acting as the primary driving force. In contrast, the notably larger repertoire of YABBY genes in G. raimondii is likely attributable to transposon activity. Regarding their evolutionary trajectory, Ka/Ks analysis showed that the YABBY gene family has undergone purifying selection. Beyond evolution, expression and cis-element analyses further demonstrated that YABBY genes possess diverse functions. In addition, we identified YABBY genes involved in different developmental stages of cotton fibers. Conclusions: We clarify the function and evolution of the cotton YABBY gene family in this work, and these results will provide a critical resource for further research on YABBY genes. Full article
(This article belongs to the Section Plant Genetics and Genomics)
Show Figures

Figure 1

21 pages, 6044 KB  
Article
Estimation of Cotton LAI and Yield Through Assimilation of the DSSAT Model and Unmanned Aerial System Images
by Hui Peng, Esirige, Haibin Gu, Ruhan Gao, Yueyang Zhou, Xinna Men and Ze Wang
Drones 2026, 10(1), 27; https://doi.org/10.3390/drones10010027 - 3 Jan 2026
Viewed by 224
Abstract
Cotton (Gossypium hirsutum L.) is a primary global commercial crop, and accurate monitoring of its growth and yield prediction are essential for optimizing water management. This study integrates leaf area index (LAI) data derived from unmanned aerial system (UAS) imagery into the [...] Read more.
Cotton (Gossypium hirsutum L.) is a primary global commercial crop, and accurate monitoring of its growth and yield prediction are essential for optimizing water management. This study integrates leaf area index (LAI) data derived from unmanned aerial system (UAS) imagery into the Decision Support System for Agrotechnology Transfer (DSSAT) model to improve cotton growth simulation and yield estimation. The results show that the normalized difference vegetation index (NDVI) exhibited higher estimation accuracy for the cotton LAI during the squaring stage (R2 = 0.56, p < 0.05), whereas the modified triangle vegetation index (MTVI) and enhanced vegetation index (EVI) demonstrated higher and more stable accuracy in the flowering and boll-setting stages (R2 = 0.64 and R2 = 0.76, p < 0.05). After assimilating LAI data, the optimized DSSAT model accurately represented canopy development and yield variation under different irrigation levels. Compared with the DSSAT, the assimilated model reduced yield prediction error from 40–52% to 3.6–6.3% under 30%, 60%, and 90% irrigation. These findings demonstrate that integrating UAS-derived LAI data with the DSSAT substantially enhances model accuracy and robustness, providing an effective approach for precision irrigation and sustainable cotton management. Full article
Show Figures

Figure 1

21 pages, 2670 KB  
Article
Analysis of Photosynthetic Parameters, Yield, and Quality Correlations in Herbicide-Tolerant Transgenic Hybrid Cotton
by Ping He, Meiqi Liu, Haoyu Jiang, Zexing Zhang, Zitang Bian, Yongqiang Liu, Honglei Ma, Jianbo Zhu, Tianqi Jiao and Ruina Liu
Int. J. Mol. Sci. 2026, 27(1), 400; https://doi.org/10.3390/ijms27010400 - 30 Dec 2025
Viewed by 137
Abstract
Weed stress remains a major limiting factor in cotton production, and glyphosate-tolerant varieties provide an effective solution for chemical weed control. However, achieving a balance between herbicide tolerance and agronomic physiological traits remains challenging. In this study, three hybrid combinations were generated by [...] Read more.
Weed stress remains a major limiting factor in cotton production, and glyphosate-tolerant varieties provide an effective solution for chemical weed control. However, achieving a balance between herbicide tolerance and agronomic physiological traits remains challenging. In this study, three hybrid combinations were generated by crossing a glyphosate-tolerant cotton line (GGK2) with conventional elite lines and were comprehensively evaluated. Gene expression analysis revealed that the classical detoxification gene GAT was significantly downregulated in all hybrid combinations, whereas the expression of GR79-EPSPS, a gene associated with glutathione metabolism and oxidative stress response, was markedly elevated, particularly in the GGK2 × Y4 combination. This differential expression pattern suggests that GR79-EPSPS may compensate for the reduced function of GAT by conferring oxidative protection under herbicide stress. Physiological determination indicated that hybrid combinations with enhanced GR79-EPSPS expression, especially GGK2 × Y5, exhibited superior photosynthetic pigment composition and photosystem II (PSII) efficiency, validating the role of GR79-EPSPS in maintaining photosynthetic stability. Agronomic trait assessment demonstrated that GGK2 × Y4 achieved significant biomass accumulation and yield improvement through heterosis, although fiber quality improvement was limited. This study effectively enhanced the herbicide resistance of conventional cotton through crossbreeding and revealed that the interaction between GR79-EPSPS and GAT can improve cotton tolerance to herbicides, thereby providing a breeding strategy for developing cotton varieties with both herbicide tolerance and superior agronomic traits. Full article
(This article belongs to the Special Issue 25th Anniversary of IJMS: Updates and Advances in Molecular Biology)
Show Figures

Figure 1

18 pages, 4462 KB  
Article
Genome-Wide Identification of the Double B-Box (DBB) Family in Three Cotton Species and Functional Analysis of GhDBB22 Under Salt Stress
by Haijun Zhang, Xuerui Wu, Jiahao Yang, Mengxue He, Na Wang, Jie Liu, Jinnan Song, Liyan Yu, Wenjuan Chi and Xianliang Song
Plants 2026, 15(1), 109; https://doi.org/10.3390/plants15010109 - 30 Dec 2025
Viewed by 244
Abstract
Salt stress causes harm to plants through multiple aspects, such as osmotic pressure, ion poisoning, nutrient imbalance, and oxidative damage. Zinc finger proteins harboring two B-box domains, known as double B-box (DBB) proteins, constitute the DBB family. While DBB genes have been implicated [...] Read more.
Salt stress causes harm to plants through multiple aspects, such as osmotic pressure, ion poisoning, nutrient imbalance, and oxidative damage. Zinc finger proteins harboring two B-box domains, known as double B-box (DBB) proteins, constitute the DBB family. While DBB genes have been implicated in regulating circadian rhythms and stress responses in various plant species, their functions in cotton remain largely unexplored. The present study characterized the DBB gene family across the genomes of Gossypium hirsutum L., Gossypium raimondii L., and Gossypium arboreum L., revealing a complement of 58 members. These DBB genes were assigned to three separate clades based on phylogenetic analysis. Members possessing close phylogenetic relationships have similar conserved protein motifs and gene structures. All DBB proteins were predicted to be nuclear-localized, consistent with their roles as transcription factors. Furthermore, the presence of multiple cis-acting elements related to light, hormone, and stress responses in the promoters implies that GhDBBs are integral to cotton’s environmental stress adaptation. Expression pattern analysis indicated that the expression of GhDBB genes was associated with the plant’s response to multiple abiotic stresses, such as salt, drought, heat (37 °C), and cold (4 °C). The reliability of the expression data was confirmed by qPCR analysis of eight selected GhDBBs. Under 200 mM NaCl, Arabidopsis plants overexpressing GhDBB22 displayed longer roots and healthier true leaves than the wild-type controls. Conversely, VIGS-mediated silencing of GhDBB22 in G. hirsutum led to significantly reduced salt tolerance, accompanied by exacerbated oxidative damage. Taken together, the findings from our integrated genomic and functional analyses provide a foundational understanding of the molecular mechanisms through which proteins encoded by DBB genes are involved in the plant’s response to salt stress. Full article
(This article belongs to the Special Issue Plant Functioning Under Abiotic Stress)
Show Figures

Figure 1

16 pages, 14022 KB  
Article
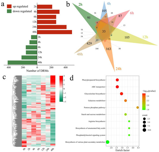
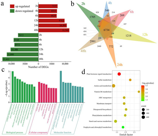
Multiomics Profiling Unveils Key Genes and Metabolites Involved in the Salt Tolerance of Gossypium hirsutum
by Zheng Weng, Fan Wang, Xin Wei, Lianjia Zhao, Wei Wang and Jianfeng Lei
Genes 2026, 17(1), 22; https://doi.org/10.3390/genes17010022 - 26 Dec 2025
Viewed by 228
Abstract
Background: Salt stress is a primary abiotic constraint on cotton growth, significantly impairing yield and fiber quality. Methods: To elucidate the regulatory mechanisms underlying salt stress responses in Gossypium hirsutum, we performed transcriptomic and metabolomic profiling at multiple time points following salt [...] Read more.
Background: Salt stress is a primary abiotic constraint on cotton growth, significantly impairing yield and fiber quality. Methods: To elucidate the regulatory mechanisms underlying salt stress responses in Gossypium hirsutum, we performed transcriptomic and metabolomic profiling at multiple time points following salt treatment. Results: We identified 33,975 differentially expressed genes (DEGs), with significant enrichment in pathways related to plant hormone signal transduction, amino acid metabolism, and starch and sucrose metabolism. K-means clustering grouped the DEGs into six expression modules corresponding to distinct response stages. Additionally, UPLC–MS analysis identified 6292 metabolites—spanning lipids, carbohydrates, and amino acids—and revealed substantial metabolic reprogramming with increasing stress duration. An integrated multiomics analysis highlighted the ABC transporter and starch and sucrose metabolism pathways as key regulatory modules for salt tolerance and identified critical genes within them. Conclusions: Collectively, these findings provide a comprehensive view of the transcriptional and metabolic dynamics of G. hirsutum under salt stress, offering valuable insights for understanding the molecular mechanisms of salt tolerance. Full article
(This article belongs to the Special Issue Genetic Regulation of Plant Metabolism in Environmental Adaptation)
Show Figures

Figure 1

17 pages, 2021 KB  
Article
Development of a Liquid-Phased Probe Array for Upland Cotton and Its Application in Cultivar Identification
by Haiyan Tian, Yongping Zhou, Yongqiang Wang, Mengzhe Li, Guiyuan Zhao, Haiying Du, Jianguang Liu and Zhao Geng
Genes 2026, 17(1), 8; https://doi.org/10.3390/genes17010008 - 21 Dec 2025
Viewed by 251
Abstract
Single-nucleotide polymorphism (SNP) genotyping arrays are important tools for crop genetic research. Addressing the current issues of insufficient accuracy in upland cotton cultivar identification and difficulties in distinguishing closely related germplasm and hybrids, developing an SNP array enabling rapid and accurate cotton cultivar [...] Read more.
Single-nucleotide polymorphism (SNP) genotyping arrays are important tools for crop genetic research. Addressing the current issues of insufficient accuracy in upland cotton cultivar identification and difficulties in distinguishing closely related germplasm and hybrids, developing an SNP array enabling rapid and accurate cotton cultivar identification and applicable to molecular breeding is a key demand in cotton cultivar identification and genetic breeding. This study aims to develop a low-cost and high-precision SNP array for upland cotton (Gossypium hirsutum L.) based on Genotyping by Target Sequencing (GBTS) technology. The array will integrate high accuracy in cultivar identification with applicability to molecular breeding, and this study further aims to clarify its application in cultivar identification. The Cotton 13K SNP array contains 13,571 high-quality SNP loci, including 8658 polymorphic sites derived from resequencing data and 4913 functional loci linked to key agronomic traits. All these loci are relatively evenly distributed across the genome. Genotyping 219 upland cotton cultivars/lines accurately clustered them into four genetic subgroups (K = 4), which closely matched their breeding institutions and geographical origins. Analysis of 44 experimental cotton materials (including sister lines and backcross materials) established a genetic similarity threshold of ≥90% for effectively distinguishing closely related germplasm. Comparative analysis of 38 F1 hybrids and conventional cotton cultivars demonstrated that the average heterozygosity (Het) of hybrids (16.01%) was significantly higher than that of conventional cultivars (5.52%, p < 0.001). A preliminary threshold of Het ≥ 10% was identified for accurate discrimination of cotton hybrids. In conclusion, the Cotton 13K SNP array is a robust tool for population genetic analysis, discrimination of closely related cultivars, and hybrid identification. It also facilitates key molecular breeding steps, including parental evaluation, backcross monitoring, and marker-assisted selection (MAS). Its integration into breeding pipelines is expected to accelerate the development of new cotton varieties. Full article
(This article belongs to the Section Plant Genetics and Genomics)
Show Figures

Figure 1

14 pages, 2527 KB  
Article
Genome-Wide Identification and Expression Pattern of the SPP Gene Family in Cotton (Gossypium hirsutum) Under Abiotic Stress
by Cuijie Cui, Chao Wang, Shangfu Ren and Huiqin Wang
Genes 2025, 16(12), 1500; https://doi.org/10.3390/genes16121500 - 15 Dec 2025
Viewed by 299
Abstract
Background: Sucrose metabolism plays a crucial role in plant responses to abiotic stresses such as drought and high temperatures, significantly influencing plant growth and yield formation. In higher plants, the second step in sucrose bioconversion involves sucrose phosphate phosphatase (SPP) hydrolyzing sucrose-6-phosphate to [...] Read more.
Background: Sucrose metabolism plays a crucial role in plant responses to abiotic stresses such as drought and high temperatures, significantly influencing plant growth and yield formation. In higher plants, the second step in sucrose bioconversion involves sucrose phosphate phosphatase (SPP) hydrolyzing sucrose-6-phosphate to form sucrose. This study determined the number of SPP gene family members in upland cotton (Gossypium hirsutum), systematically analyzed their fundamental characteristics, physicochemical properties, phylogenetic relationships, chromosomal localization, and expression patterns across different tissues and under various abiotic stresses. Methods: The SPP gene family in hirsutum was identified using Hidden Markov Models (HMMER) and the NCBI Conserved Domain Database (NCBI CDD), and its physico-chemical properties were analyzed via the SOPMA online analysis website. Phylogenetic relationships were determined using MEGA 12.0 software. Promoter regions were analyzed with PlantCARE, sequence patterns were identified via MEME, and transcriptome data were downloaded from the CottonMD database. Results: This study identified four members of the hirsutum SPP gene family, with amino acid lengths ranging from 335 to 1015, molecular weights between 38.38 and 113.28 kDa, and theoretical isoelectric points (pI) between 5.39 and 6.33. These genes are localized across four chromosomes. The SPP gene family in hirsutum exhibits closer phylo-genetic relationships with SPP genes in Arabidopsis thaliana and Chenopodium quinoa. Their promoter regions are rich in cis-elements associated with multiple abiotic stress resistance functions, and their expression patterns vary across different tissues and under different abiotic stress conditions. Conclusions: The GhSPP gene may play an important role in the growth and development of upland cotton and its responses to salt stress and drought. Therefore, it could be considered as a candidate gene for future functional analysis of cotton resistance to salt and drought stress. Full article
(This article belongs to the Collection Feature Papers in Bioinformatics)
Show Figures

Figure 1

21 pages, 3985 KB  
Article
Genome-Wide Identification and Abiotic Stress-Responsive Expression Analysis of the SOS1 Gene Family in Gossypium hirsutum L.
by Laraib Iqra, Muhammad Naveed Shahid and Gustavo Caetano-Anollés
Life 2025, 15(12), 1843; https://doi.org/10.3390/life15121843 - 30 Nov 2025
Viewed by 450
Abstract
The Salt Overly Sensitive 1 (SOS1) gene family encodes plasma membrane Na+/H+ antiporters essential for ionic homeostasis and salt tolerance in plants. Here, we performed a comprehensive genome-wide characterization of SOS1 genes in allotetraploid cotton (Gossypium hirsutum [...] Read more.
The Salt Overly Sensitive 1 (SOS1) gene family encodes plasma membrane Na+/H+ antiporters essential for ionic homeostasis and salt tolerance in plants. Here, we performed a comprehensive genome-wide characterization of SOS1 genes in allotetraploid cotton (Gossypium hirsutum L.). Fifteen GhSOS1 genes were identified and found unevenly distributed across the A and D subgenomes, indicating that segmental duplication, rather than tandem duplication, was the major driver of family expansion. Phylogenetic analysis resolved four well-supported clades, revealing deep conservation with dicot homologs from Arabidopsis thaliana, Solanum species, and Vigna trilobata, alongside cotton-specific diversification. Ka/Ks ratios indicated strong purifying selection with limited adaptive divergence. Conserved Na+/H+ exchanger domains and membrane-spanning architectures were maintained, whereas motif and promoter variation suggested functional specialization. Structural modeling confirmed typical multi-helical antiporter topology but revealed the absence of a cytoplasmic regulatory domain, implying alternative modes of regulation, possibly via oxidative stress–response components such as RCD1. Promoter analysis uncovered multiple stress- and hormone-responsive cis-elements, and expression profiling identified GhSOS1-5 and GhSOS1-11 as strongly induced by salt and drought stress. Collectively, these findings highlight the evolutionary retention, structural conservation, and regulatory diversification of GhSOS1 genes, establishing a foundation for improving abiotic stress resilience in cotton. Full article
(This article belongs to the Special Issue Plant Biotic and Abiotic Stresses 2024)
Show Figures

Figure 1

20 pages, 16709 KB  
Article
Genome-Wide Identification and Characterization of the PP2C Gene Family in Gossypium barbadense Reveals Potential Candidates for Breeding Improved Stress Resistance, Fiber Character, and Early Maturing Cotton Varieties
by Nan Zhao, Weiran Wang, Zixin Zhou, Meng Wang, Caixia Li, Lingfang Ran, Yaohua Li, Jianping Li, Jiahui Zhu, Zhiqing Liu, Yifan Wang, Yahui Deng, Jing Yang, Alifu Aierxi and Jie Kong
Curr. Issues Mol. Biol. 2025, 47(12), 977; https://doi.org/10.3390/cimb47120977 - 24 Nov 2025
Viewed by 304
Abstract
The protein phosphatase 2C (PP2C) gene family plays vital roles in plant growth and stress responses, yet remains inadequately characterized in cotton, particularly in Gossypium barbadense renowned for its superior fiber quality. Here, we identified 152 GbPP2Cs in Gossypium barbadense through genome-wide analysis [...] Read more.
The protein phosphatase 2C (PP2C) gene family plays vital roles in plant growth and stress responses, yet remains inadequately characterized in cotton, particularly in Gossypium barbadense renowned for its superior fiber quality. Here, we identified 152 GbPP2Cs in Gossypium barbadense through genome-wide analysis and comparative genomics with three related cotton species (G. arboreum, G. raimondii, and G. hirsutum), identifying 105, 105, and 204 GbPP2Cs, respectively. GbPP2Cs show uneven chromosomal distribution with notable clustering on A05, evolutionary conservation in gene structure and motif composition, and predominant nuclear/chloroplast localization. Phylogenetic analysis classified them into 15 subfamilies showing conserved evolution. Protein enrichment revealed 15 GbPP2Cs involved in mitogen-activated protein kinase (MAPK) and hormone signaling pathways. Expression profiling revealed distinct members responsive to biotic/abiotic stresses, fiber development stages, and maturity. Notably, we discovered potential pleiotropic regulators including two genes (Gbar_D13G012000 and Gbar_A13G012360) co-regulating lint percentage and disease resistance, GbAIP1 coordinating fiber length-strength trade-off, and GbPP2C59 as a maturity negative candidate. These findings provide valuable genetic resources for cotton improvement. Full article
(This article belongs to the Section Molecular Plant Sciences)
Show Figures

Figure 1

13 pages, 757 KB  
Article
The Chemical Defense Response of Two Different Cotton Varieties Against Cotton Aphids in the Kashi Region
by Shuaishuai Sha, Pan Xie, Jiaqi Ding, Xuming Wang, Hongyue Li, Wenwen Gao, Beibei Feng and Siyan Wang
Agronomy 2025, 15(11), 2668; https://doi.org/10.3390/agronomy15112668 - 20 Nov 2025
Viewed by 424
Abstract
(1) Objective: To investigate the chemical defense response mechanisms of two cotton (Gossypium hirsutum L., Malvaceae) varieties, Xinlu Zhong 57 and Xinlu Zhong 78, in response to feeding by the cotton aphid (Aphis gossypii Glover, 1877) (Hemiptera: Aphididae) in the Kashi [...] Read more.
(1) Objective: To investigate the chemical defense response mechanisms of two cotton (Gossypium hirsutum L., Malvaceae) varieties, Xinlu Zhong 57 and Xinlu Zhong 78, in response to feeding by the cotton aphid (Aphis gossypii Glover, 1877) (Hemiptera: Aphididae) in the Kashi region. (2) Methods: The artificial infestation method was adopted to determine the dynamic changes in the contents of secondary metabolites (tannins, total phenols), activities of protective enzymes (SOD, POD, PPO), and contents of nutrients (soluble sugars, amino acids) in cotton leaves at 0, 24, 48, 72, and 96 h after infestation with cotton aphids. (3) Results: The contents of secondary metabolites and the activities of protective enzymes in both varieties showed an initial increase followed by a decrease. The response of Xinlu Zhong 57 was earlier and stronger. Its tannin and total phenol contents reached a peak at 48 h, with values of 264.2 nmol/g and 5.973 mg/g, respectively, which were significantly higher than those of Xinlu Zhong 78 (p < 0.05). The activities of SOD, POD, and PPO were consistently higher in Xinlu Zhong 57. At 48 h post-inoculation, SOD activity in Xinlu Zhong 57 was 238.1 U/g, significantly higher than in Xinlu Zhong 78 (p < 0.05). POD activity was 49.0 U/g, and PPO activity was 94.5 U/g, both significantly higher than those of Xinlu Zhong 78 (p < 0.05). This suggests that Xinlu Zhong 57 has a stronger ability to scavenge reactive oxygen species. Regarding nutrients, soluble sugar content in Xinlu Zhong 57 was 6.99 mg/g at 96 h, significantly higher than that in Xinlu Zhong 78 (p < 0.05). The amino acid content at 96 h was 224.4 μg/g, also significantly higher than in Xinlu Zhong 78 (p < 0.05). (4) Conclusions: Xinlu Zhong 57 forms a more effective chemical defense system by rapidly activating the defense enzyme system, efficiently accumulating secondary metabolites, and optimizing nutrient allocation. This study provides a theoretical basis for elucidating the physiological mechanisms of cotton resistance induced by cotton aphids by analyzing the effects of cotton aphid stress on the contents of secondary metabolites, protective enzyme activities, and nutrient contents in cotton leaves. Full article
(This article belongs to the Section Pest and Disease Management)
Show Figures

Figure 1

15 pages, 1027 KB  
Article
CRISPR-Cas9-Mediated Knockout of MLO3 Confers Enhanced Resistance to Reniform Nematode in Upland Cotton
by Foster Kangben, Sonika Kumar, Anqi Xing, Li Wen, Wei Li, Stephen Parris, John Lawson, Zhigang Li, Lauren Carneal, Meredith Cobb, Robert L. Nichols, Christina Wells, Paula Agudelo, Churamani Khanal and Christopher A. Saski
Plants 2025, 14(22), 3491; https://doi.org/10.3390/plants14223491 - 15 Nov 2025
Viewed by 1209
Abstract
Upland cotton (Gossypium hirsutum L.) is a major global commodity crop whose production is threatened by the reniform nematode (Rotylenchulus reniformis Linford and Oliveira), a plant-parasitic pest that causes substantial yield losses. Host-plant resistance offers a sustainable management strategy, but currently [...] Read more.
Upland cotton (Gossypium hirsutum L.) is a major global commodity crop whose production is threatened by the reniform nematode (Rotylenchulus reniformis Linford and Oliveira), a plant-parasitic pest that causes substantial yield losses. Host-plant resistance offers a sustainable management strategy, but currently available resistant cotton cultivars provide only partial protection and often require supplemental control methods. In this study, Clustered Regularly Interspaced Palindromic Repeats (CRISPR)–CRISPR-associated 9 (Cas9) gene editing was used to generate targeted knockouts of Mildew Resistance Locus O (GhiMLO3) in cotton and assess its role in resistance to R. reniformis. Four independent knockout lines (A1, D3, E1, and P3) were developed, confirmed by sequencing, and evaluated for nematode resistance under controlled greenhouse conditions. Nematode reproduction was significantly reduced on lines D3 and E1, with lower egg counts and fewer vermiform life stages compared with the control genotypes, Coker 312 (WT), Delta Pearl, and Jin668. The edited lines also showed characteristic mesophyll cell-death phenotypes, suggesting potential pleiotropic effects associated with MLO-mediated resistance. Sequence analysis confirmed multiple homozygous and heterozygous mutations in MLO3 alleles from both the A and D subgenomes, with D3 and E1 lines displaying the strongest resistance profiles. These findings demonstrate that MLO3 gene editing is a promising approach for improving R. reniformis resistance in cotton. Full article
(This article belongs to the Special Issue New Strategies for the Control of Plant-Parasitic Nematodes)
Show Figures

Figure 1

19 pages, 7075 KB  
Article
Genome-Wide Identification and Characterization of the VOZ Gene Family in Gossypium hirsutum L. and Functional Characterization in Abiotic Stress and Somatic Embryogenesis
by Mengmeng Jiang, Conghua Feng, Junbo Zhen, Linlin Liu, Di Liu, Shuling Zhang and Jina Chi
Int. J. Mol. Sci. 2025, 26(22), 10965; https://doi.org/10.3390/ijms262210965 - 12 Nov 2025
Viewed by 417
Abstract
Vascular Plant One-Zinc finger (VOZ) transcription factors are pivotal regulators of plant growth and stress adaptation, yet their functional roles in Gossypium hirsutum, a key fiber crop, remain poorly characterized. In this study, we systematically identified six VOZ genes in G. hirsutum [...] Read more.
Vascular Plant One-Zinc finger (VOZ) transcription factors are pivotal regulators of plant growth and stress adaptation, yet their functional roles in Gossypium hirsutum, a key fiber crop, remain poorly characterized. In this study, we systematically identified six VOZ genes in G. hirsutum and conducted a comprehensive analysis of their phylogenetic relationships, genomic distribution, promoter architecture, and expression profiles. Phylogenetic classification placed the GhVOZ proteins into three distinct clades, and chromosomal localization revealed that family expansion was likely driven by segmental duplication events. Promoter analysis uncovered an abundance of stress-related cis-regulatory elements, suggesting a potential role in abiotic stress signaling. Consistent with this, expression profiling demonstrated that GhVOZ1/3, GhVOZ2/4/5, and GhVOZ6 were specifically induced under drought, salt, and cold stress, respectively, with qRT-PCR further confirming their tissue-specific dynamic regulation under salt treatment. Furthermore, the GhVOZ family exhibited stage-specific expression patterns during somatic embryogenesis. GhVOZ1, GhVOZ3, and GhVOZ4 were upregulated at the early induction phase, implicating them in the initiation of cell reprogramming. In contrast, GhVOZ2 and GhVOZ4 showed sustained expression in embryogenic callus at later stages, suggesting a role in maintaining embryogenic competence, whereas GhVOZ5—preferentially expressed in non-embryogenic callus—may act as a repressor of embryogenesis. Synteny analysis further highlighted evolutionary conservation and subgenomic divergence of VOZ genes in G. hirsutum. Collectively, these findings establish GhVOZs as key regulators integrating abiotic stress response and somatic embryogenesis, providing a genetic framework for future functional studies and crop improvement. Full article
(This article belongs to the Special Issue Plant Tolerance to Stress)
Show Figures

Figure 1

14 pages, 4252 KB  
Article
Optimization of Yield and Fiber Yield of Cotton Cultivars Under Water Regimes in the Tropical Dry Season
by Alisson Silva Costa Custódio, Tonny José Araújo Da Silva, Sérgio Plens Andrade, Edna Maria Bonfim-Silva, Patrícia Ferreira Da Silva, Ivis Andrei Campos e Silva, Luana Aparecida Menegaz Meneghetti, Niclene Ponce Rodrigues De Oliveira, Thiago Franco Duarte, Alessana Franciele Schlichting, Salomão Lima Guimarães, Rosana Andreia Da Silva Rocha and Jholian Maicon Ribeiro Santos
Crops 2025, 5(6), 82; https://doi.org/10.3390/crops5060082 - 10 Nov 2025
Viewed by 535
Abstract
This study pioneers the integration of the water sensitivity coefficient (Ky) with cotton yield performance under varying water regimes in the Brazilian Cerrado. The objective was to evaluate the productive performance and fiber yield of cotton cultivars under different water regimes during the [...] Read more.
This study pioneers the integration of the water sensitivity coefficient (Ky) with cotton yield performance under varying water regimes in the Brazilian Cerrado. The objective was to evaluate the productive performance and fiber yield of cotton cultivars under different water regimes during the tropical dry season. The experiment followed a randomized block design in a 5 × 4 factorial scheme with four replications, totaling 80 plots. Treatments consisted of five irrigation levels based on crop evapotranspiration (25%, 50%, 75%, 100% and 125% of ETc) and four cultivars (TMG44B2RF, FM944GL, IMA5801B2RF and IMA709B2RF). Increasing water supply enhanced cotton lint yield, reaching 3209.4 kg ha−1 at the highest regime. Water regimes between 25 and 125% of the ETc significantly improved yield components, leading to an increase of up to 221% in lint yield. Fiber quality remained stable across irrigation levels and was mainly genotype-dependent. Among the cultivars, FM944GL showed high productivity and fiber yield, while IMA5801B2RF demonstrated greater water resilience (Ky = 0.73), making it suitable for water-limited environments. The findings reflect the specific conditions of the evaluated growing season. Thus, long-term studies under diverse environmental conditions are recommended to confirm these trends and enhance understanding of cotton responses to water regimes in the Cerrado. Full article
Show Figures

Graphical abstract

Back to TopTop