Sign in to use this feature.

Years

Between: -

Subjects

remove_circle_outline
remove_circle_outline
remove_circle_outline
remove_circle_outline
remove_circle_outline
remove_circle_outline
remove_circle_outline

Journals

remove_circle_outline
remove_circle_outline
remove_circle_outline
remove_circle_outline
remove_circle_outline
remove_circle_outline
remove_circle_outline

Article Types

Countries / Regions

remove_circle_outline
remove_circle_outline
remove_circle_outline
remove_circle_outline

Search Results (403)

Search Parameters:
Keywords = GSK3b

Order results
Result details
Results per page
Select all
Export citation of selected articles as:
31 pages, 9123 KB  
Article
Exploring the Biological Potency of Carotenoids Against Alzheimer’s Disease: An Integrated Approach of Molecular Docking and Molecular Dynamics
by Meriem Khedraoui, El Mehdi Karim, Imane Yamari, Abdelkbir Errougui, Doni Dermawan, Nasser Alotaiq and Samir Chtita
Curr. Issues Mol. Biol. 2026, 48(4), 407; https://doi.org/10.3390/cimb48040407 - 16 Apr 2026
Viewed by 175
Abstract
Alzheimer’s disease (AD) is a multifactorial neurodegenerative disorder characterized by cholinergic dysfunction, amyloid-β aggregation, mitochondrial stress, and aberrant kinase activity. Carotenoids, naturally occurring pigments with antioxidant and neuroprotective properties, have emerged as promising candidates for AD intervention. In this study, we performed a [...] Read more.
Alzheimer’s disease (AD) is a multifactorial neurodegenerative disorder characterized by cholinergic dysfunction, amyloid-β aggregation, mitochondrial stress, and aberrant kinase activity. Carotenoids, naturally occurring pigments with antioxidant and neuroprotective properties, have emerged as promising candidates for AD intervention. In this study, we performed a systematic stepwise computational screening of a large carotenoid library (n = 1191) to identify multitarget candidates against AD–related proteins. The workflow consisted of predefined ADMET filtering (oral absorption > 90%, Caco-2 > 0.9, logBB > −1, and absence of major CYP inhibition and toxicity alerts), reducing the dataset to 61 compounds, followed by multi-target molecular docking against AChE, BChE, BACE-1, MAO-B, and GSK3-β. Compounds were ranked using an aggregated mean docking score across all five targets, and the top-performing candidate was subjected to detailed mechanistic analyses. Hopkinsiaxanthin emerged as the highest-ranked multitarget carotenoid and was further evaluated using frontier molecular orbital (FMO) analysis, pharmacophore modeling, 100 ns molecular dynamics (MD) simulations, MM/PBSA binding free energy calculations, and per-residue decomposition. Docking predicted favorable estimated binding affinities toward all targets. MD simulations confirmed stable receptor–ligand complexes with low RMSD values (0.278–0.285 nm). MM/PBSA analysis indicated favorable binding free energies, particularly for GSK3-β (−22.73 kcal/mol) and AChE (−21.50 kcal/mol). Per-residue decomposition identified key hotspot residues driving stabilization. Overall, this structured computational framework identifies Hopkinsiaxanthin as a promising multitarget scaffold and supports its prioritization for experimental validation in AD models. Full article
(This article belongs to the Special Issue Emerging Trends in Bioinformatics and Computational Biology)
Show Figures

Figure 1

15 pages, 941 KB  
Article
A Pathogenic ROCK-Signaling Network Involving a Lysine Deletion in Myh11 Renders Carriers Susceptible to Aortic Dissection
by Hironori Okuhata, Shota Tomida, Tamaki Ishima, Ryozo Nagai and Kenichi Aizawa
Int. J. Mol. Sci. 2026, 27(7), 3195; https://doi.org/10.3390/ijms27073195 - 31 Mar 2026
Viewed by 405
Abstract
Familial thoracic aortic aneurysm and dissection (FTAAD), caused by the pathogenic Myh11 K1256del variant, is characterized by impaired aortic contractility; however, how reduced contractility predisposes the aorta to dissection remains incompletely understood. In this study, we performed a data-driven trans-omic upstream analysis using [...] Read more.
Familial thoracic aortic aneurysm and dissection (FTAAD), caused by the pathogenic Myh11 K1256del variant, is characterized by impaired aortic contractility; however, how reduced contractility predisposes the aorta to dissection remains incompletely understood. In this study, we performed a data-driven trans-omic upstream analysis using Genome Enhancer to identify key regulatory mechanisms in aortas from Myh11 K1256del mice under baseline conditions, without exposure to exogenous pathological stimuli. Transcriptome analysis revealed enrichment of genes related to smooth muscle contraction and regulation of myosin light chain phosphatase activity. Upstream computational analysis of regulatory regions identified nuclear factor of activated T cells 1 and lymphoid enhancer-binding factor 1 as major transcription factors, and further highlighted Rho-associated, coiled-coil-containing protein kinase 1 (ROCK1) as a predicted central regulator of the dysregulated transcriptional network. Druggability analysis suggested ROCK1 and the JunB proto-oncogene AP-1 transcription factor subunit as potential therapeutic targets. Furthermore, it predicted 51 candidate therapeutants, including atorvastatin, GSK-269962A, and atovaquone. These findings indicate that even in the absence of overt pathological stimulation, aortic tissue carrying the Myh11 K1256del variant exhibits a transcriptional program centered on ROCK signaling, which may prime the aorta for maladaptive responses to additional stress and may enhance susceptibility to dissection. This computational analysis requires experimental validation, but may provide a hypothesis-generating framework for development of preventive pharmacological interventions against FTAAD. Full article
(This article belongs to the Special Issue Molecular Metabolism in Human Health and Disease)
Show Figures

Figure 1

27 pages, 5753 KB  
Article
Acrylamide Exposure Exacerbates Type 2 Diabetes-Induced Neurotoxicity: An Integrated Neurobehavioral and Molecular Investigation
by Abdulaziz Arif A. Alshammari, Abdullah Saleh Alkhamiss, Minhajul Arfeen, Razan Alawaji, Mai B. Alwesmi and Vasudevan Mani
Life 2026, 16(3), 491; https://doi.org/10.3390/life16030491 - 17 Mar 2026
Viewed by 423
Abstract
Type 2 Diabetes Mellitus (T2DM) is a widespread metabolic disorder that can affect brain health, primarily through the damaging effects of prolonged hyperglycemia. This condition increases oxidative stress (OS), neuroinflammation, and neuroapoptosis, ultimately impairing cognitive function. Acrylamide (ACY), a neurotoxicant formed during high-temperature [...] Read more.
Type 2 Diabetes Mellitus (T2DM) is a widespread metabolic disorder that can affect brain health, primarily through the damaging effects of prolonged hyperglycemia. This condition increases oxidative stress (OS), neuroinflammation, and neuroapoptosis, ultimately impairing cognitive function. Acrylamide (ACY), a neurotoxicant formed during high-temperature food processing and present in cigarette smoke, may further aggravate these neurological disturbances. The present experiment examined the exacerbating effects of T2DM and ACY exposure on cognitive function, neurodegeneration, OS, neuroinflammation, and neuroapoptosis in diabetic rats. T2DM was induced via intraperitoneal injections of nicotinamide and streptozotocin, followed by daily oral doses of ACY for a month. Behavioral assessments (EPM, NOR, and Y-maze) evaluated cognitive performance. Brain tissues were analyzed for biochemical markers of neurodegeneration (GSK-3β, AChE, BACE1), OS (MDA, GSH, Catalase), neuroinflammation (NF-κB, TNF-α, PGE2, COX-2), and neuroapoptosis (Bcl-2, Bax, Caspase-3). Immunohistochemistry of Bcl-2, Bcl-6, CD138, and NF assessed structural brain changes. Results indicated that T2DM and ACY exposure significantly increased the incidence of neurological disturbances. Notably, through increased COX-2, PGE2, MDA, Bax, Bcl-6, Caspase-3, and cognitive decline deficits. This study highlights the harmful neurotoxic amplification of T2DM and ACY exposure, emphasizing the importance of public health measures to reduce ACY exposure through dietary and lifestyle changes, particularly among T2DM populations. Further research into neuroprotective strategies and underlying mechanisms is necessary. Full article
Show Figures

Graphical abstract

17 pages, 4696 KB  
Brief Report
Phytochemical Profiling and Pharmacoinformatics Reveal Proliverenol from Phaleria macrocarpa as a Multi-Target Hepatoprotective Modulator of MAFLD
by Fahrul Nurkolis, Aida Dama, Era Gorica, Antonello Santini and Raymond Rubianto Tjandrawinata
Pharmaceuticals 2026, 19(3), 491; https://doi.org/10.3390/ph19030491 - 17 Mar 2026
Viewed by 463
Abstract
Background: Metabolic dysfunction-associated fatty liver disease (MAFLD) is a highly prevalent chronic liver disorder driven by complex metabolic, inflammatory, and oxidative mechanisms with no effective pharmacological therapy currently available. Although the multi-target natural product Proliverenol, derived from Phaleria macrocarpa pericarp, has shown hepatoprotective [...] Read more.
Background: Metabolic dysfunction-associated fatty liver disease (MAFLD) is a highly prevalent chronic liver disorder driven by complex metabolic, inflammatory, and oxidative mechanisms with no effective pharmacological therapy currently available. Although the multi-target natural product Proliverenol, derived from Phaleria macrocarpa pericarp, has shown hepatoprotective potential in preclinical and early clinical studies, its molecular mechanisms in MAFLD remain unclear. Objective: This study aimed to elucidate the multi-target hepatoprotective mechanisms of Proliverenol in MAFLD by integrating untargeted phytochemical profiling, network pharmacology, and molecular docking approaches. Methods: Untargeted LC–HRMS/MS analysis was performed to characterize the phytochemical composition of Proliverenol (Veprolin™). Identified compounds were subjected to target fishing, followed by protein–protein interaction (PPI) network construction, cluster analysis, and functional enrichment (GO and KEGG). Key MAFLD-related targets were further validated using molecular docking against major signaling proteins implicated in inflammation, apoptosis, and metabolic regulation. Results: Fourteen bioactive compounds were annotated, dominated by flavonoids and organic acids, including several phenolic acid derivatives, with phalerin as the most abundant constituent. Network pharmacology identified overlapping targets between Proliverenol, MAFLD, and hepatotoxicity, forming a highly interconnected PPI network. Functional enrichment revealed significant involvement in apoptosis regulation, inflammatory signaling, oxidative stress response, lipid metabolism, and insulin resistance pathways. Molecular docking demonstrated strong binding affinities of several Proliverenol constituents—particularly cucumerin B, artoindonesianin P, and vitexin 2″-p-hydroxybenzoate—toward key targets including PTGS2, SIRT1, GSK3B, RELA, and MCL1, with affinities comparable to or exceeding those of reference drugs. Conclusions: Proliverenol exerts hepatoprotective effects through coordinated multi-target modulation of inflammatory, metabolic, and apoptotic pathways relevant to MAFLD. While these findings provide mechanistic insights based on integrative metabolomics and computational analyses, the absence of direct experimental validation represents an important limitation. Therefore, further in vitro, in vivo, and clinical investigations are warranted to confirm the predicted molecular interactions and therapeutic relevance. Full article
(This article belongs to the Special Issue Network Pharmacology of Natural Products, 3rd Edition)
Show Figures

Graphical abstract

19 pages, 12841 KB  
Article
Protein Modifications and Metabolic Alterations in the Rat Striatum Following Oil Mist Particulate Matter Exposure Revealed via Untargeted Metabolomics and Phosphoproteomics
by Huipeng Nie, Xuan Liu, Yue Shi, Huanliang Liu, Wenqing Lai, Kang Li, Lei Tian, Zhuge Xi and Bencheng Lin
Toxics 2026, 14(3), 249; https://doi.org/10.3390/toxics14030249 - 12 Mar 2026
Viewed by 500
Abstract
Prolonged occupational exposure to oil mist particulate matter (OMPM) poses health risks, yet its neurotoxic effects and underlying mechanisms remain poorly understood. Here, OMPM generated from turbine oil commonly used in occupational labor environments was used to expose rats. The rats were divided [...] Read more.
Prolonged occupational exposure to oil mist particulate matter (OMPM) poses health risks, yet its neurotoxic effects and underlying mechanisms remain poorly understood. Here, OMPM generated from turbine oil commonly used in occupational labor environments was used to expose rats. The rats were divided into the control and OMPM groups. Following 42 days of exposure, a multidimensional assessment was performed using untargeted metabolomics, phosphoproteomics, behavioral testing, hematoxylin–eosin (HE) staining, transmission electron microscopy (TEM), colorimetric assays, enzyme-linked immunosorbent assay, and Western blotting (WB) to evaluate metabolic alterations, protein phosphorylation, and tissue integrity in the striatum. Integrated omics analyses revealed that differentially phosphorylated proteins and metabolites were remarkably enriched in dopaminergic synapse, Parkinson’s disease, and amphetamine addiction pathways (FDR < 0.05), with a regulatory axis involving L-tyrosine, tyrosine hydroxylase (TH), and dopamine (DA) identified. OMPM-exposed rats exhibited depression- and anxiety-like behaviors, alongside striatal pathological and ultrastructural damage. Biochemical analyses showed elevated malondialdehyde and reactive oxygen species levels; reduced superoxide dismutase, glutathione, and glutathione peroxidase activities and total antioxidant capacity; increased glutathione disulfide and inducible nitric oxide synthase expression; and decreased DA and L-tyrosine levels. Additionally, proinflammatory mediators (IL-1β, IL-6, TNF-α, MCP-1, and PGD2) were significantly upregulated in the striatum. WB analysis further confirmed significant reductions in the relative phosphorylation levels of key regulators in dopaminergic and calcium signaling pathways, including CALM3, CaMK2b, GSK-3β, PRKCG, and TH. Collectively, these findings reveal critical molecular and biochemical alterations in the rat striatum following OMPM exposure and provide a mechanistic basis for understanding depression-like behaviors associated with prolonged OMPM exposure in occupational workers. Full article
(This article belongs to the Section Neurotoxicity)
Show Figures

Graphical abstract

28 pages, 12236 KB  
Article
The Effect of Viniferin on Liver Cancer: Research Based on Network Pharmacology, Molecular Docking and Molecular Dynamics Simulation
by Saowanee Maungchanburi, Onwara Wongmek, Poolsak Baitahay, Asron Saweak, Maroof Wangkaranae, Wanmai Kongwattananon, Suphasarang Sirirattanakul, Moragot Chatatikun, Atthaphong Phongphithakchai, Jason C. Huang, Aman Tedasen and Chutima Jansakun
Med. Sci. 2026, 14(1), 130; https://doi.org/10.3390/medsci14010130 - 11 Mar 2026
Viewed by 547
Abstract
Background/Objectives: Hepatocellular carcinoma (HCC) is a primary malignancy often driven by metabolic syndrome, fatty liver disease, and chronic hepatitis. These conditions foster a pro-inflammatory microenvironment that promotes tumor progression. Viniferin, a natural oligostilbene, has gained attention for its potential bioactivity. This study utilized [...] Read more.
Background/Objectives: Hepatocellular carcinoma (HCC) is a primary malignancy often driven by metabolic syndrome, fatty liver disease, and chronic hepatitis. These conditions foster a pro-inflammatory microenvironment that promotes tumor progression. Viniferin, a natural oligostilbene, has gained attention for its potential bioactivity. This study utilized an in silico network pharmacology approach to elucidate the pharmacokinetic properties and molecular mechanisms of ε- and δ-viniferin against HCC within the context of metabolic and inflammatory liver pathologies. Methods: ADMET profiles were characterized using SwissADME and pkCSM. Therapeutic targets were identified by intersecting viniferin-associated molecules with disease genes from GeneCards. A protein–protein interaction (PPI) network was constructed, supplemented by GO and KEGG enrichment analyses. Molecular docking and 200 ns of molecular dynamics (MD) simulations evaluated the binding affinity and structural stability between viniferin isomers and identified hub proteins. Results: Both ε- and δ-viniferin showed favorable drug-like properties, including high gastrointestinal absorption and low hepatotoxicity. We identified 247 overlapping targets, with network analysis highlighting ten essential hub genes, including AKT1, HSP90AA1, ESR1, HIF1A, NFKB1, GSK3B, PTGS2, APP, MTOR, and PIK3CA. Enrichment analysis confirmed their involvement in critical oncogenic pathways. Molecular docking showed strong interactions with APP, HSP90AA1, and AKT1, while MD simulations validated the long-term stability of ε-viniferin within the APP binding pocket. Conclusions: These findings provide mechanistic insights into viniferin as a multi-target agent for HCC, justifying further experimental validation in pre-clinical models. Full article
(This article belongs to the Special Issue Feature Papers in Section “Cancer and Cancer-Related Research”)
Show Figures

Figure 1

13 pages, 1619 KB  
Article
Acute Hypoxia Stress in the Mudskipper (Boleophthalmus pectinirostris): Effects of Puerarin and Dexamethasone
by Dexiang Feng, Qianqian Huang, Guangjun Wang, Xuyuan Shao and Zhifei Li
Fishes 2026, 11(3), 158; https://doi.org/10.3390/fishes11030158 - 9 Mar 2026
Viewed by 281
Abstract
The intensification of aquaculture often leads to dissolved oxygen depletion, posing a significant hypoxic stress to aquatic organisms such as the mudskipper (Boleophthalmus pectinirostris). Identifying compounds that can mitigate hypoxic damage is therefore of great importance. This study investigated the protective [...] Read more.
The intensification of aquaculture often leads to dissolved oxygen depletion, posing a significant hypoxic stress to aquatic organisms such as the mudskipper (Boleophthalmus pectinirostris). Identifying compounds that can mitigate hypoxic damage is therefore of great importance. This study investigated the protective effects of puerarin and dexamethasone against acute hypoxic stress in mudskippers. Four experiment groups were formulated: fish in the control group (HC) and the hypoxia group (HH) were injected with NaCl, fish in the puerarin group (HP) were injected with puerarin, and fish in the dexamethasone group (HD) were injected with dexamethasone, then the HH, HP, and HD groups were treated with a hypoxia condition sustained for 48 h. Compared with the HC and HP groups, the HH group showed significantly reduced activities of protein kinase B (Akt), glycogen synthase kinase (GSK-3β), lactate dehydrogenase (LDH), and pyruvate kinase (PK) in the liver at 24 and 48 h. The gene transcription levels of GSK-3β and Akt in the liver and gill of mudskipper were the smallest, but p53, VEGF, HIF-1, and BNIP3 in the liver of fish in the HH group were significantly highest. The gene transcription levels of GSK-3β and Akt in the liver of mudskippers in the HP group were observably lower than those of mudskippers in the HD group at 24 h, but HIF-1 was significantly higher. On the contrary, at 48 h, the mRNA expression levels of GSK-3β and Akt in the liver of fish in the HP group were significantly higher than those of fish in the HD group, but HIF-1 was significantly lower. The results indicated that mudskippers suffering from hypoxia led to oxygen homeostasis disturbances and apoptosis, but exogenous puerarin or dexamethasone could mitigate the adverse effects. The mRNA of HIF-1 regulation has an important role in enhancing hypoxia tolerance. Full article
(This article belongs to the Special Issue Fish Nutrition and Immunology)
Show Figures

Graphical abstract

22 pages, 992 KB  
Article
Clozapine Mitigates Lipopolysaccharide-Induced Cognitive Dysfunction by Modulating Cholinergic Function, Oxidative Stress, and Apoptotic Signaling in Rats
by Vasudevan Mani and Mohammed A. Almatrafi
Life 2026, 16(2), 315; https://doi.org/10.3390/life16020315 - 12 Feb 2026
Viewed by 566
Abstract
Background: Clozapine (CLZ) is an atypical antipsychotic mainly prescribed for treatment-resistant schizophrenia. Beyond psychotic symptoms, patients often exhibit persistent cognitive impairments across domains such as attention, learning, and memory. The mechanisms by which CLZ may influence cognition and provide neuroprotection are not fully [...] Read more.
Background: Clozapine (CLZ) is an atypical antipsychotic mainly prescribed for treatment-resistant schizophrenia. Beyond psychotic symptoms, patients often exhibit persistent cognitive impairments across domains such as attention, learning, and memory. The mechanisms by which CLZ may influence cognition and provide neuroprotection are not fully elucidated. Accordingly, this study examined how CLZ modulates lipopolysaccharide (LPS)-induced neurotoxicity in rats. Method: Rats were administered LPS to induce cognitive impairment and subsequently treated with CLZ. Behavioral assessments were performed using maze tests (elevated plus-maze (EPM), novel object recognition (NOR), and Y-maze). Biochemical analyses included cholinergic function (acetylcholine (ACh)), neurodegeneration-associated enzymes (glycogen synthase kinase-3 beta (GSK-3β), β-site amyloid precursor protein cleaving enzyme-1 (BACE-1), and dipeptidyl peptidase-4 (DPP-4)), oxidative stress markers (lipid Peroxidation (LPO), catalase, and reduced glutathione (GSH)), and apoptotic proteins (B-cell lymphoma-2 (Bcl-2), Bcl-2-associated X protein (Bax), and cleaved Caspase-3 (c-Caspase-3)). Results: CLZ treatment markedly improved performance in EPM, NOR, and Y-maze tasks, indicating recovery of cognitive function in LPS-exposed rats. At the molecular level, CLZ enhanced ACh levels, upregulated the anti-apoptotic protein Bcl-2, and restored antioxidant defenses (catalase and GSH). Conversely, CLZ reduced LPS-induced neurotoxicity by lowering GSK-3β activity, LPO, and pro-apoptotic markers (Bax and c-Caspase-3). Conclusion: The findings demonstrate that CLZ exerts neuroprotective effects in an LPS-induced rat model, improving cognition through modulation of cholinergic transmission, oxidative stress, and apoptosis pathways. These results clarify key mechanistic pathways through which CLZ may exert cognitive benefits and highlight its potential relevance for improving schizophrenia-related cognitive dysfunction. Further molecular studies are warranted to confirm and extend these observations toward clinical translation. Full article
Show Figures

Figure 1

18 pages, 5298 KB  
Article
Neuroprotective Effects of Herbal Formula Yookgong-Dan on Oxidative Stress-Induced Tau Hyperphosphorylation in Rat Primary Hippocampal Neurons
by Hyunseong Kim, Jin Young Hong, Changhwan Yeo, Hyun Kim, Wan-Jin Jeon, Junseon Lee, Yoon Jae Lee and In-Hyuk Ha
Biology 2026, 15(3), 294; https://doi.org/10.3390/biology15030294 - 6 Feb 2026
Viewed by 605
Abstract
This study sought to evaluate the neuroprotective effects of YGD in an oxidative stress-induced Alzheimer’s disease (AD)-like cellular model and to elucidate the underlying molecular pathways, with a focus on tau phosphorylation, Aβ accumulation, and antioxidant defense mechanisms. Rat primary hippocampal neurons were [...] Read more.
This study sought to evaluate the neuroprotective effects of YGD in an oxidative stress-induced Alzheimer’s disease (AD)-like cellular model and to elucidate the underlying molecular pathways, with a focus on tau phosphorylation, Aβ accumulation, and antioxidant defense mechanisms. Rat primary hippocampal neurons were exposed to hydrogen peroxide to induce oxidative stress. The effects of YGD on neuronal viability, neurite outgrowth, and synaptic integrity were assessed using the immunodetection of microtubule-associated protein 2 (MAP2), postsynaptic density protein 95 (PSD-95), and synapsin-1. Levels of phosphorylated tau and Aβ were quantified, and the involvement of extracellular signal-regulated kinase (ERK), glycogen synthase kinase 3β (GSK3β), and nuclear factor-erythroid 2-related factor-2 (Nrf2) pathways was examined. Additionally, in silico molecular docking studies targeting the ATP-binding site of GSK3β were conducted to screen major phytochemicals from the ten medicinal herbs constituting YGD. YGD markedly enhanced neuronal viability under oxidative stress, promoted neurite extension, and increased synaptic marker expression (MAP2, PSD-95, and synapsin-1). Treatment reduced phosphorylated tau by suppressing ERK and GSK3β activation and significantly decreased Aβ accumulation. YGD also upregulated antioxidant defenses via the activation of the Nrf2 pathway. Docking simulations identified oleanolic acid (from Cornus officinalis) as the most potent GSK3β binder (−9.86 ± 0.40 kcal/mol), forming stable interactions with ARG96, ASN95, and GLU97. Additional compounds, including alisol C, drypemolundein B, and friedelin, demonstrated favorable binding energies and engaged key ATP-binding site residues. YGD confers neuroprotection through the integrated modulation of tau phosphorylation, Aβ pathology, and oxidative stress, partly via the multi-target engagement of GSK3β by its constituent phytochemicals. These findings support that YGD attenuates oxidative stress-induced AD-like cellular alterations. Full article
Show Figures

Graphical abstract

19 pages, 756 KB  
Review
Next-Generation HIV-1 Therapeutics in Co-Endemic Settings
by Brandon Ngo and Richard E. Sutton
Biomedicines 2026, 14(2), 330; https://doi.org/10.3390/biomedicines14020330 - 31 Jan 2026
Viewed by 1014
Abstract
The development of next-generation HIV-1 therapeutics, including ultralong-acting antivirals, novel mechanistic classes, and curative immunotherapies, promises to overcome the limitations of lifelong, daily antiretroviral therapy (ART). However, the real-world efficacy of these treatments depends on the complex epidemiological landscapes in which they are [...] Read more.
The development of next-generation HIV-1 therapeutics, including ultralong-acting antivirals, novel mechanistic classes, and curative immunotherapies, promises to overcome the limitations of lifelong, daily antiretroviral therapy (ART). However, the real-world efficacy of these treatments depends on the complex epidemiological landscapes in which they are used. In South America, HIV-1 epidemics intersect hyperendemic arboviruses, including dengue, Zika, chikungunya, and yellow fever, and regionally isolated pathogens, such as mammarenaviruses. These co-infections cause profound episodic immune activation and organ dysfunction that alter drug pharmacokinetics, disrupting healthcare access and adherence. These factors can compromise ART efficacy, promote resistance, and influence latent reservoir dynamics. This review synthesizes clinical and translational evidence of this intersection. We evaluate how emergent agents, such as capsid inhibitors (lenacapavir), long-acting injectables (cabotegravir/rilpivirine), maturation inhibitors (GSK3640254), and broadly neutralizing antibodies (bNAbs), perform in the context of co-endemic viral challenges. Specifically, we argue that therapeutic development must become “co-infection-aware” to progress toward a cure and achieve durable HIV-1 control. We provide a translational roadmap that explicitly incorporates co-infection endpoints into clinical trials, develops preclinical models that better reflect real-world viral exposures, and prioritizes implementation strategies that remain effective in the case of recurrent outbreaks. Integrating regional viral ecology into HIV-1 therapeutic research is therefore a necessary step toward developing interventions that are durable and effective on a global scale. Full article
(This article belongs to the Special Issue HIV Therapy: The Latest Developments in Antiviral Drugs)
Show Figures

Graphical abstract

31 pages, 3690 KB  
Article
Spirulina Peptides Suppress UVB-Induced Skin Hyperpigmentation via Integrated Modulation of Melanogenesis and Inflammatory Pathways
by Qiying Zeng, Kaiye Yang, Hongtao Gu, Changzhi Dong, Wei Zhou and Zhiyun Du
Antioxidants 2026, 15(2), 181; https://doi.org/10.3390/antiox15020181 - 30 Jan 2026
Viewed by 1056
Abstract
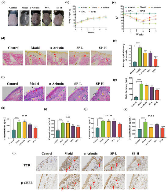
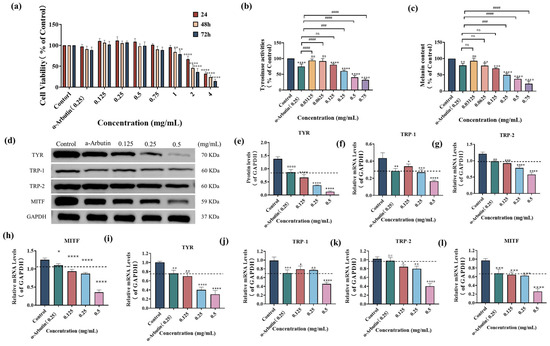
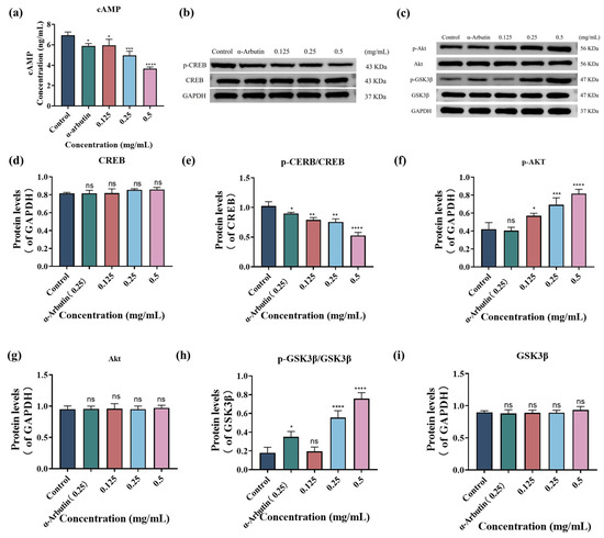
Background: Hyperpigmentation disorders lack effective therapies due to efficacy and safety limitations. Spirulina-derived peptides (SPs) show promises as anti-melanogenic agents, but their mechanisms remain unclear. Methods: SPs (<1 kDa, 3–6 amino acids) were isolated and assessed for tyrosinase inhibition, antioxidant, and anti-glycation [...] Read more.
Background: Hyperpigmentation disorders lack effective therapies due to efficacy and safety limitations. Spirulina-derived peptides (SPs) show promises as anti-melanogenic agents, but their mechanisms remain unclear. Methods: SPs (<1 kDa, 3–6 amino acids) were isolated and assessed for tyrosinase inhibition, antioxidant, and anti-glycation activities. In vitro effects were tested in B16F10 cells; transcriptomic profiling used RNA sequencing. In vivo efficacy was evaluated in UVB-induced hyperpigmentation mouse models. Results: SPs exhibited mixed-type kinetic inhibition of tyrosinase along with strong antioxidant and anti-glycation activities. In vitro, SP suppressed melanin synthesis by directly inhibiting tyrosinase, downregulating the cAMP/PKA/CREB cascade, and activating the PI3K/Akt/GSK-3β pathway, resulting in reduced MITF and tyrosinase expression. Transcriptomic analysis revealed broad regulation of melanogenesis and inflammatory pathways. In vivo, topical SP treatment significantly reduced UVB-induced hyperpigmentation and skin inflammation, correlating with decreased CREB phosphorylation and tyrosinase expression. Conclusions: SP acts as a dual anti-melanogenic/anti-inflammatory agent through enzyme inhibition and signaling modulation, offering a novel therapeutic strategy for inflammation-associated hyperpigmentation. Full article
Show Figures

Figure 1

29 pages, 6922 KB  
Article
Protection by Vitis vinifera L. Against Cisplatin-Induced Testicular Injury: Oxidative Stress, Inflammation, and Ferroptosis
by Salman A. A. Mohammed, Hebatallah M. Saad, Kariman A. Esmail, Duaa Eliwa, Aya H. Rohiem, Amal A. Awad, Samar A. El-Adawy, Shimaa S. Amer and Ehab Y. Abdelhiee
Pharmaceuticals 2026, 19(1), 178; https://doi.org/10.3390/ph19010178 - 20 Jan 2026
Viewed by 689
Abstract
Background/Objectives: Testicular toxicity is one of the most important chemotherapeutic adverse effects of Cisplatin (Cisp), which restricts its use and effectiveness. This study investigated the preventive effects of Vitis vinifera L. extract on Cisp-induced testicular injury in rats. Methods: Forty adult [...] Read more.
Background/Objectives: Testicular toxicity is one of the most important chemotherapeutic adverse effects of Cisplatin (Cisp), which restricts its use and effectiveness. This study investigated the preventive effects of Vitis vinifera L. extract on Cisp-induced testicular injury in rats. Methods: Forty adult albino male rats were allocated into four groups: control, Vitis vinifera L. extract, Cisp, and co-treated (Vitis vinifera L. extract + Cisp). Sperm motility and count, serum reproductive hormones, oxidative/antioxidant biomarkers, pro-inflammatory cytokines, ferroptosis biomarkers, and gene expression profiles were evaluated. Results: Cisp administration markedly impaired reproductive performance, as evidenced by significant declines in serum FSH, LH, testosterone, and sperm motility and count. Cisp also induced oxidative stress by elevating MDA, GSSG, GPx, and 8-OHdG, while reducing SOD, Catalase, NRF2, and Ho-1 along with total and reduced GSH levels. Moreover, it triggered strong inflammatory responses and ferroptosis activation, with notable up-regulation of NFκB, TNF-α, IL-1β, ferritin, and cathepsin. Gene expression analysis revealed down-regulation of ARNTL, PI3K, and miR-125b and up-regulation of ASCL4, GSK3B, and COX2 following Cisp exposure. Conversely, co-treatment with Vitis vinifera L. extract significantly ameliorated these alterations, restoring sperm quality, hormone balance, antioxidant defenses, and modulating inflammatory, ferroptosis, and genetic responses toward normalcy in addition to restoring testicular and epididymal histoarchitecture without any significant effect in NRF2 and ARNTL expression. Additionally, co-treated groups with Vitis vinifera L. extract showed a significant decline in NF-kB p65 and increased PCNA testicular immunoreactivity with a substantial down-regulation in NF-kB p65 and PCNA epididymal immunoreactivity. Vitis vinifera L. extract alone did not affect any studied parameters as compared to the control group. Conclusions: These findings suggested that Vitis vinifera L. extract has a significant protective effect against Cisp-related testicular injury through antioxidative, anti-inflammatory, and anti-ferroptotic mechanisms. Full article
(This article belongs to the Section Natural Products)
Show Figures

Figure 1

43 pages, 2464 KB  
Review
An Overview of the Mechanisms of HPV-Induced Cervical Cancer: The Role of Kinase Targets in Pathogenesis and Drug Resistance
by Medha Karnik, SubbaRao V. Tulimilli, Preethi G. Anantharaju, Anjali Devi S. Bettadapura, Suma M. Natraj, Habeeb S. Mohideen, Sinisa Dovat, Arati Sharma and SubbaRao V. Madhunapantula
Cancers 2026, 18(2), 318; https://doi.org/10.3390/cancers18020318 - 20 Jan 2026
Cited by 1 | Viewed by 1697
Abstract
Despite a thorough understanding of the structure of human papillomavirus (HPV) and its genotypic variations (high-risk and low-risk variants), the mechanisms underlying HPV-induced cervical cancer (CC) pathogenesis and the molecular signatures of drug resistance remain to be fully understood. Accumulating evidence has shown [...] Read more.
Despite a thorough understanding of the structure of human papillomavirus (HPV) and its genotypic variations (high-risk and low-risk variants), the mechanisms underlying HPV-induced cervical cancer (CC) pathogenesis and the molecular signatures of drug resistance remain to be fully understood. Accumulating evidence has shown the involvement of kinase targets in the induction of drug resistance in high-risk (HR) HPV-CC. Molecularly, the genome of high-risk HPV is reported to control the expression of host kinases. In particular, Aurora kinases A, B, and C (ARKA, ARKB, and ARKC), phosphotidylinositol–trisphosphate kinase (PI3K)-Akt, and Glycogen synthase kinase3-α/β (GSK3 α/β) promote the transformation of infected cells, and also enhance the resistance of cells to various chemotherapeutic agents such as nelfinavir and cisplatin. However, the precise mechanisms through which HPV activates these kinases are yet to be fully elucidated. Furthermore, there is still ambiguity surrounding whether targeting HPV-induced kinases along with HPV-targeted therapies (such as phytopharmaceuticals and PROTAC/CRISPR-CAS-based systems) synergistically inhibit cervical tumor growth. Given the critical role of kinases in the pathogenesis and treatment of CC, a comprehensive review of current evidence is warranted. This review aims to provide key insights into the mechanisms of HPV-induced CC development, the involvement of kinases in drug resistance induction, and the rationale for combination therapies to improve clinical outcomes. Full article
Show Figures

Graphical abstract

19 pages, 2384 KB  
Article
Integrative Network Analysis of Single-Cell RNA Findings and a Priori Knowledge Highlights Gene Regulators in Multiple Myeloma Progression
by Grigoris Georgiou, Margarita Zachariou and George M. Spyrou
Int. J. Mol. Sci. 2026, 27(2), 793; https://doi.org/10.3390/ijms27020793 - 13 Jan 2026
Viewed by 806
Abstract
Multiple Myeloma (MM) is an incurable malignancy that progresses from asymptomatic precursor stages—Monoclonal Gammopathy of Undetermined Significance (MGUS) and Smouldering Multiple Myeloma (SMM)—to active disease. Despite ongoing research, the molecular mechanisms driving this progression remain poorly understood. In this study, we aimed to [...] Read more.
Multiple Myeloma (MM) is an incurable malignancy that progresses from asymptomatic precursor stages—Monoclonal Gammopathy of Undetermined Significance (MGUS) and Smouldering Multiple Myeloma (SMM)—to active disease. Despite ongoing research, the molecular mechanisms driving this progression remain poorly understood. In this study, we aimed to uncover key regulatory factors involved in MM progression by integrating single-cell RNA sequencing (scRNA-seq) data with curated a priori biological knowledge of MM. To this end, we first integrated a priori knowledge from databases in a synthetic gene network map to play the role of an MM-related backbone to project findings from scRNA analysis on CD138+ Plasma Cells. This was followed by stage-specific regulatory network construction and analysis using Integrated Value of Influence (IVI) metrics to identify the most influential genes across disease stages. Our findings revealed GSK3B, RELA, CDKN1A, and PCK2 as central regulators shared across multiple stages of the disease. Notably, several of these genes had not previously been included in established MM gene sets, highlighting them as prime candidates for biomarkers and drug targets. Full article
(This article belongs to the Section Molecular Genetics and Genomics)
Show Figures

Figure 1

20 pages, 12843 KB  
Article
Network Analysis to Identify MicroRNAs Involved in Alzheimer’s Disease and to Improve Drug Prioritization
by Aldo Reyna and Simona Panni
Biomedicines 2026, 14(1), 147; https://doi.org/10.3390/biomedicines14010147 - 11 Jan 2026
Cited by 1 | Viewed by 828
Abstract
Background: Advances in the understanding of molecular mechanisms of human diseases, along with the generation of large amounts of molecular datasets, have highlighted the variability between patients and the need to tailor therapies to individual characteristics. In particular, RNA-based therapies hold strong [...] Read more.
Background: Advances in the understanding of molecular mechanisms of human diseases, along with the generation of large amounts of molecular datasets, have highlighted the variability between patients and the need to tailor therapies to individual characteristics. In particular, RNA-based therapies hold strong promise for new drug development, as they can be easily designed to target specific molecules. Gene and protein functions, however, operate within a highly interconnected network, and inhibiting a single function or repressing a single gene may lead to unexpected secondary effects. In this study, we focused on genes associated with Alzheimer’s disease, a progressive neurodegenerative disorder characterized by complex pathological processes leading to cognitive decline and dementia. Its hallmark features include the accumulation of extracellular amyloid-β plaques and intracellular neurofibrillary tangles composed of hyperphosphorylated tau. Methods: We built a protein interaction network subgraph seeded on five Alzheimer’s-associated genes, including tau and amyloid-β precursor, and integrated it with microRNAs in order to select regulated nodes, study the effects of their depletion on signaling pathways, and prioritize targets for microRNA-based therapeutic approaches. Results: We identified nine protein nodes as potential candidates (Pik3R1, Bace1, Traf6, Gsk3b, Akt1, Cdk2, Adam10, Mapk3 and Apoe) and performed in silico node depletion to simulate the effects of microRNA regulation. Conclusions: Despite intrinsic limitations of the approach, such as the incompleteness of the available information or possible false associations, the present work shows clear potential for drug design and target prioritization and underscores the need for reliable and comprehensive maps of interactions and pathways. Full article
(This article belongs to the Special Issue Bioinformatics Analysis of RNA for Human Health and Disease)
Show Figures

Figure 1

Back to TopTop