Sign in to use this feature.

Years

Between: -

Subjects

remove_circle_outline
remove_circle_outline
remove_circle_outline
remove_circle_outline
remove_circle_outline
remove_circle_outline
remove_circle_outline
remove_circle_outline
remove_circle_outline

Journals

remove_circle_outline
remove_circle_outline
remove_circle_outline
remove_circle_outline
remove_circle_outline

Article Types

Countries / Regions

remove_circle_outline
remove_circle_outline
remove_circle_outline
remove_circle_outline

Search Results (747)

Search Parameters:
Keywords = GRP78

Order results
Result details
Results per page
Select all
Export citation of selected articles as:
18 pages, 4429 KB  
Article
Pelargonium graveolens Essential Oil Suppresses Proliferation and Migration and Modulates Mesenchymal-Associated Cellular Functions in Human Endometriotic Cells
by Elif Karakoç, Sezai Berkand Koçak, Kevser Kişifli Köş, Hülya Kayhan, Eda Erdem Şahinkesen, Cemil Can Eylem, Ferda Topal Çelikkan, Emirhan Nemutlu and Pergin Atilla
Cells 2026, 15(8), 702; https://doi.org/10.3390/cells15080702 - 15 Apr 2026
Viewed by 273
Abstract
Endometriosis is characterized by enhanced cellular proliferation, migration, and resistance to apoptosis, contributing to lesion persistence and progression. Targeting cellular plasticity and mesenchymal-associated functions may therefore represent a promising therapeutic strategy. Here, we investigated the effects of Pelargonium graveolens essential oil (PGEO) on [...] Read more.
Endometriosis is characterized by enhanced cellular proliferation, migration, and resistance to apoptosis, contributing to lesion persistence and progression. Targeting cellular plasticity and mesenchymal-associated functions may therefore represent a promising therapeutic strategy. Here, we investigated the effects of Pelargonium graveolens essential oil (PGEO) on proliferation, apoptosis, migration, cytoskeletal organization, transcriptional regulation, and metabolic alterations in human endometriotic 12Z cells. PGEO treatment suppressed proliferative capacity in a concentration-dependent manner and significantly impaired cell migration, accompanied by reduced β-tubulin expression and decreased levels of mesenchymal-associated markers CD73 and CD105. Increased GRP78 expression together with ultrastructural alterations, including cytoplasmic vacuolization and mitochondrial and endoplasmic reticulum changes, indicated activation of cellular stress responses. Although transcriptional analysis revealed increased CCND1 and PIK3CA mRNA levels, these changes did not parallel the observed suppression of proliferation, suggesting compensatory regulatory responses. Untargeted metabolomic profiling revealed alterations in energy metabolism characterized by increased levels of glycolysis-related metabolites, reduced levels of several amino acids including glutamine and histidine, and changes in lipid-associated metabolites. Collectively, these findings demonstrate that PGEO suppresses proliferative and migratory behavior in endometriotic cells while modulating cytoskeletal, transcriptional, and metabolic pathways, highlighting its potential as a candidate for further investigation in endometriosis-targeted therapeutic strategies. Full article
(This article belongs to the Special Issue Molecular Basis of Gynecological Disorders and Associated Infertility)
Show Figures

Graphical abstract

22 pages, 1195 KB  
Article
Combined Curcumin and Doxorubicin Induce Apoptosis via JNK-Dependent MAPK Signaling Independent of TXNDC5 in Human Osteosarcoma Cells
by Yu-Hsiang Liao, Kai-Chien Yang, Heng-Jing Chen, Ching-Wei Shih, Yi-Cheng Yeh, Jyun-Yu Peng, Fung-Jou Lu, Shang-Tzu Yang and Ching-Hsein Chen
Nutrients 2026, 18(8), 1235; https://doi.org/10.3390/nu18081235 - 14 Apr 2026
Viewed by 223
Abstract
Background: Curcumin, a dietary polyphenol with anticancer potential, has been reported to enhance the efficacy of chemotherapeutic agents. Methods: The effects of combined curcumin and doxorubicin treatment on apoptosis and associated signaling pathways were investigated in human osteosarcoma HOS cells. Results: Combined treatment [...] Read more.
Background: Curcumin, a dietary polyphenol with anticancer potential, has been reported to enhance the efficacy of chemotherapeutic agents. Methods: The effects of combined curcumin and doxorubicin treatment on apoptosis and associated signaling pathways were investigated in human osteosarcoma HOS cells. Results: Combined treatment significantly reduced cell viability and induced apoptotic morphological changes, which were confirmed by increased sub-G1 population, enhanced DNA fragmentation, and elevated cleaved poly(ADP-ribose) polymerase (PARP) levels. Mechanistically, combined treatment markedly increased c-Jun N-terminal kinase (JNK) phosphorylation, whereas extracellular signal-regulated kinase (ERK) phosphorylation showed no appreciable change. Pharmacological inhibition revealed that JNK suppression attenuated PARP cleavage, while ERK inhibition also reduced apoptotic responses, suggesting a permissive role of basal ERK activity. In addition, combined treatment was associated with increased expression of the endoplasmic reticulum stress marker GRP78 and modulation of autophagy-associated markers. Although thioredoxin domain-containing protein 5 (TXNDC5) expression was reduced, TXNDC5 overexpression failed to attenuate apoptosis, indicating that apoptosis induction occurs independently of TXNDC5. Conclusions: These findings indicate that combined curcumin and doxorubicin induce apoptosis primarily through JNK-dependent MAPK signaling, accompanied by stress-associated cellular responses. Full article
(This article belongs to the Special Issue Anticancer Activities of Dietary Phytochemicals: 2nd Edition)
23 pages, 3614 KB  
Article
Transcriptome Analysis Provides New Insight into Apoptosis and Immunosuppression in Procambarus clarkii After Exposure to High Temperature
by Shengjie Ren, Wenjing Xu, Xianjun Ma, Qin Gui, Wanqiu Tian, Qiuning Liu, Lishang Dai and Dandan Bian
Biology 2026, 15(7), 582; https://doi.org/10.3390/biology15070582 - 5 Apr 2026
Viewed by 475
Abstract
Acute heat stress frequently causes mass mortality in farmed red swamp crayfish (Procambarus clarkii), yet the mechanisms underlying immune collapse remain poorly understood. We established an acute heat stress model (37 °C, 6 h) and performed an integrative analysis combining hemocyte [...] Read more.
Acute heat stress frequently causes mass mortality in farmed red swamp crayfish (Procambarus clarkii), yet the mechanisms underlying immune collapse remain poorly understood. We established an acute heat stress model (37 °C, 6 h) and performed an integrative analysis combining hemocyte profiling, redox and immune assays, RNA-seq, and qRT-PCR. Heat stress significantly increased mortality and disrupted the hemocyte system, with a ~25% reduction in total hemocyte count and a selective decline in granular cells. This was associated with severe redox imbalance, evidenced by ROS/H2O2 accumulation, suppressed SOD and CAT activities, and lipid peroxidation damage. Transcriptomic analysis revealed 1446 differentially expressed genes, indicating concurrent activation of ER stress and autophagy alongside suppression of energy metabolism. Key gene validation confirmed upregulation of pro-apoptotic factors (CASP3, P53) and ER stress markers (GRP78, XBP1), consistent with hemocyte depletion. These findings provide multi-level evidence that acute heat stress triggers a redox crisis (“oxidative burst–defense suppression”), which in turn activates ER stress and apoptosis, leading to selective loss of granular cells and systemic immune compromise. This study establishes a mechanistic framework for understanding heat-induced mortality in crustaceans and offers a theoretical basis for developing targeted interventions to enhance thermal resilience in crayfish aquaculture. Full article
Show Figures

Graphical abstract

22 pages, 15365 KB  
Article
α-Hederin Alleviates Endoplasmic Reticulum Stress by Upregulating TRIM38 Expression, Thereby Inhibiting Hepatic Stellate Cell Activation and Liver Fibrosis
by Wei Xu, Yang Yang, Fuqiang Li, Can Li, Gaojun Tang, Baofang Zhang and Mingliang Cheng
Biomedicines 2026, 14(4), 829; https://doi.org/10.3390/biomedicines14040829 - 5 Apr 2026
Viewed by 341
Abstract
Objectives: This study aims to investigate the potential molecular mechanisms by which α-hederin modulates HSC activation to alleviate liver fibrosis. Methods: An in vitro model of liver fibrosis was established by inducing LX-2 cells with TGF-β1. These cells were then treated [...] Read more.
Objectives: This study aims to investigate the potential molecular mechanisms by which α-hederin modulates HSC activation to alleviate liver fibrosis. Methods: An in vitro model of liver fibrosis was established by inducing LX-2 cells with TGF-β1. These cells were then treated with α-hederin (10 μg/mL) before undergoing phenotypic analysis and molecular-level detection. A mouse model of liver fibrosis induced by CCl4 was established in vivo to further evaluate the expression levels of fibrosis markers, including TRIM38. Results: In TGF-β1-induced liver fibrosis in LX-2 cells, α-hederin treatment significantly inhibited HSCs activation, as evidenced by down-regulation of α-SMA and suppressed proliferation capacity. At the same time, α-hederin significantly reduced the levels of COL1A1, COL3A1, fibronectin, and MMP-2. Transcriptome sequencing analysis revealed that α-hederin treatment significantly upregulated TRIM38 expression. Differentially expressed genes (DEGs) were significantly enriched in endoplasmic reticulum stress-related pathways. TRIM38 up-regulation inhibits HSC activation and proliferation, reducing the expression of ERS marker proteins (GRP78, p-PERK, and CHOP); Co-IP experiments further confirmed that TRIM38 and GRP78 interact directly. Further rescue experiments demonstrated that TRIM38 knockdown significantly attenuated the inhibitory effects of α-hederin on these processes. In a CCl4-induced mouse model of liver fibrosis, α-hederin (4 mg/kg) significantly reduced the liver index and serum ALT and AST levels, improved histopathological damage to the liver, upregulated TRIM38 expression in liver tissue, and inhibited the endoplasmic reticulum stress response (ERS). Conclusions: α-hederin exerts its anti-fibrotic effect by upregulating TRIM38, thereby alleviating endoplasmic reticulum stress and ultimately inhibiting the activation and proliferation of HSCs. Full article
(This article belongs to the Section Cell Biology and Pathology)
Show Figures

Figure 1

50 pages, 490 KB  
Article
Morphisms of Right Groups: Categorical Structure and Enumeration
by Aftab Hussain Shah and Bana Al Subaiei
Mathematics 2026, 14(7), 1204; https://doi.org/10.3390/math14071204 - 3 Apr 2026
Viewed by 240
Abstract
Right groups are regular semigroups admitting a canonical decomposition as direct products G×R of group G with right–zero semigroup R. We study morphisms in the category of right groups using the equivalence RGpGrp×Set. This yields [...] Read more.
Right groups are regular semigroups admitting a canonical decomposition as direct products G×R of group G with right–zero semigroup R. We study morphisms in the category of right groups using the equivalence RGpGrp×Set. This yields explicit descriptions of homomorphisms, kernels, images, quotients, and congruences and componentwise characterisations of epimorphisms and image–coimage factorisations. For finite right groups, we obtain exact counting formulas for homomorphisms, epimorphisms, and automorphisms, together with finiteness criteria and asymptotic growth estimates. We show that morphism sets typically grow exponentially or superexponentially in the right–zero component, which asymptotically dominates the group-theoretic contribution in all cases. Full article
Show Figures

Figure 1

16 pages, 2729 KB  
Article
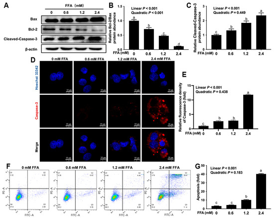
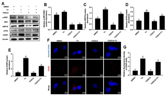
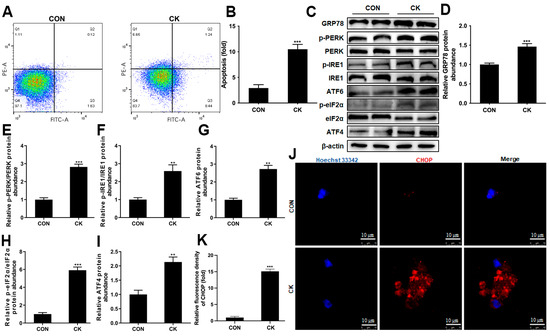
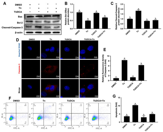
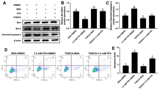
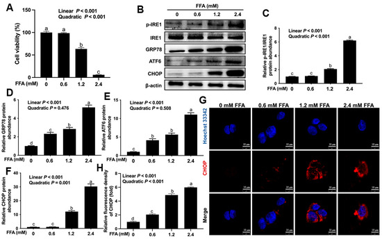
Free Fatty Acids Induce Endoplasmic Reticulum Stress-Mediated Apoptosis of Macrophages in Dairy Cows with Ketosis
by Hongdou Jia, Xinyuan Sun, Wantong Cheng, Yue Yu, Yutong Wu, Jiayi Yan, Yunhui Fan, Qiushi Xu, Juan J. Loor, Chuang Xu, Shixin Fu and Xudong Sun
Animals 2026, 16(7), 1070; https://doi.org/10.3390/ani16071070 - 1 Apr 2026
Viewed by 388
Abstract
Dairy cows with ketosis display immune dysfunction and a high incidence of infectious diseases, which may partly be attributed to excessive endoplasmic reticulum stress (ERS) and apoptosis in macrophages. The objective of the present study was to assess the role of ERS in [...] Read more.
Dairy cows with ketosis display immune dysfunction and a high incidence of infectious diseases, which may partly be attributed to excessive endoplasmic reticulum stress (ERS) and apoptosis in macrophages. The objective of the present study was to assess the role of ERS in macrophage apoptosis of ketotic dairy cows. Compared with healthy cows, the apoptosis number of macrophages and the protein abundance of glucose regulated protein 78 (GRP78), activating transcription factor 4 (ATF4), and activating transcription factor 6 (ATF6); the ratio of phosphorylated protein kinase RNA-like endoplasmic reticulum kinase (p-PERK)/PERK, phosphorylated inositol-requiring enzyme 1 (p-IRE1)/IRE1 and phosphorylated eukaryotic translation initiation factor 2α (p-eIF2α)/eIF2α; and mean fluorescence intensity of C/EBP homology protein (CHOP) were greater in cows with clinically ketosis (CK). Treatment with FFA increased protein abundance of GRP78, CHOP, ATF6 and p-IRE1/IRE1, and mean fluorescence intensity of CHOP. Furthermore, FFA increased the protein abundance of cysteinyl aspartate-specific proteinase-3 (Caspase-3) and mean fluorescence intensity of Caspase-3 but decreased the Bcl-2/Bax protein abundance ratio, which was accompanied by an increase in the number macrophage apoptosis. Inhibition of ERS via TUDCA attenuated the increased macrophage apoptosis and the activated apoptotic pathways induced by Tn or FFA. Thus, hyperphysiological concentrations of FFA induce apoptosis in macrophages by triggering ERS in ketotic dairy cows. Full article
Show Figures

Figure 1

26 pages, 1802 KB  
Review
Established and Emerging Less Invasive Biomarkers and Technologies for Lung Cancer Screening: Puerto Rican Context
by Keisy Rodriguez-Villafañe, Clara Santiago, Juan E. Figueroa, Edwin Figueroa and Yamixa Delgado
Onco 2026, 6(2), 18; https://doi.org/10.3390/onco6020018 - 1 Apr 2026
Viewed by 598
Abstract
Background/Objectives: In Puerto Rico (PR), lung cancer mortality remains high because diagnoses frequently occur at advanced stages. Although low-dose computed tomography (LDCT) lowers lung cancer–specific mortality, this screening is difficult to operationalize locally due to high false-positive rates, radiology capacity constraints, payer limitations, [...] Read more.
Background/Objectives: In Puerto Rico (PR), lung cancer mortality remains high because diagnoses frequently occur at advanced stages. Although low-dose computed tomography (LDCT) lowers lung cancer–specific mortality, this screening is difficult to operationalize locally due to high false-positive rates, radiology capacity constraints, payer limitations, and geographic barriers affecting rural populations. Methods: We performed a narrative review on the literature from 2001–2026 of established and emerging detection strategies—LDCT; serum biomarkers (CEA, CYFRA-21-1, NSE, ProGRP, SCC-Ag, HE4, Hp, TAAb); breath analysis (FeNO and VOCs); and liquid biopsy (ctDNAs/CTCs/miRNAs). We assessed technical performance, feasibility, and health-system fit in PR and then synthesized these findings into an implementable biomarker-first triage workflow for are. Results: Multiplex serum panels analyzed with machine learning outperform single markers and TAAb provide high specificity with biological lead time, supporting their use as a triage gateway before LDCT. Breathomics is also feasible at the point of care. Liquid biopsy has modest sensitivity in very-early disease yet provides molecular adjudication for indeterminate nodules. A stepwise pathway—expanded risk assessment, integrated multi-panel testing in primary care, LDCT reserved for biomarker-positive individuals, and liquid biopsy when imaging is inconclusive—can enrich pre-test probability, reduce unnecessary scans, align with capitation, and protect limited radiology capacity. Conclusions: An integrated, non-invasive, biomarker-first triage model offers a pragmatic, equitable route to earlier lung cancer detection in PR and resource stewardship, while reducing disparities. Full article
Show Figures

Figure 1

28 pages, 616 KB  
Article
Innovative Development of Regions: An Integrated Analysis of Infrastructure, Investment, and Human Capital
by Olga V. Sysoeva and Victor V. Sysoev
Adm. Sci. 2026, 16(4), 164; https://doi.org/10.3390/admsci16040164 - 27 Mar 2026
Viewed by 678
Abstract
Here, we explore the determinants and territorial heterogeneity of regional innovation development across Russian regions, employing the Russian Regional Innovation Index (RRII) and indicators of Gross Regional Product (GRP). The empirical database comprises 1363 small innovation enterprises (SMEs) spun-off from budgetary and research [...] Read more.
Here, we explore the determinants and territorial heterogeneity of regional innovation development across Russian regions, employing the Russian Regional Innovation Index (RRII) and indicators of Gross Regional Product (GRP). The empirical database comprises 1363 small innovation enterprises (SMEs) spun-off from budgetary and research organizations and universities, specifically 34 flagship universities, 28 innovation clusters, 156 technology parks, and 15 science and technology innovation centers, along with indicators of the infrastructure–institutional environment, innovation–investment activity, scientific–educational potential, and human–social characteristics. Regression analysis enabled the identification of major factor groups that strongly effect regional innovation development, with infrastructure–institutional and innovation–investment indicators being the most significant. Cluster analysis of RRII and GRP delineated three groups of regions, (1) leaders with high innovation activity and substantial economic potential, (2) intermediate regions with moderate innovation activity and varying economic capacity, and (3) regions with high economic capacity but low innovation activity, exhibiting structural disparities between the economy and innovation. By combining regression and cluster analyses, we provide a comprehensive assessment of regional innovation ecosystems, reveal spatial imbalances, and identify priority areas for regional innovation policy. The study contributes to the theory of regional innovation systems and offers practical recommendations for strategic planning and optimizing the allocation of resources among key elements of innovation infrastructure. Full article
(This article belongs to the Section Strategic Management)
Show Figures

Figure 1

19 pages, 2736 KB  
Article
Aminosteroid RM-581 Induces G0/G1 Arrest and Endoplasmic Reticulum Stress-Mediated Apoptosis in Human Acute and Chronic Leukemia Cell Lines
by Maude Fleury, Jenny Roy, René Maltais, Francine Durocher and Donald Poirier
Cancers 2026, 18(7), 1078; https://doi.org/10.3390/cancers18071078 - 26 Mar 2026
Viewed by 673
Abstract
Background: The aminosteroid RM-581 exhibits strong antiproliferative activity against cell lines from more than 10 solid tumor cancers, including some with poor prognoses. However, RM-581’s impact has never been assessed on leukemia. Methods: Cellular responses to RM-581 were evaluated using complementary approaches. Cytotoxicity [...] Read more.
Background: The aminosteroid RM-581 exhibits strong antiproliferative activity against cell lines from more than 10 solid tumor cancers, including some with poor prognoses. However, RM-581’s impact has never been assessed on leukemia. Methods: Cellular responses to RM-581 were evaluated using complementary approaches. Cytotoxicity was quantified using MTS-based viability assays and drug interactions were analyzed according to the Chou-Talalay method. Flow cytometry was employed to assess apoptosis, cell cycle distribution and effects on lymphocytes subpopulations. The transcriptomic profile was investigated by mRNA sequencing to identify differentially expressed genes and associated pathways. Results: Its evaluation on six leukemia cell lines (HL-60, THP-1, JURKAT, K-562, HG-3 and JVM-2) showed that RM-581 efficiently blocked the proliferation of leukemia cells. In healthy peripheral blood lymphocytes, flow cytometry revealed a significant impact on T lymphocytes (CD3+), particularly cytotoxic T cells (CD8+), at 50 µM. In THP-1 cells, an acute monocytic leukemia cell line, RM-581 triggered apoptosis and induced G0/G1 cell cycle arrest, which was confirmed with a transcriptomic analysis of enriched pathways. The role of RM-581 as an endoplasmic reticulum (ER) stress aggravator was confirmed by observing an increase in ER stress markers, such as BIP (GRP-78), CHOP and HERP, and in unfolded protein response (UPR) effectors (PERK, IRE1α and ATF6). Conclusions: This study demonstrates that RM-581 could be a promising candidate to treat leukemia, notably through the induction of ER-stress mediated apoptosis. Full article
(This article belongs to the Special Issue Advances in Pathology of Lymphoma and Leukemia)
Show Figures

Figure 1

21 pages, 3640 KB  
Article
Hypoglycemic Effects of Glehniae Radix Polysaccharides in Female db/db Mice via Modulation of the Gut Microbiota-PPAR Signaling Axis
by Haochen Xu, Hanqing Lin, Hetong Lin, Peng Wu, Fang Zhang and Longhe Yang
Molecules 2026, 31(6), 1046; https://doi.org/10.3390/molecules31061046 - 20 Mar 2026
Viewed by 462
Abstract
Glehniae Radix, the dried root of Glehnia littoralis Fr. Schmidt ex Miq. (Apiaceae), exhibits diverse biological activities. However, research on the hypoglycemic effects of Glehniae Radix polysaccharides (GRPs), particularly in vivo studies clarifying their mechanisms of action, remains limited. This study aimed [...] Read more.
Glehniae Radix, the dried root of Glehnia littoralis Fr. Schmidt ex Miq. (Apiaceae), exhibits diverse biological activities. However, research on the hypoglycemic effects of Glehniae Radix polysaccharides (GRPs), particularly in vivo studies clarifying their mechanisms of action, remains limited. This study aimed to verify the in vivo hypoglycemic activity of crude GRP in a diabetic model and to elucidate its mechanism. GRP was extracted by water extraction and ethanol precipitation, yielding an extraction rate of 38% and a polysaccharide content of 73.48%. Its hypoglycemic effects and mechanisms were investigated in female B6.BKS(D)-Leprdb/J (db/db) mice following daily administration of GRP at doses of 300 and 600 mg/kg for five consecutive weeks. Following GRP administration, mice in the CH group (600 mg/kg) exhibited a mean reduction in fasting blood glucose levels of approximately 40.7% and an improvement in insulin tolerance test (ITT) outcomes by about 28.4%. Additionally, GRP alleviated damage to the liver, kidney, and colon; decreased hepatic total cholesterol (TC) and triglycerides (TGs) by approximately 40.8% and 24.6%, respectively; and increased colonic Zonula Occludens-1 (ZO-1) expression by an average of 49.5%. Mechanistically, GRP significantly upregulated the expression of peroxisome proliferator-activated receptor-α (PPAR-α) and PPAR-γ in the liver, while also increasing the abundance of beneficial gut bacteria such as Alistipes and suppressing harmful bacteria including Escherichia-Shigella. Furthermore, GRP activated the galactose metabolism pathway and inhibited abnormal enrichment of the steroid biosynthesis pathway, collectively ameliorating glucose metabolic disorders in female db/db mice via the “gut microbiota–PPAR signaling axis”. In light of these results, GRP exerts significant in vivo hypoglycemic effects by modulating gut microbiota balance and activating the PPAR signaling pathway. Full article
Show Figures

Figure 1

28 pages, 16544 KB  
Article
Ferulic Acid Alleviates Chemotherapy-Induced POI by Targeting the Grp78 and Perk-eIF2α-ATF4-CHOP Pathway to Attenuate Endoplasmic Reticulum Stress
by Fan Li, Yanjing Huang, Zhuo Liu, Yuli Geng, Runan Hu, Yufan Song, Lijun Xu and Mingmin Zhang
Biomedicines 2026, 14(3), 714; https://doi.org/10.3390/biomedicines14030714 - 19 Mar 2026
Viewed by 590
Abstract
Backgrounds: Premature ovarian insufficiency (POI) is a clinical syndrome characterized by premature ovarian dysfunction, amenorrhea, and infertility. Ferulic acid (FA) is a prominent bioactive phenolic compound derived from traditional Chinese herbs Angelica sinensis (Oliv.) Diels and Ligusticum chuanxiong Hort. These herbs are [...] Read more.
Backgrounds: Premature ovarian insufficiency (POI) is a clinical syndrome characterized by premature ovarian dysfunction, amenorrhea, and infertility. Ferulic acid (FA) is a prominent bioactive phenolic compound derived from traditional Chinese herbs Angelica sinensis (Oliv.) Diels and Ligusticum chuanxiong Hort. These herbs are commonly used to treat gynecological disorders including menstrual irregularities and infertility, and are known to modulate endoplasmic reticulum (ER) stress. However, the therapeutic potential and molecular mechanisms of FA in the context of POI remain largely unexplored. This study aimed to investigate the protective effects of FA against POI and to elucidate the underlying pharmacological mechanisms. Methods: In vivo, a mouse model of POI was established via a single intraperitoneal injection of cyclophosphamide (CTX; 120 mg/kg), and using FA for 28 days of continuous gavage to observe its therapeutic effect. Ovarian function and pathological changes were assessed by hormone levels, follicle development and oxidative stress (OS) level. In vitro, the effects of FA were examined using 4-hydroperoxy cyclophosphamide (4-OHCP)-treated KGN granulosa cells. Transcriptome sequencing, molecular docking, and molecular dynamics simulations were employed to identify potential targets of FA. Results: Our findings demonstrated that FA administration helped preserve regular estrous cycles, promoted follicle development and hormone secretion, and attenuated OS in both ovarian tissue and granulosa cells (GCs). Transcriptomic profiling combined with molecular docking and molecular dynamics simulations suggested that FA potentially targets key ER stress proteins, specifically Grp78 and Perk. Further in vivo and in vitro experiments confirmed that FA alleviates ER stress by inhibiting the overactivation of the Perk/eIF2α/ATF4/CHOP signaling pathway. Notably, the protective effects of FA were comparable to those of the ER stress inhibitor 4-Phenylbutyric acid (4-PBA) and were reversed by the ER stress activator tunicamycin (TM). Additionally, FA downregulates ERO1α expression, further blocking secondary oxidative damage triggered by ER stress. In KGN cells, FA significantly inhibits 4-OHCP-induced apoptosis and upregulates the anti-apoptotic proteins BCL-2 and BCL-xL, exhibiting efficacy similar to 4-PBA. Conclusions: FA improves ovarian function in CTX-induced POI by coordinately regulating OS and ER stress, inhibiting the Perk/eIF2α/ATF4/CHOP pathway, and suppressing GC apoptosis. These findings provide experimental evidence supporting FA as a potential therapeutic candidate for POI. Full article
Show Figures

Figure 1

14 pages, 653 KB  
Review
Gastrocnemius Recessions in the Management of Chronic Recalcitrant Plantar Fasciopathy—A Systematic Review
by Gianmarco Gemini, Antonio Mazzotti, Elena Artioli, Laura Langone, Federico Sgubbi, Alberto Arceri, Gianmarco Di Paola, Simone Ottavio Zielli and Cesare Faldini
J. Funct. Morphol. Kinesiol. 2026, 11(1), 122; https://doi.org/10.3390/jfmk11010122 - 17 Mar 2026
Viewed by 420
Abstract
Background: Chronic Recalcitrant Plantar Fasciopathy (CRPF) is resistant to conservative treatments and has historically been managed with Open Plantar Fasciotomy (OPF). This systematic review aims to evaluate the role of the Gastrocnemius Release Procedures (GRPs) in treating CRPF, focusing on its indications, [...] Read more.
Background: Chronic Recalcitrant Plantar Fasciopathy (CRPF) is resistant to conservative treatments and has historically been managed with Open Plantar Fasciotomy (OPF). This systematic review aims to evaluate the role of the Gastrocnemius Release Procedures (GRPs) in treating CRPF, focusing on its indications, surgical techniques and clinical outcomes. Methods: A systematic literature search was conducted following PRISMA guidelines using MEDLINE, Cochrane and Scopus. Studies pertinent to the topic were screened, and those that reported clinical outcomes of GRPs in patients with CRPF were retrieved. The quality assessment was carried out using the Newcastle–Ottawa Scale. Results: Eighteen studies met the inclusion criteria, analyzing a total of 901 patients with a mean follow-up of 27.8 months. Indications for performing GRPs subsisted if conservative treatment failed to relieve pain and if Isolated Gastrocnemius Contracture (IGC) was present. All GRPs significantly reduced pain, with Visual Analogue Scale (VAS) scores decreasing from a mean of 7.3 pre-operatively to 2.56 post-operatively (64.93% reduction). American Orthopaedic Foot & Ankle Society (AOFAS) scores improved from 50.1 to 84.7 on average. Ankle dorsiflexion increased by an average of 7.75°. Patient satisfaction was high, with an average rate of 85% (range 61.6% to 100%). Minor complications were reported but resolved in most cases. Conclusions: Indications for performing GRPs still need to be clarified, and the best surgical technique remains to be defined. Nevertheless, the GRP seems to offer sustained pain relief and functional improvement in patients with CRPF. Full article
(This article belongs to the Collection Advances in Rehabilitation and Injury Management)
Show Figures

Graphical abstract

12 pages, 1798 KB  
Article
Synergistic Induction of Oxidative and Endoplasmic Reticulum Stress by Tempol and ML210 Combination Therapy in B16F10 Melanoma Cells
by Ebru Çelik, Percin Pazarci, Ömer Kokaçya and Halil Mahir Kaplan
Int. J. Mol. Sci. 2026, 27(6), 2675; https://doi.org/10.3390/ijms27062675 - 14 Mar 2026
Viewed by 392
Abstract
Given the challenges in treating metastatic melanomas, there is a growing need for novel and effective therapeutic strategies. This study aimed to understand molecular mechanisms underlying synergistic effects of a Tempol and ML210 combination in B16F10 murine melanoma cells and to evaluate its [...] Read more.
Given the challenges in treating metastatic melanomas, there is a growing need for novel and effective therapeutic strategies. This study aimed to understand molecular mechanisms underlying synergistic effects of a Tempol and ML210 combination in B16F10 murine melanoma cells and to evaluate its therapeutic potential. We hypothesized that this combination would synergistically induce cell death by increasing oxidative stress and triggering ER stress. B16F10 melanoma cells were treated with Tempol and ML210 alone or in combination for 48 h. Cell viability was determined using MTT assay. Oxidative stress was evaluated by measuring Total Antioxidant Status (TAS), Total Oxidant Status (TOS), and intracellular H2O2 levels. Apoptotic markers (caspase-3, Bax, Bcl-2) and ER stress proteins (GRP78, GADD153, IRE1α, ATF6) were quantified by ELISA. Combination treatment significantly inhibited cell proliferation compared to monotherapies. Molecular analyses revealed that combination caused depletion of TAS and increase in TOS and intracellular H2O2 levels. Furthermore, combination treatment synergistically upregulated ER stress markers and pro-apoptotic proteins while significantly suppressing anti-apoptotic Bcl-2 expression. In conclusion, the combination of Tempol and ML210 synergistically induces cell death in B16F10 melanoma cells by disrupting redox balance and activating ER stress-mediated apoptosis. These findings suggest a potential strategy for melanoma treatment that warrants further in vivo investigation. Full article
(This article belongs to the Section Molecular Pharmacology)
Show Figures

Figure 1

18 pages, 1063 KB  
Review
Intracellular Signaling Regulated by Activated α2-Macroglobulin: Expanding Beyond Its Protease Inhibitory Role
by Lin Liu, Fang Yuan, Junting Jia and Yuyuan Ma
Int. J. Mol. Sci. 2026, 27(5), 2487; https://doi.org/10.3390/ijms27052487 - 8 Mar 2026
Viewed by 605
Abstract
Alpha-2-macroglobulin (α2M) is a conserved plasma glycoprotein traditionally known for its broad-spectrum protease inhibitory activity. However, emerging evidence indicates that its activated form, α2M*, generated via proteolytic cleavage or nucleophilic attack, functions as a versatile signaling ligand. By engaging [...] Read more.
Alpha-2-macroglobulin (α2M) is a conserved plasma glycoprotein traditionally known for its broad-spectrum protease inhibitory activity. However, emerging evidence indicates that its activated form, α2M*, generated via proteolytic cleavage or nucleophilic attack, functions as a versatile signaling ligand. By engaging specific cell-surface receptors, most notably low-density lipoprotein receptor-related protein 1 (LRP1) and glucose-regulated protein 78 (GRP78), α2M* orchestrates a diverse array of intracellular programs, including the PI3K/Akt/mTOR, MAPK/ERK, and JAK/STAT cascades, as well as mechanosensitive YAP/TAZ signaling. These pathways collectively govern fundamental cellular processes such as proliferation, metabolic reprogramming, cytoskeletal remodeling, and inflammatory adaptation across various cell types, including macrophages, cardiomyocytes, and malignant cells. Altogether, this review synthesizes current knowledge on α2M activation, structural transitions, receptor interactions, and downstream signaling, highlighting the expanding functional landscape of α2M* as a potent regulator of intracellular communication with implications for physiology and disease. Full article
(This article belongs to the Section Molecular Biology)
Show Figures

Figure 1

23 pages, 845 KB  
Article
Anti-Atherogenic Activities of Exopolysaccharides and Their Producing Strain Limosilactobacillus fermentum MC1 in Mice
by Nada Oršolić, Barbara Toljanić, Dyana Odeh, Nina Čuljak, Kate Šešelja, Mirela Baus Lončar, Domagoj Đikić, Andreja Leboš Pavunc and Blaženka Kos
Int. J. Mol. Sci. 2026, 27(5), 2473; https://doi.org/10.3390/ijms27052473 - 7 Mar 2026
Viewed by 481
Abstract
Atherosclerosis, the leading cause of death worldwide, is a chronic inflammatory disease leading to the accumulation of lipid-rich plaques within the artery wall. Accumulating evidence indicates that intestinal microbiota plays an important regulatory role in atherosclerosis at all stages of the disease. Through [...] Read more.
Atherosclerosis, the leading cause of death worldwide, is a chronic inflammatory disease leading to the accumulation of lipid-rich plaques within the artery wall. Accumulating evidence indicates that intestinal microbiota plays an important regulatory role in atherosclerosis at all stages of the disease. Through numerous metabolites, the intestinal microbiota can regulate immune and inflammatory cells and their mediators, as well as lipid metabolism, thereby contributing to the development and progression of atherosclerosis. With these assumptions in mind, we investigated the possibility of using Limosilactobacillus fermentum MC1 (L. fermentum MC1) and its exopolysaccharides (EPSs) in the reduction of lipid and atherogenic parameters as a preventive strategy in preventing the occurrence of cardiovascular diseases (CVD). We investigated the effect of L. fermentum MC1 and its EPSs on the health status of mice by monitoring the following parameters: body weight, colon length and weight, relative weight of organs, hematological (Hgb, WBC, number of erythrocytes, MCHC, MCV, MCH), and biochemical blood parameters including glucose, serum enzymes (ALT, ALP, amylase), urea, creatinine and lipid profile (total cholesterol, triglycerides, HDL, VLDL, LDL), different atherogenic parameters, blood biomarkers such as lymphocyte-to-monocyte (LMR) and neutrophil-to-lymphocyte (NLR) ratios, molecular inflammatory markers (IL1β, IL6, MCP1, IL1α, TLR4, TNFα, CD68, TGFβ), apoptosis markers (BCL2, AIFM1, IGF-1R), and endoplasmic reticulum stress markers (CHOP and GRP94) as well as oxidative stress (NOX2) markers in the colon. Furthermore, the level of lipid peroxidation, nitric oxide and glutathione concentrations in the liver, kidneys and spleen were measured. L. fermentum MC1 and its EPSs may prevent the development of atherosclerosis and the progression of CVD through antioxidant, anti-inflammatory, immunomodulatory activities, and regulation of the gut microbiome and lipid metabolism. The observed reduction in lipid and atherogenic determinants suggests that L. fermentum MC1 and its EPSs may contribute to atheroprotection and confer multiple health benefits. Full article
Show Figures

Figure 1

Back to TopTop