Due to scheduled maintenance work on our servers, there may be short service disruptions on this website between 11:00 and 12:00 CEST on March 28th.
Sign in to use this feature.

Years

Between: -

Subjects

remove_circle_outline
remove_circle_outline
remove_circle_outline
remove_circle_outline
remove_circle_outline
remove_circle_outline

Journals

Article Types

Countries / Regions

Search Results (18)

Search Parameters:
Keywords = GCxGC-TOFMS

Order results
Result details
Results per page
Select all
Export citation of selected articles as:
18 pages, 4561 KB  
Article
Screening and Evaluation of Sorbents for the Detection of Oil Field VOC Microseepage
by Vera Solovyeva, Maxim Orlov, Vyacheslav Grokhovsky, Roman Borisov, Anastasiya Kanateva, Galina Petukhova, Ivan Pytskii, Ibrahim Atwah and Mohammed Abu Alreesh
Processes 2025, 13(11), 3703; https://doi.org/10.3390/pr13113703 - 17 Nov 2025
Viewed by 674
Abstract
Geochemical exploration offers a cost-effective means of identifying subsurface oil and gas accumulations through the detection of volatile organic compounds (VOCs), which serve as markers of underlying hydrocarbon systems. These indicators may appear as visible macroseeps or as subtle microseepage, detectable only through [...] Read more.
Geochemical exploration offers a cost-effective means of identifying subsurface oil and gas accumulations through the detection of volatile organic compounds (VOCs), which serve as markers of underlying hydrocarbon systems. These indicators may appear as visible macroseeps or as subtle microseepage, detectable only through advanced analytical methods. A widely used approach involves deploying specialized sorbent materials a few meters below the surface to capture VOCs, followed by gas chromatography–mass spectrometry (GC-MS) for analysis. Given the range of available adsorbents, selecting materials with optimal performance is critical. We developed a laboratory method to evaluate the adsorption affinity of various commercial and custom-made sorbents toward hydrocarbon mixtures, including nitrogen-, oxygen-, and sulfur-containing derivatives. Using natural crude oil in a simulated microseepage setup, we screened a library of sorbents to identify those most effective for capturing oil-related markers. The complexity of the VOC mixtures required advanced separation, for which we employed two-dimensional high-resolution gas chromatography with time-of-flight mass spectrometry (HR-GCxGC-TOF-MS). The screening revealed clear differences in sorbent performance based on analyte diversity and concentration, assessed through thermal desorption/HR-GCxGC-MS and BET surface area analysis. Two custom sorbents, composed of carbon nanomaterials, outperformed a commercial benchmark in both adsorption capacity and analyte diversity, making them strong candidates for future field deployment in surface geochemical exploration. Full article
Show Figures

Figure 1

13 pages, 786 KB  
Article
Comparison of Different Solid-Phase Microextraction Formats Dedicated to the Analysis of Volatile Compounds—A Comprehensive Study
by Martyna Natalia Wieczorek
Molecules 2024, 29(21), 5137; https://doi.org/10.3390/molecules29215137 - 30 Oct 2024
Cited by 4 | Viewed by 2698
Abstract
The coupling of Solid-Phase Microextraction (SPME) technology with gas chromatography (GC) has a well-established and successful history. Traditionally, SPME fibers have been the most popular form thanks to their versatility and the ease with which they can be fully automated. However, alternative geometries [...] Read more.
The coupling of Solid-Phase Microextraction (SPME) technology with gas chromatography (GC) has a well-established and successful history. Traditionally, SPME fibers have been the most popular form thanks to their versatility and the ease with which they can be fully automated. However, alternative geometries for SPME have been developed over the years, beginning with Stir Bar Sorptive Extraction (SBSE) and later evolving into Thin-Film SPME (TF-SPME) devices. Each of these formats offers distinct advantages and disadvantages, which are explored in this study. The primary objective of this study was to comprehensively compare available forms of SPME devices, with a special focus on the advantages of TF-SPME, a novel microextraction method particularly suited for the analysis of odorants in food. The study involved analyzing a standard mixture of 11 key food odorants, representing a range of polarities, to evaluate the efficiency of TF-SPME devices in terms of the number of analytes extracted. Furthermore, four types of TF-SPME devices were compared against each other in both standard mixtures and actual food samples. The final stage of the study employed GCxGC-ToFMS analysis to showcase the potential of the most efficient HLB-TF-SPME device in the non-targeted analysis of complex samples, exemplified by unfiltered wheat beer. This analysis demonstrated the significant capability of HLB-TF-SPME in capturing and identifying a wide range of volatile compounds in complex matrices. Full article
(This article belongs to the Section Flavours and Fragrances)
Show Figures

Figure 1

19 pages, 3726 KB  
Article
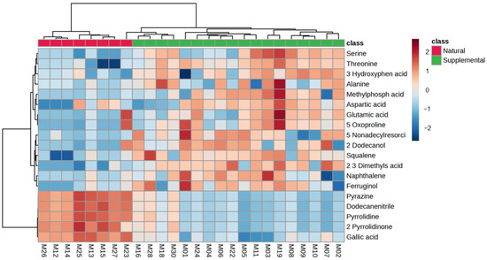
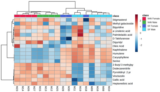
First Insights into the Fecal Metabolome of Healthy, Free-Roaming Giraffes (Giraffa camelopardalis): An Untargeted GCxGC/TOF-MS Metabolomics Study
by Andri Grobbelaar, Gernot Osthoff, Ilse du Preez and Francois Deacon
Metabolites 2024, 14(11), 586; https://doi.org/10.3390/metabo14110586 - 28 Oct 2024
Cited by 3 | Viewed by 1981
Abstract
Background/Objectives: This study provides the first insights to the fecal metabolome of the giraffe (Giraffa camelopardalis). By using untargeted metabolomics via gas chromatography time-of-flight mass spectrometry (GCxGC/TOF-MS), this study primarily aims to provide results of the impact that external stimuli, such [...] Read more.
Background/Objectives: This study provides the first insights to the fecal metabolome of the giraffe (Giraffa camelopardalis). By using untargeted metabolomics via gas chromatography time-of-flight mass spectrometry (GCxGC/TOF-MS), this study primarily aims to provide results of the impact that external stimuli, such as supplemental feeding (SF) practices, seasonal variation and sex, might have on the fecal metabolome composition of healthy, free-roaming giraffes. Methods: Untargeted GCxGC/TOF-MS analysis was applied to the feces collected from thirteen giraffes (six males and seven females) from six different locations within the central Free State Province of South Africa over a period of two years. Statistical analysis of the generated data was used to identify the metabolites that were significantly different between the giraffes located in environments that provided SF and others where the giraffes only fed on the natural available vegetation. The same metabolomics analysis was used to investigate metabolite concentrations that were significantly different between the wet and dry seasons for a single giraffe male provided with SF over the two-year period, as well as for age and sex differences. Results: A total of 2042 features were detected from 26 giraffe fecal samples. Clear variations between fecal metabolome profiles were confirmed, with higher levels of amino acid-related and carbohydrate-related metabolites for giraffes receiving SF. In addition, a separation between the obtained profiles of samples collected from a single adult male giraffe during the wet and dry seasons was identified. Differences, such as higher levels of carbohydrate-related metabolites and organic compounds during the wet season were noted. Distinct variations in profiles were also identified for the metabolites from fecal samples collected from the six males and seven females, with higher concentrations in carbohydrate-related metabolites and alkanes for female giraffes comparatively. Conclusions: This is the first study to investigate the composition of the fecal metabolome of free-roaming giraffes, as well as the effects that external factors, such as environmental exposures, feeding practices, seasonal variations, age and sex, have on it. This novel use of fecal metabolomics assists in developing non-invasive techniques to determine giraffe populations’ health that do not require additional stressors such as capture, restraint and blood collection. Ultimately, such non-invasive advances are beneficial towards the conservation of wildlife species on a larger scale. Full article
(This article belongs to the Section Animal Metabolism)
Show Figures

Figure 1

18 pages, 4690 KB  
Article
Metabolomics of Type 2 Diabetes Mellitus in Sprague Dawley Rats—In Search of Potential Metabolic Biomarkers
by Innocent Siyanda Ndlovu, Selaelo Ivy Tshilwane, Andre Vosloo, Mamohale Chaisi and Samson Mukaratirwa
Int. J. Mol. Sci. 2023, 24(15), 12467; https://doi.org/10.3390/ijms241512467 - 5 Aug 2023
Cited by 13 | Viewed by 4234
Abstract
Type 2 diabetes mellitus (T2DM) is an expanding global health concern, closely associated with the epidemic of obesity. Individuals with diabetes are at high risk for microvascular and macrovascular complications, which include retinopathy, neuropathy, and cardiovascular comorbidities. Despite the availability of diagnostic tools [...] Read more.
Type 2 diabetes mellitus (T2DM) is an expanding global health concern, closely associated with the epidemic of obesity. Individuals with diabetes are at high risk for microvascular and macrovascular complications, which include retinopathy, neuropathy, and cardiovascular comorbidities. Despite the availability of diagnostic tools for T2DM, approximately 30–60% of people with T2DM in developed countries are never diagnosed or detected. Therefore, there is a strong need for a simpler and more reliable technique for the early detection of T2DM. This study aimed to use a non-targeted metabolomic approach to systematically identify novel biomarkers from the serum samples of T2DM-induced Sprague Dawley (SD) rats using a comprehensive two-dimensional gas chromatography coupled with a time-of-flight mass spectrometry (GCxGC-TOF/MS). Fifty-four male Sprague Dawley rats weighing between 160–180 g were randomly assigned into two experimental groups, namely the type 2 diabetes mellitus group (T2DM) (n = 36) and the non-diabetic control group (n = 18). Results from this study showed that the metabolite signature of the diabetic rats was different from that of the non-diabetic control group. The most significantly upregulated metabolic pathway was aminoacyl-t-RNA biosynthesis. Metabolite changes observed between the diabetic and non-diabetic control group was attributed to the increase in amino acids, such as glycine, L-asparagine, and L-serine. Aromatic amino acids, including L-tyrosine, were associated with the risk of future hyperglycemia and overt diabetes. The identified potential biomarkers depicted a good predictive value of more than 0.8. It was concluded from the results that amino acids that were associated with impaired insulin secretion were prospectively related to an increase in glucose levels. Moreover, amino acids that were associated with impaired insulin secretion were prospectively related to an increase in glucose levels. Full article
(This article belongs to the Section Molecular Endocrinology and Metabolism)
Show Figures

Figure 1

22 pages, 2500 KB  
Article
Toward the Analysis of Volatile Organic Compounds from Tomato Plants (Solanum lycopersicum L.) Treated with Trichoderma virens or/and Botrytis cinerea
by Justyna Nawrocka, Kamil Szymczak, Monika Skwarek-Fadecka and Urszula Małolepsza
Cells 2023, 12(9), 1271; https://doi.org/10.3390/cells12091271 - 27 Apr 2023
Cited by 18 | Viewed by 5542
Abstract
Gray mold caused by Botrytis cinerea causes significant losses in tomato crops. B. cinerea infection may be halted by volatile organic compounds (VOCs), which may exhibit fungistatic activity or enhance the defense responses of plants against the pathogen. The enhanced VOC generation was [...] Read more.
Gray mold caused by Botrytis cinerea causes significant losses in tomato crops. B. cinerea infection may be halted by volatile organic compounds (VOCs), which may exhibit fungistatic activity or enhance the defense responses of plants against the pathogen. The enhanced VOC generation was observed in tomato (Solanum lycopersicum L.), with the soil-applied biocontrol agent Trichoderma virens (106 spores/1 g soil), which decreased the gray mold disease index in plant leaves at 72 hpi with B. cinerea suspension (1 × 106 spores/mL). The tomato leaves were found to emit 100 VOCs, annotated and putatively annotated, assigned to six classes by the headspace GCxGC TOF-MS method. In Trichoderma-treated plants with a decreased grey mold disease index, the increased emission or appearance of 2-hexenal, (2E,4E)-2,4-hexadienal, 2-hexyn-1-ol, 3,6,6-trimethyl-2-cyclohexen-1-one, 1-octen-3-ol, 1,5-octadien-3-ol, 2-octenal, octanal, 2-penten-1-ol, (Z)-6-nonenal, prenol, and acetophenone, and 2-hydroxyacetophenone, β-phellandrene, β-myrcene, 2-carene, δ-elemene, and isocaryophyllene, and β-ionone, 2-methyltetrahydrofuran, and 2-ethyl-, and 2-pentylfuran, ethyl, butyl, and hexyl acetate were most noticeable. This is the first report of the VOCs that were released by tomato plants treated with Trichoderma, which may be used in practice against B. cinerea, although this requires further analysis, including the complete identification of VOCs and determination of their potential as agents that are capable of the direct and indirect control of pathogens. Full article
(This article belongs to the Section Plant, Algae and Fungi Cell Biology)
Show Figures

Figure 1

17 pages, 1442 KB  
Article
The Mineral Oil Hydrocarbon Paradox in Olive Pomace Oils
by Raquel B. Gómez-Coca, María del Carmen Pérez-Camino and Wenceslao Moreda
Foods 2023, 12(3), 434; https://doi.org/10.3390/foods12030434 - 17 Jan 2023
Cited by 7 | Viewed by 6213
Abstract
The aim of this work was to understand the actual content of mineral oil hydrocarbons (MOH) in olive pomace oil in order to contribute to the monitoring requested by EFSA for the food groups making a relevant impact on human background exposure. Such [...] Read more.
The aim of this work was to understand the actual content of mineral oil hydrocarbons (MOH) in olive pomace oil in order to contribute to the monitoring requested by EFSA for the food groups making a relevant impact on human background exposure. Such information will complement both the information inferred from the limits established by the EU and the interpretation of the coming toxicological risk assessment. At the same time, the origin of such a group of compounds is discussed. From the raw material to the commercial product, olive pomace oils were sampled and analyzed at different points and/or conditions. Through the ultimate online HPLC-GC-FID system, we gathered information on the MOH concentrations and molecular mass profiles (C-fractions), and through GCxGC-TOF/MS, we identified the key structures that prove the innocuousness of the mineral oil aromatic hydrocarbon (MOAH) fraction. Our approaches provided chromatographic signals on the C10-C50 range, rendering 33–205 mg/kg mineral oil saturated hydrocarbon (MOSH) and 2–55 mg/kg MOAH in the commercial product. The results confirmed that the C25-C35 cut is the main fraction to which humans are exposed via olive pomace oil, showing concentrations highly dependent on the extraction process. Moreover, the identification of the main MOAH groups showed that in olive pomace oil, mainly 1- and 2-ring species were present, being virtually free of the carcinogenic 3–7 ring aromatics. Full article
(This article belongs to the Section Food Quality and Safety)
Show Figures

Graphical abstract

26 pages, 10215 KB  
Article
Determination of Reactive Oxygen or Nitrogen Species and Novel Volatile Organic Compounds in the Defense Responses of Tomato Plants against Botrytis cinerea Induced by Trichoderma virens TRS 106
by Justyna Nawrocka, Kamil Szymczak, Aleksandra Maćkowiak, Monika Skwarek-Fadecka and Urszula Małolepsza
Cells 2022, 11(19), 3051; https://doi.org/10.3390/cells11193051 - 29 Sep 2022
Cited by 10 | Viewed by 3311
Abstract
In the present study, Trichoderma virens TRS 106 decreased grey mould disease caused by Botrytis cinerea in tomato plants (S. lycopersicum L.) by enhancing their defense responses. Generally, plants belonging to the ‘Remiz’ variety, which were infected more effectively by B. cinerea [...] Read more.
In the present study, Trichoderma virens TRS 106 decreased grey mould disease caused by Botrytis cinerea in tomato plants (S. lycopersicum L.) by enhancing their defense responses. Generally, plants belonging to the ‘Remiz’ variety, which were infected more effectively by B. cinerea than ‘Perkoz’ plants, generated more reactive molecules such as superoxide (O2) and peroxynitrite (ONOO), and less hydrogen peroxide (H2O2), S-nitrosothiols (SNO), and green leaf volatiles (GLV). Among the new findings, histochemical analyses revealed that B. cinerea infection caused nitric oxide (NO) accumulation in chloroplasts, which was not detected in plants treated with TRS 106, while treatment of plants with TRS 106 caused systemic spreading of H2O2 and NO accumulation in apoplast and nuclei. SPME-GCxGC TOF-MS analysis revealed 24 volatile organic compounds (VOC) released by tomato plants treated with TRS 106. Some of the hexanol derivatives, e.g., 4-ethyl-2-hexynal and 1,5-hexadien-3-ol, and salicylic acid derivatives, e.g., 4-hepten-2-yl and isoamyl salicylates, are considered in the protection of tomato plants against B. cinerea for the first time. The results are valuable for further studies aiming to further determine the location and function of NO in plants treated with Trichoderma and check the contribution of detected VOC in plant protection against B. cinerea. Full article
(This article belongs to the Section Plant, Algae and Fungi Cell Biology)
Show Figures

Figure 1

23 pages, 2620 KB  
Article
Mutations in Rht-B1 Locus May Negatively Affect Frost Tolerance in Bread Wheat
by Gabriella Szalai, Mihály Dernovics, Orsolya Kinga Gondor, Judit Tajti, Anna Borbála Molnár, Magdalena Anna Lejmel, Svetlana Misheva, Viktória Kovács, Magda Pál and Tibor Janda
Int. J. Mol. Sci. 2022, 23(14), 7969; https://doi.org/10.3390/ijms23147969 - 19 Jul 2022
Cited by 7 | Viewed by 2980
Abstract
The wheat semi-dwarfing genes Rht (Reduced height) are widely distributed among the contemporary wheat varieties. These genes also exert pleiotropic effects on plant tolerance towards various abiotic stressors. In this work, frost tolerance was studied in three near-isogenic [...] Read more.
The wheat semi-dwarfing genes Rht (Reduced height) are widely distributed among the contemporary wheat varieties. These genes also exert pleiotropic effects on plant tolerance towards various abiotic stressors. In this work, frost tolerance was studied in three near-isogenic lines of the facultative variety ‘April Bearded’ (AB), carrying the wild type allele Rht-B1a (tall phenotype), and the mutant alleles Rht-B1b (semi-dwarf) and Rht-B1c (dwarf), and was further compared with the tolerance of a typical winter type variety, ‘Mv Beres’. The level of freezing tolerance was decreasing in the order ‘Mv Beres’ > AB Rht-B1a > AB Rht-B1b > AB Rht-B1c. To explain the observed differences, cold acclimation-related processes were studied: the expression of six cold-related genes, the phenylpropanoid pathway, carbohydrates, amino acids, polyamines and compounds in the tricarboxylic acid cycle. To achieve this, a comprehensive approach was applied, involving targeted analyses and untargeted metabolomics screening with the help of gas chromatography/liquid chromatography—mass spectrometry setups. Several cold-related processes exhibited similar changes in these genotypes; indeed, the accumulation of eight putrescine and agmatine derivatives, 17 flavones and numerous oligosaccharides (max. degree of polymerization 18) was associated with the level of freezing tolerance in the ‘April Bearded’ lines. In summary, the mutant Rht alleles may further decrease the generally low frost tolerance of the Rht-B1a, and, based on the metabolomics study, the mechanisms of frost tolerance may differ for a typical winter variety and a facultative variety. Present results point to the complex nature of frost resistance. Full article
(This article belongs to the Special Issue New Advances in Plant Abiotic Stress)
Show Figures

Figure 1

15 pages, 2507 KB  
Article
Chemical Changes in the Broccoli Volatilome Depending on the Tissue Treatment
by Martyna N. Wieczorek, Piotr Mariusz Pieczywek, Justyna Cybulska, Artur Zdunek and Henryk H. Jeleń
Molecules 2022, 27(2), 500; https://doi.org/10.3390/molecules27020500 - 14 Jan 2022
Cited by 11 | Viewed by 2492
Abstract
The storage of plant samples as well as sample preparation for extraction have a significant impact on the profile of metabolites, however, these factors are often overlooked during experiments on vegetables or fruit. It was hypothesized that parameters such as sample storage (freezing) [...] Read more.
The storage of plant samples as well as sample preparation for extraction have a significant impact on the profile of metabolites, however, these factors are often overlooked during experiments on vegetables or fruit. It was hypothesized that parameters such as sample storage (freezing) and sample pre-treatment methods, including the comminution technique or applied enzyme inhibition methods, could significantly influence the extracted volatile metabolome. Significant changes were observed in the volatile profile of broccoli florets frozen in liquid nitrogen at −20 °C. Those differences were mostly related to the concentration of nitriles and aldehydes. Confocal microscopy indicated some tissue deterioration in the case of slow freezing (−20 °C), whereas the structure of tissue, frozen in liquid nitrogen, was practically intact. Myrosinase activity assay proved that the enzyme remains active after freezing. No pH deviation was noted after sample storage - this parameter did not influence the activity of enzymes. Tissue fragmentation and enzyme-inhibition techniques applied prior to the extraction influenced both the qualitative and quantitative composition of the volatile metabolome of broccoli. Full article
(This article belongs to the Special Issue Sampling, Separation and Isolation Techniques of Flavour Compounds)
Show Figures

Figure 1

11 pages, 6006 KB  
Article
Metabolomics Diagnosis of COVID-19 from Exhaled Breath Condensate
by Elettra Barberis, Elia Amede, Shahzaib Khoso, Luigi Castello, Pier Paolo Sainaghi, Mattia Bellan, Piero Emilio Balbo, Giuseppe Patti, Diego Brustia, Mara Giordano, Roberta Rolla, Annalisa Chiocchetti, Giorgia Romani, Marcello Manfredi and Rosanna Vaschetto
Metabolites 2021, 11(12), 847; https://doi.org/10.3390/metabo11120847 - 6 Dec 2021
Cited by 34 | Viewed by 6478
Abstract
Infection from severe acute respiratory syndrome coronavirus 2 (SARS-CoV-2) can lead to severe respiratory tract damage and acute lung injury. Therefore, it is crucial to study breath-associated biofluids not only to investigate the breath’s biochemical changes caused by SARS-CoV-2 infection, but also to [...] Read more.
Infection from severe acute respiratory syndrome coronavirus 2 (SARS-CoV-2) can lead to severe respiratory tract damage and acute lung injury. Therefore, it is crucial to study breath-associated biofluids not only to investigate the breath’s biochemical changes caused by SARS-CoV-2 infection, but also to discover potential biomarkers for the development of new diagnostic tools. In the present study, we performed an untargeted metabolomics approach using a bidimensional gas chromatography mass spectrometer (GCxGC-TOFMS) on exhaled breath condensate (EBC) from COVID-19 patients and negative healthy subjects to identify new potential biomarkers for the noninvasive diagnosis and monitoring of the COVID-19 disease. The EBC analysis was further performed in patients with acute or acute-on-chronic cardiopulmonary edema (CPE) to assess the reliability of the identified biomarkers. Our findings demonstrated that an abundance of EBC fatty acids can be used to discriminate COVID-19 patients and that they may have a protective effect, thus suggesting their potential use as a preventive strategy against the infection. Full article
(This article belongs to the Special Issue Volatile Metabolites in Olfactory Perception and Breath Response)
Show Figures

Figure 1

14 pages, 1022 KB  
Review
Analysis of Volatiles in Food Products
by Małgorzata Starowicz
Separations 2021, 8(9), 157; https://doi.org/10.3390/separations8090157 - 17 Sep 2021
Cited by 84 | Viewed by 14288
Abstract
The evaluation of volatiles in food is an important aspect of food production. It gives knowledge about the quality of foods and their relationship to consumers’ choices. Alcohols, aldehydes, acids, esters, terpenes, pyrazines, and furans are the main chemical groups that are involved [...] Read more.
The evaluation of volatiles in food is an important aspect of food production. It gives knowledge about the quality of foods and their relationship to consumers’ choices. Alcohols, aldehydes, acids, esters, terpenes, pyrazines, and furans are the main chemical groups that are involved in aroma formation. They are products of food processing: thermal treatment, fermentation, storage, etc. Food aroma is a mixture of varied molecules. Because of this, the analysis of aroma composition can be challenging. The four main steps can be distinguished in the evaluation of the volatiles in the food matrix as follows: (1) isolation and concentration; (2) separation; (3) identification; and (4) sensory characterization. The most commonly used techniques to separate a fraction of volatiles from non-volatiles are solid-phase micro-(SPME) and stir bar sorptive extractions (SBSE). However, to study the active components of food aroma by gas chromatography with olfactometry detector (GC-O), solvent-assisted flavor evaporation (SAFE) is used. The volatiles are mostly separated on GC systems (GC or comprehensive two-dimensional GCxGC) with the support of mass spectrometry (MS, MS/MS, ToF–MS) for chemical compound identification. Besides omics techniques, the promising part could be a study of aroma using electronic nose. Therefore, the main assumptions of volatolomics are here described. Full article
(This article belongs to the Section Analysis of Food and Beverages)
Show Figures

Graphical abstract

12 pages, 1350 KB  
Article
Elucidating the Antimycobacterial Mechanism of Action of Decoquinate Derivative RMB041 Using Metabolomics
by Kirsten E. Knoll, Zander Lindeque, Adetomiwa A. Adeniji, Carel B. Oosthuizen, Namrita Lall and Du Toit Loots
Antibiotics 2021, 10(6), 693; https://doi.org/10.3390/antibiotics10060693 - 10 Jun 2021
Cited by 11 | Viewed by 4374
Abstract
Tuberculosis (TB), caused by Mycobacterium tuberculosis (Mtb), still remains one of the leading causes of death from a single infectious agent worldwide. The high prevalence of this disease is mostly ascribed to the rapid development of drug resistance to the current [...] Read more.
Tuberculosis (TB), caused by Mycobacterium tuberculosis (Mtb), still remains one of the leading causes of death from a single infectious agent worldwide. The high prevalence of this disease is mostly ascribed to the rapid development of drug resistance to the current anti-TB drugs, exacerbated by lack of patient adherence due to drug toxicity. The aforementioned highlights the urgent need for new anti-TB compounds with different antimycobacterial mechanisms of action to those currently being used. An N-alkyl quinolone; decoquinate derivative RMB041, has recently shown promising antimicrobial activity against Mtb, while also exhibiting low cytotoxicity and excellent pharmacokinetic characteristics. Its exact mechanism of action, however, is still unknown. Considering this, we used GCxGC-TOFMS and well described metabolomic approaches to analyze and compare the metabolic alterations of Mtb treated with decoquinate derivative RMB041 by comparison to non-treated Mtb controls. The most significantly altered pathways in Mtb treated with this drug include fatty acid metabolism, amino acid metabolism, glycerol metabolism, and the urea cycle. These changes support previous findings suggesting this drug acts primarily on the cell wall and secondarily on the DNA metabolism of Mtb. Additionally, we identified metabolic changes suggesting inhibition of protein synthesis and a state of dormancy. Full article
(This article belongs to the Topic Compounds with Medicinal Value)
Show Figures

Figure 1

16 pages, 1409 KB  
Article
Elucidating the Antimycobacterial Mechanism of Action of Ciprofloxacin Using Metabolomics
by Kirsten E. Knoll, Zander Lindeque, Adetomiwa A. Adeniji, Carel B. Oosthuizen, Namrita Lall and Du Toit Loots
Microorganisms 2021, 9(6), 1158; https://doi.org/10.3390/microorganisms9061158 - 28 May 2021
Cited by 21 | Viewed by 5988
Abstract
In the interest of developing more effective and safer anti-tuberculosis drugs, we used a GCxGC-TOF-MS metabolomics research approach to investigate and compare the metabolic profiles of Mtb in the presence and absence of ciprofloxacin. The metabolites that best describe the differences between the [...] Read more.
In the interest of developing more effective and safer anti-tuberculosis drugs, we used a GCxGC-TOF-MS metabolomics research approach to investigate and compare the metabolic profiles of Mtb in the presence and absence of ciprofloxacin. The metabolites that best describe the differences between the compared groups were identified as markers characterizing the changes induced by ciprofloxacin. Malic acid was ranked as the most significantly altered metabolite marker induced by ciprofloxacin, indicative of an inhibition of the tricarboxylic acid (TCA) and glyoxylate cycle of Mtb. The altered fatty acid, myo-inositol, and triacylglycerol metabolism seen in this group supports previous observations of ciprofloxacin action on the Mtb cell wall. Furthermore, the altered pentose phosphate intermediates, glycerol metabolism markers, glucose accumulation, as well as the reduction in the glucogenic amino acids specifically, indicate a flux toward DNA (as well as cell wall) repair, also supporting previous findings of DNA damage caused by ciprofloxacin. This study further provides insights useful for designing network whole-system strategies for the identification of possible modes of action of various drugs and possibly adaptations by Mtb resulting in resistance. Full article
(This article belongs to the Section Antimicrobial Agents and Resistance)
Show Figures

Figure 1

18 pages, 3095 KB  
Article
A Metabolomic Approach for Predicting Diurnal Changes in Cortisol
by Jarrett Eshima, Trenton J. Davis, Heather D. Bean, John Fricks and Barbara S. Smith
Metabolites 2020, 10(5), 194; https://doi.org/10.3390/metabo10050194 - 13 May 2020
Cited by 8 | Viewed by 3711
Abstract
Introduction: The dysregulation of cortisol secretion has been associated with a number of mental health and mood disorders. However, diagnostics for mental health and mood disorders are behavioral and lack biological contexts. Objectives: The goal of this work is to identify volatile metabolites [...] Read more.
Introduction: The dysregulation of cortisol secretion has been associated with a number of mental health and mood disorders. However, diagnostics for mental health and mood disorders are behavioral and lack biological contexts. Objectives: The goal of this work is to identify volatile metabolites capable of predicting changes in total urinary cortisol across the diurnal cycle for long-term stress monitoring in psychological disorders. Methods: We applied comprehensive two-dimensional gas chromatography coupled with time-of-flight mass spectrometry to sample the urinary volatile metabolome using an untargeted approach across three time points in a single day for 60 subjects. Results: The finalized multiple regression model includes 14 volatile metabolites and 7 interaction terms. A review of the selected metabolites suggests pyrrole, 6-methyl-5-hepten-2-one and 1-iodo-2-methylundecane may originate from endogenous metabolic mechanisms influenced by glucocorticoid signaling mechanisms. Conclusion: This analysis demonstrated the feasibility of using specific volatile metabolites for the prediction of secreted cortisol across time. Full article
(This article belongs to the Section Endocrinology and Clinical Metabolic Research)
Show Figures

Figure 1

14 pages, 2769 KB  
Article
Selective Extraction of Cannabinoid Compounds from Cannabis Seed Using Pressurized Hot Water Extraction
by Yannick Nuapia, Hlanganani Tutu, Luke Chimuka and Ewa Cukrowska
Molecules 2020, 25(6), 1335; https://doi.org/10.3390/molecules25061335 - 15 Mar 2020
Cited by 44 | Viewed by 10665
Abstract
Phytochemicals of Cannabis sativa mainly for the use in the different industries are that of delta-9-tetrahydrocannabinol (THC) and cannabidiol (CBD). Pressurized hot water extraction (PHWE) is seen as an efficient, fast, green extraction technique for the removal of polar and semi-polar compounds from [...] Read more.
Phytochemicals of Cannabis sativa mainly for the use in the different industries are that of delta-9-tetrahydrocannabinol (THC) and cannabidiol (CBD). Pressurized hot water extraction (PHWE) is seen as an efficient, fast, green extraction technique for the removal of polar and semi-polar compounds from plant materials. The PHWE technique was applied to extract cannabinoid compounds from Cannabis sativa seed. Response surface methodology was used to investigate the influence of extraction time (5–60 min), extraction temperature (50–200 °C) and collector vessel temperature (25–200 °C) on the recovery of delta-9-tetrahydrocannabinol (THC), cannabinol (CBN), cannabidiol (CBD), cannabichromene (CBG) and cannabigerol (CBC) from Cannabis sativa seed by PHWE. The identification and semi quantification of cannabinoid compounds were determined using GCXGC-TOFMS. The results obtained from different extractions show that the amount of THC and CBN was drastically decreasing in the liquid extract when the temperature rose from 140 to 160 °C in the extraction cell and the collector′s vessel. The optimal conditions to extract more CBD, CBC, and CBG than THC and CBN were set at 150 °C, 160 °C and 45 min as extraction temperature, the temperature at collector vessel, and the extraction time, respectively. At this condition, the predicted and experimental ratio of THCt (THC + CBN)/CBDt (CBD + CBC+ CBG) was found to be 0.17 and 0.18, respectively. Therefore, PHWE can be seen as an alternative to the classic extraction approach as the efficiency is higher and it is environmentally friendly. Full article
Show Figures

Figure 1

Back to TopTop