Sign in to use this feature.

Years

Between: -

Subjects

remove_circle_outline
remove_circle_outline
remove_circle_outline
remove_circle_outline
remove_circle_outline
remove_circle_outline
remove_circle_outline
remove_circle_outline
remove_circle_outline

Journals

Article Types

Countries / Regions

Search Results (35)

Search Parameters:
Keywords = Fuzzy Matter Element model

Order results
Result details
Results per page
Select all
Export citation of selected articles as:
26 pages, 1173 KB  
Article
Evaluation of Energy Saving and Emission Reduction in Steel Enterprises Using an Improved Dempster–Shafer Evidence Theory: A Case Study from China
by Yongxia Chen, Zhe Rao, Lin Yuan and Tianlong Meng
Sustainability 2025, 17(9), 3954; https://doi.org/10.3390/su17093954 - 28 Apr 2025
Cited by 1 | Viewed by 857
Abstract
As global warming and environmental issues become increasingly prominent, steel enterprises, as a carbon-intensive industry, face urgent challenges in energy saving and emission reduction (ESER). This study develops a novel evaluation model integrating the WSR methodology, the cloud matter-element model, and an improved [...] Read more.
As global warming and environmental issues become increasingly prominent, steel enterprises, as a carbon-intensive industry, face urgent challenges in energy saving and emission reduction (ESER). This study develops a novel evaluation model integrating the WSR methodology, the cloud matter-element model, and an improved D-S evidence theory to address the fuzziness, randomness, and uncertainty in ESER assessments. A case study demonstrates that this approach can address the correlation between ESER indicators; quantify the evaluation process; and optimize issues related to fuzziness, randomness, and uncertainty. This finding provides a systematic evaluation framework for ESER in steel enterprises operating under the long-process production model (the blast furnace-converter model), offering valuable insights for formulating comprehensive ESER strategies throughout the entire production process. Full article
Show Figures

Figure 1

26 pages, 3530 KB  
Article
Comprehensive Assessment of Water Resource Carrying Capacity Based on Improved Matter–Element Extension Modeling
by Juqin Shen, Yong Nie, Xin Huang and Meijing Ma
Water 2025, 17(8), 1197; https://doi.org/10.3390/w17081197 - 16 Apr 2025
Cited by 2 | Viewed by 599
Abstract
The evaluation of water resource carrying capacity (WRCC) is crucial for guiding regional water management. This study established a WRCC evaluation index system and standards for the middle and lower Yangtze River, covering four subsystems: water resources, and social, economic, and ecological dimensions. [...] Read more.
The evaluation of water resource carrying capacity (WRCC) is crucial for guiding regional water management. This study established a WRCC evaluation index system and standards for the middle and lower Yangtze River, covering four subsystems: water resources, and social, economic, and ecological dimensions. The study improved the matter–element extension model by introducing triangular fuzzy numbers. The enhanced model was then used to assess the WRCC of seven provinces in the middle and lower Yangtze (2015–2023). Furthermore, GIS was used to examine the spatiotemporal variations and driving factors of WRCC. The main conclusions are as follows: (1) from 2015 to 2023, the evaluated level of WRCC in the Yangtze River’s middle and lower reaches remained stable and improved overall. Among them, the WRCC of Shanghai rose most significantly, from level III to level I. Zhejiang’s WRCC remained stable at level II, while Hubei and Hunan remained stable at level III, but with a trend toward improvement. Jiangsu’s WRCC fluctuated significantly. (2) The evaluation values of the subsystems in each region show a certain level of volatility. The water resource subsystem remained relatively stable in most regions, the social subsystem showed some variability, and both the economic and ecological subsystems developed well, showing positive effects in economic development and ecological protection in various regions. (3) The water resource subsystem had the greatest influence on WRCC. Per capita water resources, the urbanization rate, the greening coverage rate in built-up areas, and per capita GDP have the most significant impact on the WRCC in the Yangtze River’s middle and lower reaches. Full article
Show Figures

Figure 1

23 pages, 3116 KB  
Article
Assessing Flood Risks in Coastal Plain Cities of Zhejiang Province, Southeastern China
by Saihua Huang, Weidong Xuan, He Qiu, Jiandong Ye, Xiaofei Chen, Hui Nie and Hao Chen
Water 2024, 16(22), 3208; https://doi.org/10.3390/w16223208 - 8 Nov 2024
Viewed by 1257
Abstract
Constructing a precise and effective evaluation index system is crucial to flood disaster prevention and management in coastal areas. This study takes Lucheng District, Wenzhou City, Zhejiang Province, southeastern China, as a case study and constructs an evaluation index system comprising three criterion [...] Read more.
Constructing a precise and effective evaluation index system is crucial to flood disaster prevention and management in coastal areas. This study takes Lucheng District, Wenzhou City, Zhejiang Province, southeastern China, as a case study and constructs an evaluation index system comprising three criterion levels: disaster-causing factors, disaster-gestation environments, and disaster-bearing bodies. The weights of each evaluation index are determined by combining the Analytic Hierarchy Process (AHP) and the entropy method. The fuzzy matter-element model is utilized to assess the flood disaster risk in Lucheng District quantitatively. By calculating the correlation degree of each evaluation index, the comprehensive index of flood disaster risk for each street area is obtained, and the flood disaster risk of each street area is classified according to the risk level classification criteria. Furthermore, the distribution of flood disaster risks in Lucheng District under different daily precipitation conditions is analyzed. The results indicate that: (1) the study area falls into the medium-risk category, with relatively low flood risks; (2) varying precipitation conditions will affect the flood resilience of each street in Lucheng District, Wenzhou City. The flood disaster evaluation index system and calculation framework constructed in this study provide significant guidance for flood risk assessment in coastal plain cities. Full article
Show Figures

Figure 1

16 pages, 2633 KB  
Systematic Review
Evaluating the Current Situation of River and Lake Shoreline Planning and Utilization Using an Improved Matter-Element Extension Model
by Bo Wang, Shihua Li, Kang Yang, Xinyu Zhu and Fan Luo
Appl. Sci. 2024, 14(21), 9857; https://doi.org/10.3390/app14219857 - 28 Oct 2024
Cited by 1 | Viewed by 1178
Abstract
Based on the analysis of the influencing factors of the current planning and utilization of river and lake shorelines, an index system of the current planning and utilization of river and lake shorelines is constructed. Based on the triangular fuzzy number method and [...] Read more.
Based on the analysis of the influencing factors of the current planning and utilization of river and lake shorelines, an index system of the current planning and utilization of river and lake shorelines is constructed. Based on the triangular fuzzy number method and the improved CRITIC method, the evaluation indicators are weighted and analyzed and then integrated to obtain the combined weight. An improved matter-element extension model was constructed to evaluate the current situation of shoreline planning and utilization in typical regions. At the same time, the TOPSIS evaluation model and the cloud theory evaluation model were compared and analyzed to verify the accuracy of the model. The improved matter-element model accounts for indicator incompatibility and the uncertainty of evaluation boundaries, offering a clearer reflection of the planning and utilization status. Full article
(This article belongs to the Section Ecology Science and Engineering)
Show Figures

Figure 1

24 pages, 1682 KB  
Article
Coal-Mine Water-Hazard Risk Evaluation Based on the Combination of Extension Theory, Game Theory, and Dempster–Shafer Evidence Theory
by Xing Xu, Xingzhi Wang and Guangzhong Sun
Water 2024, 16(20), 2881; https://doi.org/10.3390/w16202881 - 10 Oct 2024
Cited by 1 | Viewed by 1613
Abstract
Due to the complex hydrogeological conditions and water hazards in coal mines, there are multiple indexes, complexities, incompatibilities, and uncertainty issues in the risk evaluation process of coal-mine water hazards. To accurately evaluate the risk of coal-mine water hazards, a comprehensive evaluation method [...] Read more.
Due to the complex hydrogeological conditions and water hazards in coal mines, there are multiple indexes, complexities, incompatibilities, and uncertainty issues in the risk evaluation process of coal-mine water hazards. To accurately evaluate the risk of coal-mine water hazards, a comprehensive evaluation method based on extension theory, game theory, and Dempster–Shafer (DS) evidence theory is proposed. Firstly, a hierarchical water-hazard risk-evaluation index system is established, and then matter-element theory in extension theory is used to establish a matter-element model for coal-mine water-hazard risk. The membership relationship between various evaluation indexes and risk grades of coal-mine water-hazard risk is quantified using correlation functions of extension set theory, and the quantitative results are normalized to obtain basic belief assignments (BBAs) of risk grades for each index. Then, the subjective weights of evaluation indexes are calculated using the order relation analysis (G1) method, and the objective weights of evaluation indexes are calculated using the entropy weight (EW) method. The improved combination weighting method of game theory (ICWMGT) is introduced to determine the combination weight of each evaluation index, which is used to correct the BBAs of risk grades for each index. Finally, the fusion of DS evidence theory based on matrix analysis is used to fuse BBAs, and the rating with the highest belief fusion result is taken as the final evaluation result. The evaluation model was applied to the water-hazard risk evaluation of Sangbei Coal Mine, the evaluation result was of II grade water-hazard risk, and it was in line with the actual engineering situation. The evaluation result was compared with the evaluation results of three methods, namely the expert scoring method, the fuzzy comprehensive evaluation method, and the extension method. The scientificity and reliability of the method adopted in this paper were verified through this method. At the same time, based on the evaluation results, in-depth data mining was conducted on the risk indexes of coal-mine water hazards, and it was mainly found that 11 secondary indexes are the focus of coal-mine water-hazard risk prevention and control, among which seven indexes are the primary starting point for coal-mine water-hazard risk prevention and control. The groundwater index in particular has the most prominent impact. These results can provide a theoretical basis and scientific guidance for the specific water-hazard prevention and control work of coal mines. Full article
Show Figures

Figure 1

16 pages, 2171 KB  
Article
Improved Evidence Fusion Theory for the Safety Assessment of Prestressed Concrete Bridges
by Jiangpeng Shu, Haibo Ma, Wei Ding and Zhenfen Jin
Buildings 2024, 14(4), 1144; https://doi.org/10.3390/buildings14041144 - 18 Apr 2024
Cited by 3 | Viewed by 1496
Abstract
The safety condition assessment of prestressed concrete bridges is currently subject to great uncertainty due to the subjectivity of data collection and data types. This study proposes an improved evidence fusion method, improving the conventional Dempster–Shafer fusion method to reduce assessment inaccuracies caused [...] Read more.
The safety condition assessment of prestressed concrete bridges is currently subject to great uncertainty due to the subjectivity of data collection and data types. This study proposes an improved evidence fusion method, improving the conventional Dempster–Shafer fusion method to reduce assessment inaccuracies caused by data uncertainty. Firstly, the uncertain analytic hierarchy process was applied to construct a three-level safety assessment model for 15 different indicators with their initial weights. Secondly, the fuzzy matter element theory was proposed to obtain basic probability assignments required for the evidence fusion. Finally, an improved evidence fusion method was proposed based on the evidence credibility and preprocessing corrections for highly conflicting evidence. In this study, a prestressed concrete bridge in eastern China was used as a case study to perform a comprehensive safety assessment and verify the effectiveness and practicality of the proposed method. The assessment results demonstrate that the improved fusion method in this study can deal with conflicting evidence better than existing fusion methods. Compared with conventional fuzzy AHP method, it has greater sensitivity to certain indicators with severe damages, which prevents those indicators from being overshadowed by other well-performing ones in the overall assessment. Full article
(This article belongs to the Section Building Structures)
Show Figures

Figure 1

17 pages, 4394 KB  
Article
Can Technological Innovation and Financial Agglomeration Promote the Growth of Real Economy? Evidence from China
by Tao Wang, Shuhong Wang, Wei Ding and Huiwen Guo
Sustainability 2023, 15(22), 15995; https://doi.org/10.3390/su152215995 - 16 Nov 2023
Cited by 6 | Viewed by 1939
Abstract
In the backdrop of China’s evolving economic landscape, the real economy confronts a myriad of challenges, both domestically and on the global front. Technological innovation, characterized by its capital intensity and the unpredictable nature of its returns, stands as a pivotal force poised [...] Read more.
In the backdrop of China’s evolving economic landscape, the real economy confronts a myriad of challenges, both domestically and on the global front. Technological innovation, characterized by its capital intensity and the unpredictable nature of its returns, stands as a pivotal force poised to rejuvenate nascent sectors and overhaul the existing industrial framework. Parallel to this, financial agglomeration emerges with a bifurcated function: it not only directly propels the real economic trajectory but also exerts an indirect influence via the channels of technological advancement. Delving deep into this interplay, our study dissected data collated from 30 major provinces and cities across mainland China, spanning the years 2011 to 2018. We employed the nuanced techniques of fuzzy matter–element analysis combined with the location entropy method. By anchoring our findings on a spatial econometric model, we uncovered the intricate dynamics of how technological ingenuity and financial clustering drive real economic growth, shedding light on the spatial reverberations that ripple across regions. Building on the tangible empirical evidence reflecting the trajectory of technological innovation and financial agglomeration within China, this article distills and presents the salient conclusions drawn from the investigation. Full article
(This article belongs to the Special Issue Natural Quality, Environmental Resources and Global Value Chain)
Show Figures

Figure 1

16 pages, 1964 KB  
Article
Evaluation of Forest Ecological Security and Its Influencing Factors in Multi-Climatic Zones: A Case Study of Yunnan Province
by Zhe Chen, Chunhong Zhang and Syed Turab Raza
Appl. Sci. 2023, 13(22), 12345; https://doi.org/10.3390/app132212345 - 15 Nov 2023
Cited by 4 | Viewed by 2398
Abstract
Forest ecological security is related to national ecological security. Yunnan Province has a significantly stereoscopic climate characterized by diverse and complex vegetation. Therefore, the ecological security of Yunnan Province’s forests, which span multiple climate zones, must be carefully considered. The purpose of this [...] Read more.
Forest ecological security is related to national ecological security. Yunnan Province has a significantly stereoscopic climate characterized by diverse and complex vegetation. Therefore, the ecological security of Yunnan Province’s forests, which span multiple climate zones, must be carefully considered. The purpose of this study is to evaluate the forest ecological security situation and influencing factors in Yunnan Province in 2017. Utilizing data from remote sensing, the Yunnan Province Yearbooks, socioeconomic statistical data, and better pressure-state-response modeling, this work produced an index system containing state and societal pressure. The evaluation indicators were weighted using a combination of entropy weighting and expert weighting, using 16 prefectures in Yunnan Province as samples. Using the fuzzy matter-element technique, the forest ecological security situation in Yunnan Province in 2017 was assessed, and the contributing causes were examined. Results indicate that there are spatial distribution differences in ecological security in various regions of Yunnan Province. The regions with the greatest indices of forest ecological security were found in Xishuangbanna in the south and Nujiang and Diqing in the northwest of Yunnan Province, while those areas with the lowest indices were distributed in Qujing and Zhaotong in the northeast and Baoshan in the west. Results of the grey relation analysis show that those factors that influence forest ecological security across different prefectures showed significant diversity. In Yunnan Province, the main influencing factors include days when the air quality reaches Level 2 or higher, the percentage of natural forest acreage and accumulation, the value of forest ecological service function per unit area, the annual average temperature, and forest coverage. The influence of the forest status index was greater than that of the forest pressure index. The findings of this work can guide decisions related to regional forest ecological security construction across multiple climate zones. In view of the differences in ecological security status and influencing factors in different regions, ecological environment governance should be adapted to local conditions to ensure the coordinated development of nature, the economy, and the ecological environment. Full article
(This article belongs to the Special Issue State-of-the-Art Earth Sciences and Geography in China)
Show Figures

Figure 1

15 pages, 1353 KB  
Article
Construction of an Early Warning System Based on a Fuzzy Matter-Element Model for Diagnosing the Health of Alpine Grassland: A Case Study of Henan County, Qinghai, China
by Huilan Shi, Mengping Liu, Shihai Zhu, Zhonghua Duan, Rongrong Wu, Xiaolong Quan, Mengci Chen, Jiexue Zhang and Youming Qiao
Agronomy 2023, 13(8), 2176; https://doi.org/10.3390/agronomy13082176 - 19 Aug 2023
Cited by 4 | Viewed by 1654
Abstract
To maintain alpine grassland in a healthy and sustainable state, a sound warning system was developed to diagnose its potential degradation risk. Data related to grassland quality (six indicators), habitat (six indicators), and eco-carrying capacity (three indicators) at eight sampling plots were collected [...] Read more.
To maintain alpine grassland in a healthy and sustainable state, a sound warning system was developed to diagnose its potential degradation risk. Data related to grassland quality (six indicators), habitat (six indicators), and eco-carrying capacity (three indicators) at eight sampling plots were collected from Henan Mongol Autonomous County of West China in 2014 and 2017, representing five types of grassland and three grazing styles. Compared to the warning level in 2014, alpine grassland had a higher warning level in 2017, demonstrating the degradation of grassland ecosystems. Kobresia tibetica exhibited the lowest level of warning, while Kobresia humilis had the highest, indicating its corresponding safety and unsafety under the environmental change. Grassland quality is the most important index for grassland health, and soil total carbon and available phosphorus are the most important indices of habitat quality, which finally greatly influence the warning level of alpine grassland. Further analysis results suggested that winter grazing is beneficial for the health of grassland, and moderate grazing can accelerate the self-recovery of the alpine grassland due to the increase in organic matter. This study is crucial for understanding the health level of alpine grassland and its further change trends, and providing an important scientific basis for rational grazing. Full article
(This article belongs to the Special Issue Grassland and Pasture Ecological Management and Utilization)
Show Figures

Figure 1

33 pages, 930 KB  
Article
Evaluating the Service Capacity of Port-Centric Intermodal Transshipment Hub
by Tian Liu and Haiyan Wang
J. Mar. Sci. Eng. 2023, 11(7), 1403; https://doi.org/10.3390/jmse11071403 - 12 Jul 2023
Cited by 11 | Viewed by 4530
Abstract
Port-centric intermodal transshipment hubs are significant nodes in the global freight network and are likewise the gateway to a country’s external communications. It is vital to increase the service capacity of PCITHs, and it is necessary to assess the service capacity of port-centric [...] Read more.
Port-centric intermodal transshipment hubs are significant nodes in the global freight network and are likewise the gateway to a country’s external communications. It is vital to increase the service capacity of PCITHs, and it is necessary to assess the service capacity of port-centric intermodal transshipment hubs to respond to the growth of economies and global freight needs. This study provides a detailed definition of port-centric intermodal transshipment hubs through a review of relevant kinds of works from the literature and analyzes their primary functions. Based on the research perspective of sea–rail intermodal transportation, the three evaluation dimensions of service capacity of port-centric intermodal transshipment hubs are divided into radiation scale capacity, transportation connection capacity, and resource integration capacity, focusing on the functions of cargo aggregation, cargo transfer, and connection of different transportation modes. The service capacity evaluation indicators were then selected based on the three dimensions. The subjective and objective weightings were calculated by the G1 weighting method and the modified CRITIC method, and the combination weightings were determined based on game theory. The service capability of port-centric intermodal transshipment hubs was evaluated by the fuzzy matter element method, and the evaluation results were quantified by the Euclidean closeness degree. Finally, through the barrier degree model, the current indicators of PCITHs that urgently need improvement were explored, and targeted improvement suggestions are proposed in this paper. The results show that Tianjin Port has the highest service capacity, followed by Ningbo Zhoushan Port. The port rail dedicated line mileage is the most critical area that needs attention in Ningbo Zhoushan Port and Qingdao Port. Tianjin Port needs to improve the container sea–rail transportation volume, while Guangzhou Port and Xiamen Port need to improve the sea–rail container handling capacity. Full article
(This article belongs to the Special Issue Port Management and Maritime Logistics)
Show Figures

Figure 1

20 pages, 2688 KB  
Article
Analyzing Resource and Environment Carrying Capacity of Kunming City Based on Fuzzy Matter–Element Model
by Mengya Zhang, Shucheng Tan, Jinxuan Zhou, Chao Wang and Feipeng Liu
Sustainability 2023, 15(13), 10691; https://doi.org/10.3390/su151310691 - 6 Jul 2023
Cited by 4 | Viewed by 2070
Abstract
The determination of the sustainable development of a region requires estimating its carrying capacity in terms of resources and environment. It is essential to investigate the carrying capacity of Kunming City to comprehend its rapid development and create a resource and environment-friendly society. [...] Read more.
The determination of the sustainable development of a region requires estimating its carrying capacity in terms of resources and environment. It is essential to investigate the carrying capacity of Kunming City to comprehend its rapid development and create a resource and environment-friendly society. This research involved the selection of a set of 35 evaluation indicators from three categories: resources, environment, and social economy. These indicators were chosen based on statistical data obtained from Kunming City between 2011 and 2020. An evaluation system was established using the entropy weight method to determine the weight of these indicators. Subsequently, the fuzzy matter–element analysis method was utilized to construct the European closeness model of Kunming’s resource and environmental carrying capacity. The correlation between the carrying capacity of resources and environment and sub-carrying capacities was analyzed using Pearson’s correlation coefficient to determine the degree of influence of different aspects on the carrying capacity of resources and environment in Kunming. The results show a consistent upward trend in the carrying capacity of resources and environment in Kunming City from 2011 to 2019. However, in 2020, due to national policy adjustments and the impact of COVID-19 on the social economy, the resource and environment carrying capacity index in Kunming City slightly decreased. Full article
Show Figures

Figure 1

20 pages, 3218 KB  
Article
Fuzzy Evaluation of Inland Ship Lock Service Condition Based on Combination Weighting and Matter-Element Extension Cloud Model
by Nini Zhang, Sudong Xu, Liuyan Mao, Meiting Guo, Shuang Tang and Kai Yin
J. Mar. Sci. Eng. 2023, 11(4), 757; https://doi.org/10.3390/jmse11040757 - 31 Mar 2023
Cited by 5 | Viewed by 1932
Abstract
Ship lock as a typical hydraulic structure has become an important node in waterway transportation. Due to the long operating life and high demand of throughput, many locks are under the overloaded operation situation. However, the service condition assessment of ship locks has [...] Read more.
Ship lock as a typical hydraulic structure has become an important node in waterway transportation. Due to the long operating life and high demand of throughput, many locks are under the overloaded operation situation. However, the service condition assessment of ship locks has rarely been directly studied, and there is a lack of an efficient and standardized method owing to the complex structure of the ship lock system. In this paper, a multi-level hierarchical system including 36 indexes was constructed based on the engineering breakdown structure theory. The synthetic weights of indexes were determined by the order relation method and entropy weight method combining subjectivity and objectivity. The extension cloud model combining the extension theory and cloud model was put forward, aiming to deal with the uncertainty of fuzziness and randomness in the evaluation process. Then, two typical locks were investigated, and the numerical scores indicated that their states belong to Level III and Level IV, respectively. The proposed method reveals the structural condition and provides theoretical reference for the maintenance of ship locks, which can be applied with generalizability and operability. Full article
(This article belongs to the Section Ocean Engineering)
Show Figures

Figure 1

21 pages, 2655 KB  
Article
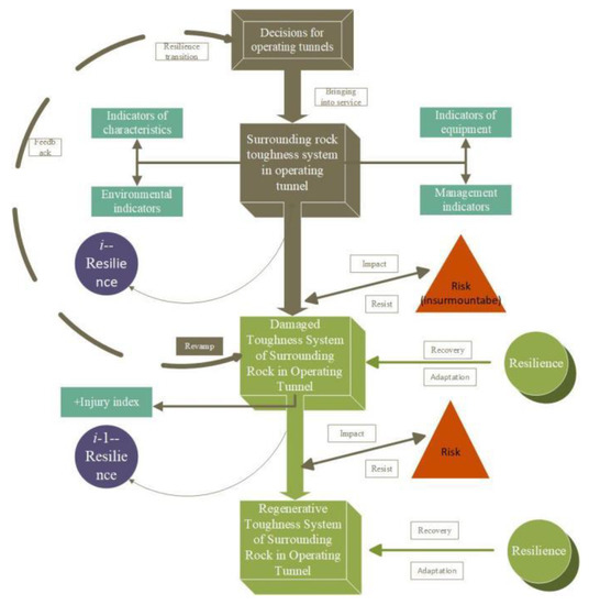
Overall Resilient Evaluation of Surrounding Rock of In-Service High-Speed Railway Tunnel Based on Information Fusion-Improved Fuzzy Matter-Element
by Sihui Dong, Shiqun Li, Lu Yu, Xinyu Zhang and Jianbo Zhao
Sustainability 2023, 15(7), 6048; https://doi.org/10.3390/su15076048 - 31 Mar 2023
Cited by 3 | Viewed by 1832
Abstract
Once the high-speed railway tunnel is put into use, its resilience will determine the possibility of permanent safety of the tunnel due to the closure of the structural space of the high-speed railway tunnel in service. Resilience theory is introduced into a risk [...] Read more.
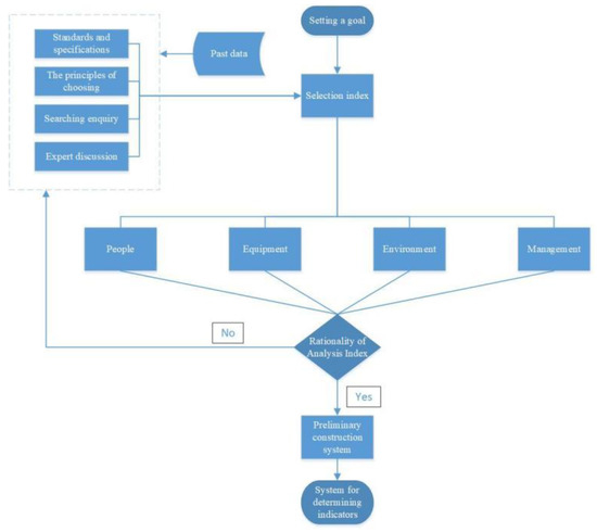
Once the high-speed railway tunnel is put into use, its resilience will determine the possibility of permanent safety of the tunnel due to the closure of the structural space of the high-speed railway tunnel in service. Resilience theory is introduced into a risk analysis of operating high-speed rail tunnels to improve the ability to respond to risks in operating high-speed rail tunnels and to relieve the aging phenomenon caused by changes in the tunnel with time. First, an evaluation framework for the safety resilience of existing high-speed railway tunnels is constructed. Starting from the attributes of resilience such as resistance, adaptability, and resilience, and considering the characteristics of high-speed railway tunnels, protective measures, emergency management measures, and other factors, we fit the risk factors and probability of accident type of the high-speed railway tunnel and establish a tunnel safety resilience evaluation index system with 10 indexes. Secondly, the method of information fusion is used to combine subjective weighting and objective weighting. Then, the comprehensive weight of the evaluation index is obtained based on the principle of minimum discriminant information. Thirdly, the system resilience evaluation model based on the TOPSIS improved fuzzy matter-element is constructed to determine the classification criteria of resilience. On this basis, based on the temporal and spatial variability of the ductile tunnel, the concepts of ductile transition and ductile attenuation are introduced and the tunnel toughness optimization model is established to suppress the attenuation situation, enhance the transition ability, and then improve the system resilience level. On this basis, an optimal lifting scheme is obtained. Finally, taking Ai-Min tunnel of Ha-Mu high-speed railway as the engineering background, the flexibility of the resilience system is calculated, and the resilience grade (3) of the rock system surrounding the tunnel is obtained. Combined with the numerical model, improvement measures for specific tunnel facilities are proposed. The results show that the Ai-Min tunnel system has a general ability to resist external intrusion and prevent disasters, and the resilience level is general. It should focus on improving the resilience level of the transition index. The resilience evaluation results of the evaluation model are consistent with the actual situation of the project. Full article
Show Figures

Figure 1

22 pages, 2624 KB  
Article
Spatio-Temporal Evolution of City Resilience in the Yangtze River Delta, China, from the Perspective of Statistics
by Qing Song, Shengyuan Zhong, Junyu Chen, Chuanming Yang and Yan Zhu
Sustainability 2023, 15(2), 1538; https://doi.org/10.3390/su15021538 - 13 Jan 2023
Cited by 12 | Viewed by 2286
Abstract
The development of resilient cities has become a critical global issue with respect to the stimulation of sustainable economic, social, and ecological advancement. The Yangtze River Delta region, which is the most densely populated region in China, is undergoing the fastest urbanization and [...] Read more.
The development of resilient cities has become a critical global issue with respect to the stimulation of sustainable economic, social, and ecological advancement. The Yangtze River Delta region, which is the most densely populated region in China, is undergoing the fastest urbanization and is achieving the highest level of economic development in the country. Thus, it is of great theoretical and practical significance to study the evolution of spatiotemporal city resilience in this region. For this study, the resilience of 41 core cities in the Yangtze River Delta in China from 2010 to 2020 was evaluated through a combination of game weighting and fuzzy matter-element analysis. Subsequently, the spatiotemporal differences in city resilience were revealed via the Dagum Gini coefficient and the Kernel density model. Further, the driving factors of city resilience were analyzed by a geographic detector model. The results revealed the following: (1) The resilience of the cities under study experienced a gradual upward trend (with Shanghai being consistently in the lead) and significant differences occurred between them. (2) The Dagum Gini coefficient indicated that the resilience of cities in the western portion of the Yangtze River Delta was quite diverse. This phenomenon was primarily due to the differences between sub-regions, for which the differences between the southeast and northwest were the most prominent. (3) The Kernel density indicated the absolute differences across the entire Delta as well as the northern sub-region, and there was a significant polarization phenomenon in the southern and western sub-regions. (4) Driving factor analysis revealed that the driving force of the income levels of residents was stronger and more stable, the driving force of economic development level was weakened, and the driving force of medical and health conditions, the degree of openness, and energy utilization efficiencies were strengthened. Overall, the driving factors of city resilience became more diversified and complex. Consequently, the Yangtze River Delta needs to improve city resilience levels in the northwest region in order to promote its balanced development. Our results suggested that more attention should be allocated to the improvement of the livelihoods of urban residents, the adjustment of energy consumption structures, and the optimization of the provision of medical resources. Full article
Show Figures

Figure 1

18 pages, 1889 KB  
Article
Comprehensive Evaluation on Urban Water Security Based on the Novel DPEBLR Concept Model and the Cloud Matter-Element Model: A Case Study of Chongqing, China
by Hongwei Deng, Xiaojie Song, Changshun Li, Yanyan Li, Hu Diao and Jingbo Xu
Water 2022, 14(21), 3486; https://doi.org/10.3390/w14213486 - 31 Oct 2022
Cited by 8 | Viewed by 2541
Abstract
Urban water security problems such as water scarcity, water pollution, and flood disasters have restricted the sustainable development of cities. In order to scientifically evaluate the urban water security situation, this study combined the DPSIR (driver, pressure, state, impact, response) model and HEVD [...] Read more.
Urban water security problems such as water scarcity, water pollution, and flood disasters have restricted the sustainable development of cities. In order to scientifically evaluate the urban water security situation, this study combined the DPSIR (driver, pressure, state, impact, response) model and HEVD (the hazard of disaster-causing factors, the vulnerability of disaster-affected bodies, the instability of the disaster-pregnant environment, and population loss) model to propose a new conceptual framework for DPEBLR (driver, pressure, environment, insecurity-affected body, loss, response). Based on this conceptual framework, 35 indicators were selected to establish an urban water security evaluation index system. In order to solve the problem of randomness and fuzziness of the boundary values of urban water security classification levels, the cloud matter element model was applied. Chongqing was used as an example for verification, and the results showed that the water security status of Chongqing City improved from 2011 (Ⅴ) to 2019 (Ⅱ). This indicates that the water ecology restoration project, centralized water source protection project, centralized water supply project, water-saving society transformation, and flood and drought prevention system construction project implemented in Chongqing has achieved significant results. However, Chongqing still faces the problem that the construction of an urban flood control system cannot meet the speed of urban development. The government should slow down the urbanization and allow the urban flood control system to be ready before the area is occupied. In addition, the awareness of water conservation for industrial use in Chongqing has been formed, and citizens’ awareness of water conservation for domestic use should be enhanced in the future. Full article
(This article belongs to the Section Urban Water Management)
Show Figures

Figure 1

Back to TopTop