Overall Resilient Evaluation of Surrounding Rock of In-Service High-Speed Railway Tunnel Based on Information Fusion-Improved Fuzzy Matter-Element
Abstract
1. Introduction
2. Resilience of Surrounding Rock of In-Service High-Speed Railway Tunnel
2.1. Basic Characteristics of Surrounding Rock Resilience
- Robustness: The high-speed railway tunnel resists disasters and reduces the economic, social, personnel, material, and other losses of the high-speed railway operation system caused by disasters.
- Rapidity: Ability to recover quickly after a certain degree of injury. The high-speed railway tunnel can recover to a certain functional level within a certain time after damage. The high-speed railway tunnel with strong resilience can restore certain functions in a short time.
- Redundancy: The key functions or equipment and facilities in the surrounding rock system of the high-speed railway tunnel can maintain the normal operation of the system through emergency management measures or their own resilience after bearing certain damage. The spare function or module can make the whole system still play a certain level of function, and the system will not be completely paralyzed.
- Adaptability: The tunnel surrounding the rock system can learn from past damage accidents and improve the adaptability of the system to disasters.
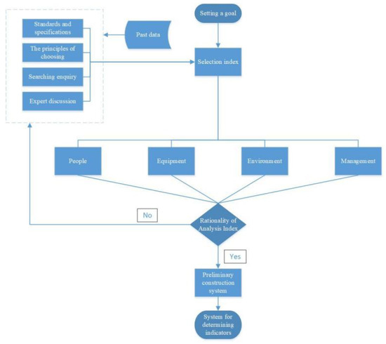
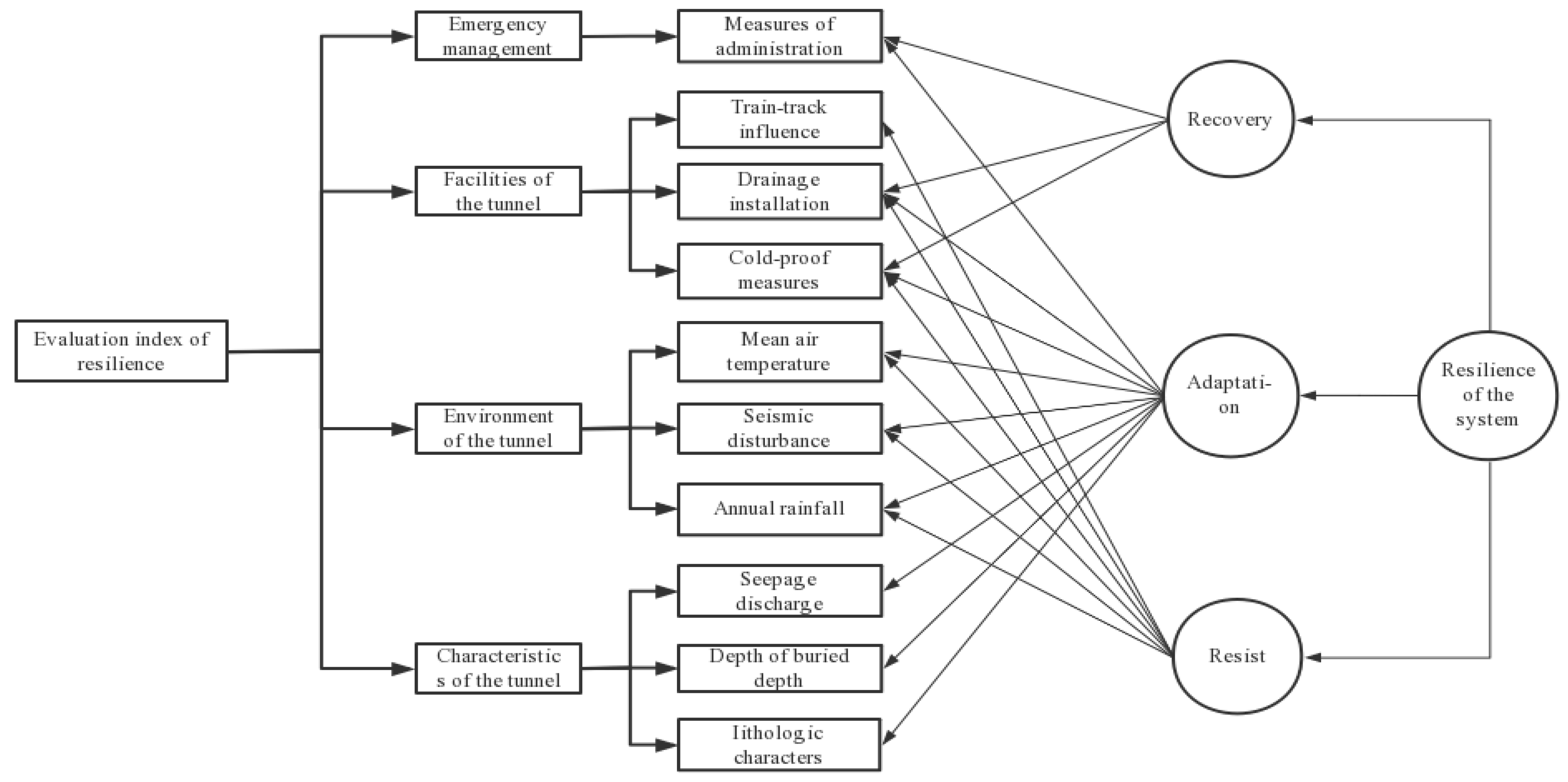
2.2. Framework for Evaluating System Resilience
3. Assessing Safety Resilience
3.1. Evaluation Grade
3.1.1. Establish Evaluation Grade
3.1.2. Fuzzy Description of the Qualitative Index
- Rock lithology C1
- 2.
- The buried depth C5
- 3.
- Cold and antifreeze measures C7
- 4.
- Drainage facilities C8
- 5.
- Dynamic load generated by train-track system C9
- 6.
- Emergency management measures C10
3.2. Combination Weighting of Surrounding Rock Resilience System Based on Information Fusion
3.2.1. Subjective Weighting Based on DEMATEL
3.2.2. Objective Weighting Based on the Entropy Weight Method (EWM)
3.2.3. Combination Weighting Based on Information Fusion
3.3. Improved Fuzzy Matter Element Evaluation Method Based on TOPSIS
3.3.1. Constructing the Composite Fuzzy Matter-Element
3.3.2. Determining Priority Membership
3.3.3. Construct the Fuzzy Matter-Element
3.3.4. Proximity Calculation
3.4. Standard for Classification of Resilience
4. Research on Resilience Improvement Strategy Based on Spatio-Temporal Variability
4.1. Resilience Transition
4.2. Attenuation of Resilience
5. Analysis of Application Examples
5.1. Specifics of the Tunnel
5.2. Analysis of Resilience Ability
5.3. Analysis of Strategies to Improve Resilience
6. Phronesis
7. Conclusions
- Based on the concept and characteristics of resilience, we put forward the concept of safety resilience of in-service high-speed railway tunnels, and then give the characteristics of resilient high-speed railway tunnels: Robustness, rapidity, redundancy, adaptability, and time–space variability. Accordingly, we should explore a sustainable way to deal with the impact and disturbance, to realize the sustainable development of a high-speed railway tunnel and its surrounding rock system.
- We construct a valuation framework for the safety resilience of in-service high-speed railway tunnels. From the three aspects of resistance, adaptability, and recovery ability, the resilience evaluation index system of the tunnel-surrounding rock system is constructed, including 10 indexes, and then the quantitative standard of index grade is given. Some fuzzy indexes are quantified according to the measured data and research status, and the specific index assignment method is explained to ensure the preciseness of the classification of the evaluation index and the scientificity of the value. Corresponding to the evaluation index, the three resilience characteristics of surrounding rock absorption capacity, adaptability, and recovery ability, make the evaluation model have high feasibility and strong operability.
- We propose a combination weighting method for a resilient system based on information fusion. We determine the local weight, reduce the subjectivity of weight, and combine subjective weighting and objective weighting to improve the accuracy of the weight through information fusion. Based on the TOPSIS improved fuzzy matter-element, a safety resilience evaluation model of an in-service high-speed railway tunnel is proposed, and the resilience level of the system is analyzed by combining Euclidean proximity quantification, and then the resilience grading standard is obtained, which more intuitively reflects the resilience degree of the surrounding rock system of a high-speed railway tunnel.
- To enable decision makers to make better decisions and improve the resilience level of the surrounding rock of the high-speed railway tunnel, we study the strategy of improving the resilience of the system based on the temporal and spatial variability of the ductile tunnel. Then, we put forward the concept of resilience transition and resilience attenuation, and establish the transition model to evaluate the ability and difficulty of improving the resilience of the surrounding rock system in the initial state. Finally, we gain the optimal transition order of the index: C2 > C8 > C7 > C10 > C9. Based on the evolution model of high-speed railway tunnel-surrounding rock, we found that on the time scale, considering the accumulation of tunnel-surrounding rock damage, the overall resilience change of the high-speed railway tunnel-surrounding rock system is from high to low, gradually decaying, showing a downward trend, and finally tending to be gentle. To suppress this attenuation trend, we introduce an attenuation model, which is used for studying the mechanism of resilience attenuation, and then we propose a method to enhance resilience. Improving the resilience level of one or more transition indexes that are easily damaged and restraining the system resilience attenuation trend is beneficial to improving the system resilience and the ability to resist risk erosion.
- It is calculated that the resilience level of the surrounding rock system of the Ai-Min tunnel is grade 3, and the resilience level is general, indicating that the resilience level of the system needs to be improved, but it can still resist certain risks. According to the comprehensive analysis results, extreme geological disasters and environmental disasters are the two major challenges faced in the safe operation of the Ai-Min tunnel. Based on the influence rate of each index and the difficulty of improvement, we should select the appropriate index for decision making, so that the tunnel resilience can be increased. The evaluation results are consistent with the actual engineering situation, which verifies the effectiveness of the model.
Author Contributions
Funding
Data Availability Statement
Acknowledgments
Conflicts of Interest
References
- Zhang, Z.; He, M.; Chen, F.; Li, N. Excavation Sequence and Surrounding Rock Mass Stability of Large-Scale Underground Engineering with 8 Tunnels. Adv. Civ. Eng. 2020, 2020, 3207072. [Google Scholar] [CrossRef]
- Chang, X.; Wang, H.; Zhang, Y.; Wang, F.; Li, Z. Bayesian prediction of tunnel convergence combining empirical model and relevance vector machine. Measurement 2022, 188, 110621. [Google Scholar] [CrossRef]
- Dimitrova, V.; Mehmood, M.O.; Thakker, D.; Sage-Vallier, B.; Valdes, J.; Cohn, A.G. An ontological approach for pathology assessment and diagnosis of tunnels. Eng. Appl. Artif. Intell. 2020, 90, 103450. [Google Scholar] [CrossRef]
- Shoujiang, H.; Shoujiang, H. The risk assessment of tunnel surrounding rock deformation based on entropy weight method and extension matter element method. IOP Conf. Ser. Earth Environ. Sci. 2020, 558, 032043. [Google Scholar]
- Li, F.; Hu, Z.; Zhang, Y.; An, X.; Ren, X. Tunnel surrounding rock stability analysis based on geological condition reconstruction and karst development prediction. Arab. J. Geosci. 2022, 15, 1533. [Google Scholar] [CrossRef]
- Carl, F. Resilience: The emergence of a perspective for social–ecological systems analyses. Glob. Environ. Chang. 2006, 16, 253–267. [Google Scholar] [CrossRef]
- Allen, C.R.; Angeler, D.G.; Cumming, G.S.; Folke, C.; Twidwell, D.; Uden, D.R. Quantifying spatial resilience. J. Appl. Ecol. 2016, 53, 625–635. [Google Scholar] [CrossRef]
- Lang, H.; Wu, C.; Yang, M.; Bing, W. Application of resilience theory in the field of safety science. China Saf. Sci. J. 2017, 27, 1–6. [Google Scholar]
- Wei, Q.; Liu, J.; Wang, J.; Wang, P. Evaluation of safety resilience in tunnel construction based on ideal fuzzy matter element. China Saf. Sci. J. 2021, 31, 6268. [Google Scholar]
- Zhang, J.; Zhou, G.; Zhang, G.; Li, G.; Wang, H. Geological characteristics and exploration orientation of Mid-Permian natural gas in the Sichuan Basin. Nat. Gas Ind. 2018, 38, 10–20. [Google Scholar]
- Damián, R.; Zamorano, C.I. Environmental impact assessment of high-speed railway tunnel construction: A case study for five different rock mass rating classes. Transp. Geotech. 2022, 36, 100817. [Google Scholar] [CrossRef]
- Zhang, Q.; Wang, J.; Wang, W.; Bai, S.; Lin, P. Study on slope stability due to the influence of excavation of the high-speed rail tunnel. Geomat. Nat. Hazards Risk 2019, 10, 1193–1208. [Google Scholar] [CrossRef]
- Ishida, T.; Kawabata, M.; Maruyama, A.; Tsuchiya, S. Management system of preventive maintenance and repair for reinforced concrete subway tunnels. Struct. Concr. 2018, 19, 946–956. [Google Scholar] [CrossRef]
- Xin, N. Study on Influencing Factors and Evaluation Method of Structural resilience of Shield Tunnel in Loess Area; Xi’an University of Technology: Xi’an, China, 2021. [Google Scholar]
- Xiao, S. An Uncertainty Theory-based Model for Stability Assessment of Rocks Surrounding Hydraulic Tunnels. J. Eng. Sci. Technol. Rev. 2016, 9, 97–103. [Google Scholar]
- Dong, S.; Li, S.; Fu, S.; Wang, K. Finite element analysis and optimization of tractor gearbox body under various kinds of working conditions. Sci. Rep. 2022, 12, 17386. [Google Scholar] [CrossRef]
- Huang, X.; Zhang, J.; Yang, L.; Yang, S.; Wang, X. Elasto-plastic analysis of the surrounding rock mass in circular tunnel based on the generalized nonlinear unified strength theory. Int. J. Min. Sci. Technol. 2016, 26, 819–823. [Google Scholar] [CrossRef]
- Kristen, M.A.; Peter, G. Multiple Interpretations of Resilience in Disaster Risk Management. Procedia Econ. Financ. 2014, 18, 667–674. [Google Scholar]
- Francis, R.; Bekera, B. A metric and frameworks for resilience analysis of engineered and infrastructure systems. Reliab. Eng. Syst. Saf. 2014, 121, 90–103. [Google Scholar] [CrossRef]
- Ayyub, B.M. Systems resilience for multihazard environments: Definition, metrics, and valuation for decision making. Risk Anal. Off. Publ. Soc. Risk Anal. 2014, 34, 340–355. [Google Scholar] [CrossRef]
- National Railway Administration. Code for Design on Tunnel of Railway: TB 10003—2016; China Railway Publishing House: Beijing, China, 2017.
- Youliang, F. Code for Geotechnical Investigations of Urban Rail Transi epub. Sci-Tech Bus. News 2022, 20, 75–78. [Google Scholar]
- Wei, L. Study on Cold and Frostproof Measures of Railway Tunnel in Northeast Cold Region; China Academy of Railway Sciences: Beijing, China, 2022. [Google Scholar]
- Yang, W.; Zhang, C.; Liu, D.; Tu, J.; Yan, Q.; Fang, Y.; He, C. The effect of cross-sectional shape on the dynamic response of tunnels under train induced vibration loads. Tunn. Undergr. Space Technol. Inc. Trenchless Technol. Res. 2019, 90, 231–238. [Google Scholar] [CrossRef]
- Alvear, D.; Abreu, O.; Cuesta, A.; Alonso, V. Decision support system for emergency management: Road tunnels. Tunn. Undergr. Space Technol. Inc. Trenchless Technol. Res. 2013, 34, 13–21. [Google Scholar] [CrossRef]
- Jianmin, H.; Zhihao, X.; Weijie, Y.; Ying, M.; Zhi, L.; Quanbo, G. Multi-criteria evaluation of building triple supply system in multi-climate zone based on grey-foreground improved distance method. Power Grid Technol. 2022, 13, 571. [Google Scholar] [CrossRef]
- Yi, L.; Yulong, L. Comprehensive decision-making of transmission network planning based on entropy weight and grey relational analysis. J. Power Syst. Technol. 2013, 37, 77–81. [Google Scholar]
- Medzhitov, R. Pattern recognition theory and the launch of modern innate immunity. J. Immunol. 2013, 191, 4473–4474. [Google Scholar] [CrossRef]
- Chen, J.; Zhang, F.; Yang, C.; Zhang, C.; Luo, L. Factor and trend analysis of total-loss marine casualty using a fuzzy matter element method. Int. J. Disaster Risk Reduct. 2017, 24, 383–390. [Google Scholar] [CrossRef]
- Manish, A. Representing uncertainty about fuzzy membership grade. Soft Comput. A Fusion Found. Methodol. Appl. 2020, 24, 12691–12707. [Google Scholar]
- Mashunin, K.Y.; Mashunin, Y.K. Vector optimization with equivalent and priority criteria. Comput. Syst. Sci. Int. 2017, 56, 975–996. [Google Scholar] [CrossRef]
- Mashunin, K.Y.; Mashunin, Y.K. Simulating engineering systems under uncertainty and optimal decision making. Comput. Syst. Sci. Int. 2013, 52, 519–534. [Google Scholar] [CrossRef]







| Evaluation Indicators | Basis for Classification | ||||
|---|---|---|---|---|---|
| Grade 1 | Grade 2 | Grade 3 | Grade 4 | Grade 5 | |
| Rock lithology C1 | I | II | III | IV | V-VI |
| Buried depth C2/m | C2 < 20 | 20 ≤ C2 < 50 | 50 ≤ C2 < 200 | 200 ≤ C2 < 500 | C2 ≥ 500 |
| Annual rainfall C3/mm | ≥2000 | [1500, 2000) | [1000, 1500) | [500, 1000) | [0, 500) |
| Seepage C4/ [L·(min·10 m)−1] | C4 ≥ 125 | 100 ≤ C4 < 125 | 50 ≤ C4 < 100 | 25 ≤ C4 < 50 | C4 < 25 |
| Seismic disturbance C5 | Damage disturbance | Effective disturbance | Disturbance | Tiny disturbance | Minimal disturbance |
| Mean temperature in the coldest month C6/°C | C6 < −20 | −20 ≤ C6 < −15 | −15 ≤ C6 < −10 | −10 ≤ C6 < 0 | 0 ≤ C6 |
| Cold and antifreeze measures C7 1 | Bad effect | Less effective | Generally effective | Good effect | More effective |
| Drainage facilities C8 | Below proof | Eligible | Middle | Good | Excellent |
| Train track dynamic load effects C9 | Damage disturbance | Effective disturbance | Disturbance | Tiny disturbance | Minimal disturbance |
| Emergency Management Measures C10 | Bad effect | Less effective | Generally effective | Good effect | More effective |
| Evaluation Indicators | Basis for Classification | ||||
|---|---|---|---|---|---|
| Grade 1 | Grade 2 | Grade 3 | Grade 4 | Grade 5 | |
| C1 | 1 | 2 | 3 | 4 | 5 |
| C2/m | 0 | 20 | 50 | 200 | 500 |
| C3/mm | 2000 | 1500 | 1000 | 500 | 0 |
| C4/ [L·(min·10 m)−1] | 125 | 100 | 50 | 25 | 0 |
| C5 | 5 | 4 | 3 | 2 | 1 |
| C6/°C | 0 | 10 | 15 | 20 | 25 |
| C7 | 1 | 2 | 3 | 4 | 5 |
| C8 | 1 | 2 | 3 | 4 | 5 |
| C9 | 5 | 4 | 3 | 2 | 1 |
| C10 | 1 | 2 | 3 | 4 | 5 |
| j | C1 | C2 | C3 | C4 | C5 | C6 | C7 | C8 | C9 | C10 |
| ωj | 0.20 | 0.114 | 0.056 | 0.088 | 0.143 | 0.107 | 0.099 | 0.103 | 0.012 | 0.078 |
| Resilience Grade of Surrounding Rock System 1 | The Level of Resilience | The Range of Grades | Rank Difference |
|---|---|---|---|
| Grade 1 | Easy to damage; Low adaptability; Impossible to recover | [0, 0.2329) | 0.2329 |
| Grade 2 | Easier to damage; Low adaptability; Hard to recover | [0.2329, 0.4557) | 0.2228 |
| Grade 3 | General injury; Has certain adaptability; Can be restored | [0.4557, 0.6967) | 0.2410 |
| Grade 4 | More difficult to damage; Good adaptability; Recovery | [0.6967, 1) | 0.3033 |
| Grade 5 | It is difficult to damage; Excellent adaptability; Fast recovery | 1 |
| Evaluation Indicators | Practical Measurement Data | Standardized Data |
|---|---|---|
| Rock lithology C1 | V-VI | 1 |
| Buried depth C2/m | 60.3 | 0.1 |
| Annual rainfall C3/mm | 541.3 | 0.75 |
| Seepage C4/[L·(min·10 m)−1] | 142.36 | 0 |
| Seismic disturbance C5 | Tiny disturbance | 0.75 |
| Mean temperature in the coldest month C6/°C | −21 | 0 |
| Cold and antifreeze measures C7 | More effective | 1 |
| Drainage facilities C8 | Good | 0.75 |
| Train track dynamic load effects C9 | Effective disturbance | 0.5 |
| Emergency management measures C10 | More effective | 1 |
Disclaimer/Publisher’s Note: The statements, opinions and data contained in all publications are solely those of the individual author(s) and contributor(s) and not of MDPI and/or the editor(s). MDPI and/or the editor(s) disclaim responsibility for any injury to people or property resulting from any ideas, methods, instructions or products referred to in the content. |
© 2023 by the authors. Licensee MDPI, Basel, Switzerland. This article is an open access article distributed under the terms and conditions of the Creative Commons Attribution (CC BY) license (https://creativecommons.org/licenses/by/4.0/).
Share and Cite
Dong, S.; Li, S.; Yu, L.; Zhang, X.; Zhao, J. Overall Resilient Evaluation of Surrounding Rock of In-Service High-Speed Railway Tunnel Based on Information Fusion-Improved Fuzzy Matter-Element. Sustainability 2023, 15, 6048. https://doi.org/10.3390/su15076048
Dong S, Li S, Yu L, Zhang X, Zhao J. Overall Resilient Evaluation of Surrounding Rock of In-Service High-Speed Railway Tunnel Based on Information Fusion-Improved Fuzzy Matter-Element. Sustainability. 2023; 15(7):6048. https://doi.org/10.3390/su15076048
Chicago/Turabian StyleDong, Sihui, Shiqun Li, Lu Yu, Xinyu Zhang, and Jianbo Zhao. 2023. "Overall Resilient Evaluation of Surrounding Rock of In-Service High-Speed Railway Tunnel Based on Information Fusion-Improved Fuzzy Matter-Element" Sustainability 15, no. 7: 6048. https://doi.org/10.3390/su15076048
APA StyleDong, S., Li, S., Yu, L., Zhang, X., & Zhao, J. (2023). Overall Resilient Evaluation of Surrounding Rock of In-Service High-Speed Railway Tunnel Based on Information Fusion-Improved Fuzzy Matter-Element. Sustainability, 15(7), 6048. https://doi.org/10.3390/su15076048

