Comprehensive Evaluation on Urban Water Security Based on the Novel DPEBLR Concept Model and the Cloud Matter-Element Model: A Case Study of Chongqing, China
Abstract
1. Introduction
2. Methods
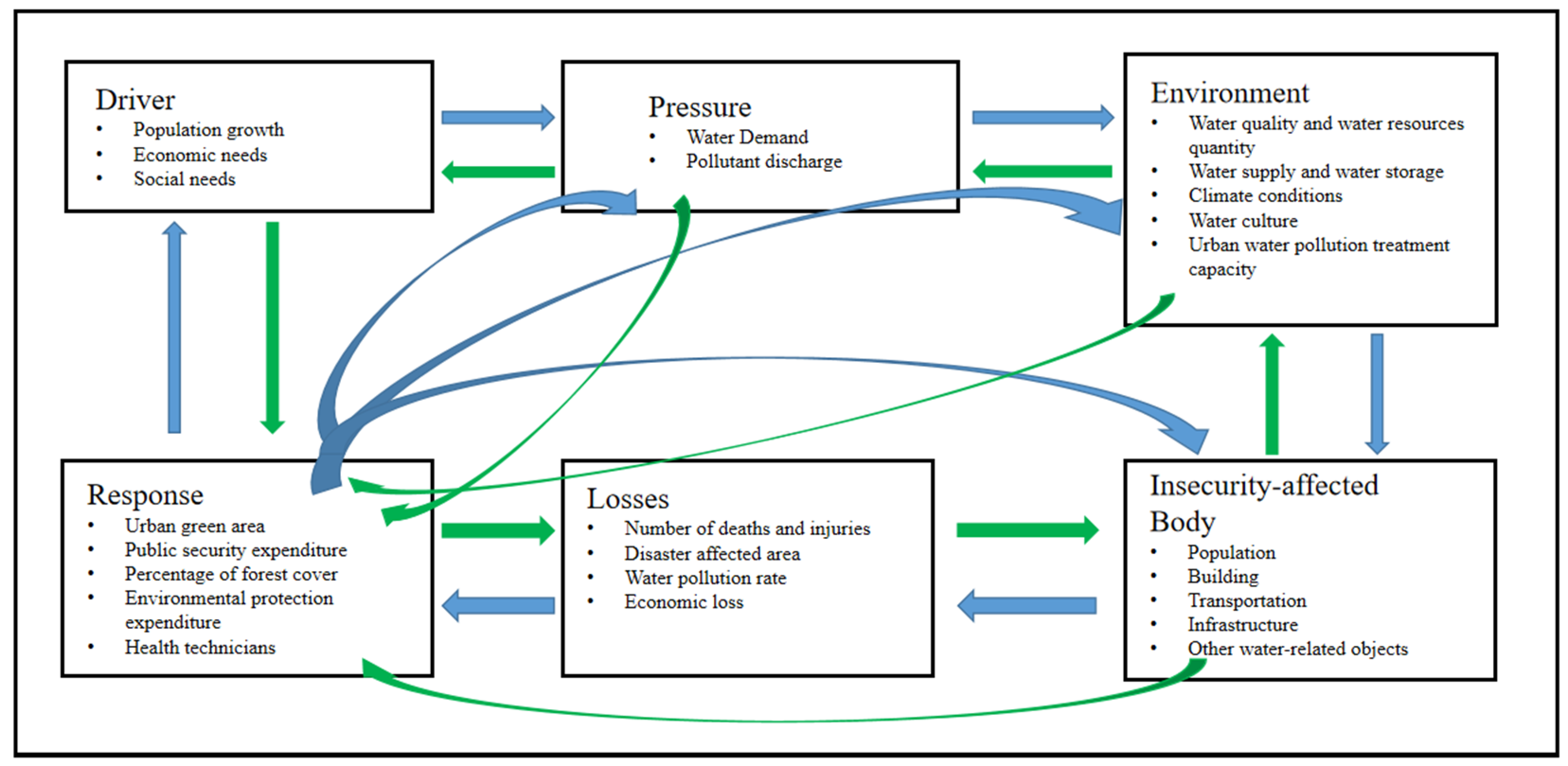
2.1. Presentation of the DPEBLR Conceptual Model
- Driver (D) refers to the potential causes of urban water security changes, such as population growth, economic growth, and social demands.
- Pressure (P) refers to the direct cause of changes in the state of urban water security, such as integrated water supply capacity, urban water consumption, and urban sewage discharge.
- Environment (E) includes natural factors and human factors. Natural factors such as climate conditions, drinking water quality, water quality, and water resources quantity; Human factors include water supply, water storage, and urban water pollution treatment capacity.
- The insecurity-affected body (B) is the bearer of urban water security problems, including population, housing, transportation, infrastructure, and other water-related objects.
- Loss (L) refers to casualties or economic losses caused by urban water security problems, such as direct economic losses caused by floods, the number of deaths, the number of people suffering from dry drinking water, and the affected area of crops.
- Response (R) refers to the countermeasures taken by human beings for urban water security.
2.2. Building the DPEBLR Evaluation Index System for Urban Water Security
2.3. Comprehensive Evaluation Method of the Cloud Matter Element Model
2.3.1. Urban Water Security Evaluation Index Weights Acquisition
AHP Method to Obtain Subjective Weights
Entropy Weighting Method to Obtain Subjective Weights
Game Theory to Obtain Combination Weights
2.3.2. The Cloud Matter-Element Model
Evaluation Criterion
The Cloud Matter Element Model Evaluation Process
2.3.3. The Comprehensive Urban Water Security Evaluation Process
3. Instance Validation
3.1. Research Area
3.2. Data
4. Results
4.1. Weight Calculation Results
4.2. Comprehensive Evaluation Results of Water Security in Chongqing
5. Discussion and Policy Suggestions
5.1. Discussion
5.2. Policy Suggestions
6. Conclusions
Author Contributions
Funding
Conflicts of Interest
Correction Statement
References
- Shi, Z.T.; Huang, Y.; Liu, X.Y. Research Progress and Tendency in Water Security and City Water Security. China Saf. Sci. J. 2008, 18, 20–27. [Google Scholar] [CrossRef]
- World Economic Forum. Global Risks 2013, 9th ed.; World Economic Forum: Geneva, Switzerland, 2014. [Google Scholar]
- Jin, C.L.; Gong, L. On the Lanzhou city water security assessment based on the pressure-state-response model. In Proceedings of the 2011 ICEE, Shanghai, China, 6–8 May 2011; pp. 52–55. [Google Scholar]
- Tian, T.; Xue, H.F. Study on Urban Water Safety Evaluation in Guangzhou City Under the Background of Urbanization. Yellow River 2019, 41, 51–57. [Google Scholar] [CrossRef]
- Romero-Lankao, P.; Gnatz, D.M. Conceptualizing urban water security in an urbanizing world. Curr. Opin. Environ. Sustain. 2016, 21, 45–51. [Google Scholar] [CrossRef]
- Aboelnga, H.T.; El-Naser, H.; Ribbe, L.; Frechen, F.B. Assessing Water Security in Water-Scarce Cities: Applying the Integrated Urban Water Security Index (IUWSI) in Madaba, Jordan. Water 2020, 12, 1299. [Google Scholar] [CrossRef]
- Chang, Y.J.; Zhu, D.M. Urban water security of china’s municipalities: Comparison, features and challenges. J. Hydrol. 2020, 587, 125023. [Google Scholar] [CrossRef]
- Zhu, D.M.; Chang, Y.J. Urban water security assessment in the context of sustainability and urban water management transitions: An empirical study in shanghai. J. Clean. Prod. 2020, 275, 122968. [Google Scholar] [CrossRef]
- Stanners, D. Europe’s environment: The dobris assessment. Environ. Policy Gov. 1995, 6, 30. [Google Scholar]
- Chang, I.S.; Zhao, M.D.; Chen, Y.L.; Guo, X.M.; Zhu, Y.; Wu, J.; Yuan, T. Evaluation on the integrated water resources management in China’s majorcities—Based on City Blueprint (R) Approach. J. Clean. Prod. 2020, 262, 121410. [Google Scholar] [CrossRef]
- United Nations University; Water, U.N (United Nations Water). Water Security & the Global Water Agenda—A Un-Water Analytical Brief; United Nations University: Bangkok, Thailand, 2013. [Google Scholar]
- Yin, W.X.; Yu, H.; Cui, S.J.; Wang, J.A. Review on methods for estimating the loss of life induced by heavy rain and floods. Prog. Geogr. 2016, 35, 148–158. [Google Scholar] [CrossRef]
- He, H.J.; Xing, R.; Han, K.; Yang, J. Environmental risk evaluation of overseas mining investment based on game theory and an extension matter element model. Sci. Rep. 2021, 11, 16364. [Google Scholar] [CrossRef]
- Wang, X.D.; Zheng, W.D.; Tian, W.; Gao, Y.M.; Wang, X.Z.; Tian, Y.Q.; Li, J.S.; Zhang, X.Y. Groundwater hydrogeochemical characterization and quality assessment based on integrated weight matter-element extension analysis in ningxia, upper yellow river, northwest china. Ecol. Indic. 2022, 135, 108525. [Google Scholar] [CrossRef]
- Tang, J.W.; Wang, D.; Ye, W.; Dong, B.; Yang, H.J. Safety Risk Assessment of Air Traffic Control System Based on the Game Theory and the Cloud Matter Element Analysis. Sustainability 2022, 14, 6258. [Google Scholar] [CrossRef]
- Guo, Q.J.; Amin, S.; Hao, Q.W.; Haas, O. Resilience assessment of safety system at subway construction sites applying analytic network process and extension cloud models. Reliab. Eng. Syst. Safe. 2020, 201, 106956. [Google Scholar] [CrossRef]
- Li, Q.F.; Wang, Z.P.; Lu, L.F.; Ma, Q. Construction risk evaluation of poor geological channels based on cloud model-improved ahp-matter-element theory. Sustainability 2021, 1, 9632. [Google Scholar] [CrossRef]
- Lu, Y.; Zhang, G.S.; Qi, J.; Huang, Y.L. Operational state assessment of cross-linked polyethylene power cable on the basis of an optimized cloud matter-element theory. Sustain. Energy Technol. Assess. 2021, 48, 101584. [Google Scholar] [CrossRef]
- Jin, C.L.; Gong, L. Urban water security assessment based on the pressure-state-response model. J. Saf. Environ. 2009, 9, 104–108. [Google Scholar]
- Dong, J.; Wang, D.X.; Liu, D.R.; Ainiwaer, P.; Nie, L.P. Operation health assessment of power market based on improved matter-element extension cloud model. Sustainability 2019, 11, 5470. [Google Scholar] [CrossRef]
- Wang, G.Y.; Li, D.Y.; Yao, Y.Y. Cloud Model and Granular Computing; Science Press: Beijing, China, 2012. [Google Scholar]
- Wang, J.S.; Diao, M.Z.; Yue, K.H. Optimization on pinch point temperature difference of orc system based on ahp-entropy method. Energy 2017, 141, 97–107. [Google Scholar] [CrossRef]
- Yang, B.; Lai, C.G.; Chen, X.H.; Wu, X.Q.; He, Y.H. Surface water quality evaluation based on a game theory-based cloud model. Water 2018, 10, 510. [Google Scholar] [CrossRef]
- Peng, T.; Deng, H.W.; Lin, Y.; Jin, Z.Y. Assessment on water resources carrying capacity in karst areas by using an innovative dpesbrm concept model and cloud model. Sci. Total Environ. 2021, 767, 144353. [Google Scholar] [CrossRef]
- Li, W.J.; Wang, Y.; Xie, S.Y.; Cheng, X. Coupling coordination analysis and spatiotemporal heterogeneity between urbanization and ecosystem health in chongqing municipality, china. Sci. Total Environ. 2021, 791, 148311. [Google Scholar] [CrossRef] [PubMed]
- China Statistical Yearbook, 2009–2019. Available online: http://www.stats.gov.cn/tjsj/ndsj/ (accessed on 15 August 2022).
- China Flood and Drought Prevention Bulletin, 2011–2019. Available online: http://www.mwr.gov.cn/sj/tjgb/zgshzhgb/ (accessed on 15 May 2022).
- Chongqing Statistical Yearbook, 2011–2019. Available online: http://tjj.cq.gov.cn/zwgk_233/tjnj/index.html (accessed on 15 May 2022).
- Chongqing Water Resources Bulletin, 2011–2019. Available online: http://slj.cq.gov.cn/zwgk_250/fdzdgknr/tjgb/szygb/list.html (accessed on 15 May 2022).
- Makarigakis, A.K.; Jimenez-Cisneros, B.E. UNESCO’s Contribution to Face Global Water Challenges. Water 2019, 11, 388. [Google Scholar] [CrossRef]
- Ji, Y.J.; Wu, J.H.; Wang, Y.H.; Elumalai, V.; Subramani, T. Seasonal Variation of Drinking Water Quality and Human Health Risk Assessment in Hancheng City of Guanzhong Plain, China. Expo. Health 2020, 12, 469–485. [Google Scholar] [CrossRef]
- Zhang, H.H.; Xu, L.; Huang, T.L.; Yan, M.M.; Liu, K.W.; Miao, Y.T.; He, H.Y.; Li, S.L.; Sekar, R. Combined effects of seasonality and stagnation on tap water quality: Changes in chemical parameters, metabolic activity and co-existence in bacterial community. J. Hazard. Mater. 2021, 403, 124018. [Google Scholar] [CrossRef] [PubMed]





| Target Layer | Criterion Layer | Indicator Layer | Type |
|---|---|---|---|
| Urban water security evaluation (A) | Driver (D) | GDP D1 (108 Yuan) | (+) |
| The natural growth rate of population D2 (%) | (−) | ||
| Per capita consumption expenditure of all residents D3 (Yuan) | (+) | ||
| Pressure (P) | Water consumption per 10,000 yuan GDP P4 (m3) | (−) | |
| Process water consumption P5 (108 m3) | (−) | ||
| Domestic water consumption P6 (108 m3) | (−) | ||
| Water consumption per capital P7 (m3/person) | (−) | ||
| Wastewater discharge volume P8 (108 Tons) | (−) | ||
| Chemical oxygen demand emissions P9 (104 Tons) | (−) | ||
| Environment (E) | Surface water resources E10 (108 m3) | (+) | |
| Quantity of groundwater resources E11 (108 m3) | (+) | ||
| Per capita water resources E12 (m3/person) | (+) | ||
| Water production modulus E13 (104 m3/km2) | (+) | ||
| Total water supply quantity E14 (108 m3) | (+) | ||
| Total volume of water storage E15 (108 m3) | (+) | ||
| Water consumption rate E16 (%) | (−) | ||
| Average annual rainfall E17 (mm) | (−) | ||
| Comprehensive production capacity of water supply E18 (104 m3/Day) | (+) | ||
| City daily sewage treatment capacity E19 (104 m3) | (+) | ||
| Drinking water quality compliance rate E20 (%) | (+) | ||
| Insecurity-affected Body (B) | Urban population density B21 (person/km2) | (−) | |
| Built-up area B22 (km2) | (−) | ||
| Length of pipes B23 (km) | (+) | ||
| Length of urban drainage pipeline B24 (104 km) | (+) | ||
| The total length of bus lines B25 (km) | (+) | ||
| Loss (L) | The direct economic loss of flood disaster L26 (108 Yuan) | (−) | |
| The death toll of flood disaster L27 (person) | (−) | ||
| Population in drinking water access difficulties because of drought L28 (104 person) | (−) | ||
| Areas affected by drought crops L29 (103 hm2) | (−) | ||
| Response (R) | Urban green area R30 (104 hm2) | (+) | |
| Public security expenditure R31 (104 Yuan) | (+) | ||
| Ecological and environmental water supplement R32 (108 m3) | (+) | ||
| Percentage of forest cover R33 (%) | (+) | ||
| Environmental protection expenditure R34 (108 Yuan) | (+) | ||
| Health technicians per 10,000 population R35 (person) | (+) |
| Indicator | I (Safer) | II (Safe) | III (Critical Safe) | IV (Unsafe) | V (Extremely Unsafe) |
|---|---|---|---|---|---|
| D1 | >25,000 | [20,000, 25,000) | [15,000, 20,000) | [10,000, 15,000) | <10,000 |
| D2 | <2 | [2, 3) | [3, 4) | [4, 5) | >5 |
| D3 | >30,000 | (25,000, 30,000] | (20,000, 15,000] | (15,000, 10,000] | <10,000 |
| P4 | <30 | [30, 40) | [40, 70) | [70, 100] | >100 |
| P5 | <50 | [50, 60) | [60, 70) | [70, 80) | >80 |
| P6 | <13 | [13, 14) | [14, 15) | [15, 16) | >16 |
| P7 | <200 | [200, 230) | [230, 260) | [260, 290) | >290 |
| P8 | <20 | [20, 22) | [22, 24) | [24, 26) | >26 |
| P9 | <5 | [5, 10) | [10, 20) | [20, 30) | >30 |
| E10 | >700 | [600, 700) | [500, 600) | [400, 500) | <400 |
| E11 | >120 | (110, 120] | (100, 110] | (90, 100] | <90 |
| E12 | >2000 | (1800, 2000] | (1600, 1800] | (1400, 1600] | <1400 |
| E13 | >90 | (80, 90] | (70, 80] | (60, 70] | <60 |
| E14 | >85 | (82, 85] | (76, 82] | (70, 76] | <70 |
| E15 | >55 | (50, 55] | (45, 50] | (40, 45] | <40 |
| E16 | <45 | [45, 50) | [50, 55) | [55, 60) | >60 |
| E17 | <500 | [500, 1000) | [1000, 1500) | [1500, 2000) | >2000 |
| E18 | >700 | (600, 700] | (500, 600] | (400, 500] | <400 |
| E19 | >400 | (350, 400] | (300, 350] | (250, 300] | <250 |
| E20 | >98 | (96, 98] | (94, 96] | (92, 94] | (92, 80] |
| B21 | <1000 | (1000, 1500] | (1500, 2000] | (2000, 2500] | >2500 |
| B22 | <1200 | (1200, 1500] | (1500, 1800] | (1800, 2100] | >2100 |
| B23 | >25,000 | (20,000, 25,000] | (15,000, 20,000] | (10,000, 15,000] | <10,000 |
| B24 | >2 | (1.8, 2] | (1.6, 1.8] | (1.4, 1.6] | <1.4 |
| B25 | >25,000 | (20,000, 25,000] | (15,000, 20,000] | (10,000, 15,000] | <10,000 |
| L26 | <10 | [10, 30) | [30, 50) | [50, 100) | >100 |
| L27 | <3 | [3, 10) | [10, 30) | [30, 50) | >50 (150) |
| L28 | <10 | [10, 50) | [50, 100) | [100, 150) | >150 (300) |
| L29 | <10 | [10, 50) | [50, 100) | [100, 150) | >150 (400) |
| R30 | >7 | (6, 7] | (5, 6] | (4, 5] | <4 |
| R31 | >240 | (200, 240] | (160, 200] | (120, 160] | <120 |
| R32 | >1.5 | (1.2, 1.5] | (0.9, 1.2] | (0.6, 0.9] | <0.6 |
| R33 | >50 | (48, 50] | (46, 48] | (44, 46] | <44 |
| R34 | >170 | (150, 170] | (130, 150] | (110, 130] | <110 |
| R35 | >70 | (60, 70] | (50, 60] | (40, 50] | <40 |
| Indicator | I (Safer) | II (Safe) | III (Critical Safe) | IV (Unsafe) | V (Extremely Unsafe) |
|---|---|---|---|---|---|
| D1 | (37,500, 9862.7, 200) | (22,500, 1972.54, 200) | (17,500, 1972.54, 200) | (12,500, 1972.54, 200) | (5000, 3845.08, 200) |
| D2 | (0, 1.578, 0.1) | (2.5, 0.395, 0.1) | (3.5, 0.395, 0.1) | (4.5, 0.395, 0.1) | (7.5, 1.973, 0.1) |
| D3 | (45,000, 11835.25, 200) | (27,500, 1972.54, 200) | (22,500, 1972.54, 200) | (17,500, 1972.54, 200) | (7500, 5917.63, 600) |
| P4 | (15, 11.835, 1) | (35, 3.945, 1) | (55, 11.835, 1) | (85, 11.835, 1) | (150, 39.451, 1) |
| P5 | (25, 19.725, 0.4) | (55, 3.945, 0.4) | (65, 3.945, 0.4) | (75, 3.945, 0.4) | (120, 31.561, 1.5) |
| P6 | (6.5, 5.129, 0.01) | (13.5, 0.395, 0.01) | (14.5, 0.395, 0.01) | (15.5, 0.395, 0.01) | (24, 6.312, 0.01) |
| P7 | (100, 78.902, 1.5) | (215, 11.835, 1.5) | (245, 11.835, 1.5) | (275, 11.835, 1.5) | (435, 114.407, 1.5) |
| P8 | (10, 7.890, 0.01) | (21, 0.789, 0.01) | (23, 0.789, 0.01) | (25, 0.789, 0.01) | (39, 10.257, 0.01) |
| P9 | (2.5, 1.973, 0.2) | (7.5, 1.973, 0.2) | (15, 3.945, 0.2) | (25, 3.945, 0.2) | (45, 11.835, 0.2) |
| E10 | (1050, 276.156, 5) | (650, 39.451, 5) | (550, 39.451, 5) | (450, 39.451, 5) | (200, 157.803, 5) |
| E11 | (180, 47.341, 0.5) | (115, 3.945, 0.5) | (105, 3.945, 0.5) | (95, 3.945, 0.5) | (45, 35.505, 0.5) |
| E12 | (3000, 788.989, 5) | (1900, 78.899, 5) | (1700, 78.899, 5) | (1500, 78.899, 5) | (700, 276.1559, 5) |
| E13 | (135, 35.505, 0.5) | (85, 3.945, 0.5) | (75, 3.945, 0.5) | (65, 3.945, 0.5) | (30, 23.669, 0.5) |
| E14 | (127.5, 33.533, 0.01) | (83.5, 1.1835, 0.01) | (79, 2.3671, 0.01) | (73, 2.3671, 0.01) | (35, 27.6156, 0.01) |
| E15 | (82.5, 21.698, 0.2) | (52.5, 1.9725, 0.2) | (47.5, 1.9725, 0.2) | (42.5, 1.9725, 0.2) | (20, 15.7803, 0.2) |
| E16 | (22.5, 17.7529, 0.3) | (47.5, 1.9725, 0.3) | (52.5, 1.9725, 0.3) | (57.5, 1.9725, 0.3) | (90, 23.6705, 0.3) |
| E17 | (250, 197.2542, 30) | (750, 197.2542, 30) | (1250, 197.2542, 30) | (1750, 197.2542, 30) | (3000, 789.0169, 30) |
| E18 | (1050, 276.1559, 6) | (650, 39.451, 6) | (550, 39.451, 6) | (450, 39.451, 6) | (200, 157.803, 6) |
| E19 | (600, 157.8034, 2) | (375, 19.7254, 2) | (325, 19.7254, 2) | (275, 19.7254, 2) | (125, 98.6271, 2) |
| E20 | (99, 0.789, 0.05) | (97, 0.789, 0.05) | (95, 0.789, 0.05) | (93, 0.789, 0.05) | (86, 4.7341, 0.05) |
| B21 | (500, 394.5084, 30) | (1250, 97.2542, 30) | (1750, 97.2542, 30) | (2250, 97.2542, 30) | (3750, 986.2711, 30) |
| B22 | (600, 473.4101, 20) | (1350, 118.3525, 20) | (1650, 118.3525, 20) | (1950, 118.3525, 20) | (3150, 828.4677, 20) |
| B23 | (37,500, 9862.7, 300) | (22,500, 1972.5, 300) | (17,500, 1972.5, 300) | (12,500, 1972.5, 300) | (5000, 3945.1, 300) |
| B24 | (3, 0.789, 0.01) | (1.9, 0.0789, 0.01) | (1.7, 0.0789, 0.01) | (1.5, 0.0789, 0.01) | (0.7, 0.5523, 0.01) |
| B25 | (37,500, 9862.7, 300) | (22,500, 1972.5, 300) | (17,500, 1972.5, 300) | (12,500, 1972.5, 300) | (5000, 3945.1, 300) |
| L26 | (5, 1.9725, 0.5) | (20, 7.8902, 0.5) | (40, 7.8902, 0.5) | (75, 19.7254, 0.5) | (150, 39.4508, 0.5) |
| L27 | (1.5, 1.1835, 0.1) | (6.5, 2.7616, 0.1) | (20, 7.8902, 0.1) | (40, 7.8902, 0.1) | (100, 39.4508, 0.1) |
| L28 | (5, 1.9725, 0.5) | (30, 15.7803, 0.5) | (75, 19.7254, 0.5) | (125, 19.7254, 0.5) | (225, 59.1763, 0.5) |
| L29 | (5, 1.9725, 0.5) | (30, 15.7803, 0.5) | (75, 19.7254, 0.5) | (125, 19.7254, 0.5) | (275, 98.6271, 0.5) |
| R30 | (10.5, 2.7616, 0.05) | (6.5, 0.3945, 0.05) | (5.5, 0.3945, 0.05) | (4.5, 0.3945, 0.05) | (2, 0.789, 0.05) |
| R31 | (360, 94.6820, 2) | (220, 15.7803, 2) | (180, 15.7803, 2) | (140, 15.7803, 2) | (60, 47.341, 2) |
| R32 | (2.25, 0.5918, 0.01) | (1.35, 0.1184, 0.01) | (1.05, 0.1184, 0.01) | (0.75, 0.1184, 0.01) | (0.3, 0.2368, 0.01) |
| R33 | (75, 19.7254, 0.01) | (49, 0.789, 0.01) | (47, 0.789, 0.01) | (45, 0.789, 0.01) | (22, 17.3584, 0.01) |
| R34 | (255, 67.0664, 1) | (160, 7.8902, 1) | (140, 7.8902, 1) | (120, 7.8902, 1) | (55, 43.3959, 1) |
| R35 | (105, 27.6156, 0.5) | (65, 3.945, 0.5) | (55, 3.945, 0.5) | (45, 3.945, 0.5) | (20, 15.7803, 0.5) |
| Indicator | 2019 | 2018 | 2017 | 2016 | 2015 | 2014 | 2013 | 2012 | 2011 |
|---|---|---|---|---|---|---|---|---|---|
| D1 | 23,605.8 | 21,588.8 | 20,066.3 | 18,023 | 16,040.5 | 14,623.8 | 13,027.6 | 11,595.4 | 10,161.2 |
| D2 | 2.91 | 3.48 | 3.91 | 4.53 | 3.86 | 3.62 | 3.6 | 4 | 3.17 |
| D3 | 20,774 | 19,248 | 17,898 | 16,385 | 15,140 | 13,811 | 12,600 | 11,468 | 10,263 |
| P4 | 32 | 38 | 40 | 44 | 50 | 56 | 66 | 72 | 87 |
| P5 | 59.2982 | 66.3301 | 61.1187 | 61.3079 | 63.2056 | 65.103 | 69.2068 | 68.7287 | 72.7787 |
| P6 | 15.9199 | 15.6567 | 15.2374 | 15.1086 | 14.8025 | 14.4369 | 13.8573 | 13.4439 | 13.3031 |
| P7 | 245 | 249 | 252 | 254 | 262 | 269 | 283 | 282 | 297 |
| P8 | 24.2073 | 24.5195 | 25.0693 | 24.8829 | 24.7178 | 24.977 | 24.2642 | 24.7039 | 25.2102 |
| P9 | 5.15 | 5.36 | 5.57 | 6.49 | 37.98 | 38.64 | 39.18 | 40.28 | 41.68 |
| E10 | 498.1 | 524.2 | 656.1 | 604.9 | 456.2 | 642.6 | 474.3 | 476.9 | 514.6 |
| E11 | 98.5 | 104 | 116.1 | 112.3 | 103.3 | 121.8 | 96.4 | 97.8 | 98.3 |
| E12 | 1600.1 | 1697.2 | 2142.9 | 1994.7 | 1518.7 | 2155.9 | 1603.9 | 1626.5 | 1773.3 |
| E13 | 60.45 | 63.62 | 79.63 | 73.41 | 55.36 | 77.98 | 57.57 | 57.87 | 62.45 |
| E14 | 76.4719 | 77.1959 | 77.4408 | 77.483 | 78.9802 | 80.4687 | 83.9066 | 82.936 | 86.7976 |
| E15 | 53.4793 | 55.8578 | 59.7778 | 54.8246 | 50.3225 | 60.5885 | 49.4209 | 51.4615 | 38.4217 |
| E16 | 55.88 | 55.79 | 55.37 | 54.93 | 54.01 | 51.18 | 49.49 | 50.08 | 47.66 |
| E17 | 1106.8 | 1134.8 | 1275.3 | 1236.8 | 1048.3 | 1270 | 1063.6 | 1080.6 | 1091.8 |
| E18 | 627.76 | 616.99 | 599.87 | 566.12 | 529.92 | 506.89 | 491.22 | 447.83 | 429.27 |
| E19 | 394.1 | 367.1 | 319 | 289.7 | 273.8 | 257.8 | 253.8 | 238.4 | 219.7 |
| E20 | 100 | 100 | 100 | 100 | 100 | 97.3 | 100 | 100 | 100 |
| B21 | 2012 | 2026 | 2017 | 1953 | 1904 | 1872 | 1847 | 1832 | 1830 |
| B22 | 1515 | 1497 | 1423 | 1351 | 1329 | 1231 | 1115 | 1052 | 1035 |
| B23 | 20,159 | 19,078 | 17,789 | 16,629 | 15,054 | 11,601 | 10,619 | 9534 | 8914 |
| B24 | 2.08 | 1.89 | 1.73 | 1.56 | 1.3 | 1.11 | 0.95 | 0.89 | 0.82 |
| B25 | 27,105 | 16,394 | 16,164 | 14,352 | 13,342 | 11,989 | 16,972 | 8828 | 8880 |
| L26 | 14.0 | 12.57 | 15.94 | 41.23 | 22.7 | 96.02 | 23.06 | 53.04 | 38.99 |
| L27 | 25 | 0 | 8 | 30 | 20 | 103 | 7 | 17 | 19 |
| L28 | 23.32 | 3.85 | 10.39 | 15.89 | 6.39 | 51.00 | 228.99 | 58.70 | 104.17 |
| L29 | 42.45 | 28.95 | 79.57 | 47.2 | 2.37 | 7.60 | 64.97 | 61.93 | 387.6 |
| R30 | 6.77 | 6.48 | 6.16 | 5.98 | 5.59 | 5.25 | 4.81 | 4.72 | 4.39 |
| R31 | 268.66 | 259.31 | 235.91 | 226.17 | 203.29 | 159.56 | 141.22 | 134.03 | 124.93 |
| R32 | 1.2538 | 1.2901 | 1.0847 | 1.0665 | 0.9721 | 0.9288 | 0.8425 | 0.7634 | 0.7158 |
| R33 | 50.1 | 48.3 | 45.4 | 46.5 | 45 | 43.1 | 42.1 | 41 | 39 |
| R34 | 172.95 | 160.19 | 154.95 | 136.2 | 140.73 | 105.51 | 114.55 | 128.69 | 100.81 |
| R35 | 72 | 67 | 62 | 59 | 55 | 52 | 42 | 45 | 36 |
| Indicator | AHP | Entropy Weight Method | Combination Weight | Criterion | Combination Weight |
|---|---|---|---|---|---|
| D1 | 0.0232 | 0.028 | 0.0247 | D | 0.0674 |
| D2 | 0.0129 | 0.018 | 0.0145 | ||
| D3 | 0.0284 | 0.028 | 0.0283 | ||
| P4 | 0.0604 | 0.019 | 0.0479 | P | 0.1808 |
| P5 | 0.0444 | 0.02 | 0.0370 | ||
| P6 | 0.0097 | 0.029 | 0.0155 | ||
| P7 | 0.0307 | 0.02 | 0.0275 | ||
| P8 | 0.0193 | 0.027 | 0.0216 | ||
| P9 | 0.0205 | 0.056 | 0.0313 | ||
| E10 | 0.0167 | 0.04 | 0.0237 | E | 0.2242 |
| E11 | 0.0186 | 0.048 | 0.0275 | ||
| E12 | 0.0278 | 0.038 | 0.0309 | ||
| E13 | 0.0286 | 0.04 | 0.0321 | ||
| E14 | 0.0308 | 0.044 | 0.0348 | ||
| E15 | 0.0138 | 0.015 | 0.0142 | ||
| E16 | 0.0075 | 0.025 | 0.0128 | ||
| E17 | 0.0041 | 0.031 | 0.0122 | ||
| E18 | 0.0061 | 0.027 | 0.0125 | ||
| E19 | 0.0118 | 0.033 | 0.0182 | ||
| E20 | 0.0025 | 0.012 | 0.0054 | ||
| B21 | 0.0358 | 0.036 | 0.0359 | B | 0.1081 |
| B22 | 0.0093 | 0.034 | 0.0168 | ||
| B23 | 0.0089 | 0.034 | 0.0165 | ||
| B24 | 0.0130 | 0.037 | 0.0202 | ||
| B25 | 0.0100 | 0.039 | 0.0188 | ||
| L26 | 0.0948 | 0.014 | 0.0703 | L | 0.2055 |
| L27 | 0.1101 | 0.012 | 0.0805 | ||
| L28 | 0.0445 | 0.013 | 0.0350 | ||
| L29 | 0.0231 | 0.012 | 0.0197 | ||
| R30 | 0.0163 | 0.027 | 0.0195 | R | 0.2131 |
| R31 | 0.0712 | 0.035 | 0.0602 | ||
| R32 | 0.0172 | 0.029 | 0.0207 | ||
| R33 | 0.0239 | 0.023 | 0.0236 | ||
| R34 | 0.0485 | 0.03 | 0.0429 | ||
| R35 | 0.0556 | 0.024 | 0.0460 |
| Year | Comprehensive Membership Degree | Evaluation Result | ||||
|---|---|---|---|---|---|---|
| I (Safer) | II (Safe) | III (Critical Safe) | IV (Unsafe) | V (Extremely Unsafe) | ||
| 2019 | 0.0470 | 0.0585 | 0.0440 | 0.0259 | 0.0213 | II |
| 2018 | 0.0539 | 0.0660 | 0.0513 | 0.0209 | 0.0194 | II |
| 2017 | 0.0403 | 0.0835 | 0.0581 | 0.0182 | 0.0183 | II |
| 2016 | 0.0332 | 0.0470 | 0.0915 | 0.0318 | 0.0237 | III |
| 2015 | 0.0313 | 0.0304 | 0.0929 | 0.0380 | 0.0320 | III |
| 2014 | 0.0290 | 0.0162 | 0.0632 | 0.0384 | 0.0547 | III |
| 2013 | 0.0194 | 0.0430 | 0.0397 | 0.0667 | 0.0510 | IV |
| 2012 | 0.0197 | 0.0164 | 0.0555 | 0.0760 | 0.0474 | IV |
| 2011 | 0.0183 | 0.0091 | 0.0498 | 0.0598 | 0.0606 | V |
Publisher’s Note: MDPI stays neutral with regard to jurisdictional claims in published maps and institutional affiliations. |
© 2022 by the authors. Licensee MDPI, Basel, Switzerland. This article is an open access article distributed under the terms and conditions of the Creative Commons Attribution (CC BY) license (https://creativecommons.org/licenses/by/4.0/).
Share and Cite
Deng, H.; Song, X.; Li, C.; Li, Y.; Diao, H.; Xu, J. Comprehensive Evaluation on Urban Water Security Based on the Novel DPEBLR Concept Model and the Cloud Matter-Element Model: A Case Study of Chongqing, China. Water 2022, 14, 3486. https://doi.org/10.3390/w14213486
Deng H, Song X, Li C, Li Y, Diao H, Xu J. Comprehensive Evaluation on Urban Water Security Based on the Novel DPEBLR Concept Model and the Cloud Matter-Element Model: A Case Study of Chongqing, China. Water. 2022; 14(21):3486. https://doi.org/10.3390/w14213486
Chicago/Turabian StyleDeng, Hongwei, Xiaojie Song, Changshun Li, Yanyan Li, Hu Diao, and Jingbo Xu. 2022. "Comprehensive Evaluation on Urban Water Security Based on the Novel DPEBLR Concept Model and the Cloud Matter-Element Model: A Case Study of Chongqing, China" Water 14, no. 21: 3486. https://doi.org/10.3390/w14213486
APA StyleDeng, H., Song, X., Li, C., Li, Y., Diao, H., & Xu, J. (2022). Comprehensive Evaluation on Urban Water Security Based on the Novel DPEBLR Concept Model and the Cloud Matter-Element Model: A Case Study of Chongqing, China. Water, 14(21), 3486. https://doi.org/10.3390/w14213486

