Sign in to use this feature.

Years

Between: -

Subjects

remove_circle_outline
remove_circle_outline
remove_circle_outline
remove_circle_outline
remove_circle_outline
remove_circle_outline
remove_circle_outline

Journals

remove_circle_outline
remove_circle_outline
remove_circle_outline
remove_circle_outline

Article Types

Countries / Regions

remove_circle_outline
remove_circle_outline
remove_circle_outline

Search Results (545)

Search Parameters:
Keywords = FoxO signaling

Order results
Result details
Results per page
Select all
Export citation of selected articles as:
29 pages, 2399 KB  
Systematic Review
Genomic Insights into Abdominal and Intramuscular Fat Deposition in Chickens and Their Implications for Productivity Traits: A Systematic Review
by Olga Kochetova, Gulnaz Korytina, Yanina Timasheva, Irina Gilyazova, Askar Akhmetshin, Gulshat Abdeeva, Alexandra Karunas, Elza Khusnutdinova and Oleg Gusev
Animals 2026, 16(2), 260; https://doi.org/10.3390/ani16020260 - 15 Jan 2026
Abstract
Abdominal fat deposition in chickens significantly impacts production efficiency and is influenced by complex genetic and molecular mechanisms. This review summarizes current genomic and transcriptomic research on the regulation of adipogenesis and fat accumulation in chickens, highlighting key genes and loci identified through [...] Read more.
Abdominal fat deposition in chickens significantly impacts production efficiency and is influenced by complex genetic and molecular mechanisms. This review summarizes current genomic and transcriptomic research on the regulation of adipogenesis and fat accumulation in chickens, highlighting key genes and loci identified through genome-wide association studies as well as other candidates involved in lipogenesis, lipolysis, and transcriptional regulation. Major metabolic pathways, including MAPK, AMPK, PI3K/AKT/mTOR, TGFβ1/Smad3, FoxO, JAK–STAT, Wnt/β-catenin, and Sonic Hedgehog signaling, are examined for their roles in fat deposition. The regulatory functions of non-coding RNAs, including microRNAs, long non-coding RNAs, and circular RNAs, are discussed, focusing on their interactions with target mRNAs and signaling networks that control lipid metabolism, adipocyte differentiation, and energy balance. Integrating insights from both avian and human studies, this review emphasizes the molecular mechanisms underlying adipogenesis and highlights potential strategies for genetic selection aimed at reducing excessive abdominal fat and improving poultry productivity. Full article
(This article belongs to the Section Animal Genetics and Genomics)
Show Figures

Figure 1

23 pages, 7165 KB  
Article
The Influence of Acute Cold Stress on Intestinal Health of the Juvenile Chinese Soft-Shelled Turtle (Pelodiscus sinensis)
by Xiaona Ma, Qing Shi, Zhen Dong, Chen Chen, Junxian Zhu, Xiaoli Liu, Xiaoyou Hong, Chengqing Wei, Xinping Zhu, Weijia Song, Wei Li and Liqin Ji
Animals 2026, 16(2), 256; https://doi.org/10.3390/ani16020256 - 14 Jan 2026
Abstract
Sharp declines in temperature pose a significant risk for mass mortality events in the Chinese soft-shelled turtle (Pelodiscus sinensis). To assess the effects of acute cold stress on intestinal health, turtles were exposed to temperatures of 28 °C (control), 14 °C, [...] Read more.
Sharp declines in temperature pose a significant risk for mass mortality events in the Chinese soft-shelled turtle (Pelodiscus sinensis). To assess the effects of acute cold stress on intestinal health, turtles were exposed to temperatures of 28 °C (control), 14 °C, and 7 °C for 1, 2, 4, 8, and 16 days. The results showed that acute cold stress at 14 °C and 7 °C induced time-dependent alterations in intestinal morphology and histopathology. The damage was more severe at 7 °C, characterized by inflammatory cell infiltration, lymphoid hyperplasia, and extensive detachment and necrosis across the villi, muscle layer, and submucosa. 16S rDNA sequencing revealed significant shifts in intestinal microbiota composition in the 7 °C group, dominated by Helicobacter and Citrobacter. Transcriptomic analysis identified differentially expressed genes (DEGs) that respond to acute cold stress and are involved in the Toll-like receptor signaling pathway (Tlr2, Tlr4, Tlr5, Tlr7, and Tlr8), the NOD-like receptor signaling pathway (Traf6, Traf2, Casr, Rnasel, Pstpip1, Plcb2, Atg5, and Mfn2), apoptosis (Tuba1c, Ctsz, Ctsb, Kras, Hras, Pik3ca, Bcl2l11, Gadd45a, Pmaip1, Ddit3, and Fos), and the p53 signaling pathway (Serpine1, Sesn2, Ccng2, Igf1, Mdm2, Gadd45a, Pmaip1, and Cdkn1a). Metabolomic profiling highlighted differentially expressed metabolites (DEMs) that cope with acute cold stress, such as organic acids (oxoglutaric acid, L-aspartic acid, fumaric acid, DL-malic acid, and citric acid) and amino acids (including L-lysine, L-homoserine, and allysine). The integrated analysis of DEGs and DEMs underscored three key pathways modulated by acute cold stress: linoleic acid metabolism, neuroactive ligand–receptor interaction, and the FoxO signaling pathway. This study provides a comprehensive evaluation of intestinal health in Chinese soft-shelled turtles under acute cold stress and elucidates the underlying mechanisms. Full article
Show Figures

Figure 1

30 pages, 711 KB  
Review
A Systematic Review on GLP-1 Receptor Agonists in Reproductive Health: Integrating IVF Data, Ovarian Physiology and Molecular Mechanisms
by Charalampos Voros, Fotios Chatzinikolaou, Ioannis Papapanagiotou, Spyridon Polykalas, Despoina Mavrogianni, Aristotelis-Marios Koulakmanidis, Diamantis Athanasiou, Vasiliki Kanaka, Kyriakos Bananis, Antonia Athanasiou, Aikaterini Athanasiou, Georgios Papadimas, Charalampos Tsimpoukelis, Dimitrios Vaitsis, Athanasios Karpouzos, Maria Anastasia Daskalaki, Nikolaos Kanakas, Marianna Theodora, Nikolaos Thomakos, Panagiotis Antsaklis, Dimitrios Loutradis and Georgios Daskalakisadd Show full author list remove Hide full author list
Int. J. Mol. Sci. 2026, 27(2), 759; https://doi.org/10.3390/ijms27020759 - 12 Jan 2026
Viewed by 204
Abstract
Women of reproductive age, especially those with polycystic ovarian syndrome (PCOS), often use glucagon-like peptide-1 receptor agonists (GLP-1RAs) to improve their metabolic functions. A growing body of evidence suggests that GLP-1R signaling may directly affect ovarian physiology, influencing granulosa cell proliferation, survival pathways, [...] Read more.
Women of reproductive age, especially those with polycystic ovarian syndrome (PCOS), often use glucagon-like peptide-1 receptor agonists (GLP-1RAs) to improve their metabolic functions. A growing body of evidence suggests that GLP-1R signaling may directly affect ovarian physiology, influencing granulosa cell proliferation, survival pathways, and steroidogenic production, in addition to its systemic metabolic effects. Nonetheless, there is a limited comprehension of the molecular mechanisms that regulate these activities and their correlation with menstrual function, reproductive potential, and assisted reproduction. This comprehensive review focuses on ovarian biology, granulosa cell signaling networks, steroidogenesis, and translational fertility outcomes, integrating clinical, in vivo, and in vitro information to elucidate the effects of GLP-1 receptor agonists on reproductive health. We conducted a thorough search of PubMed, Scopus, and Web of Science for randomized trials, prospective studies, animal models, and cellular experiments evaluating the effects of GLP-1RA on reproductive or ovarian outcomes, in accordance with PRISMA criteria. The retrieved data included metabolic changes, androgen levels, monthly regularity, ovarian structure, granulosa cell growth and death, FOXO1 signaling, FSH-cAMP-BMP pathway activity, and fertility or IVF results. Clinical trials shown that GLP-1 receptor agonists improve menstrual regularity, decrease body weight and central adiposity, increase sex hormone-binding globulin levels, and lower free testosterone in overweight and obese women with PCOS. Liraglutide, when combined with metformin, significantly improved IVF pregnancy rates, whereas exenatide increased natural conception rates. Mechanistic studies demonstrate that GLP-1R activation affects FOXO1 phosphorylation, hence promoting granulosa cell proliferation and anti-apoptotic processes. Incretin signaling altered steroidogenesis by reducing the levels of StAR, P450scc, and 3β-HSD, so inhibiting FSH-induced progesterone synthesis, while simultaneously enhancing BMP-Smad signaling. Animal studies demonstrated both beneficial (enhanced follicular growth, anti-apoptotic effects) and detrimental results (oxidative stress, granulosa cell death, uterine inflammation), indicating a context- and dose-dependent response. GLP-1 receptor agonists influence female reproductive biology by altering overall physiological processes and specifically impacting the ovaries via FOXO1 regulation, steroidogenic enzyme expression, and BMP-mediated FSH signaling. Preliminary clinical data indicate improved reproductive function in PCOS, as seen by increased pregnancy rates in both natural and IVF cycles; nevertheless, animal studies reveal a potential risk of ovarian and endometrial damage. These results highlight the need for controlled human research to clarify reproductive safety, molecular pathways, and optimum therapy timing, particularly in non-PCOS patients and IVF settings. Full article
(This article belongs to the Special Issue Molecular Research on Reproductive Physiology and Endocrinology)
Show Figures

Figure 1

22 pages, 2583 KB  
Article
Chronic Resistance Exercise Combined with Nutrient Timing Enhances Skeletal Muscle Mass and Strength While Modulating Small Extracellular Vesicle miRNA Profiles
by Dávid Csala, Zoltán Ádám, Zoltán Horváth-Szalai, Balázs Sebesi, Kitti Garai, Krisztián Kvell and Márta Wilhelm
Biomedicines 2026, 14(1), 127; https://doi.org/10.3390/biomedicines14010127 - 8 Jan 2026
Viewed by 381
Abstract
Background: The anabolic window hypothesis suggests a limited post-exercise period for optimal nutrient uptake and utilization. Prior research indicates that miRNAs in extracellular vesicles (EVs) may regulate post-exercise adaptation by influencing protein synthesis. This study aimed to examine the effects of resistance [...] Read more.
Background: The anabolic window hypothesis suggests a limited post-exercise period for optimal nutrient uptake and utilization. Prior research indicates that miRNAs in extracellular vesicles (EVs) may regulate post-exercise adaptation by influencing protein synthesis. This study aimed to examine the effects of resistance exercise (RE) on physiological parameters and the expression and function of miRNAs transported in EVs. Methods: Twenty resistance-trained male participants (22 ± 2 years) completed a five-week RE program designed for hypertrophy. They consumed maltodextrin and whey protein based on assigned nutrient timing: immediately post-exercise (AE), three hours post-exercise (AE3), or no intake (CTRL). Body composition and knee extensor strength were assessed. Small EVs were isolated and then validated via three methods. Nanoparticle tracking analysis determined EV concentration and size, followed by pooled miRNA profiling and signaling pathway analysis. Results: Skeletal muscle mass significantly increased in AE (p = 0.001, g = 2) and AE3 (p = 0.028, g = 1), and it was higher in AE compared to CTRL (p = 0.013, η2 = 0.41), while knee extensor strength improved only in AE (p = 0.032, g = 0.9). Body fat percentage significantly decreased in all groups, AE (p = 0.005, g = 1.5), AE3 (p = 0.024, g = 1), and CTRL (p = 0.005, g = 1.7). Vesicle concentration significantly increased in the AE group (p = 0.043, r = 0.7), while it decreased in the CTRL group (p = 0.046, r = 0.8). Distinct miRNA expression profiles emerged post-intervention: 20 miRNAs were upregulated in AE, while 13 in AE3 and 15 in CTRL were downregulated. Conclusions: Nutrient timing influences training adaptation but is not more critical than total macronutrient intake. Changes in EV-transported miRNAs may regulate anabolic processes via the PI3K-AKT-mTOR and FoxO pathways through PTEN regulation. Full article
(This article belongs to the Special Issue MicroRNA and Its Role in Human Health, 2nd Edition)
Show Figures

Figure 1

17 pages, 1837 KB  
Review
Studies of Foxo1 over the Past 25 Years: Mechanisms of Insulin Resistance and Glucose Dysregulation
by Wanbao Yang, Jeffrey Guo, Jianxun Song and Shaodong Guo
Cells 2026, 15(2), 109; https://doi.org/10.3390/cells15020109 - 8 Jan 2026
Viewed by 194
Abstract
Forkhead box protein O1 (Foxo1) is an insulin-suppressed transcription factor that governs multiple biological processes, including cell proliferation, apoptosis, autophagy, mitochondrial function, and energy metabolism. Over the past 25 years, Foxo1 has evolved from a liner insulin effector to a pleiotropic integrator of [...] Read more.
Forkhead box protein O1 (Foxo1) is an insulin-suppressed transcription factor that governs multiple biological processes, including cell proliferation, apoptosis, autophagy, mitochondrial function, and energy metabolism. Over the past 25 years, Foxo1 has evolved from a liner insulin effector to a pleiotropic integrator of systemic metabolic stress during obesity and aging. Foxo1 integrates hormonal signals with energy balance and plays a central role in glucose and lipid metabolism, organ homeostasis, and immune responses. Given its pleiotropic functions, therapeutic targeting of Foxo1 pathway will require a nuanced, context-specific approach. Here, we reviewed key advances in Foxo1 studies over the past 25 years, including multi-hormonal control of Foxo1 activity, Foxo1-mediated inter-organ crosstalk, immune modulation, and contributions to aging-associated pathologies. Understanding the regulation of Foxo1 and its pleiotropic function across multiple tissues will advance insight into the pathogenesis of metabolic diseases and promote the translation potential of Foxo1 signaling manipulation for the treatment of metabolic disorders, including insulin resistance and type 2 diabetes. Full article
Show Figures

Figure 1

20 pages, 6829 KB  
Article
Polyphyllin II Triggers Pyroptosis in Hepatocellular Carcinoma via Modulation of the ROS/NLRP3/Caspase-1/GSDMD Axis
by Huating Huang, Boran Ni, Qi Chen, Wenqi Wang, Zishuo Guo, Nan Wang, Rui Chen, Xingbin Yin, Changhai Qu, Jian Ni and Xiaoxv Dong
Antioxidants 2026, 15(1), 75; https://doi.org/10.3390/antiox15010075 - 6 Jan 2026
Viewed by 260
Abstract
Pyroptosis is a type of programmed cell death (PCD) with pro-inflammatory properties, which is characterized by the swelling with bubbles and the release of LDH and inflammatory cell cytokines. Polyphyllin II (PPII) is the main active ingredient of the Chinese herb Rhizoma Paridis [...] Read more.
Pyroptosis is a type of programmed cell death (PCD) with pro-inflammatory properties, which is characterized by the swelling with bubbles and the release of LDH and inflammatory cell cytokines. Polyphyllin II (PPII) is the main active ingredient of the Chinese herb Rhizoma Paridis and has been proven to exert high efficacy against a variety of malignant tumors. At present, the anti-tumor research on PPII mainly focuses on apoptosis that is an anti-inflammatory type of PCD, but other potential modes of death cell death and mechanisms of PPII remain to be discovered. Here, we first found that PPII could effectively inhibit the growth of hepatocellular carcinoma (HCC) cells via pyroptosis. After treatment with PPII, the morphology of swelling with bubbles and the formation of pores in the cell membrane in HCC cells were observed, and LDH and cell cytokines (IL-1β, IL-18, IL-6, TNF-α, IFN-β, and IFN-γ) were released. Furthermore, the flow cytometry results showed that PPII could activate oxidative stress by increasing Ca2+ influx, thereby promoting the production of ROS to exert anti-tumor effects. RNA sequencing revealed that pyroptosis is closely linked to several signaling pathways, including the MAPK, TNF, Rap1, mTOR, and FoxO pathways, as well as the PD-L1 expression and PD-1 checkpoint pathway. An in vivo study demonstrated that PPII treatment suppressed liver tumor growth in mice by pyroptosis in a dose-dependent manner, and it showed no obvious side effects within a certain range. The Western blot results of tumor tissues revealed that the pyroptosis effect of PPII on liver cancer was associated with the activation of the NLRP3/Caspase1/GSDMD pathway, which upregulates the expression of NLRP3, Cleaved-Caspase 1, GSDMD-N, IL-1β, and IL-18 proteins and downregulates the expression of pro-Caspase 1 and GSDMD proteins. In summary, our findings revealed the pyroptosis effect and mechanism of PPII in HCC cells in vitro and in vivo, suggesting that PPII may be used as a potential pyroptosis inducer for HCC treatment in the future. Full article
Show Figures

Figure 1

22 pages, 858 KB  
Review
The Genetic and Epigenetic Architecture of Keratoconus: Emerging Pathways and Clinical Implications
by Francesco Cappellani, Matteo Capobianco, Federico Visalli, Cosimo Mazzotta, Fabiana D’Esposito, Daniele Tognetto, Caterina Gagliano and Marco Zeppieri
Genes 2026, 17(1), 66; https://doi.org/10.3390/genes17010066 - 6 Jan 2026
Viewed by 232
Abstract
Background: Keratoconus (KC) is a progressive corneal ectasia and a leading cause of corneal transplantation in young adults. Once regarded as a biomechanical disorder, KC is now recognized as a complex disease driven by genetic predisposition, epigenetic modulation, and environmental triggers. Advances in [...] Read more.
Background: Keratoconus (KC) is a progressive corneal ectasia and a leading cause of corneal transplantation in young adults. Once regarded as a biomechanical disorder, KC is now recognized as a complex disease driven by genetic predisposition, epigenetic modulation, and environmental triggers. Advances in genomics and transcriptomics have begun to elucidate the molecular mechanisms underlying corneal thinning and ectasia. Objectives: This review synthesizes two decades of evidence on the genetic and epigenetic architecture of keratoconus, highlights key molecular pathways implicated by these findings, and discusses translational implications for early diagnosis, risk prediction, and novel therapeutic strategies. Methods: A narrative review was conducted of peer-reviewed human, animal, and in vitro studies published from 2000 to 2025, with emphasis on genome-wide association studies (GWAS), sequencing data, methylation profiling, and non-coding RNA analyses. Findings were integrated with functional studies linking genetic variation to molecular and biomechanical phenotypes. Results: Genetic studies consistently implicate loci such as ZNF469, COL5A1, LOX, HGF, FOXO1, and WNT10A, alongside rare variants in Mendelian syndromes (e.g., brittle cornea syndrome, Ehlers–Danlos spectrum). Epigenetic research demonstrates altered DNA methylation, dysregulated microRNAs (e.g., MIR184, miR-143, miR-182), and aberrant lncRNA networks influencing extracellular matrix remodeling, collagen cross-linking, oxidative stress, and inflammatory signaling. Gene–environment interactions, particularly with eye rubbing and atopy, further shape disease expression. Translational progress includes polygenic risk scores, tear-based biomarkers, and early preclinical studies using RNA-based approaches (including siRNA and antisense oligonucleotides targeting matrix-degrading and profibrotic pathways) and proof-of-concept gene-editing strategies demonstrated in corneal cell and ex vivo models. Conclusions: Keratoconus arises from the convergence of inherited genomic risk, epigenetic dysregulation, and environmental stressors. Integrating multi-omic insights into clinical practice holds promise for earlier detection, precision risk stratification, and development of targeted therapies that move beyond biomechanical stabilization to disease modification. Full article
(This article belongs to the Section Epigenomics)
Show Figures

Figure 1

32 pages, 5791 KB  
Article
Metabolomics and Transcriptomics Reveal the Effects of Fermented Lycium barbarum (Goji) Berry Residue on Muscle Nutrition and Flavor Quality in Fattening Tan Sheep
by Cong Zhan, Meng Li, Dan Li, Pan Li, Qiming Zhang, Mirou Wu, Guowei Zhong and Xiaochun Xu
Metabolites 2026, 16(1), 39; https://doi.org/10.3390/metabo16010039 - 1 Jan 2026
Viewed by 419
Abstract
Background/Objectives: In the context of increasing consumer demand for high-quality meat, this study aimed to evaluate the effects of 4% fermented goji berry residue supplementation on meat quality and flavor characteristics in finishing Tan sheep. Methods: Thirty-six male lambs were randomly assigned to [...] Read more.
Background/Objectives: In the context of increasing consumer demand for high-quality meat, this study aimed to evaluate the effects of 4% fermented goji berry residue supplementation on meat quality and flavor characteristics in finishing Tan sheep. Methods: Thirty-six male lambs were randomly assigned to a control and FGB group and fed for 68 days. Results: FGB supplementation significantly enhanced Longissimus Dorsi (LD) brightness (L*), redness (a*), and crude protein content, while reducing crude fat (p < 0.05). Amino acid analysis revealed significant increases in lysine, methionine, histidine, glycine, proline, arginine, cysteine, and total sweet-tasting amino acids in the FGB group (p < 0.05). Lactate and inosine monophosphate (IMP) levels were significantly elevated, whereas hypoxanthine levels decreased (p < 0.05). Metabolomics identified 189 metabolites, with 12 differentially expressed, mainly enriched in butanoate metabolism, glycolysis/gluconeogenesis, PI3K-Akt, and HIF-1 signaling pathways. Transcriptomics revealed 382 differentially expressed genes, including key regulators of lipid metabolism (FOXO1, SLC2A4, LPIN1, IGF1, SPP1) and amino acid metabolism (COL3A1, GLUL, PSMC1). Conclusions: Fermented goji residue altered amino acid and lipid metabolism in the LD muscle of Tan sheep, affecting meat quality and flavor traits. However, effects on color (L*, a*, b*), protein content, and shear force varied across the four muscles studied, indicating that responses to supplementation are muscle-specific. These findings offer a sustainable strategy for improving meat quality and provide insights into the molecular mechanisms underlying flavor development in ruminants. Full article
(This article belongs to the Section Animal Metabolism)
Show Figures

Graphical abstract

18 pages, 4707 KB  
Article
Aging Rewires Neuronal Metabolism, Exacerbating Cell Death After Ischemic Stroke: A Hidden Reason for the Failure of Neuroprotection
by Matvey Vadyukhin, Vladimir Shchekin, Petr Shegai, Andrey Kaprin and Grigory Demyashkin
Int. J. Mol. Sci. 2026, 27(1), 81; https://doi.org/10.3390/ijms27010081 - 21 Dec 2025
Viewed by 346
Abstract
Aging profoundly modifies neuronal responses to ischemia. We aimed to define age-dependent features of neuronal metabolism and cell death after ischemic stroke by assessing NeuN, NSE, and Caspase-3 in human cortical neurons and by comparing transcriptional activity within PI3K/Akt/mTOR and PI3K/Akt/FOXO3a pathways across [...] Read more.
Aging profoundly modifies neuronal responses to ischemia. We aimed to define age-dependent features of neuronal metabolism and cell death after ischemic stroke by assessing NeuN, NSE, and Caspase-3 in human cortical neurons and by comparing transcriptional activity within PI3K/Akt/mTOR and PI3K/Akt/FOXO3a pathways across age groups. The aim of this study was to determine age-dependent features of neuronal metabolism and cellular degradation in ischemic stroke based on immunohistochemical assessment of NeuN, NSE, and Caspase-3 markers in human cerebral cortex neurons, as well as to conduct a comparative analysis of gene expression in the PI3K/Akt/mTOR and PI3K/Akt/FOXO3a signaling pathways involved in the regulation of neuronal survival and apoptosis. For the investigation, frontal cortex autopsies from patients with ischemic stroke (n = 154; “young”, “middle” and “elderly”; death ≤7 days post-onset) were examined. Histology (hematoxylin–eosin) and Nissl staining were used for morphology and neuron counts. Multiplex immunofluorescence (NeuN, NSE, Caspase-3) quantified metabolically active and apoptotic neurons, and the percentage of Caspase-3+ among NeuN+ cells was calculated. qRT-PCR measured PIK3CA, AKT2, MTOR, and FOXO3A expression in the infarct border zone. Based on our results, neuronal density and NeuN/NSE expression declined with aging, and the fraction of Caspase-3+ among NeuN+ neurons in the penumbra rose (young 42%, middle 82%, elderly 89%). Morphologically “intact” penumbral neurons frequently lacked NeuN/NSE, revealing covert dysfunction. Young brains showed balanced activation of PI3K/Akt/mTOR and PI3K/Akt/FOXO3a, whereas elderly brains exhibited reduced Akt/mTOR activity with FOXO3A predominance, consistent with pro-apoptotic, inflammatory, and dysregulated autophagic signaling. Thus, aging markedly reduces neuronal metabolic activity and increases apoptotic death in the infarct border zone after ischemic stroke. In older patients, there is an almost complete loss of NeuN and NSE expression in penumbral neurons with robust activation of the caspase cascade, whereas younger patients retain a pool of metabolically active neurons. Age-dependent dysregulation of PI3K/Akt signaling—characterized by FOXO3a hyperactivation and mTOR suppression—further promotes apoptosis and dysregulated autophagy. These changes likely underlie the limited efficacy of standard neuroprotection in ischemic stroke and support the need for age-tailored neurotropic therapy aimed at enhancing pro-survival pathways within the infarct border zone. Full article
Show Figures

Figure 1

22 pages, 8092 KB  
Article
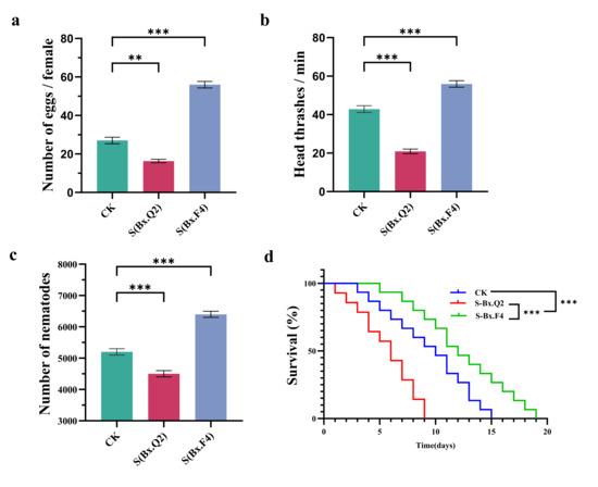
Effects of Dominant Associated Bacteria Agrobacterium radiobacter Bx.F4 and Delftia tsuruhatensis Bx.Q2 on the Physiological Traits of Bursaphelenchus xylophilus: Insights from RNA-Seq Analysis
by Mengyu Chen, Chenglei Qin, Yujiang Sun, Qunqun Guo, Congbei Lv, Han Wang, Zijin Zhou, Guicai Du and Ronggui Li
Microorganisms 2026, 14(1), 10; https://doi.org/10.3390/microorganisms14010010 - 19 Dec 2025
Viewed by 393
Abstract
To investigate the role of bacteria associated with pine wood nematodes (PWNs), Bursaphelenchus xylophilus (Steiner & Buhrer) Nickle, we isolated two dominant bacterial strains (Agrobacterium radiobacter Bx.F4 and Delftia tsuruhatensis Bx.Q2) from B. xylophilus with different pathogenicity (highly pathogenic F and weakly [...] Read more.
To investigate the role of bacteria associated with pine wood nematodes (PWNs), Bursaphelenchus xylophilus (Steiner & Buhrer) Nickle, we isolated two dominant bacterial strains (Agrobacterium radiobacter Bx.F4 and Delftia tsuruhatensis Bx.Q2) from B. xylophilus with different pathogenicity (highly pathogenic F and weakly pathogenic Q) identified in previous studies. In this study, Agrobacterium radiobacter Bx.F4 and Delftia tsuruhatensis Bx.Q2 were inoculated, respectively, to aseptic PWNs to identify the effects of dominant nematode-associated bacteria on the motility, egg laying, population growth, lifespan, feeding ability, and pathogenicity of PWNs. The results showed that Agrobacterium radiobacter Bx.F4 could significantly enhance the motility, egg-laying, population growth, lifespan, feeding ability, and pathogenicity of PWNs, while Delftia tsuruhatensis Bx.Q2 exhibited the opposite effects. Furthermore, using RNA-sequencing analysis, we found that the longevity regulatory pathways, along with the JNK, Wnt, and FOXO signaling pathways related to these genes were clearly enriched. These results indicate that dominant bacterial strains associated with B. xylophilus may regulate various metabolic activities within the nematode, thereby exerting a significant influence on its physiological state and pathogenicity. This also provides a potential strategy for the biocontrol of pine wilt disease (PWD). Full article
(This article belongs to the Section Environmental Microbiology)
Show Figures

Figure 1

32 pages, 6067 KB  
Review
Molecular Regulation of FOXO1 and Its Pathophysiological Significance in Endometriosis: A Narrative Review
by Hiroshi Kobayashi, Hiroshi Shigetomi, Miki Nishio, Mai Umetani, Shogo Imanaka and Hiratsugu Hashimoto
Antioxidants 2026, 15(1), 3; https://doi.org/10.3390/antiox15010003 - 19 Dec 2025
Viewed by 457
Abstract
Background: Endometriosis is a chronic inflammatory disorder that affects approximately 10% of women of reproductive age and exhibits tumor-like characteristics such as invasion, recurrence, and hormone-dependent proliferation despite its benign nature. Its pathogenesis is thought to involve hormonal imbalance, oxidative stress, hypoxia, immune [...] Read more.
Background: Endometriosis is a chronic inflammatory disorder that affects approximately 10% of women of reproductive age and exhibits tumor-like characteristics such as invasion, recurrence, and hormone-dependent proliferation despite its benign nature. Its pathogenesis is thought to involve hormonal imbalance, oxidative stress, hypoxia, immune dysregulation, and epigenetic alterations. This review summarizes how these factors contribute to lesion formation through intracellular signaling pathways, with a particular focus on the role of the stress-responsive transcription factor Forkhead box O (FOXO1). Methods: A comprehensive literature search was conducted using PubMed and Google Scholar without temporal restriction. Results: FOXO1 is a transcription factor that integratively regulates decidualization, cellular senescence, autophagy, and apoptosis. In the normal endometrium, under mild stress or hormonal stimulation, FOXO1 induces decidualization-associated genes (PRL, IGFBP1) and antioxidant enzymes, thereby promoting differentiation and survival. In contrast, in endometriosis, activation of the PI3K/AKT signaling pathway and an estrogen-dominant environment suppress the nuclear activity of FOXO1, leading to apoptosis resistance, accumulation of senescent cells, and chronic inflammation through the senescence-associated secretory phenotype (SASP). Moreover, depending on the intensity and duration of oxidative, metabolic, and environmental stress, FOXO1 drives distinct cellular fates—including decidualization, senescence, and apoptosis—thus contributing to the persistence and progression of endometriotic lesions. Conclusion: Dysregulation of the FOXO1-dependent cellular fate–control network plays a central role in the development of endometriosis. Elucidating the molecular mechanisms governing FOXO1 activity and its nuclear dynamics will be crucial for a comprehensive understanding of disease progression and for the development of novel therapeutic strategies. Full article
Show Figures

Figure 1

20 pages, 21546 KB  
Article
Network Pharmacology-Based Characterization of Mecasin (KCHO-1) as a Multi-Target Modulator of Neuroinflammatory Pathways in Alzheimer’s Disease
by Hyein Jo, Joonyoung Shin, Hyorin Lee, Gi-Sang Bae and Sungchul Kim
Nutrients 2026, 18(1), 8; https://doi.org/10.3390/nu18010008 - 19 Dec 2025
Viewed by 470
Abstract
Background/Objectives: Mecasin (KCHO-1) is a standardized multi-herb formulation containing diverse bioactive compounds predicted to engage multiple molecular targets. This study applied an integrative network pharmacology approach to explore how Mecasin may interact with Alzheimer’s disease (AD)-related molecular networks. Methods: Bioactive constituents [...] Read more.
Background/Objectives: Mecasin (KCHO-1) is a standardized multi-herb formulation containing diverse bioactive compounds predicted to engage multiple molecular targets. This study applied an integrative network pharmacology approach to explore how Mecasin may interact with Alzheimer’s disease (AD)-related molecular networks. Methods: Bioactive constituents from 9 herbs were screened through OASIS and PubChem, and their predicted targets were cross-referenced with 8886 AD-associated genes from GeneCards. Overlapping genes were analyzed using protein–protein interaction mapping, Gene Ontology, and KEGG to identify potential Mecasin–AD core nodes and pathways. Co-expression, co-regulation, and molecular docking analyses were performed to further characterize mechanistic relevance. Results: Network integration identified 6 core genes—AKT1, STAT3, IL6, TNF, EGFR, and IL1B—positioned within signaling pathways related to neuronal survival, inflammatory regulation, and cellular stress responses, including FoxO, JAK–STAT, MAPK, and TNF pathways. Molecular docking suggested that several Mecasin compounds may interact with targets such as AKT1 and TNF. Conclusions: These in silico findings indicate that Mecasin, a multi-component formulation containing numerous phytochemicals that generate broad compound–target associations, may interface with interconnected neuroimmune pathways relevant to AD. While exploratory, the results highlight potential multi-target mechanisms that merit further investigation and provide a systems-level framework to inform future experimental validation. Full article
Show Figures

Figure 1

21 pages, 5629 KB  
Article
Ophiopogon japonicus Root Extract Attenuates Obesity-Induced Muscle Atrophy Through Regulation of the PI3K-AKT-mTOR/FoxO3a Signaling Pathway and Lipid Metabolism in Mice and C2C12 Myotubes
by Yang Wang, Haifeng Shao, Chenzi Lyu, Kyung Hee Park, Tran Khoa Nguyen, In Jun Yang, Hyo Won Jung and Yong-Ki Park
Nutrients 2025, 17(24), 3946; https://doi.org/10.3390/nu17243946 - 17 Dec 2025
Viewed by 634
Abstract
Background: Obesity-associated skeletal muscle atrophy is characterized by reduced muscle mass with excessive adipose accumulation, and there is no approved pharmacological therapy targeting both muscle anabolism and lipid metabolism. The root part of Ophiopogon japonicus (OJ), an edible traditional medicine (Liriopis seu Ophiopogonis [...] Read more.
Background: Obesity-associated skeletal muscle atrophy is characterized by reduced muscle mass with excessive adipose accumulation, and there is no approved pharmacological therapy targeting both muscle anabolism and lipid metabolism. The root part of Ophiopogon japonicus (OJ), an edible traditional medicine (Liriopis seu Ophiopogonis Tuber), exhibits anti-diabetic, anti-inflammatory, and cardioprotective properties, yet its impact on obesity-associated muscle atrophy remains unknown. Methods: This study investigated the therapeutic potential and mechanisms of OJ extract against muscle atrophy in high-fat diet (HFD)-induced obesity mice and palmitate (PA)-stimulated C2C12 myotubes. Results: In obese mice, the administration of OJ extract inhibited muscle loss, improved muscle strength, and attenuated hepatic steatosis and dyslipidemia. Furthermore, OJ treatment restored myotube diameter, increased the expression of MyHC and Myogenin, and suppressed the expression of Atrogin-1 and MuRF1 in C2C12 myotubes. At the molecular level, OJ extract activated the PI3K-AKT-mTOR/FoxO3a signaling pathway and reprogrammed lipid metabolism in gastrocnemius tissues and myotubes. Conclusions: OJ extract alleviates obesity-induced muscle atrophy through regulation of the PI3K-AKT-mTOR/FoxO3a signaling pathway and lipid metabolism in muscle, indicating its potential as a natural therapeutic agent for obesity-associated muscle atrophy. Full article
(This article belongs to the Special Issue Natural Products and Muscle Health)
Show Figures

Figure 1

25 pages, 1353 KB  
Article
Testosterone and Long-Pulse-Width Stimulation (TLPS) on Denervated Muscles and Cardio-Metabolic Risk Factors After Spinal Cord Injury: A Pilot Randomized Trial
by Ashraf S. Gorgey, Refka E. Khalil, Ahmad Alazzam, Ranjodh Gill, Jeannie Rivers, Deborah Caruso, Ryan Garten, James T. Redden, Michael J. McClure, Teodoro Castillo, Lance Goetz, Qun Chen, Edward J. Lesnefsky and Robert A. Adler
Cells 2025, 14(24), 1974; https://doi.org/10.3390/cells14241974 - 11 Dec 2025
Viewed by 517
Abstract
Background: Long pulse width stimulation (LPWS; 120–150 ms) has the potential to stimulate denervated muscles in persons with spinal cord injury (SCI). We examined whether testosterone treatment (TT) + LPWS would increase skeletal muscle size, leg lean mass and improve overall metabolic health [...] Read more.
Background: Long pulse width stimulation (LPWS; 120–150 ms) has the potential to stimulate denervated muscles in persons with spinal cord injury (SCI). We examined whether testosterone treatment (TT) + LPWS would increase skeletal muscle size, leg lean mass and improve overall metabolic health in SCI persons with denervation. We hypothesized that one year of combined TT + LPWS would downregulate gene expression of muscle atrophy and upregulate gene expression of muscle hypertrophy and increase mitochondrial health in SCI persons with lower motor neuron (LMN) injury. Methods: Ten SCI participants with chronic LMN injury were randomized into either 12 months, twice weekly, of TT + LPWS (n = 5) or a TT+ standard neuromuscular electrical stimulation (NMES; n = 5). Measurements were conducted at baseline (week 0), 6 months following training (post-intervention 1), and one week following 12 months of training (post-intervention 2). Measurements included body composition assessment using magnetic resonance imaging (MRI) and dual x-ray absorptiometry (DXA). Metabolic profile assessment encompassed measurements of resting metabolic rate, carbohydrate and lipid profiles. Finally, muscle biopsy was captured to measure RNA signaling pathways and mitochondrial oxidative phosphorylation. Results: Compliance and adherence were greater in the TT + NMES compared to the TT + LPWS group. There was a 25% increase in the RF muscle CSA following P1 measurement in the TT + LPWS group. There was a recognizable non-significant decrease in intramuscular fat in both groups. There was a trend (p = 0.07) of decrease in trunk fat mass following TT + LPWS, with an interaction (p = 0.037) in android lean mass between groups. There was a trend (p = 0.08) in mean differences in DXA-visceral adipose tissue (VAT) between groups at P1 measurements. For genes targeting muscle atrophy, TT + LPWS showed a trending decline in MURF1 and FOXO3 genes returning to similar levels as TT + NMES before 12 months. Conclusions: These pilot data demonstrated the safety of applying LPWS in persons with SCI. Six months of TT + LPWS demonstrated increases in rectus femoris muscle CSA. The effects on muscle size were modest between groups. Signaling pathway analysis suggested downregulation of genes involved in muscle atrophy pathways. Future clinical trials may consider a home-based approach with more frequent applications of LPWS. Full article
Show Figures

Figure 1

18 pages, 1986 KB  
Article
Myoprotective Role of Quercus acuta Thunb. Fruit Extract Through IGF-1–Akt–FOXO Axis Modulation in Dexamethasone-Induced Sarcopenia
by Da-In Choi, HuiJun Lee, Seokhoon Heo, Ji-Ae Hong, Donghyuk Bae and Chul-Yung Choi
Appl. Sci. 2025, 15(24), 12978; https://doi.org/10.3390/app152412978 - 9 Dec 2025
Viewed by 329
Abstract
Sarcopenia, characterized by the progressive loss of skeletal muscle mass and function, is exacerbated by glucocorticoid exposure. Although there is growing interest in natural therapies for muscle atrophy, the effects of Quercus acuta Thunb. fruit extract (QA) on sarcopenia or glucocorticoid-induced muscle loss [...] Read more.
Sarcopenia, characterized by the progressive loss of skeletal muscle mass and function, is exacerbated by glucocorticoid exposure. Although there is growing interest in natural therapies for muscle atrophy, the effects of Quercus acuta Thunb. fruit extract (QA) on sarcopenia or glucocorticoid-induced muscle loss had not been previously investigated. QA is an evergreen oak known for its antioxidant and anti-inflammatory properties, with polyphenolic components reported to enhance oxidative and metabolic homeostasis in various tissues. Based on these properties, we hypothesized that QA could counteract muscle atrophy by modulating anabolic and catabolic signaling pathways. The research utilized both in vitro (C2C12 myotubes) and in vivo (ICR mice) models to assess QA’s effects. Daily oral administration of QA (100–200 mg/kg) was given to mice with dexamethasone (Dex)-induced muscle atrophy. Techniques included H&E staining to assess muscle mass and fiber cross-sectional area (CSA), Western blot, and ELISA analyses to investigate signaling pathways. Confocal imaging was also used to confirm cellular changes. In vitro QA treatment improved myotube integrity by increasing myogenic differentiation markers (MyoD, MyoG) and suppressing atrophy-related E3 ligases, specifically MuRF-1 and FBX32/Atrogin-1. Confocal imaging showed that QA inhibited the nuclear localization of FOXO1 and reduced FBX32 expression. In vivo, daily oral administration of QA significantly preserved gastrocnemius muscle mass and fiber cross-sectional area in Dex-treated mice. QA restored the IGF-1/PI3K/Akt signaling pathway and attenuated FOXO1-dependent proteolytic activation. Collectively, these findings demonstrate that QA possesses potent anti-atrophic and myoprotective effects mediated through the modulation of the IGF-1/Akt-FOXO axis. QA has potential as a novel natural therapeutic for preventing glucocorticoid-induced sarcopenia. Full article
Show Figures

Figure 1

Back to TopTop