Sign in to use this feature.

Years

Between: -

Subjects

remove_circle_outline
remove_circle_outline
remove_circle_outline
remove_circle_outline
remove_circle_outline
remove_circle_outline
remove_circle_outline

Journals

Article Types

Countries / Regions

Search Results (38)

Search Parameters:
Keywords = FRK

Order results
Result details
Results per page
Select all
Export citation of selected articles as:
20 pages, 1546 KB  
Review
Advances in the Regulatory Mechanism of Enzymes Involved in Soluble Sugar Metabolism in Fruits
by Zixin Meng, Weiming Li, Guodi Huang, Xiang Li, Riwang Li, Yongsen Chen, Shixing Luo, Limei Guo, Yingying Tang, Yujuan Tang, Yu Zhang, Xiaowei Ma and Li Li
Plants 2026, 15(1), 138; https://doi.org/10.3390/plants15010138 - 3 Jan 2026
Viewed by 284
Abstract
Soluble sugars are key determinants of fruit quality, directly influencing sensory attributes such as sweetness and flavor, as well as nutritional value and texture. Their content and composition are precisely regulated by sugar-metabolizing enzymes. Key enzymes, including invertase (INV), sucrose phosphate synthase (SPS), [...] Read more.
Soluble sugars are key determinants of fruit quality, directly influencing sensory attributes such as sweetness and flavor, as well as nutritional value and texture. Their content and composition are precisely regulated by sugar-metabolizing enzymes. Key enzymes, including invertase (INV), sucrose phosphate synthase (SPS), sucrose synthase (SUS), fructokinase (FRK), and hexokinase (HXK), play pivotal roles in these processes. However, a systematic and in-depth analysis of their regulatory mechanisms is currently lacking, which hinders a comprehensive understanding of the regulatory network governing fruit sugar metabolism. This review employs bibliometric analysis to systematically examine research trends in fruit sugar metabolism. Furthermore, it synthesizes recent advances in the coordinated regulatory mechanisms from the perspectives of transcriptional regulation, epigenetic modifications, and signal transduction, aiming to provide a clearer framework for future research. At the transcriptional level, transcription factor families such as MYB, WRKY, NAC, and MADS-box achieve precise regulation of sugar metabolism-related genes by specifically binding to the promoters of their target genes. Regarding epigenetic regulation, mechanisms including histone modifications, non-coding RNAs, and DNA methylation influence the expression of sugar-metabolizing enzymes at the post-transcriptional level by modulating chromatin accessibility or mRNA stability. Signaling pathways integrate hormonal signals (e.g., ABA, ethylene), environmental signals (e.g., temperature, light), and sugar-derived signals into the regulatory network, forming complex feedback mechanisms. These regulatory mechanisms not only directly affect sugar accumulation in fruits but also participate in fruit quality formation by modulating processes such as cell turgor pressure and carbon allocation. By integrating recent findings on transcriptional regulation, epigenetics, and signaling pathways, this review provides a theoretical foundation for fruit quality improvement and targeted breeding. Full article
(This article belongs to the Section Horticultural Science and Ornamental Plants)
Show Figures

Figure 1

17 pages, 10021 KB  
Article
Mango Fructokinases Inhibit Sugar Accumulation and Enhance Energy Metabolism in Transgenic Tomato
by Bin Zheng, Songbiao Wang, Hongxia Wu, Xiaowei Ma, Wentian Xu, Kunliang Xie, Meng Gao, Yanan Wang, Chengming Yan, Zixin Meng and Li Li
Plants 2025, 14(22), 3526; https://doi.org/10.3390/plants14223526 - 19 Nov 2025
Viewed by 490
Abstract
Sugar content critically determines mango fruit quality and varies significantly among varieties. Preliminary studies indicate that fructokinases (MiFRKs) MiFRK1 and MiFRK2 likely regulate intervarietal sugar variation. We characterized these MiFRKs using heterologous expression in tomato. Both isoforms phosphorylate fructose, promoting downstream [...] Read more.
Sugar content critically determines mango fruit quality and varies significantly among varieties. Preliminary studies indicate that fructokinases (MiFRKs) MiFRK1 and MiFRK2 likely regulate intervarietal sugar variation. We characterized these MiFRKs using heterologous expression in tomato. Both isoforms phosphorylate fructose, promoting downstream catabolism, with R-MiFRK2 (from low-sugar ‘Renong No. 1’) exhibiting higher activity than T-MiFRK2 (high-sugar ‘Tainong No. 1’) and MiFRK1. Transcriptomic and metabolic analyses reveal that MiFRK overexpression inhibits sugar accumulation by altering the expression of key metabolic genes, including sucrose degradation enzymes (invertases), starch breakdown genes (β-amylases), and glycolytic genes (enolases). Intriguingly, MiFRK1 and MiFRK2 exhibit distinct regulatory effects on these pathways, suggesting functional specialization between the two isoforms. These findings provide novel insights into the molecular mechanisms through which MiFRKs govern sugar metabolism in mango, highlighting their potential as key targets for metabolic engineering to enhance fruit quality. Full article
(This article belongs to the Special Issue Horticultural Plant Physiology and Molecular Biology—2nd Edition)
Show Figures

Figure 1

19 pages, 3716 KB  
Article
Transcriptomic Dynamics of Rice Varieties with Differential Cold Tolerance Under Low-Temperature Stress During Grain-Filling Stage
by Liangzi Cao, Xueyang Wang, Yingying Liu, Guohua Ding, Jinsong Zhou, Lei Lei, Liangming Bai, Yu Luo and Shichen Sun
Genes 2025, 16(8), 950; https://doi.org/10.3390/genes16080950 - 11 Aug 2025
Viewed by 1146
Abstract
Background/Objectives: Low-temperature stress during the grain-filling stage negatively affects rice grain quality and yield. Understanding the physiological and molecular mechanisms underlying cold tolerance is critical for breeding rice varieties with improved resilience. Methods: In this study, eight rice varieties with differential cold tolerance—LD1603, [...] Read more.
Background/Objectives: Low-temperature stress during the grain-filling stage negatively affects rice grain quality and yield. Understanding the physiological and molecular mechanisms underlying cold tolerance is critical for breeding rice varieties with improved resilience. Methods: In this study, eight rice varieties with differential cold tolerance—LD1603, 13108, LD18, and 4-1021 (cold-tolerant) and LD3, LD4, LD121, and LD1604 (cold-sensitive)—were subjected to 17.5 °C low-temperature stress during grain filling in a naturally illuminated phytotron. Amylose and protein content, as well as taste quality, were analyzed. RNA sequencing was performed to identify differentially expressed genes and transcription factors associated with cold response. Results: Under low-temperature stress, amylose and protein content significantly increased in all eight varieties. The taste quality of cold-sensitive varieties declined markedly, whereas cold-tolerant varieties maintained higher and more stable taste quality values. Transcriptomic analysis revealed that key enzyme genes (INV, SUS, HXK, FRK, amyA, and TPP) in the starch and sucrose metabolism pathway were significantly upregulated in cold-tolerant varieties (LD18 and 4-1021), but suppressed in cold-sensitive varieties. Several cold-responsive transcription factors from the NAC, WRKY, AP2/ERF, MYB, and bZIP families were also identified. Weighted gene co-expression network analysis (WGCNA) further revealed hub TFs (OsWRKY1, OsWRKY24, OsWRKY53, and OsMYB4) and structural genes (OsPAL04 and OsCDPK7) potentially involved in cold tolerance during grain filling. Conclusions: This study enhanced our understanding of the molecular response to low temperature during rice grain filling and provided candidate genes for developing cold-tolerant rice varieties through molecular breeding. Full article
(This article belongs to the Section Genes & Environments)
Show Figures

Figure 1

19 pages, 9234 KB  
Article
Physiological Changes and Transcriptomics of Elodea nuttallii in Response to High-Temperature Stress
by Yanling Xu, Yuanyuan Jin, Manrong Zha, Yuhan Mao, Wenqiang Ren, Zirao Guo, Yufei Zhang, Beier Zhou, Tao Zhang, Qi He, Shibiao Liu and Bo Jiang
Biology 2025, 14(8), 993; https://doi.org/10.3390/biology14080993 - 4 Aug 2025
Viewed by 1045
Abstract
Elodea nuttallii is a significant submerged macrophyte utilized in shrimp and crab aquaculture, yet it exhibits low thermotolerance. This study investigated the physiological responses and transcriptomic characteristics of E. nuttallii under high-temperature stress (HTS). The results indicated that HTS significantly reduced the absolute [...] Read more.
Elodea nuttallii is a significant submerged macrophyte utilized in shrimp and crab aquaculture, yet it exhibits low thermotolerance. This study investigated the physiological responses and transcriptomic characteristics of E. nuttallii under high-temperature stress (HTS). The results indicated that HTS significantly reduced the absolute growth rate (AGR) and photosynthetic efficiency of E. nuttallii while concurrently elevating antioxidant enzyme activities, malondialdehyde (MDA) content, and concentrations of osmotic adjustment compounds. Furthermore, the apical segments of E. nuttallii demonstrated greater sensitivity to HTS compared to the middle segments. Under exposure to 35 °C and 40 °C, antioxidant enzyme activities, MDA content, and osmotic adjustment compound levels were significantly higher in the apical segments than in the middle segments. Transcriptomic analysis revealed 7526 differentially expressed genes (DEGs) in the apical segments at 35 °C, a number substantially exceeding that observed in the middle segments. Enrichment analysis of DEGs revealed significant upregulation of key metabolic regulators under HTS, including carbohydrate metabolism genes (HXK, FRK) and phenylpropanoid biosynthesis enzymes (4CL, COMT). This transcriptional reprogramming demonstrates E. nuttallii’s adaptive strategy of modulating carbon allocation and phenolic compound synthesis to mitigate thermal damage. Our findings not only elucidate novel thermotolerance mechanisms in aquatic plants but also provide candidate genetic targets (HXK, 4CL) for molecular breeding of heat-resilient cultivars through transcriptomic screening. Full article
Show Figures

Figure 1

15 pages, 4614 KB  
Article
Phosphorylation of Plant Ferredoxin-like Protein Is Required for Intensifying PAMP-Triggered Immunity in Arabidopsis thaliana
by Tzu-Yi Chen, Rui-Wen Gong, Bo-Wei Chen and Yi-Hsien Lin
Plants 2025, 14(13), 2044; https://doi.org/10.3390/plants14132044 - 3 Jul 2025
Viewed by 4168
Abstract
The immune response triggered when plant cell surface receptors recognize pathogen-associated molecular patterns (PAMPs) is known as PAMP-triggered immunity (PTI). Several studies have demonstrated that extracellular plant ferredoxin-like protein (PFLP) can enhance PTI signaling, thereby conferring resistance to bacterial diseases in various plants. [...] Read more.
The immune response triggered when plant cell surface receptors recognize pathogen-associated molecular patterns (PAMPs) is known as PAMP-triggered immunity (PTI). Several studies have demonstrated that extracellular plant ferredoxin-like protein (PFLP) can enhance PTI signaling, thereby conferring resistance to bacterial diseases in various plants. The C-terminal casein kinase II (CK2) phosphorylation region of PFLP is essential for strengthening PTI. However, whether phosphorylation at this site directly enhances PTI signaling and consequently increases plant disease resistance remains unclear. To investigate this, site-directed mutagenesis was used to generate PFLPT90A, a non-phosphorylatable mutant, and PFLPT90D, a phospho-mimetic mutant, for functional analysis. Based on the experimental results, none of the recombinant proteins were able to enhance the hypersensitive response induced by the HrpN protein or increase resistance to the soft rot pathogen Pectobacterium carotovorum subsp. carotovorum ECC17. These findings suggest that phosphorylation at the T90 residue might be essential for PFLP-mediated enhancement of plant immune responses, implying that this post-translational modification is likely required for its disease resistance function in planta. To further explore the relationship between PFLP phosphorylation and endogenous CK2, the Arabidopsis insertion mutant cka2 and the complemented line CKA2R were analyzed under treatment with flg22Pst from Pseudomonas syringae pv. tomato. The effects of PFLP on the hypersensitive response, rapid oxidative burst, callose deposition, and susceptibility to soft rot confirmed that CK2 is required for these immune responses. Furthermore, expression analysis of PTI-related genes FRK1 and WRKY22/29 in the mitogen-activated protein kinase (MAPK) signaling pathway demonstrated that CK2 is necessary for PFLP to enhance flg22Pst-induced immune signaling. Taken together, these findings suggest that PFLP enhances A. thaliana resistance to bacterial soft rot primarily by promoting the MAPK signaling pathway triggered by PAMP recognition, with CK2-mediated phosphorylation being essential for its function. Full article
(This article belongs to the Special Issue Plant Immunity and Disease Resistance Mechanisms)
Show Figures

Figure 1

15 pages, 4755 KB  
Article
Identification of Candidate Genes and eQTLs Related to Porcine Reproductive Function
by Tong Zeng, Ji Wang, Zhexi Liu, Xiaofeng Wang, Han Zhang, Xiaohua Ai, Xuemei Deng and Keliang Wu
Animals 2025, 15(7), 1038; https://doi.org/10.3390/ani15071038 - 3 Apr 2025
Viewed by 1831
Abstract
Expression quantitative trait locus (eQTL) mapping is an effective tool for identifying genetic variations that regulate gene expression. An increasing number of studies suggested that SNPs associated with complex traits in farm animals are considered as expression quantitative trait loci. Identifying eQTLs associated [...] Read more.
Expression quantitative trait locus (eQTL) mapping is an effective tool for identifying genetic variations that regulate gene expression. An increasing number of studies suggested that SNPs associated with complex traits in farm animals are considered as expression quantitative trait loci. Identifying eQTLs associated with gene expression levels in the endometrium helps to unravel the regulatory mechanisms of genes related to reproductive functions in this tissue and provides molecular markers for the genetic improvement of high-fertility sow breeding. In this study, 218 RNA-seq data from pig endometrial tissue were used for eQTL analysis to identify genetic variants regulating gene expression. Additionally, weighted gene co-expression network analysis (WGCNA) was performed to identify hub genes involved in reproductive functions. The eQTL analysis identified 34,876 significant cis-eQTLs regulating the expression of 5632 genes (FDR ≤ 0.05), and 90 hub genes were identified by WGCNA analysis. By integrating eQTL and WGCNA results, 14 candidate genes and 16 fine-mapped cis-eQTLs were identified, including FRK, ARMC3, SLC35F3, TMEM72, FFAR4, SOWAHA, PSPH, FMO5, HPN, FUT2, RAP1GAP, C6orf52, SEL1L3, and CLGN, which were involved in the physiological processes of reproduction in sows through hormone regulation, cell adhesion, and amino acid and lipid metabolism. These eQTLs regulate the high expression of candidate genes in the endometrium, thereby affecting reproductive-related physiological functions. These findings enhance our understanding of the genetic basis of reproductive traits and provide valuable genetic markers for marker-assisted selection (MAS), which can be applied to improve sow fecundity and optimize breeding strategies for high reproductive performance. Full article
(This article belongs to the Special Issue Research Advances in Pig Reproduction)
Show Figures

Figure 1

14 pages, 3149 KB  
Article
Construction of Efficient Multienzyme Cascade Reactions for D-Tagatose Biosynthesis from D-Fructose
by Peiyu Miao, Qiang Wang, Kexin Ren, Tongtong Xu, Zigang Zhang, Runxin Hu, Meijuan Xu, Zhiming Rao and Xian Zhang
Fermentation 2025, 11(3), 139; https://doi.org/10.3390/fermentation11030139 - 12 Mar 2025
Cited by 2 | Viewed by 2057
Abstract
D-tagatose is an ideal sucrose substitute with potential applications in food and healthcare. The combined catalysis of polyphosphate kinase (PPK), fructose kinase (FRK), D-tagatose-6-phosphate 3-differential anisomerase (FbaA) and phytase provides a low-cost and convenient pathway for the biosynthesis of D-tagatose from D-fructose; however, [...] Read more.
D-tagatose is an ideal sucrose substitute with potential applications in food and healthcare. The combined catalysis of polyphosphate kinase (PPK), fructose kinase (FRK), D-tagatose-6-phosphate 3-differential anisomerase (FbaA) and phytase provides a low-cost and convenient pathway for the biosynthesis of D-tagatose from D-fructose; however, there is still a problem of low catalytic efficiency that needs to be solved urgently. Therefore, this study enhanced the biosynthesis of D-tagatose by optimizing the expression levels of PPK, FRK and FbaA in a polycistronic system and knocking out the gene pfka of Escherichia coli. With 30 g/L D-fructose as a substrate, the conversion rate increased to 52%, which was the highest after 24 h. In addition, by constructing a multienzyme self-assembly system with SpyTag and SpyCatcher to improve the whole-cell catalytic ability, the conversion rate was further increased to 75%. Finally, through the fed-batch strategy, the optimal strain Ec-7 produced 68.1 g/L D-tagatose from 100 g/L D-fructose. The multienzyme cascade route reported herein provides an efficient and elegant innovative solution for the generation of D-tagatose. Full article
Show Figures

Figure 1

12 pages, 3410 KB  
Article
Multi-Objective Optimization of a Fractional-Order Lorenz System
by Luis Gerardo de la Fraga
Fractal Fract. 2025, 9(3), 171; https://doi.org/10.3390/fractalfract9030171 - 12 Mar 2025
Cited by 2 | Viewed by 998
Abstract
A fractional-order Lorenz system is optimized to maximize its maximum Lyapunov exponent and Kaplan-York dimension using the Non-dominated Sorting Genetic Algorithm II (NSGA-II) algorithm. The fractional-order Lorenz system is integrated with a recent process called the “modified two-stage Runge-Kutta” (M2sFRK) method, which is [...] Read more.
A fractional-order Lorenz system is optimized to maximize its maximum Lyapunov exponent and Kaplan-York dimension using the Non-dominated Sorting Genetic Algorithm II (NSGA-II) algorithm. The fractional-order Lorenz system is integrated with a recent process called the “modified two-stage Runge-Kutta” (M2sFRK) method, which is very fast and efficient. A Pseudo-Random Number Generator (PRNG) was built using one of the optimized systems that was obtained. The M2sFRK method allows for obtaining a very fast optimization time and also designing a very efficient PRNG with linear complexity, O(n). The designed PRNG generates 24 random bits at each iteration step, and the random sequences pass all the National Institute of Standards and Technology (NIST) and TestU01 statistical tests, making the PRNG suitable for cryptographic applications. The presented methodology could be extended to any other chaotic system. Full article
(This article belongs to the Special Issue Design, Optimization and Applications for Fractional Chaotic System)
Show Figures

Figure 1

14 pages, 3291 KB  
Article
Glossogyne tenuifolia Essential Oil Prevents Forskolin-Induced Melanin Biosynthesis via Altering MITF Signaling Cascade
by Wan-Teng Lin, Yi-Ju Chen, Hsin-Ning Kuo, Cheng-Yeh Yu, Mosleh Mohammad Abomughaid and K. J. Senthil Kumar
Cosmetics 2024, 11(4), 142; https://doi.org/10.3390/cosmetics11040142 - 20 Aug 2024
Cited by 3 | Viewed by 2935
Abstract
Glossogyne tenuifolia (Labill.) Cass. ex Cass (Compositae) is a herbaceous plant that is endemic to Taiwan. Traditional Chinese Medicine has utilized it as a treatment for fever, inflammation, and liver preservation. Recent research has unveiled its bioactivities, including anti-inflammation, anti-cancer, antiviral, antioxidant, anti-fatigue, [...] Read more.
Glossogyne tenuifolia (Labill.) Cass. ex Cass (Compositae) is a herbaceous plant that is endemic to Taiwan. Traditional Chinese Medicine has utilized it as a treatment for fever, inflammation, and liver preservation. Recent research has unveiled its bioactivities, including anti-inflammation, anti-cancer, antiviral, antioxidant, anti-fatigue, hepatoprotection, and immune modulation elements. Nevertheless, its effect on skin health remains to be investigated. Thus, we investigated the impact of G. tenuifolia essential oil (GTEO) on forskolin (FRK)-induced melanin biosynthesis and its mechanisms in B16-F10 murine melanoma in vitro. Treatment of GTEO resulted in a substantial decrease in FRK-induced melanin production, accompanied by a significant decrease in tyrosinase mRNA and protein expression levels. Additionally, our data demonstrated that the decrease in tyrosinase expression resulted from the suppression of MITF, as indicated by the reduced movement of MITF into the cell nucleus. Moreover, GTEO prompted a prolonged ERK1/2 activation, leading to the decline of MITF through proteasomal degradation, and it was verified that GTEO had no inhibitory impact on MITF activity in ERK1/2 inhibitor-treated cells. Additional studies demonstrated that α-pinene and D-limonene, which are the primary components in GTEO, showed strong melanin and tyrosinase inhibitory effects, indicating that α-pinene and D-limonene may contribute to its anti-melanogenic effects. Collectively, these data presented compelling proof that GTEO, along with its primary components α-pinene and D-limonene, show great potential as natural sources for developing innovative skin-whitening agents in the field of cosmetics. Full article
(This article belongs to the Special Issue Application of Plant-Based Molecules and Materials in Cosmetics)
Show Figures

Figure 1

17 pages, 4233 KB  
Article
Patchouli Alcohol: A Potent Tyrosinase Inhibitor Derived from Patchouli Essential Oil with Potential in the Development of a Skin-Lightening Agent
by K. J. Senthil Kumar, M. Gokila Vani, Muthusamy Chinnasamy, Wan-Teng Lin and Sheng-Yang Wang
Cosmetics 2024, 11(2), 38; https://doi.org/10.3390/cosmetics11020038 - 5 Mar 2024
Cited by 6 | Viewed by 6484
Abstract
The inhibitory effects of Pogostemon cablin essential oil (patchouli essential oil, PEO) and its primary bioactive compound, patchouli alcohol (PA), on tyrosinase and melanin were investigated in vitro and ex vivo. Treatment with PEO and PA significantly, as well as dose-dependently, reduced forskolin [...] Read more.
The inhibitory effects of Pogostemon cablin essential oil (patchouli essential oil, PEO) and its primary bioactive compound, patchouli alcohol (PA), on tyrosinase and melanin were investigated in vitro and ex vivo. Treatment with PEO and PA significantly, as well as dose-dependently, reduced forskolin (FRK)-induced melanin biosynthesis, cellular tyrosinase activity, and tyrosinase (TYR) protein expression. However, the transcriptional levels of TYR and tyrosinase-related proteins (TRP-1 and TRP-2) remained unaffected. These results suggest that PEO and PA may directly interrupt tyrosinase enzyme activity, leading to a reduction in melanin biosynthesis. Further experiments supported this notion, revealing that both PEO and PA significantly and dose-dependently inhibited mushroom tyrosinase activity in both the monophenolase and diphenolase phases. Additionally, an in silico molecular docking analysis was performed, utilizing a homology model of human tyrosinase. In conclusion, these findings strongly suggest that patchouli essential oil and its primary bioactive component, patchouli alcohol, hold promise as potential treatments for hyperpigmentary skin conditions and in the development of cosmetic products designed to lighten the skin. Full article
Show Figures

Figure 1

17 pages, 2127 KB  
Article
Integrated Bioinformatics and Multi-Omics Analyses Reveal Possible Molecular Mechanisms for Seed Starch Content Differences between Glycine max and Cicer arietinum
by Yifan Pan, Ao Zheng, Guiqi Li and Yuanming Zhang
Agronomy 2024, 14(2), 328; https://doi.org/10.3390/agronomy14020328 - 4 Feb 2024
Cited by 5 | Viewed by 2610
Abstract
Although soybean and chickpea belong to the legume family, their seed starch content is very different. Currently, many studies focus on the molecular mechanisms of starch synthesis within a single species. However, the key genes and regulatory relationships responsible for the difference in [...] Read more.
Although soybean and chickpea belong to the legume family, their seed starch content is very different. Currently, many studies focus on the molecular mechanisms of starch synthesis within a single species. However, the key genes and regulatory relationships responsible for the difference in seed starch content between the two species remain unknown. To elucidate the molecular mechanisms responsible for the above difference, multi-omics and bioinformatics analyses were used here to analyze gene expression patterns, protein–protein interaction networks, gene-transcription factor co-expression networks, and miRNA–gene regulatory relationships based on reported sucrose and starch metabolic genes in Arabidopsis. The results were as follows. First, seven differential expression genes of the two species in starch synthesis metabolism, including GBSS1, APL3, APS1, SS2, PTST, SBE2, and ISA, and the starch degradation gene BMY in soybean and chickpea, may contribute to their seed starch content differences. Then, the protein–protein interaction between DPEs and PHS may facilitate seed starch synthesis in chickpea. Finally, the positive regulation of two starch degradation genes (GmBMY and GmPHS) and four sucrose metabolism genes (GmHXK, GmPFK, GmTPS, and GmFRK) by transcription factors may lead to lower seed starch content in soybean. This study elucidates the possible molecular mechanisms underlying the difference in seed starch content between the two species and addresses the scientific problem of why soybean seeds have lower starch content than chickpea seeds. Full article
(This article belongs to the Section Crop Breeding and Genetics)
Show Figures

Figure 1

21 pages, 10769 KB  
Article
Exogenous GR24 Inhibits Strawberry Tillering by Affecting the Phytohormone Signaling and Sugar Metabolism Pathways
by Yuting Peng, Yuyan Jiang, Caixia He, Musha She, Mengyao Li, Qing Chen, Yong Zhang, Yuanxiu Lin, Yunting Zhang, Yan Wang, Wen He, Xiaorong Wang, Haoru Tang and Ya Luo
Agronomy 2023, 13(12), 3078; https://doi.org/10.3390/agronomy13123078 - 17 Dec 2023
Cited by 5 | Viewed by 2567
Abstract
Tillering is an important part in strawberry growth, and strawberries can reproduce nutritionally through stolons to generate genetically stable offspring. However, excessive tillering during the fruit-growing stage can negatively impact fruit yield and quality. In this study, different concentrations of exogenous rac-GR24 (GR24) [...] Read more.
Tillering is an important part in strawberry growth, and strawberries can reproduce nutritionally through stolons to generate genetically stable offspring. However, excessive tillering during the fruit-growing stage can negatively impact fruit yield and quality. In this study, different concentrations of exogenous rac-GR24 (GR24) are used to treat the strawberry plants. It was found that GR24 effectively inhibited the sprouting of strawberry stolons, while promoting the growth of the stems and leaves. Among the treatments, the most effective concentration was found to be 5 μmol/L GR24. This treatment resulted in a decrease in the glucose content in the strawberry crowns and also caused changes in the contents of two endogenous phytohormones, gibberellic acid (GA3) and trans-zeatin riboside (tZR). Transcriptome data further suggested that exogenous GR24 may inhibit strawberry plant tillering by affecting various phytohormone signaling pathways and the sugar metabolism pathway. In 5 μmol/L GR24-treated plants, the expression level of type-B response regulator (B-ARR) was down-regulated and the expression level of CYTOKININ RESPONSE 1 (CRE1), histidine-containing phosphotransfer protein (AHP), and type-A response regulator (A-ARR) were up-regulated, suggesting the inhibition of the cytokinin (CTK) signaling pathway. The down-regulation of auxin (AUX) and auxin response factor (ARF), as well as the up-regulation of auxin/indole-3-acetic acid (AUX/IAA), led to the inhibition of the indole-3-acetic acid (IAA) signaling pathway. Additionally, the up-regulation of pyrabactin resistance 1/ pyrabactin resistance 1-like (PYR/PYL), non-fermenting 1-related protein kinase 2 (SnRK2), and ABRE binding factors (ABF) and the down-regulation of protein phosphatase 2C (PP2C) were observed in the up-regulated abscisic acid (ABA) signaling pathways. In the sugar metabolism pathway, the up-regulation of invertase (INV), hexokinase (HK), and fructokinase (FRK) and the down-regulation of trehalase (TREH) and beta-amylase (BMY) led to a decreased glucose synthesis and an increased glucose consumption. Therefore, GR24 can effectively inhibit strawberry plant tillering through these pathways, making it an effective reagent for tillering inhibition. Full article
(This article belongs to the Special Issue Progress in Horticultural Crops - from Genotype to Phenotype)
Show Figures

Figure 1

19 pages, 4309 KB  
Article
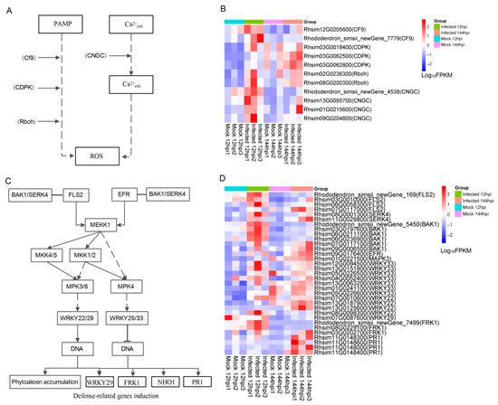
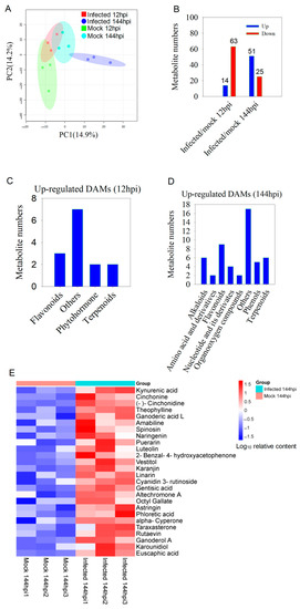
Early and Late Transcriptomic and Metabolomic Responses of Rhododendron ‘Xiaotaohong’ Petals to Infection with Alternaria sp.
by Xi-Min Zhang, Jie-Ting Li, Ying Xia, Xiao-Qian Shi, Xian-Lun Liu, Ming Tang, Jing Tang, Wei Sun and Yin Yi
Int. J. Mol. Sci. 2023, 24(16), 12695; https://doi.org/10.3390/ijms241612695 - 11 Aug 2023
Cited by 4 | Viewed by 2211
Abstract
In recent years, petal blight disease caused by pathogens has become increasingly epidemic in Rhododendron. Breeding disease-resistant rhododendron is considered to be a more environmentally friendly strategy than is the use of chemical reagents. In this study, we aimed to investigate the [...] Read more.
In recent years, petal blight disease caused by pathogens has become increasingly epidemic in Rhododendron. Breeding disease-resistant rhododendron is considered to be a more environmentally friendly strategy than is the use of chemical reagents. In this study, we aimed to investigate the response mechanisms of rhododendron varieties to petal blight, using transcriptomics and metabolomics analyses. Specifically, we monitored changes in gene expression and metabolite accumulation in Rhododendron ‘Xiaotaohong’ petals infected with the Alternaria sp. strain (MR-9). The infection of MR-9 led to the development of petal blight and induced significant changes in gene transcription. Differentially expressed genes (DEGs) were predominantly enriched in the plant–pathogen interaction pathway. These DEGs were involved in carrying out stress responses, with genes associated with H2O2 production being up-regulated during the early and late stages of infection. Correspondingly, H2O2 accumulation was detected in the vicinity of the blight lesions. In addition, defense-related genes, including PR and FRK, exhibited significant up-regulated expression during the infection by MR-9. In the late stage of the infection, we also observed significant changes in differentially abundant metabolites (DAMs), including flavonoids, alkaloids, phenols, and terpenes. Notably, the levels of euscaphic acid, ganoderol A, (−)-cinchonidine, and theophylline in infected petals were 21.8, 8.5, 4.5, and 4.3 times higher, respectively, compared to the control. Our results suggest that H2O2, defense-related genes, and DAM accumulation are involved in the complex response mechanisms of Rhododendron ‘Xiaotaohong’ petals to MR-9 infection. These insights provide a deeper understanding of the pathogenesis of petal blight disease and may have practical implications for developing disease-resistant rhododendron varieties. Full article
(This article belongs to the Section Molecular Plant Sciences)
Show Figures

Figure 1

22 pages, 5916 KB  
Article
Spindle Position Checkpoint Kinase Kin4 Regulates Organelle Transport in Saccharomyces cerevisiae
by Lakhan Ekal, Abdulaziz M. S. Alqahtani, Maya Schuldiner, Einat Zalckvar, Ewald H. Hettema and Kathryn R. Ayscough
Biomolecules 2023, 13(7), 1098; https://doi.org/10.3390/biom13071098 - 10 Jul 2023
Cited by 4 | Viewed by 2895
Abstract
Membrane-bound organelles play important, frequently essential, roles in cellular metabolism in eukaryotes. Hence, cells have evolved molecular mechanisms to closely monitor organelle dynamics and maintenance. The actin cytoskeleton plays a vital role in organelle transport and positioning across all eukaryotes. Studies in the [...] Read more.
Membrane-bound organelles play important, frequently essential, roles in cellular metabolism in eukaryotes. Hence, cells have evolved molecular mechanisms to closely monitor organelle dynamics and maintenance. The actin cytoskeleton plays a vital role in organelle transport and positioning across all eukaryotes. Studies in the budding yeast Saccharomyces cerevisiae (S. cerevisiae) revealed that a block in actomyosin-dependent transport affects organelle inheritance to daughter cells. Indeed, class V Myosins, Myo2, and Myo4, and many of their organelle receptors, have been identified as key factors in organelle inheritance. However, the spatiotemporal regulation of yeast organelle transport remains poorly understood. Using peroxisome inheritance as a proxy to study actomyosin-based organelle transport, we performed an automated genome-wide genetic screen in S. cerevisiae. We report that the spindle position checkpoint (SPOC) kinase Kin4 and, to a lesser extent, its paralog Frk1, regulates peroxisome transport, independent of their role in the SPOC. We show that Kin4 requires its kinase activity to function and that both Kin4 and Frk1 protect Inp2, the peroxisomal Myo2 receptor, from degradation in mother cells. In addition, vacuole inheritance is also affected in kin4/frk1-deficient cells, suggesting a common regulatory mechanism for actin-based transport for these two organelles in yeast. More broadly our findings have implications for understanding actomyosin-based transport in cells. Full article
(This article belongs to the Special Issue Yeast as a Model Organism to Study Human Disease)
Show Figures

Figure 1

17 pages, 4945 KB  
Article
Transcriptome Co-Expression Network Analysis of Peach Fruit with Different Sugar Concentrations Reveals Key Regulators in Sugar Metabolism Involved in Cold Tolerance
by Lufan Wang, Xiaolin Zheng, Zhengwen Ye, Mingshen Su, Xianan Zhang, Jihong Du, Xiongwei Li, Huijuan Zhou and Chen Huan
Foods 2023, 12(11), 2244; https://doi.org/10.3390/foods12112244 - 1 Jun 2023
Cited by 15 | Viewed by 2660
Abstract
Peach fruits are known to be highly susceptible to chilling injury (CI) during low-temperature storage, which has been linked to the level of sugar concentration in the fruit. In order to better understand the relationship between sugar metabolism and CI, we conducted a [...] Read more.
Peach fruits are known to be highly susceptible to chilling injury (CI) during low-temperature storage, which has been linked to the level of sugar concentration in the fruit. In order to better understand the relationship between sugar metabolism and CI, we conducted a study examining the concentration of sucrose, fructose, and glucose in peach fruit with different sugar concentrations and examined their relationship with CI. Through transcriptome sequencing, we screened the functional genes and transcription factors (TFs) involved in the sugar metabolism pathway that may cause CI in peach fruit. Our results identified five key functional genes (PpSS, PpINV, PpMGAM, PpFRK, and PpHXK) and eight TFs (PpMYB1/3, PpMYB-related1, PpWRKY4, PpbZIP1/2/3, and PpbHLH2) that are associated with sugar metabolism and CI development. The analysis of co-expression network mapping and binding site prediction identified the most likely associations between these TFs and functional genes. This study provides insights into the metabolic and molecular mechanisms regulating sugar changes in peach fruit with different sugar concentrations and presents potential targets for breeding high-sugar and cold-tolerant peach varieties. Full article
Show Figures

Figure 1

Back to TopTop