Transcriptome Co-Expression Network Analysis of Peach Fruit with Different Sugar Concentrations Reveals Key Regulators in Sugar Metabolism Involved in Cold Tolerance
Abstract
1. Introduction
2. Materials and Methods
2.1. Plant Material
2.2. Measurement of CI Index
2.3. Measurement of Firmness, TSS and Sugar Concentration during Storage
2.4. RNA Sequencing
2.4.1. RNA Extraction, Library Construction, and Sequencing
2.4.2. Differentially Expressed Genes (DEGs) Analysis
2.4.3. WGCNA Analysis and Gene Network Construction
2.4.4. qRT-PCR Analysis
2.5. Statistical Analysis
3. Results
3.1. Sugar Concentration Was Associated with CI Development
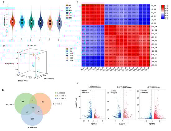
3.2. Transcriptome Analysis in Peach during Cold Storage
3.3. Comprehensive Analysis of DEGs
3.4. Identification of Sugar-Related DEGs Co-Expression Modules by WGCNA
3.5. Identification of Functional Genes Related to Sugar Metabolism
3.6. Expression Analysis of TFs Involved in Sugar Metabolism at Low Temperature
3.7. Regulatory Network of Functional Genes and TFs
3.8. Cis-Component Predictive Analysis
3.9. Verification of DEGs by qRT−PCR
4. Discussion
5. Conclusions
Supplementary Materials
Author Contributions
Funding
Data Availability Statement
Conflicts of Interest
References
- Mollah, M.D.A.; Zhang, X.; Zhao, L.; Jiang, X.H.; Ogutu, C.O.; Peng, Q.; Belal, M.A.A.; Yang, Q.R.; Cai, Y.M.; Nishawy, E.; et al. Two Vacuolar Invertase Inhibitors PpINHa and PpINH3 Display Opposite Effects on Fruit Sugar Accumulation in Peach. Front. Plant Sci. 2022, 13, 1033805. [Google Scholar] [CrossRef] [PubMed]
- Vimolmangkang, S.; Zheng, H.Y.; Peng, Q.; Jiang, Q.; Wang, H.L.; Fang, T.; Liao, L.; Wang, L.; He, H.P.; Han, Y.P. Assessment of Sugar Components and Genes Involved in The Regulation of Sucrose Accumulation in Peach Fruit. J. Agric. Food Chem. 2016, 64, 6723–6729. [Google Scholar] [CrossRef] [PubMed]
- Niu, R.; Zhao, X.M.; Wang, B.C.; Wang, F.L. Transcriptome Profiling of Prunus persica Branches Reveals Candidate Genes Potentially Involved in Freezing Tolerance. Sci. Horti. 2020, 259, 108775. [Google Scholar] [CrossRef]
- Wang, Q.X.; Huang, W.D.; Zhan, J.C. Effects of Low Light on Phloem Ultrastructure and Subcellular Localization of Sucrose Synthase in Prunus persica L. var. Nectarina Ait. Fruit. Russ. J. Plant Physiol. 2009, 56, 462–469. [Google Scholar] [CrossRef]
- Carvajal, F.; Palma, F.; Jamilena, M.; Garrido, D. Preconditioning Treatment Induces Chilling Tolerance in Zucchini Fruit Improving Different Physiological Mechanisms Against Cold Injury. Ann. Appl. Biol. 2014, 67, 9958–9966. [Google Scholar] [CrossRef]
- Miuta, K.; Furumoto, T. Cold Signaling and Cold Response in Plants. Int. J. Mol. Sci. 2013, 14, 5312–5337. [Google Scholar] [CrossRef]
- Pan, Y.G.; Yuan, M.Q.; Zhang, W.M.; Zhang, Z.K. Effect of Low Temperatures on Chilling Injury in Relation to Energy Status in Papaya Fruit during Storage. Postharvest Biol. Technol. 2017, 125, 181–187. [Google Scholar] [CrossRef]
- Jin, P.; Zhu, H.; Wang, J.; Chen, J.J.; Wang, X.L.; Zheng, Y.H. Effect of methyl jasmonate on energy metabolism in peach fruit during chilling stress. J. Sci. Food Agric. 2012, 93, 1827–1832. [Google Scholar] [CrossRef]
- Wei, T.L.; Wang, Y.; Xie, Z.Z.; Guo, D.Y.; Chen, C.W.; Fan, Q.J.; Deng, X.D.; Liu, J.H. Enhanced ROS Scavenging and Sugar Accumulation Contribute to Drought Tolerance of Naturally Occurring Autotetraploids in Poncirus trifoliata. Plant Biotechnol. J. 2019, 17, 1394–1407. [Google Scholar] [CrossRef]
- Ma, Q.J.; Sun, M.H.; Kang, H.; You, C.X.; Hao, Y.J. A CIPK Protein Kinase Targets Sucrose Transporter MdSUT2.2 at Ser254 for Phosphorylation to Enhance Salt Tolerance. Plant Cell Environ. 2018, 42, 918–930. [Google Scholar] [CrossRef]
- Kaurin, A.; Junttila, O.; Hanson, J. Seasonal Changes in Frost Hardiness in Cloudberry (Rubus chamaemorus) in Relation to Carbohydrate Content with Special Reference to Sucrose. Physiol. Plant. 1981, 52, 310–314. [Google Scholar] [CrossRef]
- Vichaiya, T.; Faiyue, B.; Rotarayanont, S.; Uthaibutra, J.; Saengnil, K. Exogenous Trehalose Alleviates Chilling Injury of ‘Kim Ju’ Guava by Modulating Soluble Sugar and Energy Metabolisms. Sci. Horti. 2022, 301, 111138. [Google Scholar] [CrossRef]
- Cao, K.F.; Wei, Y.Y.; Chen, Y.; Jiang, S.; Chen, X.Y.; Wang, X.X.; Shao, X.F. PpCBF6 is a Low-emperature-sensitive Transcription Factor that Binds the PpVIN2 Promoter in Peach Fruit and Regulates Sucrose Metabolism and Chilling Injury. Postharvest Biol. Technol. 2021, 181, 111681. [Google Scholar] [CrossRef]
- Trapnell, C.; Hendrickson, D.G.; Sauvageau, M.; Goff, L.; Rinn, J.L.; Pachter, L. Differential Analysis of Gene Regulation at Transcript Resolution with RNA-seq. Nat. Biotechnol. 2013, 31, 46. [Google Scholar] [CrossRef]
- Kuang, J.F.; Wu, C.J.; Guo, Y.F.; Walther, D.; Shan, W.; Chen, Y.F.; Chen, L.; Lu, W.J. Deciphering Transcriptional Regulators of Banana Fruit Ripening by Regulatory Network Analysis. Plant Biotechnol. J. 2020, 19, 477–489. [Google Scholar] [CrossRef] [PubMed]
- Lv, J.H.; Tao, X.; Yao, G.F.; Zhang, H.P. Transcriptome Analysis of Low- and High-sucrose Pear Cultivars Identifies Key Regulators of Sucrose Biosynthesis in Fruits. Plant Cell Physiol. 2020, 61, 1493–1506. [Google Scholar] [CrossRef]
- Yang, H.Y.; Tian, C.P.; Li, X.W.; Gong, H.S.; Zhang, A.D. Transcriptome Co-expression Network Analysis Identifies Key Genes and Regulators of Sweet Cherry Anthocyanin Biosynthesis. Horticulturae 2021, 7, 123. [Google Scholar] [CrossRef]
- Yang, Y.Y.; Jiang, M.G.; Feng, J.T.; Wu, C.J.; Shan, W.; Kuang, J.F.; Chen, J.Y.; Lu, W.J. Transcriptome Analysis of Low-temperature-affected Ripening Revealed MYB Transcription Factors-mediated Regulatory Network in Banana Fruit. Food Res. Int. 2021, 148, 110616. [Google Scholar] [CrossRef]
- Hu, X.B.; Li, S.J.; Lin, X.H.; Fang, H.T.; Shi, Y.N.; Grierson, D.; Chen, K.S. Transcription Factor CitERF16 Is Involved in Citrus Fruit Sucrose Accumulation by Activating CitSWEET11d. Front. Plant Sci. 2021, 12, 809619. [Google Scholar] [CrossRef]
- Wang, D.X.; Li, J.B.; Sun, L.L.; Hu, Y.Y.; Yu, J.; Wang, C.H.; Zhang, F.L.; Hou, H.L.; Liang, W.Q.; Zhang, D.B. Two Rice MYB Transcription Factors Maintain Male Fertility in Response to Photoperiod by Modulating Sugar Partitioning. New Phytol. 2021, 231, 1612–1629. [Google Scholar] [CrossRef]
- Sagor, G.H.M.; Berberich, T.; Tanaka, S.; Nishiyama, M.; Kanayama, Y.; Kojima, S.; Muramoto, K.; Kusano, T. A Novel Strategy to Produce Sweeter Tomato Fruits with High Sugar Contents by Fruit-Specific Expression of a Single bZIP Transcription Factor Gene. Plant Biotechnol. J. 2015, 14, 1116–1126. [Google Scholar] [CrossRef]
- Ting, H.; Dan, Y.; Wang, X.Q. VvWRKY22 Transcription Factor Interacts with VvSnRK1.1/VvSnRK1.2 and Regulates Sugar Accumulation in Grape. Biochem. Biophys. Res. Commun. 2021, 554, 193–198. [Google Scholar] [CrossRef]
- Wang, L.F.; Yang, X.H.; Dai, B.E.; Wang, Y.X.; Du, X.J.; Huan, C.; Zheng, X.L. 1-Methylcyclopropylene or Methyl Jasmonate-induced Chilling Tolerance in A Stony Hard Peach Cultivar. Sci. Horti. 2022, 304, 111279. [Google Scholar] [CrossRef]
- Zhou, H.J.; Zhang, X.N.; Su, M.S.; Du, J.H.; Li, X.W.; Zhang, M.H.; Hu, Y.; Huan, C.; Ye, Z.W. Controlled Atmosphere Storage Alleviates Internal Browning in Flat Peach Fruit by Regulating Energy and Sugar Metabolisms. Plant Physiol. Bioch. 2022, 186, 107–120. [Google Scholar] [CrossRef] [PubMed]
- Si, J.; Fan, Y.Y.; Liu, Z.L.; Wei, W.; Xiao, X.M.; Yang, Y.Y.; Shan, W.; Kuang, J.F.; Lu, W.J.; Fan, Z.Q.; et al. Comparative Transcriptomic Analysis Reveals the Potential Mechanism of Hot Water Treatment Alleviated-Chilling Injury in Banana Fruit. Food Res. Int. 2022, 157, 111296. [Google Scholar] [CrossRef]
- Deng, B.; Wang, X.; Long, X.; Fang, R.; Zhou, S.Y.; Zhang, J.; Peng, X.L.; An, Z.Y.; Huang, W.X.; Tang, W.Z.; et al. Plant Hormone Metabolome and Transcriptome Analysis of Dwarf and Wild-type Banana. J. Plant Growth Regul. 2021, 41, 2386–2405. [Google Scholar] [CrossRef]
- Zhang, A.D.; Zhang, Q.Y.; Li, J.Z.; Gong, H.S.; Fan, X.G.; Yang, Y.P.; Liu, X.F.; Yin, X.R. Transcriptome Co-expression Network Analysis Identifies Key Genes and Regulators of Ripening Kiwifruit Ester Biosynthesis. BMC Plant Biol. 2020, 20, 103. [Google Scholar] [CrossRef] [PubMed]
- Dai, X.N.; Li, Q.Y.; Jiang, F.D.; Song, Z.Z.; Tang, X.L.; Su, S.Q.; Yao, R.T.; Yang, Y.Q.; Zhang, H.X.; Li, J.Z. Transcriptome Analysis of Branches Reveals Candidate Genes Involved in Anthocyanin Biosynthesis of ‘Red Bartlett’ Pear (Pyrus communis L.). Sci. Horti. 2022, 305, 111392. [Google Scholar] [CrossRef]
- Zhang, X.Z.; Li, B.; Duan, R.W.; Han, C.H.; Wang, L.; Yang, J.; Wang, L.; Wang, S.K.; Su, Y.L.; Xue, H.B. Transcriptome Analysis Reveals Roles of Sucrose in Anthocyanin Accumulation in ‘Kuerle Xiangli’ (Pyrus sinkiangensis Yü). Genes 2022, 13, 1064. [Google Scholar] [CrossRef]
- Tong, Z.G.; Gao, Z.H.; Wang, F.; Zhou, J.; Zhang, Z. Selection of Reliable Reference Genes for Gene Expression Studies in Peach Using Real-time PCR. BMC Mol. Biol. 2009, 10, 71. [Google Scholar] [CrossRef]
- Guo, Y.F.; Zhang, Y.L.; Shan, W.; Cai, Y.J.; Liang, S.M.; Chen, J.Y.; Lu, W.J. Identification of Two Transcriptional Activators MabZIP4/5 in Controlling Aroma Biosynthetic Genes During Banana Ripening. J. Agric. Food Chem. 2018, 66, 6142–6150. [Google Scholar] [CrossRef] [PubMed]
- Shi, F.; Zhou, X.; Zhou, Q.; Yao, M.M.; Wei, B.D.; Ji, S.J. Membrane Lipid Metabolism Changes and Aroma Ester Loss in Low-temperature Stored Nanguo Pears. Food Chem. 2017, 245, 446–453. [Google Scholar] [CrossRef] [PubMed]
- Zhao, Y.Y.; Song, C.C.; Brummell, D.A.; Qi, S.N.; Lin, Q.; Duan, Y.Q. Jasmonic Acid Treatment Alleviates Chilling Injury in Peach Fruit by Promoting Sugar and Ethylene Metabolism. Food Chem. 2020, 338, 128005. [Google Scholar] [CrossRef]
- Abidi, W.; Cantin, C.M.; Jimenez, S.; Gimenez, R.; Moreno, M.A.; Gogorcena, Y. Influence of Antioxidant Compounds, Total Sugars and Genetic Background on the Chilling Injury Susceptibility of a Non-melting Peach (Prunus persica (L.) Batsch) Progeny. J. Sci. Food Agric. 2015, 95, 351–358. [Google Scholar] [CrossRef]
- Yu, L.N.; Shao, X.F.; Wei, Y.Y.; Wang, H.F. Sucrose Degradation Is Regulated by 1-Methycyclopropene Treatment and Is Related to Chilling Tolerance in Two Peach Cultivars. Postharvest Biol. Techonal. 2017, 124, 25–34. [Google Scholar] [CrossRef]
- Zhao, Y.Y.; Song, C.C.; Brummell, D.A.; Qi, S.N.; Lin, Q.; Bi, J.F.; Duan, Y.Q. Salicylic Acid Treatment Mitigates Chilling Injury in Peach Fruit by Regulation of Sucrose Metabolism and Soluble Sugar Content. Food Chem. 2021, 358, 129867. [Google Scholar] [CrossRef] [PubMed]
- Zhang, C.H.; Shen, Z.J.; Zhang, Y.P.; Han, J.; Ma, R.J.; Korir, N.K.; Yu, M.L. Cloning and Expression of Genes Related to The Sucrose-metabolizing Enzymes and Carbohydrate Changes in Peach. Acta Physiol. Plant. 2012, 35, 589–602. [Google Scholar] [CrossRef]
- Wind, J.; Smeekens, S.; Hanson, J. Sucrose: Metabolite and Signaling Molecule. Phytochemistry 2010, 71, 1610–1614. [Google Scholar] [CrossRef]
- Sun, L.L.; Wang, J.L.; Lian, L.Q.; Song, J.; Du, X.N.; Liu, X.K.; Zhao, W.C.; Yang, L.; Li, C.B.; Qin, Y.; et al. Systematic Analysis of The Sugar Accumulation Mechanism in Sucrose- and Hexose- Accumulating Cherry Tomato Fruits. BMC Plant Biol. 2022, 22, 303. [Google Scholar] [CrossRef]
- Burger, Y.; Schaffer, A.A. The Contribution of Sucrose Metabolism Enzymes to Sucrose Accumulation in Cucumis Melo. J. Am. Soc. Hortic. Sci. 2007, 132, 704–712. [Google Scholar] [CrossRef]
- Fan, M.; Huang, Y.; Zhong, Y.Q.; Kong, Q.S.; Xie, J.J.; Niu, M.L.; Bie, Z.L. Comparative Transcriptome Profiling of Potassium Starvation Responsiveness in Two Contrasting Watermelon Genotypes. Planta 2013, 239, 397–410. [Google Scholar] [CrossRef]
- Peruffo, A.D.; Renosto, F.; Pallavicini, C. α-glucosidase From Grape Berries: Partial Purification and Characterization. Planta 1978, 142, 195–201. [Google Scholar] [CrossRef]
- Sun, H.Q.; Song, W.W.; Zhang, L.J.; Zhu, Z.Y.; Ma, R.; Wang, D.Y. Structural Characterization and Inhibition on α-glucosidase of A Novel Oligosaccharide from Barley Malt. J. Cereal Sci. 2018, 82, 82–93. [Google Scholar] [CrossRef]
- Li, M.J.; Feng, F.J.; Cheng, L.L. Expression Patterns of Genes Involved in Sugar Metabolism and Accumulation during Apple Fruit Development. PLoS ONE 2012, 7, e3305. [Google Scholar] [CrossRef]
- Shi, F.; Zhou, X.; Zhou, Q.; Tan, Z.; Yao, M.M.; Wei, B.D.; Ji, S.J. Transcriptome Analyses Provide New Possible Mechanisms of Aroma Ester Weakening of ‘Nanguo’ Pear after Cold Storage. Sci. Horti. 2018, 237, 247–256. [Google Scholar] [CrossRef]
- Wu, Y.; Li, X.; Zhang, J.N.; Tan, S.L.; Xu, W.H.; Pan, J.Q.; Yang, F.; Pi, E. ERF Subfamily Transcription Factors and Their Function in Plant Responses to Abiotic Stresses. Front. Plant Sci. 2022, 13, 1042084. [Google Scholar] [CrossRef]
- Xiao, G.Q.; Qin, H.; Zhou, J.H.; Quan, R.D.; Lu, X.Y.; Huang, R.F.; Zhang, H.W. OsERF2 Controls Rice Root Growth and Hormone Responses through Tuning Expression of Key Genes Involved in Hormone Signaling and Sucrose Metabolism. Plant Mol. Biol. 2015, 90, 293–302. [Google Scholar] [CrossRef] [PubMed]
- Muto, A.; Bruno, L.; Madeo, M.L.; Ludlow, R.; Ferrari, M.; Stimpson, L.; LoGiudice, C.; Picardi, E.; Ferrante, A.; Pasti, L.; et al. Comparative Transcriptomic Profiling of Peach and Nectarine Cultivars Reveals Cultivar-specific Responses to Chilled Postharvest Storage. Front. Plant Sci. 2022, 13, 1062194. [Google Scholar] [CrossRef]
- Li, C.H.; Wang, K.T.; Xu, F.; Lei, C.Y.; Jiang, Y.B.; Zheng, Y.H. Sucrose Metabolism and Sensory Evaluation in Peach as Influenced by β-aminobutyric Acid (BABA)-induced Disease Resistance and The Transcriptional Mechanism Involved. Postharvest Biol. Technol. 2021, 174, 111465. [Google Scholar] [CrossRef]
- Aslam, M.M.; Deng, L.; Meng, J.R.; Pan, L.; Niu, L.; Lu, Z.H.; Cui, G.C.; Zeng, W.F.; Wang, Z.Q. Characterization and Expression Analysis of Basic Leucine Zipper (bZIP) Transcription Factors Responsive to Chilling Injury in Peach Fruit. Mol. Biol. Rep. 2022, 50, 361–376. [Google Scholar] [CrossRef] [PubMed]
- Weltmeier, F.; Rahmani, F.; Ehlert, A.; Dietrich, K.; Schütze, K.; Wang, X.; Chaban, C.; Hanson, J.; Teige, M.; Teige, K.; et al. Expression Patterns within The Arabidopsis C/S1 bZIP Transcription Tactor Network: Availability of Heterodimerization Partners Controls Gene Expression during Stress Response and Development. Plant Mol. Biol. 2018, 69, 107–119. [Google Scholar] [CrossRef] [PubMed]
- Dar, N.A.; Mir, M.A.; Mir, J.I.; Mansoor, S.; Showkat, W.; Parihar, T.J.; Haq, S.A.U.; Wani, S.H.; Zaffar, G.; Masoodi, K.G. MYB-6 and LDOX-1 Regulated Accretion of Anthocyanin Response to Cold Stress in Purple Black Carrot (Daucus carota L.). Mol. Biol. Rep. 2022, 49, 5353–5364. [Google Scholar] [CrossRef] [PubMed]
- Hou, X.M.; Zhang, H.F.; Liu, S.Y.; Wang, K.X.; Zhang, M.Y.; Meng, Y.C.; Luo, D.; Chen, R.G. The NAC Transcription Factor CaNAC064 Is a Regulator of Cold Stress Tolerance in Peppers. Plant Sci. 2020, 291, 110346. [Google Scholar] [CrossRef] [PubMed]
- Lai, X.L.; Stigliani, A.; Vachon, G.; Smaczniak, C.; Zubieta, C.; Kaufmann, K.; Parcy, F. Building Transcription Factor Binding Site Models to Understand Gene Regulation in Plants. Mol. Plant 2018, 12, 743–763. [Google Scholar] [CrossRef]










Disclaimer/Publisher’s Note: The statements, opinions and data contained in all publications are solely those of the individual author(s) and contributor(s) and not of MDPI and/or the editor(s). MDPI and/or the editor(s) disclaim responsibility for any injury to people or property resulting from any ideas, methods, instructions or products referred to in the content. |
© 2023 by the authors. Licensee MDPI, Basel, Switzerland. This article is an open access article distributed under the terms and conditions of the Creative Commons Attribution (CC BY) license (https://creativecommons.org/licenses/by/4.0/).
Share and Cite
Wang, L.; Zheng, X.; Ye, Z.; Su, M.; Zhang, X.; Du, J.; Li, X.; Zhou, H.; Huan, C. Transcriptome Co-Expression Network Analysis of Peach Fruit with Different Sugar Concentrations Reveals Key Regulators in Sugar Metabolism Involved in Cold Tolerance. Foods 2023, 12, 2244. https://doi.org/10.3390/foods12112244
Wang L, Zheng X, Ye Z, Su M, Zhang X, Du J, Li X, Zhou H, Huan C. Transcriptome Co-Expression Network Analysis of Peach Fruit with Different Sugar Concentrations Reveals Key Regulators in Sugar Metabolism Involved in Cold Tolerance. Foods. 2023; 12(11):2244. https://doi.org/10.3390/foods12112244
Chicago/Turabian StyleWang, Lufan, Xiaolin Zheng, Zhengwen Ye, Mingshen Su, Xianan Zhang, Jihong Du, Xiongwei Li, Huijuan Zhou, and Chen Huan. 2023. "Transcriptome Co-Expression Network Analysis of Peach Fruit with Different Sugar Concentrations Reveals Key Regulators in Sugar Metabolism Involved in Cold Tolerance" Foods 12, no. 11: 2244. https://doi.org/10.3390/foods12112244
APA StyleWang, L., Zheng, X., Ye, Z., Su, M., Zhang, X., Du, J., Li, X., Zhou, H., & Huan, C. (2023). Transcriptome Co-Expression Network Analysis of Peach Fruit with Different Sugar Concentrations Reveals Key Regulators in Sugar Metabolism Involved in Cold Tolerance. Foods, 12(11), 2244. https://doi.org/10.3390/foods12112244
