Due to scheduled maintenance work on our servers, there may be short service disruptions on this website between 11:00 and 12:00 CEST on March 28th.
Sign in to use this feature.

Years

Between: -

Subjects

remove_circle_outline
remove_circle_outline
remove_circle_outline
remove_circle_outline
remove_circle_outline
remove_circle_outline
remove_circle_outline
remove_circle_outline
remove_circle_outline

Journals

remove_circle_outline
remove_circle_outline
remove_circle_outline
remove_circle_outline
remove_circle_outline
remove_circle_outline
remove_circle_outline
remove_circle_outline
remove_circle_outline
remove_circle_outline
remove_circle_outline
remove_circle_outline

Article Types

Countries / Regions

remove_circle_outline
remove_circle_outline
remove_circle_outline
remove_circle_outline

Search Results (539)

Search Parameters:
Keywords = FAH

Order results
Result details
Results per page
Select all
Export citation of selected articles as:
25 pages, 5026 KB  
Article
DNA Barcoding and Chemical Profile Using UHPLC, GC-MS and LC-MS/QTOF of Mitragyna speciosa Variation and Allied Species for Quality Control of Kratom Materials
by Phunsuk Anantaworasakul, Warunya Arunotayanun, Siripat Chaichit, Suthiwat Khamnuan, Chatchai Ngernsaengsaruay, Chuda Chittasupho, Nisa Leksungnoen, Mingkwan Na Takuathung, Ruedeemars Yubolphan, Apisada Jiso, Tachpon Techarang and Aekkhaluck Intharuksa
Plants 2026, 15(7), 1003; https://doi.org/10.3390/plants15071003 - 25 Mar 2026
Abstract
Kratom (Mitragyna speciosa Korth.) has gained increasing global attention due to its traditional use, psychoactive properties, and emerging therapeutic potential; however, concerns regarding adulteration, substitution, and inconsistent quality of commercial products necessitate robust authentication strategies. This study aimed to integrate DNA barcoding [...] Read more.
Kratom (Mitragyna speciosa Korth.) has gained increasing global attention due to its traditional use, psychoactive properties, and emerging therapeutic potential; however, concerns regarding adulteration, substitution, and inconsistent quality of commercial products necessitate robust authentication strategies. This study aimed to integrate DNA barcoding and comprehensive chemical profiling to authenticate kratom variants and discriminate them from closely allied Mitragyna species for quality control and forensic applications. Nine DNA barcoding regions were analyzed, alongside chemical characterization using UHPLC, GC–MS, and LC–MS/QTOF. Among the tested loci, the internal transcribed spacer (ITS) and ITS2 regions exhibited the highest interspecific variation and effectively distinguished kratom from allied species. UHPLC and GC–MS analyses confirmed that mitragynine was exclusively detected in kratom variants, with Kan Khiao exhibiting the highest content (94.33 ± 0.14 mg/g) when quantified against the mitragynine standard using UHPLC analysis. LC–MS/QTOF profiling revealed an alkaloid-rich chemotype in kratom dominated by mitragynine and 7-hydroxymitragynine, whereas M. diversifolia, M. hirsuta, and M. rotundifolia showed distinct profiles enriched in phenolic acids and flavonoid glycosides. Multivariate analyses further identified procyanidin B1, datiscetin-3-O-rutinoside, mitragynine, and 7-hydroxymitragynine as key discriminatory markers. Overall, the combined molecular and chemical workflow provides a robust framework for kratom authentication, supporting regulatory monitoring, quality assurance, and forensic identification of kratom materials. Full article
Show Figures

Figure 1

23 pages, 4014 KB  
Article
CRISPR/Cas9-Mediated Knockout of BnaFAH Enhanced Brassica napus Resistance to Plutella xylostella Under a 2-Day Short-Day Photoperiod
by Tiantian Zhi, Zhou Zhou, Chen Shi, Meiqiong Xie, Gang Chen and Cui Lu
Horticulturae 2026, 12(4), 403; https://doi.org/10.3390/horticulturae12040403 - 24 Mar 2026
Abstract
The diamondback moth (Plutella xylostella) severely threatens global oilseed rape (Brassica napus L.) production. This study demonstrates that CRISPR/Cas9-mediated knockout of two homologous BnaFAH, involved in tyrosine degradation, confers enhanced Brassica napus resistance to Plutella xylostella under a 2-day [...] Read more.
The diamondback moth (Plutella xylostella) severely threatens global oilseed rape (Brassica napus L.) production. This study demonstrates that CRISPR/Cas9-mediated knockout of two homologous BnaFAH, involved in tyrosine degradation, confers enhanced Brassica napus resistance to Plutella xylostella under a 2-day short-day (SD2) photoperiod. Multi-omics analyses revealed that this resistance is associated with a coordinated response: BnaFAH deficiency triggers reactive oxygen species (ROS) accumulation, which is closely associated with activating the jasmonic acid (JA) biosynthetic and signaling pathways. This led to significant upregulation of key JA biosynthetic genes and accumulation of JA, its precursors (OPDA, OPC-4, and OPC-6), and bioactive conjugates (JA-Ile and JA-Phe). Pharmacological analyses support the central role of JA, as exogenous application of methyl jasmonate (MeJA) enhanced insect resistance, whereas the JA biosynthesis inhibitor DIECA suppressed resistance. Scavenging ROS with sodium selenite prevented both JA pathway upregulation and insect resistance, suggesting that ROS may act upstream to activate the JA biosynthetic and signaling pathways. These findings support a previously unrecognized “photoperiod-dependent ROS-JA” defense module, revealing how metabolic perturbation under specific environmental cues can be co-opted to enhance plant immunity, offering new targets for breeding resistant rapeseed varieties. Full article
(This article belongs to the Special Issue Genetics and Molecular Breeding of Brassica Crops)
Show Figures

Figure 1

42 pages, 13618 KB  
Article
Fungal Diversity, Toxigenic Potential, and Multi-Mycotoxin Occurrence in Fresh and Dried Chili Peppers from Retail Markets in Guangzhou, China
by Maryam Tavakol Noorabadi, Ishara S. Manawasinghe, Jiayu Xu, Caiqing Zhao, Naghmeh Afshari, Wei Dong, Antonio Francesco Logrieco and Kevin D. Hyde
Toxins 2026, 18(4), 154; https://doi.org/10.3390/toxins18040154 - 24 Mar 2026
Viewed by 82
Abstract
This study provides a combined profile of fungal isolates from fresh and dried chili peppers in markets in Guangzhou. Multilocus sequence analysis revealed a wide variety of species, seven of which were reported for the first time from chili pepper (F. annulatum, [...] Read more.
This study provides a combined profile of fungal isolates from fresh and dried chili peppers in markets in Guangzhou. Multilocus sequence analysis revealed a wide variety of species, seven of which were reported for the first time from chili pepper (F. annulatum, F. compactum, F. pernambucanum, F. ramsdenii, and F. tardichlamydosporum, P. citrinum and P. steckii). In this research work, quantitative determination using targeted LC–MS/MS of dried chili peppers showed a significantly higher frequency of contamination and higher toxin concentrations than fresh samples. The predominant mycotoxins in dried peppers were DON and FB1, which were present in all the samples at mean levels of 0.56 µg/g and 0.067 µg/g, respectively. AFB1 and OTA were present in all dried samples but were detected only occasionally in fresh peppers. ZEN and CIT were detected at lower concentrations, but more prevalent among dried products (63.6% and 81.8% of all samples, respectively). The aflatoxin B1 (AFB1) level of 180 µg/kg in dried chili samples was 36 times above the EU maximum limit (5 µg/kg), and the OTA level reached 54 µg/kg, exceeding the EU limit by a factor of 2.7 (20 µg/kg). Statistical analysis also showed that all six mycotoxins were statistically higher in dried pepper than in fresh pepper. In vitro evaluation demonstrated that certain Fusarium isolates synthesized FB1. At the same time, Penicillium species, including P. citrinum and P. steckii, consistently produced citrinin, confirming the strong influence of growth substrate on toxin biosynthesis. The frequent occurrence and elevated levels of regulated mycotoxins highlight significant public health concerns and underscore the need for improved postharvest handling and drying practices. These findings provide critical baseline data linking fungal diversity with toxin production dynamics, developing essential guidance for targeted mitigation strategies. Full article
(This article belongs to the Collection Fusarium Toxins – Relevance for Human and Animal Health)
Show Figures

Figure 1

12 pages, 4510 KB  
Article
Silencing Attempts of Bombyx mori Odorant Receptors Potentially Associated with Oviposition Behavior
by Chanikarn Navakeatpreecha, Piriya Putanyawiwat, Fah Lertkulvanich, Jutarat Jamkratoke, Banthari Chotimanothum and Anchanee Kubera
Insects 2026, 17(3), 339; https://doi.org/10.3390/insects17030339 - 20 Mar 2026
Viewed by 278
Abstract
The silkworm, Bombyx mori (Bm), is an insect that contributes to industries such as silk production, cosmetics, medicine, and food, as well as to scientific research. A previous study showed that Bm odorant receptor (BmOr) genes, BmOr44, BmOr54 [...] Read more.
The silkworm, Bombyx mori (Bm), is an insect that contributes to industries such as silk production, cosmetics, medicine, and food, as well as to scientific research. A previous study showed that Bm odorant receptor (BmOr) genes, BmOr44, BmOr54, and BmOr63, may play a major role in oviposition. This research aimed to investigate the function of these three genes using a double-stranded RNA (dsRNA) technique to knock down their expression levels. Our results revealed that the gene-specific dsRNAs could moderately reduce the expression levels of BmOr44, BmOr54, and BmOr63 in the silk moth antenna. Silk moths were injected with 50 nM dsRNABmOr54 and 100 nM dsRNABmOr63 and showed relative oviposition rates under the mulberry leaves condition at 111.45% and 109.58%, respectively, when compared to those with dsRNAlacZ injection. The reduction in expression levels of these three genes showed no effect on the oviposition rates of the silk moths without mulberry leaves treatment. The expression levels of these BmOr genes were restored after fertilization, suggesting the temporary effects of the dsRNAs. Our findings suggested that variation in BmOr54 expression level was correlated with changes in oviposition behavior in Bombyx mori. Full article
(This article belongs to the Special Issue Genomics and Molecular Biology in Silkworm)
Show Figures

Graphical abstract

11 pages, 1550 KB  
Article
Clinical Feasibility and Mechanical Reliability of a Modified Functional Articulating Hip Spacer Incorporating a Cemented Dual Mobility Bearing Metal Liner
by Sun-hyung Lee and Soong Joon Lee
J. Clin. Med. 2026, 15(6), 2309; https://doi.org/10.3390/jcm15062309 - 18 Mar 2026
Viewed by 140
Abstract
Background: Periprosthetic joint infection and native hip infections often require staged surgical intervention due to extensive bone and soft tissue destruction. This study evaluates the clinical feasibility and mechanical reliability of a modified functional articulating hip spacer (FAHS) incorporating a cemented dual-mobility-bearing [...] Read more.
Background: Periprosthetic joint infection and native hip infections often require staged surgical intervention due to extensive bone and soft tissue destruction. This study evaluates the clinical feasibility and mechanical reliability of a modified functional articulating hip spacer (FAHS) incorporating a cemented dual-mobility-bearing (DMB) metal liner. Methods: We retrospectively reviewed the cases of 20 patients who underwent a DMB-incorporated FAHS between March 2018 and December 2019. The technique involved cementing a DMB metal liner directly into the prepared acetabulum without a standard outer shell. Successful clinical outcome was defined as either transition to second-stage total hip arthroplasty (THA) or stable spacer retention, the latter including cases with definitive eradication or symptom-controlled chronic suppression therapy. Infection eradication required the clinical absence of infection for at least twelve months following the cessation of antimicrobial therapy. Construct-related mechanical complications and radiographic parameters were also analyzed. Results: The mean follow-up was 23.5 months, ranging from 6.0 to 62.6 months. Successful clinical outcome was achieved in 17 patients (85%), with seven (35%) transitioning to second-stage THA and ten (50%) opting for spacer retention. Within the retention group, seven achieved definitive eradication while three were maintained under chronic suppression therapy. Construct integrity was maintained in 80% of the cohort. Mechanical complications included two dislocations (10%) and two implant failures (10%). Radiographic analysis showed higher inclination and anteversion angles of the metal liner in the dislocation cases. Conclusions: The off-label use of DMB-incorporated FAHS represents a feasible option with acceptable mechanical performance in selected cases of PJI and native hip joint infection. However, as mechanical complications cannot be fully prevented, meticulous surgical techniques and careful patient selection remain essential. Full article
Show Figures

Figure 1

20 pages, 5171 KB  
Article
Formulation of Gamma-Oryzanol Encapsulated Nanoparticles and Their Modulation Effects on Inducible Nitric Oxide Synthase and Nitric Oxide in LPS-Stimulated RAW 264.7 Macrophages
by Kornvipa Settakorn, Chuda Chittasupho, Weerasak Samee, Nut Koonrungsesomboon and Mingkwan Na Takuathung
Pharmaceutics 2026, 18(3), 365; https://doi.org/10.3390/pharmaceutics18030365 - 14 Mar 2026
Viewed by 375
Abstract
Background/Objectives: Gamma-oryzanol (ORZ), a bioactive compound extracted from rice bran oil, has health-promoting properties but limited therapeutic use due to poor stability and bioavailability. This study aimed to synthesize gamma-oryzanol-encapsulated nanoparticles (ORZ-NPs) and investigate their anti-inflammatory effects in lipopolysaccharide-stimulated RAW 264.7 macrophages. [...] Read more.
Background/Objectives: Gamma-oryzanol (ORZ), a bioactive compound extracted from rice bran oil, has health-promoting properties but limited therapeutic use due to poor stability and bioavailability. This study aimed to synthesize gamma-oryzanol-encapsulated nanoparticles (ORZ-NPs) and investigate their anti-inflammatory effects in lipopolysaccharide-stimulated RAW 264.7 macrophages. Methods: ORZ-NPs were synthesized via nanoprecipitation and characterized by dynamic light scattering and transmission electron microscopy. ORZ content was assessed using high performance liquid chromatography. In vitro release was determined using a dialysis method. Inducible nitric oxide synthase (iNOS) was assessed by Western blotting, nitric oxide (NO) by Griess assay, and tumor necrosis factor-alpha (TNF-α) and interleukin-6 (IL-6) by enzyme-linked immunosorbent assay. Results: ORZ-NPs exhibited spherical morphology with a mean particle size of 93.320 ± 2.027 nm, polydispersity index 0.149 ± 0.025, and zeta potential −22.400 ± 0.252 mV. ORZ remained stable for 90 days. In vitro release reached 70% at 24 h in PBS (pH 7.4). At 50 μg mL−1, ORZ-NPs significantly decreased iNOS and NO production (approximately 65% of control, p < 0.01), without affecting TNF-α or IL-6. Conclusions: ORZ-NPs demonstrate selective anti-inflammatory activities by suppressing iNOS and NO production while pro-inflammatory cytokines remain unaffected. These findings suggest a partial modulatory effect on the inflammatory signaling pathway. Full article
(This article belongs to the Special Issue Drug Delivery for Natural Extract Applications)
Show Figures

Graphical abstract

25 pages, 2152 KB  
Article
Comparative Study of Cellulose Nanocrystals from Young and Mature Coconut Husks as Reinforcement Agents in Sustainable Gelatin-Based Films
by Pimonpan Kaewprachu, Warinporn Klunklin, Chalalai Jaisan, Saroat Rawdkuen, Papungkorn Sangsawad, Wirongrong Tongdeesoontorn, Passakorn Kingwascharapong and Supaluck Kraithong
Polymers 2026, 18(6), 708; https://doi.org/10.3390/polym18060708 - 14 Mar 2026
Viewed by 303
Abstract
Cellulose nanocrystals (CNCs) are highly desirable nanomaterials for reinforcing biopolymer films. Coconut husks are generated in massive quantities after harvesting and processing, leading to waste management issues. This study isolated and characterized CNCs from young (y-CNCs) and mature (m-CNCs) coconut husks via acid [...] Read more.
Cellulose nanocrystals (CNCs) are highly desirable nanomaterials for reinforcing biopolymer films. Coconut husks are generated in massive quantities after harvesting and processing, leading to waste management issues. This study isolated and characterized CNCs from young (y-CNCs) and mature (m-CNCs) coconut husks via acid hydrolysis (32% H2SO4, 50 °C, 5 h), comparing them with commercial CNCs (c-CNCs) to evaluate their performance in gelatin-based films. TEM confirmed rod-shaped morphology for all CNCs. Notably, m-CNCs exhibited a smaller particle size (199 nm), a higher surface charge (−46.8 mV), and superior crystallinity (63.98%), demonstrating properties comparable to c-CNCs. FTIR and XRD confirmed characteristic cellulose functional groups and crystalline structure, while TGA demonstrated excellent thermal stability above 300 °C for all samples. Incorporation of CNCs into gelatin films significantly improved tensile strength (from 15.63 to 24.93 MPa) and reduced water vapor permeability (from 2.65 to 2.43 × 10−10 g m m−2 s−1 Pa−1; p < 0.05). These findings demonstrate how coconut husk residues can be upcycled into high-value nanomaterials fostering economic growth with innovation in sustainable manufacturing. This research also promotes responsible waste utilization, highlighting the benefits of biodegradability and a reduced carbon footprint for sustainable food packaging applications. Full article
Show Figures

Graphical abstract

21 pages, 4277 KB  
Article
Antibacterial Activity of the Pyrazolone Copper Complex P-FAH-Cu-phen Against Staphylococcus aureus and Promotion of Healing of Traumatized Infected Skin in Mice
by Dongyuan Zhou, Changyi Nie, Guancheng Xu, Guoxuan Xie, Marhaba Nurmamat, Tamasha Kurmanjiang, Chunyu Liu and Jinyu Li
Microorganisms 2026, 14(3), 659; https://doi.org/10.3390/microorganisms14030659 - 14 Mar 2026
Viewed by 197
Abstract
Staphylococcus aureus is a major cause of skin and soft tissue infections, necessitating the development of new topical agents with rapid bactericidal activity and low resistance potential. Here, we evaluated the antibacterial activity of a pyrazolone copper complex (P-FAH-Cu-phen) against S. aureus, [...] Read more.
Staphylococcus aureus is a major cause of skin and soft tissue infections, necessitating the development of new topical agents with rapid bactericidal activity and low resistance potential. Here, we evaluated the antibacterial activity of a pyrazolone copper complex (P-FAH-Cu-phen) against S. aureus, investigated its in vitro mode of action, and its assessed therapeutic efficacy in a murine model of S. aureus-infected skin trauma. P-FAH-Cu-phen exhibited potent bactericidal activity (minimum inhibitory concentration [MIC] 1.4 μg/mL; minimum bactericidal concentration [MBC] 2.8 μg/mL) and rapid killing (>91% eradication within 2.5 min), with no detectable MIC increase under the tested serial passaging conditions. Cell-envelope dysfunction was evidenced by increased supernatant alkaline phosphatase activity, elevated leakage of nucleic acids and proteins, and reduced membrane-associated Na+/K+- and Ca2+/Mg2+-ATPase activities. At sub-inhibitory concentrations, P-FAH-Cu-phen reduced haemolytic and coagulase activities, modulated virulence gene expression (sea, hla, agrA), and inhibited biofilm formation and biofilm-associated metabolic activity. In vivo, topical treatment accelerated wound closure and histopathological repair, increased hydroxyproline content, reduced bacterial burden, and lowered TNF-α and IL-10 levels in wound tissues. Collectively, P-FAH-Cu-phen shows multi-faceted anti-infective activity and exhibits further development as a topical candidate for S. aureus-infected skin wounds. Full article
(This article belongs to the Section Antimicrobial Agents and Resistance)
Show Figures

Figure 1

7 pages, 799 KB  
Article
Prestin as an Early Biomarker of Hearing Loss in Nasopharyngeal Cancer Patients Undergoing Induction Chemoradiation
by Vanessa Y. J. Tan, Ng Jia Hui, Kiattisa Sommat, Thong Jiun Fong, Edward Z. Y. Zhang, Lai Oi Fah, Chia Xin Ni, Ang Mei Kim, Ong Ni Gin and Lim Chwee Ming
J. Otorhinolaryngol. Hear. Balance Med. 2026, 7(1), 14; https://doi.org/10.3390/ohbm7010014 - 6 Mar 2026
Viewed by 173
Abstract
Background/Objectives: Nasopharyngeal cancer (NPC) is prevalent in Southeast Asia, Southern China and North Africa. Up to 46% of NPC patients undergoing cisplatin chemoradiation treatment experience irreversible hearing loss. Prestin is a motor protein in the outer hair cells of the cochlea, and animal [...] Read more.
Background/Objectives: Nasopharyngeal cancer (NPC) is prevalent in Southeast Asia, Southern China and North Africa. Up to 46% of NPC patients undergoing cisplatin chemoradiation treatment experience irreversible hearing loss. Prestin is a motor protein in the outer hair cells of the cochlea, and animal studies have shown that blood prestin levels are elevated following cisplatin induced hearing loss. We investigated whether rising serum prestin levels can predict sensorineural hearing loss (SHNL) in NPC patients undergoing induction cisplatin chemotherapy (icCRT). Methods: Serum prestin levels were measured at ten time points during cisplatin chemotherapy. Pure tone audiogram and tinnitus handicap inventory (THI) were measured at baseline and at one and nine months after cisplatin administration. These outcomes were obtained to investigate whether rising prestin levels predict SNHL or worsening THI. Results: Of the 11 patients accrued, there was no association between prestin level and SNHL. An increase in THI was associated with higher prestin levels. There was significant hearing loss at 8 kHz at one (right ear, p = 0.012, left ear, p = 0.043) and nine months (right ear, p = 0.011) after treatment. After completing cisplatin, patients also had increased THI. Conclusions: Prestin was not identified as a biomarker of cisplatin-induced hearing loss in our cohort of NPC patients undergoing icCRT. NPC patients experience worsening of tinnitus with cumulative cisplatin, and hearing loss can persist at nine months post treatment. Future studies should focus on improved novel methods for measuring prestin or other cochlear proteins to better identify potential markers before permanent cisplatin induced hearing loss. Full article
(This article belongs to the Section Otology and Neurotology)
Show Figures

Figure 1

20 pages, 3887 KB  
Article
Safety Assessment of the Ethanolic Seed Extract of Mucuna pruriens var. pruriens: Acute and Chronic Oral Toxicity Studies in Sprague–Dawley Rats
by Supaporn Intatham, Kanjana Jaijoy, Sunee Chansakaow and Seewaboon Sireeratawong
Pharmaceuticals 2026, 19(3), 421; https://doi.org/10.3390/ph19030421 - 4 Mar 2026
Viewed by 346
Abstract
Background/Objectives: Mucuna pruriens (Linn.) DC. var. pruriens is a leguminous plant whose seeds have been used in traditional medicine, including for the enhancement of sexual function. However, scientific evidence regarding its toxicological safety remains limited. Accordingly, the present study aimed to investigate [...] Read more.
Background/Objectives: Mucuna pruriens (Linn.) DC. var. pruriens is a leguminous plant whose seeds have been used in traditional medicine, including for the enhancement of sexual function. However, scientific evidence regarding its toxicological safety remains limited. Accordingly, the present study aimed to investigate the acute and chronic oral toxicity of the ethanolic seed extract of M. pruriens var. pruriens in Sprague–Dawley rats. Methods: Acute oral toxicity was assessed in female rats following a single oral administration of the ethanolic seed extract of M. pruriens var. pruriens at a dose of 5000 mg/kg body weight, with animals monitored for general behavior, clinical signs, and mortality over a 14-day period. Chronic oral toxicity was evaluated in female and male rats administered the ethanolic seed extract of M. pruriens var. pruriens at doses of 100, 500, and 2500 mg/kg body weight daily for 270 days. Animals were monitored for general behavior, clinical signs, and health status throughout the study. Hematological, blood chemistry, gross pathological, and histopathological assessments were conducted at study termination. Results: In the acute oral toxicity study, no mortality or treatment-related behavioral abnormalities or clinical signs were observed in female rats receiving the ethanolic seed extract of M. pruriens var. pruriens, and findings were comparable to those of the control group. In the chronic oral toxicity study, no mortality occurred in any treatment group. Although statistically significant increases or decreases were observed in certain body weight, organ weight, hematological, and blood biochemical parameters compared with the control group, all values remained within established reference ranges. When considered together with the absence of abnormal behavioral changes, clinical signs, and gross pathological or histopathological alterations in major organs, these findings indicate that long-term oral administration of the ethanolic seed extract of M. pruriens var. pruriens did not result in chronic toxicity. Conclusions: The ethanolic seed extract of M. pruriens var. pruriens did not produce acute or chronic oral toxicity in Sprague–Dawley rats. Nevertheless, further clinical investigations are recommended to confirm its long-term safety for human use. Full article
Show Figures

Figure 1

30 pages, 11001 KB  
Article
Cricket Oil-Based Sunscreen Systems: Formulation Design, Ultraviolet Protection Performance, and Preclinical Safety Evaluation
by Wantida Chaiyana, Guijun Liang, Jirasit Inthorn and Pratthana Chomchalao
Pharmaceutics 2026, 18(3), 325; https://doi.org/10.3390/pharmaceutics18030325 - 4 Mar 2026
Viewed by 464
Abstract
Background/Objectives: Insect oils have gained attention as sustainable cosmetic ingredients due to their bioactive lipid content. This study aimed to characterize oils from cricket and to evaluate their safety, biological activities, and performance in sunscreen formulations. Methods: Oils were extracted from Gryllus bimaculatus [...] Read more.
Background/Objectives: Insect oils have gained attention as sustainable cosmetic ingredients due to their bioactive lipid content. This study aimed to characterize oils from cricket and to evaluate their safety, biological activities, and performance in sunscreen formulations. Methods: Oils were extracted from Gryllus bimaculatus, Teleogryllus mitratus, and Acheta domesticus by cold pressing following hot-air drying. Fatty acid composition was determined using gas chromatography–mass spectrometry. Safety was assessed by cytotoxicity testing in normal human dermal fibroblasts (NHDF) and the hen’s egg chorioallantoic membrane (HET-CAM) assay. Antioxidant and anti-inflammatory activities were evaluated by intracellular reactive oxygen species (ROS) and nitric oxide (NO) assays. Based on biological performance, T. mitratus oil (TMO) was incorporated into sunscreen creams containing physical and chemical ultraviolet (UV) filters. Physical stability, viscosity, pH, sun protection factor (SPF), persistent pigment darkening/ultraviolet A protection factor (PPD/UVA-PF), and blue light protection were evaluated. Results: All cricket oils were non-cytotoxic to NHDF cells and were classified as non-irritating in the HET-CAM assay. TMO exhibited the strongest antioxidant activity, reducing intracellular ROS and significantly inhibiting NO production in lipopolysaccharide-stimulated cells. Only TMO showed measurable UVA protection (PPD/UVA-PF = 12.1, PA+++). Sunscreen creams formulated with TMO achieved higher photoprotective efficacy than olive oil-based creams, with SPF values up to 40.51 and PPD/UVA-PF up to 39.17. The inclusion of foundation pigments further increased SPF to 43.09 and enhanced blue light protection to 35.1%. Conclusions: TMO is a safe and effective multifunctional ingredient that enhances sunscreen performance and supports sustainable cosmetic formulation. Full article
(This article belongs to the Section Physical Pharmacy and Formulation)
Show Figures

Figure 1

24 pages, 9102 KB  
Review
Research Landscape of Stem Cell Applications in Musculoskeletal Tissue: A Scoping Review
by Aiyarin Kittilukkana, Puwapong Nimkingratana, Dumnoensun Pruksakorn, Mingkwan Na Takuathung and Nut Koonrungsesomboon
Cells 2026, 15(5), 456; https://doi.org/10.3390/cells15050456 - 4 Mar 2026
Viewed by 609
Abstract
Stem cell therapy represents an intrinsic part of regenerative medicine, with expanding applications in orthopedic and musculoskeletal research. Although studies span from small-animal models to early-phase clinical trials, the field remains fragmented, with wide variation in stem cell types, delivery methods, and target [...] Read more.
Stem cell therapy represents an intrinsic part of regenerative medicine, with expanding applications in orthopedic and musculoskeletal research. Although studies span from small-animal models to early-phase clinical trials, the field remains fragmented, with wide variation in stem cell types, delivery methods, and target tissues. A consolidated overview is needed to inform future directions and bridge the gap between preclinical promise and clinical application. This scoping review synthesized evidence from 500 preclinical and clinical studies, identified through systematic searches and screened in accordance with PRISMA-ScR guidelines. Data were extracted on stem cell type and source, delivery approach, targeted tissue and organ, and disease indication. We found that autologous bone marrow-derived mesenchymal stem cells were the most used, with adipose- and perinatal-derived cells gaining prominence in recent years. Small-animal models such as rats and rabbits predominated, while large-animal and human studies focused mainly on knee osteoarthritis. Intra-articular injection was the principal delivery method across both preclinical and clinical settings. By mapping prevailing practices and emerging trends, this review provides a comprehensive reference for researchers, clinicians, and regulatory stakeholders. It highlights translational pathways, identifies critical gaps, and offers evidence to guide the design of safe, effective, and scalable regenerative therapies in orthopedics. Full article
Show Figures

Figure 1

28 pages, 10512 KB  
Article
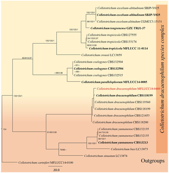
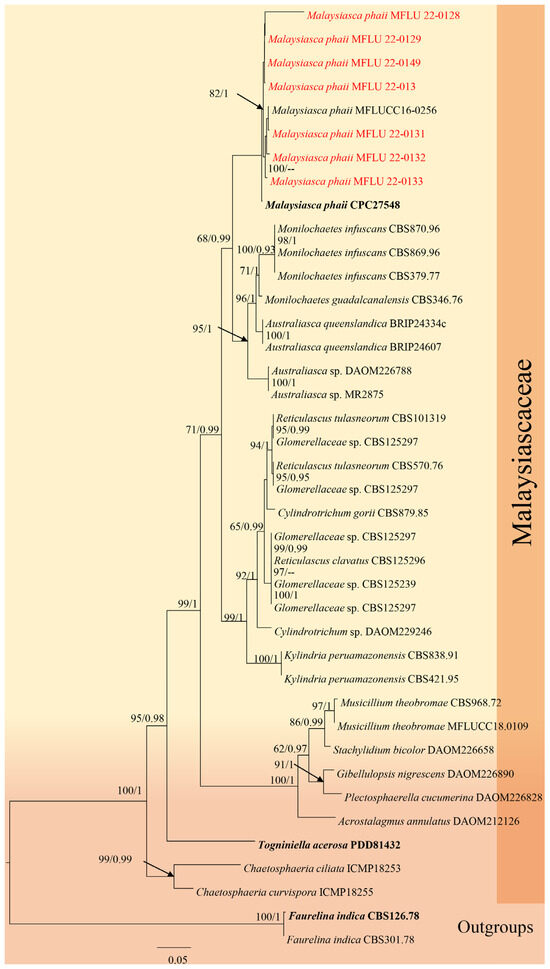
Sordariomycetes Taxa Associated with Dracaena in Karst Outcrops: Two Novel Species and Five New Host Records from Thailand
by Napalai Chaiwan, Saowaluck Tibpromma, Samantha C. Karunarathna, Dhanushka N. Wanasinghe, Kevin D. Hyde, Nakarin Suwannarach, Ruvishika S. Jayawardena and Itthayakorn Promputtha
J. Fungi 2026, 12(3), 168; https://doi.org/10.3390/jof12030168 - 26 Feb 2026
Viewed by 465
Abstract
Currently, our understanding of the fungi associated with Dracaena species is limited. There is a clear need for more comprehensive information, especially in the context of Thailand. In our study, we collected dead Dracaena leaves with fungal structures from limestone outcrops in seven [...] Read more.
Currently, our understanding of the fungi associated with Dracaena species is limited. There is a clear need for more comprehensive information, especially in the context of Thailand. In our study, we collected dead Dracaena leaves with fungal structures from limestone outcrops in seven Thai provinces: Chiang Mai, Kanchanaburi, Krabi, Nakhon Si Thammarat, Ratchaburi, Songkhla, and Tak. The fungi in these samples were isolated and identified using a combination of morphological characteristics and a multi-loci phylogeny (ACT, CHS-1, GAPDH, ITS, LSU, and TUB2). We are thrilled to introduce seven taxa belonging to four families within three orders (Chaetosphaeriales, Glomerellales, and Xylariales). Our detailed morphological descriptions and updated phylogenetic trees of two new species (Zygosporium dracaenae, and Z. dracaenicola) and five new host/geographical records (Colletotrichum dracaenophilum, C. gigasporum, C. truncatum, Malaysiasca phaii, and Neoleptosporella camporesiana) represent a significant step forward in our understanding of this field. Full article
(This article belongs to the Special Issue Ascomycota: Diversity, Taxonomy and Phylogeny, 3rd Edition)
Show Figures

Figure 1

17 pages, 575 KB  
Article
Associations Between Health Literacy, Environmental Factors, and Fall Prevention Behaviors Among Community-Dwelling Older Adults in Northern Thailand: A Cross-Sectional Study
by Boonsita Suwannakul, Arunrat Srithawong, Chonticha Kaewjoho, Thapakorn Ruanjai, Chatchada Sutalangka, Ploypailin Namkorn, Ekalak Sitthipornvorakul, Siripatra Atsawakaewmongkhon, Raksuda Taniguchi, Aunyachulee Ganogpichayagrai and Wilawan Chaiut
Int. J. Environ. Res. Public Health 2026, 23(3), 281; https://doi.org/10.3390/ijerph23030281 - 25 Feb 2026
Viewed by 294
Abstract
Inadequate health literacy (HL) is a critical factor contributing to fall risk among older adults. However, evidence on how HL relates to home environment and fall prevention behaviors in Asian community settings remains limited. This study aimed to assess HL levels and examine [...] Read more.
Inadequate health literacy (HL) is a critical factor contributing to fall risk among older adults. However, evidence on how HL relates to home environment and fall prevention behaviors in Asian community settings remains limited. This study aimed to assess HL levels and examine their associations with sociodemographic characteristics, home environment, and fall prevention behaviors. A community-based cross-sectional study was conducted among 177 community-dwelling older adults aged 60 to 79 years. Data were collected through structured questionnaires assessing sociodemographic characteristics, home environment, fall prevention behaviors, and HL using the European Health Literacy Survey Questionnaire (HLS-EU-Q47), which cover three subdomains: healthcare, disease prevention, and health promotion. Multiple linear regression analysis was performed to examine the associations between sociodemographic factors, home environment, fall prevention behaviors, and HL. The HL score among older adults was 34.50 ± 7.50 (54.2% limited HL). A total HL score was positively associated with regular exercise (β = 2.73, 95% CI: 0.71, 4.74) and a sitting toilet (β = 6.38; 95% CI: 3.83, 8.92) and marginally associated with wearing properly fitting shoes (β = 2.54; 95% CI: 0.22, 4.86). Therefore, the health promotion aimed at improving HL in this population may benefit from concurrently promoting regular exercise, home safety modifications, and safe footwear practices. Full article
Show Figures

Figure 1

22 pages, 4299 KB  
Article
Effective Skin Hydration Using an Ultra-Micro Liquid Crystal Emulsion Containing Pumpkin Seed Oil and Polysaccharides
by Setinee Chanpirom, Thapakorn Tree-Udom, Pacharamon Inchai, Pornchanok Krongthamsiri, Christin Yodsing, Supakorn Chantapa, Varitsara Narupabenjapon, Nisakorn Saewan, Naphatsorn Ditthawutthikul, Maria Pilar Vinardell and Tawanun Sripisut
Cosmetics 2026, 13(2), 49; https://doi.org/10.3390/cosmetics13020049 - 24 Feb 2026
Viewed by 616
Abstract
Polysaccharides extracted from Japanese pumpkin (Cucurbita maxima Duchesne) possess antioxidant activity and moisturizing effects. To meet the demand for natural skincare, this study aims to develop ultra-micro liquid crystal (ULC) emulsions containing pumpkin seed oil (PO) and Japanese pumpkin polysaccharide (PP). The [...] Read more.
Polysaccharides extracted from Japanese pumpkin (Cucurbita maxima Duchesne) possess antioxidant activity and moisturizing effects. To meet the demand for natural skincare, this study aims to develop ultra-micro liquid crystal (ULC) emulsions containing pumpkin seed oil (PO) and Japanese pumpkin polysaccharide (PP). The novelty lies in the synergistic triple-action mechanism of the lipid lamellar structure, emollients and humectants, which together achieve superior moisturization. The formulation is varied by different emulsifiers (Emulgade® PL 68/50 and Olivem® 1000), thickening agents (0.3–0.5% w/w of hydroxyethyl cellulose, xanthan gum, or guar gum), and active concentrations of 2.0–4.0% w/w PO and 0.1% w/w PP. Physicochemical characterization was conducted via polarized light microscopy, particle size analysis, and wide-angle X-ray diffraction (WAXD). Stability was assessed through centrifugation and six heating–cooling cycles, while clinical safety and moisturizing efficacy were evaluated in human volunteers using the Corneometer® and Tewameter®. Polarized light microscopy revealed distinct Maltese cross structures, while WAXD confirmed the presence of α-gel and lamellar (Lα) phases. The ULC emulsion containing PO and PP (F9), comprising 4.5% Emulgade® PL 68/50, 0.3% xanthan gum, 2.0% PO, and 0.1% PP, demonstrated excellent physical stability and a particle size of 4.02 ± 0.02 µm. Clinical results demonstrated that F9 was non-irritating and significantly enhanced skin hydration, while reducing transepidermal water loss compared to the baseline (p < 0.05). Although F9 showed the greatest numerical improvement in barrier function, its efficacy was comparable to placebo cream and ULC emulsion containing PO (F6) (p > 0.05). In conclusion, the successful integration of pumpkin-derived actives into a stable ULC system provides a safe and effective approach for advanced moisturizing skincare applications. Full article
(This article belongs to the Section Cosmetic Formulations)
Show Figures

Figure 1

Back to TopTop