Electrospray Beta-Glucan Particle Coated PVP/CA Electrospun Mat as a Potential Scaffold for Dental Tissue Regeneration
Abstract
1. Introduction
2. Materials and Methods
2.1. Materials
2.2. Scaffold Fabrication
2.2.1. Electrospinning of Blended PVP/CA Scaffold
2.2.2. Incorporation of Beta-Glucan into the Scaffold
2.3. Scaffold Morphology
2.4. Fourier-Transform Infrared (FTIR) Spectroscopy
2.5. Beta-Glucan Quantitative Analysis
2.6. Water Absorption Capacity
2.7. Scaffold Degradation
2.8. Cell Adhesion Assay
2.8.1. Isolation and Culture of hAPCs
2.8.2. DAPI Staining and Cell Counting
3. Results
3.1. Scaffold Morphology
3.2. Fourier-Transform Infrared (FTIR) Spectroscopy
3.3. Beta-Glucan Quantitative Analysis
3.4. Water Absorption Capacity
3.5. Scaffold Degradation
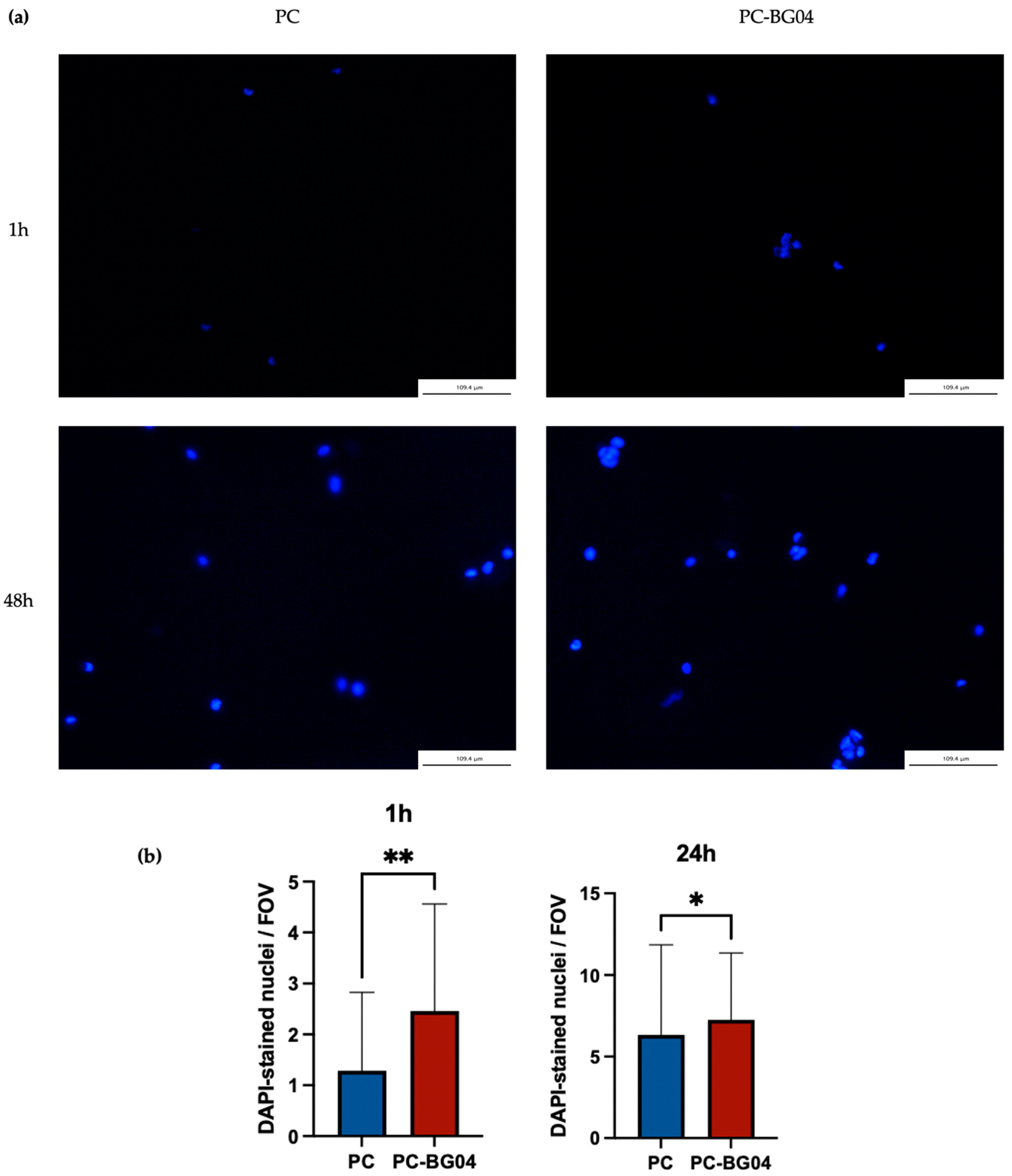
3.6. Cell Adhesion
4. Discussion
5. Conclusions
Supplementary Materials
Author Contributions
Funding
Institutional Review Board Statement
Informed Consent statement
Data Availability Statement
Acknowledgments
Conflicts of Interest
Abbreviations
| REPs | Regenerative endodontic procedures | 
| hAPCs | Human apical papilla cells | 
| BG | Beta-glucan | 
| ECM | Extracellular matrix | 
| PVP | Polyvinylpyrrolidone | 
| CA | Cellulose acetate | 
| DMAc | N,N-dimethyl acetamide | 
| SEM | Scanning electron microscope | 
| EDS | Energy-dispersive X-ray spectroscopy | 
| FTIR | Fourier transform infrared | 
| PBS | Phosphate buffer saline | 
| DAPI | 4′,6-diamidino-2-phenylindole dihydrochloride | 
References
- Murray, P.E.; Garcia-Godoy, F.; Hargreaves, K.M. Regenerative Endodontics: A Review of Current Status and a Call for Action. J. Endod. 2007, 33, 377–390. [Google Scholar] [CrossRef]
- Torabinejad, M.; Nosrat, A.; Verma, P.; Udochukwu, O. Regenerative Endodontic Treatment or Mineral Trioxide Aggregate Apical Plug in Teeth with Necrotic Pulps and Open Apices: A Systematic Review and Meta-analysis. J. Endod. 2017, 43, 1806–1820. [Google Scholar] [CrossRef]
- Chrepa, V.; Joon, R.; Austah, O.; Diogenes, A.; Hargreaves, K.M.; Ezeldeen, M.; Ruparel, N.B. Clinical Outcomes of Immature Teeth Treated with Regenerative Endodontic Procedures-A San Antonio Study. J. Endod. 2020, 46, 1074–1084. [Google Scholar] [CrossRef]
- Elfrink, M.E.C.; Heijdra, J.S.C.; Krikken, J.B.; Kouwenberg-Bruring, W.H.; Kouwenberg, H.; Weerheijm, K.L.; Veerkamp, J.S.J. Regenerative endodontic therapy: A follow-up of 47 anterior traumatised teeth. Eur. Arch. Paediatr. Dent. 2021, 22, 469–477. [Google Scholar] [CrossRef]
- Song, M.; Jung, H.I.; Kim, S.G. Clinical Outcomes of Regenerative Endodontic Procedure: Periapical Healing, Root Development, and Intracanal Calcification. J. Endod. 2025, 51, 722–731. [Google Scholar] [CrossRef]
- Shetty, H.; Shetty, S.; Kakade, A.; Mali, S.; Shetty, A.; Neelakantan, P. Three-dimensional qualitative and quantitative analyses of the effect of periradicular lesions on the outcome of regenerative endodontic procedures: A prospective clinical study. Clin. Oral. Investig. 2021, 25, 691–700. [Google Scholar] [CrossRef] [PubMed]
- Almutairi, W.; Al-Dahman, Y.; Alnassar, F.; Albalawi, O. Intracanal calcification following regenerative endodontic treatment: A systematic review and meta-analysis. Clin. Oral. Investig. 2022, 26, 3333–3342. [Google Scholar] [CrossRef] [PubMed]
- Deepika, B.; Gopikrishna, A.; Girigoswami, A.; Banu, M.N.; Girigoswami, K. Applications of Nanoscaffolds in Tissue Engineering. Curr. Pharmacol. Rep. 2022, 8, 171–187. [Google Scholar] [CrossRef]
- Brizuela, C.; Huang, G.T.; Diogenes, A.; Botero, T.; Khoury, M. The Four Pillars for Successful Regenerative Therapy in Endodontics: Stem Cells, Biomaterials, Growth Factors, and Their Synergistic Interactions. Stem Cells Int. 2022, 2022, 1580842. [Google Scholar] [CrossRef]
- Diogenes, A.; Hargreaves, K.M. Microbial Modulation of Stem Cells and Future Directions in Regenerative Endodontics. J. Endod. 2017, 43, S95–S101. [Google Scholar] [CrossRef]
- Rahul, M.; Lokade, A.; Tewari, N.; Mathur, V.; Agarwal, D.; Goel, S.; Keshari, P.; Sharma, S.; Bansal, K. Effect of Intracanal Scaffolds on the Success Outcomes of Regenerative Endodontic Therapy—A Systematic Review and Network Meta-analysis. J. Endod. 2023, 49, 110–128. [Google Scholar] [CrossRef] [PubMed]
- Yang, F.; Sheng, K.; Yu, L.; Wang, J. Does the use of different scaffolds have an impact on the therapeutic efficacy of regenerative endodontic procedures? A systematic evaluation and meta-analysis. BMC Oral. Health 2024, 24, 319. [Google Scholar] [CrossRef] [PubMed]
- Zykova, S.N.; Balandina, K.A.; Vorokhobina, N.V.; Kuznetsova, A.V.; Engstad, R.; Zykova, T.A. Macrophage stimulating agent soluble yeast β-1,3/1,6-glucan as a topical treatment of diabetic foot and leg ulcers: A randomized, double blind, placebo-controlled phase II study. J. Diabetes Investig. 2014, 5, 392–399. [Google Scholar] [CrossRef] [PubMed]
- Lei, H.; Zhao, J.; Li, H.; Fan, D. Paramylon hydrogel: A bioactive polysaccharides hydrogel that scavenges ROS and promotes angiogenesis for wound repair. Carbohydr. Polym. 2022, 289, 119467. [Google Scholar] [CrossRef]
- Klimek, K.; Benko, A.; Vandrovcova, M.; Travnickova, M.; Douglas, T.E.L.; Tarczynska, M.; Broz, A.; Gaweda, K.; Ginalska, G.; Bacakova, L. Biomimetic biphasic curdlan-based scaffold for osteochondral tissue engineering applications—Characterization and preliminary evaluation of mesenchymal stem cell response in vitro. Biomater. Adv. 2022, 135, 212724. [Google Scholar] [CrossRef]
- Lee, S.M.; Lee, J.W.; Cho, J.; Choi, S.; Kim, I.; Pack, C.-G.; Ha, C.H. Yeast-derived particulate beta-glucan induced angiogenesis via regulating PI3K/Src and ERK1/2 signaling pathway. Int. J. Biol. Macromol. 2024, 269, 131884. [Google Scholar] [CrossRef]
- Wang, H.; Yin, B.; Sun, W.; Geng, H.; Wang, M.; Li, Y.; Sun, H.; Yang, X.; Ni, S. CO(2)-Mediated Alkali-Neutralization Curdlan Hydrogels for Potential Wound Healing Application. Biomacromolecules 2024, 25, 1738–1748. [Google Scholar] [CrossRef]
- Zhou, Z.; Xiao, J.; Guan, S.; Geng, Z.; Zhao, R.; Gao, B. A hydrogen-bonded antibacterial curdlan-tannic acid hydrogel with an antioxidant and hemostatic function for wound healing. Carbohydr. Polym. 2022, 285, 119235. [Google Scholar] [CrossRef]
- Kang, X.; Lei, J.; Yang, C.; Zhang, P.; Li, X.; Zheng, S.; Li, Q.; Zhang, J. A hybrid hydrogel composed of chitin and β-glucan for the effective management of wound healing and scarring. Biomater. Sci. 2022, 10, 6024–6036. [Google Scholar] [CrossRef]
- Kaokai, T.; Ittichaicharoen, J.; Srisuwan, T. Beta-glucan promotes dental pulp healing by enhancing cell proliferation, migration, and mineralization. J. Dent. Sci. 2025, 20, 1546–1553. [Google Scholar] [CrossRef]
- Tipduangta, P.; Belton, P.; McAuley, W.J.; Qi, S. The use of polymer blends to improve stability and performance of electrospun solid dispersions: The role of miscibility and phase separation. Int. J. Pharm. 2021, 602, 120637. [Google Scholar] [CrossRef]
- Tipduangta, P.; Watcharathirawongs, W.; Waritdecha, P.; Sirithunyalug, B.; Leelapornpisid, P.; Chaiyana, W.; Goh, C.F. Electrospun cellulose acetate/polyvinylpyrrolidone fiber mats as potential cosmetic under-eye masks for caffeine delivery. J. Drug Deliv. Sci. Technol. 2023, 86, 104732. [Google Scholar] [CrossRef]
- Utkarsh; Hegab, H.; Tariq, M.; Syed, N.A.; Rizvi, G.; Pop-Iliev, R. Towards Analysis and Optimization of Electrospun PVP (Polyvinylpyrrolidone) Nanofibers. Adv. Polym. Technol. 2020, 2020, 4090747. [Google Scholar] [CrossRef]
- Atila, D.; Keskin, D.; Tezcaner, A. Cellulose acetate based 3-dimensional electrospun scaffolds for skin tissue engineering applications. Carbohydr. Polym. 2015, 133, 251–261. [Google Scholar] [CrossRef]
- Hou, J.; Wang, Y.; Xue, H.; Dou, Y. Biomimetic Growth of Hydroxyapatite on Electrospun CA/PVP Core–Shell Nanofiber Membranes. Polymers 2018, 10, 1032. [Google Scholar] [CrossRef]
- Jauhari, J.; Wiranata, S.; Rahma, A.; Nawawi, Z.; Sriyanti, I. Polyvinylpyrrolidone/cellulose acetate nanofibers synthesized using electrospinning method and their characteristics. Mater. Res. Express 2019, 6, 064002. [Google Scholar] [CrossRef]
- López-Calderón, H.D.; Avilés-Arnaut, H.; Galán-Wong, L.J.; Almaguer-Cantú, V.; Laguna-Camacho, J.R.; Calderón-Ramón, C.; Escalante-Martínez, J.E.; Arévalo-Niño, K. Electrospun Polyvinylpyrrolidone-Gelatin and Cellulose Acetate Bi-Layer Scaffold Loaded with Gentamicin as Possible Wound Dressing. Polymers 2020, 12, 2311. [Google Scholar] [CrossRef] [PubMed]
- Hosseinkhani, M.; Mehrabani, D.; Karimfar, M.H.; Bakhtiyari, S.; Manafi, A.; Shirazi, R. Tissue engineered scaffolds in regenerative medicine. World J. Plast. Surg. 2014, 3, 3–7. [Google Scholar] [PubMed]
- Suamte, L.; Tirkey, A.; Barman, J.; Jayasekhar Babu, P. Various manufacturing methods and ideal properties of scaffolds for tissue engineering applications. Smart Mater. Manuf. 2023, 1, 100011. [Google Scholar] [CrossRef]
- Xie, Z.; Shen, Z.; Zhan, P.; Yang, J.; Huang, Q.; Huang, S.; Chen, L.; Lin, Z. Functional Dental Pulp Regeneration: Basic Research and Clinical Translation. Int. J. Mol. Sci. 2021, 22, 8991. [Google Scholar] [CrossRef]
- Narayanan, G.; Gupta, B.S.; Tonelli, A.E. Estimation of the poly (ε-caprolactone) [PCL] and α-cyclodextrin [α-CD] stoichiometric ratios in their inclusion complexes [ICs], and evaluation of porosity and fiber alignment in PCL nanofibers containing these ICs. Data Brief 2015, 5, 1048–1055. [Google Scholar] [CrossRef] [PubMed]
- McCleary, B.V.; Draga, A. Measurement of β-Glucan in Mushrooms and Mycelial Products. J. AOAC Int. 2016, 99, 364–373. [Google Scholar] [CrossRef] [PubMed]
- Mukasheva, F.; Adilova, L.; Dyussenbinov, A.; Yernaimanova, B.; Abilev, M.; Akilbekova, D. Optimizing scaffold pore size for tissue engineering: Insights across various tissue types. Front. Bioeng. Biotechnol. 2024, 12, 1444986. [Google Scholar] [CrossRef]
- Huang, F.; Cheng, L.; Li, J.; Ren, B. Nanofibrous scaffolds for regenerative endodontics treatment. Front. Bioeng. Biotechnol. 2022, 10, 1078453. [Google Scholar] [CrossRef]
- Liu, H.; Lu, J.; Jiang, Q.; Haapasalo, M.; Qian, J.; Tay, F.R.; Shen, Y. Biomaterial scaffolds for clinical procedures in endodontic regeneration. Bioact. Mater. 2022, 12, 257–277. [Google Scholar] [CrossRef]
- Zhang, Q.; Yuan, C.; Liu, L.; Wen, S.; Wang, X. Effect of 3-dimensional Collagen Fibrous Scaffolds with Different Pore Sizes on Pulp Regeneration. J. Endod. 2022, 48, 1493–1501. [Google Scholar] [CrossRef]
- Wang, C.; Hou, X.; Liu, J.; Sun, X.; Zhao, G. Investigation on physicochemical properties and biological activities of yeast nanosized β-glucan. LWT 2025, 225, 117939. [Google Scholar] [CrossRef]
- Bikmurzin, R.; Bandzevičiūtė, R.; Maršalka, A.; Maneikis, A.; Kalėdienė, L. FT-IR Method Limitations for β-Glucan Analysis. Molecules 2022, 27, 144616. [Google Scholar] [CrossRef]
- Joseph, J.; Jemmis, E.D. Red-, Blue-, or No-Shift in Hydrogen Bonds: A Unified Explanation. J. Am. Chem. Soc. 2007, 129, 4620–4632. [Google Scholar] [CrossRef]
- Sriyanti, I.; Marlina, L.; Fudholi, A.; Marsela, S.; Jauhari, J. Physicochemical properties and In vitro evaluation studies of polyvinylpyrrolidone/cellulose acetate composite nanofibres loaded with Chromolaena odorata (L) King extract. J. Mater. Res. Technol. 2021, 12, 333–342. [Google Scholar] [CrossRef]
- Tsekova, P.B.; Spasova, M.G.; Manolova, N.E.; Markova, N.D.; Rashkov, I.B. Electrospun curcumin-loaded cellulose acetate/polyvinylpyrrolidone fibrous materials with complex architecture and antibacterial activity. Mater. Sci. Eng. C Mater. Biol. Appl. 2017, 73, 206–214. [Google Scholar] [CrossRef]
- Seo, G.; Hyun, C.; Choi, S.; Kim, Y.M.; Cho, M. The wound healing effect of four types of beta-glucan. Appl. Biol. Chem. 2019, 62, 20. [Google Scholar] [CrossRef]
- Son, H.J.; Bae, H.C.; Kim, H.J.; Lee, D.H.; Han, D.W.; Park, J.C. Effects of β-glucan on proliferation and migration of fibroblasts. Curr. Appl. Phys. 2005, 5, 468–471. [Google Scholar] [CrossRef]
- van den Berg, L.M.; Zijlstra-Willems, E.M.; Richters, C.D.; Ulrich, M.M.W.; Geijtenbeek, T.B.H. Dectin-1 activation induces proliferation and migration of human keratinocytes enhancing wound re-epithelialization. Cell. Immunol. 2014, 289, 49–54. [Google Scholar] [CrossRef]
- Fusté, N.P.; Guasch, M.; Guillen, P.; Anerillas, C.; Cemeli, T.; Pedraza, N.; Ferrezuelo, F.; Encinas, M.; Moralejo, M.; Garí, E. Barley β-glucan accelerates wound healing by favoring migration versus proliferation of human dermal fibroblasts. Carbohydr. Polym. 2019, 210, 389–398. [Google Scholar] [CrossRef]
- Woo, Y.I.; Park, B.J.; Kim, H.L.; Lee, M.H.; Kim, J.; Yang, Y.I.; Kim, J.K.; Tsubaki, K.; Han, D.W.; Park, J.C. The biological activities of (1,3)-(1,6)-beta-d-glucan and porous electrospun PLGA membranes containing beta-glucan in human dermal fibroblasts and adipose tissue-derived stem cells. Biomed. Mater. 2010, 5, 044109. [Google Scholar] [CrossRef] [PubMed]









| Scaffold Formula | PVP (% w/v) | CA (% w/v) | Volume of BG Solution Sprayed (mL) | 
|---|---|---|---|
| PC | 3.0 | 7.0 | - | 
| PC-BG01 | 3.0 | 7.0 | 0.1 | 
| PC-BG02 | 3.0 | 7.0 | 0.2 | 
| PC-BG04 | 3.0 | 7.0 | 0.4 | 
| Disclaimer/Publisher’s Note: The statements, opinions and data contained in all publications are solely those of the individual author(s) and contributor(s) and not of MDPI and/or the editor(s). MDPI and/or the editor(s) disclaim responsibility for any injury to people or property resulting from any ideas, methods, instructions or products referred to in the content. | 
© 2025 by the authors. Licensee MDPI, Basel, Switzerland. This article is an open access article distributed under the terms and conditions of the Creative Commons Attribution (CC BY) license (https://creativecommons.org/licenses/by/4.0/).
Share and Cite
Somboonchokephisal, T.; Tipduangta, P.; Kumphune, S.; Srisuwan, T. Electrospray Beta-Glucan Particle Coated PVP/CA Electrospun Mat as a Potential Scaffold for Dental Tissue Regeneration. Polymers 2025, 17, 2693. https://doi.org/10.3390/polym17192693
Somboonchokephisal T, Tipduangta P, Kumphune S, Srisuwan T. Electrospray Beta-Glucan Particle Coated PVP/CA Electrospun Mat as a Potential Scaffold for Dental Tissue Regeneration. Polymers. 2025; 17(19):2693. https://doi.org/10.3390/polym17192693
Chicago/Turabian StyleSomboonchokephisal, Thanutham, Pratchaya Tipduangta, Sarawut Kumphune, and Tanida Srisuwan. 2025. "Electrospray Beta-Glucan Particle Coated PVP/CA Electrospun Mat as a Potential Scaffold for Dental Tissue Regeneration" Polymers 17, no. 19: 2693. https://doi.org/10.3390/polym17192693
APA StyleSomboonchokephisal, T., Tipduangta, P., Kumphune, S., & Srisuwan, T. (2025). Electrospray Beta-Glucan Particle Coated PVP/CA Electrospun Mat as a Potential Scaffold for Dental Tissue Regeneration. Polymers, 17(19), 2693. https://doi.org/10.3390/polym17192693
 
        


 
       