Sign in to use this feature.

Years

Between: -

Subjects

remove_circle_outline
remove_circle_outline
remove_circle_outline
remove_circle_outline
remove_circle_outline
remove_circle_outline
remove_circle_outline
remove_circle_outline

Journals

Article Types

Countries / Regions

Search Results (98)

Search Parameters:
Keywords = DDIT3

Order results
Result details
Results per page
Select all
Export citation of selected articles as:
27 pages, 4553 KB  
Article
Dihydroartemisinin Unravels Dose-Dependent Transcriptomic Networks Orchestrating Ferroptosis and Metabolic Reprogramming in Colorectal Cancer
by Zhaodi Zheng, Xitan Hou, Wenjuan Li and Leilei Zhang
Curr. Issues Mol. Biol. 2026, 48(4), 342; https://doi.org/10.3390/cimb48040342 - 25 Mar 2026
Viewed by 303
Abstract
Background/Objectives: Dihydroartemisinin (DHA), a bioactive metabolite of Artemisia annua, displays potent antitumor activity in multiple cancers. However, its dose-dependent transcriptional regulatory networks in colorectal cancer (CRC) remain insufficiently understood. This study aimed to clarify the molecular mechanisms of low- and high-dose DHA [...] Read more.
Background/Objectives: Dihydroartemisinin (DHA), a bioactive metabolite of Artemisia annua, displays potent antitumor activity in multiple cancers. However, its dose-dependent transcriptional regulatory networks in colorectal cancer (CRC) remain insufficiently understood. This study aimed to clarify the molecular mechanisms of low- and high-dose DHA in human CRC cells and reveal the dose-dependent crosstalk among related biological processes. Methods: We integrated RNA-seq transcriptomic profiling and functional validation in HCT116 cells treated with 20 μM (low-dose) or 50 μM (high-dose) DHA. Differentially expressed genes (DEGs) were screened at FDR ≤ 0.05 and |log2(fold change)| ≥ 1, followed by GO and KEGG enrichment analyses. Results: DHA inhibited cell viability dose-dependently, with an IC50 of 50 μM. We identified 280 and 678 DEGs in low-and high-dose groups, respectively. Low-dose DHA induced apoptosis via GADD45α/β and ATF4/DDIT3-mediated endoplasmic reticulum stress and triggered senescence through G2/M phase arrest. High-dose DHA mainly modulated gene expression signatures associated with ferroptosis by regulating iron homeostasis and lipid peroxidation at the transcriptional level. Both doses suppressed glycolysis, lipid, and folate metabolism; high-dose DHA also inhibited MGAT5B-mediated glycosylation. DHA regulated five core signaling pathways dose-dependently, with high-dose DHA further repressing Wnt3a/16 and BMP4/6. Conclusions: This study first identifies ferroptosis-related gene networks as key transcriptional targets. It reveals dose-dependent crosstalk among cell death, senescence, metabolic reprogramming, and signaling, providing a transcriptomic framework and gene targets for optimizing DHA-based colorectal cancer therapy. Full article
Show Figures

Graphical abstract

9 pages, 2926 KB  
Case Report
Rare Myxoid Liposarcoma of the Thigh: A Case Report
by Natalia Correa, Maya Kumar, Jessica Gonzalez, Lynell Martinez, Ashli Alexander, Karen Manzur and Francisco Bermudez
Dermato 2026, 6(1), 10; https://doi.org/10.3390/dermato6010010 - 23 Mar 2026
Viewed by 293
Abstract
Introduction: Myxoid liposarcoma (MLPS) is a rare soft tissue sarcoma comprising 5–10% of adult cases, most often in the thigh. Diagnosis is challenging due to nonspecific imaging findings and resemblance to benign lesions. Case Report: A 42-year-old male presented with a [...] Read more.
Introduction: Myxoid liposarcoma (MLPS) is a rare soft tissue sarcoma comprising 5–10% of adult cases, most often in the thigh. Diagnosis is challenging due to nonspecific imaging findings and resemblance to benign lesions. Case Report: A 42-year-old male presented with a painless, enlarging upper right medial thigh mass. CT and ultrasound suggested a complex solid lesion, possibly benign. Outpatient surgical excision revealed a red, gelatinous, non-encapsulated mass. Frozen section suggested a myxomatous spindle cell tumor. Final pathology confirmed MLPS FNCLCC grade 2 (intermediate grade) with DDIT3 rearrangement on fluorescence in situ hybridization (FISH). Margins were negative but close. Postoperative PET scan and Signatera MRD assay were negative for metastasis. Given the tumor’s size (>10 cm) and known radiosensitivity, adjuvant radiotherapy (60–66 Gy) was initiated. Discussion: MLPS features myxoid stroma, plexiform vasculature, and, in high-grade tumors, a round cell component. The FUS::DDIT3 fusion gene is diagnostic. While MRI offers superior soft tissue characterization, definitive diagnosis requires pathology and molecular testing. Surgical excision with negative margins remains standard, with radiotherapy recommended for large tumors or close margins to reduce recurrence. This case highlights the limitations of preoperative imaging and the value of intraoperative pathology in guiding management. Conclusions: Early recognition, accurate diagnosis, and tailored multimodal treatment are essential for MLPS. Given the potential for recurrence, late extrapulmonary metastases, long-term surveillance with imaging, and molecular assays are critical for optimizing outcomes. Full article
(This article belongs to the Special Issue What Is Your Diagnosis?—Case Report Collection)
Show Figures

Figure 1

10 pages, 508 KB  
Article
Cerebral Accumulation of Gadolinium (Gd3+) and Related Cellular Stress Pathways in Rat Brain Tissue
by Göksel Tuzcu, Burak Çildağ, Songül Çildağ, Çiğdem Yenisey and Zahir Kızılay
Tomography 2026, 12(3), 37; https://doi.org/10.3390/tomography12030037 - 5 Mar 2026
Viewed by 438
Abstract
Background/Objectives: This study aimed to compare in vivo cerebral gadolinium (Gd3+) accumulation, associated unfolded protein response (UPR), and oxidative stress parameters in rats after exposure to gadolinium-based contrast agents (GBCAs). Methods: This study was designed as a controlled, experimental animal study [...] Read more.
Background/Objectives: This study aimed to compare in vivo cerebral gadolinium (Gd3+) accumulation, associated unfolded protein response (UPR), and oxidative stress parameters in rats after exposure to gadolinium-based contrast agents (GBCAs). Methods: This study was designed as a controlled, experimental animal study to evaluate the accumulation of Gd3+ in the basal ganglia of rats following the administration of 0.6 mmol/kg gadopentetate dimeglumine (linear) and gadoterate meglumine (macrocyclic). Male Sprague–Dawley rats were exposed to the contrast agents for 24 and 72 h, and then the basal ganglia tissues were collected postmortem. The tissue levels of Gd3+ accumulation, activating transcription factor-6 (ATF6), inositol-requiring enzyme-1 (IRE-1), protein kinase RNA-like endoplasmic reticulum kinase (PERK), damage-inducible transcript-3 (DDIT3), total antioxidant status (TAS), and total oxidant status (TOS) were determined. Results: Linear GBCA-treated rats had persistent Gd3+ levels over time, whereas a significant reduction from 24 to 72 h was observed in macrocyclic GBCA-treated rats (p < 0.001). PERK, DDIT3, and ATF6 expressions were significantly elevated after linear GBCA exposure (p < 0.05), while no significant increase was observed in the macrocyclic GBCA-treated group. However, IRE-1, TAS, and TOS levels were not significantly different in either group. Conclusions: Linear and macrocyclic GBCAs demonstrated distinct patterns of cerebral Gd3+ accumulation and UPR levels in rats. Accordingly, GBCA administration should be reserved for instances where it is necessary, such as when contrast enhancement is clinically required. Full article
(This article belongs to the Section Neuroimaging)
Show Figures

Figure 1

20 pages, 5769 KB  
Article
A Novel Wogonin Derivative Induces Apoptosis in PC-3M Cells by Targeting Mitochondrial Dysfunction and Activating the ROS-p38/MAPK Pathway
by Dingrui Liu, Fangfei Liu, Mingjie Song, Fengyan Su, Wei Li, Yan Zhao, Jiahong Han and Enbo Cai
Molecules 2026, 31(5), 859; https://doi.org/10.3390/molecules31050859 - 5 Mar 2026
Viewed by 441
Abstract
Current cancer treatments have significant limitations. Designing TPP+-modified, mitochondrial-targeted drugs can improve anticancer efficacy. Although wogonin exhibits antitumor activity, it has drawbacks, including poor solubility and limited distribution. This study designed and synthesized 27 derivatives, including nine novel wogonin triphenylphosphine derivatives [...] Read more.
Current cancer treatments have significant limitations. Designing TPP+-modified, mitochondrial-targeted drugs can improve anticancer efficacy. Although wogonin exhibits antitumor activity, it has drawbacks, including poor solubility and limited distribution. This study designed and synthesized 27 derivatives, including nine novel wogonin triphenylphosphine derivatives that demonstrated in vitro antitumor activity. Mito-WO-8, one of these derivatives, exhibited potent activity against PC-3M cells (IC50 = 3.19 μmol/L), demonstrating 15-fold higher potency than wogonin. Further analysis revealed that Mito-WO-8 accumulates more in mitochondria than wogonin and induces mitochondrial dysfunction, including increased reactive oxygen species, reduced membrane potential, and activation of the MPTP channel. Transcriptome and network analyses revealed that Mito-WO-8 activates the p38/MAPK pathway. Downregulation of p-MKK6 and p-p38, as well as upregulation of DDIT3 and cleaved caspase-3, were validated by Western blot (WB) and quantitative polymerase chain reaction (qPCR). Therefore, Mito-WO-8 enhances mitochondrial enrichment and induces mitochondrial damage. This process is associated with apoptosis and the activation of the ROS-p38/MAPK pathway. Additionally, the study found that Mito-WO-8 exhibits a stronger binding affinity for mitochondrial glycerol-3-phosphate dehydrogenase 2 (GPD2) than the parent compound (−9.6 kJ/mol vs. −6.6 kJ/mol), suggesting a potential interaction with GPD2. This finding establishes a foundation for further investigation into its targeted antitumor mechanism. Full article
Show Figures

Graphical abstract

37 pages, 3226 KB  
Review
Crosstalk Between Autophagy and Paraptosis: A New Frontier in Cancer Therapy
by Sweata Hanson, Deiviga Murugan, Palli V. Jinsha, Anupama Binoy, Bipin G. Nair and Nandita Mishra
Int. J. Mol. Sci. 2026, 27(5), 2234; https://doi.org/10.3390/ijms27052234 - 27 Feb 2026
Viewed by 821
Abstract
Autophagy and paraptosis are two distinct physiological mechanisms involved in regulating cell fate in cancer. Recent studies have demonstrated that autophagy is a crucial process for maintaining cellular homeostasis by facilitating the removal of misfolded proteins and damaged organelles. However, autophagy is found [...] Read more.
Autophagy and paraptosis are two distinct physiological mechanisms involved in regulating cell fate in cancer. Recent studies have demonstrated that autophagy is a crucial process for maintaining cellular homeostasis by facilitating the removal of misfolded proteins and damaged organelles. However, autophagy is found to play a dual role in cancer. Severe ER and mitochondrial dysfunction can trigger different forms of programmed cell death, including autophagic cell death. In cancer cells that evade apoptosis, paraptosis, a caspase-independent alternate death pathway, is triggered by ER and mitochondrial swelling, leading to extensive cytoplasmic vacuolation. It can be induced by natural compounds, metallic complexes, nanoparticles, or chemotherapeutic agents, primarily through excessive ROS production and disruption of protein, thiol, and calcium/ion homeostasis. Autophagy and paraptosis have been found to be connected through crosstalk. While MAPK activation drives paraptosis, ER stress and the unfolded protein response (UPR) can initiate both paraptosis and autophagy. UPR-mediated PERK activation promotes survival autophagy in ER-stressed melanoma, whereas PERK elimination triggers paraptosis via sec61β with unresolved ER stress. Similarly, CHOP and DDIT4 can enhance ER stress and proteotoxicity, thereby favouring paraptosis. This review is unique in exploring the dynamic interplay between autophagy and paraptosis in cancer cells, highlighting promising therapeutic targets for chemotherapy-resistant cancers. Full article
Show Figures

Graphical abstract

19 pages, 3462 KB  
Article
Fatty Acid Composition, at Equivalent Lipid Exposure, Dictates Human Macrophage Polarization via PPARγ Signaling
by Halemah AlSaeed, Hesah Almusallam, Shayndel Menezes, Hessah Almelaifi, Hussah Alonaizi, Mohammad Almejaimi, Rasheed Ahmad and Fatema Al-Rashed
Cells 2026, 15(3), 308; https://doi.org/10.3390/cells15030308 - 6 Feb 2026
Viewed by 922
Abstract
Dietary fats are consumed as mixtures, yet it remains unclear whether fatty acid composition, independent of fat content, dictates human macrophage polarization. We compared two defined mixtures containing identical fatty acids (palmitic, oleic, and linoleic acids) in different ratios: a palmitate-enriched mixture (4:3:3) [...] Read more.
Dietary fats are consumed as mixtures, yet it remains unclear whether fatty acid composition, independent of fat content, dictates human macrophage polarization. We compared two defined mixtures containing identical fatty acids (palmitic, oleic, and linoleic acids) in different ratios: a palmitate-enriched mixture (4:3:3) and an unsaturated fat-dominant mixture (2:4:4). In primary human monocyte-derived macrophages, palmitate enrichment increased CD14+CD11b+HLA-DR+ pro-inflammatory polarization, whereas the unsaturated fat-dominant mixture increased CD14+CD11b+CD163+ anti-inflammatory polarization. Mechanistic studies in THP-1-derived macrophages recapitulated these phenotype shifts and identified a reciprocal nuclear-receptor program: palmitate enrichment induced peroxisome proliferator-activated receptor gamma (PPARγ), together with ER-stress mediators EIF2AK3 and DDIT3, while the unsaturated fat-dominant mixture preferentially induced PPARα and IRF4. Pharmacologic modulation demonstrated functional dependence on PPARγ: GW9662 attenuated palmitate-driven M1-like polarization, whereas rosiglitazone disrupted the protective program under unsaturated fat-dominant conditions. These findings show that fatty acid composition, at equivalent total lipid concentration, is a dominant determinant of human macrophage inflammatory fate and highlight PPARγ as a context-dependent lipid sensor. Full article
(This article belongs to the Collection Research Advances in Cellular Metabolism)
Show Figures

Graphical abstract

22 pages, 17072 KB  
Article
Bioinformatic Prediction of Activation States in Molecular Network Pathways of Eukaryotic Initiation Factor 2 (EIF2) Signaling and Coronavirus Pathogenesis
by Shihori Tanabe, Sabina Quader, Ryuichi Ono, Hiroyoshi Y. Tanaka and Horacio Cabral
Int. J. Mol. Sci. 2026, 27(3), 1525; https://doi.org/10.3390/ijms27031525 - 4 Feb 2026
Viewed by 658
Abstract
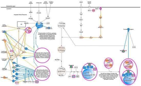
Eukaryotic initiation factor 2 (EIF2) signaling plays a crucial role in regulating mRNA translation and initiating eukaryotic protein synthesis. Computational molecular network pathway analysis of the canonical pathways of the coronaviral infection revealed that EIF2 signaling is inactivated when the coronavirus pathogenesis pathway [...] Read more.
Eukaryotic initiation factor 2 (EIF2) signaling plays a crucial role in regulating mRNA translation and initiating eukaryotic protein synthesis. Computational molecular network pathway analysis of the canonical pathways of the coronaviral infection revealed that EIF2 signaling is inactivated when the coronavirus pathogenesis pathway is activated and vice versa. Our computational analyses indicated that the coronavirus pathogenesis pathway and EIF2 signaling had inverse activation states. Computational investigation of upstream or downstream microRNA (miRNA) revealed that EIF2 signaling directly interacted with miRNAs, including let-7, miR-1292-3p (miRNAs with the seed CGCGCCC), miR-15, miR-34, miR-378, miR-493, miR-497, miR-7, miR-8, and MIRLET7. A total of 36 nodes, including 8 molecules (ATF4, BCL2, CCND1, DDIT3, EIF2A, EIF2AK3, EIF4E, and ERK1/2), 1 complex (the ribosomal 40s subunit), and 1 function (apoptosis) in the coronavirus pathogenesis pathway, overlapped with EIF2 signaling. Alterations in EIF2 signaling may play a role in the pathogenesis of coronavirus. Full article
(This article belongs to the Special Issue Advanced Perspectives on Virus–Host Interactions)
Show Figures

Graphical abstract

23 pages, 7165 KB  
Article
The Influence of Acute Cold Stress on Intestinal Health of the Juvenile Chinese Soft-Shelled Turtle (Pelodiscus sinensis)
by Xiaona Ma, Qing Shi, Zhen Dong, Chen Chen, Junxian Zhu, Xiaoli Liu, Xiaoyou Hong, Chengqing Wei, Xinping Zhu, Weijia Song, Wei Li and Liqin Ji
Animals 2026, 16(2), 256; https://doi.org/10.3390/ani16020256 - 14 Jan 2026
Viewed by 596
Abstract
Sharp declines in temperature pose a significant risk for mass mortality events in the Chinese soft-shelled turtle (Pelodiscus sinensis). To assess the effects of acute cold stress on intestinal health, turtles were exposed to temperatures of 28 °C (control), 14 °C, [...] Read more.
Sharp declines in temperature pose a significant risk for mass mortality events in the Chinese soft-shelled turtle (Pelodiscus sinensis). To assess the effects of acute cold stress on intestinal health, turtles were exposed to temperatures of 28 °C (control), 14 °C, and 7 °C for 1, 2, 4, 8, and 16 days. The results showed that acute cold stress at 14 °C and 7 °C induced time-dependent alterations in intestinal morphology and histopathology. The damage was more severe at 7 °C, characterized by inflammatory cell infiltration, lymphoid hyperplasia, and extensive detachment and necrosis across the villi, muscle layer, and submucosa. 16S rDNA sequencing revealed significant shifts in intestinal microbiota composition in the 7 °C group, dominated by Helicobacter and Citrobacter. Transcriptomic analysis identified differentially expressed genes (DEGs) that respond to acute cold stress and are involved in the Toll-like receptor signaling pathway (Tlr2, Tlr4, Tlr5, Tlr7, and Tlr8), the NOD-like receptor signaling pathway (Traf6, Traf2, Casr, Rnasel, Pstpip1, Plcb2, Atg5, and Mfn2), apoptosis (Tuba1c, Ctsz, Ctsb, Kras, Hras, Pik3ca, Bcl2l11, Gadd45a, Pmaip1, Ddit3, and Fos), and the p53 signaling pathway (Serpine1, Sesn2, Ccng2, Igf1, Mdm2, Gadd45a, Pmaip1, and Cdkn1a). Metabolomic profiling highlighted differentially expressed metabolites (DEMs) that cope with acute cold stress, such as organic acids (oxoglutaric acid, L-aspartic acid, fumaric acid, DL-malic acid, and citric acid) and amino acids (including L-lysine, L-homoserine, and allysine). The integrated analysis of DEGs and DEMs underscored three key pathways modulated by acute cold stress: linoleic acid metabolism, neuroactive ligand–receptor interaction, and the FoxO signaling pathway. This study provides a comprehensive evaluation of intestinal health in Chinese soft-shelled turtles under acute cold stress and elucidates the underlying mechanisms. Full article
Show Figures

Figure 1

25 pages, 3998 KB  
Article
Milk-Derived Extracellular Vesicles Protect Bovine Oviduct Epithelial Cells from Oxidative Stress
by Seyed Omid Reza Mousavi, Qurat Ul Ain Reshi, Kasun Godakumara, Subhashini Muhandiram, Getnet Midekessa, Aneta Andronowska, Sergei Kopanchuk, Darja Lavogina, Ago Rinken, Suranga Kodithuwakku and Alireza Fazeli
Cells 2026, 15(1), 18; https://doi.org/10.3390/cells15010018 - 22 Dec 2025
Cited by 1 | Viewed by 863
Abstract
Extracellular vesicles (EVs) are promising therapeutic agents due to their role in intercellular communication. This study examined the protective effects of milk-derived EVs (mEVs) on bovine oviductal epithelial cells (BOECs) under cobalt chloride (CoCl2)-induced oxidative stress (OS), comparing EVs stored at [...] Read more.
Extracellular vesicles (EVs) are promising therapeutic agents due to their role in intercellular communication. This study examined the protective effects of milk-derived EVs (mEVs) on bovine oviductal epithelial cells (BOECs) under cobalt chloride (CoCl2)-induced oxidative stress (OS), comparing EVs stored at −80 °C or lyophilized. mEVs and algae-derived EVs (aEVs; negative control) were isolated via tangential flow filtration and applied at 107, 109, and 1011 particles/mL in three treatment strategies: pre-treatment, co-incubation, and post-treatment. mEVs specifically enhanced cell viability in all protocols except for post-treatment, where only 107 particles/mL was effective; meanwhile, storage method did not affect EV activity. Enzyme digestion suggested that internal EV cargos are potentially the dominant contributors to the protective response compared to surface-associated molecules. mEVs reduced the expression of the OS markers DDIT4 and HIF1A while promoting cell migration more effectively than aEVs. Pathway enrichment analysis of previously reported mEV miRNAs indicated regulation of cytokine production and glucocorticoid responses, potentially contributing to OS defense. mEV protein cargo analysis showed pathways primarily linked to peptidase and vesicle-related functions, suggesting that protein cargo may also contribute to the observed protective effects. Overall, mEVs protect BOECs against CoCl2-induced OS and maintain bioactivity after lyophilization. Full article
Show Figures

Figure 1

14 pages, 3489 KB  
Article
Transcription Factor Networks Drive Tumor Progression and Immune Microenvironment Remodeling in Hepatocellular Carcinoma
by Sang Hoon Lee, Ju Won Ahn, Wonbin Choi, Jina Kim, Joon Yeon Hwang, Jae-Hwan Kim, Hyaekang Kim and Woori Kwak
Cancers 2025, 17(23), 3787; https://doi.org/10.3390/cancers17233787 - 26 Nov 2025
Viewed by 1340
Abstract
(1) Background: Hepatocellular carcinoma (HCC) remains a major cause of cancer mortality and is characterized by pronounced inter- and intra-tumoral heterogeneity and therapy resistance. We aimed to define core transcriptional circuits that drive HCC malignancy and to delineate how these programs shape the [...] Read more.
(1) Background: Hepatocellular carcinoma (HCC) remains a major cause of cancer mortality and is characterized by pronounced inter- and intra-tumoral heterogeneity and therapy resistance. We aimed to define core transcriptional circuits that drive HCC malignancy and to delineate how these programs shape the tumor microenvironment (TME). (2) Methods: We integrated single-cell, spatial, and bulk transcriptomic datasets from public cohorts. (3) Results: We identified nine tumor-restricted transcription factors (TFs)—HTATIP2, HES6, ILF2, E2F1, MYBL2, DDIT3, FOXM1, HMGA1, and ETV4—whose expression and regulon activity associated with malignant phenotypes and poor survival. These TFs organize a progression axis from an early proliferative state (cluster C4) toward an invasive, metabolically adapted state (cluster C1) enriched for hypoxia, epithelial–mesenchymal transition (EMT), and inflammatory signaling. The C1 state remodeled the TME by establishing an immunosuppressive niche marked by expansion of T regulatory cells (Treg) and by accumulation of SPP1+ macrophages. These macrophages, recruited and polarized by C1 tumor cells, exhibited M2-like, pro-angiogenic, and immunosuppressive features and engaged epithelial, immune, and stromal partners via SPP1-CD44 and SPP1-integrin interactions. (4) Conclusions: In summary, a tumor-intrinsic TF network cooperates with SPP1+ macrophage signaling to promote a permissive microenvironment and HCC progression. This integrated axis highlights tractable vulnerabilities for therapeutic intervention. Full article
(This article belongs to the Section Tumor Microenvironment)
Show Figures

Figure 1

14 pages, 3983 KB  
Article
Therapeutic Potential of Baicalein in Endometrial Cancer: Suppression of mTOR Signaling and Synergy with Metformin
by Alison L. Dumitriu, Wei Wen, Jin Yan, Quanhua Xing, Finn E. Ro, Ernest S. Han and John H. Yim
Int. J. Mol. Sci. 2025, 26(22), 11061; https://doi.org/10.3390/ijms262211061 - 15 Nov 2025
Cited by 2 | Viewed by 878
Abstract
Baicalein, a natural flavonoid derived from traditional medicinal herbs, has demonstrated anticancer activity in various malignancies, but its role in endometrial cancer remains largely unexplored. In this study, we investigated the therapeutic potential of baicalein, alone and in combination with metformin, in human [...] Read more.
Baicalein, a natural flavonoid derived from traditional medicinal herbs, has demonstrated anticancer activity in various malignancies, but its role in endometrial cancer remains largely unexplored. In this study, we investigated the therapeutic potential of baicalein, alone and in combination with metformin, in human endometrial cancer cells. Given that the mTOR signaling pathway is frequently dysregulated in endometrial cancer due to PTEN loss, we examined how baicalein affects this pathway. Our results demonstrated that baicalein significantly inhibited cell proliferation in a dose-dependent manner, which was associated with increased DDIT4 expression, activation of AMPK, and decreased phosphorylation of mTOR downstream targets S6K1 and S6. In vivo, baicalein treatment led to a reduction in tumor volume in HEC-1A xenograft female nude mice without affecting body weight. While metformin also reduced cell viability, baicalein achieved comparable effects at lower concentrations. The combination of baicalein and metformin produced a synergistic anti-tumor effect and more effectively inhibited the AMPK/PI3K/mTOR signaling pathway than either agent alone. These findings suggest that baicalein may represent a promising, non-toxic therapeutic option for endometrial cancer, particularly when used in combination with metformin. Further investigation is warranted to assess the clinical relevance of this strategy. Full article
Show Figures

Figure 1

27 pages, 5435 KB  
Article
Zebrafish (Danio rerio) Embryo–Larvae as a Biosensor for Water Quality Assessment
by María Santos-Villadangos, Vanesa Robles and David G. Valcarce
Biology 2025, 14(11), 1533; https://doi.org/10.3390/biology14111533 - 31 Oct 2025
Viewed by 1417
Abstract
Wastewater treatment plants (WWTPs) play a key role in the protection of the environment and public health by reducing the levels of pollutants released into the water. Here, we evaluate the quality of water obtained from two key points of the treatment process [...] Read more.
Wastewater treatment plants (WWTPs) play a key role in the protection of the environment and public health by reducing the levels of pollutants released into the water. Here, we evaluate the quality of water obtained from two key points of the treatment process of a municipal WWTP (León, Spain) using zebrafish (Danio rerio) embryos and larvae as sentinels. Three experimental groups were established: (1) “Control” (CTRL) maintained in embryo medium, (2) “Influent” (I) exposed to influent water before the secondary (biological) treatment (concentrations: I-100% and I-75%), and (3) “Effluent” (E) exposed to effluent water from the secondary treatment (concentrations: E-100% and E-75%). Our results confirmed that survival was subtly affected in I-100% and E-100%, as well as the hatching rate in the effluent. Larvae exposed to both experimental conditions also presented a higher rate of malformations, affecting biometry and showing reduced embryo motility, with the exception of E-75%. The I-100% condition also caused reduced heartbeat, reduced fin regeneration, and a higher number of delocalized primordial germ cells. I-100%-exposed larvae showed dysregulation of four genes (foxm1l, cenpf3b, hoxc6a, and ddit3) out of the 19 studied. Effluent dilution mitigated the observed effects, and the model proved to be an effective additional test for wastewater treatment plants. Full article
(This article belongs to the Section Biotechnology)
Show Figures

Figure 1

14 pages, 6118 KB  
Article
Astragalin Attenuates Bone Destruction and the Progression of Bone Metastasis in Breast Cancer
by Sizhen Yang, Ying Zhang, Hao Qiu, Xu Hu and Tongwei Chu
Cancers 2025, 17(21), 3442; https://doi.org/10.3390/cancers17213442 - 27 Oct 2025
Viewed by 668
Abstract
Background: Bone metastasis of breast cancer (BC) is a key reason for poor prognosis. Recently, natural ingredients derived from plants have been found to exert a broad anti-tumor effect and are considered to be promising candidates for adjuvant therapy. Astragalin (AS) was found [...] Read more.
Background: Bone metastasis of breast cancer (BC) is a key reason for poor prognosis. Recently, natural ingredients derived from plants have been found to exert a broad anti-tumor effect and are considered to be promising candidates for adjuvant therapy. Astragalin (AS) was found to inhibit the progression of several types of tumors; however, the role of AS in regulating the bone metastasis of BC is still unclear. Methods: The effects of AS on the progression of bone metastasis of BC were detected in vivo through safranin O and fast green staining, in vivo living imaging and microCT. The BrdU assay and Annexin V-PI analysis were used to detect the effects of AS on the growth of BC cells. Furthermore, TRAP staining was performed to examine the formation of osteoclasts regulated by AS. A transcriptome was performed to explore the downstream effects of AS on regulating the growth of BC cells, and the mechanism was further confirmed by Western blot and real-time PCR. Results: Administration of AS could effectively attenuate the bone destruction and the progression of bone metastasis of BC. The growth of BC cells can be inhibited by AS by inducing ER stress-mediated upregulation of Ddit3. In addition, AS can also prevent osteoclastogenesis through inhibiting the activation of the AKT pathway. Conclusions: Our studies suggest that AS could be an ideal adjuvant therapy for attenuating the progression of bone metastasis of BC, since it can directly restrict the growth of tumor, as well as attenuate osteolysis. Full article
(This article belongs to the Section Cancer Metastasis)
Show Figures

Figure 1

22 pages, 2326 KB  
Article
Stabilization of G-Quadruplexes Modulates the Expression of DNA Damage and Unfolded Protein Response Genes in Canine Lymphoma/Leukemia Cells
by Beatriz Hernández-Suárez, David A. Gillespie, Ewa Dejnaka, Bożena Obmińska-Mrukowicz and Aleksandra Pawlak
Int. J. Mol. Sci. 2025, 26(20), 9928; https://doi.org/10.3390/ijms26209928 - 12 Oct 2025
Viewed by 1354
Abstract
G-quadruplexes have been identified as a promising anti-cancer target because of their ability to modulate the stability of mRNAs encoding oncogenes, tumor suppressor genes, and other potential therapeutic targets. Deregulation of DNA damage and Unfolded Protein Response pathways in cancer cells may create [...] Read more.
G-quadruplexes have been identified as a promising anti-cancer target because of their ability to modulate the stability of mRNAs encoding oncogenes, tumor suppressor genes, and other potential therapeutic targets. Deregulation of DNA damage and Unfolded Protein Response pathways in cancer cells may create vulnerabilities that can be exploited therapeutically. Previous studies have shown variations in the relative expression of DDR and UPR components in canine lymphoma and leukemia cell lines CLBL-1, CLB70, and GL-1. In the present study, we report the presence of G-quadruplex structures in these canine cell lines. Downregulation of the expression of DDR and UPR components at the mRNA level was observed in the CLBL-1 and CLB70 cell lines after stabilization of G4 structures using the ligand PhenDC3. In contrast, in GL-1 cells, important components of the DDR pathway, such as PARP1, GADD45A, and PIK3CB were upregulated in response to PhenDC3 treatment. Downregulation of DDIT4 mRNA expression, which encodes an important UPR component, was detected in the CLBL-1 and GL-1 cell lines after PhenDC3 exposure. These results suggest that G4 structures can be used to manipulate the expression of potential targets to treat lymphoma in dogs. A substantial enrichment of DNA replication and pyrimidine metabolism pathways was found in the GL-1 cell line after G4 stabilization. This finding suggests that PhenDC3 may induce DNA replication stress in this cell line. Collectively, these results support the feasibility of employing canine cancer cells as a model system to investigate the role of G-quadruplex structures in cancer. Full article
Show Figures

Figure 1

19 pages, 2308 KB  
Article
Bridging Genotype to Phenotype in KMT5B-Related Syndrome: Evidence from RNA-Seq, 18FDG-PET, Clinical Deep Phenotyping in Two New Cases, and a Literature Review
by Davide Politano, Renato Borgatti, Giulia Borgonovi, Angelina Cistaro, Cesare Danesino, Piercarlo Fania, Gaia Garghetti, Andrea Guala, Isabella Orlando, Irene Giovanna Schiera, Claudia Scotti, Fabio Sirchia, Romina Romaniello, Gaia Visani, Denise Vurchio, Simona Mellone and Mara Giordano
Genes 2025, 16(10), 1174; https://doi.org/10.3390/genes16101174 - 9 Oct 2025
Cited by 1 | Viewed by 1969
Abstract
Background: Autosomal dominant intellectual developmental disorder 51 (MIM #617788) is caused by pathogenic variants in KMT5B, a histone methyltransferase essential for transcriptional repression and central nervous system development. The disorder manifests as a complex neurodevelopmental syndrome with variable neurological and systemic features. Methods: [...] Read more.
Background: Autosomal dominant intellectual developmental disorder 51 (MIM #617788) is caused by pathogenic variants in KMT5B, a histone methyltransferase essential for transcriptional repression and central nervous system development. The disorder manifests as a complex neurodevelopmental syndrome with variable neurological and systemic features. Methods: Two adolescents with nonsense KMT5B variants underwent detailed clinical, neuropsychological, and neuroimaging evaluations, including MRI and 18FDG PET/CT, analyzed with Statistical Parametric Mapping against matched controls. RNA sequencing was performed, and the literature was reviewed to assess genotype–phenotype correlations. Results: Both patients showed global developmental delay, progressing to autism spectrum disorder (ASD) and developmental coordination disorder (DCD), without intellectual disability (ID). The MRI was normal, but neuropsychological testing revealed executive function impairment, expressive language deficits, and behavioral disturbances. PET/CT consistently demonstrated cerebellar and temporal lobe hypometabolism, correlating with symptom severity. RNA sequencing identified shared dysregulated pathways, notably DDIT4 upregulation, linked to synaptic dysfunction and neuronal atrophy in animal models. Conclusions: The findings highlight cerebellar involvement in DCD and ASD, medial temporal lobe contribution to ASD and executive dysfunction, and DDIT4 as a possible molecular signature of KMT5B loss-of-function. An integrative multimodal approach refined genotype–phenotype correlations and revealed novel brain regions and pathways implicated in KMT5B-related disorders. Full article
(This article belongs to the Special Issue Genetics and Genomics of Autism Spectrum Disorders)
Show Figures

Figure 1

Back to TopTop