Bioinformatic Prediction of Activation States in Molecular Network Pathways of Eukaryotic Initiation Factor 2 (EIF2) Signaling and Coronavirus Pathogenesis
Abstract
1. Introduction
2. Results
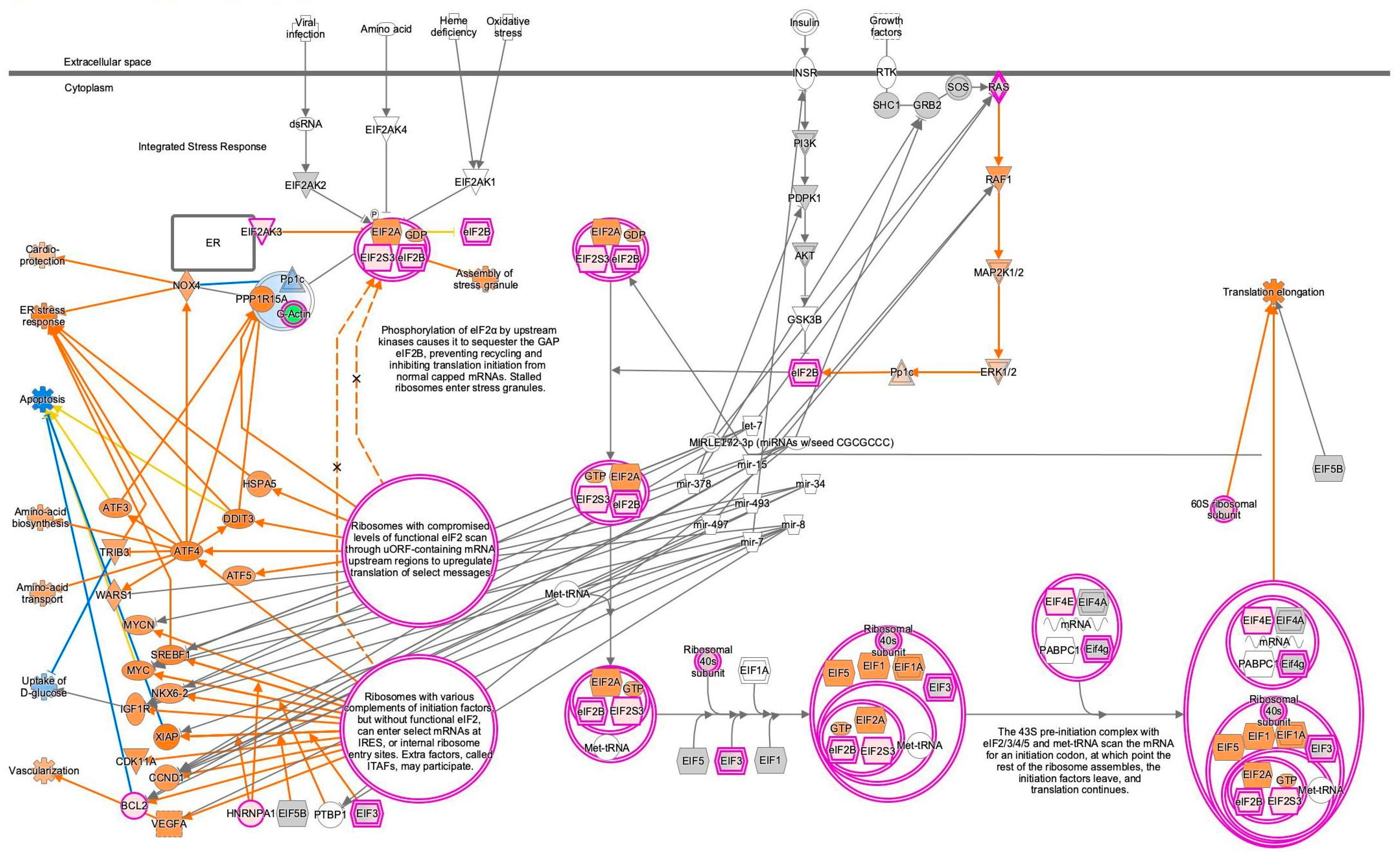
2.1. EIF2 Signaling in Severe Acute Respiratory Syndrome Coronavirus 2 (SARS-CoV-2)-Infected Induced Pluripotent Stem (iPS) Cells
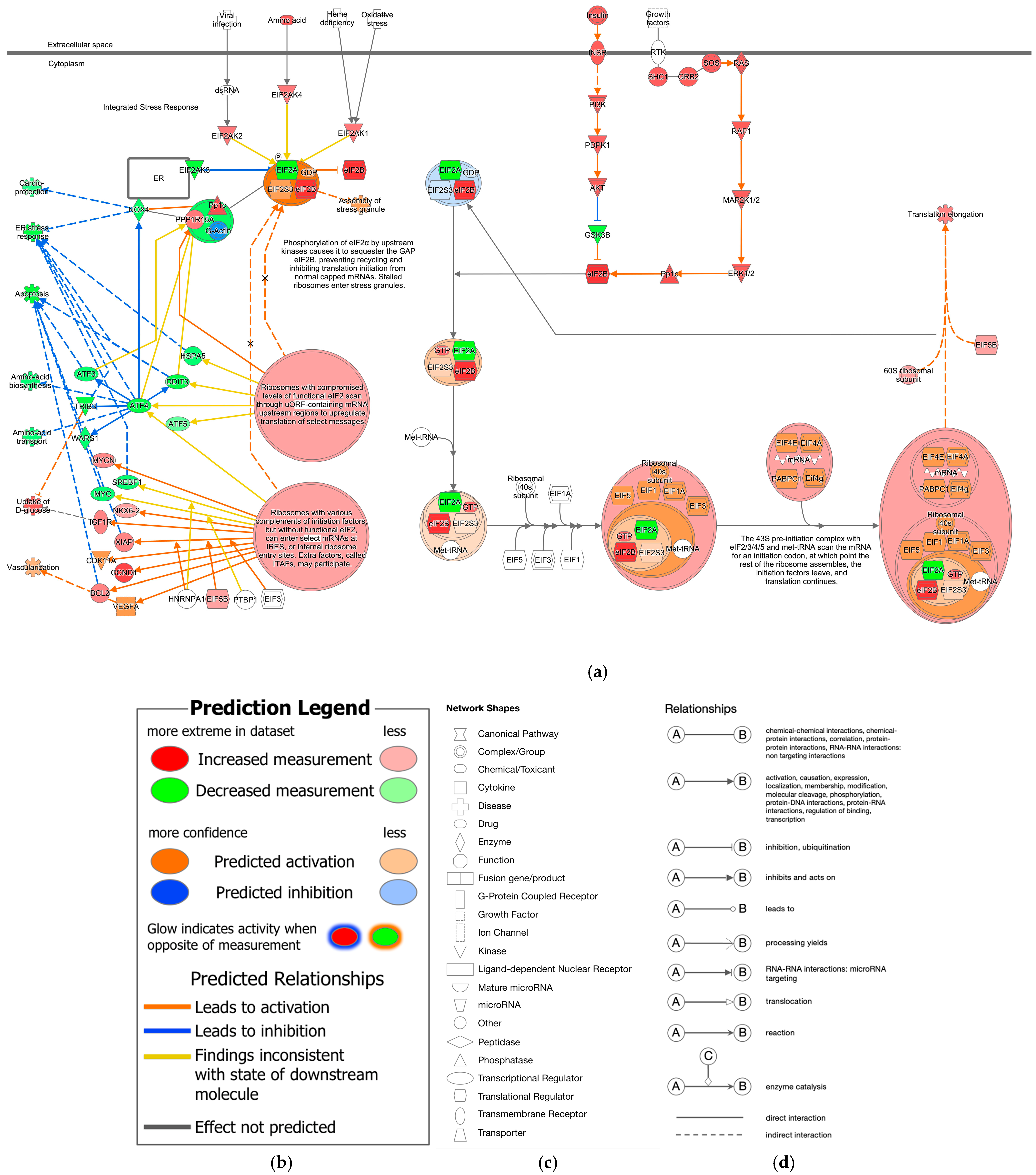
2.2. Activation State of EIF2 Signaling
2.3. Activity Plots of the Coronavirus Pathogenesis Pathway
2.4. EIF2 Signaling Inhibition of the M2 Macrophage in Omentum with the Most Activated Coronavirus Pathogenesis Pathway
2.5. Enrichment Analysis of the Predicted Target Genes of microRNAs (miRNAs)
2.6. EIF2 Signaling Activation in B Cells in Peripheral Blood with the Least Activated Coronavirus Pathogenesis Pathway
2.7. EIF2 Signaling in Diffuse-Type and Intestinal-Type Gastric Cancer
2.8. Interaction Between EIF2 Signaling and Infection by SARS-CoV
2.9. EIF2 Signaling in Coronavirus Replication Pathway
3. Discussion
4. Materials and Methods
4.1. Canonical Pathway Analysis
4.2. Activity Plot Analysis
4.3. miRNA Interaction Analysis
4.4. Enrichment Analysis
4.5. IPA Network Analysis
4.6. Statistical Analysis
5. Conclusions
Supplementary Materials
Author Contributions
Funding
Institutional Review Board Statement
Informed Consent Statement
Data Availability Statement
Acknowledgments
Conflicts of Interest
Abbreviations
| EIF2 | Eukaryotic initiation factor 2 |
| miRNA | microRNA |
| GDP | Guanosine 5′-diphosphate |
| Met-tRNAi | Initiator tRNA |
| GTP | Guanosine 5′-triphosphate |
| ISR | Integrated stress response |
| HRI | Heme-regulated inhibitor |
| EIF2AK | EIF2 alpha kinase |
| PKR | Double-stranded RNA-dependent protein kinase |
| PERK | PKR-like endoplasmic reticulum kinase |
| GCN | General control non-repressible |
| MAPK | Mitogen-activated protein kinase |
| IFN | Interferon |
| TGF | Transforming growth factor |
| NF | Nuclear factor |
| IPA | Ingenuity Pathway Analysis |
| SARS-CoV | Severe acute respiratory syndrome coronavirus |
| iPS | Induced pluripotent stem |
| eIF2B | EIF2B (complex) |
| GEO | Gene Expression Omnibus |
| GAIT | Gamma-activated inhibitor of translation |
| MOI | Multiplicity of infection |
| DAVID | The Database for Annotation, Visualization, and Integrated Discovery |
| HSPA5 | Heat shock protein family A (Hsp70) member 5 |
| EIF2S3 | EIF2 subunit gamma |
| HCoV | Human coronavirus |
| NSP | Nonstructural protein |
| dsRNA | Double-stranded RNA |
| OAS-RNase L | Oligo(A) synthetase–ribonuclease L |
| UPR | Unfolded protein response |
| TCGA | The Cancer Genome Atlas |
| NCI | National Cancer Institute |
| GDC | Genomic Data Commons |
References
- Suragani, R.N.; Ghosh, S.; Ehtesham, N.Z.; Ramaiah, K.V. Expression and purification of the subunits of human translational initiation factor 2 (eIF2): Phosphorylation of eIF2α and β. Protein Expr. Purif. 2006, 47, 225–233. [Google Scholar] [CrossRef]
- Costa-Mattioli, M.; Walter, P. The integrated stress response: From mechanism to disease. Science 2020, 368, eaat5314. [Google Scholar] [CrossRef]
- Milne, G.L.; Yin, H.; Hardy, K.D.; Davies, S.S.; Roberts, L.J. Isoprostane Generation and Function. Chem. Rev. 2011, 111, 5973–5996. [Google Scholar] [CrossRef]
- Tanabe, S.; Quader, S.; Ono, R.; Tanaka, H.Y.; Yamamoto, A.; Kojima, M.; Perkins, E.J.; Cabral, H. Artificial Intelligence Approach in Machine Learning-Based Modeling and Networking of the Coronavirus Pathogenesis Pathway. Curr. Issues Mol. Biol. 2025, 47, 466. [Google Scholar] [CrossRef]
- Perez-Bermejo, J.A.; Kang, S.; Rockwood, S.J.; Simoneau, C.R.; Joy, D.A.; Silva, A.C.; Ramadoss, G.N.; Flanigan, W.R.; Fozouni, P.; Li, H.; et al. SARS-CoV-2 infection of human iPSC–derived cardiac cells reflects cytopathic features in hearts of patients with COVID-19. Sci. Transl. Med. 2021, 13, eabf7872. [Google Scholar] [CrossRef]
- Silvin, A.; Chapuis, N.; Dunsmore, G.; Goubet, A.-G.; Dubuisson, A.; Derosa, L.; Almire, C.; Hénon, C.; Kosmider, O.; Droin, N.; et al. Elevated Calprotectin and Abnormal Myeloid Cell Subsets Discriminate Severe from Mild COVID-19. Cell 2020, 182, 1401–1418.e18. [Google Scholar] [CrossRef]
- Rozpedek, W.; Pytel, D.; Mucha, B.; Leszczynska, H.; Diehl, J.; Majsterek, I. The Role of the PERK/eIF2α/ATF4/CHOP Signaling Pathway in Tumor Progression During Endoplasmic Reticulum Stress. Curr. Mol. Med. 2016, 16, 533–544. [Google Scholar] [CrossRef]
- Donnelly, N.; Gorman, A.M.; Gupta, S.; Samali, A. The eIF2α kinases: Their structures and functions. Cell. Mol. Life Sci. 2013, 70, 3493–3511. [Google Scholar] [CrossRef] [PubMed]
- Kim, S.H.; Gunnery, S.; Choe, J.K.; Mathews, M.B. Neoplastic progression in melanoma and colon cancer is associated with increased expression and activity of the interferon-inducible protein kinase, PKR. Oncogene 2002, 21, 8741–8748. [Google Scholar] [CrossRef] [PubMed]
- Friedman, N.; Jacob-Hirsch, J.; Drori, Y.; Eran, E.; Kol, N.; Nayshool, O.; Mendelson, E.; Rechavi, G.; Mandelboim, M. Transcriptomic profiling and genomic mutational analysis of Human coronavirus (HCoV)-229E -infected human cells. PLoS ONE 2021, 16, e0247128. [Google Scholar] [CrossRef] [PubMed]
- Jiao, P.; Fan, W.; Ma, X.; Lin, R.; Zhao, Y.; Li, Y.; Zhang, H.; Jia, X.; Bi, Y.; Feng, X.; et al. SARS-CoV-2 nonstructural protein 6 triggers endoplasmic reticulum stress-induced autophagy to degrade STING1. Autophagy 2023, 19, 3113–3131. [Google Scholar] [CrossRef]
- Tang, X.; Uhl, S.; Zhang, T.; Xue, D.; Li, B.; Vandana, J.J.; Acklin, J.A.; Bonnycastle, L.L.; Narisu, N.; Erdos, M.R.; et al. SARS-CoV-2 infection induces beta cell transdifferentiation. Cell Metab. 2021, 33, 1577–1591.e7. [Google Scholar] [CrossRef]
- Burke, J.M. Regulation of ribonucleoprotein condensates by RNase L during viral infection. Wiley Interdiscip. Rev. RNA 2022, 14, e1770. [Google Scholar] [CrossRef]
- Deb, B.; O’Brien, D.R.; Chunawala, Z.S.; E Bharucha, A. Duodenal Mucosal Expression of COVID-19-Related Genes in Health, Diabetic Gastroenteropathy, and Functional Dyspepsia. J. Clin. Endocrinol. Metab. 2022, 107, e2600–e2609, Correction in J. Clin. Endocrinol. Metab. 2022, 107, e2656. https://doi.org/10.1210/clinem/dgac084. [Google Scholar] [CrossRef]
- Wilson, A.; McCormick, C. Reticulophagy and viral infection. Autophagy 2024, 21, 3–20. [Google Scholar] [CrossRef] [PubMed]
- De Wilde, A.H.; Snijder, E.J.; Kikkert, M.; van Hemert, M.J. Host Factors in Coronavirus Replication. In Roles of Host Gene and Non-Coding RNA Expression in Virus Infection; Tripp, R.A., Tompkins, S.M., Eds.; Springer International Publishing: Cham, Switzerland, 2018; pp. 1–42. [Google Scholar] [CrossRef]
- Qu, S.; Yang, C.; Sun, X.; Huang, H.; Li, J.; Zhu, Y.; Zhang, Y.; Li, L.; Liang, H.; Zen, K. Blockade of pan-viral propagation by inhibition of host cell PNPT1. Int. J. Antimicrob. Agents 2024, 63, 107124. [Google Scholar] [CrossRef] [PubMed]
- Grove, J.; Marsh, M. The cell biology of receptor-mediated virus entry. J. Cell Biol. 2011, 195, 1071–1082. [Google Scholar] [CrossRef] [PubMed]
- Grochowska, J.; Czerwinska, J.; Borowski, L.S.; Szczesny, R.J. Mitochondrial RNA, a new trigger of the innate immune system. Wiley Interdiscip. Rev. RNA 2021, 13, e1690. [Google Scholar] [CrossRef]
- Raaben, M.; Groot Koerkamp, M.J.A.; Rottier, P.J.M.; De Haan, C.A.M. Mouse hepatitis coronavirus replication induces host translational shutoff and mRNA decay, with concomitant formation of stress granules and processing bodies. Cell. Microbiol. 2007, 9, 2218–2229. [Google Scholar] [CrossRef]
- Wang, B.; Zhang, J.; Liu, X.; Chai, Q.; Lu, X.; Yao, X.; Yang, Z.; Sun, L.; Johnson, S.F.; Schwartz, R.C.; et al. Protein disulfide isomerases (PDIs) negatively regulate ebolavirus structural glycoprotein expression in the endoplasmic reticulum (ER) via the autophagy-lysosomal pathway. Autophagy 2022, 18, 2350–2367. [Google Scholar] [CrossRef]
- Ogulur, I.; Pat, Y.; Ardicli, O.; Barletta, E.; Cevhertas, L.; Fernandez-Santamaria, R.; Huang, M.; Imam, M.B.; Koch, J.; Ma, S.; et al. Advances and highlights in biomarkers of allergic diseases. Allergy 2021, 76, 3659–3686. [Google Scholar] [CrossRef] [PubMed]
- Yunna, C.; Mengru, H.; Lei, W.; Weidong, C. Macrophage M1/M2 polarization. Eur. J. Pharmacol. 2020, 877, 173090. [Google Scholar] [CrossRef]
- Ehrenfried, J.A.; Evers, B.M.; Chu, K.U.; Townsend, C.M.; Thompson, J.C. Caloric Restriction Increases the Expression of Heat Shock Protein in the Gut. Ann. Surg. 1996, 223, 592–599. [Google Scholar] [CrossRef]
- Fernandes, T.F.B.; Pilotto, J.H.; Cezar, P.A.; Côrtes, F.H.; Morgado, M.G.; Giacoia-Gripp, C.B.W.; De Sá, N.B.R.; Cazote, A.D.S.; Neves, A.F.; Quintana, M.D.S.B.; et al. Modulation of RAAS receptors and miRNAs in COVID-19: Implications for disease severity, immune response, and potential therapeutic targets. BMC Infect. Dis. 2025, 25, 399. [Google Scholar] [CrossRef]
- Wang, Y.; Li, J.; Zhang, L.; Sun, H.-X.; Zhang, Z.; Xu, J.; Xu, Y.; Lin, Y.; Zhu, A.; Luo, Y.; et al. Plasma cell-free RNA characteristics in COVID-19 patients. Genome Res. 2022, 32, 228–241. [Google Scholar] [CrossRef] [PubMed]
- Soltane, R.; Almulla, N.; Alasiri, A.; Elashmawy, N.F.; Qumsani, A.T.; Alshehrei, F.M.; Keshek, D.E.-G.; Alqadi, T.; Al-Ghamdi, S.B.; Allayeh, A.K. A Comparative Analysis of MicroRNA Expression in Mild, Moderate, and Severe COVID-19: Insights from Urine, Serum, and Nasopharyngeal Samples. Biomolecules 2023, 13, 1681. [Google Scholar] [CrossRef]
- Xie, C.; Chen, Y.; Luo, D.; Zhuang, Z.; Jin, H.; Zhou, H.; Li, X.; Lin, H.; Zheng, X.; Zhang, J.; et al. Therapeutic potential of C1632 by inhibition of SARS-CoV-2 replication and viral-induced inflammation through upregulating let-7. Signal Transduct. Target. Ther. 2021, 6, 84. [Google Scholar] [CrossRef] [PubMed]
- Krämer, A.; Green, J.; Pollard, J., Jr.; Tugendreich, S. Causal analysis approaches in Ingenuity Pathway Analysis. Bioinformatics 2014, 30, 523–530. [Google Scholar] [CrossRef]
- The Cancer Genome Atlas Research Network; Bass, A.J.; Thorsson, V.; Shmulevich, I.; Reynolds, S.M.; Miller, M.; Bernard, B.; Hinoue, T.; Laird, P.W.; Curtis, C.; et al. Comprehensive molecular characterization of gastric adenocarcinoma. Nature 2014, 513, 202–209. [Google Scholar] [CrossRef]
- Cerami, E.; Gao, J.; Dogrusoz, U.; Gross, B.E.; Sumer, S.O.; Aksoy, B.A.; Jacobsen, A.; Byrne, C.J.; Heuer, M.L.; Larsson, E.; et al. The cBio cancer genomics portal: An open platform for exploring multidimensional cancer genomics data. Cancer Discov. 2012, 2, 401–404, Correction in Cancer Discov. 2012, 2, 960. https://doi.org/10.1158/2159-8290.CD-12-0326. [Google Scholar] [CrossRef]
- Grossman, R.L.; Heath, A.P.; Ferretti, V.; Varmus, H.E.; Lowy, D.R.; Kibbe, W.A.; Staudt, L.M. Toward a Shared Vision for Cancer Genomic Data. N. Engl. J. Med. 2016, 375, 1109–1112. [Google Scholar] [CrossRef] [PubMed]
- Sanchez-Vega, F.; Mina, M.; Armenia, J.; Chatila, W.K.; Luna, A.; La, K.C.; Dimitriadoy, S.; Liu, D.L.; Kantheti, H.S.; Saghafinia, S.; et al. Oncogenic Signaling Pathways in The Cancer Genome Atlas. Cell 2018, 173, 321–337.e310. [Google Scholar] [CrossRef] [PubMed]
- Tanabe, S.; Quader, S.; Cabral, H.; Perkins, E.J.; Yokozaki, H.; Sasaki, H. Master Regulators of Causal Networks in Intestinal- and Diffuse-Type Gastric Cancer and the Relation to the RNA Virus Infection Pathway. Int. J. Mol. Sci. 2024, 25, 8821. [Google Scholar] [CrossRef]
- Tanabe, S.; Quader, S.; Ono, R.; Cabral, H.; Aoyagi, K.; Hirose, A.; Perkins, E.J.; Yokozaki, H.; Sasaki, H. Regulation of Epithelial–Mesenchymal Transition Pathway and Artificial Intelligence-Based Modeling for Pathway Activity Prediction. Onco 2023, 3, 13–25. [Google Scholar] [CrossRef]
- Tanabe, S.; Quader, S.; Ono, R.; Cabral, H.; Aoyagi, K.; Hirose, A.; Yokozaki, H.; Sasaki, H. Cell Cycle Regulation and DNA Damage Response Networks in Diffuse- and Intestinal-Type Gastric Cancer. Cancers 2021, 13, 5786. [Google Scholar] [CrossRef] [PubMed]














| KEY | Value |
|---|---|
| GEO accession | GSE156754 |
| Cell type | induced pluripotent stem (iPS) cell |
| Multiplicity of infection (MOI) | 0.006 vs. mock |
| Time point | 48 h |
| Sample size | 4 samples (2 samples each) |
| Symbol | Entrez Gene Name | Log Ratio | Location | Family |
|---|---|---|---|---|
| ATF3 | activating transcription factor 3 | −0.1395 | Nucleus | transcription regulator |
| ATF4 | activating transcription factor 4 | −0.471 | Nucleus | transcription regulator |
| ATF5 | activating transcription factor 5 | 0.344 | Nucleus | transcription regulator |
| BCL2 | BCL2 apoptosis regulator | −0.1613 | Cytoplasm | transporter |
| CCND1 | cyclin D1 | 1.979 | Nucleus | transcription regulator |
| CDK11A | cyclin-dependent kinase 11A | 2.2268 | Nucleus | kinase |
| DDIT3 | DNA damage inducible transcript 3 | −2.0304 | Nucleus | transcription regulator |
| EIF1 | eukaryotic translation initiation factor 1 | 1.1765 | Cytoplasm | translation regulator |
| EIF2A | eukaryotic translation initiation factor 2A | −1.3851 | Cytoplasm | translation regulator |
| EIF2AK1 | eukaryotic translation initiation factor 2 alpha kinase 1 | 1.5736 | Cytoplasm | kinase |
| EIF2AK2 | eukaryotic translation initiation factor 2 alpha kinase 2 | 1.6685 | Cytoplasm | kinase |
| EIF2AK3 | eukaryotic translation initiation factor 2 alpha kinase 3 | 1.5345 | Cytoplasm | kinase |
| EIF2AK4 | eukaryotic translation initiation factor 2 alpha kinase 4 | 1.3178 | Cytoplasm | kinase |
| EIF2S3 | eukaryotic translation initiation factor 2 subunit gamma | 1.8189 | Cytoplasm | translation regulator |
| EIF4E | eukaryotic translation initiation factor 4E | −0.7059 | Cytoplasm | translation regulator |
| EIF5 | eukaryotic translation initiation factor 5 | 0.7781 | Cytoplasm | translation regulator |
| EIF5B | eukaryotic translation initiation factor 5B | 1.9156 | Cytoplasm | translation regulator |
| GRB2 | growth factor receptor-bound protein 2 | 0.1087 | Cytoplasm | other |
| GSK3B | glycogen synthase kinase 3 beta | 1.1651 | Nucleus | kinase |
| HNRNPA1 | heterogeneous nuclear ribonucleoprotein A1 | 2.5084 | Nucleus | other |
| HSPA5 | heat shock protein family A (Hsp70) member 5 | 1.4574 | Cytoplasm | enzyme |
| IGF1R | insulin-like growth factor 1 receptor | 2.551 | Plasma Membrane | transmembrane receptor |
| INSR | insulin receptor | 1.7649 | Plasma Membrane | kinase |
| MYC | MYC proto-oncogene, bHLH transcription factor | 0.5141 | Nucleus | transcription regulator |
| MYCN | MYCN proto-oncogene, bHLH transcription factor | 1.4211 | Nucleus | transcription regulator |
| NKX6-2 | NK6 homeobox 2 | −0.3426 | Nucleus | transcription regulator |
| NOX4 | NADPH oxidase 4 | 3.2769 | Cytoplasm | enzyme |
| PABPC1 | poly(A) binding protein cytoplasmic 1 | 2.2335 | Cytoplasm | translation regulator |
| PDPK1 | 3-phosphoinositide-dependent protein kinase 1 | 1.0673 | Cytoplasm | kinase |
| PPP1R15A | protein phosphatase 1 regulatory subunit 15A | 0.5765 | Cytoplasm | other |
| PTBP1 | polypyrimidine tract binding protein 1 | 1.947 | Nucleus | enzyme |
| RAF1 | Raf-1 proto-oncogene, serine/threonine kinase | 1.5109 | Cytoplasm | kinase |
| SHC1 | SHC adaptor protein 1 | 0.9844 | Cytoplasm | other |
| SREBF1 | sterol regulatory element binding transcription factor 1 | 0.7003 | Nucleus | transcription regulator |
| TRIB3 | tribbles pseudokinase 3 | 1.7107 | Nucleus | kinase |
| VEGFA | vascular endothelial growth factor A | −0.0891 | Extracellular Space | growth factor |
| WARS1 | tryptophanyl-tRNA synthetase 1 | 1.48 | Cytoplasm | enzyme |
| XIAP | X-linked inhibitor of apoptosis | 0.1357 | Cytoplasm | enzyme |
| microRNAs (miRNAs) and Group |
|---|
| let-7 |
| miR-1292-3p (miRNAs w/seed CGCGCCC) |
| miR-15 |
| miR-34 |
| miR-378 |
| miR-493 |
| miR-497 |
| miR-7 |
| miR-8 |
| MIRLET7 |
| miRNAs and Group | Targets |
|---|---|
| let-7 | ACVR1C, ADRB1, ANKH, APC, APC2, BCAP29, BCL2L1, BMPR1A, BTG2, CASP3, CCND1, CEBPD, CHRNA7, CPEB3, CPSF1, DDX18, DNAJB9, DORIP1, EDEM1, EDEM3, EIF4A1, ERO1A, EZH2, FN1, GAB2, GALE, GREB1, HMGA2, IGF1R, IL10, IRS2, ITGB3, KRAS, LIN28A, LRIG1, LSM6, MT-ND4, MYC, NR2E1, NRAS, PABPC4, PBX2, PNKD, PPP1R12B, RAS, RBM38, SLC1A4, SMAD2, SMAD4, STARD13, STAT3, STYK1, TARBP2, TGFBR1, TLR4, TMPRSS2, TRIB1, ZC3H3, ZNF512B |
| miR-1292-3p (miRNAs w/seed CGCGCCC) | AARD, ABHD17A, ACKR2, ACSL6, ADAMTS17, ANKRD33B, ANKRD62, AP5Z1, APOBEC3A, APOL6, ARHGAP1, ARHGAP17, ARHGAP19-SLIT1, ARID3A, ARL5C, ARSK, ASB10, ASL, ATAD3C, B3GNT4, BORCS5, BORCS7, BPNT1, BRSK2, BTBD19, C10orf55, C10orf95, C16orf92, C1orf174, C1QL2, C1QTNF4, C2CD4C, C8orf44-SGK3, C8orf82, C9orf163, CACNA1C, CACNG2, CACNG8, CAPN6, CASKIN1, CASP16P, CASS4, CBARP, CBLN1, CBY3, CCDC137, CCDC71, CCND1, CD209, CD82, CDH4, CDKL1, CDKN2AIPNL, CDKN2B, CEND1, CERS1, CFAP418, CFAP92, CHRNB1, CKAP4, CNNM1, CPLX1, CPSF4, CRK, CRTC1, CRYAA, CSNK1G2, CSRNP1, CTD_2207O2312, CTF1, CYB561, CYB5D2, CYP1A2, DAND5, DAZAP1, DFFB, DGCR8, DISP2, DMPK, DNAJC28, DOCK8-AS1, DOK7, DPP9, DSG3, DUOXA2, EMILIN1, EML3, ENPP7, ERAP2, ERN1, ESCO2, EVL, EXTL1, FAM89B, FBXL18, FBXL8, FHDC1, FKRP, FOXD1, G0S2, GAS6, GATD1, GFER, GMPS, GNA11, GRB2, GRB7, GRM6, GSC, GTF2H2C, HAGHL, HCN2, HEPACAM, HES2, HES5, HES7, HIC2, HMG20B, HMX2, HMX3, HOXC6, IER2, IL10, IL17RE, ING5, IRX2-DT, ISLR2, ITGAL, JAKMIP3, JUND, KBTBD6, KCNA7, KCND3, KCNE5, KCNK3, KCNMB1, KIAA0319L, KIAA0753, KLF2, KLHDC4, KLHL17, KPNA6, KREMEN1, LAIR1, LCNL1, LILRB3, LINC01124, LINC01521, LINC01551, LLPH, LMLN, LMNTD2, LOC283731, LPCAT1, LRRC14, LRRC2, LRRC45, LRRN4CL, LSM4, LTO1, LYRM2, MACC1, MAFA, MAFB, MAFF, MAFK, MAPK4, MATN4, MCM4, MELTF, MEX3D, MGAT4B, MID1IP1, MIF-AS1, MINAR2, MLANA, MLYCD, MMP25, MNX1, MRTO4, MS4A7, MSRA, MT-ATP6, NAT14, NCBP3, NCR1, NDE1, NEUROD2, NFIC, NKX2-5, NKX6-2, NKX6-3, NOTO, NRARP, NRDE2, NRXN2, NTN1, NXN, OLFML2A, OLIG1, ONECUT3, OPRD1, OR51E2, OSCAR, OTUD6A, OTX1, PAX2, PAXIP1-AS2, PCDH1, PEX6, PGPEP1, PHLDB3, PITX1, PLEKHB2, PLPPR3, POLR2D, POLR2J2/POLR2J3, POU2F2, POU3F1, PPEF2, PPP1R3B, PPP1R3G, PPT1, PRDM12, PRKN, PRR23A, PSMD5, PTBP1, RAB22A, RAB3B, RAB40C, RASL10A, RAX, RDH13, RNF223, RP11_1148L69, RP11-644F5.10, RPL23, RPL3L, RPL7L1, RPRML, RPS29, RXFP3, SAPCD2, SCIN, SERPINF2, SGK3, SHH, SHOX, SHROOM1, SKIDA1, SLC11A1, SLC12A5, SLC16A4, SLC35E2B, SLC38A12, SLC50A1, SLC52A3, SLC75A1, SLC9A7, SMIM22, SNORC, SOX12, SOX21, SP140L, SP9, SREBF1, SSTR1, SSU72-AS1, TAF13, TBC1D26, TBCCD1, TCEANC2, TEF, TEX22, TICAM1, TLX2, TLX3, TMEM107, TMEM121, TMEM130, TMEM204, TMEM250, TMEM41A, TMEM41B, TNFAIP8L1, TNNC2, TOM1, TPGS1, TRIM72, TSPAN11, TSPAN17, TSPYL1, TTLL7, TUFT1, UCKL1, UNC13A, UPF1, UPK3BL1, URM1, VAV2, VIPR1, VMO1, VSIG8, WDR81, WDR82, WIPI1, WNT7B, YME1L1, ZBTB3, ZBTB46, ZIC4, ZMAT3, ZNF101, ZNF275, ZNF282, ZNF490, ZNF514, ZNF556, ZNF561, ZNF606-AS1, ZNF682, ZNF696, ZNF771, ZNF777, ZNF850-DT |
| miR-15 | APP, AR, BACE1, BCL2, BCL2L2, BTRC, CCND1, CCND3, CCNE1, CDC25A, CDK4, CDK6, CHEK1, EIF2B2, EIF4G2, FASN, FGF2, IFNG, MAPK3, MCL1, MYB, PPARG, PPM1D, PTGS2, PURA, RAF1, RECK, RNF125, UCP2, WEE1, WNT3A |
| miR-34 | AR, BCL2, BIRC3, CACNB1, CCND1, CCND2, CCNE1, CCNE2, CD47, CDK4, CDK4/6, CDK6, CNTN2, CPLX2, CREB1, CSF1R, CTNND2, DNM1L, E2F3, E2F5, EFNB1, EMP1, FAM76A, GFRA3, GRM7, KCNH2, LEF1, LIN28A, MDM4, MET, MYB, MYC, MYCN, NOTCH1, NOTCH2, PPP1R10, REM2, RUNX2, SEMA4B, SHPK, SIRT1, SLC30A3, STIM1, STMN1, TP53 |
| miR-378 | CASP9, GRB2, MEG3, PDPK1, SUFU, TUSC2 |
| miR-493 | IGF1R |
| miR-497 | BTRC, CCND1, CCND3, CCNE1, CDC25A, CDK4, MAPK3, RAF1 |
| miR-7 | ABCC1, EGFR, IDE, IGF1R, INSR, IRS2, PIK3R3, RELA, SCAP, SMAD2 |
| miR-8 | ACTN1, ADAM12, AMOTL2, ARHGAP5, BMI1, CCND1, CCND2, CCNE2, CCNG2, CDC25A, CDC27, CDC42, CDK6, CFL2, CLDN1, CLDN12, CLDN23, CRK, CRKL, CRTAP, CTNNB1, DNAJC3, E2F3, EGFR, EGR2, ERRFI1, ETS1, FAT1, FAT2, FGFR2, FHOD1, FOXF2, FTH1, GOLIM4, GSE1, HOTAIR, ITGAV, ITGB6, JAZF1, LATS1, LATS2, MAP3K1, MAPK12, MCM4, MET, MSN, MYC, MYH10, NECTIN2, OCLN, PAK6, PDE1A, PGR, PIP5K1A, PLAG1, PTK2, PTPN13, PTPN14, ROCK2, RPS6KB1, SMAD2, SMAD5, SNAI1, SNAI2, SOX2, SOX2-OT, STAT4, STAT5A, TGFB2, TGFBR1, TIAM1, TJP1, TLN1, TOB1, TP53, WASL, XBP1, XIAP, YAP1, YES1, YWHAB, YWHAG, YWHAZ, ZEB1, ZEB2, ZFP36 |
| MIRLET7 | COL1A1, COL1A2, COL4A5, COL5A2, HMGA2, KRAS, MYC, RAS |
| Cluster | Cluster Enrichment Score | Category | Term | p-Value |
|---|---|---|---|---|
| 1 | 11.51 | KEGG_PATHWAY | Chronic myeloid leukemia | 2.07 × 10−13 |
| 1 | 11.51 | KEGG_PATHWAY | Hepatitis B | 2.2 × 10−13 |
| 1 | 11.51 | KEGG_PATHWAY | Cellular senescence | 3.99 × 10−12 |
| 1 | 11.51 | KEGG_PATHWAY | Human T-cell leukemia virus 1 infection | 4.26 × 10−12 |
| 1 | 11.51 | KEGG_PATHWAY | Viral carcinogenesis | 3.54 × 10−10 |
| 2 | 10.45 | GOTERM_BP_DIRECT | Positive regulation of transcription by RNA polymerase II | 1.85 × 10−19 |
| 2 | 10.45 | GOTERM_CC_DIRECT | Chromatin | 7.66 × 10−18 |
| 2 | 10.45 | GOTERM_MF_DIRECT | DNA-binding transcription factor activity, RNA polymerase II-specific | 2.61 × 10−16 |
| 2 | 10.45 | GOTERM_MF_DIRECT | DNA-binding transcription activator activity, RNA polymerase II-specific | 3.48 × 10−14 |
| 2 | 10.45 | GOTERM_MF_DIRECT | Sequence-specific double-stranded DNA binding | 7.26 × 10−14 |
| 2 | 10.45 | GOTERM_MF_DIRECT | RNA polymerase II cis-regulatory region sequence-specific DNA binding | 1.23 × 10−13 |
| 2 | 10.45 | GOTERM_MF_DIRECT | DNA-binding transcription factor activity | 3.84 × 10−12 |
| 2 | 10.45 | GOTERM_CC_DIRECT | Nucleus | 4.86 × 10−11 |
| 2 | 10.45 | GOTERM_BP_DIRECT | Regulation of transcription by RNA polymerase II | 6.46 × 10−10 |
| 2 | 10.45 | UP_KW_MOLECULAR_FUNCTION | Activator | 1.11 × 10−9 |
| 2 | 10.45 | GOTERM_CC_DIRECT | Nucleoplasm | 1.81 × 10−7 |
| 2 | 10.45 | UP_KW_BIOLOGICAL_PROCESS | Transcription regulation | 3.37 × 10−7 |
| 2 | 10.45 | UP_KW_MOLECULAR_FUNCTION | DNA binding | 5.06 × 10−7 |
| 2 | 10.45 | UP_KW_BIOLOGICAL_PROCESS | Transcription | 7.94 × 10−7 |
| 2 | 10.45 | UP_KW_CELLULAR_COMPONENT | Nucleus | 9.58 × 10−7 |
| 2 | 10.45 | GOTERM_MF_DIRECT | DNA binding | 1.54 × 10−5 |
| 3 | 7.44 | KEGG_PATHWAY | p53 signaling pathway | 1.47 × 10−10 |
| 3 | 7.44 | GOTERM_BP_DIRECT | G1/S transition of the mitotic cell cycle | 1.05 × 10−9 |
| 3 | 7.44 | KEGG_PATHWAY | Epstein–Barr virus infection | 3.06 × 10−4 |
| 4 | 7.29 | KEGG_PATHWAY | Small-cell lung cancer | 1.01 × 10−12 |
| 4 | 7.29 | KEGG_PATHWAY | Measles | 4.47 × 10−7 |
| 4 | 7.29 | KEGG_PATHWAY | Epstein–Barr virus infection | 3.06 × 10−4 |
| Nodes |
|---|
| 43S TRANSLATION PREINITIATION |
| 48s |
| 60S ribosomal subunit |
| Eif2 |
| EIF4F |
| Met-tRNA-eIF2 |
| PI3K |
| Apoptosis |
| ATF4 |
| BCL2 |
| CCND1 |
| DDIT3 |
| EIF2A |
| EIF2AK3 |
| EIF4E |
| ERK1/2 |
| Ribosomal 40s subunit |
Disclaimer/Publisher’s Note: The statements, opinions and data contained in all publications are solely those of the individual author(s) and contributor(s) and not of MDPI and/or the editor(s). MDPI and/or the editor(s) disclaim responsibility for any injury to people or property resulting from any ideas, methods, instructions or products referred to in the content. |
© 2026 by the authors. Licensee MDPI, Basel, Switzerland. This article is an open access article distributed under the terms and conditions of the Creative Commons Attribution (CC BY) license.
Share and Cite
Tanabe, S.; Quader, S.; Ono, R.; Tanaka, H.Y.; Cabral, H. Bioinformatic Prediction of Activation States in Molecular Network Pathways of Eukaryotic Initiation Factor 2 (EIF2) Signaling and Coronavirus Pathogenesis. Int. J. Mol. Sci. 2026, 27, 1525. https://doi.org/10.3390/ijms27031525
Tanabe S, Quader S, Ono R, Tanaka HY, Cabral H. Bioinformatic Prediction of Activation States in Molecular Network Pathways of Eukaryotic Initiation Factor 2 (EIF2) Signaling and Coronavirus Pathogenesis. International Journal of Molecular Sciences. 2026; 27(3):1525. https://doi.org/10.3390/ijms27031525
Chicago/Turabian StyleTanabe, Shihori, Sabina Quader, Ryuichi Ono, Hiroyoshi Y. Tanaka, and Horacio Cabral. 2026. "Bioinformatic Prediction of Activation States in Molecular Network Pathways of Eukaryotic Initiation Factor 2 (EIF2) Signaling and Coronavirus Pathogenesis" International Journal of Molecular Sciences 27, no. 3: 1525. https://doi.org/10.3390/ijms27031525
APA StyleTanabe, S., Quader, S., Ono, R., Tanaka, H. Y., & Cabral, H. (2026). Bioinformatic Prediction of Activation States in Molecular Network Pathways of Eukaryotic Initiation Factor 2 (EIF2) Signaling and Coronavirus Pathogenesis. International Journal of Molecular Sciences, 27(3), 1525. https://doi.org/10.3390/ijms27031525

