Sign in to use this feature.

Years

Between: -

Subjects

remove_circle_outline
remove_circle_outline
remove_circle_outline
remove_circle_outline
remove_circle_outline
remove_circle_outline
remove_circle_outline
remove_circle_outline
remove_circle_outline

Journals

remove_circle_outline
remove_circle_outline
remove_circle_outline
remove_circle_outline
remove_circle_outline
remove_circle_outline
remove_circle_outline
remove_circle_outline
remove_circle_outline
remove_circle_outline
remove_circle_outline
remove_circle_outline
remove_circle_outline
remove_circle_outline
remove_circle_outline

Article Types

Countries / Regions

remove_circle_outline
remove_circle_outline
remove_circle_outline
remove_circle_outline
remove_circle_outline
remove_circle_outline

Search Results (2,954)

Search Parameters:
Keywords = Cisplatin

Order results
Result details
Results per page
Select all
Export citation of selected articles as:
13 pages, 1294 KB  
Article
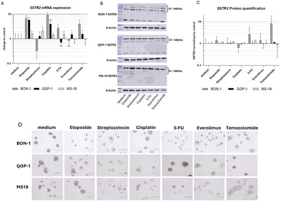
Impact of Neuroendocrine Neoplasm-Specific Systemic Treatments on Somatostatin Receptors Expression and Function in Neuroendocrine Tumor Cells
by Christof Däubler, Clara Böttcher, Laura-Sophie Landwehr, Philipp E. Hartrampf, Alexander Meining, Rudolf A. Werner, Yingjun Zhi, Otilia Kimpel, Simon Kloock, Ulrich Dischinger, Alexander Weich and Dorothee Rogoll
Cancers 2026, 18(9), 1368; https://doi.org/10.3390/cancers18091368 (registering DOI) - 25 Apr 2026
Abstract
Background: Somatostatin receptors (SSTRs) are pivotal diagnostic and therapeutic targets in well-differentiated neuroendocrine neoplasms (NENs). SSTR-directed treatment strategies rely on sufficient SSTR2 expression. Thus, receptor loss during dedifferentiation limits therapeutic efficacy. Preclinical data suggest pharmacologic modulation of SSTRs’ expression. However, there are [...] Read more.
Background: Somatostatin receptors (SSTRs) are pivotal diagnostic and therapeutic targets in well-differentiated neuroendocrine neoplasms (NENs). SSTR-directed treatment strategies rely on sufficient SSTR2 expression. Thus, receptor loss during dedifferentiation limits therapeutic efficacy. Preclinical data suggest pharmacologic modulation of SSTRs’ expression. However, there are no robust data on the effect of NEN-specific systemic treatments on SSTRs’ expression and function. Methods: We systematically evaluated the effects of six systemic agents commonly used in NEN therapy—isplatin, etoposide, 5-fluorouracil (5-FU), streptozotocin (STZ), temozolomide (TMZ), and everolimus—on SSTR2 and SSTR5 expression, as well as on uptake of 68Ga-DOTATOC, in BON-1 and QGP-1 cells, as well as the MS-18 cell line. Analyses included qRT-PCR, Western blotting, immunohistochemistry, and radiopeptide uptake assays. Results: Systemic agents modulated SSTR expression and radioligand uptake in a drug- and cell line-dependent manner. Etoposide consistently upregulated SSTR2 expression and significantly increased radioligand uptake across all three cell lines. TMZ enhanced SSTR2 expression and uptake in BON-1 cells, but reduced uptake in QGP-1 and MS-18 cells. In contrast, 5-FU, STZ, cisplatin, and everolimus showed heterogeneous, compound- and cell line-specific effects on SSTR2 expression and 68Ga-DOTATOC uptake, including both up- and downregulation depending on the model. Conclusions: All agents under investigation affect SSTR expression in vitro, while etoposide is identified as the most consistent enhancer of SSTR2’s expression and function across cellular NEN models. Our findings highlight both the potential and the risks of systemic therapy-induced receptor modulation and therefore support further investigation of treatment sequencing strategies to optimize SSTR-targeted approaches. However, further studies are required to translate these observations to a clinical setting. Full article
(This article belongs to the Special Issue Neuroendocrine Tumors: From Diagnosis to Therapy (2nd Edition))
Show Figures

Figure 1

22 pages, 3611 KB  
Article
Hypoxia-Associated Alternative Polyadenylation of CARM1 and Tumor Microenvironment Alterations in Non-Small Cell Lung Cancer
by Xinyu Qin, Chunlong Zhang, Sijia Wu, Jing Lu, Guohua Wang and Yang Li
Genes 2026, 17(5), 505; https://doi.org/10.3390/genes17050505 (registering DOI) - 24 Apr 2026
Abstract
Background: Tumor hypoxia in non-small cell lung cancer (NSCLC) promotes malignant progression and treatment resistance by enhancing abnormal vasculature, invasiveness, and metastasis. However, the molecular mechanisms underlying hypoxia-driven tumor progression remain incompletely understood. Methods: In this study, patient samples, cell lines, single-cell transcriptomic [...] Read more.
Background: Tumor hypoxia in non-small cell lung cancer (NSCLC) promotes malignant progression and treatment resistance by enhancing abnormal vasculature, invasiveness, and metastasis. However, the molecular mechanisms underlying hypoxia-driven tumor progression remain incompletely understood. Methods: In this study, patient samples, cell lines, single-cell transcriptomic data, and spatial transcriptomic data were comprehensively analyzed to investigate hypoxia-associated molecular alterations in NSCLC. Results: A global trend toward shortened 3’ untranslated regions (3’UTRs) was observed in hypoxic tumors. Analysis of hypoxia-related alternative polyadenylation (APA) events revealed preferential usage of proximal polyadenylation sites (poly(A) sites, PASs) in CARM1. Shortening of the CARM1 3’UTR was associated with hypoxia and may serve as a candidate biomarker. This APA event may reduce putative microRNA (miRNA) binding sites and contribute to increased CARM1 expression, while potentially influencing the expression of hypoxia-related genes such as SELENBP1. Drug sensitivity analysis further suggested that patients with shorter CARM1 3’UTRs may exhibit differential responses to cisplatin chemotherapy. Moreover, single-cell and spatial transcriptomic analyses demonstrated enhanced interactions between hypoxic tumor cells and fibroblasts, highlighting a potential role for APA in remodeling the hypoxic tumor microenvironment. Conclusions: Our findings identify hypoxia-related APA features and characterize hypoxia-associated alterations within the NSCLC tumor microenvironmen, providing new insights into the molecular landscape of hypoxia-associated tumor progression. Full article
(This article belongs to the Section Bioinformatics)
Show Figures

Figure 1

25 pages, 1110 KB  
Review
Rediscovering the Gut–Mito–Ear Axis: A Systems-Biology Framework for Ototoxic Vulnerability and Microbiome-Targeted Prevention
by Chae Dong Yim, Hayeong Kwon, Jung Je Park, Seung-Jun Lee, Ji Hyun Seo, Young-Sool Hah and Seong-Ki Ahn
Cells 2026, 15(9), 769; https://doi.org/10.3390/cells15090769 - 24 Apr 2026
Abstract
Ototoxicity is traditionally viewed as a local cochlear adverse effect of indispensable therapies such as cisplatin and aminoglycosides. However, emerging evidence suggests that cochlear vulnerability is shaped by systemic physiology, including inflammatory tone, vascular barrier integrity, and metabolic state. In this Review, we [...] Read more.
Ototoxicity is traditionally viewed as a local cochlear adverse effect of indispensable therapies such as cisplatin and aminoglycosides. However, emerging evidence suggests that cochlear vulnerability is shaped by systemic physiology, including inflammatory tone, vascular barrier integrity, and metabolic state. In this Review, we propose a Gut–Mito–Ear axis in which gut ecosystem function influences circulating mediator modules that converge on two cochlear mediator nodes: blood–labyrinth barrier (BLB) gating and mitochondrial stress tolerance. We synthesize evidence showing that gut perturbation can alter cochlear outcomes in vivo, that at least one microbiota-derived metabolite signal can directly protect hearing in experimental settings, and that BLB dysfunction and inflammatory trafficking are mechanistically relevant to cisplatin- and aminoglycoside-induced injury. We further organize the literature using an evidence-weighted framework that distinguishes direct cochlear causality from mechanistic plausibility and explicitly retains negative studies as boundary-setting evidence. Finally, we outline a translational roadmap in which microbiome-targeted prevention is pursued through mediator-anchored, non-interference-aware strategies and evaluated across linked state variables spanning exposure context, gut function, defined mediator modules, BLB gating, mitochondrial stress tolerance, and auditory phenotype. The Gut–Mito–Ear axis is not considered an established mechanism. We present it as a falsifiable systems-biology model that organizes the current evidence. Within this model, we define the minimum and ideal standards for A-tier causal evidence, explicit criteria for interpreting boundary-setting negative (A−) studies, and a set of testable predictions for causal validation. Full article
(This article belongs to the Section Tissues and Organs)
13 pages, 727 KB  
Case Report
Does Glucose-6-Phosphate Dehydrogenase Deficiency Correlate with Increased Sensitivity to Cisplatin? A Case Report and a Narrative Literature Review
by Nerina Denaro, Valeria Smiroldo, Claudia Bareggi, Cinzia Solinas, Michele Ghidini, Massimo Castellani, Marco Carlo Merlano, Serafina Martella, Riccardo Giossi, Alessia Casbarra and Ornella Garrone
Int. J. Mol. Sci. 2026, 27(9), 3798; https://doi.org/10.3390/ijms27093798 - 24 Apr 2026
Abstract
Glucose-6-phosphate dehydrogenase (G6PD) deficiency impairs NADPH generation through the pentose phosphate pathway, resulting in reduced glutathione regeneration and increased vulnerability to oxidative stress. While its clinical significance is well described in hemolytic disorders, its impact on tumor biology and chemosensitivity remains poorly characterized. [...] Read more.
Glucose-6-phosphate dehydrogenase (G6PD) deficiency impairs NADPH generation through the pentose phosphate pathway, resulting in reduced glutathione regeneration and increased vulnerability to oxidative stress. While its clinical significance is well described in hemolytic disorders, its impact on tumor biology and chemosensitivity remains poorly characterized. Cisplatin, a backbone agent in the management of nasopharyngeal carcinoma (NPC), exerts its cytotoxicity through the formation of DNA adducts and the robust induction of reactive oxygen species (ROS) activity. We report a patient with non-keratinizing NPC and a G6PD variant, a (class III) deficiency, who demonstrated a rapid and pronounced objective response to cisplatin-based induction and concurrent chemoradiotherapy. Unfortunately, the patient also exhibited signs of rapid and persistent hematologic (platelets and white cells) toxicity. Notably, no hemolytic events occurred. A narrative review of the available literature indicates that G6PD-deficient cells exhibit a reduced antioxidant reserve, increased cisplatin-induced DNA damage, and impaired activation of ROS-detoxifying pathways. A few clinical observations similarly report enhanced tumor responsiveness in G6PD-deficient individuals, although the evidence is sparse and heterogeneous. Preclinical data support the notion that diminished NADPH availability amplifies cisplatin-triggered oxidative injury, thereby increasing tumor susceptibility. This case adds to emerging evidence that G6PD deficiency may potentiate cisplatin efficacy in NPC by exploiting intrinsic redox vulnerabilities. While preliminary, these findings suggest the potential utility of metabolic phenotyping in treatment stratification. Prospective studies are needed to define the predictive value, safety, and therapeutic implications of G6PD status in cisplatin-based regimens. Full article
(This article belongs to the Special Issue Squamous Cell Carcinoma: From Molecular Mechanisms to Therapeutics)
13 pages, 2522 KB  
Article
Nivolumab Enhances the Cytotoxicity of Chemotherapeutic Agents in A549 Lung Adenocarcinoma Cell Lines
by Nilgün Okşak and Oğur Karhan
Curr. Issues Mol. Biol. 2026, 48(5), 443; https://doi.org/10.3390/cimb48050443 (registering DOI) - 24 Apr 2026
Abstract
Background and Objectives: The integration of chemotherapy (ChT) and immune checkpoint inhibitors (ICIs) has become a standard approach in oncology. Although the addition of ICIs to double-agent ChT regimens has demonstrated clinical benefit in multiple studies, other trials have reported no significant improvement. [...] Read more.
Background and Objectives: The integration of chemotherapy (ChT) and immune checkpoint inhibitors (ICIs) has become a standard approach in oncology. Although the addition of ICIs to double-agent ChT regimens has demonstrated clinical benefit in multiple studies, other trials have reported no significant improvement. ChT is hypothesized to potentiate the effects of ICIs through multiple mechanisms, including tumor antigen release and modulation of the tumor microenvironment. This study aimed to evaluate whether nivolumab enhances the cytotoxic effects of cisplatin or paclitaxel in lung adenocarcinoma (A549) cell lines under immune-independent conditions. Materials and Methods: A549 lung alveolar carcinoma cell lines were treated with varying concentrations of nivolumab, cisplatin, and paclitaxel, individually and in combinations. Cytotoxicity and apoptosis were assessed using mitochondrial membrane potential analysis, cell viability assays, and morphological evaluation of cellular and nuclear alterations characteristic of apoptotic cell death. Results: Nivolumab alone exhibited no cytotoxic activity. The combination of cisplatin at its IC50 (half-maximal inhibitory concentration) (3 µg/mL) with 13 µg/mL nivolumab yielded the most pronounced cytotoxicity (89%) compared to cisplatin alone (49%, p < 0.001). Paclitaxel combined with nivolumab increased cytotoxicity to 69% versus 51% for paclitaxel alone (p < 0.05). The enhancement effect was greater with cisplatin than with paclitaxel. Notably, adding nivolumab to the cisplatin–paclitaxel combination reduced cytotoxicity from 73% to 64%. Mechanistic analysis revealed a significant reduction in Rhodamine 123 fluorescence intensity in drug-treated groups versus controls (p < 0.001), indicating loss of mitochondrial membrane potential, a hallmark of intrinsic apoptotic activation, suggesting apoptotic priming. Conclusions: Nivolumab potentiates the cytotoxic effects of cisplatin and paclitaxel in A549 lung adenocarcinoma cells, with a more pronounced effect observed in combination with cisplatin. This enhancement is associated with mitochondrial membrane potential loss, supporting mitochondrial apoptotic priming as a potential underlying mechanism of drug synergy. Full article
Show Figures

Figure 1

17 pages, 4786 KB  
Article
In Vitro Antitumor Activity of Metal Complexes of Salinomycin with Cobalt (Co(II)), Copper (Cu(II)) and Zinc (Zn(II)) Ions Against Human Cervical Cancer (HeLa) and Melanoma (A375, SH-4) Cells
by Tanya Zhivkova, Hristo Hristov, Radostina Alexandrova, Abedulkadir Abudalleh, Lora Dyakova, Peter Dorkov and Juliana Ivanova
Inorganics 2026, 14(5), 121; https://doi.org/10.3390/inorganics14050121 - 24 Apr 2026
Abstract
In this study, we present new data about the cytotoxic activity of metal complexes of salinomycin with Co(II), Cu(II) and Zn(II) against human cervical cancer (HeLa) and melanoma (A375, SH-4) cell lines. The effect of the compounds on cell viability and proliferation was [...] Read more.
In this study, we present new data about the cytotoxic activity of metal complexes of salinomycin with Co(II), Cu(II) and Zn(II) against human cervical cancer (HeLa) and melanoma (A375, SH-4) cell lines. The effect of the compounds on cell viability and proliferation was evaluated in short-term experiments (up to 72 h) with monolayer cultures using the 3-(4,5-dimethylthiazol-2-yl)-2,5-diphenyltetrazolium bromide (MTT) test, neutral red uptake (NR), crystal violet staining (CV) and double staining with acridine orange (AO) and propidium iodide (PI). The cytotoxic effect of the metal complexes of salinomycin was found to be comparable and even superior to that of the commercial antitumor agents cisplatin and oxaliplatin. Long-term experiments revealed the ability of the compounds to completely suppress 3D cell growth when applied at concentrations ≥ 3.1 μM (for HeLa cells) and ≥6.2 µM (for A375 cells). Embryonic Lep-3 cells are highly sensitive to the influence of the complexes investigated, whereas non-tumor HaCaT human keratinocytes exhibit relatively higher resistance to their cytotoxic effect compared to tumor cell lines. The Zn(II) disalinomycinate exerted the highest selectivity index among the tested compounds against melanoma cells, whereas the non-coordinated antibiotic showed pronounced selectivity toward HeLa cells. Full article
Show Figures

Figure 1

14 pages, 271 KB  
Review
Ototoxicity Associated with Antineoplastic Agents in the Pediatric Population: An Evidence-Based Review of Auditory Monitoring Strategies and Contemporary Diagnostic Frameworks—Narrative Review
by Aleksandra Wojno, Oliwia Cichy, Agata Wojno, Karolina Dorobisz and Katarzyna Pazdro-Zastawny
Diagnostics 2026, 16(9), 1272; https://doi.org/10.3390/diagnostics16091272 - 23 Apr 2026
Abstract
Ototoxicity represents a clinically significant complication of anticancer therapy in pediatric patients. Cytotoxic agents used in oncology, particularly platinum-based chemotherapy, may induce damage to the auditory and vestibular systems, resulting in hearing loss, tinnitus, and balance disturbances. Even mild hearing impairment during childhood [...] Read more.
Ototoxicity represents a clinically significant complication of anticancer therapy in pediatric patients. Cytotoxic agents used in oncology, particularly platinum-based chemotherapy, may induce damage to the auditory and vestibular systems, resulting in hearing loss, tinnitus, and balance disturbances. Even mild hearing impairment during childhood may negatively affect speech perception, language development, communication abilities, and subsequent educational and psychosocial functioning. This narrative review aims to synthesize current evidence on treatment-related ototoxicity in children, with particular focus on commonly implicated therapies, clinical consequences, diagnostic approaches, and potential preventive strategies. A focused literature search was conducted in PubMed for publications from 2019 to 2025 addressing ototoxicity associated with pediatric anticancer treatment and audiological monitoring methods. The analysis indicates that platinum-based compounds, especially cisplatin and carboplatin, remain the primary agents associated with ototoxicity, with reported incidence ranging from approximately 20–70% for cisplatin and 10–30% for carboplatin. Additional risk factors include young age, baseline hearing status, renal function, and exposure to other ototoxic agents such as aminoglycoside antibiotics. Early detection relies on comprehensive audiological monitoring combining behavioral and objective methods, including pure-tone audiometry, extended high-frequency audiometry, otoacoustic emissions, and auditory brainstem response testing. Standardized grading systems such as ASHA, Brock, Chang, and SIOP Boston criteria play a key role in identifying and classifying ototoxic changes. Emerging research focuses on improved monitoring protocols, biomarker identification, and the development of otoprotective strategies, including sodium thiosulfate and experimental molecular therapies. Implementing systematic hearing monitoring and preventive strategies is essential to reduce long-term auditory complications and improve quality of life in pediatric cancer survivors. Full article
(This article belongs to the Section Clinical Diagnosis and Prognosis)
12 pages, 8493 KB  
Case Report
A Rare Case of Descending Colon Metastasis Following Radical Nephroureterectomy for Left Ureteral Carcinoma: A Case Report and Literature Review
by Huaiwen Zhang, Heyang Liu, Yousong Luo, Peizhe Li, Lianjun Yang, Jing Shi, Junyao Duan and Yongji Yan
Curr. Oncol. 2026, 33(4), 235; https://doi.org/10.3390/curroncol33040235 - 21 Apr 2026
Viewed by 128
Abstract
Upper tract urothelial carcinoma (UTUC) is a rare and aggressive malignancy, accounting for only 5–10% of all urothelial carcinomas (UCs). Lung, bone, liver, and distant lymph nodes are common sites of metastasis, while gastrointestinal metastasis is extremely rare. We present a case of [...] Read more.
Upper tract urothelial carcinoma (UTUC) is a rare and aggressive malignancy, accounting for only 5–10% of all urothelial carcinomas (UCs). Lung, bone, liver, and distant lymph nodes are common sites of metastasis, while gastrointestinal metastasis is extremely rare. We present a case of a 63-year-old female who developed a descending colon lesion 19 months after left radical nephroureterectomy for high-grade ureteral UC. The diagnosis was established by computed tomography (CT), magnetic resonance imaging (MRI), colonoscopy, and biopsy, which excluded primary colorectal malignancy. First-line therapy consisted of six 21-day cycles of gemcitabine plus cisplatin, followed by two cycles of tislelizumab maintenance immunotherapy. Restaging with contrast-enhanced CT and positron emission tomography/computed tomography (PET/CT) demonstrated disease progression. Despite switching to second-line nab-paclitaxel, the patient rapidly deteriorated from tumor cachexia and ultimately succumbed to septic shock secondary to severe pulmonary infection. This represents the first reported case of descending colon metastasis from primary ureteral UC. It highlights the colon as a potential metastatic site where biopsy is essential for definitive diagnosis. Notably, although the patient initially responded to platinum-based therapy, the subsequent rapid progression underscores the need for vigilant monitoring and timely adjustment of therapeutic strategies in managing such high-risk presentations. Full article
(This article belongs to the Section Genitourinary Oncology)
Show Figures

Figure 1

20 pages, 2857 KB  
Article
Development and Characterization of Melatonin-Loaded Glycerol–Gelatin-Based Vaginal Suppositories for Localized Delivery
by Regina Julieta Delgadillo Hernández, Gregorio Guadalupe Carbajal Arízaga, José Alfonso Cruz Ramos, Rodolfo Hernández Gutiérrez, José Armando Hernández Díaz, Ana Alejandra Arias García, Norma Morales-Hernández, José Nabor Haro-González, Zaira Yunuen García Carvajal and Moisés Martínez Velázquez
Sci. Pharm. 2026, 94(2), 31; https://doi.org/10.3390/scipharm94020031 - 17 Apr 2026
Viewed by 417
Abstract
This research aimed to develop glycerol–gelatin vaginal suppositories loaded with melatonin to enhance the localized effects of antineoplastic agents. The solubility of melatonin in different solvents was determined, and glycofurol, which is approved for pharmaceutical use, presented the highest solubilizing capacity. Furthermore, the [...] Read more.
This research aimed to develop glycerol–gelatin vaginal suppositories loaded with melatonin to enhance the localized effects of antineoplastic agents. The solubility of melatonin in different solvents was determined, and glycofurol, which is approved for pharmaceutical use, presented the highest solubilizing capacity. Furthermore, the cytotoxicity of melatonin incorporated into suppositories against HeLa cells was evaluated using MTT assays, individually and in combination with cisplatin. The results indicate that melatonin enhances the cytotoxic effects of cisplatin. The optimal formulation obtained from an experimental design was 33% gelatin, 1% PVA, 1% PEG 6000, 10% glycerol, 15% glycofurol, and 40% water. To ensure that the vaginal suppositories presented the necessary physical properties for optimal handling and application, tests were performed to determine weight uniformity, texture, surface features and disintegration time. Vaginal suppositories weighted around 1.43 g, showed Young’s modulus values of 7389.6 N/m2 and hardness around 1100 gf, and they disintegrated after 30 min at pH 4.2. Additionally, for in vitro melatonin release, FTIR and XRD tests confirmed the presence of melatonin in the formulation. It is concluded that the developed vaginal suppositories can be explored as potential vehicles for localized delivery of melatonin to the tumor site to enhance therapeutic outcomes. Full article
Show Figures

Figure 1

23 pages, 3353 KB  
Article
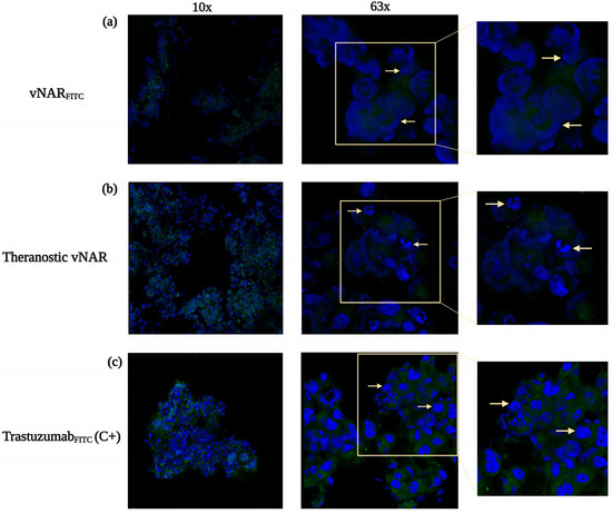
Theranostic vNAR-Based Immunoconjugates Achieve Selective Intracellular Cisplatin Delivery in Embedded 3D HER2-Positive Breast Cancer In Vitro Model
by Andrea C. Alfonseca-Ladrón de Guevara, Alejandro Manzanares-Guzmán, Jessica A. Badillo-Mata, Mirna Burciaga-Flores, Pavel H. Lugo-Fabres and Tanya A. Camacho-Villegas
Pharmaceuticals 2026, 19(4), 633; https://doi.org/10.3390/ph19040633 - 17 Apr 2026
Viewed by 180
Abstract
Background/Objectives: Precise intracellular delivery of chemotherapeutics remains a major challenge in HER2-positive breast cancer, where intratumoral heterogeneity and limited tissue penetration constrain efficacy. A key contributor is the tumor-restricted epidermal growth factor receptor variant III (EGFRvIII), a constitutively active, ligand-independent mutant generated [...] Read more.
Background/Objectives: Precise intracellular delivery of chemotherapeutics remains a major challenge in HER2-positive breast cancer, where intratumoral heterogeneity and limited tissue penetration constrain efficacy. A key contributor is the tumor-restricted epidermal growth factor receptor variant III (EGFRvIII), a constitutively active, ligand-independent mutant generated by deletion of exons 2–7. Although classically associated with glioblastoma, lung (NSCLC), head/neck, and prostate cancers, EGFRvIII is also present in subsets of HER2-positive breast cancers, where low-abundance subclones drive aggressive phenotypes and attenuate therapeutic responses. HER2–EGFRvIII co-expression amplifies oncogenic signaling, supported by frequent co-expression in ErbB2-positive primary tumors and metastases, and by sustained receptor phosphorylation in the absence of EGFR gene amplification, depicting EGFRvIII as a compelling therapeutic target. Methods: We evaluated the shark-derived single-domain antibody vNAR R426 as a modular theranostic platform for receptor-mediated cisplatin delivery. Conjugation to cisplatin and fluorescein enabled simultaneous intracellular drug transport and immunofluorescence-based detection in EGFRvIII-positive SKBR3 cells and 3D spheroids. The compact vNAR-based immunoconjugates support efficient receptor recognition, internalization, and intracellular trafficking, features rarely achieved by conventional IgG antibodies. Results: vNARCDDP elicited robust, receptor-mediated cytotoxicity, achieving an IC50 of 2.68 µM—approximately 50-fold lower than that of free cisplatin—while unconjugated vNAR maintained scaffold biocompatibility. In three-dimensional spheroid models, the theranostic vNAR (vNARCDDP+FITC) exhibited deep and uniform penetration throughout tumor-like architectures, with immunofluorescence intensity closely correlating with regions of intracellular drug delivery and the initiation of cytotoxic responses. Notably, cisplatin conjugation did not impair tissue diffusion or receptor engagement, facilitating effective payload delivery to both peripheral and central cell populations. Conclusions: By integrating tumor-restricted targeting and efficient intracellular drug delivery within a modular single-domain scaffold, vNAR R426 represents a next-generation theranostic platform capable of addressing intratumoral heterogeneity. This approach combines potent cytotoxic activity with immunofluorescence-based detection, thereby advancing the rational design of precision therapeutics for HER2-positive breast cancer. Full article
Show Figures

Graphical abstract

14 pages, 708 KB  
Article
Preoperative (Neoadjuvant) Combined Chemoradiotherapy in the Management of Localized Soft Tissue Sarcoma: A Retrospective Study
by Brittany L. Siontis, Georgios M. Stergiopoulos, Judith Jebastin Thangaiah, Thanh P. Ho, Safia K. Ahmed, Travis E. Grotz, Matthew T. Houdek, Andrew L. Folpe, Scott H. Okuno and Steven I. Robinson
Cancers 2026, 18(8), 1260; https://doi.org/10.3390/cancers18081260 - 16 Apr 2026
Viewed by 244
Abstract
Background: Localized soft tissue sarcoma (STS) is primarily treated with surgical resection with or without radiotherapy (RT), while the role of chemotherapy (CT) as a radiosensitizer remains unclear. We report our single-institution experience with combined chemoradiotherapy (CCRT) in treating localized STS. Methods: We [...] Read more.
Background: Localized soft tissue sarcoma (STS) is primarily treated with surgical resection with or without radiotherapy (RT), while the role of chemotherapy (CT) as a radiosensitizer remains unclear. We report our single-institution experience with combined chemoradiotherapy (CCRT) in treating localized STS. Methods: We conducted a retrospective analysis of patients with localized STS treated at Mayo Clinic with mitomycin, cisplatin, and doxorubicin (MitoAP) concurrently with RT between 1/1/85 and 12/12/19. Results: We identified 179 patients (median age 58 years; median tumor size 9.5 cm), with 83.8% of tumors located in the extremities or trunk. Among them, 77.1% received perioperative CT in addition to CCRT, with 95% of those treated in the neoadjuvant setting. Median RT dose was 50 Gray. The 5-year disease-specific survival (DSS) was 77.9% (95% confidence interval, CI: 70.8–83.4%). The addition of perioperative CT to CCRT was associated with improved DSS compared with CCRT alone (p = 0.01, Hazard Ratio, HR: 0.48, 95% CI: 0.27–0.85). Median post-CCRT tumor viability was 30% and did not differ by CT use (p = 0.39), but varied significantly by histology (p < 0.001). Conclusions: Our institutional protocol utilizing two cycles of MitoAP with RT was well tolerated. DSS in our cohort was similar to historical data using perioperative RT alone, suggesting no clear benefit from CCRT. However, the majority of patients in our cohort were classified as high risk, which may have attenuated a potential survival benefit in the absence of appropriate comparative controls. Furthermore, additional perioperative CT to CCRT was associated with improved DSS and differential histology-specific responses in tumor viability, suggesting that a more aggressive neoadjuvant and perioperative approach may be beneficial in selected patients. Full article
(This article belongs to the Section Cancer Therapy)
Show Figures

Figure 1

17 pages, 2534 KB  
Article
Structure-Guided Identification of Phytochemical OCT2 Inhibitors and Their Functional Relevance to Cisplatin-Induced Cytotoxicity
by Hyerim Song, Kyeong-Ryoon Lee, Hui Li, Mi-Kyung Lee and Yoon-Jee Chae
Pharmaceutics 2026, 18(4), 486; https://doi.org/10.3390/pharmaceutics18040486 - 15 Apr 2026
Viewed by 221
Abstract
Background: Organic cation transporter 2 (OCT2) mediates the renal uptake of cisplatin and is a principal contributor to its dose-limiting nephrotoxicity. Despite reports of OCT2 inhibition by various phytochemicals, the structure–activity relationships (SARs) governing inhibition and their functional implications remain poorly understood. [...] Read more.
Background: Organic cation transporter 2 (OCT2) mediates the renal uptake of cisplatin and is a principal contributor to its dose-limiting nephrotoxicity. Despite reports of OCT2 inhibition by various phytochemicals, the structure–activity relationships (SARs) governing inhibition and their functional implications remain poorly understood. Methods: We systematically evaluated OCT2 inhibitory activity across a structurally diverse library of 146 phytochemicals, including anthraquinones, flavanols, stilbenes, and isoflavones, using Madin–Darby canine kidney (MDCK) cells stably overexpressing OCT2. Structure–activity relationships were analyzed using non-parametric statistics and multivariate logistic regression, and functional relevance was assessed via cisplatin-induced cytotoxicity assays. Results: Inhibitory activity varied widely across the library, with potent inhibitors identified across multiple chemical scaffolds. Non-parametric statistical analyses revealed no significant differences in overall activity distributions among scaffold classes. Notably, chemical substituent patterns, rather than core scaffold identity, were the primary drivers of OCT2 inhibitory potency. Methoxylation was consistently associated with enhanced OCT2 inhibition, particularly within isoflavones, although its impact varied across structural scaffolds. The selected OCT2 inhibitors markedly reduced cisplatin-mediated cell death in OCT2-expressing cells but not in mock-transfected controls, confirming an OCT2-dependent mechanism of protection. Conclusions: This study establishes a structure-guided framework linking phytochemical OCT2 inhibition to nephroprotective potential and identifies methoxylation as a major determinant of OCT2-targeted intervention strategies. Full article
Show Figures

Graphical abstract

32 pages, 17600 KB  
Article
Separation and Characterization of Self-Assembled Nanoparticles from Rheum palmatum L.–Salvia miltiorrhiza Bunge Extract and Their Renoprotective Effects in Acute Kidney Injury
by Jing Yang, Chenghong Li, Huaqiao Tang, Xue Xia, Yuanhang Chen, Maixun Zhu, Gang Ye, Fei Shi, Wei Zhang, Cheng Lv, Lixia Li, Xun Wang, Yinglun Li and Ling Zhao
Antioxidants 2026, 15(4), 491; https://doi.org/10.3390/antiox15040491 - 15 Apr 2026
Viewed by 322
Abstract
Acute kidney injury (AKI) presents a critical clinical challenge due to its rapid progression and lack of effective targeted therapies. The herbal combination of rhubarb and Salvia miltiorrhiza, a cornerstone of Traditional Chinese Medicine (TCM) for renal protection, shows promise, yet its bioactive [...] Read more.
Acute kidney injury (AKI) presents a critical clinical challenge due to its rapid progression and lack of effective targeted therapies. The herbal combination of rhubarb and Salvia miltiorrhiza, a cornerstone of Traditional Chinese Medicine (TCM) for renal protection, shows promise, yet its bioactive components and mode of action remain incompletely understood. This study identifies and characterizes inherent nanoscale entities from this herbal pair as a novel nanotherapeutic platform. Self-assembled nanoparticles (designated RSNPs) were isolated from the ethanol extract via differential centrifugation. Comprehensive characterization revealed that RSNPs form stable nanostructures through spontaneous self-assembly, primarily driven by supramolecular interactions (e.g., π-π stacking and hydrogen bonding). UPLC-MS/MS quantification confirmed the co-assembly of multiple bioactive constituents within RSNPs. Network pharmacology and molecular docking initially predicted their synergistic action on AKI-related pathways. In a cisplatin-induced murine AKI model, RSNP administration markedly attenuated renal dysfunction and histopathological damage, mechanistically linked to the mitigation of oxidative stress (e.g., decreased MDA and increased SOD) and inflammation (e.g., downregulated TNF-α and IL-6). In vitro, RSNPs demonstrated enhanced cellular internalization and superior cytoprotection against cisplatin toxicity in renal tubular epithelial cells, significantly reducing apoptosis. These findings unveil that the therapeutic efficacy of the Rheum palmatum L.–Salvia miltiorrhiza Bunge pair is intrinsically embedded within its nanoscale architecture. RSNPs represent a new class of TCM-derived nanotherapeutics with a well-defined material basis and multimodal mechanisms, offering a promising strategy for AKI treatment. Full article
(This article belongs to the Section Natural and Synthetic Antioxidants)
Show Figures

Figure 1

26 pages, 7307 KB  
Article
Protective Efficacy of Selenium in Cisplatin-Induced Retinal Toxicity: An Experimental Immunohistochemical and Ultrastructural Analysis
by Ioannis Konstantinidis, Sophia Tsokkou, Pavlos Pavlidis, Kyriaki Papadopoulou, Dimitrios Kavvadas, Vasilis-Spyridon Tseriotis, Georgios Delis, Chrysanthi Sardeli, Dimitrios Kouvelas, Antonia Siogka, Theodora Papamitsou and Sofia Karachrysafi
Nutrients 2026, 18(8), 1236; https://doi.org/10.3390/nu18081236 - 14 Apr 2026
Viewed by 255
Abstract
Background/Objectives: Cisplatin is a potent chemotherapeutic agent whose clinical utility is limited by severe side effects, including neurotoxicity affecting the ocular system. The pathophysiology involves oxidative stress and mitochondrial dysfunction, to which the retina is particularly vulnerable. Selenium (Se), an essential trace [...] Read more.
Background/Objectives: Cisplatin is a potent chemotherapeutic agent whose clinical utility is limited by severe side effects, including neurotoxicity affecting the ocular system. The pathophysiology involves oxidative stress and mitochondrial dysfunction, to which the retina is particularly vulnerable. Selenium (Se), an essential trace element and component of antioxidant enzymes, has shown potential in mitigating cisplatin toxicity, although its efficacy with respect to retinal structure and the influence of administration routes remain underexplored. This study aimed to evaluate the protective efficacy of selenium against cisplatin-induced retinal toxicity and compare the effects of intraperitoneal and oral selenium administration. Methods: Forty adult male Wistar rats were randomized into four groups (n = 10 each): Group A (Cisplatin Monotherapy, 3.5 mg/kg IP for 5 days; cumulative dose 17.5 mg/kg); Group B (Cisplatin + Intraperitoneal Selenium, 2.73 mg/kg; cumulative dose 60 mg/kg); Group C (Control); and Group D (Cisplatin + Oral Selenium). Selenium prophylaxis, administered as sodium selenite (Na2SeO3), began two days prior to cisplatin administration and continued for 15 days post-treatment. Retinal evaluation two weeks after cisplatin cessation included light microscopy, semi-quantitative immunohistochemical (IHC) analysis for inflammatory (IL-6) and fibrotic (TGF-β2) markers, and Transmission Electron Microscopy (TEM) for ultrastructural analysis, which were the primary endpoints. Statistical differences in the IHC scores were analyzed via the Kruskal-Wallis H test with Dunn’s post hoc comparisons. Results: Cisplatin monotherapy (Group A) caused severe disruption of the retinal architecture, including edema, reactive gliosis, and significant upregulation of IL-6 and TGF-β2. Ultrastructural analysis revealed mitochondrial swelling (cristolysis) and photoreceptor disk fragmentation. Intraperitoneal selenium (Group B) was associated with significant structural preservation and intact mitochondria, with TGF-β2 levels comparable to those of the controls, although the IL-6 level remained moderately elevated. Conversely, oral selenium (Group D) suppressed both IL-6 and TGF-β2 expression to near-negative levels but provided less ultrastructural protection, resulting in persistent mitochondrial swelling and focal photoreceptor disruption. Conclusions: Systemic cisplatin induces severe subcellular retinal toxicity characterized by mitochondrial damage and photoreceptor degeneration. Selenium supplementation attenuates these effects; however, outcome patterns differ by administration route. Intraperitoneal selenium was associated with greater morphological and ultrastructural preservation despite persistent IL-6 elevation, whereas oral selenium normalized immunohistochemical marker expression to near-control levels but was associated with more pronounced residual subcellular damage on qualitative TEM assessment. These preliminary morphological and immunohistochemical findings suggest that the route of selenium delivery may influence its neuroprotective profile; however, pharmacokinetic measurements and functional retinal assessments, such as electroretinography, are warranted before its clinical translation. Full article
Show Figures

Figure 1

15 pages, 930 KB  
Article
Anticancer Structure–Activity Relationship in Well-Characterized Pt(IV) Compounds: Pt(CH3)2I2{6,6′-dimethyl-2,2′-bipyridine} Cytotoxicity Against Colon and Ovarian Carcinoma Cell Lines
by Shadrach Stitz, William A. Howard, Kraig A. Wheeler, Natarajan Ganesan and David G. Churchill
Crystals 2026, 16(4), 263; https://doi.org/10.3390/cryst16040263 - 14 Apr 2026
Viewed by 348
Abstract
Well-defined, small-molecule, platinum-centered coordination compounds are of continued interest in both basic and applied research, particularly in medicinal chemistry and pharmaceuticals (i.e., cisplatin). Organoplatinum(IV) complexes have been reported to exhibit substantial in vitro cytotoxicity across a range of cancer cell lines. Compared with [...] Read more.
Well-defined, small-molecule, platinum-centered coordination compounds are of continued interest in both basic and applied research, particularly in medicinal chemistry and pharmaceuticals (i.e., cisplatin). Organoplatinum(IV) complexes have been reported to exhibit substantial in vitro cytotoxicity across a range of cancer cell lines. Compared with coordinatively unsaturated platinum(II) species, electronically and coordinatively saturated platinum(IV) complexes are generally more inert, reducing undesirable side reactions in plasma and cellular environments and potentially improving their safety profiles as chemotherapeutic agents. In addition, the presence of organic ligands can enhance lipophilicity, facilitating passive diffusion across cell membranes. Here, we report the synthesis, structural characterization, and in vitro anticancer activity of a series of organoplatinum(IV) complexes of the general formula Pt(CH3)2I2{n,n′-dimethyl-2,2′-bipyridine} (n,n′ = 4,4′; 5,5′; 6,6′). The 5,5′- and 6,6′-dimethyl isomers were characterized by single-crystal X-ray diffraction. All three dimethyl-substituted complexes, along with the parent compound, Pt(CH3)2I2{2,2′-bipyridine}, were evaluated for cytotoxic activity against a panel of 60 human cancer cell lines. Whereas Pt(CH3)2I2{2,2′-bipyridine} and the 4,4′- and 5,5′-dimethyl derivatives displayed limited cytotoxicity, the 6,6′-dimethyl isomer exhibited notable activity, particularly against the colon cancer cell line HCT-116 (LC50 = 8.17 μM) and the ovarian cancer cell line OVCAR-3 (LC50 = 7.34 μM). The enhanced cytotoxicity of the 6,6′-dimethyl derivative is attributed, at least in part, to the relatively facile dissociation of the 6,6′-dimethyl-2,2′-bipyridine ligand from the platinum(IV) center, suggesting that sterically induced ligand lability plays an important role in modulating biological activity in this particular compound, giving new structural activity impetus for potential drug molecules. Full article
(This article belongs to the Section Inorganic Crystalline Materials)
Show Figures

Figure 1

Back to TopTop