Sign in to use this feature.

Years

Between: -

Subjects

remove_circle_outline
remove_circle_outline
remove_circle_outline
remove_circle_outline
remove_circle_outline
remove_circle_outline
remove_circle_outline
remove_circle_outline
remove_circle_outline

Journals

Article Types

Countries / Regions

remove_circle_outline
remove_circle_outline
remove_circle_outline
remove_circle_outline
remove_circle_outline

Search Results (782)

Search Parameters:
Keywords = AC/DC grids

Order results
Result details
Results per page
Select all
Export citation of selected articles as:
20 pages, 4606 KB  
Article
Collaborative Transmission Scheme and Control Strategy for Near-Shore and Far-Offshore Wind Power Based on SLCC
by Hui Cai, Junhui Huang, Tian Hou, Guoteng Wang, Xingning Han, Xu Wang, Zhiwei Wang and Ying Huang
Electronics 2026, 15(9), 1816; https://doi.org/10.3390/electronics15091816 - 24 Apr 2026
Viewed by 105
Abstract
Given the expanding scale of offshore wind power development, strict spatial constraints on offshore platforms and multi-source power coupling present operational challenges during the collaborative transmission of near-shore and far-offshore wind power through a shared corridor. To address these issues, this paper proposes [...] Read more.
Given the expanding scale of offshore wind power development, strict spatial constraints on offshore platforms and multi-source power coupling present operational challenges during the collaborative transmission of near-shore and far-offshore wind power through a shared corridor. To address these issues, this paper proposes a collaborative transmission scheme based on the Self-Adaption Statcom and Line-Commutation Converter (SLCC). The technical and economic characteristics of three typical topologies—Modular Multilevel Converter (MMC) onshore grid connection, MMC direct transmission, and SLCC direct transmission—are compared and analyzed. The results demonstrate the advantages of the SLCC scheme in reducing the offshore platform footprint and lowering engineering costs. Furthermore, a hierarchical collaborative control strategy is designed to mitigate the power coupling between near-shore AC wind generation and far-offshore DC wind generation at the converter bus. The bottom layer utilizes a valve-side parallel Static Var Generator (SVG) to achieve reactive power self-balance and quasi-resonant suppression of specific harmonics. In the top layer, an LCC active power-following control strategy based on instantaneous power feedback is implemented. This achieves the logical decoupling of near-shore and far-offshore wind power transmission. The effectiveness of the proposed scheme in managing wind power fluctuations, riding through AC faults, and maintaining stable operation under weak grid conditions is verified using the PSCAD/EMTDC software. Full article
25 pages, 7214 KB  
Article
Stress-Aware Stackelberg Pricing for Probabilistic Grid Impact Mitigation of Bidirectional EVs
by Amit Hasan Abir, Kazi N. Hasan, Asif Islam and Mohammad AlMuhaini
Smart Cities 2026, 9(5), 75; https://doi.org/10.3390/smartcities9050075 - 22 Apr 2026
Viewed by 309
Abstract
This paper presents an integrated techno–economic framework for coordinated grid-to-vehicle and vehicle-to-grid (G2V–V2G) operation in unbalanced distribution networks. A hardware-compatible bidirectional charger with nested AC/DC and DC/DC control loops, together with a rule-based energy management system (EMS), enables seamless mode transitions while enforcing [...] Read more.
This paper presents an integrated techno–economic framework for coordinated grid-to-vehicle and vehicle-to-grid (G2V–V2G) operation in unbalanced distribution networks. A hardware-compatible bidirectional charger with nested AC/DC and DC/DC control loops, together with a rule-based energy management system (EMS), enables seamless mode transitions while enforcing state-of-charge (SoC) and network constraints. A probabilistic Monte Carlo study on the IEEE 13-bus feeder shows that uncoordinated G2V charging induces adverse grid impacts such as voltage stress, line-ampacity violations, and transformer overloading, whereas EMS-driven V2G support improves voltage by 2–4%, reduces line loading by 15–25%, and lowers transformer stress by up to 10%. To align these technical benefits with economic incentives, a bi-level Stackelberg model is formulated where the utility updates locational energy prices based on combined voltage, line ampacity, transformer loading stress indices and EVs choose profit-maximizing nodes, modes and power levels. The interaction converges to a Stackelberg equilibrium with a clear win–win situation; the feeder’s average locational energy price falls entirely within the win–win region, yielding positive per-session profits for both the EV (≈$0.80) and the utility (≈$0.48) while reducing feeder stress. These results demonstrate that stress-aware locational pricing, combined with detailed converter-level control provides a technically robust and economically sustainable pathway for large-scale EV integration. Full article
Show Figures

Graphical abstract

44 pages, 10834 KB  
Article
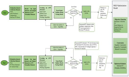
ANN-MILP Hybrid Techniques for the Integration Challenge, Power Management of the EV Charging Station with Solar-Based Grid System, and BESS
by Km Puja Bharti, Haroon Ashfaq, Rajeev Kumar and Rajveer Singh
Energies 2026, 19(8), 1988; https://doi.org/10.3390/en19081988 - 20 Apr 2026
Viewed by 204
Abstract
Smart power management practices are needed for a sustainable EV charging infrastructure due to the fast use of renewable energy resources. An innovative power management structure for a small grid-connected solar PV system-based AC and DC charging station, combined with a backup purpose [...] Read more.
Smart power management practices are needed for a sustainable EV charging infrastructure due to the fast use of renewable energy resources. An innovative power management structure for a small grid-connected solar PV system-based AC and DC charging station, combined with a backup purpose battery energy system (BESS), is demonstrated in this paper’s study. The sustainability transition is associated with integrating renewable energy resources with a battery storage system, providing a helpful solution for managing large power-demanding entities (EV, microgrid, etc.). In this study, a solar PV system takes 500 datasets (based on data availability or to prevent overfitting) of PV voltage, solar irradiance, and air temperature, and the performance of controlling for the maximum power point tracker by training these datasets using Levenberg–Marquardt (LM), which was implemented in the ANN toolbox and created this technique in MATLAB 2016 or Simulink. Also, using this technique for the estimation and forecasting of the datasets of solar PV systems and EVs obtains better results for achieving further targets. To enhance decision-making capability through optimized technique, we have to find it before forecasting PV power generation and EV datasets throughout the day (24 h). The optimized power flows among solar PV power generation, EV charging demand (including AC charging and DC fast charging), the BESS, and the utility/small grid under several priority operating scenarios. A famous technique for optimization, mixed-integer linear programming (MILP), is applied. In this technique, the objective function is used for the solution of problem formation and compliance with system constraints such as the power balancing equation, charging/discharging limits, SOC limits, and grid export/import exchange limits: basically, equality, inequality, and bounds limits. Optimized results show that the coordinated power flow operations are consented to by EV users, by prioritizing some key points, such as solar PV use at the maximum, reducing the grid power dependency, and the first power flow towards EV charging demand. The verified MILP-based solutions boost the maximum utilization of renewable energy resources, feasible EV charging demand, and scaling power flow among these entities. The key contribution of this study is suitable for different powered EV charging stations based on both AC and DC, with different ratings of EVs (including fast and slow charging). Most solar PV-based generation supports the EVCS and backup for ranking-wise BESS, and grid support for the EVCS. Also, the key contribution of hybrid techniques in this article is divided into two stages: in the first stage, an artificial neural network (ANN) is utilized for estimating the PV voltage at the maximum point and forecasting, while in the second stage, mixed-integer linear programming (MILP) employs optimal power management. Full article
Show Figures

Figure 1

20 pages, 11413 KB  
Article
Improved LADRC-Based DC-Bus Voltage Control Strategy for Bidirectional Converters in AC/DC Hybrid Microgrids
by Jiamian Wang, Yi Zhang and Baojiang Wu
Energies 2026, 19(8), 1987; https://doi.org/10.3390/en19081987 - 20 Apr 2026
Viewed by 207
Abstract
Bidirectional AC/DC converters in hybrid microgrids are prone to DC-bus voltage instability caused by source-side, grid-side, and load-side disturbances. Conventional linear active disturbance rejection control (LADRC) suffers from a trade-off between transient overshoot suppression and disturbance rejection capability, which limits its practical application. [...] Read more.
Bidirectional AC/DC converters in hybrid microgrids are prone to DC-bus voltage instability caused by source-side, grid-side, and load-side disturbances. Conventional linear active disturbance rejection control (LADRC) suffers from a trade-off between transient overshoot suppression and disturbance rejection capability, which limits its practical application. To address this issue, an improved LADRC strategy for bidirectional AC/DC converters is proposed in this paper. First, a linear tracking differentiator (LTD) is introduced to smooth the DC-bus voltage reference and suppress overshoot caused by abrupt command changes. Second, a proportional-derivative (PD) term is embedded into the linear extended state observer (LESO) to introduce phase lead compensation, thereby improving the observer phase characteristics without excessively increasing the observation bandwidth or amplifying high-frequency noise. Frequency domain analysis, MATLAB/Simulink simulations, and full-hardware prototype experiments are carried out to validate the proposed method. The simulation study covers grid voltage sag, photovoltaic-side source fluctuation, and DC-side load disturbance conditions. To further strengthen the experimental verification, hardware tests are conducted under grid voltage dip, PV-side voltage reduction, and DC-side load-switching conditions. The results consistently show that the proposed strategy can effectively reduce DC-bus voltage fluctuation and improve transient recovery performance compared with conventional LADRC. Therefore, the improved LADRC provides a practical and robust control solution for stabilizing bidirectional converters in AC/DC hybrid microgrids. Full article
Show Figures

Figure 1

22 pages, 2207 KB  
Article
Extreme Fast Charging Station for Multiple Vehicles with Sinusoidal Currents at the Grid Side and SiC-Based dc/dc Converters
by Dener A. de L. Brandao, Thiago M. Parreiras, Igor A. Pires and Braz J. Cardoso Filho
World Electr. Veh. J. 2026, 17(4), 215; https://doi.org/10.3390/wevj17040215 - 18 Apr 2026
Viewed by 201
Abstract
Extreme fast charging (XFC) infrastructure is becoming increasingly necessary as the number of electric vehicles continues to grow. However, deploying such stations introduces several challenges related to power quality and compliance with regulatory standards. This work presents an alternative XFC station designed for [...] Read more.
Extreme fast charging (XFC) infrastructure is becoming increasingly necessary as the number of electric vehicles continues to grow. However, deploying such stations introduces several challenges related to power quality and compliance with regulatory standards. This work presents an alternative XFC station designed for charging multiple vehicles while ensuring low harmonic distortion in the grid currents, without the need for sinusoidal filters, by employing the Zero Harmonic Distortion (ZHD) converter. The proposed system offers galvanic isolation for each charging interface and supports additional functionalities, including the integration of Distributed Energy Resources (DERs) and the provision of ancillary services. These features are enabled through the combination of a bidirectional grid-connected active front-end operating at low switching frequency with high-frequency silicon carbide (SiC)-based dc/dc converters on the vehicle side. Hardware-in-the-loop (HIL) simulation results demonstrate a total demand distortion (TDD) of 1.12% for charging scenarios involving both 400 V and 800 V battery systems, remaining within the limits specified by IEEE 519-2022. Full article
(This article belongs to the Special Issue Power and Energy Systems for E-Mobility, 2nd Edition)
Show Figures

Figure 1

21 pages, 5929 KB  
Article
Volvo SmartCell: A New Multilevel Battery Propulsion and Power Supply System
by Jonas Forssell, Markus Ekström, Aditya Pratap Singh, Torbjörn Larsson and Jonas Björkholtz
World Electr. Veh. J. 2026, 17(4), 190; https://doi.org/10.3390/wevj17040190 - 3 Apr 2026
Viewed by 1502
Abstract
This research paper presents Volvo SmartCell, an AC battery technology that integrates modular multilevel converters and battery cells to form a unified system for electric vehicle propulsion and power supply. The research work addresses the broader challenge of reducing driveline cost and complexity [...] Read more.
This research paper presents Volvo SmartCell, an AC battery technology that integrates modular multilevel converters and battery cells to form a unified system for electric vehicle propulsion and power supply. The research work addresses the broader challenge of reducing driveline cost and complexity by replacing traditional components such as inverters, onboard chargers, centralized DC/DC converters, vehicle control units and many more. SmartCell uses distributed Cluster Boards comprised of H-bridges which are controlled via wireless communication to generate AC voltage, deliver redundant low voltage power, and support cell level protection mechanisms. The prototype testing demonstrates that the system can supply traction power by engaging clusters according to the required voltage depending on motor speed, achieve AC grid charging by synthesizing sinusoidal voltages without a dedicated charger, and provide autonomous DC/DC operation through cluster level voltage regulation. Simulations further indicate that multilevel voltage generation can reduce switching losses and improve electric machine efficiency compared to conventional systems. Additional benefits include active cell balancing, support for mixed cell chemistries, and high redundancy through multiple independent power branches. Challenges remain in wireless bandwidth limitations and cost optimization of Cluster Boards. Ongoing development aims to enhance communication robustness and validate safety for non-isolated grid charging. Full article
Show Figures

Figure 1

16 pages, 4249 KB  
Article
Analysis Method for the Grid at the Sending End of Renewable Energy Scale Effect Under Typical AC/DC Transmission Scenarios
by Zheng Shi, Yonghao Zhang, Yao Wang, Yan Liang, Jiaojiao Deng and Jie Chen
Electronics 2026, 15(7), 1382; https://doi.org/10.3390/electronics15071382 - 26 Mar 2026
Viewed by 331
Abstract
In the context of the coordinated development of high-proportion renewable energy integration and alternating current/direct current (AC/DC) hybrid transmission, the sending-end power grid faces challenges such as decreased system strength, contracted stability boundaries, and difficulties in covering high-risk operating conditions. This paper proposes [...] Read more.
In the context of the coordinated development of high-proportion renewable energy integration and alternating current/direct current (AC/DC) hybrid transmission, the sending-end power grid faces challenges such as decreased system strength, contracted stability boundaries, and difficulties in covering high-risk operating conditions. This paper proposes a new renewable energy scale impact analysis method that integrates “typical scenario construction-scale ladder comparison–prediction-driven time series injection” in response to the operational constraints of AC/DC transmission. In terms of method implementation, firstly, a two-layer typical scenario system is constructed under unified transmission constraints and fixed grid boundaries: A regular benchmark scenario covers the main operating range, and a set of high-risk scenarios near the boundaries is obtained through multi-objective intelligent search, which is then refined through clustering to form a computable stress-test scenario library. Here, the boundary scenarios are generated by a multi-objective search that simultaneously drives multiple key section load rates towards their limits, subject to AC power-flow feasibility and operational constraints, and the resulting Pareto candidates are reduced into a compact stress-test library by clustering. Secondly, a ladder scenario with increasing renewable energy scale is constructed, and cross-scale comparisons are carried out within the same scenario system to extract the scale effect and critical laws of key safety indicators. Finally, data resampling and Gated Recurrent Unit multi-step prediction are introduced to generate wind power output time series, enabling the temporal mapping of prediction results to scenario injection quantities, and constructing a closed-loop input interface of “prediction–scenario–grid indicators”. The results demonstrate that the proposed hierarchical framework, under unified AC/DC export constraints, can effectively construct a compact stress-test scenario library with enhanced boundary-risk coverage and can reveal how transient voltage security evolves across renewable expansion scales. By coupling boundary-oriented scenario construction, cross-scale comparable assessment, and forecasting-driven time series injection, the framework improves engineering interpretability and practical applicability compared with conventional scenario sampling/reduction workflows. For the forecasting module, the Gated Recurrent Unit (GRU) model achieves MAPE = 8.58% and RMSE = 104.32 kW on the test set, outperforming Linear Regression (LR)/Random Forest (RF)/Support Vector Regression (SVR) in multi-step ahead prediction. Full article
(This article belongs to the Special Issue Applications of Computational Intelligence, 3rd Edition)
Show Figures

Figure 1

20 pages, 1368 KB  
Article
Hybrid AC/DC Topologies for the CIGRE Low-Voltage Benchmark Performance Evaluation
by Mustafa A. Kamoona and Juan Manuel Mauricio
Eng 2026, 7(4), 147; https://doi.org/10.3390/eng7040147 - 25 Mar 2026
Viewed by 392
Abstract
This paper presents three hybrid AC/DC topologies for the CIGRE European low-voltage benchmark grid to evaluate their impact on voltage regulation, current compliance, and power-sharing capability under realistic operating conditions. The proposed topologies integrate a dedicated DC network in parallel with the existing [...] Read more.
This paper presents three hybrid AC/DC topologies for the CIGRE European low-voltage benchmark grid to evaluate their impact on voltage regulation, current compliance, and power-sharing capability under realistic operating conditions. The proposed topologies integrate a dedicated DC network in parallel with the existing AC infrastructure through voltage source converters (VSCs), enabling controlled power exchange between the two subsystems. This structure facilitates improved voltage support and more flexible integration of distributed renewable energy resources, many of which inherently operate in DC. A decentralized droop-based control strategy is employed as a uniform baseline to control the VSCs and assess the intrinsic performance of each topology. The proposed architectures are evaluated using realistic 24-h load profiles under scenarios with and without droop control. The results demonstrate significant improvements in voltage stability and feeder current management, particularly under high DC penetration conditions. Overall, the study provides a reproducible benchmark framework for topology-level comparison of hybrid AC/DC low-voltage distribution networks. Full article
(This article belongs to the Section Electrical and Electronic Engineering)
Show Figures

Figure 1

21 pages, 2156 KB  
Article
Dynamic Cascading Simulations of Hybrid AC/DC Power Systems in PSS/E
by Saeed Rezaeian-Marjani, Lukas Sigrist and Aurelio García-Cerrada
Energies 2026, 19(7), 1611; https://doi.org/10.3390/en19071611 - 25 Mar 2026
Viewed by 411
Abstract
Power system blackouts remain a major concern for modern electricity networks, as they often result from cascading failures that lead to substantial load shedding and widespread service disruptions. This paper presents a dynamic resilience assessment of hybrid AC/DC power systems and investigates the [...] Read more.
Power system blackouts remain a major concern for modern electricity networks, as they often result from cascading failures that lead to substantial load shedding and widespread service disruptions. This paper presents a dynamic resilience assessment of hybrid AC/DC power systems and investigates the effectiveness of voltage-source-converter-based high-voltage direct current (VSC-HVDC) technology in enhancing system resilience under outage contingencies. The study contributes by integrating protection devices and their settings into the analysis and by providing a quantitative evaluation of the system response to N-2 and N-3 contingencies using PSS®E simulations. The demand not served index is used as a measure of resilience, and its cumulative distribution functions are computed to compare the performance of AC and DC interconnections. The results underscore the importance of VSC-HVDC links in mitigating cascading failures, highlighting their potential as a resilience-enhancing component in modern power grids. Full article
(This article belongs to the Section F1: Electrical Power System)
Show Figures

Figure 1

18 pages, 4313 KB  
Article
Analysis of a Novel Three-Port Single-Stage Bidirectional DC–AC Converter for PV-ESS-V2G System
by Chunhui Liu, Yinfu Bao, Celiang Deng, Fan Zhang, Da Wang, Haoran Chen, Wentao Ma, Feng Jiang and Min Chen
Electronics 2026, 15(7), 1360; https://doi.org/10.3390/electronics15071360 - 25 Mar 2026
Viewed by 402
Abstract
Multiport DC–AC converters are widely used in photovoltaic-energy storage–charging systems, but traditional two-stage schemes face challenges in circuit cost and efficiency improvements. To address this issue, a novel three-port single-stage DC–AC converter is proposed for grid-connected applications. The proposed converter integrates two DC [...] Read more.
Multiport DC–AC converters are widely used in photovoltaic-energy storage–charging systems, but traditional two-stage schemes face challenges in circuit cost and efficiency improvements. To address this issue, a novel three-port single-stage DC–AC converter is proposed for grid-connected applications. The proposed converter integrates two DC ports and one AC port through circuit multiplexing, eliminating the high-voltage DC bus and reducing system complexity. An unfolding bridge is employed at the AC port, and full bridge circuits are used at DC ports, reducing the number of high-frequency switches. The proposed single-stage topology inherently achieves galvanic isolation and bidirectional power conversion. To achieve accurate grid current regulation and wide-range zero-voltage-switching, a multiple-phase-shift modulation method is developed to ensure a sinusoidal current waveform. The effectiveness of the proposed converter and modulation method is verified through simulation results, demonstrating a peak efficiency of 97% and a total harmonic distortion of 2.91%. Full article
Show Figures

Figure 1

34 pages, 3431 KB  
Article
Environmental Impact and Material Demand of Direct Current-Based Grid and Charging Infrastructures in Large-Scale Future Applications
by Philipp Daun, Menna Elsobki, Thiemo Litzenberger and Aaron Praktiknjo
Energies 2026, 19(7), 1595; https://doi.org/10.3390/en19071595 - 24 Mar 2026
Viewed by 542
Abstract
The electrification of mobility increases the need for efficient local distribution and charging infrastructures. In this context, direct current (DC) architectures may reduce conversion stages, transmission losses, and material demand compared with alternating current (AC) systems. This study aims to quantify the environmental [...] Read more.
The electrification of mobility increases the need for efficient local distribution and charging infrastructures. In this context, direct current (DC) architectures may reduce conversion stages, transmission losses, and material demand compared with alternating current (AC) systems. This study aims to quantify the environmental implications of AC- and DC-based grid and charging infrastructures for large-scale rollout in Germany. For this purpose, a dynamic life-cycle assessment (DLCA) is conducted for parking garages, parcel centers, and delivery bases over the period 2023–2045, covering the production and use phases with respect to global warming potential (GWP) and material demand. The results show that DC configurations achieve lower total GWP across all application contexts investigated. For parking garages, DC reduces total GWP by 9.3% compared with AC, while for parcel logistics facilities the reduction amounts to 5.7%. Copper is identified as the dominant material driver, and DC reduces copper demand by 17.1–58.7% depending on the application. A screening-based supply-risk assessment further indicates the elevated relevance of copper due to rising demand and Germany’s import dependence. Overall, the findings provide quantitative evidence that DC-based infrastructures can reduce both environmental impacts and copper demand in large-scale charging infrastructure deployment. Full article
Show Figures

Figure 1

30 pages, 7398 KB  
Article
A Single-Stage Three-Phase AC-DC LLC Resonant Converter with Planar Magnetics and Trajectory-Based PFM Control
by Qichen Liu and Zhengquan Zhang
Electronics 2026, 15(5), 1095; https://doi.org/10.3390/electronics15051095 - 5 Mar 2026
Cited by 1 | Viewed by 472
Abstract
This paper proposes a single-stage three-phase AC-DC converter based on an LLC resonant topology utilizing a front-end matrix switch. Unlike traditional two-stage solutions, the proposed topology synthesizes a fluctuating equivalent DC voltage from the three-phase input, achieving direct power conversion with high efficiency. [...] Read more.
This paper proposes a single-stage three-phase AC-DC converter based on an LLC resonant topology utilizing a front-end matrix switch. Unlike traditional two-stage solutions, the proposed topology synthesizes a fluctuating equivalent DC voltage from the three-phase input, achieving direct power conversion with high efficiency. To maintain a stable DC output voltage against the time-varying input, a trajectory-based Pulse Frequency Modulation (PFM) control strategy is developed. By employing State-Plane Analysis (SPA), the operational trajectory is divided into four calculation segments, allowing precise derivation of the switching frequency and duty cycles for both boost and buck modes within a single line cycle. Furthermore, to improve power density and reduce parasitic parameters, a high-frequency planar inductor with interleaved windings and a planar transformer are designed for 500 kHz operation. A pipeline control architecture based on a single DSP is implemented to handle the complex real-time computations. A 500 W prototype is built and tested under 100 V input and 130 V output conditions. Experimental results demonstrate that the converter achieves a peak efficiency of 97%, a power factor of 0.99, and a grid current Total Harmonic Distortion (THD) of 3.95%, validating the effectiveness of the proposed topology and control scheme. Full article
(This article belongs to the Special Issue Innovative Technologies in Power Converters, 3rd Edition)
Show Figures

Figure 1

20 pages, 4850 KB  
Article
A Case Study of a Stand-Alone AC and DC Power Network in the Red Sea New City, Kingdom of Saudi Arabia
by Eyad Aldarsi, Rajendra Singh and Jiangfeng Zhang
Electronics 2026, 15(5), 1077; https://doi.org/10.3390/electronics15051077 - 4 Mar 2026
Cited by 1 | Viewed by 387
Abstract
A photovoltaic (PV) and battery-based energy system can provide the necessary and sufficient electric power to off-grid power system networks due to the technological advancements in both performance improvement and lower system cost. The absence of reactive power in direct current (DC) power [...] Read more.
A photovoltaic (PV) and battery-based energy system can provide the necessary and sufficient electric power to off-grid power system networks due to the technological advancements in both performance improvement and lower system cost. The absence of reactive power in direct current (DC) power system networks has several advantages over corresponding alternating current (AC) power system networks. In this paper, we have investigated a case study for the PV farm coupled with a battery energy storage system (BESS) as a stand-alone power system network in the Red Sea New City, Kingdom of Saudi Arabia. The study consists of two cases, which are the DC battery coupling configuration for the AC power network system and the end-to-end DC (EEDC) configuration for the power network system. Using the same size of solar PV farm and battery storage, we have compared the performance of the two case configurations of different power system networks after thirty years of operation. The results show that implementing the EEDC power system network has a major advantage in improved energy efficiency of the power system (directly related to cost-effectiveness) and lower capital investment of the power system that includes electric power generation, transmission, distribution, and utilization for all applications, including artificial intelligence-based data centers. Full article
(This article belongs to the Section Industrial Electronics)
Show Figures

Figure 1

27 pages, 3000 KB  
Article
Response-Driven Optimal Emergency Control of Power Systems via Deep Learning-Based Sensitivity Embedded Optimization
by Lin Cheng, Han Wang, Yiwei Su and Gengfeng Li
Energies 2026, 19(5), 1284; https://doi.org/10.3390/en19051284 - 4 Mar 2026
Viewed by 334
Abstract
The transition towards high-renewable power systems introduces high-dimensional nonlinearity and uncertainty, rendering traditional offline look-up table schemes prone to control mismatch against “unseen” contingencies. Meanwhile, existing response-driven approaches face a dilemma between the computational latency of physics-based optimization and the safety risks of [...] Read more.
The transition towards high-renewable power systems introduces high-dimensional nonlinearity and uncertainty, rendering traditional offline look-up table schemes prone to control mismatch against “unseen” contingencies. Meanwhile, existing response-driven approaches face a dilemma between the computational latency of physics-based optimization and the safety risks of end-to-end AI. To bridge this gap, this paper proposes a Response-Driven Optimal Emergency Control Framework that ensures both millisecond-level speed and rigorous physical constraints. First, a deep learning-based predictor is employed to extract spatiotemporal features from real-time PMU data, enabling high-fidelity prediction of stability margins. Crucially, instead of direct black-box control, the data-driven model is utilized to derive linear control sensitivities via a batch-processing perturbation mechanism. This transforms the intractable Transient Stability Constrained Optimal Power Flow (TSC-OPF) problem into a real-time solvable Linear Programming model. Case studies on a regional AC/DC hybrid grid demonstrate that the proposed framework achieves high prediction accuracy and effectively restores stability in mismatch scenarios where traditional schemes fail. Furthermore, the decision speed of the proposed method is significantly improved compared to traditional time-domain simulations, thus strictly satisfying the real-time requirements of the second line of defense. Full article
(This article belongs to the Section F1: Electrical Power System)
Show Figures

Figure 1

35 pages, 5430 KB  
Article
A Multi-Fidelity Modeling and Optimization Framework for Designing Grid-Tied Hybrid AC Battery Systems
by Abdul Mannan Rauf, Thomas Geury and Omar Hegazy
Energies 2026, 19(4), 1093; https://doi.org/10.3390/en19041093 - 21 Feb 2026
Viewed by 397
Abstract
AC battery systems (ACBSs) based on multilevel converters (MLCs) have gained considerable attention in recent times for the provision of grid services due to high-power (HP) and high-energy (HE) capabilities. In a hybrid ACBS, multiple low-voltage ports provide DC interfaces for battery modules [...] Read more.
AC battery systems (ACBSs) based on multilevel converters (MLCs) have gained considerable attention in recent times for the provision of grid services due to high-power (HP) and high-energy (HE) capabilities. In a hybrid ACBS, multiple low-voltage ports provide DC interfaces for battery modules from the same or different chemistries, enabling flexible operation across a wide range of grid services. However, the design complexity increases substantially, due to (i) higher electrothermal coupling between heterogeneous battery modules and power electronic (PE) switches, (ii) grid compliance constraints and (iii) power quality requirements, which often leads to conservative oversizing and, consequently, increased total cost of ownership (TCO). To address these challenges, this paper proposes a co-design optimization framework for the sizing and selection of battery modules, PE components, and MLC architecture. A multi-fidelity modeling approach is presented to co-simulate the battery modules and MLC. The model captures electrochemical behavior, degradation dynamics, and power losses to enable accurate estimation of system-level energy efficiency. The framework then leverages a multi-objective nondominated sorting genetic algorithm (NSGA-II) to perform optimal cell-to-module sizing across different chemistries and MLC levels, while incorporating the inter-module balancing and AC power quality constraints. Comparative simulation studies show that the proposed co-design framework achieves life-cycle TCO reduction of 3.5%, 4.5% and 20% relative to non-hybrid (single chemistry) configurations based on LFP, NMC and LTO chemistries, respectively. The test results validate the effectiveness of the proposed co-design methodology for the optimal design of grid-tied AC battery systems. Full article
Show Figures

Figure 1

Back to TopTop