Sign in to use this feature.

Years

Between: -

Subjects

remove_circle_outline
remove_circle_outline
remove_circle_outline
remove_circle_outline
remove_circle_outline
remove_circle_outline
remove_circle_outline

Journals

Article Types

Countries / Regions

Search Results (14)

Search Parameters:
Keywords = α-monotone distribution

Order results
Result details
Results per page
Select all
Export citation of selected articles as:
14 pages, 1321 KB  
Article
Theoretical Model for Ostwald Ripening of Nanoparticles with Size-Linear Capture Coefficients
by Vladimir G. Dubrovskii and Egor D. Leshchenko
Nanomaterials 2025, 15(22), 1719; https://doi.org/10.3390/nano15221719 - 13 Nov 2025
Viewed by 780
Abstract
The Ostwald ripening process in 3D and 2D systems has been studied in great detail over decades. In the application to surface nanoislands and nanodroplets, it is usually assumed that the capture coefficients of adatoms by supercritical nanoparticles of size s scale as [...] Read more.
The Ostwald ripening process in 3D and 2D systems has been studied in great detail over decades. In the application to surface nanoislands and nanodroplets, it is usually assumed that the capture coefficients of adatoms by supercritical nanoparticles of size s scale as sα, where the growth index α is smaller than unity. Here, we study theoretically the Ostwald ripening of 3D and 2D nanoparticles whose capture coefficients scale linearly with s. This case includes submonolayer surface islands that compete for the flux of highly diffusive adatoms upon termination of the material influx. We obtain analytical solutions for the size distributions using the Lifshitz–Slezov scaled variables. The distributions over size s and radius R are monotonically decreasing, and satisfy the normalization condition for different values of the Lifshitz–Slezov constant c. The obtained size distributions satisfy the Family–Vicsek scaling hypothesis, although the material influx is switched off. The model is validated by fitting the monotonically decreasing size distributions of Au nanoparticles that serve as catalysts for the vapor–liquid–solid growth of III-V nanowires on silicon substrates. Full article
(This article belongs to the Section Theory and Simulation of Nanostructures)
Show Figures

Figure 1

14 pages, 58552 KB  
Article
Effect of Heat Treatment on the Microstructure and Property of Metastable β Titanium Alloy
by Jiafeng Tang, Hengjun Luo, Biliu Wu, Wenhao Liu, Yu Rong, Danyang Chen, Yulin Qin, Ning Zhang, Fang Hao, Hao Deng, Longqing Chen, Jun Zhu and Ming Yin
Materials 2024, 17(24), 6294; https://doi.org/10.3390/ma17246294 - 23 Dec 2024
Cited by 3 | Viewed by 1472
Abstract
TB18 is a newly developed high-strength metastable β-titanium alloy, commonly used in aerospace structural materials, which demands high mechanical performance. By altering the alloy’s microstructure, heat treatment can affect its mechanical characteristics. The alloy was solution treated for one to four hours at [...] Read more.
TB18 is a newly developed high-strength metastable β-titanium alloy, commonly used in aerospace structural materials, which demands high mechanical performance. By altering the alloy’s microstructure, heat treatment can affect its mechanical characteristics. The alloy was solution treated for one to four hours at 870 °C in order to examine the impact of solution treatment duration. Using X-ray diffraction (XRD) and scanning electron microscopy (SEM), the effects of solution treatment time on the β-phase grain size and its effect on stress distribution during tensile testing were examined. The findings showed that stress concentration during the tensile process was successfully decreased by refining the β-phase grain size. Sample solutions treated for two hours at 870 °C were then aged at various temperatures (510 °C, 520 °C, 530 °C, and 540 °C) to examine the impact of aging temperature. While the mass proportion of the α-phase first climbed and subsequently declined, reaching its maximum at 530 °C, the size of the α-phase increased monotonically as the aging temperature increased. The varies of mass fraction is associated with how the aging temperature affects α-phase nucleation. Tensile studies on TB18 alloy aged at various temperatures showed that while the alloy’s ductility reduced, its strength increased as the aging temperature rose. The Hall-Petch relationship explains this tendency. Full article
Show Figures

Graphical abstract

26 pages, 988 KB  
Article
New Monotonicity and Infinite Divisibility Properties for the Mittag-Leffler Function and for Stable Distributions
by Nuha Altaymani and Wissem Jedidi
Mathematics 2023, 11(19), 4141; https://doi.org/10.3390/math11194141 - 30 Sep 2023
Viewed by 1423
Abstract
Hyperbolic complete monotonicity property (HCM) is a way to check if a distribution is a generalized gamma (GGC), hence is infinitely divisible. In this work, we illustrate to which extent the Mittag-Leffler functions  [...] Read more.
Hyperbolic complete monotonicity property (HCM) is a way to check if a distribution is a generalized gamma (GGC), hence is infinitely divisible. In this work, we illustrate to which extent the Mittag-Leffler functions Eα,α(0,2], enjoy the HCM property, and then intervene deeply in the probabilistic context. We prove that for suitable α and complex numbers z, the real and imaginary part of the functions xEαzx, are tightly linked to the stable distributions and to the generalized Cauchy kernel. Full article
(This article belongs to the Section D1: Probability and Statistics)
Show Figures

Figure 1

15 pages, 27672 KB  
Article
Mechanical Properties of Refined A356 Alloy in Response to Continuous Rheological Extruded Al-5Ti-0.6C-1.0Ce Alloy Prepared at Different Temperatures
by Da Teng, Guangzong Zhang, Shuo Zhang, Junwen Li and Renguo Guan
Metals 2023, 13(8), 1344; https://doi.org/10.3390/met13081344 - 27 Jul 2023
Cited by 4 | Viewed by 2320
Abstract
The microstructure is an important factor determining the mechanical properties of A356 alloy. In this experiment, the refiner Al-5Ti-0.6C-1.0Ce master alloys under different preparation temperatures were prepared, and the A356 alloy was refined. The effects of preparation temperature on the number and morphological [...] Read more.
The microstructure is an important factor determining the mechanical properties of A356 alloy. In this experiment, the refiner Al-5Ti-0.6C-1.0Ce master alloys under different preparation temperatures were prepared, and the A356 alloy was refined. The effects of preparation temperature on the number and morphological distribution of each phase in Al-Ti-C-Ce master alloy and the effects of Al-Ti-C-Ce master alloy at different preparation temperatures on the microstructure and mechanical properties of A356 alloy were explored successively. Results showed that, as preparation temperature increased from 850 to 1150 °C, TiAl3 changed from large blocks to long strips and a needle-like phase, and Ti2Al20Ce changed from a bright white block to a broken small block phase. Al-5Ti-0.6C-1.0Ce prepared at 1050 °C can significantly refine the α-Al of A356 alloy and modify eutectic Si. The α-Al grain size was refined from about 1540 to 179.7 μm, and the eutectic Si length was refined from about 22.3 to 17.8 μm with the transition from a coarse needle-like to a short rod-like structure. The ultimate tensile strength and elongation of A356 alloy changed non-monotonically, and the peak values were 282.216 MPa and 3.9% with the Al-Ti-C-Ce preparation temperature of 1050 °C and 950 °C, respectively. Full article
(This article belongs to the Section Metal Casting, Forming and Heat Treatment)
Show Figures

Figure 1

40 pages, 9182 KB  
Review
Generalized Beta Models and Population Growth: So Many Routes to Chaos
by M. Fátima Brilhante, M. Ivette Gomes, Sandra Mendonça, Dinis Pestana and Pedro Pestana
Fractal Fract. 2023, 7(2), 194; https://doi.org/10.3390/fractalfract7020194 - 15 Feb 2023
Cited by 7 | Viewed by 3160
Abstract
Logistic and Gompertz growth equations are the usual choice to model sustainable growth and immoderate growth causing depletion of resources, respectively. Observing that the logistic distribution is geo-max-stable and the Gompertz function is proportional to the Gumbel max-stable distribution, we investigate other models [...] Read more.
Logistic and Gompertz growth equations are the usual choice to model sustainable growth and immoderate growth causing depletion of resources, respectively. Observing that the logistic distribution is geo-max-stable and the Gompertz function is proportional to the Gumbel max-stable distribution, we investigate other models proportional to either geo-max-stable distributions (log-logistic and backward log-logistic) or to other max-stable distributions (Fréchet or max-Weibull). We show that the former arise when in the hyper-logistic Blumberg equation, connected to the Beta (p,q) function, we use fractional exponents p1=11/α and q1=1±1/α, and the latter when in the hyper-Gompertz-Turner equation, the exponents of the logarithmic factor are real and eventually fractional. The use of a BetaBoop function establishes interesting connections to Probability Theory, Riemann–Liouville’s fractional integrals, higher-order monotonicity and convexity and generalized unimodality, and the logistic map paradigm inspires the investigation of the dynamics of the hyper-logistic and hyper-Gompertz maps. Full article
(This article belongs to the Special Issue Feature Papers in Fractal and Fractional 2022–2023)
Show Figures

Figure 1

15 pages, 7473 KB  
Article
The Effect of Cooling Rate on Microstructure and Mechanical Properties of the Zr-4Hf-3Nb (wt%) Alloy
by Shenglan Guo, Qi Wang, Xiangdong Xing, Yueli Du, Jianlu Zheng, Sunxuan Wang and Zhenghua Shen
Metals 2023, 13(1), 15; https://doi.org/10.3390/met13010015 - 21 Dec 2022
Cited by 8 | Viewed by 2520
Abstract
The mechanical properties of Zr-based alloys, such as strength and elongation, are heavily dependent on the cooling rate during heat treatment. Understanding the phase transformation and microstructural evolution in various cooling media can establish the connection between the cooling rate and mechanical properties. [...] Read more.
The mechanical properties of Zr-based alloys, such as strength and elongation, are heavily dependent on the cooling rate during heat treatment. Understanding the phase transformation and microstructural evolution in various cooling media can establish the connection between the cooling rate and mechanical properties. The effect of the cooling rate on the phase, microstructure, and tensile properties of Zr-4Hf-3Nb (wt%) alloy is studied in this paper. The results show that the phase composition of the samples transforms from α+β to α+β+ω, and, finally, to α+α’+ω, while the average grain size of α phase decreases from 3.73 μm to 1.96 μm, and the distribution varies from compact to scattering as the cooling rate increases. Hf tends to distribute in β phase, and the slower cooling rate is beneficial to the existence of Hf. The strength and microhardness enhances monotonously, while the elongation ascends first, then decreases as the cooling rate increases. The high strength of water-cooling samples is attributed to the reduction in average grain size and volume fraction of α phase, and the lath α’ martensite and granular ω phase. The fracture pattern of Zr-4Hf-3Nb (wt%) alloy is ductile fracture, and the plasticity gets better with decreasing cooling rate. Full article
(This article belongs to the Special Issue Heat Treatment and Mechanical Properties of Metals and Alloys II)
Show Figures

Figure 1

18 pages, 1132 KB  
Article
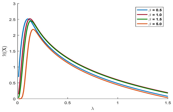
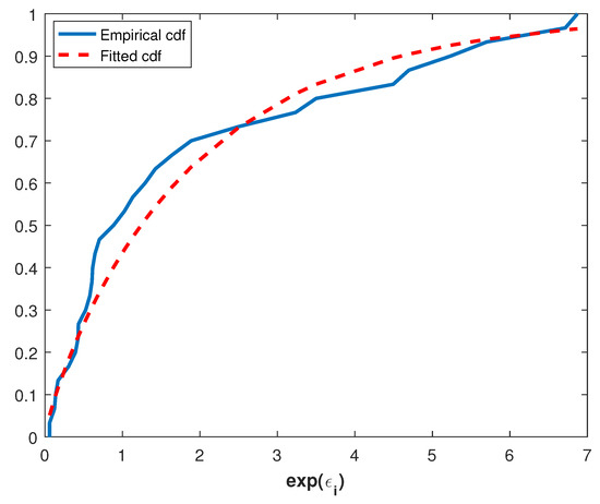
An α-Monotone Generalized Log-Moyal Distribution with Applications to Environmental Data
by Talha Arslan
Mathematics 2021, 9(12), 1400; https://doi.org/10.3390/math9121400 - 17 Jun 2021
Cited by 3 | Viewed by 2324
Abstract
Modeling environmental data plays a crucial role in explaining environmental phenomena. In some cases, well-known distributions, e.g., Weibull, inverse Weibull, and Gumbel distributions, cannot model environmental events adequately. Therefore, many authors tried to find new statistical distributions to represent environmental phenomena more accurately. [...] Read more.
Modeling environmental data plays a crucial role in explaining environmental phenomena. In some cases, well-known distributions, e.g., Weibull, inverse Weibull, and Gumbel distributions, cannot model environmental events adequately. Therefore, many authors tried to find new statistical distributions to represent environmental phenomena more accurately. In this paper, an α-monotone generalized log-Moyal (α-GlogM) distribution is introduced and some statistical properties such as cumulative distribution function, hazard rate function (hrf), scale-mixture representation, and moments are derived. The hrf of the α-GlogM distribution can form a variety of shapes including the bathtub shape. The α-GlogM distribution converges to generalized half-normal (GHN) and inverse GHN distributions. It reduces to slash GHN and α-monotone inverse GHN distributions for certain parameter settings. Environmental data sets are used to show implementations of the α-GlogM distribution and also to compare its modeling performance with its rivals. The comparisons are carried out using well-known information criteria and goodness-of-fit statistics. The comparison results show that the α-GlogM distribution is preferable over its rivals in terms of the modeling capability. Full article
(This article belongs to the Special Issue Mathematical and Computational Statistics and Their Applications)
Show Figures

Figure 1

15 pages, 4756 KB  
Article
Optimization of the Opening Shape in Slot Spray Nozzles in a Field Boom Sprayer
by Jacek Wawrzosek and Stanisław Parafiniuk
Sustainability 2021, 13(6), 3291; https://doi.org/10.3390/su13063291 - 17 Mar 2021
Cited by 8 | Viewed by 3637
Abstract
The European Standard ISO 16122-2:2015 requires that the coefficient of variation for sprayed liquid fall should not exceed 10%. Field sprayers generate a stream of liquid sprayed at an angle that depends on the design of the nozzles. Among field boom sprayers, previous [...] Read more.
The European Standard ISO 16122-2:2015 requires that the coefficient of variation for sprayed liquid fall should not exceed 10%. Field sprayers generate a stream of liquid sprayed at an angle that depends on the design of the nozzles. Among field boom sprayers, previous methods for selecting the shape of the opening of a single-slotted spray nozzle have been based on the following rectangular, triangular, normal, beta, and truncated normal distributions; distribution obtained from a nozzle with a stream in the form of an empty cone; and glued square functions. These methods, however, have provided a limited range of uniformity. Consequently, the initial assumption that the monotonicity of the function corresponds to the shape of a quarter of the symmetrical oval nozzle opening allows for a full computerized optimization of nozzle shape with a spray angle of α = 110° (or α = 120°). In this case, the spray uniformity parameter is controlled and freely declines almost to zero. In this study, based on the nonlinear shape obtained, we developed the shape of the nozzle outlet opening with a coefficient of variation of 0.388% using spline linear functions. Further applications of the symmetry of the developed model would allow for multiple modifications of the shape of this opening, and therefore, without changing the spray uniformity parameter, nozzles with slightly different characteristics could be obtained. Full article
(This article belongs to the Special Issue Sustainable Development of the Bioeconomy—Challenges and Dilemmas)
Show Figures

Figure 1

21 pages, 1353 KB  
Article
Kullback–Leibler Divergence of a Freely Cooling Granular Gas
by Alberto Megías and Andrés Santos
Entropy 2020, 22(11), 1308; https://doi.org/10.3390/e22111308 - 17 Nov 2020
Cited by 7 | Viewed by 3126
Abstract
Finding the proper entropy-like Lyapunov functional associated with the inelastic Boltzmann equation for an isolated freely cooling granular gas is a still unsolved challenge. The original H-theorem hypotheses do not fit here and the H-functional presents some additional measure problems that [...] Read more.
Finding the proper entropy-like Lyapunov functional associated with the inelastic Boltzmann equation for an isolated freely cooling granular gas is a still unsolved challenge. The original H-theorem hypotheses do not fit here and the H-functional presents some additional measure problems that are solved by the Kullback–Leibler divergence (KLD) of a reference velocity distribution function from the actual distribution. The right choice of the reference distribution in the KLD is crucial for the latter to qualify or not as a Lyapunov functional, the asymptotic “homogeneous cooling state” (HCS) distribution being a potential candidate. Due to the lack of a formal proof far from the quasielastic limit, the aim of this work is to support this conjecture aided by molecular dynamics simulations of inelastic hard disks and spheres in a wide range of values for the coefficient of restitution (α) and for different initial conditions. Our results reject the Maxwellian distribution as a possible reference, whereas they reinforce the HCS one. Moreover, the KLD is used to measure the amount of information lost on using the former rather than the latter, revealing a non-monotonic dependence with α. Full article
(This article belongs to the Special Issue Entropy: The Scientific Tool of the 21st Century)
Show Figures

Figure 1

15 pages, 4096 KB  
Article
Texture and Stress Evolution in HfN Films Sputter-Deposited at Oblique Angles
by Grégory Abadias, Fırat Anğay, Rubenson Mareus and Cédric Mastail
Coatings 2019, 9(11), 712; https://doi.org/10.3390/coatings9110712 - 31 Oct 2019
Cited by 25 | Viewed by 5900
Abstract
In this study, polycrystalline hafnium nitride (HfN) thin films were grown by oblique angle deposition (OAD) technique to investigate the relationship between column tilt angle, texture development and residual stress evolution with varying inclination angle α of the substrate. The films (~1 μm [...] Read more.
In this study, polycrystalline hafnium nitride (HfN) thin films were grown by oblique angle deposition (OAD) technique to investigate the relationship between column tilt angle, texture development and residual stress evolution with varying inclination angle α of the substrate. The films (~1 μm thickness) were grown at various angles (α = 5°, 25°, 35°, 65°, 75°, and 85°) with respect to the substrate normal by reactive magnetron sputtering at 0.3 Pa and 300 °C. The film morphology, crystal structure and residual stress state were characterized by scanning electron microscopy and X-ray diffraction (XRD), including pole figure and sin2ψ measurements. All HfN films had a cubic, NaCl-type crystal structure with an [111] out-of-plane orientation and exhibited a biaxial texture for α ≥ 35°. XRD pole figures reveal that the crystal habit of the grains consists of {100} facets constituting triangular-base pyramids, with a side and a corner facing the projection of the incoming particle flux (indicative of a double in-plane alignment). A columnar microstructure was formed for α ≥ 35°, with typical column widths of 100 nm. It is observed that the column tilt angle β increases monotonously for α ≥ 35°, reaching β = 34° at α = 85°. This variation at microscopic scale is correlated with the tilt angle of the (111) crystallographic planes, changing from −24.8 to 11.3° with respect to the substrate surface. The residual stress changes from strongly compressive (~−5 GPa at α = 5°) to negligible or slightly tensile for α ≥ 35°. The observed trends are compared to previous works of the literature and discussed based on existing crystal growth and stress models, as well as in light of energy and angular distribution of the incident particle flux calculated by Monte Carlo. Importantly, a decrease of the average kinetic energy of Hf particles from 22.4 to 17.7 eV is found with increasing α due to an increase number of collisions. Full article
(This article belongs to the Special Issue Magnetron Sputtering Deposited Thin Films and Its Applications)
Show Figures

Figure 1

20 pages, 357 KB  
Article
Statistical Inference for Alpha-Series Process with the Generalized Rayleigh Distribution
by Hayrinisa Demirci Biçer
Entropy 2019, 21(5), 451; https://doi.org/10.3390/e21050451 - 30 Apr 2019
Cited by 4 | Viewed by 3397
Abstract
In the modeling of successive arrival times with a monotone trend, the alpha-series process provides quite successful results. Both selecting the distribution of the first arrival time and making an optimal statistical inference play a crucial role in the modeling performance of the [...] Read more.
In the modeling of successive arrival times with a monotone trend, the alpha-series process provides quite successful results. Both selecting the distribution of the first arrival time and making an optimal statistical inference play a crucial role in the modeling performance of the alpha-series process. In this study, when the distribution of the first arrival time is the generalized Rayleigh, the problem of statistical inference for the α , β , and λ parameters of the alpha-series process is considered. Further, in order to obtain optimal modeling performance from the mentioned alpha-series process, various estimators for the model parameters are obtained by employing different estimation methodologies such as maximum likelihood, modified maximum spacing, modified least-squares, modified moments, and modified L-moments. By a series of Monte Carlo simulations, the estimation efficiencies of the obtained estimators are evaluated through the different sample sizes. Finally, two real datasets are analyzed to illustrate the importance of modeling with the alpha-series process. Full article
(This article belongs to the Section Information Theory, Probability and Statistics)
Show Figures

Figure 1

21 pages, 891 KB  
Article
Statistical Inference for Geometric Process with the Power Lindley Distribution
by Cenker Bicer
Entropy 2018, 20(10), 723; https://doi.org/10.3390/e20100723 - 21 Sep 2018
Cited by 12 | Viewed by 4782
Abstract
The geometric process (GP) is a simple and direct approach to modeling of the successive inter-arrival time data set with a monotonic trend. In addition, it is a quite important alternative to the non-homogeneous Poisson process. In the present paper, the parameter estimation [...] Read more.
The geometric process (GP) is a simple and direct approach to modeling of the successive inter-arrival time data set with a monotonic trend. In addition, it is a quite important alternative to the non-homogeneous Poisson process. In the present paper, the parameter estimation problem for GP is considered, when the distribution of the first occurrence time is Power Lindley with parameters α and λ . To overcome the parameter estimation problem for GP, the maximum likelihood, modified moments, modified L-moments and modified least-squares estimators are obtained for parameters a, α and λ . The mean, bias and mean squared error (MSE) values associated with these estimators are evaluated for small, moderate and large sample sizes by using Monte Carlo simulations. Furthermore, two illustrative examples using real data sets are presented in the paper. Full article
(This article belongs to the Section Information Theory, Probability and Statistics)
Show Figures

Figure 1

20 pages, 6678 KB  
Article
Polyelectrolyte Threading through a Nanopore
by Pai-Yi Hsiao
Polymers 2016, 8(3), 73; https://doi.org/10.3390/polym8030073 - 3 Mar 2016
Cited by 12 | Viewed by 7262
Abstract
Threading charged polymers through a nanopore, driven by electric fields E, is investigated by means of Langevin dynamics simulations. The mean translocation time ⟨ τ ⟩ is shown to follow a scaling law Nα, and the exponent α increases monotonically from [...] Read more.
Threading charged polymers through a nanopore, driven by electric fields E, is investigated by means of Langevin dynamics simulations. The mean translocation time 〈 τ 〉 is shown to follow a scaling law Nα, and the exponent α increases monotonically from 1.16 (4) to 1.40 (3) with E. The result is double-checked by the calculation of mean square displacement of translocation coordinate, which asserts a scaling behavior tβ (for t near τ) with β complying with the relation αβ = 2. At a fixed chain length N, 〈τ〉 displayed a reciprocal scaling behavior E−1 in the weak and also in the strong fields, connected by a transition E−1.64(5) in the intermediate fields. The variations of the radius of gyration of chain and the positions of chain end are monitored during a translocation process; far-from-equilibrium behaviors are observed when the driving field is strong. A strong field can strip off the condensed ions on the chain when it passes the pore. The total charges of condensed ions are hence decreased. The studies for the probability and density distributions reveal that the monomers in the trans-region are gathered near the wall and form a pancake-like density profile with a hump cloud over it in the strong fields, due to fast translocation. Full article
(This article belongs to the Collection Polyelectrolytes)
Show Figures

Graphical abstract

44 pages, 651 KB  
Article
An Optimal Three-Way Stable and Monotonic Spectrum of Bounds on Quantiles: A Spectrum of Coherent Measures of Financial Risk and Economic Inequality
by Iosif Pinelis
Risks 2014, 2(3), 349-392; https://doi.org/10.3390/risks2030349 - 23 Sep 2014
Cited by 23 | Viewed by 5773
Abstract
A spectrum of upper bounds (Qα(X ; p) αε[0,∞] on the (largest) (1-p)-quantile Q(X;p) of an arbitrary random variable X is introduced and shown to be stable and monotonic in α [...] Read more.
A spectrum of upper bounds (Qα(X ; p) αε[0,∞] on the (largest) (1-p)-quantile Q(X;p) of an arbitrary random variable X is introduced and shown to be stable and monotonic in α, p, and X , with Q0(X ;p) = Q(X;p). If p is small enough and the distribution of X is regular enough, then Qα(X ; p) is rather close to Q(X ; p). Moreover, these quantile bounds are coherent measures of risk. Furthermore, Qα(X ; p) is the optimal value in a certain minimization problem, the minimizers in which are described in detail. This allows of a comparatively easy incorporation of these bounds into more specialized optimization problems. In finance, Q0(X;p) and Q1(X ; p) are known as the value at risk (VaR) and the conditional value at risk (CVaR). The bounds Qα(X ; p) can also be used as measures of economic inequality. The spectrum parameter α plays the role of an index of sensitivity to risk. The problems of the effective computation of the bounds are considered. Various other related results are obtained. Full article
Show Figures

Graphical abstract

Back to TopTop