Sign in to use this feature.

Years

Between: -

Subjects

remove_circle_outline
remove_circle_outline
remove_circle_outline
remove_circle_outline
remove_circle_outline
remove_circle_outline
remove_circle_outline
remove_circle_outline
remove_circle_outline

Journals

Article Types

Countries / Regions

Search Results (37)

Search Parameters:
Authors = JunQing Yu ORCID = 0000-0002-3323-3084

Order results
Result details
Results per page
Select all
Export citation of selected articles as:
16 pages, 6135 KB  
Article
Interlayer Identification Method Based on SMOTE and Ensemble Learning
by Shengqiang Luo, Bing Yu, Tianrui Zhang, Junqing Rong, Qing Zeng, Tingting Feng and Jianpeng Zhao
Processes 2026, 14(2), 351; https://doi.org/10.3390/pr14020351 - 19 Jan 2026
Abstract
The interlayer is a key geological factor that regulates reservoir heterogeneity and remaining oil distribution, and its accurate identification directly affects the reservoir development effect. To address the strong subjectivity of traditional identification methods and the insufficient recognition accuracy of single machine learning [...] Read more.
The interlayer is a key geological factor that regulates reservoir heterogeneity and remaining oil distribution, and its accurate identification directly affects the reservoir development effect. To address the strong subjectivity of traditional identification methods and the insufficient recognition accuracy of single machine learning models under imbalanced sample distributions, this study focuses on three types of interlayers (argillaceous, calcareous, and petrophysical interlayers) in the W Oilfield, and proposes an accurate identification method integrating the Synthetic Minority Over-Sampling Technique (SMOTE) and heterogeneous ensemble learning. Firstly, the corresponding data set of interlayer type and logging response is established. After eliminating the influence of dimension using normalization, the sensitive logging curves are optimized using the crossplot method, mutual information, and effect analysis. SMOTE technology is used to balance the sample distribution and solve the problem of the identification deviation of minority interlayers. Then, a heterogeneous ensemble model composed of the k-nearest neighbor algorithm (KNN), decision tree (DT), and support vector machine (SVM) is constructed, and the final recognition result is output using a voting strategy. The experiments show that SMOTE technology improves the average accuracy of a single model by 3.9% and effectively improves the model bias caused by sample imbalance. The heterogeneous integration model improves the overall recognition accuracy to 92.6%, significantly enhances the ability to distinguish argillaceous and petrophysical interlayers, and optimizes the F1-Score simultaneously. This method features a high accuracy and reliable performance, providing robust support for interlayer identification in reservoir geological modeling and remaining oil potential tapping, and demonstrating prominent practical application value. Full article
Show Figures

Figure 1

22 pages, 2308 KB  
Article
A Rabies Virus Nucleocapsid-like Nanostructure Vaccine Based on Dual-Cationic Lipid Nanoparticles
by Zhixiao Zhang, Jingjing Zhang, Changyong Mu, Kaili Ma, Dongxiu Gao, Chang’e Liu, Lin Feng, Xiaowu Peng, Junbo Si, Hongbing Li, Yanrui Su, Fengyuan Zeng, Liping He, An Wang, Chongying Zhou, Zhenxiao Zhang, Yixuan Wang, Qiuqi Li, Jiahui Li, Shuiyan Zou, Miaomiao Xing, Huijuan Li, Meng Sun, Weijie Chang, Xiaoxia Yu, Junqing Li, Lichun Wang, Yanmei Li, Hongkun Yi, Lichun Zheng, Fuyun He and Qihan Liadd Show full author list remove Hide full author list
Vaccines 2025, 13(12), 1196; https://doi.org/10.3390/vaccines13121196 - 26 Nov 2025
Viewed by 603
Abstract
Background: Rabies virus (RABV) causes approximately 59,000 human deaths annually. Current pre- and post-exposure vaccination relies on inactivated vaccines (INVs) with limited yield and immunogenicity. We engineered a dual-cationic LNP-based nucleocapsid-like nanostructure (NLS) that co-encapsulates RABV G-mRNA and recombinant RABV-N to engage MHC-I/II [...] Read more.
Background: Rabies virus (RABV) causes approximately 59,000 human deaths annually. Current pre- and post-exposure vaccination relies on inactivated vaccines (INVs) with limited yield and immunogenicity. We engineered a dual-cationic LNP-based nucleocapsid-like nanostructure (NLS) that co-encapsulates RABV G-mRNA and recombinant RABV-N to engage MHC-I/II pathways and enhance protection. Methods: A pVAX-RABV-G plasmid containing 5′/3′UTRs, Kozak, and poly(A) was transcribed in vitro. RABV-N with an N-terminal 6× His tag was expressed in E. coli BL21(DE3) and purified by Ni-Sepharose affinity chromatography. Dual-cationic LNPs (DHA, DOTAP Cl, mPEG-DTA2K, DOPC) were formulated by microfluidics at a 4:1 (G-mRNA:RABV-N) mass ratio. Vaccine quality was assessed by encapsulation efficiency, DLS, PDI, zeta potential, and TEM. Mice received empty LNPs, INV, G-mRNA, or NLS under varied schedules and doses. ELISA measured RABV-G/N-IgG; RFFIT determined neutralizing antibody (nAb) titers; ELISPOT quantified CTL response; qPCR assessed T-cell activation genes. On day 35 after the first immunization of vaccines, mice were challenged intramuscularly with 25 LD50 of CVS-24. Results: G-mRNA purity was >95% and drove strong RABV-G expression in 293T cells. Purified RABV-N was approximately 52 kDa, >90% pure, and reactive to anti-His and anti-N antibodies. NLS achieved >95% encapsulation, a diameter of 136.9 nm, PDI 0.09, and a +18.7 mV zeta potential. A single dose yielded approximately 10 IU mL−1 nAb by day 7; two doses peaked at approximately 1000 IU mL−1. Mice showed 100% survival and no viral rebound in brain, spinal cord, and sciatic nerve. NLS induced stronger MHC-I/II-linked cellular immunity and higher RABV G/N-specific IFN-γ spot frequencies than G-mRNA or INV. Conclusions: The dual-antigen NLS vaccine co-delivering G-mRNA and RABV-N via dual-cationic LNPs robustly activates MHC-I/II, rapidly generates high-titer nAb (≥10 IU mL−1 within 1 week), and sustains potent CD8+ CTL and CD4+ Th responses. A two-dose regimen (days 0 and 21) conferred complete protection, supporting the NLS platform as a next-generation rabies vaccine candidate. Full article
(This article belongs to the Special Issue Feature Papers of DNA and mRNA Vaccines)
Show Figures

Figure 1

14 pages, 2582 KB  
Article
Study on Fault Characteristics of Generator Circuit Breaker Switching Coil Based on Coil Current Waveforms
by Yujing Guo, Junqing Wang, Ming Yu, Yingbing Ran, Ge Xu, Yexing Wang, Jia Liu, Jumin Bao and Yu Wang
Electronics 2025, 14(19), 3864; https://doi.org/10.3390/electronics14193864 - 29 Sep 2025
Viewed by 488
Abstract
The reliability of the generator circuit breaker (GCB) switching coil affects the safe and stable operation of the power system, in which the faults of abnormal voltage, poor contact, and mechanical jamming of the switching coil can easily lead to the refusal of [...] Read more.
The reliability of the generator circuit breaker (GCB) switching coil affects the safe and stable operation of the power system, in which the faults of abnormal voltage, poor contact, and mechanical jamming of the switching coil can easily lead to the refusal of the circuit breaker, which threatens the safety of the power grid. In order to study the fault characteristics of the GCB switching coil, this paper combines multi-physical field simulation and experimental testing, establishes the electromagnetic field simulation model of the switching coil, and analyzes the characteristics of current waveforms under typical faults such as voltage abnormality, poor contact, and core jamming. Through simulation and testing to verify the mechanism of current waveform distortion under different fault states, demonstrated the change rule of characteristic parameters when the fault occurs, and provided a basis for the diagnosis of the operation status of the switching coil based on current waveform. Full article
Show Figures

Graphical abstract

35 pages, 6653 KB  
Article
Genome-Wide Identification of Arachis hypogaea LEC1s, FUS3s, and WRIs and Co-Overexpression of AhLEC1b, AhFUS3b, AhWRI1a and AhWRI1d Increased Oil Content in Arabidopsis Seeds
by Xiangzhen Yin, Jianxin Zhao, Lijuan Pan, Enqi Wang, Na Chen, Jing Xu, Xiao Jiang, Xuhong Zhao, Junqing Ma, Shouhui Li, Hongfeng Xie, Zhen Yang, Shanlin Yu and Xiaoyuan Chi
Plants 2025, 14(18), 2910; https://doi.org/10.3390/plants14182910 - 19 Sep 2025
Viewed by 937
Abstract
Peanut (Arachis hypogaea) is an important oil and economic crop widely cultivated worldwide. Increasing the oil yield is a major objective for oilseed crop improvement. Plant LEAFY COTYLEDON1s (LEC1s), FUSCA3s (FUS3s), and WRINKLED1s (WRI1s) are known master regulators of seed development [...] Read more.
Peanut (Arachis hypogaea) is an important oil and economic crop widely cultivated worldwide. Increasing the oil yield is a major objective for oilseed crop improvement. Plant LEAFY COTYLEDON1s (LEC1s), FUSCA3s (FUS3s), and WRINKLED1s (WRI1s) are known master regulators of seed development and oil biosynthesis. While previous studies in peanut have primarily focused on two AhLEC1s and one AhWRI1 genes, this study identified a broader set of regulators, including two AhLEC1s, two AhFUS3s, nine AhWRI1s, two AhWRI2s, and four AhWRI3s from the variety HY917. The analyses of phylogenetic trees, gene structures, conserved domains, sequence alignment and identity, and collinearity revealed that they were highly similar to their homologs in other plants. Expression profiling demonstrated that two AhLEC1s, two AhFUS3s, and three AhWRI1s (AhWRI1a/b/c) were specifically expressed in developing seeds, suggesting critical roles in seed development, whereas AhWRI1d, AhWRI1f, and AhWRI1g showed high expression in root nodules, pointing to potential functions in symbiosis and nodulation. Furthermore, co-overexpression of AhLEC1b, AhFUS3b, AhWRI1a, and AhWRI1d in Arabidopsis significantly enhanced seed oil content and thousand-seed weight, but also led to reduced germination rate, plant height, and silique length. The findings allow for the extensive evaluation of AhLEC1s, AhFUS3s, and AhWRIs gene families, establishing a useful foundation for future research into their multiple roles in peanut development. Full article
(This article belongs to the Section Plant Genetics, Genomics and Biotechnology)
Show Figures

Figure 1

12 pages, 3609 KB  
Article
RrYUC10 Positively Regulates Adventitious Root Formation in Rosa rugosa Stem Cuttings
by Mengjuan Bai, Yu Xi, Junqing Xue, Xiangfeng Xu, Mengmeng Xu and Liguo Feng
Horticulturae 2025, 11(9), 1027; https://doi.org/10.3390/horticulturae11091027 - 1 Sep 2025
Viewed by 1431
Abstract
Vegetative propagation through stem cuttings represents the primary mode of reproduction in Rosa species. While numerous studies have reported physiological factors affecting cutting rooting, the genes regulating the formation of adventitious roots in roses have not yet been fully explored and studied. In [...] Read more.
Vegetative propagation through stem cuttings represents the primary mode of reproduction in Rosa species. While numerous studies have reported physiological factors affecting cutting rooting, the genes regulating the formation of adventitious roots in roses have not yet been fully explored and studied. In this study, we demonstrate that Rosa rugosa ‘Feng Hua’ exhibits an indirect rooting pattern, requiring callus formation prior to root primordium differentiation. Phytohormone profiling revealed exceptionally high concentrations of auxin precursors, particularly tryptophan (Trp), in both callus and root tissues. Therefore, we identified and analyzed the members of the YUCCA family, which are the key rate-limiting enzymes in the tryptophan-dependent IAA biosynthesis pathway. A total of 11 RrYUCs family genes were identified, with RT-qPCR analysis showing that RrYUC10 was highly expressed in callus and root tissues. Functional studies confirmed its critical role in adventitious root formation: virus-induced gene silencing (VIGS) of RrYUC10 significantly inhibited AR development, whereas its overexpression enhanced rooting. Our findings have provided a molecular theoretical basis for the rooting of cuttings in roses. Full article
(This article belongs to the Section Propagation and Seeds)
Show Figures

Figure 1

13 pages, 1382 KB  
Article
Early Alpha-Fetoprotein Response Predicts Sustained Tumor Response Following Immune Checkpoint Inhibitors Combined with Targeted Therapy in Liver Cancer
by Jiahe Tian, Shida Pan, Yilin Wang, Yingying Yu, Siyu Wang, Yingjuan Shen, Luo Yang, Xiaomeng Liu, Qin Qiu, Junqing Luan, Fusheng Wang and Fanping Meng
Biomedicines 2024, 12(12), 2769; https://doi.org/10.3390/biomedicines12122769 - 5 Dec 2024
Cited by 3 | Viewed by 2231
Abstract
Background: Although immune checkpoint inhibitors (ICI) have revolutionized liver cancer treatment, some patients experience early tumor progression after therapy, missing the window for other potential treatments, such as neoadjuvant therapy. Therefore, identifying the predictive factors for early progression is critical for timely therapeutic [...] Read more.
Background: Although immune checkpoint inhibitors (ICI) have revolutionized liver cancer treatment, some patients experience early tumor progression after therapy, missing the window for other potential treatments, such as neoadjuvant therapy. Therefore, identifying the predictive factors for early progression is critical for timely therapeutic adjustment and the optimization of patient outcomes. Methods: This retrospective study enrolled patients with liver cancer who received their first ICI combined with targeted therapy at the Fifth Medical Center of the PLA General Hospital between June 2022 and December 2023. Early tumor progression was defined as tumor progression within 6 months of therapy initiation. Multivariate logistic regression analysis was used to identify independent risk factors for early tumor progression, and overall survival (OS) curves were generated using the Kaplan–Meier method. Results: A total of 159 patients were enrolled. Multivariate logistic regression analysis indicated that patients with an early alpha-fetoprotein (AFP) response had a significantly reduced risk of early tumor progression (OR = 0.34, 95% CI: 0.13–0.84, p = 0.019), suggesting that an early AFP response is a protective factor against early progression. The area under curve (AUC) for the predictive model was 0.73 (95% CI: 0.63–0.83, p < 0.001). Stratified survival analysis showed that the median overall survival (mOS) in the early AFP response group was significantly longer than that in the poor response group (17.3 months vs. 6.1 months, HR = 2.11, 95% CI: 1.19–2.74, p = 0.009). Conclusions: Early AFP response is not only an effective biomarker for identifying high-risk patients prone to early tumor progression but is also significantly associated with long-term survival in liver cancer patients treated with ICI combined with targeted therapy. This finding will enable clinicians to make timely therapeutic adjustments and optimize treatment outcomes, thereby improving both progression-free survival and overall survival. Full article
Show Figures

Figure 1

18 pages, 6388 KB  
Article
Deep Learning-Assisted Analysis of GO-Reinforcing Effects on the Interfacial Transition Zone of CWRB
by Jiajian Yu, Zhiwei Chen, Xiaoli Xu, Xinjie Su, Shuai Liang, Yanchao Wang, Junqing Hong and Shaofeng Zhang
Materials 2024, 17(23), 5926; https://doi.org/10.3390/ma17235926 - 4 Dec 2024
Cited by 1 | Viewed by 1175
Abstract
Understanding the enhancing mechanisms of graphene oxide (GO) on the pore structure characteristics in the interfacial transition zone (ITZ) plays a crucial role in cemented waste rock backfill (CWRB) nanoreinforcement. In the present work, an innovative method based on metal intrusion techniques, backscattered [...] Read more.
Understanding the enhancing mechanisms of graphene oxide (GO) on the pore structure characteristics in the interfacial transition zone (ITZ) plays a crucial role in cemented waste rock backfill (CWRB) nanoreinforcement. In the present work, an innovative method based on metal intrusion techniques, backscattered electron (BSE) images, and deep learning is proposed to analyze the micro/nanoscale characteristics of microstructures in the GO-enhanced ITZ. The results showed that the addition of GO reduced the interpore connectivity and the porosity at different pore throats by 53.5–53.8%. GO promotes hydration reaction in the ITZ region; reduces pore circularity, solidity, and aspect ratio; enhances the mechanical strength of CWRB; and reduces transport performance to form a dense microstructure in the ITZ. Deep learning-based analyses were then proposed to classify and recognize BSE image features, with a high average recognition accuracy of 95.8%. After that, the deep Taylor decomposition (DTD) algorithm successfully located the enhanced features of graphene oxide modification in the ITZ. The calculation and verification of the typical pore optimization area of the location show that the optimization efficiency reaches 9.6–9.8%. This study not only demonstrated the deepening of the enhancement effect of GO on the pore structure in cement composites and provided new insights for the structural modification application of GO but also revealed the application prospect of GO in the strengthening of CWRB composites and solid waste recycling. Full article
Show Figures

Figure 1

12 pages, 5166 KB  
Article
Surfactins and Iturins Produced by Bacillus velezensis Jt84 Strain Synergistically Contribute to the Biocontrol of Rice False Smut
by Rongsheng Zhang, Junjie Yu, Lin Yang, Junqing Qiao, Zhongqiang Qi, Mina Yu, Yan Du, Tianqiao Song, Huijuan Cao, Xiayan Pan, Youzhou Liu and Yongfeng Liu
Agronomy 2024, 14(10), 2204; https://doi.org/10.3390/agronomy14102204 - 25 Sep 2024
Cited by 5 | Viewed by 1749
Abstract
Rice false smut, caused by the plant pathogenic fungus Ustilaginoidea virens, is widespread in rice-growing regions globally, severely compromising rice quality and production. Employing Bacillus spp. to control rice false smut represents an effective and environmentally sustainable strategy for disease management. The [...] Read more.
Rice false smut, caused by the plant pathogenic fungus Ustilaginoidea virens, is widespread in rice-growing regions globally, severely compromising rice quality and production. Employing Bacillus spp. to control rice false smut represents an effective and environmentally sustainable strategy for disease management. The lipopeptides produced by Bacillus velezensis Jt84 demonstrated robust inhibitory effects against U. virens, resulting in abnormal mycelial morphology and spore germination. Iturins were identified as essential for the antifungal activity against U. virens, as confirmed by mutagenesis experiments that suppressed iturin biosynthesis. The surfactin-deficient mutant exhibited inhibitory effects against U. virens comparable to the wild-type, indicating that the absence of surfactins did not diminish its antifungal activity. Both the Jt84∆srf and Jt84∆itu mutants displayed reduced biofilm formation capabilities compared to the wild-type, with the Jt84∆srf mutant being particularly impaired and unable to form a complete biofilm. Regarding swarming motility, the ∆srf mutant exhibited a significant reduction compared to the wild-type, whereas the Jt84∆itu mutant showed a modest increase. Colonization experiments revealed that the Jt84∆srf mutant strain had significantly lower colonization on rice leaf surfaces than the wild-type strain, highlighting the critical role of surfactins in the colonization of B. velezensis Jt84 on rice leaves. In conclusion, our research demonstrated that surfactins and iturins have distinct functionalities and act synergistically to contribute to the biocontrol of rice false smut in B. velezensis Jt84. This synergy is achieved through their potent antifungal effects, biofilm formation, and successful colonization. Full article
(This article belongs to the Section Pest and Disease Management)
Show Figures

Figure 1

16 pages, 3316 KB  
Article
Activation of CD14+ Monocytes via the IFN-γ Signaling Pathway Is Associated with Immune-Related Adverse Events in Hepatocellular Carcinoma Patients Receiving PD-1 Inhibition Combination Therapy
by Yaoru Song, Shida Pan, Jiahe Tian, Yingying Yu, Siyu Wang, Qin Qiu, Yingjuan Shen, Luo Yang, Xiaomeng Liu, Junqing Luan, Yilin Wang, Jianing Wang, Xing Fan, Fanping Meng and Fu-Sheng Wang
Biomedicines 2024, 12(6), 1140; https://doi.org/10.3390/biomedicines12061140 - 21 May 2024
Cited by 4 | Viewed by 2765
Abstract
(1) Background: Immune-related adverse events (irAEs) are a series of unique organ-specific inflammatory toxicities observed in patients with hepatocellular carcinoma (HCC) undergoing PD-1 inhibition combination therapy. The specific underlying mechanisms remain unclear. (2) Methods: We recruited 71 patients with HCC undergoing PD-1 inhibition [...] Read more.
(1) Background: Immune-related adverse events (irAEs) are a series of unique organ-specific inflammatory toxicities observed in patients with hepatocellular carcinoma (HCC) undergoing PD-1 inhibition combination therapy. The specific underlying mechanisms remain unclear. (2) Methods: We recruited 71 patients with HCC undergoing PD-1 inhibition combination therapy. These patients were then divided into two groups based on irAE occurrence: 34 had irAEs and 37 did not. Using Olink proteomics, we analyzed the aberrant inflammation-related proteins (IRPs) in these patient groups. For single-cell RNA sequencing (scRNA-seq) analysis, we collected peripheral blood mononuclear cells (PBMCs) from two representative patients at the pretreatment, irAE occurrence, and resolution stages. (3) Results: Our study revealed distinct plasma protein signatures in HCC patients experiencing irAEs after PD-1 inhibition combination therapy. We clarified the relationship between monocyte activation and irAEs, identified a strongly associated CD14-MC-CCL3 monocyte subset, and explored the role of the IFN-γ signaling pathway in monocyte activation during irAEs. (4) Conclusions: The activation of monocytes induced by the IFN-γ signaling pathway is an important mechanism underlying the occurrence of irAEs in HCC patients receiving PD-1 inhibition combination therapy. Full article
(This article belongs to the Section Immunology and Immunotherapy)
Show Figures

Figure 1

19 pages, 8637 KB  
Article
Pharmacodynamic and Toxicity Studies of 6-Isopropyldithio-2′-guanosine Analogs in Acute T-Lymphoblastic Leukemia
by Tiantian Song, Zheming Yu, Qitao Shen, Yu Xu, Haihong Hu, Junqing Liu, Kui Zeng, Jinxiu Lei and Lushan Yu
Cancers 2024, 16(9), 1614; https://doi.org/10.3390/cancers16091614 - 23 Apr 2024
Cited by 2 | Viewed by 2103
Abstract
(1) Background: The research group has developed a new small molecule, 6-Isopropyldithio-2′-deoxyguanosine analogs-YLS004, which has been shown to be the most sensitive in acute T-lymphoblastic leukemia cells. Moreover, it was found that the structure of Nelarabine, a drug used to treat acute T-lymphoblastic [...] Read more.
(1) Background: The research group has developed a new small molecule, 6-Isopropyldithio-2′-deoxyguanosine analogs-YLS004, which has been shown to be the most sensitive in acute T-lymphoblastic leukemia cells. Moreover, it was found that the structure of Nelarabine, a drug used to treat acute T-lymphoblastic leukemia, is highly similar to that of YLS004. Consequently, the structure of YLS004 was altered to produce a new small molecule inhibitor for this study, named YLS010. (2) Results: YLS010 has exhibited potent anti-tumor effects by inducing cell apoptosis and ferroptosis. A dose gradient was designed for in vivo experiments based on tentative estimates of the toxicity dose using acute toxicity in mice and long-term toxicity in rats. The study found that YLS010 at a dose of 8 mg/kg prolonged the survival of late-stage acute T-lymphoblastic leukemia mice in the mouse model study. (3) Conclusions: YLS010 has demonstrated specific killing effects against acute T-lymphoblastic leukemia both in vivo and in vitro. Preclinical studies of YLS010 offer a new opportunity for the treatment of patients with acute T-lymphoblastic leukemia in clinical settings. Full article
(This article belongs to the Section Cancer Drug Development)
Show Figures

Graphical abstract

22 pages, 8950 KB  
Article
Apple Fruit Edge Detection Model Using a Rough Set and Convolutional Neural Network
by Junqing Li, Ruiyi Han, Fangyi Li, Guoao Dong, Yu Ma, Wei Yang, Guanghui Qi and Liang Zhang
Sensors 2024, 24(7), 2283; https://doi.org/10.3390/s24072283 - 3 Apr 2024
Cited by 2 | Viewed by 2497
Abstract
Accurately and effectively detecting the growth position and contour size of apple fruits is crucial for achieving intelligent picking and yield predictions. Thus, an effective fruit edge detection algorithm is necessary. In this study, a fusion edge detection model (RED) based on a [...] Read more.
Accurately and effectively detecting the growth position and contour size of apple fruits is crucial for achieving intelligent picking and yield predictions. Thus, an effective fruit edge detection algorithm is necessary. In this study, a fusion edge detection model (RED) based on a convolutional neural network and rough sets was proposed. The Faster-RCNN was used to segment multiple apple images into a single apple image for edge detection, greatly reducing the surrounding noise of the target. Moreover, the K-means clustering algorithm was used to segment the target of a single apple image for further noise reduction. Considering the influence of illumination, complex backgrounds and dense occlusions, rough set was applied to obtain the edge image of the target for the upper and lower approximation images, and the results were compared with those of relevant algorithms in this field. The experimental results showed that the RED model in this paper had high accuracy and robustness, and its detection accuracy and stability were significantly improved compared to those of traditional operators, especially under the influence of illumination and complex backgrounds. The RED model is expected to provide a promising basis for intelligent fruit picking and yield prediction. Full article
(This article belongs to the Section Smart Agriculture)
Show Figures

Figure 1

22 pages, 10150 KB  
Article
Identification of Growth-Related Gene BAMBI and Analysis of Gene Structure and Function in the Pacific White Shrimp Litopenaeus vannamei
by Ruigang Niu, Xiaojun Zhang, Yang Yu, Zhenning Bao, Junqing Yang, Jianbo Yuan and Fuhua Li
Animals 2024, 14(7), 1074; https://doi.org/10.3390/ani14071074 - 1 Apr 2024
Cited by 6 | Viewed by 3123
Abstract
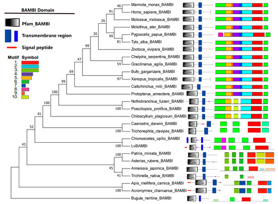
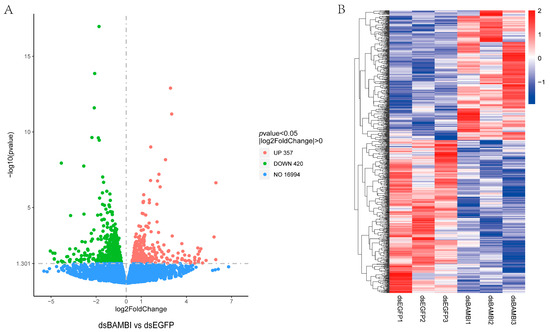
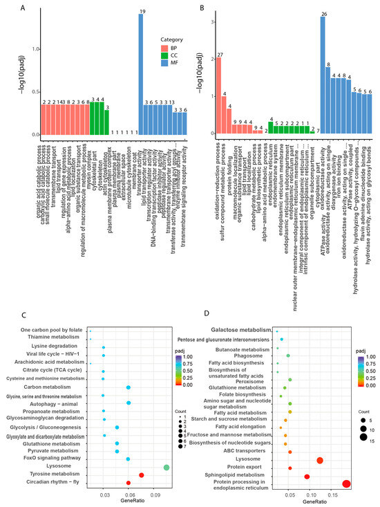
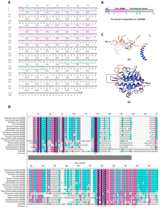
As one of the most important aquaculture species in the world, the improvement of growth traits of the Pacific white shrimp (Litopenaeus vannamei), has always been a primary focus. In this study, we conducted SNP-specific locus analysis and identified a growth-related [...] Read more.
As one of the most important aquaculture species in the world, the improvement of growth traits of the Pacific white shrimp (Litopenaeus vannamei), has always been a primary focus. In this study, we conducted SNP-specific locus analysis and identified a growth-related gene, BAMBI, in L. vannamei. We analyzed the structure and function of LvBAMBI using genomic, transcriptomic, metabolomic, and RNA interference (RNAi) assays. The LvBAMBI possessed highly conserved structural domains and widely expressed in various tissues. Knockdown of LvBAMBI significantly inhibited the gain of body length and weight of the shrimp, underscoring its role as a growth-promoting factor. Specifically, knockdown of LvBAMBI resulted in a significant downregulation of genes involved in lipid metabolism, protein synthesis, catabolism and transport, and immunity. Conversely, genes related to glucose metabolism exhibited significant upregulations. Analysis of differential metabolites (DMs) in metabolomics further revealed that LvBAMBI knockdown may primarily affect shrimp growth by regulating biological processes related to lipid and glucose metabolism. These results suggested that LvBAMBI plays a crucial role in regulating lipid metabolism, glucose metabolism, and protein transport in shrimp. This study provides valuable insights for future research and utilization of BAMBI genes in shrimp and crustaceans. Full article
(This article belongs to the Section Aquatic Animals)
Show Figures

Figure 1

17 pages, 3287 KB  
Article
Thermal-Adaptation-Behavior-Based Thermal Sensation Evaluation Model with Surveillance Cameras
by Yu Wang, Wenjun Duan, Junqing Li, Dongdong Shen and Peiyong Duan
Sensors 2024, 24(4), 1219; https://doi.org/10.3390/s24041219 - 14 Feb 2024
Cited by 3 | Viewed by 2334
Abstract
The construction sector is responsible for almost 30% of the world’s total energy consumption, with a significant portion of this energy being used by heating, ventilation and air-conditioning (HVAC) systems to ensure people’s thermal comfort. In practical applications, the conventional approach to HVAC [...] Read more.
The construction sector is responsible for almost 30% of the world’s total energy consumption, with a significant portion of this energy being used by heating, ventilation and air-conditioning (HVAC) systems to ensure people’s thermal comfort. In practical applications, the conventional approach to HVAC management in buildings typically involves the manual control of temperature setpoints by facility operators. Nevertheless, the implementation of real-time alterations that are based on the thermal comfort levels of humans inside a building has the potential to dramatically improve the energy efficiency of the structure. Therefore, we propose a model for non-intrusive, dynamic inference of occupant thermal comfort based on building indoor surveillance camera data. It is based on a two-stream transformer-augmented adaptive graph convolutional network to identify people’s heat-related adaptive behaviors. The transformer specifically strengthens the original adaptive graph convolution network module, resulting in further improvement to the accuracy of the detection of thermal adaptation behavior. The experiment is conducted on a dataset including 16 distinct temperature adaption behaviors. The findings indicate that the suggested strategy significantly improves the behavior recognition accuracy of the proposed model to 96.56%. The proposed model provides the possibility to realize energy savings and emission reductions in intelligent buildings and dynamic decision making in energy management systems. Full article
(This article belongs to the Special Issue Artificial Intelligence and Sensors in Smart Buildings)
Show Figures

Figure 1

22 pages, 19803 KB  
Article
MSISR-STF: Spatiotemporal Fusion via Multilevel Single-Image Super-Resolution
by Xiongwei Zheng, Ruyi Feng, Junqing Fan, Wei Han, Shengnan Yu and Jia Chen
Remote Sens. 2023, 15(24), 5675; https://doi.org/10.3390/rs15245675 - 8 Dec 2023
Cited by 9 | Viewed by 2615
Abstract
Due to technological limitations and budget constraints, spatiotemporal image fusion uses the complementarity of high temporal–low spatial resolution (HTLS) and high spatial–low temporal resolution (HSLT) data to obtain high temporal and spatial resolution (HTHS) fusion data, which can effectively satisfy the demand for [...] Read more.
Due to technological limitations and budget constraints, spatiotemporal image fusion uses the complementarity of high temporal–low spatial resolution (HTLS) and high spatial–low temporal resolution (HSLT) data to obtain high temporal and spatial resolution (HTHS) fusion data, which can effectively satisfy the demand for HTHS data. However, some existing spatiotemporal image fusion models ignore the large difference in spatial resolution, which yields worse results for spatial information under the same conditions. Based on the flexible spatiotemporal data fusion (FSDAF) framework, this paper proposes a multilevel single-image super-resolution (SISR) method to solve this issue under the large difference in spatial resolution. The following are the advantages of the proposed method. First, multilevel super-resolution (SR) can effectively avoid the limitation of a single SR method for a large spatial resolution difference. In addition, the issue of noise accumulation caused by multilevel SR can be alleviated by learning-based SR (the cross-scale internal graph neural network (IGNN)) and then interpolation-based SR (the thin plate spline (TPS)). Finally, we add the reference information to the super-resolution, which can effectively control the noise generation. This method has been subjected to comprehensive experimentation using two authentic datasets, affirming that our proposed method surpasses the current state-of-the-art spatiotemporal image fusion methodologies in terms of performance and effectiveness. Full article
Show Figures

Graphical abstract

16 pages, 2739 KB  
Article
Amendments of Severe Saline-Sodic Paddy Land: Optimal Combination of Phosphogypsum, Farmyard Fertilizer, and Wood Peat
by Guokang Duan, Miao Liu, Zhengwei Liang, Mingming Wang, Haoyu Yang, Yang Xu, Tianhe Yu, Yangyang Jin, Jiafeng Hu and Junqing Liu
Agronomy 2023, 13(5), 1364; https://doi.org/10.3390/agronomy13051364 - 12 May 2023
Cited by 9 | Viewed by 2520
Abstract
We aimed to determine the optimal combination of amendments to increase rice yields in saline-sodic soil. The effects of different proportions of phosphogypsum (P), farmyard fertilizer (F), and wood peat (W) across the main growth period of rice were studied. A total of [...] Read more.
We aimed to determine the optimal combination of amendments to increase rice yields in saline-sodic soil. The effects of different proportions of phosphogypsum (P), farmyard fertilizer (F), and wood peat (W) across the main growth period of rice were studied. A total of 14 treatments were designed based on the “3414” fertilizer effect field experiment scheme, with 3 factors (P, F, and W) and 4 application levels per factor. Application of a combination of P, F, and W reduced soil pH and electrical conductance (EC) (p < 0.05), increasing rice yields. The theoretical rice yield after treatment P2F2W2 (P 30, F 50, and W 30 t·ha−1) was 5819.20 kg·ha−1, which was 32.52-fold higher than that after P0F0W0 (P, F, and W, 0 t·ha−1). Panicle weight, number of total filled grains, total grain weight, and seed-setting rate were 9.76, 17.35, 32.11, and 3.96 times higher than those in the control treatment, respectively. Compared with the control P0F0W0 treatment, soil pH in P2F2W2 in 0–5, 5–10, 10–15, and 15–20 cm depth decreased by 12.69, 12.32, 11.18, and 10.70%, respectively, and soil EC was 1.06-fold, and 70.79, 49.30, and 47.76% higher, respectively. Overall, we found that the P2F2W2 treatment, with a combination of P, 29.09–32.38 t·ha−1; F, 40.36–46.97 t·ha−1; and W, 19.57–23.95 t·ha−1 was optimal in this experiment. Full article
Show Figures

Figure 1

Back to TopTop