Eco-Friendly E-commerce: Empowering Purchase Intentions for Sustainable Growth
A special issue of Sustainability (ISSN 2071-1050). This special issue belongs to the section "Economic and Business Aspects of Sustainability".
Deadline for manuscript submissions: 15 March 2026 | Viewed by 13497
Special Issue Editor
Interests: business strategies; consumer behavior; decision-making process; environment; tourism
Special Issue Information
Dear Colleagues,
We are pleased to invite you to participate in a unique opportunity to contribute to the research field of “Eco-Friendly E-commerce: Empowering Purchase Intentions for Sustainable Growth”. Eco-friendly e-commerce research focuses on the intersection of sustainability and online retail, addressing the environmental impact of traditional practices. By empowering purchase intentions for sustainable growth, we can encourage consumers to make eco-friendly choices and support businesses that prioritize sustainability. This Special Issue offers the potential to drive significant positive change in the e-commerce industry and contribute to the larger objective of achieving sustainable development.
We would like to receive your contributions in the form of original research articles and reviews. The scope of this Special Issue includes (but is not limited to) the following:
- Sustainable marketing strategies in e-commerce;
- Technological innovations to promote sustainability in electronic markets;
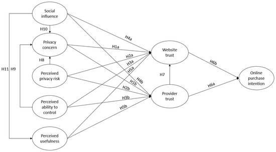
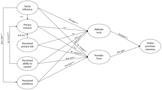
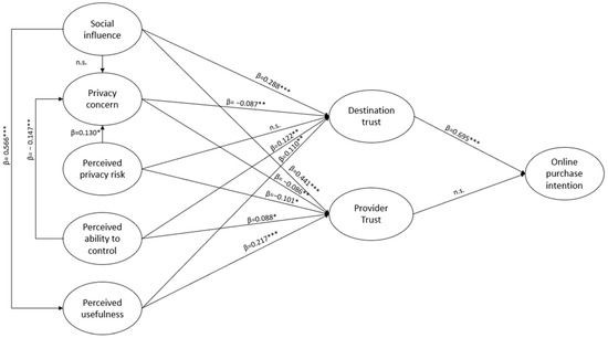
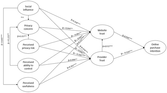
- Factors influencing the purchase intention of eco-friendly products online;
- Impact of consumer reviews and feedback on sustainable purchase intentions;
- Successful case studies of eco-friendly e-commerce.
We look forward to receiving your contributions and leveraging this opportunity to advance the field of eco-friendly e-commerce. Your participation as colleagues and experts will be crucial to the success of this Special Issue.
Prof. Dr. Natalia López-Mosquera García
Guest Editor
Manuscript Submission Information
Manuscripts should be submitted online at www.mdpi.com by registering and logging in to this website. Once you are registered, click here to go to the submission form. Manuscripts can be submitted until the deadline. All submissions that pass pre-check are peer-reviewed. Accepted papers will be published continuously in the journal (as soon as accepted) and will be listed together on the special issue website. Research articles, review articles as well as short communications are invited. For planned papers, a title and short abstract (about 250 words) can be sent to the Editorial Office for assessment.
Submitted manuscripts should not have been published previously, nor be under consideration for publication elsewhere (except conference proceedings papers). All manuscripts are thoroughly refereed through a single-blind peer-review process. A guide for authors and other relevant information for submission of manuscripts is available on the Instructions for Authors page. Sustainability is an international peer-reviewed open access semimonthly journal published by MDPI.
Please visit the Instructions for Authors page before submitting a manuscript. The Article Processing Charge (APC) for publication in this open access journal is 2400 CHF (Swiss Francs). Submitted papers should be well formatted and use good English. Authors may use MDPI's English editing service prior to publication or during author revisions.
Keywords
- consumer behaviour
- digital sustainability
- eco-conscious consumer
- eco-friendly e-commerce
- environmental impact
- green marketing
- online retail
- purchase intentions
- sustainable growth
- sustainable practices
Benefits of Publishing in a Special Issue
- Ease of navigation: Grouping papers by topic helps scholars navigate broad scope journals more efficiently.
- Greater discoverability: Special Issues support the reach and impact of scientific research. Articles in Special Issues are more discoverable and cited more frequently.
- Expansion of research network: Special Issues facilitate connections among authors, fostering scientific collaborations.
- External promotion: Articles in Special Issues are often promoted through the journal's social media, increasing their visibility.
- Reprint: MDPI Books provides the opportunity to republish successful Special Issues in book format, both online and in print.
Further information on MDPI's Special Issue policies can be found here.
