Next Article in Journal
How Do Venture Capital Firms Manage Their Ego Networks for Sustainable Development?
Next Article in Special Issue
Green Marketing in Real Estate and Its Influence on Purchasing Intentions Among Young Adults: A Structural Analysis of Perceived Value and Greenwashing
Previous Article in Journal
Why Do Some Cities in the United States Integrate Health into Their Climate Plans More than Others?—Hypotheses and Tests
Previous Article in Special Issue
The Impact of Green Information Disclosure on Green Consumption Intention: Evidence from New Energy Vehicle Consumers in China Based on the Theory of Planned Behavior
 
 
Font Type:
Arial Georgia Verdana
Font Size:
Aa Aa Aa
Line Spacing:
Column Width:
Background:
Article

Social and Cognitive Factors Influencing Trust and Purchase Intention in Organic E-Commerce: A Gender-Based Analysis

by
Sergio Nieves-Pavón
,
Manuel Jesús Sánchez González
and
Natalia López-Mosquera
*
Departamento de Economía Financiera y Contabilidad, Facultad de Empresa, Finanzas y Turismo, Universidad de Extremadura, 10071 Cáceres, Spain
*
Author to whom correspondence should be addressed.
Sustainability 2025, 17(23), 10489; https://doi.org/10.3390/su172310489
Submission received: 14 September 2025 / Revised: 16 November 2025 / Accepted: 21 November 2025 / Published: 23 November 2025

Abstract

In e-commerce of organic products, privacy and trust are key determinants of consumer behaviour. This study examines gender differences in privacy concerns, perceived risk, perceived control, trust, and online purchase intention within an extended Social Cognitive Theory framework that integrates cognitive and social variables. Data were collected from 821 users, and the hypotheses were tested using Structural Equation Modelling (SEM). The findings reveal significant gender differences that are partially mediated by trust. Specifically, female consumers exhibit a stronger negative effect of perceived privacy risks on trust in the provider (β = −0.231, p < 0.001) than male consumers (β = −0.101, p < 0.05), and female consumers show a significant relationship between perceived ability to control and trust in the provider (β = 0.137, p < 0.05) compared to male consumers (β = 0.088, p < 0.10). These results highlight the need for differentiated digital strategies that reinforce data transparency and user control while adapting communication and design to gender-specific perceptions and trust mechanisms.

1. Introduction

E-commerce of organic products has become an area of exponential growth, driven largely by digitalisation during the pandemic; the emergence of chatbots, voice search and live commerce [1]; and increased concern for responsible consumption [2]. This boom poses significant challenges, including the growing contradiction between the convenience offered by digital platforms and consumer concerns about privacy. The extensive collection of data on purchasing behaviour and location exposes consumers to potential breaches of their personal information, which increases perceived risk and weakens trust in digital environments [3].
Along these lines, Lee et al. [4] warn that while enhancing transparency through the disclosure of environmental information may increase the credibility of the offer, it also increases the exposure of personal data to third parties, which ultimately erodes consumers’ initial trust. To understand this complex balance between transparency, control and trust, various studies have turned to Social Cognitive Theory (SCT). Afolabi et al. [5], for example, explored the relationship between privacy concerns, perceived risk, and control over information and trust, showing that the latter directly influences behavioural intention. In the specific context of green consumption, the influence of trust on the intention to purchase sustainable products has been confirmed [6], as well as in online shopping environments [7], reinforcing the relevance of this theoretical approach for the study of green e-commerce.
E-commerce for organic products poses an additional requirement for trust because the product’s “credibility” attributes (e.g., organic certification, origin, environmental impact) are not easily verifiable at the time of purchase. Therefore, consumers rely heavily on trust in the website or supplier, as well as credible informational signals, to reduce uncertainty and foster purchase intention [8,9] to drive online purchases [10].
Although previous studies have linked SCT factors to trust and online purchase intention, evidence remains limited in the context of organic product e-commerce and rarely integrates risk and privacy control alongside social influence and perceived usefulness within a single model. Our extended SCT framework explicitly combines these cognitive and social variables, thereby going beyond prior applications that typically focused on either social influence or privacy-related constructs in isolation.
On the other hand, despite the growing prominence of information and communication technologies (ICT) in digital consumer environments [11], research specifically focused on the role of gender in relation to these technologies remains limited [12,13]. Gender role theory suggests that women tend to be more relationship-oriented, placing greater importance on social cues and normative approval, while men tend to be more task-oriented and respond better to utilitarian risks [14,15,16,17]. Therefore, the expanded SCT model, which includes social influence, is particularly relevant as it takes into account the subjective norm aspect, which will help us to verify whether social influence affects women more, while risk-related factors affect men more [18]. Although some studies have addressed gender differences in the usability of online travel agency websites [19] or in work behaviour within sectors such as catering [20], there is little research analysing how gender influences interaction with digital purchasing platforms, particularly in contexts linked to green consumption. Exploring these differences can provide relevant insights for the design of more inclusive and tailored applications that respond to specific gender preferences and contribute to improving the user experience in sustainable e-commerce.
This paper addresses a gap in the literature by examining the extent to which perceived usefulness, social influence, and privacy factors extend the explanatory power of the original SCT framework [21,22,23] to anticipate trust in websites and providers of eco-friendly products and, consequently, behavioural intentions, such as purchase intention. To this end, information was collected through online surveys of 821 users. By jointly modelling website trust and provider trust as dual antecedents of online purchase intention, our study provides an integrated view of how social influence and privacy-related factors shape organic e-commerce, a combination that, to our knowledge, has not been tested empirically before.
This study also examines differences in the perception of these cognitive and social factors according to consumer gender. The importance of this study lies in understanding how males and females experience and relate to technology differently. This can help in adapting marketing strategies, using advertising segmentation, and personalising the privacy services of applications and platforms to meet the specific needs and preferences of each gender. Furthermore, by understanding these differences, more inclusive and equitable practices can be promoted, creating more satisfying and enriching experiences.
In line with the above, this study is guided by the following research questions:
RQ1: How do privacy-related and social cognitive factors jointly shape trust in websites and providers in the context of organic e-commerce?
RQ2: Do these mechanisms differ between males and females in terms of their impact on trust and online purchase intention?

2. Theoretical Framework

Sustainable consumers prioritise aspects such as health, the environment and ethical values in their purchases. These aspects have been shown to be key drivers of organic product purchases [24]. For example, studies on natural cosmetics also point to this trend: consumers, especially younger and more educated ones, are increasingly aware of the environmental impact of their purchases and choose organic and eco-certified products [25]. In addition, events such as the pandemic have reinforced the demand for healthy and green goods: many consumers have become more thoughtful about their purchasing habits, opting for items that promote personal and environmental health [24]. Likewise, personal experiences related to recommendations from family and friends are decisive when it comes to purchasing goods [18]. All of this highlights the orientation towards sustainable consumption based on motivations related to health and social well-being, which are mediated by personal influence and personal values.
However, despite these factors having been studied in depth, challenges remain in the adoption of organic products. Azizan et al. point out that, despite positive attitudes towards organic products, barriers such as high prices, limited accessibility and a lack of confidence in certifications are delaying their adoption [24].
Sustainable consumption trends have also been analysed in the field of e-commerce. Teerapong and Sawangproh studied the intention to purchase plant-based foods online and showed that trust in the digital brand, social influence (e.g., recommendations on social media) and perceived product value significantly explain this purchase intention. In fact, in their model, trust in the online store was the most influential factor in purchasing decisions for eco-friendly products. In addition, these authors highlight that consumer self-efficacy further strengthens this purchase intention in the digital environment [10].
Findings on the role of gender in sustainable consumption are mixed. On the one hand, several studies indicate that women tend to consume more eco-friendly products than men. For example, Magnusson et al. and Rimal et al. [15,26,27] reported that women have a greater preference for organic foods than men. In a recent study of American consumers, Gundala et al. [15] showed that gender moderates certain relationships in the sustainable purchasing model: specifically, the attitude-purchase intention relationship and the subjective norm-purchase intention relationship behaved differently for men and women when purchasing organic foods.
SCT is one of the leading theories for the study of human behaviour [28]. It proposes that learning takes place in social contexts through the interaction between the person, the environment and behaviour [29]. In this framework, learning, motivation and behaviour processes result from the reciprocal causality between personal and cognitive, behavioural and environmental factors [30]. Thus, internal determinants, environmental influences and cognitive, affective and biological events affect each other bidirectionally and condition decision-making [31,32]. In particular, individual factors (knowledge, experiences, attitudes, and psychological states) influence behaviour, while external factors (the social and physical environment) also act as predictors [33]. The social environment comprises the individual’s closest relationships [34], and the physical environment includes natural and built elements [35].
The selection of SCT is justified for two reasons. First, although the literature has used this framework to study trust and incorporate social influence and perceived usefulness as predictors of trust in technological contexts [5,22,36,37], a gap has been detected in the existing literature in that these factors have not been integrated together with control and perceived risk within an SCT framework for e-commerce of organic products. Second, gender differences in these processes have received little attention in sustainable consumption contexts. We fill this gap by proposing and testing a unified SCT-extended model explaining trust in website/provider and online purchase intention of organic products, and by formally testing gender as a moderator of the key structural path.

2.1. Trust on the Website and the Supplier

In recent years, online security breaches have grown exponentially, causing privacy concerns to become a key issue for consumers [38]. In the context of websites or applications, trust plays a key role in reducing privacy risks related to service providers [39]. Therefore, in a technological context, it is necessary to assess privacy concerns, perceived risk to privacy and perceived control, as well as their impact on people’s trust in a website.
Privacy issues can be understood as concerns that third parties may share or access personal information without permission, or use it in unauthorised ways [40]. Rapid technological advances and the proliferation of mobile devices have increased privacy risks, leading to widespread misuse of personal data by various entities, which undermines the credibility of companies [41]. Lack of consumer trust in service providers to properly access, use, and store their personal information can lead to reluctance to connect with online retail providers [42]. On this basis, it is understood that significant concerns about a person’s privacy when browsing the internet will decrease trust in the website and green product providers. Therefore, it is established that
H1: 
Privacy concerns have a negative impact on website trust (a) and supplier trust (b).
Furthermore, perceived privacy risk is the risk that users perceive when using online communication [43]. This variable identifies the fear that exists in the user’s mind regarding the loss of confidential information [44]. The risk associated with the use of personal information has been identified as a key concern among users [45] tending to prefer websites that provide privacy [46]. In turn, three sources of risk have been identified in e-commerce transactions: technology, the supplier, and the product or service, which directly affect the risk perceived by consumers [47,48]. Several studies have shown that perceived privacy risk has a negative impact on trust [5,49]. Therefore, it is understood that when people perceive that their personal information is at risk while purchasing organic products, they will have lower levels of trust in companies and websites due to the concern they will experience as a result of the violation of their right to privacy. In this regard, it is established that
H2: 
Perceived privacy risk has a negative impact on website trust (a) and supplier trust (b).
Furthermore, perceived control can be understood as the perceived ability of users to decide what personal information is used or not [50]. People have a natural desire to control their privacy and avoid losing control of their personal information [51]. Therefore, consumers who have control over the personal information they share will trust service providers more [52]. We therefore propose that greater consumer control over the personal information they share will lead to greater trust in online companies and service providers, as consumers will know at all times exactly what data is being offered and shared with those companies. Thus, it is established that
H3: 
Perceived control has a positive impact on trust on the website (a) and in the provider (b).
On the other hand, social influence refers to how the opinions and expectations of people who are important to someone affect their decisions about what they should or should not do [53]. This influence usually comes from people known to the individual, such as family members and friends [54,55]. Social influence plays an important role in behavioural intention [56,57] and influences levels of trust, especially in online activities [58]. When people perceive positive opinions from their social circles regarding the adoption of technology, they are likely to share the same opinion [59]. Li et al. [60] highlight the importance of social influence on cognitive factors for the initial development of trust. Although some studies claim a positive correlation between social influence and trust [22] this link remains unexplored in e-commerce contexts for organic products. Therefore, it is established that
H4: 
Social influence has a positive impact on website trust (a) and supplier trust (b).
Finally, perceived usefulness is the degree to which a person believes that using a particular system would improve their performance or experience [61]. If consumers believe that using an app or website for selling organic products is useful, they will have a higher level of trust in that service provider [62]. The individual perception of the usefulness of a website or application in terms of security, reliability and accuracy is an essential element of trust among consumers [63]. From this perspective, the usefulness of an application or website must first be demonstrated in order for consumers to trust it [64].
Furthermore, it has been found that perceived usefulness has a positive effect on trust in different contexts, for example, in AI-based smart health services [65]. Therefore, it is understood that trust will increase if consumers perceive the shopping app or website of an organic product provider as useful. Therefore,
H5: 
Perceived usefulness has a positive impact on website trust (a) and supplier trust (b).

2.2. Influence on Behavioural Intentions

Trust is a critical factor in purchase decision-making and behaviour. It is defined as “a psychological state in which individuals are willing to accept vulnerability based on their positive expectations about another person’s intentions or behaviour” [66]. Trust fosters long-term relationships by reducing users’ uncertainty when adopting risky behaviours [67].
The relationship between trust and behavioural intentions has been widely explored in the literature. In the field of food services, trust has been found to significantly influence consumer loyalty [68,69] and willingness to recommend the service [70]. In the context of online shopping, a direct link has also been identified between trust and behavioural intentions [7]. Therefore, trust in the website may precede the intention to purchase products online [71]. Considering the above, higher levels of trust will increase consumers’ intention to make online purchases due to a greater sense of trust in the services offered in terms of customer service, quality and dedication. Therefore, the following hypotheses are proposed:
H6: 
Trust in the supplier (a) and on the website (b) has a positive impact on the intention to make an online purchase of organic products.
H7: 
Trust in the supplier has a positive impact on trust on the website.

2.3. Influence on Privacy Concerns and Perceived Usefulness

In addition, it has been found that privacy concerns are assessed by factors such as perceived control and perceived privacy risk [72]. Today, the personal information of Internet users is often exposed and used without authorisation [73]. This raises privacy concerns due to the associated risks and lack of control over one’s personal information [72]. Recent studies have demonstrated the positive influence of perceived privacy risk [49] and the negative influence of perceived control [74] for privacy reasons. Therefore, it is established here that consumers who are risk-averse with regard to their personal data will be more cautious about their privacy. However, if they have control over the information they provide, they will be less concerned. On this basis, it is hypothesized that
H8: 
Perceived privacy risk has a positive impact on privacy concerns.
H9: 
Perceived controllability has a negative impact on privacy concerns.
Similarly, it has been found that social influence affects individuals’ decision-making [75] and that public opinion has a significant effect on the value of privacy [76]. Various studies have pointed out that social norms have a positive effect on privacy concerns. In turn, social influence has been found to be a determinant of the perceived usefulness of a system [77]. However, empirical evidence on the link between social norms and privacy concerns remains mixed. In highly sensitive contexts, individual risk assessments and perceptions of control may override normative pressure, so that social approval does not necessarily translate into lower privacy concerns [72,73,76]. Therefore, it is understood that the positive opinions, comments, and reactions of consumers’ close social contacts will reduce their privacy concerns and lead to greater perceived usefulness of the apps and websites of online providers of eco-friendly products. Thus, the final hypotheses proposed are as follows:
H10: 
Social norms have a negative impact on privacy concerns.
H11: 
Social norms have a positive impact on perceived usefulness.

2.4. Research Hypothesis Development on Gender Differences

The interaction between sociodemographic variables and SCT has been little used in the e-commerce literature [78,79]. Taking into account all sociodemographic variables, gender has been considered one of the main determinants of purchasing behaviour intentions [14,80]. These differences have been studied in different disciplines, such as marketing [81], mobility [82], economics [83] and tourism [84].
Females and males have different interests and needs that are shaped by their different environments and social constraints [85]. Therefore, they develop different preferences, attitudes and behaviours that are reflected in society, ethics and culture [19,86]. In the field of e-commerce, researchers have found that gender differences have a significant impact on consumers’ cognition, emotions, experience, and decision-making [87,88].
Gender cognitive differences affect people’s preferences, information seeking, and website navigation [19]. For example, deeply rooted cultural beliefs and stereotypes can contribute to gender differences in technology use and computer literacy [89]. Males tend to be more task-oriented, and females more relationship-oriented, which has implications for how each gender processes, evaluates, retrieves information, and makes judgements [90].
Gender differences have been shown to play an important role in the adoption of ICTs [91]. Traditionally, females have a lower perception of their ICT skills [92]. On the other hand, males are more likely to trust websites [93] and have greater self-efficacy in terms of system use [94] which can lead to greater management with regard to ICT use.
Similarly, females are more likely to use more available information in the decision-making process than males, who only use certain information before making a decision. This leads to faster decision-making by males [95]. Despite numerous studies on gender differences in e-commerce [87,88], very little attention has been paid to the study of gender differences in e-commerce for organic products and their influence on purchase intentions.
In particular, Abubakar et al. [71] investigated the moderating impact of gender in the medical tourism sector; Maddux and Brewer [96] examined differences in interdependence within the domain of trust; and Landhari and Leclerc [97] analysed how loyalty towards banking service providers differs between males and females. In this regard, it has been highlighted that females have higher perceptions than males regarding energy saving [98] and the potential risks associated with space travel [99].
In sustainable e-commerce contexts, this implies that social cues (e.g., subjective norms) would influence women more, while men would be more influenced by cognitive risk assessments. For example, Teangsompong and Sawangproh [10] show that trust is the factor that has the greatest impact on the intention to purchase sustainable products.
Investigating gender differences in perceptions of the sale of eco-friendly products in e-commerce is crucial to addressing disparities in the sector. Perceptions inform gender-specific policies, improve strategies, and adapt features, driving review intentions. Understanding divergent perceptions improves marketing and promotes gender equality, increasing engagement and satisfaction for all users. Drawing on gender role theory, females are typically described as more relationship-oriented and communal, which increases their sensitivity to social cues and normative approval, whereas males tend to adopt more task-oriented and agentic roles, giving greater weight to risk, control and performance-related information. In sustainable e-commerce contexts, this implies that social cues (e.g., subjective norms and recommendations) are likely to exert a stronger influence on females’ trust formation, while males’ trust may be more strongly shaped by perceived privacy risks and their perceived ability to control data and transactions [12,14,17].
H12: 
The impact of social influence (a), privacy concern (b), perceived privacy risk (c), perceived ability to control (d), and perceived usefulness (e) on website trust is greater for females than for males.
H13: 
The impact of social influence (a), privacy concern (b), perceived privacy risk (c), perceived ability to control (d) and perceived usefulness (e) on trust in the provider is greater for females than for males.
H14: 
The impact of trust in the website (a) and in the provider (b) on the intention to purchase organic products online is greater for females than for males.
All hypotheses can be seen in Figure 1.

3. Methodology

Data collection was carried out through an online survey of organic product consumers. A random sampling method stratified by gender and age group was used to ensure the representativeness of different population segments. In practice, the survey was distributed through a national online consumer panel, inviting only people who reported having purchased or consumed organic products at least occasionally (a criterion to ensure the relevance of the questions). Spain was selected because it is a mature European market with high penetration of organic products [24]. Participation was voluntary and anonymous, with respondents being informed of the study’s objective and giving their informed consent at the start of the questionnaire. During the fieldwork (August to November 2024), 850 responses were obtained, of which 821 were valid and used in the analysis (after discarding 29 questionnaires due to incompleteness or inconsistencies in the responses, thus ensuring data quality). The final sample showed a slight male predominance (53.6% men, 46.4% women) with an average age of 33, ranging from young adults to those over 50. In terms of education, 39.4% had a university degree, 18.3% had technical training, 12.4% had secondary education and 12.3% had a high school diploma, among other levels. The declared monthly income was mainly concentrated in the €1000–3000 range (55.3% of participants), while 43.5% earned less than €1000 and 1.3% earned more than €3000. These characteristics (summarised in Table 1) indicate that the sample includes a diversity of sociodemographic profiles. To ensure the quality of the information collected, in addition to the aforementioned pilot test, the research team carefully monitored the consistency of the responses and complied at all times with ethical principles and current data protection legislation. Thanks to these procedures, a reliable and representative data set is available to test the hypotheses put forward.
The questionnaire consisted of an introduction and three thematic sections. The introduction outlined the research objectives and ensured compliance with data protection laws. Section 1 covered attitudes and preferences regarding privacy, including perceived usefulness, subjective norms, privacy concerns and perceived control. Section 2 focused on trust in organic product providers and the website. Section 3 collected sociodemographic data such as age, gender, income and educational level. A 7-point Likert scale (1 = strongly disagree; 7 = strongly agree) was used, with items phrased in positive terms to facilitate understanding and with specific adjustments for privacy-related variables. Table 2 presents the scales used and their bibliographic references. An exploratory factor analysis (EFA) was performed to assess the unidimensionality of the scales.

Data Analysis

SPSS 28 and AMOS 28 software were used for data analysis, which was performed using the maximum likelihood algorithm. A confirmatory factor analysis (CFA) was performed, followed by a structural equation model (SEM), following Anderson and Gerbing [106]. Fit indices such as χ2, NFI, GFI, CFI and RMSEA were evaluated, seeking values close to 0.9 or 1.0 for NFI, GFI and CFI, and between 0.05 and 0.08 for RMSEA. The results confirmed the validity and reliability of the measurement model, supported by quadratic correlations greater than AVE between latent variables and significant correlations between constructs in the correlation matrix (Table 3 and Table 4).

4. Results

4.1. Confirmatory Factor Analysis (CFA)

Initially, an AFC was performed that included all latent variables, as shown in Table 2. The model showed a good fit to the data (χ2 = 1225.709; DF = 271; GFI = 0.89; CFI = 0.95; IFN = 0.94; RMSEA = 0.06, and all standardised regression coefficients were significant at the 0.01 level. Likewise, all scales demonstrated adequate internal consistency, with Cronbach’s alpha values above 0.7, composite reliability around or above 0.7, and average extracted variance (AVE) close to or above 0.5. These results support the internal validity of the measurement model.
In addition, the Harman single-factor test, which uses the EFA to determine whether study results are affected more by methodological issues than by actual substantive effects, has been used to test for common method bias [107]. To conduct the single-factor test, an EFA must be conducted with all indicators, and the main criterion for recognising common method bias includes the occurrence of a single-factor solution and/or that the first factor explains 50% or more of the variance of the indicators [108].

4.2. Structural Model Analysis for SCT

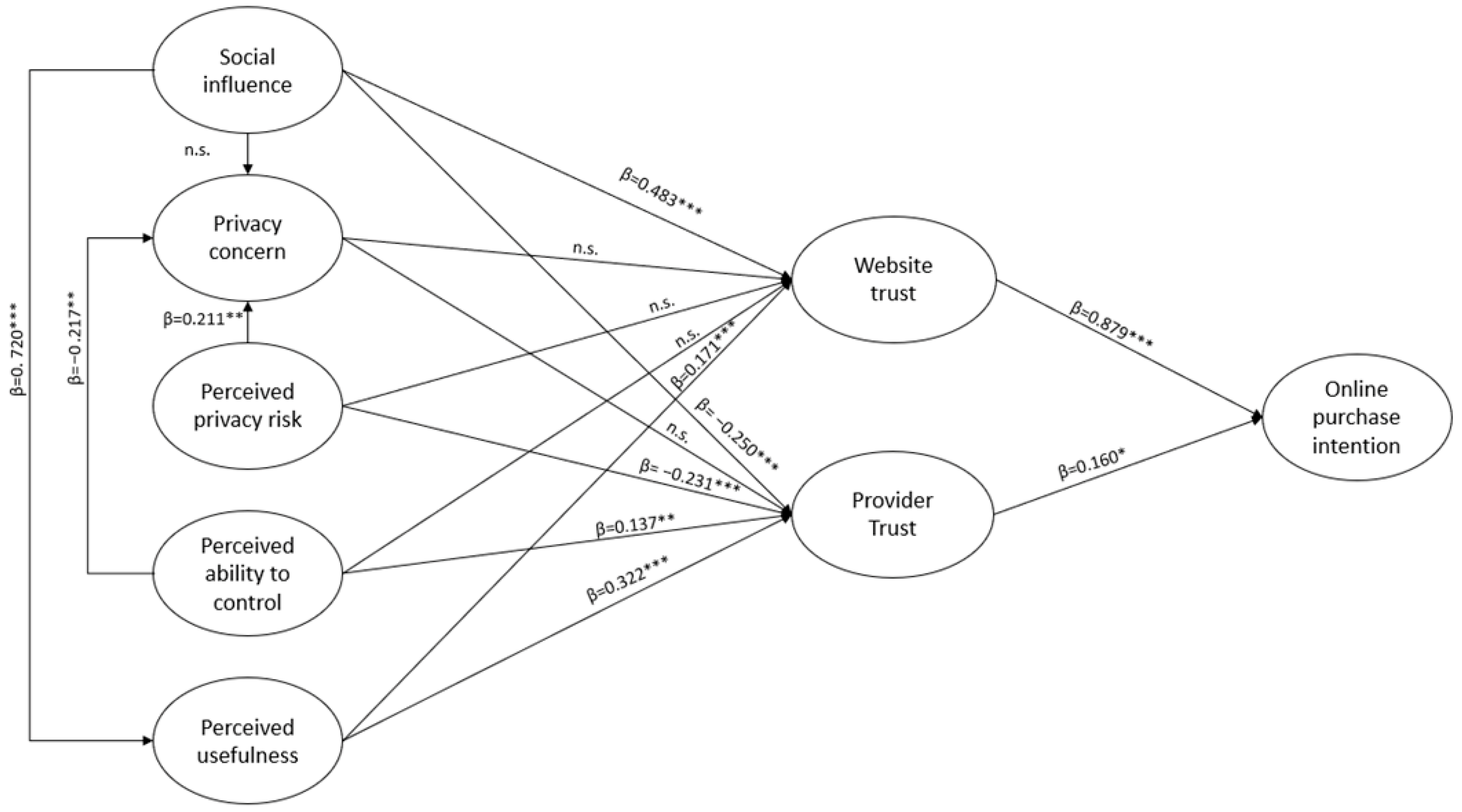
The extended structural model had an acceptable fit (χ2 = 1586.16; DF = 329; RMSEA = 0.06; GFI = 0.87; CFI = 0.94; IFN = 0.93; IFI = 0.94; TLI = 0.93). We note that the GFI is slightly below the conventional 0.90 threshold, although other fit indices indicate good fit [109]. Most structural coefficients were significant (p < 0.01). The results of the SEM analysis for the SCT are shown in Table 5 and Figure 2.
The structural model suggests that the causal model closely fits the data from the sample. Virtually all hypothetical relationships are empirically supported or partially supported at p < 0.05. Finally, the determinants privacy concern, perceived privacy risk, perceived control, social influence, perceived usefulness, trust in the provider, and trust in the website explain 46.3% of the variance in the dependent variable intention to purchase organic products.

4.3. Results of Gender Differences

A gendered research model is proposed in this study. To explore the behaviour of females and males, a gender-mediated relationship is developed using the SCT base model proposed in this study. The full sample was divided into subgroups of males (n = 438) and females (n = 378). Measurement invariance was conducted using multisample CFA to assess whether the constructs of the study had the same meaning across both groups of respondents as a function of gender [109]. To do so, a configural or equal form invariance analysis was conducted to assess whether the same pattern of factors and factor indicators emerges in a different group of respondents [110]. Invariance was measured through model fit indices. As shown in Table 6, both the combined and subgroup models exceed the model fit indices (CFI = 0.9, RMSEA = 0.08; χ2 = 5). This indicates that the measurement model exceeded the configuration invariance for all groups analysed.
A multi-group analysis was performed using SEM to assess the moderating effect of gender. Following the procedures suggested by Gaskin [111], a “fully constrained” structural path model was estimated in which all coefficients of the regression path were constrained to be identical in both groups. The comparison of goodness-of-fit statistics between this restricted model and the unrestricted model was carried out using a χ2 difference test. This test allows us to assess whether there are statistically significant differences in the estimate of a specific path coefficient between the male and female groups, using a Δχ2 value as a criterion to examine this difference. Thus, the restricted and unrestricted models indicate significant differences between them (Δχ2 = 112, gl = 34, p < 0.01). The results of the SEM analysis for gender differences are shown in Table 7 and Figure 3 and Figure 4.
Table 7 shows that some relationships are significant only for females (e.g., H14b: Provider trust → Purchase intention, β = 0.16, p < 0.05) or only for males (e.g., H12b: Privacy concern → Website trust, β = −0.087, p < 0.01). These differences suggest that the predictor variables (privacy risks, social influence, perceived ability to control, perceived usefulness, and trust) explain online purchase intention differently. In our case, these variables play a more significant role for women (56.5%) than for men (35.7%). This is consistent with a previous study [10].

5. Discussion, Implications and Conclusions

This study aimed to use an extended model of the SCT to analyse consumers’ intention to purchase organic products online, integrating variables such as privacy, perceived usefulness of tourism applications, social influence and trust in suppliers and the website. In addition, a theoretical model was proposed and developed to understand gender differences in privacy, perceived usefulness, social influence, trust and purchase intention, providing a holistic perspective of these constructs in males and females.
The results confirm that privacy concerns are a significant negative determinant of trust (H1a, H1b) [5] and that perceived privacy risk also has a negative effect on trust (H2a, H2b) [5,112]. Conversely, perceived control over information has a positive effect on trust (H3a, H3b) [5,113]. The strong positive effect of social influence on both types of trust (H4a, H4b) is consistent with findings in organic and plant-based online contexts, where recommendations and social cues significantly enhance trust and purchase intention [6,10].
Perceived usefulness is positively related to trust (H5a, H5b) [65]. As for the other effects, both dimensions of trust are positively linked to online purchase intention (H6a, H6b) [6,7,114], and trust in the supplier improves trust in the website (H7). Among the antecedents, privacy concerns decrease when perceived control increases (H8) and increase when perceived privacy risk increases (H9), while social influence does not significantly affect privacy concerns (H10); social influence positively affects perceived usefulness (H11) [49,73,115]. By contrast, H10 was not supported, as social influence did not significantly reduce privacy concerns. This suggests that, in organic e-commerce, privacy worries are primarily driven by individual risk perceptions and perceived control rather than by social approval, which is consistent with studies showing that privacy decisions often reflect personal cost–benefit evaluations even in socially rich environments. This may be because privacy concerns in e-commerce tend to be driven by individual risk perceptions rather than social approval. For example, Statista [116] reports that around 74% of online consumers are very concerned about privacy.
Multigroup analysis reveals asymmetries in significance across relationships. Mostly, the effects are significant for men but not for women; where the routes are significant in both groups, women often show stronger coefficients. For instance, privacy concern significantly undermines website trust only for males (H12b), which may reflect a more task- and security-oriented evaluation style: when men feel that their data are not sufficiently protected, they penalise the transactional platform more strongly. In contrast, perceived privacy risk and provider trust play a more salient role among females (H13c, H14b) [92,93]. This pattern is consistent with gender role theory and prior work suggesting that females place greater emphasis on relational aspects and on the credibility of human or organisational agents behind digital platforms, especially when products are credence goods such as organic products that cannot be fully verified at the point of purchase [19,97].

5.1. Theoretical Implications

This study incorporates new variables such as social influence [21,22,23] and perceived usefulness [63,65,117] which improves the explanatory power of purchase intention through SCT. Although previous studies have also expanded this model using social influence and perceived usefulness variables in relation to trust, this has never been done for e-commerce of organic products, which is one of the main contributions of the present study.
It should also be noted that the components of the SCT model (privacy concern, perceived privacy risk, perceived control, social influence and perceived usefulness) explain 46.3% of the intention to purchase organic products online. This explanatory power, which is higher than that reported in previous studies (31%) [7], distinguishes and reinforces the contribution of this study.
In terms of gender, the proposed constructs explained 35.7% of the variance in the behavioural intention of male consumers and 56.5% in female consumers. This implies that females are more willing to trust and purchase organic products online, considering the antecedent variables of the proposed model.

5.2. Social and Management Implications

This study offers numerous social and management implications that should be taken into account by companies selling organic products online. Las recomendaciones se organizan en cuatro grupos prioritarios: privacidad, confianza, diseño de plataforma y estrategias de marketing.
First, managers should replace generic notices with features that increase control when data is requested or shared, such as implementing one-click privacy presets that group together options for cookies, tracking and communication options, real-time alerts about what data is being shared, and allowing access to be revoked at any time, and providing a privacy dashboard with export/delete tools, retention periods and a permission history.
Given that concern and perceived risk can erode trust, it would be advisable to offer options that allow users to control the data shared during registration, payment and account management. For female consumers, managers could design a concise ‘privacy summary’ page that visually explains what data are collected, why they are needed, and how they can be modified, together with a one-click option to adjust all privacy settings. For male consumers, emphasising concise security badges (e.g., encryption standards and audit seals) and a ‘quick checkout’ option with pre-saved privacy preferences can help maintain a smooth, efficiency-oriented transaction experience.
It has been shown that trust in the website has a decisive influence on purchase intent, and that trust in the seller significantly reinforces it. For this reason, trust must be strengthened in both the product and communication layers. It is advisable to explicitly provide evidence of regulatory compliance, such as publishing GDPR statements and displaying accreditations (e.g., ISO/IEC 27001 and ISO/IEC 27701), as well as implementing two-factor authentication systems or the use of passkeys, together with a clear incident response policy.
It is also essential to show signs of reliability and fairness, such as transparent refund policies, delivery statistics, and verified purchase reviews. In the case of male consumers, it is recommended to highlight security badges, encryption claims, and audit frequency using concise technical language. For female consumers, it is advisable to accompany guarantees with clear summaries and microscopy geared towards control and understanding.
Trust is strengthened when users perceive clear utility and credible social signals. Therefore, the utility of the purchase should be prioritised with quick searches and filters tailored to organic products (origin, certification, cultivation method, ingredients), as well as comparison tools and explainable recommendations that indicate why an item is suggested. Integrate structured social proof, such as reviews from verified buyers, community questions and answers, and lists of creators who select assortments by need (e.g., low-waste shopping, family-friendly basics). Place these modules at the top of category and product pages. For female consumers, emphasise community endorsements and AI-developed shortlists based on personal tastes and previous shopping preferences; for male consumers, emphasise efficiency-oriented designs by measuring interaction with user-generated content, saved items, and shared items.
Marketing communications must reflect socio-cognitive relationships. For female consumer segments, the credibility of the community (ambassadors, verified reviews, creator packages) and a narrative (storytelling) of transparency that shows what data is collected, why, and how controls work should be taken into account, emphasising traceability, eco-labels, and real customer experiences with organic products. For male consumers, provide secure payments with passkeys, fast shipping SLAs, and a performance framework with concise technical guarantees. For male consumers, simplicity and page loading speed are important (e.g., ‘Buy Now’ with a saved privacy preset).
From a broader sustainability perspective, gender-tailored trust and privacy strategies can contribute to increasing the adoption of organic products, which has been associated with lower pesticide use and reduced environmental impact. By making organic e-commerce platforms more trustworthy and inclusive for both males and females, companies not only improve conversion rates but also support wider sustainability goals related to responsible consumption and climate mitigation.

5.3. Conclusions

This study fills a gap in the literature by applying an extended SCT model to organic product e-commerce, taking into account privacy, social influence, perceived usefulness of websites and gender differences between males and females in the context of organic product e-commerce. The results obtained support the appropriateness of including measures that capture aspects of privacy, social influence, usefulness and trust, with the latter standing out as a determining factor in behavioural purchase intention.
In light of the results obtained, website managers and, in particular, suppliers of organic products should take the necessary steps to attract and retain consumers and encourage them to purchase organic products. To this end, privacy aspects could be strengthened by collecting only the necessary personal information, guaranteeing user anonymity on websites and providing greater transparency on how personal data is collected, stored and used.
It is important to take into account gender differences between males and females, reinforcing and facilitating technology accessibility for females and strengthening the role of males in issues related to privacy, trust and social influence. Staff training, inclusive marketing campaigns, personalised privacy policies and greater website accessibility can help increase trust and purchase intent.
This study is limited to a single country (Spain), which is characterised by strong enforcement of EU data protection regulations and a relatively high penetration of organic products. These institutional and cultural conditions may heighten consumers’ sensitivity to privacy concerns, perceived risk and perceived control in online organic purchases, so the strength of some privacy-trust-intention relationships identified here may not be directly generalisable to countries with more relaxed data protection regimes or lower familiarity with organic products. The sample also includes only online consumers, and, in terms of measurement, the analysis focuses on comparing structural relationships and examining gender differences. In addition, the study addresses organic product e-commerce in general, without distinguishing between specific suppliers or product subcategories.
As future lines of research, we recommend conducting cross-country comparisons (e.g., Spain versus other markets) to examine how cultural and regional norms regarding privacy, organic consumption and gender shape the privacy-trust-intention links, as well as expanding the multigroup analysis to other segmentation variables such as age or income level. We also suggest incorporating additional antecedents, such as the credibility of organic certifications and personal environmental values, and, to reinforce causal inference, combining longitudinal designs with field or A/B experiments.

Author Contributions

S.N.-P. contributed to the literature review, data collection and analysis, and writing of the paper. N.L.-M. contributed to the methodology, data analysis and the framing of conclusions/implications. M.J.S.G. contributed to the literature review and revised the manuscript. All authors have read and agreed to the published version of the manuscript.

Funding

This research received no external funding.

Institutional Review Board Statement

Ethical review and approval were waived for this study by the Institution Committee due to Legal Regulations (Spain’s Organic Law 3/2018 (LOPDGDD); Law 14/2007 and Royal Decree 1090/2015; Regulation (EU) 2016/679 (Recital 26; Article 4(1))).

Informed Consent Statement

Informed consent was obtained from all subjects involved in the study.

Data Availability Statement

The data that support the findings of this study are available upon request from the corresponding author.

Conflicts of Interest

The authors declare no conflicts of interest.

References

  1. Kozik, N.; Kabaja, B.; Varese, E. Ecological Products in Online Stores—Consumer Behavior in the Light of TPB. Procedia Comput. Sci. 2024, 246, 4655–4663. [Google Scholar] [CrossRef]
  2. Lin, J.; Guo, J.; Turel, O.; Liu, S. Purchasing Organic Food with Social Commerce: An Integrated Food-Technology Consumption Values Perspective. Int. J. Inf. Manag. 2020, 51, 102033. [Google Scholar] [CrossRef]
  3. Gibson, L.A.; Dixon, E.L.; Sharif, M.A.; Rodriguez, A.C.; Cappella, J.N. Impact of Privacy Messaging on COVID-19 Exposure Notification App Downloads: Evidence from a Randomized Experiment. AJPM Focus 2023, 2, 100059. [Google Scholar] [CrossRef]
  4. Lee, C.-C.; Yuan, Z.; Kang, Y. Green Finance and Land Ecological Security: A Potential Mechanism for Sustainable Development. Econ. Anal. Policy 2024, 84, 1222–1241. [Google Scholar] [CrossRef]
  5. Afolabi, O.O.; Ozturen, A.; Ilkan, M. Effects of Privacy Concern, Risk, and Information Control in a Smart Tourism Destination. Econ. Res.-Ekon. Istraživanja 2021, 34, 3119–3138. [Google Scholar] [CrossRef]
  6. Kamboj, S.; Matharu, M.; Gupta, M. Examining Consumer Purchase Intention towards Organic Food: An Empirical Study. Clean. Responsible Consum. 2023, 9, 100121. [Google Scholar] [CrossRef]
  7. Fu, S.; Hu, X.; Zhang, C.; Li, Z. A Study on the Influence of Production and Environmental Information Transparency on Online Consumers’ Purchase Intention of Green Agricultural Products. Br. Food J. 2025, 127, 1461–1479. [Google Scholar] [CrossRef]
  8. Akter, T.; Uddin, S.; Rahman, R.; Uddin, S.; Islam, R.; Faisal-E-Alam; Rahman, M. The Moderating Effect of System Quality on the Relationship between Customer Satisfaction and Purchase Intention: PLS-SEM & fsQCA Approaches. J. Open Innov. Technol. Mark. Complex. 2024, 10, 100381. [Google Scholar] [CrossRef]
  9. Pillai, S.G.; Kim, W.G.; Haldorai, K.; Kim, H.-S. Online Food Delivery Services and Consumers’ Purchase Intention: Integration of Theory of Planned Behavior, Theory of Perceived Risk, and the Elaboration Likelihood Model. Int. J. Hosp. Manag. 2022, 105, 103275. [Google Scholar] [CrossRef]
  10. Teangsompong, T.; Sawangproh, W. Understanding Online Purchase Intention of Plant-Based Foods: Exploring Causal Factors and Moderating Role of Self-Efficacy within the SOR Theory. Heliyon 2024, 10, e30785. [Google Scholar] [CrossRef]
  11. He, C.; Hao, H.; Su, Y.; Yang, J. A Study on Factors Influencing Farmers’ Adoption of E-Commerce for Agricultural Products: A Case Study of Wuchang City. Sustainability 2024, 16, 9496. [Google Scholar] [CrossRef]
  12. Lin, X.; Wang, X. Examining Gender Differences in People’s Information-Sharing Decisions on Social Networking Sites. Int. J. Inf. Manag. 2020, 50, 45–56. [Google Scholar] [CrossRef]
  13. Trauth, E.M. The Role of Theory in Gender and Information Systems Research. Inf. Organ. 2013, 23, 277–293. [Google Scholar] [CrossRef]
  14. Mutambik, I.; Lee, J.; Almuqrin, A.; Zhang, J.Z.; Baihan, M.; Alkhanifer, A. Privacy Concerns in Social Commerce: The Impact of Gender. Sustainability 2023, 15, 12771. [Google Scholar] [CrossRef]
  15. Gundala, R.R.; Nawaz, N.; Harindranath, R.M.; Boobalan, K.; Gajenderan, V.K. Does Gender Moderate the Purchase Intention of Organic Foods? Theory of Reasoned Action. Heliyon 2022, 8, e10478. [Google Scholar] [CrossRef]
  16. Fatha, L.; Ayoubi, R. A Revisit to the Role of Gender, Age, Subjective and Objective Knowledge in Consumers’ Attitudes towards Organic Food. J. Strateg. Mark. 2023, 31, 499–515. [Google Scholar] [CrossRef]
  17. Eagly, A.H. Sex Differences in Social Behavior: A Social-Role Interpretation; Psychology Press: New York, NY, USA, 2013; ISBN 978-0-203-78190-6. [Google Scholar]
  18. Hsu, C.-L.; Lin, J.C.-C. Effect of Perceived Value and Social Influences on Mobile App Stickiness and In-App Purchase Intention. Technol. Forecast. Soc. Change 2016, 108, 42–53. [Google Scholar] [CrossRef]
  19. Huang, Z.; Mou, J. Gender Differences in User Perception of Usability and Performance of Online Travel Agency Websites. Technol. Soc. 2021, 66, 101671. [Google Scholar] [CrossRef]
  20. Asadullah, M.A.; Ul Haq, M.Z.; Wahba, K.; Hashmi, S.; Kim, H.; Hwang, J. Gender Differences and Employee Performance: Evidence from the Restaurant Industry. J. Hosp. Tour. Manag. 2021, 48, 248–255. [Google Scholar] [CrossRef]
  21. Chang, S.E.; Liu, A.Y.; Shen, W.C. User Trust in Social Networking Services: A Comparison of Facebook and LinkedIn. Comput. Hum. Behav. 2017, 69, 207–217. [Google Scholar] [CrossRef]
  22. Wu, D.; Gu, H.; Gu, S.; You, H. Individual Motivation and Social Influence: A Study of Telemedicine Adoption in China Based on Social Cognitive Theory. Health Policy Technol. 2021, 10, 100525. [Google Scholar] [CrossRef]
  23. Zhang, T.; Tao, D.; Qu, X.; Zhang, X.; Zeng, J.; Zhu, H.; Zhu, H. Automated Vehicle Acceptance in China: Social Influence and Initial Trust Are Key Determinants. Transp. Res. Part C Emerg. Technol. 2020, 112, 220–233. [Google Scholar] [CrossRef]
  24. Azizan, A.; Awal, A.; Zain, W.Z.W.M.; Hairoman, N.; Endrini, S.; Hassan, F. Organic Food Research: Key Contributors, Research Hotspots, and Emerging Trends. Appl. Food Res. 2025, 5, 101109. [Google Scholar] [CrossRef]
  25. Hossain, M.S.; Islam, T.; Babu, A.; Moon, M.; Mim, M.; Alam, M.T.U.; Bhattacharjee, A.; Sultana, M.S.; Akter, M.M. The Influence of Celebrity Credibility, Attractiveness, and Social Media Influence on Trustworthiness, Perceived Quality, and Purchase Intention for Natural Beauty Care Products. Clean. Responsible Consum. 2025, 17, 100277. [Google Scholar] [CrossRef]
  26. Magnusson, M.K.; Arvola, A.; Koivisto Hursti, U.; Åberg, L.; Sjödén, P. Attitudes towards Organic Foods among Swedish Consumers. Br. Food J. 2001, 103, 209–227. [Google Scholar] [CrossRef]
  27. Rimal, A.P.; Moon, W.; Balasubramanian, S. Agro-biotechnology and Organic Food Purchase in the United Kingdom. Br. Food J. 2005, 107, 84–97. [Google Scholar] [CrossRef]
  28. Bandura, A. Social Foundations of Thought and Action: A Social Cognitive Theory. Behav. Change 1988, 5, 37–38. [Google Scholar] [CrossRef]
  29. Bandura, A.; Walters, R.H. Social Learning Theory; Prentice Hall: Englewood Cliffs, NJ, USA, 1977; Volume 1. [Google Scholar]
  30. Hmieleski, K.M.; Baron, R.A. Entrepreneurs’ Optimism and New Venture Performance: A Social Cognitive Perspective. Acad. Manag. J. 2009, 52, 473–488. [Google Scholar] [CrossRef]
  31. Bandura, A. Social Cognitive Theory: An Agentic Perspective. Annu. Rev. Psychol. 2001, 52, 1–26. [Google Scholar] [CrossRef]
  32. Wang, S.; Hung, K.; Huang, W.-J. Motivations for Entrepreneurship in the Tourism and Hospitality Sector: A Social Cognitive Theory Perspective. Int. J. Hosp. Manag. 2019, 78, 78–88. [Google Scholar] [CrossRef]
  33. Bandura, A. Human Agency in Social Cognitive Theory. Am. Psychol. 1989, 44, 1175–1184. [Google Scholar] [CrossRef]
  34. Barnett, E.; Casper, M. A Definition of “Social Environment”. Am. J. Public Health 2001, 91, 465–470. [Google Scholar]
  35. Boateng, H.; Adam, D.R.; Okoe, A.F.; Anning-Dorson, T. Assessing the Determinants of Internet Banking Adoption Intentions: A Social Cognitive Theory Perspective. Comput. Hum. Behav. 2016, 65, 468–478. [Google Scholar] [CrossRef]
  36. Almogren, A.S.; Aljammaz, N.A. The Integrated Social Cognitive Theory with the TAM Model: The Impact of M-Learning in King Saud University Art Education. Front. Psychol. 2022, 13, 1050532. [Google Scholar] [CrossRef] [PubMed]
  37. Ratten, V. A Cross-Cultural Comparison of Online Behavioural Advertising Knowledge, Online Privacy Concerns and Social Networking Using the Technology Acceptance Model and Social Cognitive Theory. J. Sci. Technol. Policy Manag. 2015, 6, 25–36. [Google Scholar] [CrossRef]
  38. Cheah, J.-H.; Lim, X.-J.; Ting, H.; Liu, Y.; Quach, S. Are Privacy Concerns Still Relevant? Revisiting Consumer Behaviour in Omnichannel Retailing. J. Retail. Consum. Serv. 2022, 65, 102242. [Google Scholar] [CrossRef]
  39. Kitsios, F.; Mitsopoulou, E.; Moustaka, E.; Kamariotou, M. User-Generated Content Behavior and Digital Tourism Services: A SEM-Neural Network Model for Information Trust in Social Networking Sites. Int. J. Inf. Manag. Data Insights 2022, 2, 100056. [Google Scholar] [CrossRef]
  40. Zhang, J.; Luximon, Y.; Li, Q. Seeking Medical Advice in Mobile Applications: How Social Cue Design and Privacy Concerns Influence Trust and Behavioral Intention in Impersonal Patient–Physician Interactions. Comput. Hum. Behav. 2022, 130, 107178. [Google Scholar] [CrossRef]
  41. Choi, H.; Park, J.; Jung, Y. The Role of Privacy Fatigue in Online Privacy Behavior. Comput. Hum. Behav. 2018, 81, 42–51. [Google Scholar] [CrossRef]
  42. Zhou, T.; Li, H. Understanding Mobile SNS Continuance Usage in China from the Perspectives of Social Influence and Privacy Concern. Comput. Hum. Behav. 2014, 37, 283–289. [Google Scholar] [CrossRef]
  43. Kim, D.J.; Ferrin, D.L.; Rao, H.R. A Trust-Based Consumer Decision-Making Model in Electronic Commerce: The Role of Trust, Perceived Risk, and Their Antecedents. Decis. Support Syst. 2008, 44, 544–564. [Google Scholar] [CrossRef]
  44. Smith, H.J.; Dinev, T.; Xu, H. Information Privacy Research: An Interdisciplinary Review. MIS Q. 2011, 35, 989–1015. [Google Scholar] [CrossRef]
  45. Law, R.; Chan, I.C.C.; Wang, L. A Comprehensive Review of Mobile Technology Use in Hospitality and Tourism. J. Hosp. Mark. Manag. 2018, 27, 626–648. [Google Scholar] [CrossRef]
  46. Tsai, J.Y.; Egelman, S.; Cranor, L.; Acquisti, A. The Effect of Online Privacy Information on Purchasing Behavior: An Experimental Study. Inf. Syst. Res. 2011, 22, 254–268. [Google Scholar] [CrossRef]
  47. Bugshan, H.; Attar, R.W. Social Commerce Information Sharing and Their Impact on Consumers. Technol. Forecast. Soc. Change 2020, 153, 119875. [Google Scholar] [CrossRef]
  48. Lim, N. Consumers’ Perceived Risk: Sources versus Consequences. Electron. Commer. Res. Appl. 2003, 2, 216–228. [Google Scholar] [CrossRef]
  49. Pal, D.; Roy, P.; Arpnikanondt, C.; Thapliyal, H. The Effect of Trust and Its Antecedents towards Determining Users’ Behavioral Intention with Voice-Based Consumer Electronic Devices. Heliyon 2022, 8, e09271. [Google Scholar] [CrossRef]
  50. Taylor, D.G.; Davis, D.F.; Jillapalli, R. Privacy Concern and Online Personalization: The Moderating Effects of Information Control and Compensation. Electron. Commer. Res. 2009, 9, 203–223. [Google Scholar] [CrossRef]
  51. Petronio, S. Communication Privacy Management Theory: What Do We Know About Family Privacy Regulation? J. Fam. Theory Rev. 2010, 2, 175–196. [Google Scholar] [CrossRef]
  52. Mosteller, J.; Poddar, A. To Share and Protect: Using Regulatory Focus Theory to Examine the Privacy Paradox of Consumers’ Social Media Engagement and Online Privacy Protection Behaviors. J. Interact. Mark. 2017, 39, 27–38. [Google Scholar] [CrossRef]
  53. Fishbein, M.; Ajzen, I. Belief, Attitude, Intention, and Behavior: An Introduction to Theory and Research. Philos. Rhetor. 1977, 10. [Google Scholar] [CrossRef]
  54. Conner, M.; Armitage, C.J. Extending the Theory of Planned Behavior: A Review and Avenues for Further Research. J. Appl. Soc. Psychol. 1998, 28, 1429–1464. [Google Scholar] [CrossRef]
  55. Elek, E.; Miller-Day, M.; Hecht, M.L. Influences of Personal, Injunctive, and Descriptive Norms on Early Adolescent Substance Use. J. Drug Issues 2006, 36, 147–172. [Google Scholar] [CrossRef]
  56. Benleulmi, A.Z.; Ramdani, B. Behavioural Intention to Use Fully Autonomous Vehicles: Instrumental, Symbolic, and Affective Motives. Transp. Res. Part F Traffic Psychol. Behav. 2022, 86, 226–237. [Google Scholar] [CrossRef]
  57. Curtale, R.; Liao, F.; Rebalski, E. Transitional Behavioral Intention to Use Autonomous Electric Car-Sharing Services: Evidence from Four European Countries. Transp. Res. Part C Emerg. Technol. 2022, 135, 103516. [Google Scholar] [CrossRef]
  58. Po, R.-W.; Lin, F.-R.; Chuang, B.-K.; Shaw, M.J. Exploring Trust-Based Service Value Chain Framework in Tele-Healthcare Services. In Proceedings of the 2013 46th Hawaii International Conference on System Sciences, Wailea, HI, USA, 7–10 January 2013; pp. 1327–1336. [Google Scholar]
  59. Venkatesh, V.; Bala, H. Technology Acceptance Model 3 and a Research Agenda on Interventions. Decis. Sci. 2008, 39, 273–315. [Google Scholar] [CrossRef]
  60. Li, X.; Hess, T.J.; Valacich, J.S. Why Do We Trust New Technology? A Study of Initial Trust Formation with Organizational Information Systems. J. Strateg. Inf. Syst. 2008, 17, 39–71. [Google Scholar] [CrossRef]
  61. Davis, F.D. Perceived Usefulness, Perceived Ease of Use, and User Acceptance of Information Technology. MIS Q. 1989, 13, 319–340. [Google Scholar] [CrossRef]
  62. Pavlou, P.A. Institution-Based Trust in Interorganizational Exchange Relationships: The Role of Online B2B Marketplaces on Trust Formation. J. Strateg. Inf. Syst. 2002, 11, 215–243. [Google Scholar] [CrossRef]
  63. Lee, T.; Lee, B.-K.; Lee-Geiller, S. The Effects of Information Literacy on Trust in Government Websites: Evidence from an Online Experiment. Int. J. Inf. Manag. 2020, 52, 102098. [Google Scholar] [CrossRef]
  64. Zhang, T.; Tao, D.; Qu, X.; Zhang, X.; Lin, R.; Zhang, W. The Roles of Initial Trust and Perceived Risk in Public’s Acceptance of Automated Vehicles. Transp. Res. Part C Emerg. Technol. 2019, 98, 207–220. [Google Scholar] [CrossRef]
  65. Liu, K.; Tao, D. The Roles of Trust, Personalization, Loss of Privacy, and Anthropomorphism in Public Acceptance of Smart Healthcare Services. Comput. Hum. Behav. 2022, 127, 107026. [Google Scholar] [CrossRef]
  66. Rousseau, D.M.; Sitkin, S.B.; Burt, R.S.; Camerer, C. Not So Different After All: A Cross-Discipline View of Trust. Acad. Manag. Rev. 1998, 23, 393–404. [Google Scholar] [CrossRef]
  67. Hausman, A. Variations in Relationship Strength and Its Impact on Performance and Satisfaction in Business Relationships. J. Bus. Ind. Mark. 2001, 16, 600–616. [Google Scholar] [CrossRef]
  68. Cong, L.C. Perceived Risk and Destination Knowledge in the Satisfaction-Loyalty Intention Relationship: An Empirical Study of European Tourists in Vietnam. J. Outdoor Recreat. Tour. 2021, 33, 100343. [Google Scholar] [CrossRef]
  69. Jin, N.; Line, N.D.; Merkebu, J. The Impact of Brand Prestige on Trust, Perceived Risk, Satisfaction, and Loyalty in Upscale Restaurants. J. Hosp. Mark. Manag. 2016, 25, 523–546. [Google Scholar] [CrossRef]
  70. Yoo, C.W.; Goo, J.; Huang, C.D.; Nam, K.; Woo, M. Improving Travel Decision Support Satisfaction with Smart Tourism Technologies: A Framework of Tourist Elaboration Likelihood and Self-Efficacy. Technol. Forecast. Soc. Change 2017, 123, 330–341. [Google Scholar] [CrossRef]
  71. Abubakar, A.M.; Ilkan, M.; Meshall Al-Tal, R.; Eluwole, K.K. eWOM, Revisit Intention, Destination Trust and Gender. J. Hosp. Tour. Manag. 2017, 31, 220–227. [Google Scholar] [CrossRef]
  72. Dinev, T.; Hart, P. Internet Privacy Concerns and Their Antecedents—Measurement Validity and a Regression Model. Behav. Inf. Technol. 2004, 23, 413–422. [Google Scholar] [CrossRef]
  73. Mutimukwe, C.; Kolkowska, E.; Grönlund, Å. Information Privacy in E-Service: Effect of Organizational Privacy Assurances on Individual Privacy Concerns, Perceptions, Trust and Self-Disclosure Behavior. Gov. Inf. Q. 2020, 37, 101413. [Google Scholar] [CrossRef]
  74. Xu, H.; Teo, H.-H.; Tan, B.C.Y.; Agarwal, R. Research Note—Effects of Individual Self-Protection, Industry Self-Regulation, and Government Regulation on Privacy Concerns: A Study of Location-Based Services. Inf. Syst. Res. 2012, 23, 1342–1363. [Google Scholar] [CrossRef]
  75. Bouwman, H.; López–Nicolás, C.; Molina–Castillo, F.; Hattum, P.V. Consumer Lifestyles: Alternative Adoption Patterns for Advanced Mobile Services. Int. J. Mob. Commun. 2012, 10, 169–189. [Google Scholar] [CrossRef]
  76. Laufer, R.S.; Wolfe, M. Privacy as a Concept and a Social Issue: A Multidimensional Developmental Theory. J. Soc. Issues 1977, 33, 22–42. [Google Scholar] [CrossRef]
  77. Chismar, W.G.; Wiley-Patton, S. Test of the Technology Acceptance Model for the Internet in Pediatrics. Proc. AMIA Symp. 2002, 155–159. Available online: https://pubmed.ncbi.nlm.nih.gov/12463806/ (accessed on 27 October 2025).
  78. Akman, I.; Mishra, A. Gender, Age and Income Differences in Internet Usage among Employees in Organizations. Comput. Hum. Behav. 2010, 26, 482–490. [Google Scholar] [CrossRef]
  79. Sun, C.; Yu, C. Study on Enhancing Consumers’ Purchase Intention in E-Commerce Agricultural Products. Br. Food J. 2025, 127, 2015–2034. [Google Scholar] [CrossRef]
  80. Sohaib, O.; Kang, K.; Nurunnabi, M. Gender-Based iTrust in E-Commerce: The Moderating Role of Cognitive Innovativeness. Sustainability 2019, 11, 175. [Google Scholar] [CrossRef]
  81. Kovacheva, A.; Nikolova, H.; Lamberton, C. Will He Buy a Surprise? Gender Differences in the Purchase of Surprise Offerings. J. Retail. 2022, 98, 667–684. [Google Scholar] [CrossRef]
  82. Singh, Y.J. Is Smart Mobility Also Gender-Smart? J. Gend. Stud. 2020, 29, 832–846. [Google Scholar] [CrossRef]
  83. Fernández-Guadaño, J.; Martín-López, S. Gender Differences in Social Entrepreneurship: Evidence from Spain. Women’s Stud. Int. Forum 2022, 96, 102663. [Google Scholar] [CrossRef]
  84. Zhao, X.; Ju, S.; Wang, W.; Su, H.; Wang, L. Intergenerational and Gender Differences in Satisfaction of Farmers with Rural Public Space: Insights from Traditional Village in Northwest China. Appl. Geogr. 2022, 146, 102770. [Google Scholar] [CrossRef]
  85. Asteria, D.; Suyanti, E.; Utari, D.; Wisnu, D. Model of Environmental Communication with Gender Perspective in Resolving Environmental Conflict in Urban Area (Study on the Role of Women’s Activist in Sustainable Environmental Conflict Management). Procedia Environ. Sci. 2014, 20, 553–562. [Google Scholar] [CrossRef][Green Version]
  86. Nissen, A.; Krampe, C. Why He Buys It and She Doesn’t—Exploring Self-Reported and Neural Gender Differences in the Perception of eCommerce Websites. Comput. Hum. Behav. 2021, 121, 106809. [Google Scholar] [CrossRef]
  87. Li, X.; Wang, Q.; Yao, X.; Yan, X.; Li, R. How Do Influencers’ Impression Management Tactics Affect Purchase Intention in Live Commerce?—Trust Transfer and Gender Differences. Inf. Manag. 2025, 62, 104094. [Google Scholar] [CrossRef]
  88. Qian, Z.; Li, J.; Zhang, Y.; Liu, Y.; Wang, Q. Understanding Gender Differences in Online Protective Products Purchases through an Impression Management Perspective: Evidence from a Natural Experiment. Inf. Process. Manag. 2025, 62, 104181. [Google Scholar] [CrossRef]
  89. Master, A.; Cheryan, S.; Meltzoff, A.N. Computing Whether She Belongs: Stereotypes Undermine Girls’ Interest and Sense of Belonging in Computer Science. J. Educ. Psychol. 2016, 108, 424–437. [Google Scholar] [CrossRef]
  90. Karatepe, O.M. Service Quality, Customer Satisfaction and Loyalty: The Moderating Role of Gender. J. Bus. Econ. Manag. 2011, 12, 278–300. [Google Scholar] [CrossRef]
  91. Venkatesh, V.; Morris, M.G. Why Don’t Men Ever Stop to Ask for Directions? Gender, Social Influence, and Their Role in Technology Acceptance and Usage Behavior. MIS Q. 2000, 24, 115–139. [Google Scholar] [CrossRef]
  92. Sanchez-Franco, M.J.; Ramos, A.F.V.; Velicia, F.A.M. The Moderating Effect of Gender on Relationship Quality and Loyalty toward Internet Service Providers. Inf. Manag. 2009, 46, 196–202. [Google Scholar] [CrossRef]
  93. Cyr, D.; Bonanni, C. Gender and Website Design in E-Business. Int. J. Electron. Bus. 2005, 3, 565–582. [Google Scholar] [CrossRef]
  94. Whitley, B.E. Gender Differences in Computer-Related Attitudes and Behavior: A Meta-Analysis. Comput. Hum. Behav. 1997, 13, 1–22. [Google Scholar] [CrossRef]
  95. Kim, D.-Y.; Lehto, X.Y.; Morrison, A.M. Gender Differences in Online Travel Information Search: Implications for Marketing Communications on the Internet. Tour. Manag. 2007, 28, 423–433. [Google Scholar] [CrossRef]
  96. Maddux, W.W.; Brewer, M.B. Gender Differences in the Relational and Collective Bases for Trust. Group Process. Intergroup Relat. 2005, 8, 159–171. [Google Scholar] [CrossRef]
  97. Ladhari, R.; Leclerc, A. Building Loyalty with Online Financial Services Customers: Is There a Gender Difference? J. Retail. Consum. Serv. 2013, 20, 560–569. [Google Scholar] [CrossRef]
  98. Du, J.; Pan, W. Gender Differences in Reasoning Energy-Saving Behaviors of University Students. Energy Build. 2022, 275, 112458. [Google Scholar] [CrossRef]
  99. Kim, M.J.; Hall, C.M.; Kwon, O. Space Tourism: Do Age and Gender Make a Difference in Risk Perception? J. Hosp. Tour. Manag. 2023, 57, 13–17. [Google Scholar] [CrossRef]
  100. Hong, S.-J.; Tam, K.Y. Understanding the Adoption of Multipurpose Information Appliances: The Case of Mobile Data Services. Inf. Syst. Res. 2006, 17, 162–179. [Google Scholar] [CrossRef]
  101. Huang, C.D.; Goo, J.; Nam, K.; Yoo, C.W. Smart Tourism Technologies in Travel Planning: The Role of Exploration and Exploitation. Inf. Manag. 2017, 54, 757–770. [Google Scholar] [CrossRef]
  102. Jattamart, A.; Leelasantitham, A. Perspectives to Social Media Usage of Depressed Patients and Caregivers Affecting to Change the Health Behavior of Patients in Terms of Information and Perceived Privacy Risks. Heliyon 2020, 6, e04244. [Google Scholar] [CrossRef] [PubMed]
  103. Gao, B.W.; Jiang, J.; Tang, Y. The Effect of Blended Learning Platform and Engagement on Students’ Satisfaction—the Case from the Tourism Management Teaching. J. Hosp. Leis. Sport Tour. Educ. 2020, 27, 100272. [Google Scholar] [CrossRef]
  104. Su, L.; Lian, Q.; Huang, Y. How Do Tourists’ Attribution of Destination Social Responsibility Motives Impact Trust and Intention to Visit? The Moderating Role of Destination Reputation. Tour. Manag. 2020, 77, 103970. [Google Scholar] [CrossRef]
  105. Jeng, C.-R. The Role of Trust in Explaining Tourists’ Behavioral Intention to Use E-Booking Services in Taiwan. J. China Tour. Res. 2019, 15, 478–489. [Google Scholar] [CrossRef]
  106. Anderson, J.C.; Gerbing, D.W. Structural Equation Modeling in Practice: A Review and Recommended Two-Step Approach. Psychol. Bull. 1988, 103, 411–423. [Google Scholar] [CrossRef]
  107. Fuller, C.M.; Simmering, M.J.; Atinc, G.; Atinc, Y.; Babin, B.J. Common Methods Variance Detection in Business Research. J. Bus. Res. 2016, 69, 3192–3198. [Google Scholar] [CrossRef]
  108. Podsakoff, P.M.; MacKenzie, S.B.; Podsakoff, N.P. Sources of Method Bias in Social Science Research and Recommendations on How to Control It. Annu. Rev. Psychol. 2012, 63, 539–569. [Google Scholar] [CrossRef] [PubMed]
  109. Byrne, B.M. Structural Equation Modeling With AMOS: Basic Concepts, Applications, and Programming, 3rd ed.; Routledge: New York, NY, USA, 2016; ISBN 978-1-315-75742-1. [Google Scholar]
  110. Vandenberg, R.J.; Lance, C.E. A Review and Synthesis of the Measurement Invariance Literature: Suggestions, Practices, and Recommendations for Organizational Research. Organ. Res. Methods 2000, 3, 4–70. [Google Scholar] [CrossRef]
  111. Gaskin, J.E. Name of Tab; Stats Tools Package; Lumivero: New York, NY, USA, 2016. [Google Scholar]
  112. Chi, O.H.; Jia, S.; Li, Y.; Gursoy, D. Developing a Formative Scale to Measure Consumers’ Trust toward Interaction with Artificially Intelligent (AI) Social Robots in Service Delivery. Comput. Hum. Behav. 2021, 118, 106700. [Google Scholar] [CrossRef]
  113. Hajli, N.; Lin, X. Exploring the Security of Information Sharing on Social Networking Sites: The Role of Perceived Control of Information. J. Bus. Ethics 2016, 133, 111–123. [Google Scholar] [CrossRef]
  114. An, G.K.; Ngo, T.T.A. AI-Powered Personalized Advertising and Purchase Intention in Vietnam’s Digital Landscape: The Role of Trust, Relevance, and Usefulness. J. Open Innov. Technol. Mark. Complex. 2025, 11, 100580. [Google Scholar] [CrossRef]
  115. Steininger, K.; Stiglbauer, B. EHR Acceptance among Austrian Resident Doctors. Health Policy Technol. 2015, 4, 121–130. [Google Scholar] [CrossRef]
  116. Statista Accepting Online Risks for Convenience 2023. Available online: https://www.statista.com/statistics/1023952/global-privacy-risks-accept-convenience-convenience/ (accessed on 27 October 2025).
  117. Singh, N.; Sinha, N. How Perceived Trust Mediates Merchant’s Intention to Use a Mobile Wallet Technology. J. Retail. Consum. Serv. 2020, 52, 101894. [Google Scholar] [CrossRef]
Figure 1. Conceptual model of the extended version of SCT. Source: Prepared by the author.
Figure 1. Conceptual model of the extended version of SCT. Source: Prepared by the author.
Sustainability 17 10489 g001
Figure 2. Main model results. Note: *: p < 0.100; **: p < 0.05; ***: p < 0.001 n.s: no significative.
Figure 2. Main model results. Note: *: p < 0.100; **: p < 0.05; ***: p < 0.001 n.s: no significative.
Sustainability 17 10489 g002
Figure 3. Female consumers’ results. Note: *: p < 0.100; **: p < 0.05; ***: p < 0.001. n.s: no significative.
Figure 3. Female consumers’ results. Note: *: p < 0.100; **: p < 0.05; ***: p < 0.001. n.s: no significative.
Sustainability 17 10489 g003
Figure 4. Male consumers’ results. Note: *: p < 0.100; **: p < 0.05; ***: p < 0.001; n.s: no significative.
Figure 4. Male consumers’ results. Note: *: p < 0.100; **: p < 0.05; ***: p < 0.001; n.s: no significative.
Sustainability 17 10489 g004
Table 1. Technical and Sociodemographic Data.
Table 1. Technical and Sociodemographic Data.
Technical Data
Collection periodAugust and November 2024
Number of respondents850 online interviews
Number of valid interviews821, with a margin of error of 3.42% (confidence interval = 95%).
LocationPeople who consume organic products
Sociodemographic
Gender53.6% male and 46.4% female
Ageaverage age of 33 years
Education39.4% being university graduates, 18.3% holding a vocational qualification, 12.4% having secondary-level education, and 12.3% being high school graduates
Travel companioncouple (37.0%), with family (29.8%), friends (26.7%), alone (6.5%).
Monthly income€1000 and €3000 (55.3%), less than €1000 (43.5%), over €3000 (1.3%).
Table 2. Reliability and Confirmatory Factor Analysis for the expanded SCT model.
Table 2. Reliability and Confirmatory Factor Analysis for the expanded SCT model.
Scales aMeanSD bβCRAV
Social influence (α = 0.94) c 0.940.85
(SI01) People who are important to me think I must buy organic products6.061.120.91
(SI02) People who are important to me want me to buy organic products6.231.130.93
(SI03) People whose opinions I value would like me to buy organic products6.181.180.92
Privacy concern (α = 0.90) c 0.920.80
(PC01) I worry that too much personal information is collected when I use online shopping websites2.371.370.85
(PC02) I am unsure about how my privacy is protected when I use online shopping websites2.331.500.94
(PC03) I worry about confidentiality policies when I use online shopping websites2.281.400.88
Perceived privacy risk (α = 0.81) c 0.820.77
(PP01) I pay attention to the sharing of personal information (name, email, telephone number, photograph, current city, sexual orientation)1.901.150.74
(PP02) I recognize that sharing personal information is a risk1.631.300.73
(PP03) Privacy risks play an intrinsic role in my decision1.931.170.84
Perceived ability to control (α = 0.93) c 0.920.87
(PA01) Online shopping websites explain why my personal information is collected at any time5.751.310.91
(PA02) Online shopping websites describe how my personal information is collected and used5.811.290.92
(PA03) I am aware of what personal information online shopping websites collect about me5.961.380.81
(PA04) Online shopping websites give me the option to accept or refuse to share my personal information prior to using it.5.901.330.85
Perceived usefulness (α = 0.94) c 0.940.88
(PU01) The use of online shopping websites would improve my buy experience6.141.020.82
(PU02) I have found online shopping websites useful6.251.080.88
(PU03) Using online shopping websites helps me make the most6.261.070.93
(PU04) Using online shopping websites makes my experience easier6.221.050.90
Website trust (α = 0.92) 0.860.67
(DT01) The online shopping websites meets my expectations6.180.920.72
(DT02) I think the online shopping websites does all it can to meet my needs6.211.120.83
(DT03) I think online shopping websites provides efficient, high-quality services6.231.050.88
Provider trust (α = 0.94) c 0.940.91
(PT01) The organic product provider websites fulfill the contracted service6.191.010.90
(PT02) The organic product provider websites are trustworthy6.221.000.94
(PT03) The organic product provider websites take interests into account6.191.020.90
Online purchase intention (α = 0.84) c 0.800.76
(PI01) I am willing to buy organic food while shopping.5.981.160.66
(PI02) I will make an effort to buy organic food in the near future.6.021.110.89
(PI03) I intend to buy organic products because they are more environmentally friendly5.361.540.70
a The items listed in this table have been summarised for ease of presentation and comprehension. b SD: standard deviation; c α: Cronbachs alpha β: standard regression weight; α reliability (Cronbach’s alpha); CR: composite reliability; AV: average variance. The scales used have been adapted from the literature. The following references describe the main concepts in our study and the most significant aspects: social influence [100]; privacy concern [101]; perceived privacy risk [102]; perceived ability to control [5]; perceived usefulness [103]; website trust [5,104]; provider trust [5,105]; and online purchase intention [6].
Table 3. Interconstruct correlations a.
Table 3. Interconstruct correlations a.
(1)(2)(3)(4)(5)(6)(7)(8)
Website trust (1)0.82
Provider trust (2)0.820.91
Social influence (3)0.760.680.92
Perceived usefulness (4)0.660.650.630.88
Privacy concern (5)−0.21−0.27−0.19−0.320.89
Perceived privacy risk (6)−0.56−0.56−0.55−0.590.290.77
Perceived ability to control (7)0.460.460.500.58−0.28−0.620.87
Online purchase intention (8)0.640.640.660.50−0.01−0.430.340.76
a In bold is the average variance extracted.
Table 4. HTMT Analysis.
Table 4. HTMT Analysis.
(1)(2)(3)(4)(5)(6)(7)(8)
Website trust (1)
Provider trust (2)0.76
Social influence (3)0.760.66
Perceived usefulness (4)0.700.690.67
Privacy concern (5)0.220.260.190.30
Perceived privacy risk (6)0.590.610.560.600.28
Perceived ability to control (7)0.490.560.530.550.290.55
Online purchase intention (8)0.600.520.670.520.000.410.36
Table 5. SEM Results for SCT.
Table 5. SEM Results for SCT.
HypothesesRelationshipβtpResult
H1aPrivacy concern ➜ Website trust−0.44−2.302**supported
H1bPrivacy concern ➜ Provider trust−0.05−2.203**supported
H2aPerceived privacy risk ➜ Website trust−0.081−2.863**supported
H2bPerceived privacy risk ➜ Provider trust−0.160−3.990***supported
H3aPerceived ability to control ➜ Website trust0.0471.845*supported
H3bPerceived ability to control ➜ Provider trust0.092.552**supported
H4aSocial influence ➜ Website trust0.3189.769***supported
H4bSocial influence ➜ Provider trust0.3748.986***supported
H5aPerceived usefulness ➜ Website trust0.1274.626***supported
H5bPerceived usefulness ➜ Provider trust0.2616.879***supported
H6aWebsite trust ➜ Online purchase intention0.9369.949***supported
H6bProvider trust ➜ Online purchase intention0.3103.850***supported
H7Provider trust ➜ Website trust0.57215.915***supported
H8Perceived privacy risk ➜ Privacy concern0.1572.905**supported
H9Perceived ability to control ➜ Privacy concern−0.172−3.585***supported
H10Social influence ➜ Perceived usefulness0.64518.846***supported
H11Social influence ➜ Privacy concern−0.025−0.534n.s.No supported
Note: *: p < 0.100; **: p < 0.05; ***: p < 0.001; n.s: no significative.
Table 6. CFA goodness-of-fit statistics for all groups.
Table 6. CFA goodness-of-fit statistics for all groups.
Group χ2/dfCFIRMSEA
ThresholdModelχ2 (df)1–5>0.90<0.08
GenderCombined1708.796 (542)3.1530.9390.05
Male907.825 (271)3.3500.9330.07
Female800.967 (271)2.9560.9440.07
Table 7. SEM Results for gender differences.
Table 7. SEM Results for gender differences.
FemaleMale
RelationshipβtpβtpResult
H12aSocial influence ➜ Website trust0.4838.469***0.2885.482***supported
H12bPrivacy concern ➜ Website trust−0.042−1.387n.s.−0.087−2.537**no supported
H12cPerceived privacy risk ➜ Website trust−0.59−1.219n.s.−0.66−1.101n.s.no supported
H12dPerceived ability to control ➜ Website trust0.0641.605n.s.0.1222.618**no supported
H12ePerceived usefulness ➜ Website trust0.1713.634***0.112.436**supported
H13aSocial influence ➜ Provider trust0.253.724***0.4418.354***supported
H13bPrivacy concern ➜ Provider trust−0.005−0.139n.s.−0.086−2.215**no supported
H13cPerceived privacy risk ➜ Provider trust−0.231−3.802***−0.101−1.935*supported
H13dPerceived ability to control ➜ Provider trust0.1372.737**0.0881.660*supported
H13ePerceived usefulness ➜ Provider trust0.3225.704***0.2174.216***supported
H14aWebsite trust ➜ Online purchase intention0.8798.024***0.6955.908***supported
H14bProvider trust ➜ Online purchase intention0.161.695*0.1231.249n.s.no supported
Note: *: p < 0.100; **: p < 0.05; ***: p < 0.001; n.s: no significative; →: relationship.
Disclaimer/Publisher’s Note: The statements, opinions and data contained in all publications are solely those of the individual author(s) and contributor(s) and not of MDPI and/or the editor(s). MDPI and/or the editor(s) disclaim responsibility for any injury to people or property resulting from any ideas, methods, instructions or products referred to in the content.

Share and Cite

MDPI and ACS Style

Nieves-Pavón, S.; Sánchez González, M.J.; López-Mosquera, N. Social and Cognitive Factors Influencing Trust and Purchase Intention in Organic E-Commerce: A Gender-Based Analysis. Sustainability 2025, 17, 10489. https://doi.org/10.3390/su172310489

AMA Style

Nieves-Pavón S, Sánchez González MJ, López-Mosquera N. Social and Cognitive Factors Influencing Trust and Purchase Intention in Organic E-Commerce: A Gender-Based Analysis. Sustainability. 2025; 17(23):10489. https://doi.org/10.3390/su172310489

Chicago/Turabian Style

Nieves-Pavón, Sergio, Manuel Jesús Sánchez González, and Natalia López-Mosquera. 2025. "Social and Cognitive Factors Influencing Trust and Purchase Intention in Organic E-Commerce: A Gender-Based Analysis" Sustainability 17, no. 23: 10489. https://doi.org/10.3390/su172310489

APA Style

Nieves-Pavón, S., Sánchez González, M. J., & López-Mosquera, N. (2025). Social and Cognitive Factors Influencing Trust and Purchase Intention in Organic E-Commerce: A Gender-Based Analysis. Sustainability, 17(23), 10489. https://doi.org/10.3390/su172310489

Note that from the first issue of 2016, this journal uses article numbers instead of page numbers. See further details here.

Article Metrics

Back to TopTop