Journal Description
Physiologia
Physiologia
is an international, peer-reviewed, open access journal on physiology published quarterly online by MDPI.
- Open Access free for readers, with article processing charges (APC) paid by authors or their institutions.
- High Visibility: indexed within ESCI (Web of Science), AGRIS, and other databases.
- Journal Rank: JCR - Q2 (Physiology)
- Rapid Publication: manuscripts are peer-reviewed and a first decision is provided to authors approximately 23.3 days after submission; acceptance to publication is undertaken in 3.6 days (median values for papers published in this journal in the second half of 2025).
- Recognition of Reviewers: APC discount vouchers, optional signed peer review and reviewer names are published annually in the journal.
- Physiologia is a companion journal of Life.
Impact Factor:
2.3 (2024);
5-Year Impact Factor:
2.3 (2024)
Latest Articles
Prediction of Estimated VO2max in Active University Students Using Field Tests: Rockport Walk Test Versus 20-m Shuttle Run
Physiologia 2026, 6(2), 28; https://doi.org/10.3390/physiologia6020028 - 14 Apr 2026
Abstract
Background/Objectives: To develop and internally validate multiple linear regression models to predict estimated VO2max from anthropometric variables and easily obtainable physical fitness tests in active university students and to compare model performance when estimated VO2max was derived from the Rockport Walk Test versus
[...] Read more.
Background/Objectives: To develop and internally validate multiple linear regression models to predict estimated VO2max from anthropometric variables and easily obtainable physical fitness tests in active university students and to compare model performance when estimated VO2max was derived from the Rockport Walk Test versus the 20-m Shuttle Run (Course Navette). Methods: Anthropometric variables and physical fitness indicators, including body mass index (BMI), Ruffier index, and burpee repetitions, as well as sex and age, were evaluated. Estimated VO2max was obtained separately from the Rockport Walk Test and the 20-m Shuttle Run using their respective field test equations. For each test, a multiple linear regression model was fitted using the same set of predictors. Model performance was assessed using apparent metrics and internal validation with optimism correction based on repeated cross-validation. Results: The Rockport walk test model showed better predictive performance, explaining 55.2% of the variability in estimated VO2max (R2 = 0.552; adjusted R2 = 0.498) with a lower prediction error (RMSE = 3.54 mL·kg−1·min−1). In contrast, the 20-m shuttle run model showed lower explanatory capacity (R2 = 0.319; adjusted R2 = 0.256) and a substantially higher prediction error (RMSE = 11.93 mL·kg−1·min−1). Internal validation reduced performance in both models, more markedly in the 20-m shuttle run, where the corrected R2 fell to 0.163 and the corrected RMSE increased to 13.18 mL·kg−1·min−1, compared with 0.338 and 4.37 mL·kg−1·min−1 in the Rockport walk test. Conclusions: Estimated VO2max can be predicted pragmatically using low-cost models based on simple variables in a university setting; however, model performance depends on the field test used. The Rockport walk test appears more suitable for prediction using general-purpose predictors, whereas the 20-m shuttle run may require more test-specific predictors and external validation before application beyond the development sample.
Full article
(This article belongs to the Special Issue Exercise Physiology and Biochemistry: 3rd Edition)
►
Show Figures
Open AccessArticle
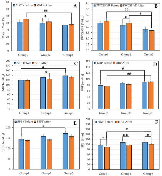
Changes in Body Composition and Functional Capacity of Antarctic Expedition Participants
by
Albena Alexandrova, Lubomir Petrov, Borislava Petrova, Milena Zdravcheva, Iveta Bonova and Tanya Sheytanova
Physiologia 2026, 6(2), 27; https://doi.org/10.3390/physiologia6020027 - 4 Apr 2026
Abstract
Background: The number of people working in Antarctica has steadily increased. Identifying the characteristic functional changes in polar expeditioners can help preserve health, enhance work capacity, and improve adaptive potential in specific environments. Objective: This study aimed to evaluate the impact of a
[...] Read more.
Background: The number of people working in Antarctica has steadily increased. Identifying the characteristic functional changes in polar expeditioners can help preserve health, enhance work capacity, and improve adaptive potential in specific environments. Objective: This study aimed to evaluate the impact of a short-term (30-day) expedition in Antarctica on selected physiological parameters among expedition participants, depending on their body mass index (BMI). Methods: Thirty-four expedition members, divided into 3 BMI groups, were examined before and after a one-month stay in Antarctica. The assessments included anthropometry, body composition analysis, blood pressure (BP) evaluation, and a cycle ergometer stress test, performed up to 85% of predicted maximal heart rate (PWC85%) with gas analyses and heart rate measured at the 3rd minute after exercise completion (HR3’), used as an indicator of cardiovascular recovery. Results: After the expedition, the participants with normal weight showed a modest but significant increase in body weight and BMI, and non-significant increases in fat mass (FM) and muscle mass (MM); cardiovascular recovery and physical working capacity were improved, while aerobic fitness remained unchanged. In the overweight group, post-expedition body weight and BMI did not change significantly, although small reductions in FM and improvements in MM, BP, PWC85%, and HR3’ were observed. Returning, the participants with obesity demonstrated non-significant improvements in body composition and modest declines in BP, together with a significant improvement in HR3’. Conclusions: Comparative analysis revealed significant differences in post-expedition changes in several functional parameters between the normal-weight and obese groups. Overall, the Antarctic expedition elicited beneficial cardiovascular and functional adaptations, particularly among overweight individuals, while body composition and aerobic capacity remained unchanged across all groups.
Full article
(This article belongs to the Section Exercise Physiology)
►▼
Show Figures

Figure 1
Open AccessReview
Physiology-First Strategies in Intracranial Aneurysm Surgery: Integrating Cerebrovascular Dynamics into Neurosurgical Management
by
Jagoš Golubović, Đula Đilvesi, Bojan Jelača, Sanja Maričić Prijić and Petar Vuleković
Physiologia 2026, 6(2), 26; https://doi.org/10.3390/physiologia6020026 - 2 Apr 2026
Abstract
Background: Contemporary aneurysm surgery increasingly requires the management of complex lesions with limited physiological reserve. A growing “physiology-first” paradigm emphasizes that optimizing cerebrovascular dynamics during aneurysm treatment is essential for favorable neurological outcomes. Methods: This narrative review synthesizes current evidence and expert perspectives
[...] Read more.
Background: Contemporary aneurysm surgery increasingly requires the management of complex lesions with limited physiological reserve. A growing “physiology-first” paradigm emphasizes that optimizing cerebrovascular dynamics during aneurysm treatment is essential for favorable neurological outcomes. Methods: This narrative review synthesizes current evidence and expert perspectives on cerebrovascular physiology relevant to aneurysm surgery, including cerebral perfusion, autoregulation, ischemia tolerance, neuroprotection, and intraoperative monitoring. Results: Key themes include individualized blood pressure management, recognition of impaired autoregulation—particularly after subarachnoid hemorrhage—safe application of temporary arterial occlusion, and the use of multimodal neuromonitoring to detect ischemia in real time. The strengths and limitations of neuroprotective adjuncts are critically discussed in the context of available clinical evidence. Conclusions: Integrating cerebrovascular physiology into aneurysm surgery supports informed intraoperative decision-making, minimizes ischemic injury, and enhances patient outcomes. A physiology-first approach complements technical expertise and represents a cornerstone of modern neurovascular practice.
Full article
(This article belongs to the Special Issue Feature Papers in Human Physiology—3rd Edition)
►▼
Show Figures

Figure 1
Open AccessArticle
How Do Faster and Slower Bench Press Eccentric Tempos Affect the Concentric Performance of Paralympic Powerlifting Athletes During High and Maximal Intensity Loads?
by
Renato Méndez-DelCanto, Felipe J. Aidar, Alfonso López Díaz-de-Durana, Esteban Aedo-Muñoz, Ciro José Brito, Nuno Domingos Garrido, Victor Machado Reis and Pantelis T. Nikolaidis
Physiologia 2026, 6(2), 25; https://doi.org/10.3390/physiologia6020025 - 31 Mar 2026
Abstract
Background: As Para-Powerlifting (PP) athletes need the maximum bench press concentric strength performance during competitions, the velocity of the eccentric phase could be critical to the sport’s success. Methods: Through eccentric tempo modification, normative, faster, and slower bench press eccentric velocities were tested
[...] Read more.
Background: As Para-Powerlifting (PP) athletes need the maximum bench press concentric strength performance during competitions, the velocity of the eccentric phase could be critical to the sport’s success. Methods: Through eccentric tempo modification, normative, faster, and slower bench press eccentric velocities were tested on 16 experienced PP athletes. Mean propulsive velocity (MPV), maximum velocity (Vmax), and power were measured during a single bench press set at different loads (90% and 100% of 1RM) and tempos. After the bench press set, Maximal isometric force (MIF), rate of force development (RFD), impulse, variability, and maximal average force (MAF) were obtained through an isometric bench press test. Results: Slower and faster tempos were not different in concentric performance than a normative tempo at the 90% 1RM load. A faster tempo generated higher MPV and Vmax than a normative one at the 100% 1RM load. A normative tempo produced higher MIF than a slower tempo, and higher impulse than a faster tempo after a 90% 1RM bench press set. Conclusions: PP athletes seem to have an optimized technique in submaximal loads; however, they may need faster eccentric velocities in the 100% 1RM load to improve their concentric performance.
Full article
(This article belongs to the Section Exercise Physiology)
►▼
Show Figures

Figure 1
Open AccessBrief Report
Excess Post-Exercise Oxygen Consumption in Master Swimmers: Age and Performance Effects
by
Cássia Daniele Zaleski Trindade, Cláudia Dornelles Schneider, Rodrigo Zacca, Sofia Monteiro, Ricardo J. Fernandes and Flávio Antônio de Souza Castro
Physiologia 2026, 6(2), 24; https://doi.org/10.3390/physiologia6020024 - 29 Mar 2026
Abstract
Excess post-exercise oxygen consumption (EPOC) reflects cardiorespiratory fitness, energy metabolism and the residual physiological effects of preceding exercise. We aimed to compare EPOC profiles of master swimmers across different age groups and performance levels. Fourteen male master swimmers performed a 200 m all-out
[...] Read more.
Excess post-exercise oxygen consumption (EPOC) reflects cardiorespiratory fitness, energy metabolism and the residual physiological effects of preceding exercise. We aimed to compare EPOC profiles of master swimmers across different age groups and performance levels. Fourteen male master swimmers performed a 200 m all-out front crawl and breath-by-breath gas exchange and their heart rates were recorded during exercise and for 5 min post-exercise. A single exponential regression model was fitted to the post-exercise oxygen uptake kinetics to determine the EPOC amplitude, time constant and time delay. The EPOC magnitude was calculated as the area under the oxygen uptake–time curve. Swimmers were grouped into younger vs. older and faster vs. slower clusters using the 50th percentile, and the associations between age, performance and physiological variables were examined. Older swimmers were slower and showed a lower peak oxygen uptake than their younger counterparts (213.9 ± 27.9 vs. 165.7 ± 24.9 s and 39.1 ± 4.8 vs. 50.2 ± 8.1 mL∙kg−1∙min−1; p < 0.05). Slower swimmers were older and displayed a lower EPOC amplitude than faster performers (69.8 ± 7.3 vs. 45.7 ± 1.7 years and 23.2 ± 4.0 vs. 36.8 ± 10.2 mL∙kg−1∙min−1; p < 0.05). Although many of the variables did not differ between groups, effect sizes were moderate to very large (except for time constant and time delay). The swimmers’ age related directly to their performance and inversely to their peak oxygen uptake, peak heart rate and EPOC amplitude, while performance presented inverse associations with peak oxygen uptake, peak heart rate, EPOC amplitude and EPOC magnitude (p < 0.05). Master swimmers of different ages and performance levels exhibited distinct EPOC characteristics, which may provide relevant information regarding the individualisation of training and recovery strategies in this population.
Full article
(This article belongs to the Section Exercise Physiology)
►▼
Show Figures

Figure 1
Open AccessArticle
The Impact of Tattoos on Skin Characteristics in Women
by
Anna Kurkiewicz-Piotrowska, Agata Sylwia Budziak, Kornelia Patla-Rymar, Patrycja Luzarowska, Olga Czerwińska-Ledwig, Agata Szlachetka, Adrianna Dzidek, Magdalena Bartnicka and Agnieszka Kulawik-Pióro
Physiologia 2026, 6(2), 23; https://doi.org/10.3390/physiologia6020023 - 26 Mar 2026
Abstract
Objectives: The study aimed to comprehensively assess the impact of tattoos on the structural and functional properties of the skin in healthy women. Methods: The investigation included 22 female participants aged 19–41 years, covering a total of 88 tattoos. Various diagnostic tools were
[...] Read more.
Objectives: The study aimed to comprehensively assess the impact of tattoos on the structural and functional properties of the skin in healthy women. Methods: The investigation included 22 female participants aged 19–41 years, covering a total of 88 tattoos. Various diagnostic tools were employed: a Tewameter TM300 to evaluate transepidermal water loss (TEWL), a Corneometer and Cutometer to measure skin hydration, elasticity, and firmness, and high-frequency ultrasonography (HFUS) to assess epidermal thickness and skin echogenicity. The results showed that the presence of tattoos did not significantly influence TEWL values. Although regional differences in TEWL were observed in non-tattooed skin, tattooed skin showed no such variability, suggesting a consistent barrier function regardless of tattoo location. Corneometric and cutometric assessments revealed no significant differences in hydration, elasticity, or firmness between tattooed and non-tattooed skin. These parameters were also not influenced by tattoo age, although a physiological decline in mechanical skin properties was observed with increasing participant age. HFUS indicated a significantly thinner epidermis in tattooed areas compared to their non-tattooed counterparts. Additionally, tattooed skin demonstrated a higher percentage of low-echogenicity pixels in the lower dermis, suggesting localized structural changes. However, neither the age of the tattoo nor the age of the participant significantly affected the ultrasound parameters. Conclusions: Tattoos did not impair key skin functions such as hydration, elasticity, or barrier integrity, but were associated with structural changes observable via high-frequency ultrasonography.
Full article
(This article belongs to the Special Issue Feature Papers in Human Physiology—4th Edition)
►▼
Show Figures

Figure 1
Open AccessReview
Sleep Disturbances in Menopause: Neuroendocrine Mechanisms and Clinical Implications
by
Sadeka Tamanna, Mohammad Iftekhar Ullah, Ridwan Iftekhar and Latifa Shamsuddin
Physiologia 2026, 6(2), 22; https://doi.org/10.3390/physiologia6020022 - 24 Mar 2026
Abstract
►▼
Show Figures
Menopause is a natural biological transition marked by the cessation of regular menstrual cycles and is associated with significant endocrine, hormonal, and metabolic changes. Sleep disturbances are among the most common and distressing symptoms during this period, affecting approximately 40–60% of women in
[...] Read more.
Menopause is a natural biological transition marked by the cessation of regular menstrual cycles and is associated with significant endocrine, hormonal, and metabolic changes. Sleep disturbances are among the most common and distressing symptoms during this period, affecting approximately 40–60% of women in the menopausal transition and postmenopause. Vasomotor symptoms, including hot flushes and night sweats, often occur alongside fatigue, anxiety, and mood disturbances. These symptoms frequently coexist with sleep disorders such as insomnia, early morning awakenings, fragmented sleep, obstructive sleep apnea, restless legs syndrome, and circadian rhythm disruptions. Evidence from animal models, translational research, and clinical studies highlights the complex interaction between hormonal fluctuations, neuroendocrine dysregulation, metabolic changes, and circadian rhythm disruption. These factors contribute to altered sleep regulation, appetite control, and weight gain during the menopausal transition. This review summarizes current evidence on the mechanisms of underlying sleep disturbances in menopause, their clinical manifestations, diagnostic approaches, and available therapeutic strategies. Improving the management of sleep disorders during this stage may substantially enhance overall health and quality of life in menopausal women. We discuss presentation of different sleep disorders in menopause, their current management and future direction of research for development of precision-based algorithm of treatment considering the endocrine and hormonal profile of the women.
Full article

Figure 1
Open AccessArticle
Associations Between Hydration, Sodium Intake, and Body Mass in Ultra-Endurance Trail Runners Under Ecological Race Conditions: A Cross-Sectional Field Study
by
Rafael Mendes Amorim, Larissa Quintão Guilherme, Mariana de Santis Filgueiras, Guilherme Pereira Saborosa, Gabrielle Ferreira Pires, Nathan de Oliveira Neumann, Volker Scheer, Luciano Bernardes Leite, Pedro Forte, Alexandra Malheiro, Marcus Vinicius Lucio dos Santos Quaresma, Helton de Sá Souza and Ana Claudia Pelissari Kravchychyn
Physiologia 2026, 6(1), 21; https://doi.org/10.3390/physiologia6010021 - 19 Mar 2026
Abstract
Background: Hydration and electrolyte strategies are critical in mountain ultra-endurance events, yet field-based evidence from trail races remains limited. This study examined the relationship between fluid intake, sodium consumption, and body mass changes in trail runners competing under real environmental conditions. Methods: A
[...] Read more.
Background: Hydration and electrolyte strategies are critical in mountain ultra-endurance events, yet field-based evidence from trail races remains limited. This study examined the relationship between fluid intake, sodium consumption, and body mass changes in trail runners competing under real environmental conditions. Methods: A cross-sectional field study was conducted during La Misión Brasil 2024. Athletes of both sexes competing in the endurance race (35 km; EG: n = 15; age = 37.0 [29.5–46.0] years; 12 men and 3 women) and the ultra-endurance race (80 km; UEG: n = 13; age = 42.0 [37.0–46.0] years; 11 men and 2 women) were included in the study. Pre- and post-race body mass were assessed, and in-race fluid and food intake were collected using an adapted 24-h dietary recall. Water and sodium intake were expressed as total (L and mg, respectively) and per-hour (mL/h and mg/h, respectively) values. Environmental temperature and humidity were obtained from a local weather station. Group comparisons were performed using the Mann–Whitney U test, and associations were examined with Spearman’s correlation (p < 0.05). Results: EG (n = 15) and UEG (n = 13) showed similar absolute and relative body mass changes (2.6% to −3.0%; p > 0.05). EG runners presented greater weight loss rate (−270 vs. −115 g/h; p = 0.002), while UEG consumed higher total water (7.11 vs. 4.14 L; p = 0.008) and sodium (5789 vs. 2857 mg; p = 0.003). Water intake per hour was higher in EG (626 vs. 427 mL/h; p = 0.017). Body Mass Index was negatively correlated with hourly weight loss (r = −0.605; p < 0.001). Water and sodium intake per hour were positively correlated (r = 0.607; p < 0.001), though neither predicted hourly weight loss. Conclusions: Hydration responses may differ according to environmental stress and pacing demands. Changes in body mass may not necessarily reflect hydration adequacy, suggesting a possible multifactorial nature of hydroelectrolyte balance during mountain endurance events.
Full article
(This article belongs to the Section Exercise Physiology)
►▼
Show Figures

Figure 1
Open AccessArticle
Nano-Melittin Attenuates Zearalenone-Induced Ovarian Toxicity by Modulating the Inflammatory–Apoptotic–Steroidogenic Axis in Rats
by
Rasha Abdeen Refaei, Ahmed M. Refaat, Amany M. Hamed, Noha A. R. Fouda, Zeyad Elsayed Eldeeb Mohana, Rawia M. Ibrahim, Ereen Kondos Naeem, Gehad S. Mokhtar, Pierre E. Mehanny, Sherine Nabil Mohammed Fawzy, Nagwa M. El-Sawi, Elsayed Eldeeb Mehana Hamouda and Nadia S. Mahrous
Physiologia 2026, 6(1), 20; https://doi.org/10.3390/physiologia6010020 - 19 Mar 2026
Abstract
►▼
Show Figures
Background: Zearalenone (ZEA) is a potent estrogenic mycotoxin that adversely affects the female reproductive system, causing hormonal imbalance, uterine enlargement, structural changes in the reproductive tract, and reduced fertility. This study evaluated the protective effects of melittin-loaded chitosan nanoparticles (MEL-NPs) against ZEA-induced
[...] Read more.
Background: Zearalenone (ZEA) is a potent estrogenic mycotoxin that adversely affects the female reproductive system, causing hormonal imbalance, uterine enlargement, structural changes in the reproductive tract, and reduced fertility. This study evaluated the protective effects of melittin-loaded chitosan nanoparticles (MEL-NPs) against ZEA-induced ovarian toxicity in female rats. Methods: Forty-eight adult female Wistar rats (180–200 g) were divided into four groups: Control, ZEA, ZEA + MEL, and ZEA + MEL-NPs. ZEA (2.7 mg/kg b.w.) was administered orally twice weekly for two weeks. MEL and MEL-NPs (40 μg/kg b.w.) were given orally three times weekly for one month. Serum biochemical parameters were measured, and ovarian tissues were examined grossly and histopathologically. qRT-PCR was performed to assess mRNA expression of inflammatory markers (TNF-α, IL-6, IL-1β), apoptotic marker (Caspase-3), and steroidogenic enzyme (CYP19A1). Results: ZEA exposure induced significant ovarian toxicity, evidenced by increased TNF-α, IL-6, IL-1β, LH, FSH, CA-125, and Caspase-3, along with decreased progesterone, antioxidant capacity, and CYP19A1 expression. Histopathology revealed ovarian atrophy, follicular degeneration, and fibrosis. Treatment with MEL-NPs markedly reversed these alterations, normalizing cytokine and hormonal profiles, restoring CYP19A1 expression, and improving ovarian morphology. MEL-NPs demonstrated superior protective effects compared to free MEL. Conclusions: MEL-NPs effectively ameliorate ZEA-induced ovarian toxicity by restoring hormonal balance, enhancing antioxidant defense, and reducing inflammation and apoptosis. These findings suggest that MEL-NPs could be a promising therapeutic strategy for preventing mycotoxin-induced ovarian dysfunction.
Full article

Figure 1
Open AccessReview
Bioenergetic Profiling in Exercise: Methods, Limitations and Practical Applications—A Narrative Review
by
Manoel J. Rios, David B. Pyne and Ricardo J. Fernandes
Physiologia 2026, 6(1), 19; https://doi.org/10.3390/physiologia6010019 - 6 Mar 2026
Abstract
Quantifying oxidative, glycolytic, and phosphagen energy system contributions during exercise is challenging due to their simultaneous activation and reliance on indirect estimation. This narrative review critically examines the methodological foundations, assumptions, and practical implications of current approaches used to estimate energy system contributions
[...] Read more.
Quantifying oxidative, glycolytic, and phosphagen energy system contributions during exercise is challenging due to their simultaneous activation and reliance on indirect estimation. This narrative review critically examines the methodological foundations, assumptions, and practical implications of current approaches used to estimate energy system contributions during continuous and intermittent exercise, with the aim of clarifying how these methods shape the interpretation of bioenergetic responses. Oxidative contribution, primarily estimated through oxygen uptake (VO2) integration, typically exceeds (~75–88%) in continuous efforts longer than 6 min and can reach values above ~87% when exercise duration allows full development of VO2 kinetics, particularly in trained young adult cohorts. In contrast, supramaximal efforts shorter than 30–90 s involve markedly lower oxidative contribution, commonly below ~50% and as low as ~8–19%. Glycolytic contribution is inferred from net blood lactate concentration accumulation and increases with exercise intensity, ranging from ~3–5% in longer severe-intensity efforts to values up to ~60% during brief maximal tasks lasting 15–30 s. Phosphagen contribution is estimated using the fast component of post-exercise VO2 recovery or theoretical phosphocreatine breakdown models, and can reach ~39–48% in maximal efforts lasting 10–15 s, while declining to values below ~10% in prolonged exercise. Each method is shaped by exercise duration, intensity, structural format, and physiological assumptions, contributing to methodological heterogeneity and limiting direct comparability between studies. Advances in portable gas analyzers, near-infrared spectroscopy, and biosensing technologies have improved temporal resolution and ecological validity. To enhance the accuracy and practical application of energy system profiling, standardized and integrative frameworks are urgently required.
Full article
(This article belongs to the Special Issue Exercise Physiology and Biochemistry: 3rd Edition)
►▼
Show Figures

Figure 1
Open AccessArticle
Prenatal Exposure to a Moderate Dose of Δ9-Tetrahydrocannabinol Alters Hippocampal AMPA Receptor Channel Function Without Changing Subunit Expression
by
Kawsar U. Chowdhury, Kylie Tenhouse, Abhinav Yenduri, Subhrajit Bhattacharya, Miranda N. Reed and Vishnu Suppiramaniam
Physiologia 2026, 6(1), 18; https://doi.org/10.3390/physiologia6010018 - 28 Feb 2026
Cited by 1
Abstract
►▼
Show Figures
Background: Prenatal cannabinoid exposure (PCE) causes neurodevelopmental impairments affecting learning and memory; however, the receptor-level interactions underlying these cognitive deficits remain poorly understood. This study investigated whether a moderate dose of prenatal Δ9-tetrahydrocannabinol (THC) exposure alters the biophysical properties of synaptic
[...] Read more.
Background: Prenatal cannabinoid exposure (PCE) causes neurodevelopmental impairments affecting learning and memory; however, the receptor-level interactions underlying these cognitive deficits remain poorly understood. This study investigated whether a moderate dose of prenatal Δ9-tetrahydrocannabinol (THC) exposure alters the biophysical properties of synaptic α-amino-3-hydroxy-5-methyl-4-isoxazolepropionic acid (AMPA) receptors, which are critical mediators of excitatory neurotransmission and synaptic plasticity. Methods: Pregnant Sprague-Dawley rats received a moderate dose (5 mg/kg) of THC or vehicle control via oral gavage throughout gestation and early postnatal development. Single-channel electrophysiological activity of the AMPA receptors (AMPARs) was recorded using patch-clamp techniques on synaptosomal AMPARs reconstituted into artificial lipid bilayers from adolescent offspring. Western blot analysis of GluA1- and GluA2-containing AMPAR subunits and the postsynaptic scaffold protein postsynaptic density 95 (PSD95) was conducted to assess protein levels. Results: Prenatal THC exposure decreased AMPAR open-channel probability, reduced mean open time, increased mean closed time, and altered burst channel activity significantly, without altering GluA1, GluA2, or PSD95 protein levels. Furthermore, the interactive channel-gating activity observed in control synaptosomes was absent in synaptosomes derived from THC-exposed offspring. Conclusions: Prenatal cannabinoid exposure induces early alterations in glutamatergic synaptic function primarily mediated by changes in AMPAR channel kinetics rather than receptor abundance. By identifying AMPAR single-channel dysfunction as a sensitive marker of PCE-induced synaptic disruption, this work provides a mechanistic framework linking prenatal THC exposure to long-term alterations in learning and memory.
Full article

Figure 1
Open AccessArticle
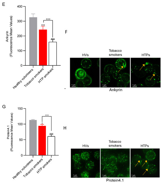
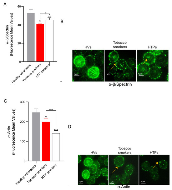
Oxidative Stress-Mediated Effects of Conventional Cigarettes and Heated Tobacco Products on Erythrocyte Membrane Integrity and Regulatory Signaling Pathways
by
Sara Spinelli, Elisabetta Straface, Lucrezia Gambardella, Daniele Caruso, Angela Marino, Rossana Morabito and Alessia Remigante
Physiologia 2026, 6(1), 17; https://doi.org/10.3390/physiologia6010017 - 25 Feb 2026
Abstract
Introduction: cigarette smoking is a major source of systemic oxidative stress and a well-established risk factor for cardiovascular disease. Heated tobacco products (HTPs) are increasingly promoted as reduced-risk alternatives, yet their cellular effects remain incompletely understood. Methods: this study compared the oxidative stress-mediated
[...] Read more.
Introduction: cigarette smoking is a major source of systemic oxidative stress and a well-established risk factor for cardiovascular disease. Heated tobacco products (HTPs) are increasingly promoted as reduced-risk alternatives, yet their cellular effects remain incompletely understood. Methods: this study compared the oxidative stress-mediated effects of conventional cigarette smoking and HTP use on human erythrocytes. Erythrocytes from healthy non-smokers, conventional smokers, and HTP users were analyzed using biochemical, functional, and cytological approaches to assess redox status, membrane and cytoskeletal organization, anion exchanger 1 (AE1) function, antioxidant response, and redox-sensitive signaling pathways. Results: conventional smokers exhibited higher intracellular reactive oxygen species (ROS) levels, thiol depletion, methemoglobin and hemichrome formation, whereas HTP users showed marked lipid peroxidation despite lower ROS availability. Both groups instead displayed altered expression and distribution of key membrane and cytoskeletal proteins, including glycophorin A, AE1, spectrin, ankyrin, and band 4.1, indicating impaired membrane–cytoskeleton interactions. Functional analyses revealed an accelerated AE1-mediated anion exchange in erythrocytes from conventional smokers, whereas cells from HTP users exhibited a reduced sulfate accumulation, indicating altered transport capacity. In both groups, G6PDH activity was significantly increased, and redox-sensitive signaling pathways involving ERK, AKT, and eNOS were activated, accompanied by sex-dependent alterations in estrogen receptor expression and distribution. Conclusions: collectively, these findings identify erythrocytes as sensitive biomarkers of tobacco-related systemic damage and indicate that smoking-induced erythrocyte dysfunction, including that associated with HTP use, may actively contribute to vascular impairment. This evidence challenges the assumption that heated tobacco products confer a substantially reduced cardiovascular risk compared with conventional cigarettes.
Full article
(This article belongs to the Special Issue Redox Homeostasis and Cellular Adaptation: From Stress Signaling to Defense Strategies)
►▼
Show Figures

Figure 1
Open AccessArticle
Cerebrovascular Reactivity to Hypocapnia Following Maximal Sprint Exercise Is Better Maintained in Females than Males
by
Philip Buys, Max E. Weston, Emma L. Curtin, Norita Gildea and Mikel Egaña
Physiologia 2026, 6(1), 16; https://doi.org/10.3390/physiologia6010016 - 14 Feb 2026
Abstract
Background/Objectives: Despite increasing interest in high-intensity exercise and cerebrovascular function, the effects of maximal sprint exercise on cerebrovascular reactivity (CVR), a key indicator of vascular health, remain unclear. Methods: This study investigated the acute effects of a 30-s all-out cycling sprint (Wingate Anaerobic
[...] Read more.
Background/Objectives: Despite increasing interest in high-intensity exercise and cerebrovascular function, the effects of maximal sprint exercise on cerebrovascular reactivity (CVR), a key indicator of vascular health, remain unclear. Methods: This study investigated the acute effects of a 30-s all-out cycling sprint (Wingate Anaerobic Test, WAnT), on CVR to hypocapnia in 24 healthy young adults (12 males). Following familiarisation and a O2max test, participants completed an experimental session where CVR was assessed at rest and 30 min post-WAnT. CVR was evaluated using a 1-min voluntary hyperventilation protocol (25 breaths·min−1), with middle cerebral artery blood velocity (MCAv) measured via transcranial Doppler ultrasound and end-tidal CO2 (PETCO2) recorded breath-by-breath. CVR was calculated as the absolute change in MCAv per 1 mmHg change in PETCO2 from the final 10 s of hyperventilation. Results: Resting MCAv and PETCO2 were significantly reduced post-WAnT (p < 0.01 and p < 0.001 respectively). Consequently, the reductions in MCAv and PETCO2 during hyperventilation were attenuated after exercise in both males and females (p < 0.01 and p < 0.001 respectively). Despite these changes, CVR remained unaltered in both sexes following WAnT (males: 1.79 ± 0.35 vs. 1.59 ± 0.26 cm·s−1·mmHg−1, p = 0.09; females: 2.01 ± 0.44 vs. 2.01 ± 0.46 cm·s−1·mmHg−1, p = 0.97). However, post-exercise CVR was significantly lower in males than females, despite no baseline sex differences (p = 0.01). Conclusions: Cerebrovascular reactivity to hypocapnia is preserved 30 min after a single bout of maximal sprint exercise in healthy young adults. Notably, females demonstrated a more favorable maintenance of CVR post-exercise compared to males, suggesting potential sex differences in CVR following maximal sprint exercise.
Full article
(This article belongs to the Special Issue Exercise Physiology and Biochemistry: 3rd Edition)
►▼
Show Figures

Figure 1
Open AccessArticle
Anthropometric Characteristics Associated with 2000 m Rowing Ergometer Performance in Adolescent Athletes
by
László Suszter, Ferenc Ihász, Zoltán Alföldi and István Barthalos
Physiologia 2026, 6(1), 15; https://doi.org/10.3390/physiologia6010015 - 10 Feb 2026
Abstract
Background: Anthropometric characteristics are known determinants of rowing performance, particularly during adolescence, when rapid physical growth affects strength, leverage, and movement efficiency. Understanding how body size and proportionality relate to rowing output is essential for contextualizing performance differences during youth rowing development. Objective:
[...] Read more.
Background: Anthropometric characteristics are known determinants of rowing performance, particularly during adolescence, when rapid physical growth affects strength, leverage, and movement efficiency. Understanding how body size and proportionality relate to rowing output is essential for contextualizing performance differences during youth rowing development. Objective: This study examined the associations between anthropometric variables and 2000 m ergometer performance in a multinational cohort of adolescent rowers, with separate analyses for males and females. Methods: A total of 126 youth rowers (65 males, 61 females) aged 14–16 years from eight countries participated. Standardized anthropometric measurements including body height, body mass, body fat (F%), relative muscle mass (M%), limb lengths, and body surface area (BSA) were assessed. Performance was assessed via maximal 2000 m ergometer testing, recording mean power output (W). Results: Significant anthropometric differences were observed between sexes. Performance outcomes mirrored these patterns: males produced substantially greater ergometer power (327.10 ± 48.65 W) compared to females (219.63 ± 30.96 W, p = 0.015). Across nations, anthropometric and performance means differed numerically but showed no statistically significant between-country differences (p > 0.05), despite small-to-moderate effect sizes. Correlation analyses revealed strong positive associations between ergometer power and body height (males: r = 0.70; females: r = 0.71), body mass (males: r = 0.75; females: r = 0.70), relative muscle mass (males: r = 0.62; females: r = 0.64) and body surface area (males: r = 0.78; females: r = 0.73). Relative fat mass showed a moderate-to-strong negative association with performance (males: r = −0.67; females: r = −0.64; p < 0.01). Conclusions: Anthropometric variables—particularly height, body mass, muscle mass, and body surface area—are strongly associated with rowing ergometer performance in adolescent athletes. These findings underscore the relevance of morphological profiling in youth rowing and provide descriptive insight into anthropometric–performance relationships during early junior rowing.
Full article
(This article belongs to the Section Exercise Physiology)
►▼
Show Figures

Figure 1
Open AccessArticle
Effects of Karting Competition on Heart Rate Variability, Fatigue, Neuromuscular Function, and Cognitive-Motor Performance in Racing Drivers: An Exploratory Study
by
Mariano Costa Pires, Fábio Yuzo Nakamura, Diogo Vaz Leal and Alberto Jorge Alves
Physiologia 2026, 6(1), 14; https://doi.org/10.3390/physiologia6010014 - 8 Feb 2026
Abstract
Background/Objectives: Competitive karting places high physiological and cognitive demands on drivers. This field study investigated the acute effects of racing on heart rate variability (HRV), perceived fatigue and neuromuscular function, and cognitive-motor performance during an official event held under persistent rain. Methods: Longitudinal,
[...] Read more.
Background/Objectives: Competitive karting places high physiological and cognitive demands on drivers. This field study investigated the acute effects of racing on heart rate variability (HRV), perceived fatigue and neuromuscular function, and cognitive-motor performance during an official event held under persistent rain. Methods: Longitudinal, repeated-measures design across two conditions: control (race video viewing) and competition (qualifying and race). Four drivers (Junior, X30 Senior, X30 Super Shifter) were assessed pre/post-control and post-qualifying/race on Day 1 (Saturday) and pre/post-race only on Day 2 (Sunday). Measures included continuous heart rate, pre/post HRV (HRV4Training; rMSSD, SDNN), perceived fatigue (ROF), bilateral handgrip strength, and visuomotor performance (reaction times and accuracy). Results: On Day 1, SDNN and rMSSD decreased significantly after qualifying versus pre- and post-control (p < 0.05), remaining globally lower post-race; no changes emerged in frequency-domain indexes. Perceived fatigue, handgrip strength, and mean/max reaction times did not change significantly; an improvement in minimum reaction time was observed post-race versus post-control (p = 0.033). rMSSD consistently decreased after racing on both days (p < 0.05) with no day × time interaction observed, and accuracy improved on Sunday, reflected by more correct attempts (hits) and fewer failed attempts (errors) (p < 0.05). Conclusions: Racing was associated with lower time-domain HRV indices (rMSSD/SDNN), consistent with heightened autonomic activation without measurable decrements in handgrip-based neuromuscular function or cognitive-motor performance. The improved accuracy on Day 2 may be related to an increased level of physiological activation and readiness associated with race day. Routine HRV monitoring across race weekends is recommended to guide recovery decisions when subjective scales show limited immediate sensitivity. These findings are preliminary due to the small and heterogeneous sample and should be interpreted cautiously.
Full article
(This article belongs to the Special Issue Exercise Physiology and Biochemistry: 3rd Edition)
►▼
Show Figures

Figure 1
Open AccessArticle
Monitoring Retinal Degeneration in a Porcine Model of Retinitis Pigmentosa with Spectral Domain Optical Coherence Tomography and Electroretinography
by
Wankun Xie, Min Zhao, Shu-Huai Tsai, Maxwell G. Su, Luke B. Potts, Natalia J. Rosa, Travis W. Hein, Lih Kuo and Robert H. Rosa, Jr.
Physiologia 2026, 6(1), 13; https://doi.org/10.3390/physiologia6010013 - 7 Feb 2026
Abstract
►▼
Show Figures
Background/Objectives: The correlation between in vivo morphological and functional changes in the degenerating retina in a large animal model of retinitis pigmentosa (RP) has not been characterized longitudinally. Herein, spectral domain optical coherence tomography (SD-OCT) was used to monitor the dynamic morphological changes
[...] Read more.
Background/Objectives: The correlation between in vivo morphological and functional changes in the degenerating retina in a large animal model of retinitis pigmentosa (RP) has not been characterized longitudinally. Herein, spectral domain optical coherence tomography (SD-OCT) was used to monitor the dynamic morphological changes in the Pro23His rhodopsin transgenic (TgP23H) pig model of RP and was correlated with electroretinography (ERG) in the rapid, early phase of photoreceptor degeneration. Methods: TgP23H and wild-type (WT) hybrid pig littermates at the ages of postnatal days 30 (P30), P60, and P90 were studied. The thickness of different retinal layers was quantified using SD-OCT and compared with histology. Retinal function was evaluated with ERG at corresponding time points. Results: In the WT pigs, retinal morphology on SD-OCT was consistent throughout the observation period. In the TgP23H pigs, the retinal thickness decreased significantly from P30 to P90. Moreover, the relative intensity of the ellipsoid zone (EZ) progressively decreased, while the intensity of the interdigitation zone–retinal pigment epithelium (IZ-RPE) progressively increased during this period. Morphological changes in SD-OCT corresponded with histology, as well as the progressively decreased amplitude of the ERG photopic a- and b-waves in the TgP23H pigs. Conclusions: Retinal degeneration can be quantified using SD-OCT by measuring retinal thickness and the intensity of the EZ and IZ-RPE bands in the TgP23H pig. The SD-OCT results correspond with the histologic and ERG assessments of retinal degeneration. These data provide a foundation for future preclinical studies investigating potential new therapeutic strategies in a large animal model of retinitis pigmentosa.
Full article

Figure 1
Open AccessArticle
Blood Flow Restriction Training Improves Cognition Performance and Sleep Quality in Middle-Aged Adults with Relapsing–Remitting Multiple Sclerosis
by
Javier Cano-Sánchez, María del Carmen Carcelén-Fraile and Juan Miguel Muñoz-Perete
Physiologia 2026, 6(1), 12; https://doi.org/10.3390/physiologia6010012 - 6 Feb 2026
Abstract
Background/Objectives: Cognitive impairment and sleep disturbances are highly prevalent in individuals with multiple sclerosis (MS), particularly during middle age, and negatively affect functional independence and quality of life. Although physical exercise has demonstrated cognitive and sleep-related benefits in MS, tolerance to high-intensity training
[...] Read more.
Background/Objectives: Cognitive impairment and sleep disturbances are highly prevalent in individuals with multiple sclerosis (MS), particularly during middle age, and negatively affect functional independence and quality of life. Although physical exercise has demonstrated cognitive and sleep-related benefits in MS, tolerance to high-intensity training is often limited. Blood flow restriction (BFR) training, which combines low-load resistance exercise with partial vascular occlusion, has emerged as a feasible alternative. This study aimed to evaluate the effects of a 12-week BFR training program on performance in specific cognitive domains and sleep quality in middle-aged adults with MS. Methods: A randomized controlled trial was conducted in 65 adults with relapsing–remitting multiple sclerosis (RRMS) aged 40–65 years and an Expanded Disability Status Scale score below 7. Participants were randomly assigned to a BFR training group or a usual-care control group. The intervention consisted of supervised low-load resistance training with BFR performed twice weekly for 12 weeks. Outcomes assessed before and after the intervention included processing speed (Symbol Digit Modalities Test), executive function (Trail Making Test A and B), verbal fluency (Isaacs Set Test), and self-reported sleep quality (Pittsburgh Sleep Quality Index). Results: Compared with controls, participants in the BFR group showed significant improvements in specific cognitive domains, including processing speed, executive function, and verbal fluency. Significant reductions were also observed in self-reported global sleep disturbance and daytime dysfunction. No adverse events were reported. Conclusions: A 12-week BFR training program improved performance in key cognitive domains and self-reported sleep quality in middle-aged adults with MS, supporting its feasibility and potential clinical relevance as an exercise-based intervention.
Full article
(This article belongs to the Section Exercise Physiology)
►▼
Show Figures

Figure 1
Open AccessSystematic Review
Acute Modulation of Physiological Tremor by Physical Exercise and Resistance-Based Protocols: A Meta-Analysis of Quantitative Neuromuscular Responses in Healthy Adults
by
Szymon Kuliś, Wiktor Kłobuchowski, Bianca Callegari, Givago Silva Souza, Kajetan Ornowski, Adam Maszczyk, Jan Gajewski and Przemysław Pietraszewski
Physiologia 2026, 6(1), 11; https://doi.org/10.3390/physiologia6010011 - 3 Feb 2026
Abstract
This meta-analysis investigates the acute (immediate) pre–post changes in the modulation of physiological tremor in healthy adults following physical exercise, including resistance-based protocols. Physiological tremor is characterized by low-amplitude, high-frequency oscillations during posture or movement and reflects transient changes in neuromuscular control. Background/Objectives:
[...] Read more.
This meta-analysis investigates the acute (immediate) pre–post changes in the modulation of physiological tremor in healthy adults following physical exercise, including resistance-based protocols. Physiological tremor is characterized by low-amplitude, high-frequency oscillations during posture or movement and reflects transient changes in neuromuscular control. Background/Objectives: Quantify the pooled effect of physical exercise on physiological tremor amplitude in healthy adults using magnitude-based metrics (RMS, peak power). A secondary objective was to synthesize evidence from acute resistance-based protocols separately. Methods: This meta-analysis was conducted in accordance with the Preferred Reporting Items for Systematic Reviews and Meta-Analyses (PRISMA 2020) guidelines and followed the methodological framework outlined in the Cochrane Handbook for Systematic Reviews of Interventions. Thirteen experimental studies met the inclusion criteria, with eleven included in the general exercise analysis and eight in the acute resistance-based subset. Results: Random-effects models revealed a moderate reduction in tremor amplitude following acute exercise (Hedges’ g = −0.42, p < 0.001). The resistance-based synthesis was restricted to acute single-session protocols only and indicated a directionally consistent reduction in tremor amplitude. Conclusions: These findings suggest that physical exertion is associated with transient suppression of physiological tremor amplitude. Acute single-session resistance-based exercise protocols showed a consistent direction of effect, although pooled estimates should be interpreted cautiously due to heterogeneity. Overall, physiological tremor may serve as a sensitive, non-invasive outcome measure reflecting short-term neuromuscular state.
Full article
(This article belongs to the Special Issue Resistance Training Is Medicine: 2nd Edition)
►▼
Show Figures

Figure 1
Open AccessArticle
Gender Differences in Autonomic Stress Status and Body Fat Percentage Among Teachers
by
Estela Álvarez-Gallardo, Andrea Calderón García, María Isabel Ramírez-Goercke, Pedro Belinchón-deMiguel and Vicente Javier Clemente-Suárez
Physiologia 2026, 6(1), 10; https://doi.org/10.3390/physiologia6010010 - 30 Jan 2026
Abstract
Background/Objectives: Teaching is a profession characterized by a high burden of stress. This study examined sex differences in autonomic regulation by analysing heart rate variability (HRV) and body fat percentage (BF%) in teachers, explicitly hypothesizing that the association between adiposity and autonomic modulation
[...] Read more.
Background/Objectives: Teaching is a profession characterized by a high burden of stress. This study examined sex differences in autonomic regulation by analysing heart rate variability (HRV) and body fat percentage (BF%) in teachers, explicitly hypothesizing that the association between adiposity and autonomic modulation (HRV) would be more consistent in men. Methods: A cross-sectional study was conducted with 253 teachers from compulsory and university education during the 2022–2023 academic year. HRV was obtained from heart rate recordings, and body composition was assessed using bioelectrical impedance analysis. Analyses were stratified by sex and, in addition to comparisons based on the sex-specific median of fat mass (kg), ANCOVA models were performed and adjusted for age, teaching experience, and educational level. Results: Teachers with higher BF% were older (43.46 vs. 40.65 years; p = 0.007) and reported higher perceived stress (7.60 vs. 6.83; p = 0.034). In men, HRV was lower in the ≥p50 adiposity group, with reductions in RMSSD and pNN50 (p = 0.015–0.016). In women, RMSSD and pNN50 were not significant (p > 0.20; small effect sizes). In adjusted analyses (ANCOVA), no significant differences were found in men for any index; in women, HRmax and the LF/HF ratio were significant (small effects), whereas the remaining indices were not. Conclusions: Greater adiposity was associated with higher stress and lower HRV, particularly in men. In women, the pattern was more heterogeneous, and significance after adjustment was limited to HRmax and the LF/HF ratio, suggesting the need for sex-specific approaches to the assessment and promotion of psychophysiological well-being in teachers.
Full article
Open AccessArticle
Key Influences on Competitive Load in Youth Regional Teams During National Basketball Competition
by
João Rocha, João Serrano, Pablo López-Sierra, Jorge Arede and Sergio J. Ibáñez
Physiologia 2026, 6(1), 9; https://doi.org/10.3390/physiologia6010009 - 20 Jan 2026
Abstract
Background: This study examines how contextual factors influence the match load experienced by U14 athletes. Methods: Ninety-six male players from eight Portuguese regional selection teams were monitored during three official matches each, using WIMU Pro™ inertial devices with ultra-wideband (UWB) tracking
[...] Read more.
Background: This study examines how contextual factors influence the match load experienced by U14 athletes. Methods: Ninety-six male players from eight Portuguese regional selection teams were monitored during three official matches each, using WIMU Pro™ inertial devices with ultra-wideband (UWB) tracking systems. Fifteen internal and external load variables were analyzed, including player load/min, high-speed running (HSR), maximum heart rate (HRmax), and high impacts/min. Mixed linear models revealed significant inter-individual variability in all variables, showing sensitivity to match context. Results: Losing teams exhibited higher player load/min. Balanced matches provoked greater cardiovascular and locomotor demands, particularly in HRmax and HSR metrics. Cluster analysis identified three match typologies based on score margin. Team level was strongly associated with final outcomes and quarter performance, reinforcing the predictive value of intra-match consistency. In contrast, match type (score margin) showed limited correlation with team quality or load distribution. Conclusions: These findings demonstrate the multifactorial nature of match load in youth basketball, supporting the implementation of individualized, context-aware training and recovery strategies while guiding long-term athlete development.
Full article
(This article belongs to the Section Exercise Physiology)
►▼
Show Figures

Figure 1
Highly Accessed Articles
Latest Books
E-Mail Alert
News
Topics
Topic in
Biology, Brain Sciences, Sports, Biomechanics, JFMK, Physiologia
The Mechanics of Movement: Biomechanics in Sports Performance
Topic Editors: Mario Bernardo-Filho, Danúbia Da Cunha De Sá-Caputo, Redha TaiarDeadline: 31 July 2026
Topic in
Cells, IJMS, Metabolites, Physiologia, Life
Animal Models of Human Disease 3.0
Topic Editors: Sigrun Lange, Jameel M. InalDeadline: 31 October 2026
Topic in
Animals, Antioxidants, Metabolites, Physiologia
Redox Modulation, Antioxidants, and Metabolites in Animals Through the One Health Concept
Topic Editors: Francesca Ciani, Simona Tafuri, Immaculata De VivoDeadline: 28 February 2027
Topic in
Agriculture, Animals, Applied Biosciences, Metabolites, Physiologia, Dairy, Pets
New Perspectives on Metabolism and Metabolic Disease in Wildlife, Domestic, and Exotic Pets and Livestock
Topic Editors: Filipe da Costa Silva, Isabel PiresDeadline: 3 July 2027
Special Issues
Special Issue in
Physiologia
Exercise Physiology and Biochemistry: 3rd Edition
Guest Editors: Michael Koutsilieris, Anastassios PhilippouDeadline: 30 June 2026
Special Issue in
Physiologia
Resistance Training Is Medicine: 2nd Edition
Guest Editor: Daniel J. McDonoughDeadline: 25 July 2026
Special Issue in
Physiologia
Advances in Cardiac Physiology and Pathophysiology
Guest Editor: Peter AngellDeadline: 31 July 2026
Special Issue in
Physiologia
Redox Homeostasis and Cellular Adaptation: From Stress Signaling to Defense Strategies
Guest Editors: Alessia Remigante, Rossana Morabito, Sara SpinelliDeadline: 1 August 2026



