marinedrugs-logo

Journal Browser

Journal Browser

Bioactive Molecules from Extreme Environments III

A special issue of Marine Drugs (ISSN 1660-3397). This special issue belongs to the section "Marine-Derived Ingredients for Drugs, Cosmeceuticals and Nutraceuticals".

Deadline for manuscript submissions: closed (31 December 2025) | Viewed by 46763

Special Issue Editor


E-Mail Website
Guest Editor
Institute of Biosciences and BioResources (IBBR), Consiglio Nazionale delle Ricerche (CNR), Via Pietro Castellino 111, I-80131 Naples, Italy
Interests: antarctic and Arctic marine environments; bacteria; fish; sponges; marine natural products; marine peptides/proteins; protein structure/function; hemoproteins; marine antioxidants; marine anti-UV; functional ingredients; cosmeceuticals; PUFA
Special Issues, Collections and Topics in MDPI journals

Special Issue Information

Dear Colleagues,

In consideration of the success of the Special Issue series on "Bioactive Molecules from Extreme Environments” and the relevant interest in the topic, we are pleased to announce the third version of this Special Issue.

The third edition of the Special Issue “Bioactive Molecules from Extreme Environments-III” aims to collect papers with up-to-date findings regarding bioactive molecules and enzymes isolated from extreme environments; these papers will be used in biotechnological discovery pipelines in an effort to encourage further research on these extreme habitats.

Extreme environments—i.e., polar and hot regions, deep sea, hydrothermal vents, marine areas of high pressure or high salinity—experience conditions close to the limit of life. In these marine ecosystems, organisms have developed a huge variety of strategies to cope with such harsh conditions, such as the production of bioactive molecules that are potentially valuable for pharmaceutical, nutraceutical and cosmeceutical sectors. These molecules are diverse in structure and possess a broad spectrum of activities that make them an attractive molecular basis for drug design and biotechnological applications.

As Guest Editor, I encourage the submission of research papers and reviews focused on bioactive compounds isolated from organisms that inhabit marine habitats (cold/deep sea, marine hydrothermal vents and areas of high pressure, high salinity or high UV radiation and all other marine environments that are considered extreme), thus increasing our knowledge of biological resources in terms of (i) biodiversity, (ii) bioprospecting and (iii) molecular and enzymatic mechanisms displayed by novel molecules to be used in biotechnological and pharmaceutical applications.

Dr. Daniela Giordano
Guest Editor

Manuscript Submission Information

Manuscripts should be submitted online at www.mdpi.com by registering and logging in to this website. Once you are registered, click here to go to the submission form. Manuscripts can be submitted until the deadline. All submissions that pass pre-check are peer-reviewed. Accepted papers will be published continuously in the journal (as soon as accepted) and will be listed together on the special issue website. Research articles, review articles as well as short communications are invited. For planned papers, a title and short abstract (about 250 words) can be sent to the Editorial Office for assessment.

Submitted manuscripts should not have been published previously, nor be under consideration for publication elsewhere (except conference proceedings papers). All manuscripts are thoroughly refereed through a single-blind peer-review process. A guide for authors and other relevant information for submission of manuscripts is available on the Instructions for Authors page. Marine Drugs is an international peer-reviewed open access monthly journal published by MDPI.

Please visit the Instructions for Authors page before submitting a manuscript. The Article Processing Charge (APC) for publication in this open access journal is 2900 CHF (Swiss Francs). Submitted papers should be well formatted and use good English. Authors may use MDPI's English editing service prior to publication or during author revisions.

Keywords

  • marine natural products
  • bioactive molecules
  • metabolites
  • anti-UV molecules
  • enzymes
  • peptides
  • extreme environments
  • polar regions
  • deep sea
  • hydrothermal vents
  • UV radiation

Benefits of Publishing in a Special Issue

  • Ease of navigation: Grouping papers by topic helps scholars navigate broad scope journals more efficiently.
  • Greater discoverability: Special Issues support the reach and impact of scientific research. Articles in Special Issues are more discoverable and cited more frequently.
  • Expansion of research network: Special Issues facilitate connections among authors, fostering scientific collaborations.
  • External promotion: Articles in Special Issues are often promoted through the journal's social media, increasing their visibility.
  • Reprint: MDPI Books provides the opportunity to republish successful Special Issues in book format, both online and in print.

Further information on MDPI's Special Issue policies can be found here.

Related Special Issues

Published Papers (11 papers)

Order results
Result details
Select all
Export citation of selected articles as:

Research

Jump to: Review

26 pages, 2330 KB  
Article
A Novel Cobalt-Activated Halotolerant α-Amylase with High Specific Activity from Priestia sp. W243 in Kuwait Sabkha for Biotechnological Applications
by Surendraraj Alagarsamy, Sabeena Farvin Koduvayur Habeebullah, Ismail Saheb Azad, Saja Adel Fakhraldeen, Turki Al Said, Aws Al Ghuniam and Faiza Al-Yamani
Mar. Drugs 2026, 24(2), 65; https://doi.org/10.3390/md24020065 - 3 Feb 2026
Viewed by 885
Abstract
Sabkhas, hypersaline ecosystems along Kuwait’s coastal zone, are extreme environments that harbor diverse halophilic microorganisms with significant biotechnological potential. Despite this, they remain underexplored, particularly in the context of enzymes that can function under high salinity. The aim of this study is to [...] Read more.
Sabkhas, hypersaline ecosystems along Kuwait’s coastal zone, are extreme environments that harbor diverse halophilic microorganisms with significant biotechnological potential. Despite this, they remain underexplored, particularly in the context of enzymes that can function under high salinity. The aim of this study is to identify bacterial isolates from Kuwait’s sabkhas that produce α-amylase under extreme environmental conditions and to purify and characterize the resulting halotolerant α-amylase. Among the seven α-amylase-producing isolates, Priestia sp. W243, isolated from Mina Abdullah, exhibited the highest enzyme production under optimal growth conditions of pH 9.0, 37 °C, and 7.5% NaCl. A novel halotolerant α-amylase with a remarkably high specific activity (8112.1 U/mg) was purified from this isolate using ultrafiltration, ion-exchange chromatography, and gel-filtration. The purified enzyme, with a molecular weight of 25 kDa, showed optimal activity at 40 °C, pH 8, and 3% NaCl. Notably, the enzyme remained active in the absence of salt and up to 15% NaCl, demonstrating exceptional halotolerance. Metal ion profiling revealed that enzyme activity was significantly enhanced by Co2+, whereas Ca2+ had a comparatively moderate effect on enzyme activity. When the effects of metal chelators were examined, EDTA, a strong metal chelator, inhibited the enzyme. However, the enzyme remained active when Ca2+ was specifically removed using EGTA, suggesting that this α-amylase may be a cobalt-dependent metalloenzyme, which is an unusual characteristic among known α-amylases. Additionally, the enzyme retained its catalytic activity under reducing conditions (e.g., in the presence of DTT and β-mercaptoethanol), indicating structural stability is independent of disulfide bonds. These unique properties distinguish this α-amylase from typical salt- or calcium-dependent counterparts and highlight its potential for industrial applications in high-salt food processing, baking, brewing, and environmental remediation. Full article
(This article belongs to the Special Issue Bioactive Molecules from Extreme Environments III)
Show Figures

Graphical abstract

21 pages, 4244 KB  
Article
Deep-Sea Marine Metabolites as Promising Anti-Tubercular Agents: CADD-Guided Targeting of the F420-Dependent Oxidoreductase
by Ria Desai, Amane A. Alaroud, Gagan Preet, Rishi Vachaspathy Astakala, Rainer Ebel and Marcel Jaspars
Mar. Drugs 2026, 24(2), 58; https://doi.org/10.3390/md24020058 - 31 Jan 2026
Viewed by 1744
Abstract
Tuberculosis, caused by Mycobacterium tuberculosis (M. tb), remains a leading global threat, escalated now by the rise of multidrug-resistant (MDR-TB) and extensively drug-resistant (XDR-TB) strains. In search of a novel anti-tubercular agent with a distinct mechanism of action, this study explores deep-sea marine [...] Read more.
Tuberculosis, caused by Mycobacterium tuberculosis (M. tb), remains a leading global threat, escalated now by the rise of multidrug-resistant (MDR-TB) and extensively drug-resistant (XDR-TB) strains. In search of a novel anti-tubercular agent with a distinct mechanism of action, this study explores deep-sea marine metabolites as potential inhibitors of the F420-dependent oxidoreductase Rv1155, a redox enzyme essential for M. tb survival. A total of 2773 marine-derived compounds curated from the CMNPD, Reaxys, and MarinLit databases were screened using an integrated CADD workflow combining molecular docking, in-silico ADMET profiling, and molecular dynamics (MD) simulations. Docking identified 68 metabolites with strong affinity (−10.98 to −15.95 kcal/mol) for the Rv1155 binding pocket, and from which three compounds, Upenamide (CMNPD_22964), Aspyronol (Compound_1749), and Fiscpropionate F (Compound_1796), were shortlisted as hit candidates. Among these, Upenamide displayed the strongest binding (ΔG = −28.56 kcal/mol) with stable RMSD and hydrogen bond persistence during 100 ns MD simulation, while Aspyronol demonstrated a promising ADMET profile comparable to the native cofactor F4202. MM-GBSA analysis further confirmed the strong binding strength (ΔG _bind = −24.77 to −34.07 kcal/mol) for all three hit candidates. These findings confirm the strong and stable interaction of selected deep-sea marine metabolites with Rv1155. This validated screening pipeline established here provides a cost-effective framework for future experimental validation and expansion to additional F420-related drug targets in M. tb. Full article
(This article belongs to the Special Issue Bioactive Molecules from Extreme Environments III)
Show Figures

Graphical abstract

28 pages, 3411 KB  
Article
Identification and Cultivation of Biotechnologically Relevant Microalgal and Cyanobacterial Species Isolated from Sečovlje Salt Pans, Slovenia
by Eylem Atak, Petra Tavčar Verdev, Marko Petek, Anna Coll, Daniel Bosch, Marko Dolinar, Viktoriia Komarysta, Neli Glavaš and Ana Rotter
Mar. Drugs 2026, 24(1), 26; https://doi.org/10.3390/md24010026 - 8 Jan 2026
Viewed by 2157
Abstract
Studies of complex natural environments often focus on either biodiversity or on isolating organisms with specific properties. In this study, we sought to widen this perspective and achieve both. In particular, hypersaline ecosystems, such as the Sečovlje salt pans (Slovenia), are particularly promising [...] Read more.
Studies of complex natural environments often focus on either biodiversity or on isolating organisms with specific properties. In this study, we sought to widen this perspective and achieve both. In particular, hypersaline ecosystems, such as the Sečovlje salt pans (Slovenia), are particularly promising sources of novel bioactive compounds, as their microorganisms have evolved adaptations to desiccation and high light intensity stress. We applied shotgun metagenomics to assess microbial biodiversity under low- and high-salinity conditions, complemented by isolation and cultivation of photosynthetic microorganisms. Metagenomic analyses revealed major shifts in community composition with increasing salinity: halophilic Archaea became dominant, while bacterial abundance decreased. Eukaryotic assemblages also changed, with greater representation of salt-tolerant genera such as Dunaliella sp. Numerous additional microorganisms with biotechnological potential were identified. Samples from both petola and brine led to the isolation and cultivation of Dunaliella sp., Tetradesmus obliquus, Tetraselmis sp. and cyanobacteria Phormidium sp./Sodalinema stali, Leptolyngbya sp., and Capilliphycus guerandensis. The newly established cultures are the first collection from this hypersaline environment and provide a foundation for future biodiscovery, production optimization, and sustainable bioprocess development. The methods developed in this study constitute a Toolbox Solution that can be easily replicated in other habitats. Full article
(This article belongs to the Special Issue Bioactive Molecules from Extreme Environments III)
Show Figures

Graphical abstract

19 pages, 2531 KB  
Article
High-Seas Marine Microorganism Delivers an Extract That Dampens LPS-Driven Pro-Inflammatory Signaling: Galbibacter orientalis Strain ROD011
by Minji Kim, You-Jin Jeon, Bomi Ryu, Young-Mog Kim, Jae-Il Kim, Minkyeong Choi, Sohee Kim, Jihye Lee and Jimin Hyun
Mar. Drugs 2025, 23(10), 409; https://doi.org/10.3390/md23100409 - 18 Oct 2025
Cited by 1 | Viewed by 1497
Abstract
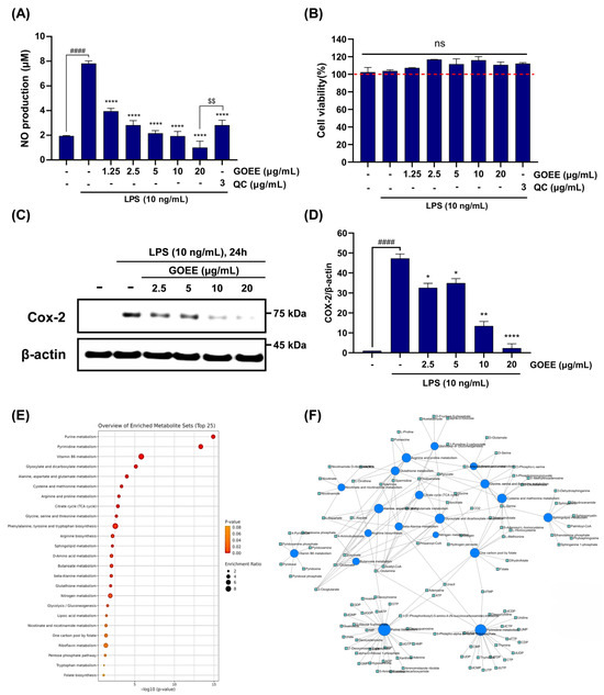
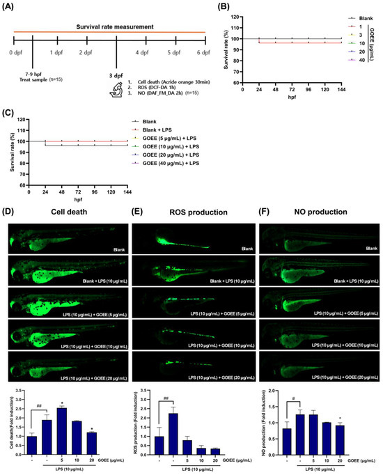
An ethyl acetate extract from the deep-sea bacterium Galbibacter orientalis strain ROD011 (GOEE), collected from international waters, was investigated as a potential anti-inflammatory agent. In lipopolysaccharide (LPS)-stimulated murine macrophages, nitric oxide (NO) production fell by 72–87% at 5–20 µg/mL GOEE without detectable cytotoxicity. [...] Read more.
An ethyl acetate extract from the deep-sea bacterium Galbibacter orientalis strain ROD011 (GOEE), collected from international waters, was investigated as a potential anti-inflammatory agent. In lipopolysaccharide (LPS)-stimulated murine macrophages, nitric oxide (NO) production fell by 72–87% at 5–20 µg/mL GOEE without detectable cytotoxicity. Cyclooxygenase-2 (COX-2 protein abundance decreased in a dose-dependent manner and was nearly absent at 20 µg/mL. In zebrafish embryos, survival was maintained up to 40 µg/mL, and LPS-induced signals were attenuated; the cell-death rate declined from 10 µg/mL onward, and at 20 µg/mL GOEE, reactive oxygen species (ROS) and NO decreased by 85% and 27%, respectively. To explain these effects, untargeted metabolomics with pathway enrichment and network mapping were performed in LPS-driven macrophages. Of the 58 KEGG pathways evaluated, 18 reached significance, notably purine and pyrimidine metabolism, vitamin B6 metabolism, and the one-carbon pool via folate. Coordinated shifts also involved amino-acid/tricarboxylic acid (TCA)-cycle linkages, glutathione and glyoxylate/dicarboxylate, and sphingolipid pathways. Network analysis identified hubs that were concomitantly reprogrammed. Collectively, GOEE achieved multi-level suppression of inflammatory outputs while preserving viability, and the metabolomic signature provides a mechanistic scaffold for its action. These findings nominate a deep-sea microbial extract as a promising anti-inflammatory lead and motivate fractionation and targeted validation of the highlighted metabolic nodes. Full article
(This article belongs to the Special Issue Bioactive Molecules from Extreme Environments III)
Show Figures

Figure 1

16 pages, 2021 KB  
Article
Anthoteibinenes F–Q: New Sesquiterpenes from the Irish Deep-Sea Coral Anthothela grandiflora
by Stine S. H. Olsen, Sam Afoullouss, Ezequiel Cruz Rosa, Ryan M. Young, Mark Johnson, A. Louise Allcock and Bill. J. Baker
Mar. Drugs 2025, 23(1), 44; https://doi.org/10.3390/md23010044 - 17 Jan 2025
Cited by 2 | Viewed by 2477
Abstract
New technology has opened opportunities for research and exploration of deep-water ecosystems, highlighting deep-sea coral reefs as a rich source of novel bioactive natural products. During our ongoing investigation of the chemodiversity of the Irish deep sea and the soft coral Anthothela grandiflora, [...] Read more.
New technology has opened opportunities for research and exploration of deep-water ecosystems, highlighting deep-sea coral reefs as a rich source of novel bioactive natural products. During our ongoing investigation of the chemodiversity of the Irish deep sea and the soft coral Anthothela grandiflora, we report 12 unreported cadinene-like functionalized sesquiterpenes, anthoteibinenes F–Q. The metabolites were isolated using both bioassay- and 1H NMR-guided approaches. One-/two-dimensional NMR spectroscopy and high-resolution mass spectrometry were used for structure elucidation, while a combination of NOESY NMR experiments, GIAO NMR calculations coupled with DP4+ probabilities measures, and ECD comparisons were incorporated to propose relative and absolute configurations of the anthoteibinenes. The metabolites were screened against the Respiratory Syncytial Virus (RSV), ESKAPE pathogens, five Candida albicans strains, and one strain of C. auris. Full article
(This article belongs to the Special Issue Bioactive Molecules from Extreme Environments III)
Show Figures

Graphical abstract

23 pages, 3595 KB  
Article
Improving Bioprocess Conditions for the Production of Prodigiosin Using a Marine Serratia rubidaea Strain
by Ricardo F. S. Pereira and Carla C. C. R. de Carvalho
Mar. Drugs 2024, 22(4), 142; https://doi.org/10.3390/md22040142 - 23 Mar 2024
Cited by 10 | Viewed by 4015
Abstract
The enormous potential attributed to prodigiosin regarding its applicability as a natural pigment and pharmaceutical agent justifies the development of sound bioprocesses for its production. Using a Serratia rubidaea strain isolated from a shallow-water hydrothermal vent, optimization of the growth medium composition was [...] Read more.
The enormous potential attributed to prodigiosin regarding its applicability as a natural pigment and pharmaceutical agent justifies the development of sound bioprocesses for its production. Using a Serratia rubidaea strain isolated from a shallow-water hydrothermal vent, optimization of the growth medium composition was carried out. After medium development, the bacterium temperature, light and oxygen needs were studied, as was growth inhibition by product concentration. The implemented changes led to a 13-fold increase in prodigiosin production in a shake flask, reaching 19.7 mg/L. The conditions allowing the highest bacterial cell growth and prodigiosin production were also tested with another marine strain: S. marcescens isolated from a tide rock pool was able to produce 15.8 mg/L of prodigiosin. The bioprocess with S. rubidaea was scaled up from 0.1 L shake flasks to 2 L bioreactors using the maintenance of the oxygen mass transfer coefficient (kLa) as the scale-up criterion. The implemented parameters in the bioreactor led to an 8-fold increase in product per biomass yield and to a final concentration of 293.1 mg/L of prodigiosin in 24 h. Full article
(This article belongs to the Special Issue Bioactive Molecules from Extreme Environments III)
Show Figures

Figure 1

12 pages, 2872 KB  
Article
Synthesis of Bioactive Nickel Nanoparticles Using Bacterial Strains from an Antarctic Consortium
by Joseph Amruthraj Nagoth, Maria Sindhura John, Kesava Priyan Ramasamy, Alessio Mancini, Marco Zannotti, Sara Piras, Rita Giovannetti, Lydia Rathnam, Cristina Miceli, Maria Chiara Biondini and Sandra Pucciarelli
Mar. Drugs 2024, 22(2), 89; https://doi.org/10.3390/md22020089 - 14 Feb 2024
Cited by 8 | Viewed by 3891
Abstract
Marine microorganisms have been demonstrated to be an important source for bioactive molecules. In this paper we report the synthesis of Ni nanoparticles (NiSNPs) used as reducing and capping agents for five bacterial strains isolated from an Antarctic marine consortium: Marinomonas sp. ef1, [...] Read more.
Marine microorganisms have been demonstrated to be an important source for bioactive molecules. In this paper we report the synthesis of Ni nanoparticles (NiSNPs) used as reducing and capping agents for five bacterial strains isolated from an Antarctic marine consortium: Marinomonas sp. ef1, Rhodococcus sp. ef1, Pseudomonas sp. ef1, Brevundimonas sp. ef1, and Bacillus sp. ef1. The NiSNPs were characterized by Ultraviolet–visible (UV–vis) spectroscopy, Dynamic Light Scattering (DLS), Transmission Electron Microscopy (TEM), X-ray diffraction (XRD) and Fourier Transform Infrared (FTIR) spectroscopic analysis. The maximum absorbances in the UV–Vis spectra were in the range of 374 nm to 422 nm, corresponding to the Surface plasmon resonance (SPR) of Nickel. DLS revealed NiSNPs with sizes between 40 and 45 nm. All NiSNPs were polycrystalline with a face-centered cubic lattice, as revealed by XRD analyses. The NiSNPs zeta potential values were highly negative. TEM analysis showed that the NiSNPs were either spherical or rod shaped, well segregated, and with a size between 20 and 50 nm. The FTIR spectra revealed peaks of amino acid and protein binding to the NiSNPs. Finally, all the NiSNPs possess significant antimicrobial activity, which may play an important role in the management of infectious diseases affecting human health. Full article
(This article belongs to the Special Issue Bioactive Molecules from Extreme Environments III)
Show Figures

Figure 1

16 pages, 1355 KB  
Article
Bioprospection of the Antarctic Diatoms Craspedostauros ineffabilis IMA082A and Craspedostauros zucchelli IMA088A
by Riccardo Trentin, Emanuela Moschin, Luísa Custódio and Isabella Moro
Mar. Drugs 2024, 22(1), 35; https://doi.org/10.3390/md22010035 - 6 Jan 2024
Cited by 2 | Viewed by 3641
Abstract
In extreme environments such as Antarctica, a diverse range of organisms, including diatoms, serve as essential reservoirs of distinctive bioactive compounds with significant implications in pharmaceutical, cosmeceutical, nutraceutical, and biotechnological fields. This is the case of the new species Craspedostauros ineffabilis IMA082A and [...] Read more.
In extreme environments such as Antarctica, a diverse range of organisms, including diatoms, serve as essential reservoirs of distinctive bioactive compounds with significant implications in pharmaceutical, cosmeceutical, nutraceutical, and biotechnological fields. This is the case of the new species Craspedostauros ineffabilis IMA082A and Craspedostauros zucchellii IMA088A Trentin, Moschin, Lopes, Custódio and Moro (Bacillariophyta) that are here explored for the first time for possible biotechnological applications. For this purpose, a bioprospection approach was applied by preparing organic extracts (acetone and methanol) from freeze-dried biomass followed by the evaluation of their in vitro antioxidant properties and inhibitory activities on enzymes related with Alzheimer’s disease (acetylcholinesterase: AChE, butyrylcholinesterase: BChE), Type 2 diabetes mellitus (T2DM, α–glucosidase, α–amylase), obesity (lipase) and hyperpigmentation (tyrosinase). Extracts were then profiled by ultra-high-performance liquid chromatography–mass spectrometry (UPLC–HR–MS/MS), while the fatty acid methyl ester (FAME) profiles were established by gas chromatography–mass spectrometry (GC–MS). Our results highlighted strong copper chelating activity of the acetone extract from C. ineffabilis and moderate to high inhibitory activities on AChE, BChE, α–amylase and lipase for extracts from both species. The results of the chemical analysis indicated polyunsaturated fatty acids (PUFA) and their derivatives as the possible compounds responsible for the observed activities. The FAME profile showed saturated fatty acids (SFA) as the main group and methyl palmitoleate (C16:1) as the predominant FAME in both species. Overall, our results suggest both Antarctic strains as potential sources of interesting molecules with industrial applications. Further studies aiming to investigate unidentified metabolites and to maximize growth yield and natural compound production are required. Full article
(This article belongs to the Special Issue Bioactive Molecules from Extreme Environments III)
Show Figures

Graphical abstract

Review

Jump to: Research

16 pages, 4295 KB  
Review
Molecular Evolution and Adaptation Strategies in Marine Ciliates: An Inspiration for Cold-Adapted Enzyme Engineering and Drug Binding Analysis
by Sandra Pucciarelli, Matteo Mozzicafreddo, Alberto Vassallo, Angela Piersanti and Cristina Miceli
Mar. Drugs 2024, 22(11), 497; https://doi.org/10.3390/md22110497 - 4 Nov 2024
Viewed by 2667
Abstract
In the present review, we summarize genome mining of genomic data obtained from the psychrophilic Antarctic marine ciliate Euplotes focardii and its evolutionary-close mesophilic cosmopolitan counterpart E. crassus. This analysis highlights adaptation strategies that are unique to the Antarctic ciliate, including antioxidant [...] Read more.
In the present review, we summarize genome mining of genomic data obtained from the psychrophilic Antarctic marine ciliate Euplotes focardii and its evolutionary-close mesophilic cosmopolitan counterpart E. crassus. This analysis highlights adaptation strategies that are unique to the Antarctic ciliate, including antioxidant gene duplication and distinctive substitutions that may play roles in increased drug binding affinity and enzyme reaction rate in cold environments. Enzymes from psychrophiles are usually characterized by high activities and reaction rates at low temperatures compared with their counterparts from mesophiles and thermophiles. As a rule, catalyst cold activity derives from an increased structural flexibility that may lead to protein denaturation in response to temperature fluctuation. Molecular thermolability has been a major drawback of using macromolecules from psychrophiles in industrial applications. Here, we report a case study in which the role of peculiar amino acid substitution in cold adaptation is demonstrated by site-directed mutagenesis. Combined with a rational design approach, these substitutions can be used for site-directed mutagenesis to obtain cold-active catalysts that are structurally stable. Furthermore, molecular docking analysis of β-tubulin isotypes extrapolated from E. focardii and E. crassus genomes allowed us to obtain additional insight on the taxol binding site and drug affinity. E. focardii genome mining and the comparison with the mesophilic sibling counterpart can be used as an inspiration for molecular engineering for medical and industrial applications. Full article
(This article belongs to the Special Issue Bioactive Molecules from Extreme Environments III)
Show Figures

Figure 1

32 pages, 5708 KB  
Review
Plastic-Degrading Enzymes from Marine Microorganisms and Their Potential Value in Recycling Technologies
by Robert Ruginescu and Cristina Purcarea
Mar. Drugs 2024, 22(10), 441; https://doi.org/10.3390/md22100441 - 26 Sep 2024
Cited by 18 | Viewed by 14022
Abstract
Since the 2005 discovery of the first enzyme capable of depolymerizing polyethylene terephthalate (PET), an aromatic polyester once thought to be enzymatically inert, extensive research has been undertaken to identify and engineer new biocatalysts for plastic degradation. This effort was directed toward developing [...] Read more.
Since the 2005 discovery of the first enzyme capable of depolymerizing polyethylene terephthalate (PET), an aromatic polyester once thought to be enzymatically inert, extensive research has been undertaken to identify and engineer new biocatalysts for plastic degradation. This effort was directed toward developing efficient enzymatic recycling technologies that could overcome the limitations of mechanical and chemical methods. These enzymes are versatile molecules obtained from microorganisms living in various environments, including soil, compost, surface seawater, and extreme habitats such as hot springs, hydrothermal vents, deep-sea regions, and Antarctic seawater. Among various plastics, PET and polylactic acid (PLA) have been the primary focus of enzymatic depolymerization research, greatly enhancing our knowledge of enzymes that degrade these specific polymers. They often display unique catalytic properties that reflect their particular ecological niches. This review explores recent advancements in marine-derived enzymes that can depolymerize synthetic plastic polymers, emphasizing their structural and functional features that influence the efficiency of these catalysts in biorecycling processes. Current status and future perspectives of enzymatic plastic depolymerization are also discussed, with a focus on the underexplored marine enzymatic resources. Full article
(This article belongs to the Special Issue Bioactive Molecules from Extreme Environments III)
Show Figures

Graphical abstract

31 pages, 2949 KB  
Review
Marine versus Non-Marine Bacterial Exopolysaccharides and Their Skincare Applications
by Fanny Benhadda, Agata Zykwinska, Sylvia Colliec-Jouault, Corinne Sinquin, Bertrand Thollas, Anthony Courtois, Nicola Fuzzati, Alix Toribio and Christine Delbarre-Ladrat
Mar. Drugs 2023, 21(11), 582; https://doi.org/10.3390/md21110582 - 7 Nov 2023
Cited by 25 | Viewed by 8126
Abstract
Bacteria are well-known to synthesize high molecular weight polysaccharides excreted in extracellular domain, which constitute their protective microenvironment. Several bacterial exopolysaccharides (EPS) are commercially available for skincare applications in cosmetic products due to their unique structural features, conferring valuable biological and/or textural properties. [...] Read more.
Bacteria are well-known to synthesize high molecular weight polysaccharides excreted in extracellular domain, which constitute their protective microenvironment. Several bacterial exopolysaccharides (EPS) are commercially available for skincare applications in cosmetic products due to their unique structural features, conferring valuable biological and/or textural properties. This review aims to give an overview of bacterial EPS, an important group of macromolecules used in cosmetics as actives and functional ingredients. For this purpose, the main chemical characteristics of EPS are firstly described, followed by the basics of the development of cosmetic ingredients. Then, a focus on EPS production, including upstream and downstream processes, is provided. The diversity of EPS used in the cosmetic industry, and more specifically of marine-derived EPS is highlighted. Marine bacteria isolated from extreme environments are known to produce EPS. However, their production processes are highly challenging due to high or low temperatures; yield must be improved to reach economically viable ingredients. The biological properties of marine-derived EPS are then reviewed, resulting in the highlight of the challenges in this field. Full article
(This article belongs to the Special Issue Bioactive Molecules from Extreme Environments III)
Show Figures

Figure 1

Back to TopTop