-
The Congenital Malformation of the Interatrial Septum—A Review of Its Development and Embryology with Clinical Implications -
Is Hydra Axis Definition a Fluctuation-Based Process Picking Up External Cues? -
Investigating Psychopharmaceutical Effects on Early Vertebrate Development Using a Zebrafish Model System
Journal Description
Journal of Developmental Biology
Journal of Developmental Biology
is an international, peer-reviewed, open access journal on the development of multicellular organisms at the molecule, cell, tissue, organ and whole organism levels published quarterly online by MDPI.
- Open Access— free for readers, with article processing charges (APC) paid by authors or their institutions.
- High Visibility: indexed within Scopus, ESCI (Web of Science), PubMed, PMC, PubAg, CAPlus / SciFinder, and other databases.
- Rapid Publication: manuscripts are peer-reviewed and a first decision is provided to authors approximately 26.2 days after submission; acceptance to publication is undertaken in 5.9 days (median values for papers published in this journal in the first half of 2025).
- Recognition of Reviewers: reviewers who provide timely, thorough peer-review reports receive vouchers entitling them to a discount on the APC of their next publication in any MDPI journal, in appreciation of the work done.
- Testimonials: See what our editors and authors say about Journal of Developmental Biology.
Impact Factor:
2.5 (2024);
5-Year Impact Factor:
2.8 (2024)
Latest Articles
Pathophysiology and Management of Placenta Accreta Spectrum
J. Dev. Biol. 2025, 13(4), 45; https://doi.org/10.3390/jdb13040045 - 10 Dec 2025
Abstract
Placenta Accreta Spectrum (PAS) disorders, including placenta accreta, increta, and percreta, are serious obstetric conditions characterized by abnormal placental adherence to the uterine wall. With increasing incidence, PAS poses significant risks, primarily through massive hemorrhage during or after delivery, often necessitating hysterectomy. Key
[...] Read more.
Placenta Accreta Spectrum (PAS) disorders, including placenta accreta, increta, and percreta, are serious obstetric conditions characterized by abnormal placental adherence to the uterine wall. With increasing incidence, PAS poses significant risks, primarily through massive hemorrhage during or after delivery, often necessitating hysterectomy. Key risk factors include prior cesarean sections, uterine surgery, and placenta previa diagnosis. In this review, we will examine the pathophysiology of PAS, with a focus on the mechanisms underlying abnormal trophoblast invasion and defective decidualization. We will highlight the role of uterine scarring, extracellular matrix remodeling, dysregulated signaling pathways, and immune and vascular alterations in disrupting the maternal-fetal interface, ultimately predisposing to morbid placentation and delivery complications. We will also discuss the life-threatening complications of PAS, such as shock and multi-organ failure, which require urgent multidisciplinary intensive care, as well as the optimization of management through preoperative planning and intraoperative blood loss control to reduce maternal morbidity and mortality.
Full article
Open AccessSystematic Review
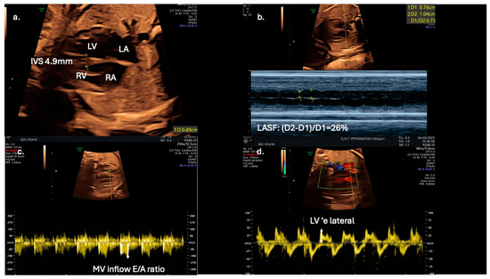
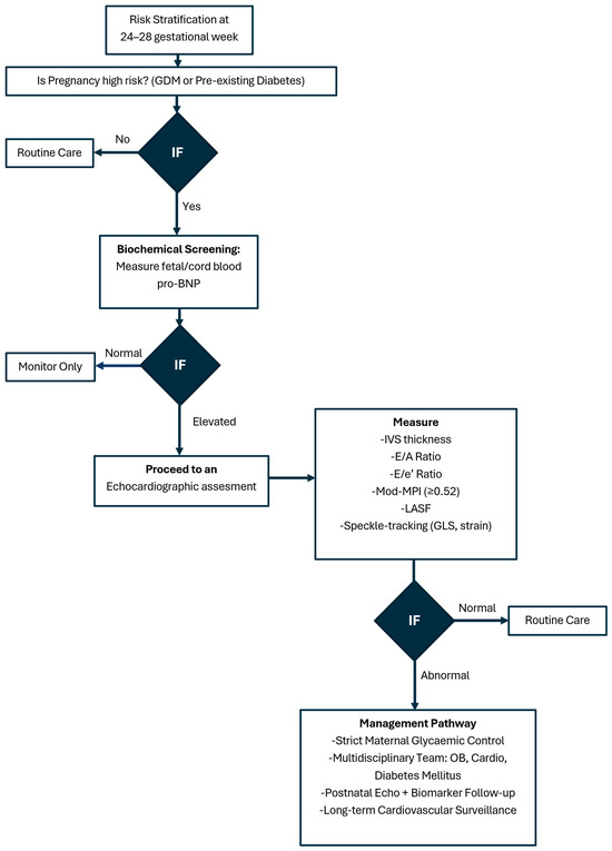
Cardiac Aftermath of Gestational Diabetes—From Intrauterine Impact to Lifelong Complications: A Systematic Review
by
Sophia Tsokkou, Ioannis Konstantinidis, Antonios Keramas, Vasileios Anastasiou, Alkis Matsas, Maria Florou, Alexandra Arvanitaki, Emmanouela Peteinidou, Theodoros Karamitsos, George Giannakoulas, Themistoklis Dagklis, Theodora Papamitsou, Antonios Ziakas and Vasileios Kamperidis
J. Dev. Biol. 2025, 13(4), 44; https://doi.org/10.3390/jdb13040044 - 8 Dec 2025
Abstract
►▼
Show Figures
Background. Gestational diabetes mellitus (GDM) induces maternal hyperglycemia, which may alter fetal cardiac structure and function, increasing short- and long-term cardiovascular risks. Purpose. To systematically review the evidence on the fetal cardiac structural and functional effects of GDM, to explore the
[...] Read more.
Background. Gestational diabetes mellitus (GDM) induces maternal hyperglycemia, which may alter fetal cardiac structure and function, increasing short- and long-term cardiovascular risks. Purpose. To systematically review the evidence on the fetal cardiac structural and functional effects of GDM, to explore the diagnostic role of novel imaging and biochemical biomarkers, and to summarize the long-term cardiovascular complications associated with GDM. Materials and Methods. A systematic search of PubMed, Scopus, and Cochrane Library was conducted according to the PRISMA guidelines. All studies comparing cardiac outcomes in GDM and non-GDM pregnancies were included. Data on myocardial hypertrophy, diastolic and systolic function, imaging modalities, and biomarkers were extracted and qualitatively synthesized. Results. A total of twelve eligible studies were identified. Fetal cardiac hypertrophy and diastolic and early systolic dysfunction are common among GDM pregnancies and can be detected by dual-gate Doppler and speckle-tracking echocardiography. Abnormalities are observed in indices such as the myocardial performance index, E/A, E/e′ ratios, and global longitudinal and circumferential strain in fetuses and may persist in the neonatal period. Alterations may be more pronounced for the right ventricle compared to the left. Septal hypertrophy is associated with elevated umbilical cord pro-brain natriuretic peptide. The risk of early-onset cardiovascular disease in the progeny of diabetic mothers is 29% higher, as evidenced by population-based cohort data. Conclusions. GDM is linked to fetal cardiac remodeling and an increased long-term cardiovascular risk. Early detection and customized interventions to reduce adverse outcomes may be achieved by integrating advanced echocardiographic techniques and biomarkers into prenatal surveillance.
Full article

Figure 1
Open AccessReview
How Cytoskeletal Disorders Contribute to Errors in the Chromosomal Segregation of Oocytes and Cleavage Stage Embryos
by
Stefka Delimitreva and Irina Chakarova
J. Dev. Biol. 2025, 13(4), 43; https://doi.org/10.3390/jdb13040043 - 2 Dec 2025
Abstract
►▼
Show Figures
Observations of the processes of oogenesis, fertilization, and the earliest embryonic development have given us the opportunity to estimate the importance of chromosomal distribution errors for the success of mammalian reproduction. It is now known that in the large volume of oocytes, zygotes
[...] Read more.
Observations of the processes of oogenesis, fertilization, and the earliest embryonic development have given us the opportunity to estimate the importance of chromosomal distribution errors for the success of mammalian reproduction. It is now known that in the large volume of oocytes, zygotes and the first embryonic cells, the rearrangement of chromatin is associated with a complex rearrangement of cytoskeletal structures, which creates specific problems. This review discusses two main issues critical to the success of early embryos: Why oocyte meiosis is too frequently wrong in chromosomal segregation? Why the first zygotic mitoses are too frequently wrong in chromosomal segregation? We concluded the following: (1) The main cytoskeletal defects that disturb oocyte meiosis are a problematic connection between cytoskeleton and nucleoskeleton, unsuccessful movement of the spindle to the oocyte periphery, unstable anchoring of the spindle to oolemma, and deviations in meiotic spindle morphology; (2) The main cytoskeletal defects that disturb pronuclear unification are nonfunctional male centriole, unsuccessful forming of microtubule aster around the sperm centrosome, problematic movement of the two pronuclei towards each other and inappropriate contacts between centrosomes, microtubules and nuclear pore complexes; (3) Cytoskeletal defects that disturb zygote mitosis are unsuccessful forming of bipolar mitotic spindle, non-synchronized congression of maternal and paternal chromosomes, and unsuccessful attachment of kinetochores to microtubules.
Full article

Figure 1
Open AccessArticle
Dynamic Alterations in Testicular Autophagy in Prepubertal Mice
by
Dong Zhang, Xiaoyun Pang, Zhenxing Yan, Weitao Dong, Zihao Fang, Jincheng Yang, Yanyan Wang, Li Xue, Jiahao Zhang, Chen Xue, Hongwei Duan, Xianghong Du and Yuxuan He
J. Dev. Biol. 2025, 13(4), 42; https://doi.org/10.3390/jdb13040042 - 18 Nov 2025
Abstract
►▼
Show Figures
Autophagy has a potential regulatory effect on spermatogenesis and testicular development. Dynamic alterations in the testicular autophagy of prepubertal mice were analyzed, and the relationship between autophagy levels and testicular development was clarified using C57BL/6 mice aged 1, 2, 4, 6, and 8
[...] Read more.
Autophagy has a potential regulatory effect on spermatogenesis and testicular development. Dynamic alterations in the testicular autophagy of prepubertal mice were analyzed, and the relationship between autophagy levels and testicular development was clarified using C57BL/6 mice aged 1, 2, 4, 6, and 8 weeks. Transmission electron microscopy was used to identify autophagic vacuoles. The expression of autophagy-related proteins and PI3K/AKT/mTOR signaling pathway-related proteins was determined using Western blotting. Localization of microtubule-associated protein light chain 3 (LC3) and sequestosome 1 (p62) in testicular tissues was determined using immunofluorescence and immunohistochemistry. Autophagic vacuoles in spermatogenic cells increased gradually from weeks 1 to 4, peaked at 2 weeks, decreased sharply at 6 weeks, and were undetectable at 8 weeks. The expression of Beclin 1 autophagy-related protein, LC3-II, and p62 was highest at 2 weeks among the five age groups, whereas LC3-II and p62 were mainly localized in spermatogonia and spermatocytes. Moreover, low mTOR expression and its increased expression were detected at 1–2 weeks and 2–8 weeks, respectively. These results show that testicular autophagic levels exhibit a dynamic pattern of “increase (1–2 weeks) followed by a decrease (2–8 weeks),” providing a reference in determining the relationship between autophagy levels and testicular development.
Full article

Figure 1
Open AccessArticle
Cloned Pig Fetuses Have a High Placental Lysophosphatidylcholine Level That Inhibits Trophoblast Cell Activity
by
Junkun Lai, Xiaoyu Gao, Guke Zhang, Xiao Wu, Yiqian Zhang, Shunbo Wang, Zhenfang Wu, Zicong Li and Zheng Xu
J. Dev. Biol. 2025, 13(4), 41; https://doi.org/10.3390/jdb13040041 - 12 Nov 2025
Abstract
►▼
Show Figures
Somatic cell nuclear transfer (SCNT) or cloning technology is widely used in agriculture and biomedicine. However, the application of this technology is limited by the low developmental competence of cloned embryos or fetuses, which frequently exhibit abnormal development of trophoblast cells or placentas.
[...] Read more.
Somatic cell nuclear transfer (SCNT) or cloning technology is widely used in agriculture and biomedicine. However, the application of this technology is limited by the low developmental competence of cloned embryos or fetuses, which frequently exhibit abnormal development of trophoblast cells or placentas. The purpose of this study was to investigate the possible causes of the erroneous placental development of SCNT-derived pig fetuses. The placental transcriptomic and lipidomic profiles were compared between 30-day-old SCNT- and artificial insemination (AI)-produced pig fetuses. Differentially expressed lipid metabolites between two groups of placentas were selected to test their effects on porcine trophoblast cell activity. The results showed that SCNT placentas exhibit impaired lipid metabolism and function. The level of a metabolite, lysophosphatidylcholine (LPC), in the glycerophospholipid metabolism pathway was substantially increased in SCNT placentas, compared with AI placentas. The elevation in LPC content may lead to impaired placental development in cloned pig fetuses, as LPC inhibited the proliferation and migration of porcine trophoblast cells. This study discovers a main cause of erroneous development of cloned pig fetuses, which will be beneficial for understanding the regulation of SCNT embryo development, as well as developing new methods to improve the efficiency of pig cloning.
Full article

Figure 1
Open AccessReview
Defective Neural Stem and Progenitor Cell Proliferation in Neurodevelopmental Disorders
by
Aki Shigenaka, Eri Nitta, Tadashi Nakagawa, Makiko Nakagawa and Toru Hosoi
J. Dev. Biol. 2025, 13(4), 40; https://doi.org/10.3390/jdb13040040 - 7 Nov 2025
Abstract
►▼
Show Figures
Neurodevelopmental disorders (NDDs), including autism spectrum disorder, intellectual disability, and attention deficit hyperactivity disorder, are increasingly recognized as disorders of early brain construction arising from defects in neural stem and progenitor cell (NSPC) proliferation. NSPCs are responsible for generating the diverse neuronal and
[...] Read more.
Neurodevelopmental disorders (NDDs), including autism spectrum disorder, intellectual disability, and attention deficit hyperactivity disorder, are increasingly recognized as disorders of early brain construction arising from defects in neural stem and progenitor cell (NSPC) proliferation. NSPCs are responsible for generating the diverse neuronal and glial lineages that establish cortical architecture and neural circuitry; thus, their expansion must be tightly coordinated by intrinsic cell cycle regulators and extrinsic niche-derived cues. Disruption of these mechanisms—through genetic mutations, epigenetic dysregulation, or environmental insults—can perturb the balance between NSPC self-renewal and differentiation, resulting in aberrant brain size and connectivity. Recent advances using animal models and human pluripotent stem cell-derived brain organoids have identified key signaling pathways, including Notch, Wnt, SHH, and PI3K–mTOR, as central hubs integrating proliferative cues, while transcriptional and chromatin regulators such as PAX6, CHD8, SETD5, and ANKRD11 govern gene expression essential for proper NSPC cycling. Furthermore, prenatal exposure to teratogens such as Zika virus infection, valproic acid, or metabolic stress in phenylketonuria can recapitulate proliferation defects and microcephaly, underscoring the vulnerability of NSPCs to environmental perturbation. This review summarizes emerging insights into the molecular and cellular mechanisms by which defective NSPC proliferation contributes to NDD pathogenesis, highlighting convergence among genetic and environmental factors on cell cycle control. A deeper understanding of these pathways may uncover shared therapeutic targets to restore neurodevelopmental trajectories and mitigate disease burden.
Full article

Figure 1
Open AccessReview
Recapitulating Liver Embryology—Lessons to Be Learned for Liver Diseases
by
Rui Caetano Oliveira, Sandra Ferreira, Isabel Gonçalves and Maria Fátima Martins
J. Dev. Biol. 2025, 13(4), 39; https://doi.org/10.3390/jdb13040039 - 4 Nov 2025
Abstract
►▼
Show Figures
Despite looking monotonous, liver histology represents a highly complex structure of hepatocytes, bile ducts and vessels. This complex interaction and development originate in embryology and remain in adult life. In this manuscript, we highlight the features of liver embryology, translating the events into
[...] Read more.
Despite looking monotonous, liver histology represents a highly complex structure of hepatocytes, bile ducts and vessels. This complex interaction and development originate in embryology and remain in adult life. In this manuscript, we highlight the features of liver embryology, translating the events into pathologic features and opening possibilities for disease understanding and research. We revisit liver embryology, from biliary to vascular processes, stressing some developing abnormalities with a focus on the histological findings. With this manuscript, we hope to increase the awareness of the importance of embryology in diseases, prompting its detailed study.
Full article

Figure 1
Open AccessArticle
Activity-Dependent Increases in Quantal Size at the Drosophila NMJ
by
Andrew S. Powers, Petar Gajic, Ethan Rittereiser, Kavindra Dasrat and Gregory A. Lnenicka
J. Dev. Biol. 2025, 13(4), 38; https://doi.org/10.3390/jdb13040038 - 28 Oct 2025
Abstract
We examined whether an increase in synaptic activity resulted in an increase in quantal size at the neuromuscular junction (NMJ) of third-instar Drosophila larvae. Spontaneous miniature excitatory postsynaptic currents (mEPSCs) or miniature excitatory postsynaptic potentials (mEPSPs) were recorded before and after nerve stimulation.
[...] Read more.
We examined whether an increase in synaptic activity resulted in an increase in quantal size at the neuromuscular junction (NMJ) of third-instar Drosophila larvae. Spontaneous miniature excitatory postsynaptic currents (mEPSCs) or miniature excitatory postsynaptic potentials (mEPSPs) were recorded before and after nerve stimulation. We found that prolonged (60 s) or brief (1.25 s) nerve stimulation produced an increase in quantal size; this appears to be a general property of these synapses since it was seen at all four muscle fibers (MFs) used in this study. The effect was examined along Is and Ib terminals by expressing GCaMP in the MF membrane and examining postsynaptic Ca2+ signals produced by spontaneous transmitter release. The activity-dependent increase in quantal size occurred at both Is and Ib terminals, and the increase in frequency and amplitude of quantal events at individual synaptic boutons was correlated. Both the increase in quantal size and frequency were found to be dependent upon an increase in postsynaptic Ca2+, based on studies in which MFs were preinjected with the Ca2+ chelator BAPTA (1,2-Bis(2-aminophenoxy)ethane-N,N,N′,N′-tetraacetic acid). To examine the effect of postsynaptic activity on glutamate sensitivity, we iontophoresed glutamate pulses at the NMJ and recorded the glutamate-evoked excitatory postsynaptic potentials (gEPSPs). Trains of glutamate pulses produced an increase in gEPSP amplitude; this potentiation was not seen when Ca2+ was eliminated from the bath or after inhibiting calmodulin or CaMKII. The activity-dependent increase in quantal size may result from an increase in postsynaptic sensitivity due to activation of CaMKII.
Full article
(This article belongs to the Special Issue Drosophila in Developmental Biology—Past, Present and Future)
►▼
Show Figures

Figure 1
Open AccessArticle
A Supra-Physiological Dose of 2-Hydroxyestradiol Impairs Meiotic Progression and Developmental Competence of Mouse Antral Oocytes
by
Valeria Merico, Paola Rebuzzini, Mario Zanoni, Maurizio Zuccotti and Silvia Garagna
J. Dev. Biol. 2025, 13(4), 37; https://doi.org/10.3390/jdb13040037 - 15 Oct 2025
Abstract
►▼
Show Figures
Estrogen metabolites (EMs) play a local regulatory role in mammalian ovarian function. Among them, 2-hydroxyestradiol (2-OHE2) exerts dose-dependent effects on reproductive physiology, supporting either normal ovarian processes or contributing to pathological conditions. Specifically, 2-OHE2 modulates ovarian vasculature and progesterone biosynthesis, and at 1–10
[...] Read more.
Estrogen metabolites (EMs) play a local regulatory role in mammalian ovarian function. Among them, 2-hydroxyestradiol (2-OHE2) exerts dose-dependent effects on reproductive physiology, supporting either normal ovarian processes or contributing to pathological conditions. Specifically, 2-OHE2 modulates ovarian vasculature and progesterone biosynthesis, and at 1–10 nM concentrations, it enhances in vitro developmental competence and blastocyst quality in mouse oocytes. Conversely, doses below 1 nM show no appreciable effects, suggesting the existence of a biological activity threshold. However, the impact of supra-physiological concentrations remains largely unexplored. In this study, we investigated the effects of increasing 2-OHE2 doses (0.05, 0.50, and 5.00 µM) on oocyte meiotic progression and quality. Exposure to 0.50 and 5.00 µM significantly impaired oocyte maturation, while only the highest dose notably reduced the percentage of embryos developing to the blastocyst stage. Morphometric analysis during the GV-to-MII transition revealed altered first polar body morphology, defective asymmetric division, and disruptions in cytoskeletal organization, including enlarged meiotic spindles, increased F-actin cap angles, and aberrant microtubule-organizing centers distribution. These structural alterations were paralleled by distinct changes in cytoplasmic movement velocity patterns observed through time-lapse imaging during meiotic resumption. Together, these findings demonstrate that supra-physiological exposure to 2-OHE2 compromises oocyte maturation and developmental competence by perturbing key cytoskeletal dynamics and cellular architecture necessary for successful meiosis and early embryogenesis.
Full article

Figure 1
Open AccessReview
An Integrated Canonical and Non-Canonical Wnt Signaling Network Controls Early Anterior–Posterior Axis Formation in Sea Urchin Embryos
by
Jennifer L. Fenner, Boyuan Wang, Cheikhouna Ka, Sujan Gautam and Ryan C. Range
J. Dev. Biol. 2025, 13(4), 36; https://doi.org/10.3390/jdb13040036 - 8 Oct 2025
Abstract
►▼
Show Figures
Wnt signaling is an ancient developmental mechanism that drives the initial specification and patterning of the primary axis in many metazoan embryos. Yet, it is unclear how exactly the various Wnt components interact in most Wnt-mediated developmental processes as well as in the
[...] Read more.
Wnt signaling is an ancient developmental mechanism that drives the initial specification and patterning of the primary axis in many metazoan embryos. Yet, it is unclear how exactly the various Wnt components interact in most Wnt-mediated developmental processes as well as in the molecular mechanism regulating adult tissue homeostasis. Recent work in invertebrate deuterostome sea urchin embryos indicates that three different Wnt signaling pathways (Wnt/β-catenin, Wnt/JNK, and Wnt/PKC) form an interconnected Wnt signaling network that specifies and patterns the primary anterior–posterior (AP) axis. Here, we detail our current knowledge of this critical regulatory process in sea urchin embryos. We also illustrate examples from a diverse group of metazoans, from cnidarians to vertebrates, that suggest aspects of the sea urchin AP Wnt signaling network are deeply conserved. We explore how the sea urchin is an excellent model to elucidate a detailed molecular understanding of AP axis specification and patterning that can be used for identifying unifying developmental principles across animals.
Full article

Figure 1
Open AccessArticle
High Concentrations of Non-Esterified Fatty Acids During Bovine In Vitro Fertilisation Are Detrimental for Spermatozoa Quality and Pre-Implantation Embryo Development
by
Abdullah F. Idriss, Edward J. Okello, Roger G. Sturmey and Miguel A. Velazquez
J. Dev. Biol. 2025, 13(4), 35; https://doi.org/10.3390/jdb13040035 - 5 Oct 2025
Abstract
High non-esterified fatty acids (NEFAs) during negative energy balance in dairy cattle can impair reproduction. While their effects on oocyte maturation and preimplantation embryo development are known, their impact during fertilisation is largely unexplored. This study examined the effects of high NEFA exposure
[...] Read more.
High non-esterified fatty acids (NEFAs) during negative energy balance in dairy cattle can impair reproduction. While their effects on oocyte maturation and preimplantation embryo development are known, their impact during fertilisation is largely unexplored. This study examined the effects of high NEFA exposure exclusively during in vitro fertilisation (IVF). Bovine oocytes were matured in vitro and fertilised under physiological or high NEFA concentrations. High NEFA concentrations decreased fertilisation, cleavage, and blastocyst rates. Reactive oxygen species production in zygotes was not affected, but blastocysts derived from the High-NEFA group had fewer cells. Spermatozoa exposed to high NEFA concentrations exhibited increased plasma membrane and acrosome damage, higher DNA fragmentation, and reduced mitochondrial membrane potential. The expression of H3K27me3, a repressive histone mark normally erased from fertilisation to embryonic genome activation, was higher in 2-cell than in 4-cell embryos on day 2 after IVF, but only in the High-NEFA group. This delayed H3K27me3 loss, along with increased DNA damage, could partially explain the reduced blastocyst formation observed. In conclusion, high NEFA concentrations can impair pre-implantation embryo development during zygote formation, potentially via effects on both the oocyte and spermatozoon. The latter warrants further investigation using an intracytoplasmic sperm injection model.
Full article
(This article belongs to the Special Issue Embryonic Development and Regenerative Medicine)
►▼
Show Figures

Figure 1
Open AccessBrief Report
Exploring the Regulation of Tmem182 Gene Expression in the Context of Retinoid X Receptor Signaling
by
Saadia Khilji, Munerah Hamed, Jihong Chen and Qiao Li
J. Dev. Biol. 2025, 13(4), 34; https://doi.org/10.3390/jdb13040034 - 24 Sep 2025
Abstract
►▼
Show Figures
We have previously established that bexarotene, a clinically approved agonist of retinoid X receptor (RXR), promotes the differentiation and fusion of skeletal myoblasts. We have also analyzed the genomic programs underlying rexinoid-enhanced myogenic differentiation to identify novel regulatory pathways. As such, we observed
[...] Read more.
We have previously established that bexarotene, a clinically approved agonist of retinoid X receptor (RXR), promotes the differentiation and fusion of skeletal myoblasts. We have also analyzed the genomic programs underlying rexinoid-enhanced myogenic differentiation to identify novel regulatory pathways. As such, we observed a significant upregulation of a transcript encoding a predicted transmembrane protein, Tmem182, during C2C12 myoblast differentiation. Despite the documentation of Tmem182 expression in skeletal muscles, its regulation had yet to be explored. Here, we show that Tmem182 gene expression is markedly augmented in early myoblast differentiation and further enhanced by RXR signaling. In addition, Tmem182 expression is specific to muscle tissues and related to muscle master regulator MyoD. We found that MyoD and histone acetyltransferase p300 are bound to the Tmem182 promoter, and Tmem182 expression is p300-dependent. Thus, our data display a putative epigenetic signature associated with p300 and histone acetylation in rexinoid-responsive locus activation and transcription of myogenic targets.
Full article

Figure 1
Open AccessReview
Signaling Pathways in Human Blastocyst Development: From Molecular Mechanisms to In Vitro Optimization
by
Yan Jiao, Jiapeng Liu, Congge Li, Yuexin Hu and Sanjun Zhao
J. Dev. Biol. 2025, 13(3), 33; https://doi.org/10.3390/jdb13030033 - 9 Sep 2025
Cited by 1
Abstract
In recent years, assisted reproductive technology (ART) has developed rapidly with the delay in reproductive age and the rise in infertility rates. During ART, blastocyst quality is a key factor affecting the rate of implantation and clinical pregnancy, and blastocyst formation is dependent
[...] Read more.
In recent years, assisted reproductive technology (ART) has developed rapidly with the delay in reproductive age and the rise in infertility rates. During ART, blastocyst quality is a key factor affecting the rate of implantation and clinical pregnancy, and blastocyst formation is dependent on the precise regulation of multiple signaling pathways in preimplantation embryo development. In this review, we systematically analyze the molecular mechanisms of the core pathways, including Hippo, Wnt/β-catenin, FGF, Nodal, and BMP, in blastocyst lineage differentiation and morphogenesis, and assess the feasibility of optimizing in vitro culture by targeting key signaling nodes, as well as provide theoretical support for constructing research models of preimplantation embryos.
Full article
(This article belongs to the Collection Hedgehog Signaling in Embryogenesis)
►▼
Show Figures

Figure 1
Open AccessArticle
Zebrafish Unga Is Required for Genomic Maintenance upon Genotoxic Stress and Male Fertility
by
Latifa Kazzazy, Flóra Huba, Bálint Lóránt Hausz, Dávid Mező, Viktória Perey-Simon, Bálint Jezsó, Abdulrahman Seddik, Zoran Marinović, Judit Tóth, Angéla Békési, Beáta G. Vértessy and Máté Varga
J. Dev. Biol. 2025, 13(3), 32; https://doi.org/10.3390/jdb13030032 - 2 Sep 2025
Abstract
DNA repair is a multifaceted biological process that involves multiple pathways to counter the types of damage the genome encounters throughout life. In the past decade zebrafish became a popular model organism to study various aspects of vertebrate DNA repair, and the characterization
[...] Read more.
DNA repair is a multifaceted biological process that involves multiple pathways to counter the types of damage the genome encounters throughout life. In the past decade zebrafish became a popular model organism to study various aspects of vertebrate DNA repair, and the characterization of several mutant lines deficient in key players of the repair pathways has significantly contributed to our understanding of the roles the corresponding proteins play in the maintenance of genomic integrity. Interestingly, the base-excision repair (BER) pathway remained one of the less characterized DNA repair processes in fish. Here we provide a detailed characterization of zebrafish deficient in one of the key components of BER, the uracil-DNA glycosylase Unga. We show that while these fish are viable, they display an altered response to genotoxic stress and unga mutant males show an interesting form of subfertility.
Full article
(This article belongs to the Special Issue Zebrafish—a Model System for Developmental Biology Study III)
►▼
Show Figures

Figure 1
Open AccessReview
Profilin and Non-Canonical Wnt Signaling: Coordinating Cytoskeletal Dynamics from Development to Disease
by
Samira Alam, Danielle Duncan and Sharmin Hasan
J. Dev. Biol. 2025, 13(3), 31; https://doi.org/10.3390/jdb13030031 - 1 Sep 2025
Abstract
►▼
Show Figures
Vertebrate embryonic development relies on tightly regulated signaling pathways that guide morphogenesis, cell fate specification, and tissue organization. Among these, the Wnt signaling pathway plays a central role, orchestrating key developmental events. The non-canonical Wnt pathways, including the Planar Cell Polarity and Wnt/Ca
[...] Read more.
Vertebrate embryonic development relies on tightly regulated signaling pathways that guide morphogenesis, cell fate specification, and tissue organization. Among these, the Wnt signaling pathway plays a central role, orchestrating key developmental events. The non-canonical Wnt pathways, including the Planar Cell Polarity and Wnt/Ca2+ branches, are especially critical for regulating cytoskeletal dynamics during gastrulation. Recent studies highlight that these pathways interface with cytoskeletal effectors to control actin remodeling in response to extracellular cues. One such effector is Profilin, a small, evolutionarily conserved actin-binding protein that modulates actin polymerization and cellular architecture. Profilins, particularly Profilin1 and 2, are known to interact with Daam1, a formin protein downstream of PCP signaling, thereby linking Wnt signals to actin cytoskeletal regulation. Emerging evidence suggests that Profilins are active signaling intermediates that contribute to morphogenetic processes. Their context-dependent interactions and differential expression across species also suggest that they play specialized roles in development and disease. This review synthesizes the current understanding of Profilin’s role in non-canonical Wnt signaling, examining its molecular interactions and contributions to cytoskeletal control during development. By integrating data across model systems, we aim to clarify how Profilins function at the intersection of signaling and cytoskeletal dynamics, with implications for both developmental biology and disease pathogenesis.
Full article

Figure 1
Open AccessArticle
Drosophila COMPASS Complex Subunits Set1 and Ash2 Are Required for Oocyte Determination and Maintenance of the Synaptonemal Complex
by
Brigite Cabrita, Mary Enyioko and Rui Gonçalo Martinho
J. Dev. Biol. 2025, 13(3), 30; https://doi.org/10.3390/jdb13030030 - 19 Aug 2025
Abstract
Female gametogenesis is orchestrated by dynamic epigenetic modifications. In mammals, SETDB1, a histone H3K9 methyltransferase, is required for proper meiotic progression and early embryonic development. In Drosophila, the ortholog of SETDB1 plays a critical role in germ cell differentiation, transposon silencing, and
[...] Read more.
Female gametogenesis is orchestrated by dynamic epigenetic modifications. In mammals, SETDB1, a histone H3K9 methyltransferase, is required for proper meiotic progression and early embryonic development. In Drosophila, the ortholog of SETDB1 plays a critical role in germ cell differentiation, transposon silencing, and the transcriptional repression of specific germline genes during oocyte fate determination. Moreover, Polycomb group (PcG) proteins in both mammals and Drosophila are essential for primary oocyte viability and meiosis, functioning through the silencing of early prophase I genes during later stages of prophase. While the repressive roles of epigenetic regulators in both Drosophila and mammalian oogenesis are well characterized, the functions of epigenetic activators remain less defined. Gene expression is controlled by the opposing activities of PcG and Trithorax group (TrxG) proteins, with the latter constituting a diverse family of chromatin remodelling factors that include H3K4 methyltransferases. In Drosophila, SET domain containing 1 (Set1)—the ortholog of mammalian SETD1A/B—acts as the primary regulator of global H3K4me2/3 levels. Set1 is critical for germline stem cell (GSC) self-renewal, functioning through both cell-autonomous and non-cell-autonomous mechanisms, with its depletion in the germline resulting in a progressive loss of GSC. More recently, Set1 has been implicated in germline cyst differentiation, although the mechanisms underlying this role remain poorly understood due to the complexity of the observed phenotypes. To investigate this, we analyzed ovaries from recently eclosed females in which Set1 and its highly conserved COMPASS partner, absent, small, or homeotic discs 2 (Ash2), were depleted—thus minimizing the confounding effects from GSC loss. We observed striking defects in both oocyte determination and Synaptonemal Complex (SC) integrity in one- to two-day-old females, within otherwise normal egg chambers. Interestingly, while defects in oocyte fate and oocyte–chromatin architecture were partially recovered in older egg chambers, SC integrity remained compromised. These findings suggest a critical window for SC assembly during germline cyst differentiation, after which this assembly cannot occur.
Full article
(This article belongs to the Special Issue Feature Papers in Journal of Developmental Biology 2025)
►▼
Show Figures

Figure 1
Open AccessArticle
GLP-1-Mediated Pregnancy and Neonatal Complications in Mice
by
Rajalakshmi Ramamoorthy, Arianna K. Carden, Hussain Hussain, Brian Z. Druyan, Ping Ping Chen, Rima Hajjar, Carmen Fernandez, Nila Elumalai, Amirah B. Rashed, Karen Young, Anna Rosa Speciale, Emily M. West, Staci Marbin, Bradley Safro, Ian J. Bishop, Arumugam R. Jayakumar, Luis Sanchez-Ramos and Michael J. Paidas
J. Dev. Biol. 2025, 13(3), 29; https://doi.org/10.3390/jdb13030029 - 15 Aug 2025
Cited by 1
Abstract
Glucagon-like peptide 1 (GLP-1), a hormone derived from the proglucagon gene, regulates various physiological processes; however, its impact on pregnancy outcomes remains poorly understood. Assessing the effects of GLP-1 on neonates is vital as GLP-1 is increasingly administered during pregnancy. This study evaluates
[...] Read more.
Glucagon-like peptide 1 (GLP-1), a hormone derived from the proglucagon gene, regulates various physiological processes; however, its impact on pregnancy outcomes remains poorly understood. Assessing the effects of GLP-1 on neonates is vital as GLP-1 is increasingly administered during pregnancy. This study evaluates the effect of GLP-1 exposure on maternal complications and neonatal defects in mice. Pregnant female A/J mice received subcutaneous injections of recombinant GLP-1 (rGLP-1; 1000 nmol/kg) on embryonic day 1 (EP, early pregnancy) or day 15 (E15, late pregnancy). Maternal and neonatal body weights, morphology, and mortality were recorded, and mRNA sequencing was conducted to analyze gene expression in neonatal tissues. Maternal body weight decreased following rGLP-1 exposure, and pups born to both the early and late exposure groups experienced significant weight loss. Pups in the late exposure group exhibited uniform skin detachment and a dramatically higher mortality rate than those born to the early exposure group. Further, RT-PCR analysis confirms the significantly increased expression of selected genes in the skin and associated pathogenesis. RNA sequencing of pups’ skin, brain, lung, and liver tissues from the late exposure group showed altered gene expression. Since maternal weight loss, increased neonatal mortality, and altered gene expression have been observed, GLP-1 receptor agonists (GLP-1RAs) should be avoided during pregnancy.
Full article
(This article belongs to the Special Issue Embryonic Development and Regenerative Medicine)
►▼
Show Figures

Figure 1
Open AccessReview
The Congenital Malformation of the Interatrial Septum—A Review of Its Development and Embryology with Clinical Implications
by
Rui Caetano Oliveira, Paula Martins and Maria de Fátima Martins
J. Dev. Biol. 2025, 13(3), 28; https://doi.org/10.3390/jdb13030028 - 5 Aug 2025
Abstract
►▼
Show Figures
The development process of the heart and cardiovascular system is fundamental in human development and highly regulated by genetic factors. This process needs to be highly regulated to prevent malformations. Nevertheless, some heart defects may be identified, especially with modern imaging methodology. Atrial
[...] Read more.
The development process of the heart and cardiovascular system is fundamental in human development and highly regulated by genetic factors. This process needs to be highly regulated to prevent malformations. Nevertheless, some heart defects may be identified, especially with modern imaging methodology. Atrial septal defects (ASDs) are particularly common. Understanding the mechanisms involved in ASD formation is fundamental for developing new treatment strategies. In this article, we explore cardiac development and embryology, with a focus on atrial septal defects and their clinical implications.
Full article

Figure 1
Open AccessArticle
Evolution of the Jawed Vertebrate (Gnathostomata) Stomach Through Gene Repertoire Loss: Findings from Agastric Species
by
Jackson Dann and Frank Grützner
J. Dev. Biol. 2025, 13(3), 27; https://doi.org/10.3390/jdb13030027 - 5 Aug 2025
Abstract
►▼
Show Figures
The stomach has been a highly conserved organ throughout vertebrate evolution; however, there are now over 20 lineages composed of monotremes, lungfish and teleost fish displaying a secondary loss of stomach function and morphology. This “agastric phenotype” has evolved convergently and is typified
[...] Read more.
The stomach has been a highly conserved organ throughout vertebrate evolution; however, there are now over 20 lineages composed of monotremes, lungfish and teleost fish displaying a secondary loss of stomach function and morphology. This “agastric phenotype” has evolved convergently and is typified by a loss of gastric glands and gastric acid secretion and a near-to-complete loss of storage capacity of the stomach. All agastric species have lost the genes for gastric enzymes (Pga and Pgc) and proton pump subunits (Atp4a and Atp4b), and gastrin (Gast) has been lost in monotremes. As a key gastric hormone, the conservation of gastrin has not yet been investigated in the lungfish or agastric teleosts, and it is unclear how the loss of gastrin affects the evolution and selection of the native receptor (Cckbr), gastrin-releasing peptide (Grp) and gastrin-releasing peptide receptor (Grpr) in vertebrates. Furthermore, there are still many genes implicated in gastric development and function which have yet to be associated with the agastric phenotype. We analysed the evolution, selection and conservation of the gastrin pathway and a novel gastric gene repertoire (Gkn1, Gkn2, Tff1, Tff2, Vsig1 and Anxa10) to determine the correlation with the agastric phenotype. We found that the loss of gastrin or its associated genes does not correlate with the agastric phenotype, and their conservation is due to multiple pleiotropic roles throughout vertebrate evolution. We found a loss of the gastric gene repertoire in the agastric phenotype, except in the echidna, which retained several genes (Gkn1, Tff2 and Vsig1). Our findings suggest that the gastrin physiological pathway evolved differently in pleiotropic roles throughout vertebrate evolution and support the convergent evolution of the agastric phenotype through shared independent gene-loss events.
Full article

Figure 1
Open AccessArticle
Identification and Characterization of Static Craniofacial Defects in Pre-Metamorphic Xenopus laevis Tadpoles
by
Emilie Jones, Jay Miguel Fonticella and Kelly A. McLaughlin
J. Dev. Biol. 2025, 13(3), 26; https://doi.org/10.3390/jdb13030026 - 25 Jul 2025
Abstract
►▼
Show Figures
Craniofacial development is a complex, highly conserved process involving multiple tissue types and molecular pathways, with perturbations resulting in congenital defects that often require invasive surgical interventions to correct. Remarkably, some species, such as Xenopus laevis, can correct some craniofacial abnormalities during
[...] Read more.
Craniofacial development is a complex, highly conserved process involving multiple tissue types and molecular pathways, with perturbations resulting in congenital defects that often require invasive surgical interventions to correct. Remarkably, some species, such as Xenopus laevis, can correct some craniofacial abnormalities during pre-metamorphic stages through thyroid hormone-independent mechanisms. However, the full scope of factors mediating remodeling initiation and coordination remain unclear. This study explores the differential remodeling responses of craniofacial defects by comparing the effects of two pharmacological agents, thioridazine-hydrochloride (thio) and ivermectin (IVM), on craniofacial morphology in X. laevis. Thio-exposure reliably induces a craniofacial defect that can remodel in pre-metamorphic animals, while IVM induces a permanent, non-correcting phenotype. We examined developmental changes from feeding stages to hindlimb bud stages and mapped the effects of each agent on the patterning of craniofacial tissue types including: cartilage, muscle, and nerves. Our findings reveal that thio-induced craniofacial defects exhibit significant consistent remodeling, particularly in muscle, with gene expression analysis revealing upregulation of key remodeling genes, matrix metalloproteinases 1 and 13, as well as their regulator, prolactin.2. In contrast, IVM-induced defects show no significant remodeling, highlighting the importance of specific molecular and cellular factors in pre-metamorphic craniofacial correction. Additionally, unique neuronal profiles suggest a previously underappreciated role for the nervous system in tissue remodeling. This study provides novel insights into the molecular and cellular mechanisms underlying craniofacial defect remodeling and lays the groundwork for future investigations into tissue repair in vertebrates.
Full article

Figure 1
Highly Accessed Articles
Latest Books
E-Mail Alert
News
Topics
Special Issues
Special Issue in
JDB
Skin Wound Healing and Regeneration in Vertebrates
Guest Editor: Lorenzo AlibardiDeadline: 25 December 2025
Special Issue in
JDB
Embryonic Development and Regenerative Medicine
Guest Editors: Lon J. van Winkle, Philip Iannaccone, Rebecca Jean RyznarDeadline: 25 December 2025
Special Issue in
JDB
Feature Papers in Journal of Developmental Biology 2025
Guest Editor: Simon ConwayDeadline: 31 December 2025
Special Issue in
JDB
Cilia in Development: Second Edition
Guest Editor: Aimin LiuDeadline: 31 January 2026
Topical Collections
Topical Collection in
JDB
Hedgehog Signaling in Embryogenesis
Collection Editors: Henk Roelink, Kay Grobe


