ijms-logo

Journal Browser

Journal Browser

Aquatic Biotechnology and Its Application in Genetic Breeding—2nd Edition

A special issue of International Journal of Molecular Sciences (ISSN 1422-0067). This special issue belongs to the section "Molecular Genetics and Genomics".

Deadline for manuscript submissions: closed (30 June 2025) | Viewed by 3472

Special Issue Editor

Key Laboratory of Freshwater Fisheries and Germplasm Resources Utilization, Ministry of Agriculture and Rural Affairs, Freshwater Fisheries Research Center, Chinese Academy of Fishery Sciences, Wuxi 214081, China
Interests: aquaculture; biotechnology; germplasm improvement; genetic breeding; gene function; genomics; gene editing; population genetics
Special Issues, Collections and Topics in MDPI journals

Special Issue Information

Dear Colleagues,

Recently, the aquaculture industry has expanded rapidly, and germplasm improvement has become a point of public attention. Along with the rapid development of aquatic biotechnology, aquaculture breeding has transformed from traditional selective breeding and hybrid breeding into advanced genetic breeding, such as sex control breeding, marker-assisted selection breeding, genome-wide genotyping-based selective breeding, and genome editing breeding. An increasing number of new aquatic organism strains have been developed with improved performance in sex, fecundity, survival rate, growth, disease resistance, etc. Although different biological methods, such as transcriptomics, proteomics, and metabolomics, have been employed, the essential mechanism of genetic changes remains unclear. A lack of this fundamental theoretical knowledge has severely hindered the progress of germplasm improvement.

This Special Issue aims to gather recent and innovative studies on aquatic biotechnology from both fundamental and applied research and provide a platform for researchers interested in aquatic biotechnology and its application in germplasm improvement and genetic breeding. Potential topics include, but are not limited to, the molecular basis of economic traits, the regulation mechanism of sex and reproduction, efficient breeding theories and methods, gene function, mechanisms of genomics and molecular breeding, and genetic structure.

Dr. Hui Qiao
Guest Editor

Manuscript Submission Information

Manuscripts should be submitted online at www.mdpi.com by registering and logging in to this website. Once you are registered, click here to go to the submission form. Manuscripts can be submitted until the deadline. All submissions that pass pre-check are peer-reviewed. Accepted papers will be published continuously in the journal (as soon as accepted) and will be listed together on the special issue website. Research articles, review articles as well as short communications are invited. For planned papers, a title and short abstract (about 250 words) can be sent to the Editorial Office for assessment.

Submitted manuscripts should not have been published previously, nor be under consideration for publication elsewhere (except conference proceedings papers). All manuscripts are thoroughly refereed through a single-blind peer-review process. A guide for authors and other relevant information for submission of manuscripts is available on the Instructions for Authors page. International Journal of Molecular Sciences is an international peer-reviewed open access semimonthly journal published by MDPI.

Please visit the Instructions for Authors page before submitting a manuscript. There is an Article Processing Charge (APC) for publication in this open access journal. For details about the APC please see here. Submitted papers should be well formatted and use good English. Authors may use MDPI's English editing service prior to publication or during author revisions.

Keywords

  • aquaculture
  • biotechnology
  • germplasm improvement
  • genetic breeding
  • gene function
  • genomics
  • gene editing

Benefits of Publishing in a Special Issue

  • Ease of navigation: Grouping papers by topic helps scholars navigate broad scope journals more efficiently.
  • Greater discoverability: Special Issues support the reach and impact of scientific research. Articles in Special Issues are more discoverable and cited more frequently.
  • Expansion of research network: Special Issues facilitate connections among authors, fostering scientific collaborations.
  • External promotion: Articles in Special Issues are often promoted through the journal's social media, increasing their visibility.
  • Reprint: MDPI Books provides the opportunity to republish successful Special Issues in book format, both online and in print.

Further information on MDPI's Special Issue policies can be found here.

Published Papers (2 papers)

Order results
Result details
Select all
Export citation of selected articles as:

Research

17 pages, 3786 KB  
Article
Multi-Omic Analysis Reveals the Potential Anti-Disease Mechanism of Disease-Resistant Grass Carp
by Chongqing Wang, Zeyang Li, Xu Huang, Xidan Xu, Xiaowei Xu, Kun Zhang, Yue Zhou, Jinhai Bai, Zhengkun Liu, Yuchen Jiang, Yan Tang, Xinyi Deng, Siyang Li, Enkui Hu, Wanjing Peng, Ling Xiong, Qian Xiao, Yuhan Yang, Qinbo Qin and Shaojun Liu
Int. J. Mol. Sci. 2025, 26(8), 3619; https://doi.org/10.3390/ijms26083619 - 11 Apr 2025
Cited by 2 | Viewed by 1663
Abstract
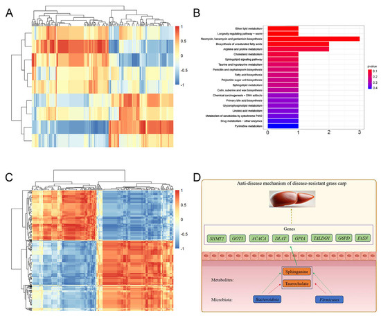
The gut–liver axis is essential in animal disease and health. However, the role of the gut–liver axis in the anti-disease mechanism of disease-resistant grass carp (DRGC) derived from the backcross of female gynogenetic grass carp (GGC) and male grass carp (GC) remains unclear. [...] Read more.
The gut–liver axis is essential in animal disease and health. However, the role of the gut–liver axis in the anti-disease mechanism of disease-resistant grass carp (DRGC) derived from the backcross of female gynogenetic grass carp (GGC) and male grass carp (GC) remains unclear. This study analyzed the changes in gut histopathology, fecal intestinal microflora and metabolites, and liver transcriptome between GC and DRGC. Histological analysis revealed significant differences in the gut between DRGC and GC. In addition, microbial community analyses indicated that hybridization induced gut microbiome variation by significantly increasing the proportion of Firmicutes and Bacteroidota in DRGC. Metabolomic data revealed that the hybridization-induced metabolic change was probably characterized by being related to taurocholate and sphinganine in DRGC. Transcriptome analysis suggested that the enhanced disease resistance of DRGC was primarily attributed to immune-related genes (SHMT2, GOT1, ACACA, DLAT, GPIA, TALDO1, G6PD, and FASN). Spearman’s correlation analysis revealed a significant association between the gut microbiota, immune-related genes, and metabolites. Collectively, the gut–liver axis, through the interconnected microbiome–metabolite–gene pathway, may play a crucial role in the mechanism of greater disease resistance in DRGC, offering valuable insights for advancing the grass carp cultivation industry. Full article
Show Figures

Figure 1

17 pages, 5533 KB  
Article
Identification of Potential Roles of Cathepsin B-like in the Response to Alkali Treatment in Macrobrachium nipponense
by Mingjia Xu, Wenyi Zhang, Yiwei Xiong, Hongtuo Fu, Hui Qiao, Sufei Jiang and Shubo Jin
Int. J. Mol. Sci. 2025, 26(7), 3361; https://doi.org/10.3390/ijms26073361 - 3 Apr 2025
Cited by 1 | Viewed by 1367
Abstract
Cathepsin B is a member of the cysteine protease family and plays an important role in the innate immunity of aquatic invertebrates. A previous study identified that Cathepsin B-like (CTSB-l) may be involved in the response of alkali treatment in Macrobrachium [...] Read more.
Cathepsin B is a member of the cysteine protease family and plays an important role in the innate immunity of aquatic invertebrates. A previous study identified that Cathepsin B-like (CTSB-l) may be involved in the response of alkali treatment in Macrobrachium nipponense. The present study aims to identify the potential regulatory roles of CTSB-l in the response of alkali treatment in M. nipponense through performing the quantitative real-time PCR analysis (qPCR), in situ hybridization (ISH) analysis, and RNA interference (RNAi) analysis. The full length of the MnCTSB-l cDNA was 1272 bp with an open reading frame of 987 bp, encoding 328 amino acids. Phylogenetic tree analysis indicated that the amino acid sequence of MnCTSB-l is highly homologous to those of crustacean cathepsin B-like. qPCR analysis showed that MnCTSB-l mRNA is expressed in all tested tissues with the highest level of expression in hepatopancreas in both male and female prawns. The expressions of MnCTSB-l were significantly stimulated in gills under the alkali concentration of both 5 mmol/L and 10 mmol/L, predicting that this gene may be involved in the response of alkali treatment in M. nipponense, which was consistent with the previous study. ISH showed that MnCTSB-l signals were mainly observed in the hemolymph vessels and membranes of gills, as well as in the basement membranes of hepatopancreas, in both male and female prawns. RNAi analysis revealed that the injection of double-stranded RNA of CTSB (dsCTSB) resulted in a significant decrease in MnCTSB-l expressions. In addition, prawn cumulative mortality was significantly higher in the dsCTSB-injected group, compared to that of dsGFP-injected group, under alkali treatments of both 5 mmol/L and 10 mmol/L, indicating CTSB-l plays an essential role in regulating alkalinity acclimation in M. nipponense. The present study identifies the regulatory functions of CTSB-l in the response of alkali treatment in M. nipponense, promoting the survival rate and aquaculture of this species in a water environment with high alkalinity. Full article
Show Figures

Figure 1

Back to TopTop