-
Locomotory Effect of Reversibly Restraining the Pectines of Scorpions -
Seven New Species of Crayfish of the Genus Cherax (Crustacea, Decapoda, Parastacidae) from Western New Guinea, Indonesia † -
It’s a Spider-Eat-Spider World: Observations of Nonsexual Cannibalism in the Invasive Jorō Spider Trichonephila clavata -
Into the Depths of Patagonia: The First Troglobitic Species of Pleonaraius Attems, 1898 (Polydesmida, Dalodesmidae) from Argentina †
Journal Description
Arthropoda
Arthropoda
- formerly Entomology - is an international, peer-reviewed, open access journal on the study of arthropods published quarterly online by MDPI.
- Open Access— free for readers, with article processing charges (APC) paid by authors or their institutions.
- Rapid Publication: manuscripts are peer-reviewed and a first decision is provided to authors approximately 41.4 days after submission; acceptance to publication is undertaken in 2.8 days (median values for papers published in this journal in the second half of 2025).
- Recognition of Reviewers: APC discount vouchers, optional signed peer review, and reviewer names published annually in the journal.
- Journal Cluster of Animal Science: Animals, Arthropoda, Birds, Insects, Journal of Zoological and Botanical Gardens, Pets, Poultry, Ruminants and Veterinary Sciences.
Latest Articles
The Global Fossil Record of Chilopoda
Arthropoda 2026, 4(1), 1; https://doi.org/10.3390/arthropoda4010001 - 26 Dec 2025
Abstract
►
Show Figures
We present a revised catalog of the Chilopoda fossil record based on descriptions and reports published from 1854 to the present. Our compilation reveals 74 fossil occurrences encompassing five orders, 13 families, 26 genera, and 35 species. The fossil record is distributed across
[...] Read more.
We present a revised catalog of the Chilopoda fossil record based on descriptions and reports published from 1854 to the present. Our compilation reveals 74 fossil occurrences encompassing five orders, 13 families, 26 genera, and 35 species. The fossil record is distributed across three geological eras: the Paleozoic (11 records), the Mesozoic (17 records), and the Cenozoic (46 records). This study provides insights into the diversity and distribution of centipedes across geological time.
Full article
Open AccessArticle
Bristly millipedes (Polyxenida) in Deep-Time Highlight Their Conserved Life Habits for 100 Million Years
by
Jéhan Le Cadre, Diying Huang, Patrick Müller, Carolin Haug and Joachim T. Haug
Arthropoda 2025, 3(4), 17; https://doi.org/10.3390/arthropoda3040017 - 12 Dec 2025
Abstract
►▼
Show Figures
Pincushion millipedes or bristly millipedes (Polyxenida) are common and widespread around the world, yet we still lack a proper understanding of the life of these elusive animals. This limit is even more expressed when looking at their extinct counterparts. Luckily, such fossils are
[...] Read more.
Pincushion millipedes or bristly millipedes (Polyxenida) are common and widespread around the world, yet we still lack a proper understanding of the life of these elusive animals. This limit is even more expressed when looking at their extinct counterparts. Luckily, such fossils are usually preserved in amber, which has the potential to preserve unusual details. We investigated 44 new and 6 previously published fossils of Polyxenida, starting from the Cretaceous period (~100 mya) through the Eocene (~35 mya) and Oligocene/Miocene (~23 mya) to the present. As suggested by previous research, fossil bristly millipedes in the Cretaceous period shared the same lifestyle as their extant counterparts, including aggregation behaviour of both immatures and adults. In addition, we report newly observed behaviours for the fossils such as defecation, cohabitation between representatives of Polyxenidae and Synxenidae, and the possible role of frass and exuviae as defence. Altogether these findings improve our knowledge on the intricate life of bristly millipedes, revealing not only glimpses into their past but also clues and cues on their modern-day counterparts. Bristly millipedes are not just “simple” bark-dwellers; their communities and behaviours visibly testify to a rather complex lifestyle, which remained largely unchanged for 100 million years.
Full article

Figure 1
Open AccessReview
Viruses and Ticks: An Integrative Review of Virological Findings in Ticks
by
Lucas Henrique da Silva e Silva, Fábio Silva da Silva, Daniel Damous Dias, Sâmia Luzia Sena da Silva, Lucia Aline Moura Reis, Hanna Carolina Farias Reis, Bruna Laís Sena do Nascimento and Joaquim Pinto Nunes Neto
Arthropoda 2025, 3(4), 16; https://doi.org/10.3390/arthropoda3040016 - 29 Nov 2025
Abstract
►▼
Show Figures
Vector-borne diseases account for over 17% of reported infectious diseases worldwide and are associated with approximately 700,000 deaths annually. The main vectors include mosquitoes, moths, sand flies, black flies, and ticks. Ticks deserve special attention because they transmit a wide range of pathogens,
[...] Read more.
Vector-borne diseases account for over 17% of reported infectious diseases worldwide and are associated with approximately 700,000 deaths annually. The main vectors include mosquitoes, moths, sand flies, black flies, and ticks. Ticks deserve special attention because they transmit a wide range of pathogens, including viruses of major medical importance, such as tick-borne encephalitis virus (Orthoflavivirus encephalitidis) and Crimean-Congo hemorrhagic fever virus (Orthonairovirus haemorrhagiae), as well as animal-borne pathogens, such as African swine fever virus (Asfivirus haemorrhagiae). Recent advances in next-generation sequencing have expanded the ability to detect and characterize tick-borne viruses, revealing increasing viral diversity. However, for many of these viruses, aspects such as pathogenic potential, main vectors, and natural hosts remain unclear. To address this gap, we conducted an integrative literature review using the PubMed, SciELO, BVSalud, and Patuá-IEC databases. We analyzed 336 articles addressing various species of tick-borne viruses. The Flaviviridae, Phenuiviridae, and Nairoviridae families were the most frequently identified among the viral agents detected. Furthermore, we identified that as-yet-unclassified viruses have been frequently detected in different tick species, which sparks significant interest in investigating their potential interactions and public health implications. Investigating viral agents in tick populations is crucial for understanding viral diversity and assessing potential public health risks, especially in the current context of climate change.
Full article

Figure 1
Open AccessArticle
Rapid and Cost-Effective Differentiation of the Lobsters Homarus americanus, H. gammarus and Their F1 Hybrids Using DNA-Based Methods
by
Matt Edwards, Charlie Ellis and Frederico Batista
Arthropoda 2025, 3(4), 15; https://doi.org/10.3390/arthropoda3040015 - 20 Nov 2025
Abstract
►▼
Show Figures
The American lobster (Homarus americanus) is a non-native species to Europe, but is imported as live seafood and has been identified in European waters. These introductions threaten native populations of the European lobster (Homarus gammarus) via disease introduction, competition,
[...] Read more.
The American lobster (Homarus americanus) is a non-native species to Europe, but is imported as live seafood and has been identified in European waters. These introductions threaten native populations of the European lobster (Homarus gammarus) via disease introduction, competition, direct predation, and genetic introgression. Differentiating the two species and their hybrids based solely on morphological criteria can be difficult and unreliable. This study presents a real-time PCR assay targeting the cytochrome c oxidase gene 1 (cox1) for rapid detection and identification of H. americanus and H. gammarus. We have also designed a conventional duplex PCR from a previously described nuclear marker (Hgam98), which was sequenced and revealed the presence of a specific H. americanus insert downstream from a variable number tandem repeat region. The combination of these assays resulted in the accurate identification of the two lobster species and F1 hybrid specimens.
Full article

Figure 1
Open AccessArticle
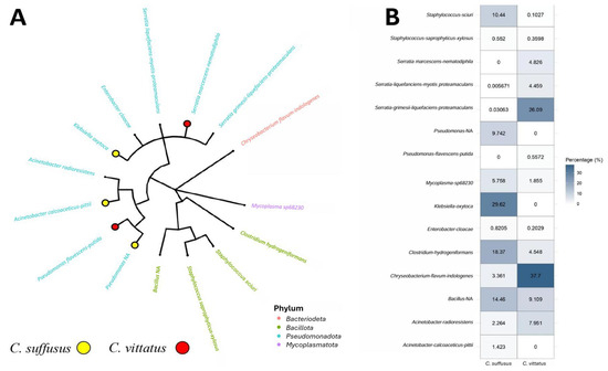
Omics Description (Metabolome and Microbiome) from Centuroides suffusus and Centuroides vittatus (Arachnida: Scorpiones)
by
Mariana Lizbeth Jiménez-Martínez, Patricio Adrián Zapata-Morin, María de Lourdes Ramírez-Ahuja, Manuel de Luna, Ivan Meneses-Morales, Gerardo de Jesús Trujillo-Rodríguez, Estela Ruiz-Baca, Laura Elia Martínez-Garza, Cesaré Moises Ovando-Vazquez, Carlos Solis-Rojas, Antonio Guzman-Velasco, Margarita L. Martinez-Fierro, Ivan Delgado-Enciso, Adriana E. Flores-Suarez, Angelica Lopez-Rodriguez and Iram P. Rodríguez-Sánchez
Arthropoda 2025, 3(4), 14; https://doi.org/10.3390/arthropoda3040014 - 17 Oct 2025
Abstract
►▼
Show Figures
Scorpions are characterized by their venomous adaptations, including specialized stingers, and their ecological diversity. Some families, such as Buthidae, have medically significant species and their venoms possess a diverse array of chemicals. In Mexico, Centruroides suffusus and Centruroides vittatus coexist, with C. suffusus
[...] Read more.
Scorpions are characterized by their venomous adaptations, including specialized stingers, and their ecological diversity. Some families, such as Buthidae, have medically significant species and their venoms possess a diverse array of chemicals. In Mexico, Centruroides suffusus and Centruroides vittatus coexist, with C. suffusus considered medically important due to its highly toxic venom. This study describes the metabolomic and microbiomic profiles of C. suffusus and C. vittatus. The metabolomic profiling (12 amino acids and 28 acylcarnitines) reveals significant differences between the two species, hinting at metabolic and ecological variations. Ornithine (ORN) and arginine (ARG) were the most abundant in C. vittatus, while tyrosine (TYR) was the most abundant amino acid molecule in C. suffusus. The microbiome analysis (by Next-Generation Sequencing of the 16S ribosomal gene) indicates similarities in gut bacteria composition between the two species (Phyla: Actinobacteria, Bacteroidetes, Cyanobacteria, Firmicutes, Proteobacteria and Tenericutes).
Full article

Figure 1
Open AccessArticle
Into the Depths of Patagonia: The First Troglobitic Species of Pleonaraius Attems, 1898 (Polydesmida, Dalodesmidae) from Argentina
by
Juan Romero-Rincon and Rodrigo Lopes Ferreira
Arthropoda 2025, 3(3), 13; https://doi.org/10.3390/arthropoda3030013 - 3 Sep 2025
Abstract
►▼
Show Figures
A new troglobitic species of Dalodesmidae, Pleonaraius spelaeus n. sp., is described from Rolo Vergara Cave, Neuquén Province, Argentina. This species represents the fourth known troglobitic member of the family, the first troglobitic species of Dalodesmidae recorded in South America, and the first
[...] Read more.
A new troglobitic species of Dalodesmidae, Pleonaraius spelaeus n. sp., is described from Rolo Vergara Cave, Neuquén Province, Argentina. This species represents the fourth known troglobitic member of the family, the first troglobitic species of Dalodesmidae recorded in South America, and the first known troglobitic millipede from Argentina. Pleonaraius spelaeus n. sp. is distinguished from its congeners by the absence of cuticular pigmentation and a unique combination of gonopodal characters. Ecological notes, a key, and a distribution map of Pleonaraius species are also provided.
Full article

Figure 1
Open AccessFeature PaperArticle
Locomotory Effect of Reversibly Restraining the Pectines of Scorpions
by
Douglas D. Gaffin, Sofía E. Gálvez Falcón and Mariëlle H. Hoefnagels
Arthropoda 2025, 3(3), 12; https://doi.org/10.3390/arthropoda3030012 - 6 Aug 2025
Abstract
►▼
Show Figures
Scorpions possess unique, ornate mid-ventral sensory organs called pectines. The pectines are used to process chemo- and mechanosensory information acquired from the ground as the animal walks, and they are implicated in a variety of behaviors including navigation and detection of mates and
[...] Read more.
Scorpions possess unique, ornate mid-ventral sensory organs called pectines. The pectines are used to process chemo- and mechanosensory information acquired from the ground as the animal walks, and they are implicated in a variety of behaviors including navigation and detection of mates and prey. Many previous researchers have investigated pecten function by cutting the organs from the animals (full ablation) and comparing their behaviors with those of intact scorpions. This drastic approach is likely to not only cause enormous stress to the ablated animals but also change their behavior. Here, we have developed a method for gently and reversibly impairing the pectines by partially covering them to prevent them from lowering to the ground. Specifically, we fabricated small rectangles of a commercially available lightly adhesive foil tape that we placed across the pectines and secured to the body wall with a thin strip of a more strongly adhesive lab tape. Using a repeated measures design, we monitored the animals’ locomotory activity overnight in small behavioral arenas under three conditions: unmodified (intact) control, pectines restrained, and sham control. We found that scorpions with their pectines restrained had a significant increase in both the distance and duration of movement when compared to unmodified and sham control animals. Our method allows for temporary, reversible compromise of pecten function and should be useful in fully understanding the role of pectines in behavior.
Full article

Figure 1
Open AccessFeature PaperArticle
It’s a Spider-Eat-Spider World: Observations of Nonsexual Cannibalism in the Invasive Jorō Spider Trichonephila clavata
by
Andrew K. Davis, Andre Leo, Kade Stewart, Caitlin Phelan and Alexa Schultz
Arthropoda 2025, 3(3), 11; https://doi.org/10.3390/arthropoda3030011 - 10 Jul 2025
Abstract
►▼
Show Figures
Spiders and other arthropods can sometimes consume others of their kind, and this is most often associated with mating activity, whereby females cannibalize males during or after mating, or during mating attempts. Nonsexual cannibalism is less common but may be associated with food
[...] Read more.
Spiders and other arthropods can sometimes consume others of their kind, and this is most often associated with mating activity, whereby females cannibalize males during or after mating, or during mating attempts. Nonsexual cannibalism is less common but may be associated with food availability or territorial aggression. In the Southeastern United States, a non-native orb-weaving spider, Trichonephila clavata (the “jorō spider”), is expanding its range. Prior lab experiments indicated this species to be “shy” compared to other native spiders, based on behavioral reactions to stimuli. Here, we report descriptive observations and photo-documentation of nonsexual cannibalism by this species, including from anecdotal observations, plus findings from controlled pairings of spiders, both in the lab and in natural webs in the field. In the cases where cannibalism was witnessed, it involved one female biting and killing another, typically after a short fight. When two females of a similar size were placed together in a container (n = 25 trials), fights ensued 40% of the time. When females of different sizes were paired (n = 27 trials), fights happened 18% of the time, and the larger females were not always the aggressor. Across all the lab trials (n = 52), six bouts (9%) led to the direct killing of one female. In field trials where two females were placed on an empty web (n = 14 trials), we observed one fight (7%) where the aggressor ended up killing and wrapping the other spider in silk. Given that some of these instances happened away from any web, these observations imply that the aggression is not necessarily an act of territoriality. The intraspecific aggression could arise when females are provoked or stressed, which deserves more study.
Full article

Figure 1
Open AccessArticle
Seven New Species of Crayfish of the Genus Cherax (Crustacea, Decapoda, Parastacidae) from Western New Guinea, Indonesia
by
Christian Lukhaup, Rury Eprilurahman and Thomas von Rintelen
Arthropoda 2025, 3(2), 10; https://doi.org/10.3390/arthropoda3020010 - 6 Jun 2025
Abstract
►▼
Show Figures
Seven new species of the genus Cherax from the western region of Western New Guinea, Indonesia, are described and illustrated. All new species—Cherax veritas n. sp. from the southeastern part of Misool Island of Raja Ampat Regency, Southwest Papua; Cherax arguni n.
[...] Read more.
Seven new species of the genus Cherax from the western region of Western New Guinea, Indonesia, are described and illustrated. All new species—Cherax veritas n. sp. from the southeastern part of Misool Island of Raja Ampat Regency, Southwest Papua; Cherax arguni n. sp. and Cherax kaimana n. sp. from the northern part of Kaimana Regency, West Papua; Cherax nigli n. sp. from the southeastern part of Kaimana Regency, West Papua; Cherax bomberai n. sp. from the northeastern part of the Fakfak Regency, West Papua; Cherax farhadii n. sp. and Cherax doberai n. sp. from the Teluk Bintuni Regency, West Papua—belong to the northern group of Cherax. The new species are compared with their closest relatives, from which they can all be easily distinguished by morphological characters, such as the shape of the chelae, rostrum, body, and by their coloration. A molecular phylogeny based on a mitochondrial gene fragment, 16S, supports the morphology-based description of the seven new species, which can also be clearly distinguished by sequence differences.
Full article

Figure 1
Open AccessFeature PaperArticle
Amblyomma auricularium (Acari: Ixodidae) in Nine-Banded Armadillo, Dasypus novemcinctus: A New Record for the Neotropical Region of Mexico
by
Vicente Homero González-Álvarez, Elena Prudente-Peláez, Luis Ángel Díaz-Vargas, Marco Antonio Ayala-Monter, Gabriela Alvarado-Rodríguez and Carmen Guzmán-Cornejo
Arthropoda 2025, 3(2), 9; https://doi.org/10.3390/arthropoda3020009 - 6 Jun 2025
Abstract
►▼
Show Figures
The nine-banded armadillo, Dasypus novemcinctus, is one of only two species of armadillo found in Mexico. Among the ectoparasites reported on this mammal are ticks of the genus Amblyomma. Between December 2022 and April 2024, 52 ticks of different developmental stages
[...] Read more.
The nine-banded armadillo, Dasypus novemcinctus, is one of only two species of armadillo found in Mexico. Among the ectoparasites reported on this mammal are ticks of the genus Amblyomma. Between December 2022 and April 2024, 52 ticks of different developmental stages (females, males, and nymphs) were collected from five D. novemcinctus. All ticks were morphologically identified as A. auricularium. This study reports for the first time the presence of this tick species in the Municipality of Santiago Llano Grande, Oaxaca.
Full article

Figure 1
Open AccessArticle
A New Genus of Ectinosomatidae (Copepoda, Harpacticoida) Symbiont in the Digestive Tract of Eudistoma vannamei Millar, 1977 (Ascidia, Polycitoridae)
by
Paulo H. Corgosinho, Terue C. Kihara, Amilcar Farias, Nikolaos Schizas, Elizabeth Neves and Rodrigo Johnsson
Arthropoda 2025, 3(2), 8; https://doi.org/10.3390/arthropoda3020008 - 21 May 2025
Abstract
A new genus of Ectinosomatidae is recorded in association with an Ascidia from a permanent submerged coral community in Barra Beach, Salvador City, Bahia State (Brazil). The new taxon belongs to a smaller group of genera in the family Ectinosomatidae based on the
[...] Read more.
A new genus of Ectinosomatidae is recorded in association with an Ascidia from a permanent submerged coral community in Barra Beach, Salvador City, Bahia State (Brazil). The new taxon belongs to a smaller group of genera in the family Ectinosomatidae based on the geniculate maxilla and the prehensile first swimming leg. This group is composed of Bradiellopsis, Chaulionyx, Halophytophilus, and Sigmatidium. The new genus differs from the others due to distinct aspects of the mandible gnathobasis, which features sharp processes on the pars incisiva and pars molaris followed by a short spinulated area and a serrulated seta; the presence of a two-segmented endopod of the first swimming leg, with the first endopodal segment longer than all exopodites combined; and a short, quadratic second endopodal segment with two strong curved claws. In addition, it differs from other genera due to the distinct armature of the first to fourth swimming legs and the presence of fused exopod and baseoendopod on the fifth swimming leg. Cruscollatus gen.nov. lives specifically within the digestive tract of Eudistoma vannamei Millar, 1977, an Ascidia species endemic to northeastern Brazil. This study reports the first documented association between a harpacticoid copepod of the family Ectinosomatidae (order Harpacticoida) and ascidian hosts (Ascidia).
Full article
(This article belongs to the Special Issue Integrative Taxonomy of Cladocera and Copepoda)
►▼
Show Figures

Figure 1
Open AccessArticle
The Impacts of Traffic Intensity on Taxonomic and Functional Diversity in Understory Spiders from the Brazilian Atlantic Forest
by
Rebeca Esther Da Justa Ximenes, Matheus Leonydas Borba Feitosa, Nancy Lo-Man-Hung, Hugo Rodrigo Barbosa-da-Silva, André Otávio Silva-Junior, Alysson Henrique Alcântara Lins, Geraldo Jorge Barbosa de Moura and André Felipe de Araújo Lira
Arthropoda 2025, 3(2), 7; https://doi.org/10.3390/arthropoda3020007 - 21 May 2025
Abstract
►▼
Show Figures
Although it has its advantages for the development of urban areas, road construction is among the greatest threats to biodiversity, due to fragmentation, habitat loss, and changes in landscape structure. This study investigated the effects of different traffic intensities on the understory spider
[...] Read more.
Although it has its advantages for the development of urban areas, road construction is among the greatest threats to biodiversity, due to fragmentation, habitat loss, and changes in landscape structure. This study investigated the effects of different traffic intensities on the understory spider assemblage in the Brazilian Atlantic Forest. Understory spiders were collected between 09:00 h–16:00 h using beating tray samples on roadside vegetation on roads with and without traffic. In total, 1616 spiders belonging to 24 families and 317 morphospecies were collected. The families Araneidae and Theridiidae were more abundant and showed a higher number of morphospecies on both roads. Understory spiders were classified into seven guilds. However, no significant differences were found in functional and taxonomic richness and abundance between the roads. These results indicate that understory spider assemblages showed no significant response to traffic intensity, suggesting potential resilience to this disturbance in the studied context. Additionally, the proximity between locations may result in the founder effect, with spiders migrating from the preserved site to the impacted site. Overall, this study indicates that traffic presence does not significantly impact the diversity and composition of understory spider assemblages in the studied region.
Full article

Figure 1
Open AccessFeature PaperArticle
Taxonomy and Distribution of the Cave-Dwelling Scorpions Troglorhopalurus (Scorpiones, Buthidae), with the Description of a New Cave-Restricted Species
by
Leonardo Sousa Carvalho, Maria Idalete Lopes Silva, Priscila Emanuela de Souza and Rodrigo Lopes Ferreira
Arthropoda 2025, 3(2), 6; https://doi.org/10.3390/arthropoda3020006 - 7 Apr 2025
Cited by 1
Abstract
►▼
Show Figures
The genus Troglorhopalurus (Scorpiones: Buthidae) is endemic to northeastern Brazil and comprises cave-dwelling species with limited distributions. Based on newly collected specimens, this study provides a description of a new cave-dwelling Troglorhopalurus species and the first detailed description of the male hemispermatophore of
[...] Read more.
The genus Troglorhopalurus (Scorpiones: Buthidae) is endemic to northeastern Brazil and comprises cave-dwelling species with limited distributions. Based on newly collected specimens, this study provides a description of a new cave-dwelling Troglorhopalurus species and the first detailed description of the male hemispermatophore of the genus. Troglorhopalurus iuiu n. sp. is diagnosed based on morphometric characters, distinct carapace granulation, and differences in the pedipalps and metasomal carinae and peg sensillae shape. The hemispermatophore of Troglorhopalurus is like other Centruroidinae species, with internal, external, and basal lobes. Additionally, we discuss the distribution and conservation status of Troglorhopalurus species. Troglorhopalurus lacrau distribution range is extended based on additional epigean and hypogean records. This species may be reassessed from data deficient to least concern. Based on the limited localities and declining habitat quality, we propose that T. iuiu n. sp. be considered endangered. This research underscores the importance of further sampling to explore species-specific variations and promote conservation efforts for these ecologically specialized scorpions.
Full article

Figure 1
Open AccessBrief Report
Exploring New Territories: New Records and Occurrence Confirmation of Two Caridean Shrimps in Brazil
by
Lucas Rezende Penido Paschoal, Caio Santos Nogueira and Fernando José Zara
Arthropoda 2025, 3(1), 5; https://doi.org/10.3390/arthropoda3010005 - 20 Mar 2025
Cited by 1
Abstract
►▼
Show Figures
Here, we confirm the presence of two species of caridean shrimps for the first time in Brazil: Latreutes parvulus and Ambidexter cochensis. During active samplings conducted in December 2023, April 2024 and September 2024 on the rocky shore of Prainha da USP
[...] Read more.
Here, we confirm the presence of two species of caridean shrimps for the first time in Brazil: Latreutes parvulus and Ambidexter cochensis. During active samplings conducted in December 2023, April 2024 and September 2024 on the rocky shore of Prainha da USP (Ubatuba municipality, São Paulo state, southeastern Brazil), we captured five ovigerous females of L. parvulus and fifteen individuals of A. cochensis (five males, three non-ovigerous females and seven ovigerous females). All the females of L. parvulus exhibited eyestalks with small, truncated processes separating the cornea from the stalk, a unique feature of this species. On the other hand, all specimens of A. cochensis exhibited a unique combination of characteristics: a rostrum with an apex bifid, a stylocerite bearing a lateral spinule and a transverse row of setae between the anterior pair of spines, and three longitudinal rows of setae on the telson. Also, males of A. cochensis had the tip of their appendix masculina armed with four simple apical setae and another two setae positioned below them. All analyzed shrimps had fully developed gametes in their reproductive systems, indicating breeding populations in this area. This is the first record of L. parvulus on the Atlantic coast of South America and a new meridional distribution limit for A. cochensis.
Full article

Figure 1
Open AccessFeature PaperReview
A Review of the Biology and Taxonomy of Freshwater Shrimps of the South American Genus Pseudopalaemon Sollaud, 1911 (Decapoda: Palaemonidae)
by
Thaís Arrais Mota, Sammy De Grave and Fabrício Lopes Carvalho
Arthropoda 2025, 3(1), 4; https://doi.org/10.3390/arthropoda3010004 - 3 Mar 2025
Cited by 3
Abstract
►▼
Show Figures
The palaemonid shrimp genus Pseudopalaemon Sollaud, 1911, is endemic to South America, comprising seven freshwater and low salinity species. This study aimed to compile an overview of the genus, including an illustrated identification key for species and updated distributional data. Diagnostic morphological characters
[...] Read more.
The palaemonid shrimp genus Pseudopalaemon Sollaud, 1911, is endemic to South America, comprising seven freshwater and low salinity species. This study aimed to compile an overview of the genus, including an illustrated identification key for species and updated distributional data. Diagnostic morphological characters of the species were analyzed using specimens from several museums and other scientific collections. Current knowledge about the genus reveals significant knowledge gaps, particularly in species ecology. The data and insights from this study support future research and highlight a need for further studies on this group.
Full article

Figure 1
Open AccessReview
Trilobite Eyes and Their Evolution
by
Brigitte Schoenemann
Arthropoda 2025, 3(1), 3; https://doi.org/10.3390/arthropoda3010003 - 14 Feb 2025
Cited by 1
Abstract
Trilobites, as typical euarthropods, possess compound eyes. In 1901, Lindström was the first to describe them in detail; on the one hand, we reconsider his descriptions of the different modes of trilobite eyes; on the other hand, we expand this by compiling the
[...] Read more.
Trilobites, as typical euarthropods, possess compound eyes. In 1901, Lindström was the first to describe them in detail; on the one hand, we reconsider his descriptions of the different modes of trilobite eyes; on the other hand, we expand this by compiling the observations that have been possible in recent years. There are two, perhaps three kinds of trilobite compound eyes. The first are the primordial holochroal eyes, which are actually apposition compound eyes, similar to those of many modern diurnal crustaceans and insects. The abathochroal eyes, often referred to as the second form, are probably a subtype of the holochroal eyes. Consequently, the second is the schizochroal eye of phacopid trilobites, which are hyper-compound eyes composed of numerous small compound eyes below each of the big lenses, which appear from outside as one big lateral eye each. Thirdly, one may call the maculae light-sensitive organs, but this is still uncertain. Comparing what are probably the oldest trilobite eyes described so far with other forms, it is possible to conclude that the sensory apparatus is much older than the fossil record of trilobite eyes and probably developed in Precambrian times. The refractive apparatus, however, was developed later and separately within the systematic groups. This explains why, for example, the mandibulates have a lens and a crystalline cone. Still, the chelicerate xiphosurans, such as horseshoe crabs or eurypterids, possess a lens cylinder with an index gradient but no crystalline cone. Furthermore, this can explain why the calcite character of trilobites is unique in the arthropod kingdom. An important discovery is the probably epidermal, lens-building cells encompassing a prospective lens of Schmidtiellus reetae Bergström 1973 from the early Lower Cambrian of Estonia. We reconsider the morphology of hypostome maculae and interpret them as a potential phylogenetic relict and a potential predecessor of all arthropod ommatidial compound eyes. It will be of great relevance for future research to understand the evolution of compound eyes and vision because we witness the emergence of the first lenses in the trilobite, if not the arthropod kingdom.
Full article
(This article belongs to the Special Issue Trilobites and Their Kin: Evolution, Diversity, and Fossil Insights)
►▼
Show Figures

Graphical abstract
Open AccessFeature PaperArticle
Mastigoproctus spinifemoratus, a New Species of Giant Vinegaroon (Thelyphonida: Thelyphonidae) from Mexico
by
Daniel Castro-Pereira, Ricardo Pinto-da-Rocha and Lorenzo Prendini
Arthropoda 2025, 3(1), 2; https://doi.org/10.3390/arthropoda3010002 - 16 Jan 2025
Abstract
►▼
Show Figures
Mastigoproctus Pocock, 1894, is the most speciose genus in the thelyphonid subfamily Mastigoproctinae Speijer, 1933, with eighteen described species distributed from the Southern United States to Colombia and Venezuela. Ten of these species occur in Mexico. In the present contribution, Mastigoproctus spinifemoratus,
[...] Read more.
Mastigoproctus Pocock, 1894, is the most speciose genus in the thelyphonid subfamily Mastigoproctinae Speijer, 1933, with eighteen described species distributed from the Southern United States to Colombia and Venezuela. Ten of these species occur in Mexico. In the present contribution, Mastigoproctus spinifemoratus, sp. nov., is described based on an adult male and two juveniles from Eastern Nuevo León and Southwestern Tamaulipas, Mexico. It differs from five other species of Mastigoproctus, in which spiniform tubercles are present on the retrolateral surface of the pedipalp femur, in the ventrally directed epistome of the carapace, and the absence of an accessory spine on the prodorsal margin of the pedipalp trochanter. The new species raises the number of Mastigoproctus species to nineteen and the number in Mexico to eleven.
Full article

Figure 1
Open AccessFeature PaperArticle
Spatio-Temporal Distribution and Population Dynamics of Two Sympatric Species: The Rock Shrimps Sicyonia dorsalis Kingsley, 1878 and Sicyonia typica (Boeck, 1864) (Penaeoidea: Sicyoniidae) on the Coast of Ilhéus, Bahia, Northeastern Brazil
by
Renzo Gonçalves Tavares, Lucas Rezende Penido Paschoal, Fernanda Jordão Guimarães, Simone Nunes Brandão and Erminda da Conceição Guerreiro Couto
Arthropoda 2025, 3(1), 1; https://doi.org/10.3390/arthropoda3010001 - 13 Jan 2025
Abstract
►▼
Show Figures
Rock shrimps (Sicyonia dorsalis and Sicyonia typica) are commonly caught as bycatch during shrimp trawling along the Brazilian coast, but are not commercially exploited due to their small size and hard carapace. This study evaluated their spatio-temporal distribution, size classes, and
[...] Read more.
Rock shrimps (Sicyonia dorsalis and Sicyonia typica) are commonly caught as bycatch during shrimp trawling along the Brazilian coast, but are not commercially exploited due to their small size and hard carapace. This study evaluated their spatio-temporal distribution, size classes, and sex ratio near the Almada River Estuary, Ilhéus, Bahia, Northeastern Brazil, and tested correlations between environmental factors and species abundance. Samples were collected monthly using double-rig trawl nets in the estuary and along transects at depths of 5–35 m. Bottom water and sediment samples were obtained for analyses of environmental factors. In total, 5336 individuals of S. dorsalis and 303 individuals of S. typica were collected. No individuals were recorded in the estuary. Both species were significantly more abundant between 25 and 35 m, where fine sediment with high levels of organic matter occurred. Considering the temporal variation, their abundance decreased during the rainy season, coinciding with increased river flow. Organic matter content, salinity, and water transparency were the primary environmental factors influencing abundance. Females were generally larger and predominant compared to males, likely due to life cycle dynamics. Despite being congeneric and sympatric, the species exhibited distinct population patterns, possibly to avoid niche overlap and competition.
Full article

Figure 1
Open AccessArticle
Two New Species of Crayfish of the Genus Cherax (Crustacea, Decapoda, Parastacidae) from Western and Eastern Indonesian New Guinea
by
Christian Lukhaup, Rury Eprilurahman and Thomas von Rintelen
Arthropoda 2024, 2(4), 264-293; https://doi.org/10.3390/arthropoda2040019 - 20 Dec 2024
Cited by 1
Abstract
►▼
Show Figures
Two new species of the genus Cherax are described and illustrated. Cherax rayko n. sp., endemic to the Bian River drainage basin in the Muting District, in the northern part of the Merauke Regency, South Papua, Indonesia, is described, figured, and compared with
[...] Read more.
Two new species of the genus Cherax are described and illustrated. Cherax rayko n. sp., endemic to the Bian River drainage basin in the Muting District, in the northern part of the Merauke Regency, South Papua, Indonesia, is described, figured, and compared with its closest relatives, Cherax alyciae, Lukhaup, Eprilurahman & von Rintelen, 2018, and Cherax peknyi Lukhaup & Herbert, 2008. The new species may be easily distinguished from both by the shape of the rostrum, the shape of the chelae, the shape of the scaphocerite, and the coloration. Cherax phing n. sp., endemic to the Kali Ombak River drainage basin in the western part of the Kepala Burung (Vogelkop) Peninsula, Southwest Papua, Indonesia, is described, figured, and compared with its closest relatives, Cherax pulcher Lukhaup, 2015a, Cherax boesemani Lukhaup & Pekny, 2008, Cherax wagenknechtae Lukhaup and Eprilurahman, 2022, and Cherax gherardii Patoka, Bláha & Kouba, 2015. The new species may be easily distinguished from the latter species by the shape of the chelae, rostrum, and body and by the coloration. A molecular phylogeny based on a mitochondrial gene fragment, 16S, supports the morphology-based description of the two new species, which can also be clearly distinguished by sequence differences.
Full article

Figure 1
Open AccessArticle
The Prevalence of Egg Parasitoids of Two Cobweb Spiders in a Tropical Urban Gradient
by
Natalia Jiménez-Conejo, Paul E. Hanson, Eduardo Chacón-Madrigal and Geovanna Rojas-Malavasi
Arthropoda 2024, 2(4), 250-263; https://doi.org/10.3390/arthropoda2040018 - 27 Nov 2024
Cited by 1
Abstract
►▼
Show Figures
Parasitoidism strongly influences the structure of the spiders’ populations, and it can be affected by environmental factors such as those caused by anthropogenic actions. We studied the prevalence of parasitoids in egg sacs and the proportion of eggs parasitized in each egg sac
[...] Read more.
Parasitoidism strongly influences the structure of the spiders’ populations, and it can be affected by environmental factors such as those caused by anthropogenic actions. We studied the prevalence of parasitoids in egg sacs and the proportion of eggs parasitized in each egg sac of two synanthropic spider species, one native to the American continent (Parasteatoda tepidariorum) and another recently introduced to the Americas (Latrodectus geometricus). We conducted the study at two scales, along an urban gradient (from highly urbanized to rural sites) and in the vegetation surrounding each sampling site (microscale). We expected to find a larger prevalence of parasitoids in the most urbanized sites and around sampling sites with more vegetation. However, we saw more parasitized egg sacs at the intermediate urbanized site for both species, and the vegetation surrounding the sampling sites did not affect the number of parasitized egg sacs. Therefore, conditions in the site with intermediate urban development favored parasitoids. We also found more parasitized egg sacs in P. tepidariorum than in L. geometricus, which is likely a consequence of native parasites not being adapted to a new host. The proportion of eggs parasitized was similar for both species in all sites, which may be related to the behavior (e.g., searching behavior) and number of spider eggs a female parasitoid can parasitize.
Full article

Figure 1
Highly Accessed Articles
Latest Books
E-Mail Alert
News
Topics
Topic in
Animals, Arthropoda, Diversity, Insects, Life, Pathogens
Arthropod Biodiversity: Ecological and Functional Aspects, 2nd Edition
Topic Editors: Paolo Solari, Roberto M. Crnjar, Anita Giglio, Gianluca TettamantiDeadline: 31 January 2026
Topic in
Animals, Arthropoda, Insects, Vaccines, Veterinary Sciences, Pathogens
Ticks and Tick-Borne Pathogens: 2nd Edition
Topic Editors: Alina Rodriguez-Mallon, Alejandro Cabezas-CruzDeadline: 31 March 2026
Special Issues
Special Issue in
Arthropoda
Integrative Taxonomy of Cladocera and Copepoda
Guest Editors: Maciej Karpowicz, Carlos LópezDeadline: 30 April 2026



