- Article
Inclusive Digital Gaming Platform
- Rodrigo Mendonça,
- Salvador Lopes,
- Ângela Oliveira,
- Paulo Serra and
- Filipe Fidalgo
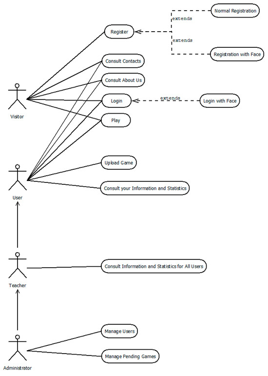
The lack of accessibility in digital gaming platforms remains a significant barrier to equitable user participation. To address this issue, this article presents an inclusive solution developed as a multimedia project designed to promote access to di...

