Industry 4.0 and Collaborative Networks: A Goals- and Rules-Oriented Approach Using the 4EM Method
Abstract
1. Introduction
2. Theoretical Background
2.1. Industry 4.0
2.1.1. Main Technologies and Solutions of Industry 4.0
2.1.2. Design Principles of Industry 4.0
2.1.3. Critical Success Factors for Industry 4.0 Consolidation
2.2. Collaborative Networks
2.3. Collaborative Networks in the Context of Industry 4.0
3. Materials and Methods
3.1. Enterprise Modeling
3.2. Expert Judgment
- Familiarization with the data;
- Generation of initial codes;
- Searching for themes;
- Reviewing themes;
- Defining and naming themes;
- Producing the final report.
4. Results
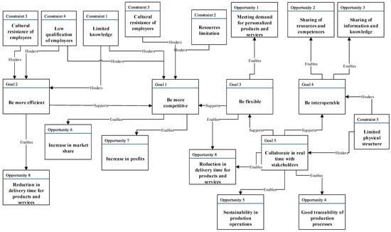
4.1. Goals Model
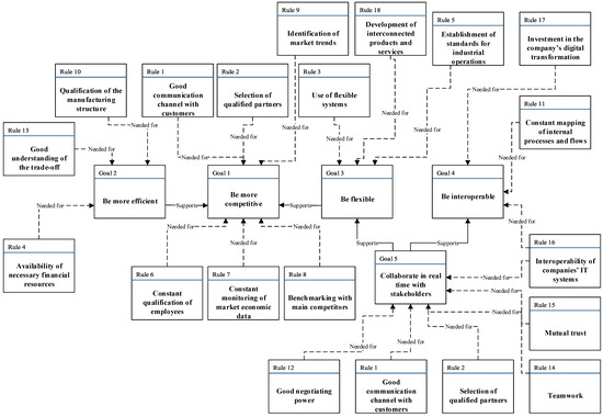
4.2. Business Rules Model
5. Discussion
6. Practical Implications
6.1. Managerial Implications
6.1.1. Enhancing Competitiveness
6.1.2. Increasing Operational Efficiency
6.1.3. Enabling Flexibility
6.1.4. Fostering Interoperability
6.1.5. Real-Time Collaboration
6.2. Policy Implications
6.2.1. Supporting SMEs in Digital Transition
6.2.2. Promoting Knowledge Dissemination and Capacity Building
6.2.3. Regulatory Frameworks for Interoperability and Security
6.2.4. Infrastructure and Innovation Ecosystems
6.2.5. Policy Coordination for Ecosystem Development
6.3. Actionable Roadmap
7. Conclusions
Author Contributions
Funding
Institutional Review Board Statement
Informed Consent Statement
Data Availability Statement
Conflicts of Interest
References
- Zhou, G.; Zhang, C.; Li, Z.; Ding, K.; Wang, C. Knowledge-driven digital twin manufacturing cell towards intelligent manufacturing. Int. J. Prod. Res. 2020, 58, 1034–1051. [Google Scholar] [CrossRef]
- Xu, L.D.; Xu, E.L.; Li, L. Industry 4.0: State of the art and future trends. Int. J. Prod. Res. 2018, 56, 2941–2962. [Google Scholar] [CrossRef]
- Aheleroff, S.; Huang, H.; Xu, X.; Zhong, R.Y. Toward sustainability and resilience with Industry 4.0 and Industry 5.0. Front. Manuf. Technol. 2022, 2, 951643. [Google Scholar] [CrossRef]
- Mohamed, N.; Al-Jaroodi, J.; Lazarova-Molnar, S. Leveraging the capabilities of industry 4.0 for improving energy efficiency in smart factories. IEEE Access 2019, 7, 18008–18020. [Google Scholar] [CrossRef]
- Agarwal, A.; Ojha, R. Prioritizing implications of Industry-4.0 on the sustainable development goals: A perspective from the analytic hierarchy process in manufacturing operations. J. Clean. Prod. 2024, 444, 141189. [Google Scholar] [CrossRef]
- Camarinha-Matos, L.M.; Fornasiero, R.; Ramezani, J.; Ferrada, F. Collaborative networks: A pillar of digital transformation. Appl. Sci. 2019, 9, 5431. [Google Scholar] [CrossRef]
- Melo, L.S.; Fernandes, R.M.; Nunes, D.R.L.; Oliveira, R.M.S.; Silva, J.M.N.; Avila, L.V.; Martins, V.W.B. Industry 4.0 and sustainability: Empirical validation of constructs of industry technology and sustainable development. Platforms 2024, 2, 150–164. [Google Scholar] [CrossRef]
- Oliveira, M.R.; Sousa, T.B.; Silva, C.V.; Silva, F.A.; Costa, P.H.K. Supply chain management 4.0: Perspectives and insights from a bibliometric analysis and literature review. World Rev. Intermodal Transp. Res. 2022, 11, 70–107. [Google Scholar] [CrossRef]
- Sousa, T.B.; Cantorani, J.R.H.; Oliveira, M.R.; Melo, I.C.; Oliveira Neto, G.C.; Guerrini, F.M.; Philippsen, L., Jr. Trends in the global research on the relationship between cleaner production and industry 4.0: A bibliometric literature review. J. Ind. Prod. Eng. 2025, 42, 189–213. [Google Scholar] [CrossRef]
- Kamble, S.S.; Gunasekaran, A.; Sharma, R. Analysis of the driving and dependence power of barriers to adopt industry 4.0 in Indian manufacturing industry. Comput. Ind. 2018, 101, 107–119. [Google Scholar] [CrossRef]
- Birkel, H.S.; Veile, J.W.; Müller, J.M.; Hartmann, E.; Voigt, K.I. Development of a risk framework for Industry 4.0 in the context of sustainability for established manufacturers. Sustainability 2019, 11, 384. [Google Scholar] [CrossRef]
- Sai, W.-H. Green production planning and control for the textile industry by using mathematical programming and industry 4.0 techniques. Energies 2018, 11, 2072. [Google Scholar] [CrossRef]
- Turcu, C.O.; Turcu, C.E. Industrial Internet of Things as a challenge for higher education. Int. J. Adv. Comput. Sci. Appl. 2018, 9, 55–60. [Google Scholar] [CrossRef]
- Mostafa, N.; Hamdy, W.; Alawady, H. Impacts of Internet of Things on supply chains: A framework for warehousing. Soc. Sci. 2019, 8, 84. [Google Scholar] [CrossRef]
- Horváth, D.; Szabó, R.Z. Driving forces and barriers of Industry 4.0: Do multinational and small and medium-sized companies have equal opportunities? Technol. Forecast. Soc. Change 2019, 146, 119–132. [Google Scholar] [CrossRef]
- Moghaddam, M.; Cadavid, M.N.; Kenley, C.R.; Deshmukh, A.V. Reference architectures for smart manufacturing: A critical review. J. Manuf. Syst. 2018, 49, 215–225. [Google Scholar] [CrossRef]
- Hamada, T. Determinants of decision-makers’ attitudes toward industry 4.0 adaptation. Soc. Sci. 2019, 8, 140. [Google Scholar] [CrossRef]
- Mihardjo, L.; Sasmoko, S.; Alamsjah, F.; Elidjen, E. Digital leadership role in developing business model innovation and customer experience orientation in industry 4.0. Manag. Sci. Lett. 2019, 9, 1749–1762. [Google Scholar] [CrossRef]
- Zangiacomi, A.; Pessot, E.; Fornasiero, R.; Bertetti, M.; Sacco, M. Moving towards digitalization: A multiple case study in manufacturing. Prod. Plan. Control 2020, 31, 143–157. [Google Scholar] [CrossRef]
- Rosin, F.; Forget, P.; Lamouri, S.; Pellerin, R. Impacts of Industry 4.0 technologies on Lean principles. Int. J. Prod. Res. 2020, 58, 1644–1661. [Google Scholar] [CrossRef]
- Rocha, C.F.; Quandt, C.O.; Deschamps, F.; Philbin, S. R&D collaboration strategies for industry 4.0 implementation: A case study in Brazil. J. Eng. Technol. Manag. 2022, 63, 101675. [Google Scholar] [CrossRef]
- Rocha, C.; Quandt, C.; Deschamps, F.; Philbin, S.; Cruzara, G. Collaborations for digital transformation: Case studies of industry 4.0 in Brazil. IEEE Trans. Eng. Manag. 2021, 70, 2404–2418. [Google Scholar] [CrossRef]
- Pereira, A.; Simonetto, E.O.; Putnik, G.; Castro, H.C.G.A. How connectivity and search for producers impact production in Industry 4.0 networks. Braz. J. Oper. Prod. Man. 2018, 15, 528–534. [Google Scholar] [CrossRef]
- Ding, K.; Lei, J.; Zhang, F.; Wang, Y.; Wang, C. Analyzing the cyber-physical system-based autonomous collaborations among smart manufacturing resources in a smart shop floor. Proc. Inst. Mech. Eng. Part B J. Eng. Manufact. 2020, 234, 489–500. [Google Scholar] [CrossRef]
- Camarinha-Matos, L.M.; Afsarmanesh, H. A comprehensive modeling framework for collaborative networked organizations. J. Intell. Manuf. 2007, 18, 529–542. [Google Scholar] [CrossRef]
- Dossou, P.E.; Nachidi, M. Modeling supply chain performance. Procedia Manuf. 2017, 11, 838–845. [Google Scholar] [CrossRef]
- Lasi, H.; Fettke, P.; Kemper, H.-G.; Feld, T.; Hoffmann, M. Industry 4.0. Bus. Inf. Syst. Eng. 2014, 6, 239–242. [Google Scholar] [CrossRef]
- Koussouris, S.; Gionis, G.; Lampathaki, F.; Charalabidis, Y.; Askounis, D. Transforming traditional production system transactions to interoperable eBusiness-aware systems with the use of generic process models. Int. J. Prod. Res. 2010, 48, 5711–5727. [Google Scholar] [CrossRef]
- Vallespir, B.; Ducq, Y. Enterprise modelling: From early languages to models transformation. Int. J. Prod. Res. 2018, 56, 2878–2896. [Google Scholar] [CrossRef]
- Weichhart, G.; Stary, C.; Vernadat, F. Enterprise modelling for interoperable and knowledge-based enterprises. Int. J. Prod. Res. 2018, 56, 2818–2840. [Google Scholar] [CrossRef]
- Gillani, F.; Chatha, K.A.; Jajja, S.S.; Cao, D.; Ma, X. Unpacking Digital Transformation: Identifying key enablers, transition stages and digital archetypes. Technol. Forecast. Soc. Change 2024, 203, 123335. [Google Scholar] [CrossRef]
- Gong, C.; Ribiere, V. Understanding the role of organizational agility in the context of digital transformation: An integrative literature review. VINE J. Inf. Knowl. Manag. Syst. 2025, 55, 351–378. [Google Scholar] [CrossRef]
- Joseph, R.P. Digital transformation, business model innovation and efficiency in content industries: A review. Int. Technol. Manag. Rev. 2018, 7, 59–70. [Google Scholar] [CrossRef]
- Bondar, S.; Hsu, J.C.; Pfouga, A.; Stjepandić, J. Agile digital transformation of System-of-Systems architecture models using Zachman framework. J. Ind. Inf. Integr. 2017, 7, 33–43. [Google Scholar] [CrossRef]
- Anbananthen, K.S.M.; Muthaiyah, S.; Thiyagarajan, S.; Balasubramaniam, B.; Yousif, Y.B.; Mohammad, S.; Kalid, K.S. Evaluating Enterprise Architecture Frameworks for Digital Transformation in Agriculture. J. Hum. Earth Future 2024, 5, 761–772. [Google Scholar] [CrossRef]
- Uzhakova, N.; Fischer, S. Data-driven enterprise architecture for pharmaceutical R&D. Digital 2024, 4, 333–371. [Google Scholar] [CrossRef]
- Aksoy, C. Digital business ecosystems: An environment of collaboration, innovation, and value creation in the digital age. J. Bus. Trade 2023, 4, 156–180. [Google Scholar] [CrossRef]
- Mandviwalla, M.; Flanagan, R. Small business digital transformation in the context of the pandemic. Eur. J. Inf. Syst. 2021, 30, 359–375. [Google Scholar] [CrossRef]
- Folgado, F.J.; Calderón, D.; González, I.; Calderón, A.J. Review of Industry 4.0 from the perspective of automation and supervision systems: Definitions, architectures and recent trends. Electronics 2024, 13, 782. [Google Scholar] [CrossRef]
- Shafiq, S.I.; Sanin, C.; Toro, C.; Szczerbicki, E. Virtual engineering process (VEP): A knowledge representation approach for building bio-inspired distributed manufacturing DNA. Int. J. Prod. Res. 2016, 54, 7129–7142. [Google Scholar] [CrossRef]
- Ma, S.; Ding, W.; Liu, Y.; Zhang, Y.; Ren, S.; Kong, X.; Leng, J. Industry 4.0 and cleaner production: A comprehensive review of sustainable and intelligent manufacturing for energy-intensive manufacturing industries. J. Clean. Prod. 2024, 467, 142879. [Google Scholar] [CrossRef]
- Tuominen, V. The measurement-aided welding cell—Giving sight to the blind. Int. J. Adv. Manuf. Technol. 2016, 86, 371–386. [Google Scholar] [CrossRef]
- Pfeiffer, T.; Hellmers, J.; Schön, E.M.; Thomaschewski, J. Empowering user interfaces for Industrie 4.0. Proc. IEEE 2016, 104, 986–996. [Google Scholar] [CrossRef]
- Jovanović, M.; Lalić, B.; Mas, A.; Mesquida, A.L. The agile approach in industrial and software engineering project management. J. Appl. Eng. Sci. 2015, 13, 213–216. [Google Scholar] [CrossRef]
- Prause, G. E-Residency: A business platform for Industry 4.0? Entrep. Sustain. Issues 2016, 3, 216–227. [Google Scholar] [CrossRef]
- Gerlitz, L. Design management as a domain of smart and sustainable enterprise: Business modelling for innovation and smart growth in Industry 4.0. Entrep. Sustain. Issues 2016, 3, 244–268. [Google Scholar] [CrossRef]
- Shamim, S.; Cang, S.; Yu, H.; Li, Y. Examining the feasibilities of Industry 4.0 for the hospitality sector with the lens of management practice. Energies 2017, 10, 499. [Google Scholar] [CrossRef]
- Wang, S.; Wan, J.; Li, D.; Zhang, C. Implementing smart factory of industrie 4.0: An outlook. Int. J. Distrib. Sens. Netw. 2016, 12, 3159805. [Google Scholar] [CrossRef]
- Motallebi, S.; Zandieh, M.; Tabriz, A.A.; Tirkolaee, E.B. Assessing the industry 4.0 strategies for a steel supply chain: SWOT, game theory, and gap analysis. Heliyon 2025, 11, e41374. [Google Scholar] [CrossRef]
- Raj, A.; Jeyaraj, A. Antecedents and consequents of industry 4.0 adoption using technology, organization and environment (TOE) framework: A meta-analysis. Ann. Oper. Res. 2023, 322, 101–124. [Google Scholar] [CrossRef]
- Pandey, V.; Sircar, A.; Bist, N.; Solanki, K.; Yadav, K. Accelerating the renewable energy sector through Industry 4.0: Optimization opportunities in the digital revolution. Int. J. Innov. Stud. 2023, 7, 171–188. [Google Scholar] [CrossRef]
- Frank, A.G.; Dalenogare, L.S.; Ayala, N.F. Industry 4.0 technologies: Implementation patterns in manufacturing companies. Int. J. Prod. Econ. 2019, 210, 15–26. [Google Scholar] [CrossRef]
- Ji, T.; Xu, X. Exploring the Integration of cloud manufacturing and cyber-physical systems in the era of industry 4.0–An OPC UA approach. Robot. Comput. Integr. Manuf. 2025, 93, 102927. [Google Scholar] [CrossRef]
- Serôdio, C.; Mestre, P.; Cabral, J.; Gomes, M.; Branco, F. Software and architecture orchestration for process control in industry 4.0 enabled by cyber-physical systems technologies. Appl. Sci. 2024, 14, 2160. [Google Scholar] [CrossRef]
- Ulhe, P.P.; Dhepe, A.D.; Shevale, V.D.; Warghane, Y.S.; Jadhav, P.S.; Babhare, S.L. Flexibility management and decision making in cyber-physical systems utilizing digital lean principles with Brain-inspired computing pattern recognition in Industry 4.0. Int. J. Comput. Integr. Manuf. 2024, 37, 708–725. [Google Scholar] [CrossRef]
- Yu, Z.; Kaplan, Z.; Yan, Q.; Zhang, N. Security and privacy in the emerging cyber-physical world: A survey. IEEE Commun. Surv. Tutor. 2021, 23, 1879–1919. [Google Scholar] [CrossRef]
- Patrício, L.; Varela, L.; Silveira, Z. Implementation of a sustainable framework for process optimization through the integration of robotic process automation and big data in the evolution of Industry 4.0. Processes 2025, 13, 536. [Google Scholar] [CrossRef]
- Javaid, M.; Haleem, A.; Singh, R.P.; Suman, R. Significant applications of big data in Industry 4.0. J. Ind. Integr. Manag. 2021, 6, 429–447. [Google Scholar] [CrossRef]
- Costa, M.B.; Santos, L.M.A.L.; Schaefer, J.L.; Baierle, I.C.; Nara, E.O.B. Industry 4.0 technologies basic network identification. Scientometrics 2019, 121, 977–994. [Google Scholar] [CrossRef]
- Butt, J. A strategic roadmap for the manufacturing industry to implement industry 4.0. Designs 2020, 4, 11. [Google Scholar] [CrossRef]
- Merlec, M.M.; In, H.P. DataMesh+: A Blockchain-Powered Peer-to-Peer Data Exchange Model for Self-Sovereign Data Marketplaces. Sensors 2024, 24, 1896. [Google Scholar] [CrossRef]
- Bănică, C.F.; Sover, A.; Anghel, D.C. Printing the future layer by layer: A comprehensive exploration of additive manufacturing in the era of Industry 4.0. Appl. Sci. 2024, 14, 9919. [Google Scholar] [CrossRef]
- Tartici, I.; Kilic, Z.M.; Bartolo, P. A systematic literature review: Industry 4.0 based monitoring and control systems in additive manufacturing. Machines 2023, 11, 712. [Google Scholar] [CrossRef]
- Rooney, K.; Dong, Y.; Pramanik, A.; Basak, A.K. Additive manufacturing in Australian small to medium enterprises: Vat polymerisation techniques, case study and pathways to Industry 4.0 competitiveness. J. Manuf. Mater. Process. 2023, 7, 168. [Google Scholar] [CrossRef]
- Scalera, L.; Nainer, C.; Giusti, A.; Gasparetto, A. Robust safety zones for manipulators with uncertain dynamics in collaborative robotics. Int. J. Comput. Integr. Manuf. 2024, 37, 887–899. [Google Scholar] [CrossRef]
- Gao, Z.; Chen, C.; Peng, F.; Zhang, Y.; Liu, H.; Zhou, W.; Yan, R.; Tang, X. Adaptive safety-critical control using a variable task energy tank for collaborative robot tasks under dynamic environments. Robot. Comput. Integr. Manuf. 2025, 94, 102964. [Google Scholar] [CrossRef]
- Weiss, A.; Wortmeier, A.-K.; Kubicek, B. Cobots in industry 4.0: A roadmap for future practice studies on human–robot collaboration. IEEE Trans. Hum.-Mach. Syst. 2021, 51, 335–345. [Google Scholar] [CrossRef]
- Chen, Q.; Heydari, B.; Moghaddam, M. Leveraging task modularity in reinforcement learning for adaptable industry 4.0 automation. J. Mech. Des. 2021, 143, 071701. [Google Scholar] [CrossRef]
- Marino, E.; Barbieri, L.; Colacino, B.; Fleri, A.K.; Bruno, F. An Augmented Reality inspection tool to support workers in Industry 4.0 environments. Comput. Ind. 2021, 127, 103412. [Google Scholar] [CrossRef]
- Méndez, G.M.; Velázquez, F.C. Impact of augmented reality on assistance and training in industry 4.0: Qualitative evaluation and meta-analysis. Appl. Sci. 2024, 14, 4564. [Google Scholar] [CrossRef]
- Sharma, A.; Mehtab, R.; Mohan, S.; Shah, M.K.M. Augmented reality—An important aspect of Industry 4.0. Ind. Robot. 2022, 49, 428–441. [Google Scholar] [CrossRef]
- Bruni, R.; Piccarozzi, M. Industry 4.0 enablers in retailing: A literature review. Int. J. Retail Distrib. Manag. 2022, 50, 816–838. [Google Scholar] [CrossRef]
- Reinhardt, I.C.; Oliveira, J.C.; Ring, D.T. Current perspectives on the development of industry 4.0 in the pharmaceutical sector. J. Ind. Inf. Integr. 2020, 18, 100131. [Google Scholar] [CrossRef]
- Bovenzi, G.; Aceto, G.; Persico, V.; Pescapé, A. Blockchain performance in Industry 4.0: Drivers, use cases, and future directions. J. Ind. Inf. Integr. 2023, 36, 100513. [Google Scholar] [CrossRef]
- Fraga-Lamas, P.; Fernández-Caramés, T.M. A review on blockchain technologies for an advanced and cyber-resilient automotive industry. IEEE Access 2019, 7, 17578–17598. [Google Scholar] [CrossRef]
- Leontaris, L.; Mitsiaki, A.; Charalampous, P.; Dimitriou, N.; Leivaditou, E.; Karamanidis, A.; Margetis, G.; Apostolakis, K.C.; Pantoja, S.; Stephanidis, C.; et al. A blockchain-enabled deep residual architecture for accountable, in-situ quality control in industry 4.0 with minimal latency. Comput. Ind. 2023, 149, 103919. [Google Scholar] [CrossRef]
- Fritzsche, K.; Niehoff, S.; Beier, G. Industry 4.0 and Climate change—Exploring the science-policy gap. Sustainability 2018, 10, 4511. [Google Scholar] [CrossRef]
- Fernández-Caramés, T.M.; Fraga-Lamas, P. A review on the application of blockchain to the next generation of cybersecure Industry 4.0 smart factories. IEEE Access 2019, 7, 45201–45218. [Google Scholar] [CrossRef]
- Teisserenc, B.; Sepasgozar, S. Adoption of blockchain technology through digital twins in the construction industry 4.0: A PESTELS approach. Buildings 2021, 11, 670. [Google Scholar] [CrossRef]
- He, J.; Jia, G.; Han, G.; Wang, H.; Yang, X. Locality-aware replacement algorithm in flash memory to optimize cloud computing for smart factory of industry 4.0. IEEE Access 2017, 5, 16252–16262. [Google Scholar] [CrossRef]
- Aceto, G.; Persico, V.; Pescapé, A. Industry 4.0 and Health: Internet of Things, Big Data, and Cloud Computing for Healthcare 4.0. J. Ind. Inf. Integr. 2020, 18, 100129. [Google Scholar] [CrossRef]
- Braccini, A.; Margherita, E. Exploring organizational sustainability of industry 4.0 under the triple bottom line: The case of a manufacturing company. Sustainability 2019, 11, 36. [Google Scholar] [CrossRef]
- Lu, Y.; Xu, X. Cloud-based manufacturing equipment and big data analytics to enable on-demand manufacturing services. Robot. Comput. Integr. Manuf. 2019, 57, 92–102. [Google Scholar] [CrossRef]
- Fatemipour, B.; Zhang, Z.; St-Hilaire, M. A Survey on Replica Transfer Optimization Schemes in Geographically Distributed Data Centers. IEEE Trans. Netw. Serv. Manag. 2024, 21, 6301–6317. [Google Scholar] [CrossRef]
- Lezzi, M.; Lazoi, M.; Corallo, A. Cybersecurity for Industry 4.0 in the current literature: A reference framework. Comput. Ind. 2018, 103, 97–110. [Google Scholar] [CrossRef]
- Corallo, A.; Lazoi, M.; Lezzi, M. Cybersecurity in the context of industry 4.0: A structured classification of critical assets and business impacts. Comput. Ind. 2020, 114, 103165. [Google Scholar] [CrossRef]
- Alqudhaibi, A.; Albarrak, M.; Jagtap, S.; Williams, N.; Salonitis, K. Securing industry 4.0: Assessing cybersecurity challenges and proposing strategies for manufacturing management. Cyber Secur. Appl. 2025, 3, 100067. [Google Scholar] [CrossRef]
- Sawik, T. A linear model for optimal cybersecurity investment in Industry 4.0 supply chains. Int. J. Prod. Res. 2022, 60, 1368–1385. [Google Scholar] [CrossRef]
- Toussaint, M.; Krima, S.; Panetto, H. Industry 4.0 data security: A cybersecurity frameworks review. J. Ind. Inf. Integr. 2024, 39, 100604. [Google Scholar] [CrossRef]
- Harkin, D.; Molnar, A. Exploring the social implications of buying and selling cyber security. Crime Law Soc. Change 2023, 79, 83–100. [Google Scholar] [CrossRef]
- Yosipof, A.; Drori, N.; Elroy, O.; Pierraki, Y. Textual sentiment analysis and description characteristics in crowdfunding success: The case of cybersecurity and IoT industries. Electron. Mark. 2024, 34, 30. [Google Scholar] [CrossRef]
- Alyami, A.; Sammon, D.; Neville, K.; Mahony, C. Critical success factors for Security Education, Training and Awareness (SETA) programme effectiveness: An empirical comparison of practitioner perspectives. Inf. Comput. Secur. 2024, 32, 53–73. [Google Scholar] [CrossRef]
- Qi, Q.; Tao, F. Digital twin and big data towards smart manufacturing and industry 4.0: 360 degree comparison. IEEE Access 2018, 6, 3585–3593. [Google Scholar] [CrossRef]
- Schluse, M.; Priggemeyer, M.; Atorf, L.; Rossmann, J. Experimentable digital twins—Streamlining simulation-based systems engineering for industry 4.0. IEEE Trans. Ind. Inform. 2018, 14, 1722–1731. [Google Scholar] [CrossRef]
- Aheleroff, S.; Xu, X.; Zhong, R.Y.; Lu, Y. Digital twin as a service (DTaaS) in industry 4.0: An architecture reference model. Adv. Eng. Inform. 2021, 47, 101225. [Google Scholar] [CrossRef]
- Židek, K.; Piteľ, J.; Adámek, M.; Lazorík, P.; Hošovský, A. Digital twin of experimental smart manufacturing assembly system for industry 4.0 concept. Sustainability 2020, 12, 3658. [Google Scholar] [CrossRef]
- Tao, F.; Qi, Q.; Wang, L.; Nee, A.Y.C. Digital twins and cyber–physical systems toward smart manufacturing and industry 4.0: Correlation and comparison. Engineering 2019, 5, 653–661. [Google Scholar] [CrossRef]
- Guerra-Zubiaga, D.; Kuts, V.; Mahmood, K.; Bondar, A.; Nasajpour-Esfahani, N.; Otto, T. An approach to develop a digital twin for industry 4.0 systems: Manufacturing automation case studies. Int. J. Comput. Integr. Manuf. 2021, 34, 933–949. [Google Scholar] [CrossRef]
- Fantozzi, I.; Santolamazza, A.; Loy, G.; Schiraldi, M.M. Digital twins: Strategic guide to utilize digital twins to improve operational efficiency in Industry 4.0. Future Internet 2025, 17, 41. [Google Scholar] [CrossRef]
- Kaur, H.; Bhatia, M. Scientometric analysis of digital twin in Industry 4.0. IEEE Internet Things J. 2024, 12, 1200–1221. [Google Scholar] [CrossRef]
- Leng, J.; Wang, D.; Shen, W.; Li, X.; Liu, Q.; Chen, X. Digital twins-based smart manufacturing system design in Industry 4.0: A review. J. Manuf. Syst. 2021, 60, 119–137. [Google Scholar] [CrossRef]
- Nayernia, H.; Bahemia, H.; Papagiannidis, S. A systematic review of the implementation of industry 4.0 from the organisational perspective. Int. J. Prod. Res. 2022, 60, 4365–4396. [Google Scholar] [CrossRef]
- Maksimović, M.; Jokić, S.; Bošković, M.Č. Innovative Horizons for Sustainable Smart Energy: Exploring the Synergy of 5G and Digital Twin Technologies. Process Integr. Optim. Sustain. 2025, 9, 431–470. [Google Scholar] [CrossRef]
- Al-Fuqaha, A.; Guizani, M.; Mohammadi, M.; Aledhari, M.; Ayyash, M. Internet of things: A survey on enabling technologies, protocols, and applications. IEEE Commun. Surv. Tutor. 2015, 17, 2347–2376. [Google Scholar] [CrossRef]
- Xing, G.; Xu, X.; Xiang, H.; Xue, S.; Ji, S.; Yang, J. Fair energy-efficient virtual machine scheduling for Internet of Things applications in cloud environment. Int. J. Distrib. Sens. Netw. 2017, 13, 1550147717694890. [Google Scholar] [CrossRef]
- Roblek, V.; Meško, M.; Krapež, A. A complex view of Industry 4.0. SAGE Open 2016, 6, 1–11. [Google Scholar] [CrossRef]
- Wu, Y.; Dai, H.-N.; Wang, H. Convergence of blockchain and edge computing for secure and scalable IIoT critical infrastructures in industry 4.0. IEEE Internet Things J. 2021, 8, 2300–2317. [Google Scholar] [CrossRef]
- Wisniewski, M.; Gladysz, B.; Ejsmont, K.; Wodecki, A.; Van Erp, T. Industry 4.0 solutions impacts on critical infrastructure safety and protection—A systematic literature review. IEEE Access 2022, 10, 82716–82735. [Google Scholar] [CrossRef]
- Alijoyo, F.A. AI-powered deep learning for sustainable industry 4.0 and internet of things: Enhancing energy management in smart buildings. Alex. Eng. J. 2024, 104, 409–422. [Google Scholar] [CrossRef]
- Kebande, V.R. Industrial internet of things (IIoT) forensics: The forgotten concept in the race towards industry 4.0. Forensic Sci. Int. Rep. 2022, 5, 100257. [Google Scholar] [CrossRef]
- Berindei, A.-M. Cyber Security for Smart System in Industry 4.0. Int. J. Mechatron. Appl. Mech. 2021, 9, 182–185. Available online: https://ijomam.com/wp-content/uploads/2021/07/pag.-182-185_CYBER-SECURITY-FOR-SMART-SYSTEM-IN-INDUSTRY-4.0.pdf (accessed on 27 July 2025).
- Wang, K.; Guo, F.; Zhang, C.; Schaefer, D. From Industry 4.0 to Construction 4.0: Barriers to the digital transformation of engineering and construction sectors. Eng. Constr. Archit. Manag. 2022, 31, 136–158. [Google Scholar] [CrossRef]
- Sankaranarayanan, R.; Hynes, N.R.J.; Kumar, J.S.; Sujana, J.A.J. Random decision forest based sustainable green machining using Citrullus lanatus extract as bio-cutting fluid. J. Manuf. Process. 2021, 68, 1814–1823. [Google Scholar] [CrossRef]
- Chen, T.; Sampath, V.; May, M.C.; Shan, S.; Jorg, O.J.; Martín, J.J.A.; Stamer, F.; Fantoni, G.; Tosello, G.; Calaon, M. Machine learning in manufacturing towards industry 4.0: From ‘for now’to ‘four-know’. Appl. Sci. 2023, 13, 1903. [Google Scholar] [CrossRef]
- Sarker, I.H. Machine learning: Algorithms, real-world applications and research directions. SN Comput. Sci. 2021, 2, 160. [Google Scholar] [CrossRef]
- Yu, J.; Shvetsov, A.V.; Alsamhi, S.H. Leveraging machine learning for cybersecurity resilience in industry 4.0: Challenges and future directions. IEEE Access 2024, 12, 159579–159596. [Google Scholar] [CrossRef]
- Testi, M.; Ballabio, M.; Frontoni, E.; Iannello, G.; Moccia, S.; Soda, P.; Vessio, G. MLOps: A taxonomy and a methodology. IEEE Access 2022, 10, 63606–63618. [Google Scholar] [CrossRef]
- Garg, M.; Nayak, A.; Muni, R.R.D. A Distribution Agnostic Rank Based Measure for Proximity Search. IEEE Access 2025, 13, 12103–12112. [Google Scholar] [CrossRef]
- Lee, J.; Bagheri, B.; Kao, H.-A. A Cyber-Physical Systems architecture for Industry 4.0-based manufacturing systems. Manuf. Lett. 2015, 3, 18–23. [Google Scholar] [CrossRef]
- Lu, Y. Industry 4.0: A survey on technologies, applications and open research issues. J. Ind. Inf. Integr. 2017, 6, 1–10. [Google Scholar] [CrossRef]
- Cazeri, G.T.; Santa-Eulalia, L.A.; Serafim, M.P.; Rampasso, I.S.; Anholon, R. Training for managers not skilled in Industry 4.0 basis: What is the most suitable content to be covered? Technol. Anal. Strateg. Manag. 2024, 36, 2157–2170. [Google Scholar] [CrossRef]
- Meissner, H.; Ilsen, R.; Aurich, J.C. Analysis of control architectures in the context of Industry 4.0. Procedia CIRP 2017, 62, 165–169. [Google Scholar] [CrossRef]
- Hofmann, E.; Rüsch, M. Industry 4.0 and the current status as well as future prospects on logistics. Comput. Ind. 2017, 89, 23–34. [Google Scholar] [CrossRef]
- Xu, P.; Mei, H.; Ren, L.; Chen, W. ViDX: Visual Diagnostics of Assembly Line Performance in Smart Factories. IEEE Trans. Vis. Comput. Graph. 2017, 23, 291–300. [Google Scholar] [CrossRef] [PubMed]
- Hsieh, L.Y.; Huang, E.; Chen, C.-H. Equipment utilization enhancement in photolithography area through a dynamic system control using multi-fidelity simulation optimization with big data technique. IEEE Trans. Semicond. Manuf. 2017, 30, 166–175. [Google Scholar] [CrossRef]
- Bauer, D.; Stock, D.; Bauernhansl, T. Movement towards service-orientation and app-orientation in manufacturing IT. Procedia CIRP 2017, 62, 199–204. [Google Scholar] [CrossRef]
- Belkadi, F.; Buergin, J.; Gupta, R.K.; Zhang, Y.; Bernard, A.; Lanza, G.; Colledani, M.; Urgo, M. Co-definition of product structure and production network for frugal innovation perspectives: Towards a modular-based approach. Procedia CIRP 2016, 50, 589–594. [Google Scholar] [CrossRef]
- ElMaraghy, H.; Moussa, M.; ElMaraghy, W.; Abbas, M. Integrated Product/System Design and Planning for New Product Family in a Changeable Learning Factory. Procedia Manuf. 2017, 9, 65–72. [Google Scholar] [CrossRef]
- Francalanza, E.; Borg, J.; Constantinescu, C. A knowledge-based tool for designing cyber physical production systems. Comput. Ind. 2017, 84, 39–58. [Google Scholar] [CrossRef]
- Oliva, F.L.; Teberga, P.M.F.; Testi, L.I.O.; Kotabe, M.; Del Giudice, M.; Kelle, P.; Cunha, M.P. Risks and critical success factors in the internationalization of born global startups of industry 4.0: A social, environmental, economic, and institutional analysis. Technol. Forecast. Soc. Change 2022, 175, 121346. [Google Scholar] [CrossRef]
- Jabbour, A.B.L.S.; Jabbour, C.J.C.; Foropon, C.; Godinho Filho, M. When titans meet—Can industry 4.0 revolutionise the environmentally-sustainable manufacturing wave? The role of critical success factors. Technol. Forecast. Soc. Change 2018, 132, 18–25. [Google Scholar] [CrossRef]
- Sarkar, B.D.; Shardeo, V.; Dwivedi, A.; Pamucar, D. Digital transition from industry 4.0 to industry 5.0 in smart manufacturing: A framework for sustainable future. Technol. Soc. 2024, 78, 102649. [Google Scholar] [CrossRef]
- Lin, D.; Lee, C.K.M.; Lau, H.; Yang, Y. Strategic response to Industry 4.0: An empirical investigation on the Chinese automotive industry. Ind. Manag. Data Syst. 2018, 118, 589–605. [Google Scholar] [CrossRef]
- Alimohammadlou, M.; Sharifian, S. Industry 4.0 implementation challenges in small-and medium-sized enterprises: An approach integrating interval type-2 fuzzy BWM and DEMATEL. Soft Comput. 2023, 27, 169–186. [Google Scholar] [CrossRef]
- Bhatia, M.S.; Kumar, S. Critical success factors of industry 4.0 in automotive manufacturing industry. IEEE Trans. Eng. Manag. 2022, 69, 2439–2453. [Google Scholar] [CrossRef]
- Chirumalla, K.; Oghazi, P.; Nnewuku, R.E.; Tuncay, H.; Yahyapour, N. Critical factors affecting digital transformation in manufacturing companies. Int. Entrep. Manag. J. 2025, 21, 54. [Google Scholar] [CrossRef]
- Hajoary, P.K. Strategic response to Industry 4.0–an empirical analysis from a developing country perspective. Technol. Anal. Strateg. Manag. 2024, 36, 4162–4175. [Google Scholar] [CrossRef]
- Kakouris, A.; Athanasiadis, V.; Sfakianaki, E. Industry 4.0 and lean thinking: The critical success factors perspective. Int. J. Qual. Reliab. Manag. 2025, 42, 1625–1671. [Google Scholar] [CrossRef]
- Khan, L.; Elshennawy, A.; Cudney, E.; Furterer, S. Critical success factors for implementing Industry 4.0 in Aerospace and Defense: A systematic literature review. Qual. Eng. 2025, 37, 369–386. [Google Scholar] [CrossRef]
- Kiani, M.; Ardakani, D.A. Finding causal relationship and ranking of industry 4.0 implementation challenges: A fuzzy DEMATEL-ANP approach. Soft Comput. 2023, 27, 15479–15496. [Google Scholar] [CrossRef]
- Nimawat, D.; Gidwani, B.D. Prioritization of important factors towards the status of industry 4.0 implementation utilizing AHP and ANP techniques. Benchmarking 2021, 28, 695–720. [Google Scholar] [CrossRef]
- Pozzi, R.; Rossi, T.; Secchi, R. Industry 4.0 technologies: Critical success factors for implementation and improvements in manufacturing companies. Prod. Plan. Control 2023, 34, 139–158. [Google Scholar] [CrossRef]
- Rad, F.F.; Oghazi, P.; Palmié, M.; Chirumalla, K.; Pashkevich, N.; Patel, P.C.; Sattari, S. Industry 4.0 and supply chain performance: A systematic literature review of the benefits, challenges, and critical success factors of 11 core technologies. Ind. Mark. Manag. 2022, 105, 268–293. [Google Scholar] [CrossRef]
- Shukla, M.; Shankar, R. An extended technology-organization-environment framework to investigate smart manufacturing system implementation in small and medium enterprises. Comput. Ind. Eng. 2022, 163, 107865. [Google Scholar] [CrossRef]
- Sony, M.; Antony, J.; Dermott, O.M.; Garza-Reyes, J.A. An empirical examination of benefits, challenges, and critical success factors of industry 4.0 in manufacturing and service sector. Technol. Soc. 2021, 67, 101754. [Google Scholar] [CrossRef]
- Zhou, H.; Zhou, B.; Nie, Z.; Zheng, L. Identifying Key Success Factors for Industry 4.0 Implementation: An Empirical Analysis Using SEM and fsQCA. Appl. Sci. 2024, 14, 5244. [Google Scholar] [CrossRef]
- Qureshi, K.M.; Mewada, B.G.; Yadav, A.; Almakayeel, N.; Alghamdi, S.Y.; Qureshi, M.R.N.M. Analysing Lean 4.0 adoption factors towards manufacturing sustainability in SMEs: A hybrid ANN-Fuzzy ISM framework. Sci. Rep. 2025, 15, 17265. [Google Scholar] [CrossRef] [PubMed]
- Tortorella, G.L.; Kurnia, S.; Trentin, M.; Oliveira, G.A.; Setti, D. Industry 4.0: What is the relationship between manufacturing strategies, critical success factors and technology adoption? J. Manuf. Technol. Manag. 2022, 33, 1407–1428. [Google Scholar] [CrossRef]
- Vernadat, F. Enterprise modelling: Research review and outlook. Comput. Ind. 2020, 122, 103265. [Google Scholar] [CrossRef]
- Benhayoun, L.; Ayala, N.F.; Le Dain, M.-A. SMEs innovating in collaborative networks: How does absorptive capacity matter for innovation performance in times of good partnership quality? J. Manuf. Technol. Manag. 2021, 32, 1578–1598. [Google Scholar] [CrossRef]
- Chituc, C.-M.; Nof, S.Y. The Join/Leave/Remain (JLR) decision in collaborative networked organizations. Comput. Ind. Eng. 2007, 53, 173–195. [Google Scholar] [CrossRef]
- Hernandez-Almazan, J.A.; Chalmeta, R.; Roque-Hernández, R.V.; Machucho-Cadena, R. A framework to build a Big Data ecosystem oriented to the collaborative networked organization. Appl. Sci. 2022, 12, 11494. [Google Scholar] [CrossRef]
- Camarinha-Matos, L.M.; Afsarmanesh, H. On reference models for collaborative networked organizations. Int. J. Prod. Res. 2008, 46, 2453–2469. [Google Scholar] [CrossRef]
- Afsarmanesh, H.; Camarinha-Matos, L.M. On the classification and management of virtual organisation breeding environments. Int. J. Inf. Technol. Manag. 2009, 8, 234–259. [Google Scholar] [CrossRef]
- Camarinha-Matos, L.M. Collaborative networked organizations: Status and trends in manufacturing. Annu. Rev. Control 2009, 33, 199–208. [Google Scholar] [CrossRef]
- Camarinha-Matos, L.M.; Afsarmanesh, H.; Galeano, N.; Molina, A. Collaborative networked organizations—Concepts and practice in manufacturing enterprises. Comput. Ind. Eng. 2009, 57, 46–60. [Google Scholar] [CrossRef]
- Macedo, P.; Abreu, A.; Camarinha-Matos, L.M. A method to analyse the alignment of core values in collaborative networked organisations. Prod. Plan. Control 2010, 21, 145–159. [Google Scholar] [CrossRef]
- Lima, R.H.P.; Guerrini, F.M.; Carpinetti, L.C.R. Performance measurement in collaborative networks: A proposal of performance indicators for the manufacturing industry. Int. J. Bus. Excell. 2011, 4, 61–79. [Google Scholar] [CrossRef]
- Swarnkar, R.; Choudhary, A.K.; Harding, J.A.; Das, B.P.; Young, R.I. A framework for collaboration moderator services to support knowledge based collaboration. J. Intell. Manuf. 2012, 23, 2003–2023. [Google Scholar] [CrossRef]
- Durugbo, C. Modelling information for collaborative networks. Prod. Plan. Control 2015, 26, 34–52. [Google Scholar] [CrossRef]
- Camarinha-Matos, L.M. Collaborative smart grids—A survey on trends. Renew. Sustain. Energy Rev. 2016, 65, 283–294. [Google Scholar] [CrossRef]
- Graça, P.; Camarinha-Matos, L.M. Performance indicators for collaborative business ecosystems—Literature review and trends. Technol. Forecast. Soc. Change 2017, 116, 237–255. [Google Scholar] [CrossRef]
- Macedo, P.; Camarinha-Matos, L.M. Value systems alignment analysis in collaborative networked organizations management. Appl. Sci. 2017, 7, 1231. [Google Scholar] [CrossRef]
- Camarinha-Matos, L.M.; Afsarmanesh, H. Roots of collaboration: Nature-inspired solutions for collaborative networks. IEEE Access 2018, 6, 30829–30843. [Google Scholar] [CrossRef]
- Adu-Kankam, K.O.; Camarinha-Matos, L.M. Towards collaborative virtual power plants: Trends and convergence. Sustain. Energy Grids Netw. 2018, 16, 217–230. [Google Scholar] [CrossRef]
- Zamiri, M.; Camarinha-Matos, L.M. Mass collaboration and learning: Opportunities, challenges, and influential factors. Appl. Sci. 2019, 9, 2620. [Google Scholar] [CrossRef]
- Adu-Kankam, K.O.; Camarinha-Matos, L.M. Collaborative digital twins: The case of the energy communities. SN Comput. Sci. 2023, 4, 664. [Google Scholar] [CrossRef]
- Camarinha-Matos, L.M.; Afsarmanesh, H. Collaborative Networks: Reference Modeling; Springer: New York, NY, USA, 2008. [Google Scholar]
- Choudhary, A.K.; Harding, J.A.; Tiwari, M.K.; Shankar, R. Knowledge management based collaboration moderator services to support SMEs in virtual organizations. Prod. Plan. Control 2019, 30, 951–970. [Google Scholar] [CrossRef]
- Aurangzeb, K.; Alhussein, M.; Javaid, K.; Haider, S.I. A pyramid-CNN based deep learning model for power load forecasting of similar-profile energy customers based on clustering. IEEE Access 2021, 9, 14992–15003. [Google Scholar] [CrossRef]
- Jules, G.D.; Saadat, M.; Saeidlou, S. Holonic ontology and interaction protocol for manufacturing network organization. IEEE Trans. Syst. Man Cybern. Syst. 2015, 45, 819–830. [Google Scholar] [CrossRef]
- Camarinha-Matos, L.M.; Rocha, A.D.; Graça, P. Collaborative approaches in sustainable and resilient manufacturing. J. Intell. Manuf. 2024, 35, 499–519. [Google Scholar] [CrossRef]
- Nazarenko, A.A.; Sarraipa, J.; Camarinha-Matos, L.M.; Grunewald, C.; Dorchain, M.; Jardim-Gonçalves, R. Analysis of relevant standards for industrial systems to support zero defects manufacturing process. J. Ind. Inf. Integr. 2021, 23, 100214. [Google Scholar] [CrossRef]
- Santos, L.M.A.L.; Costa, M.B.; Kothe, J.V.; Benitez, G.B.; Schaefer, J.L.; Baierle, I.C.; Nara, E.O.B. Industry 4.0 collaborative networks for industrial performance. J. Manuf. Technol. Manag. 2021, 32, 245–265. [Google Scholar] [CrossRef]
- Zoppelletto, A.; Orlandi, L.B. Cultural and digital collaboration infrastructures as sustainability enhancing factors: A configurational approach. Technol. Forecast. Soc. Change 2022, 179, 121645. [Google Scholar] [CrossRef]
- Favoretto, C.; Mendes, G.H.S.; Godinho Filho, M.; Oliveira, M.G.; Ganga, G.M.D. Digital transformation of business model in manufacturing companies: Challenges and research agenda. J. Bus. Ind. Mark. 2022, 37, 748–767. [Google Scholar] [CrossRef]
- Srivastava, G.; Bag, S. Harnessing digital twin technology to enhance resilience in humanitarian supply chains: An empirical study. Benchmarking 2025, in press. [CrossRef]
- Cheng, Y.; Xie, Y.; Zhao, D.; Ji, P.; Tao, F. Scalable hypernetwork-based manufacturing services supply demand matching toward industrial internet platforms. IEEE Trans. Syst. Man Cybern. Syst. 2020, 50, 5000–5014. [Google Scholar] [CrossRef]
- Moghaddam, M.; Nof, S.Y. Collaborative service-component integration in cloud manufacturing. Int. J. Prod. Res. 2018, 56, 677–691. [Google Scholar] [CrossRef]
- Liao, Y.; Deschamps, F.; Loures, E.F.R.; Ramos, L.F.P. Past, present and future of Industry 4.0—A systematic literature review and research agenda proposal. Int. J. Prod. Res. 2017, 55, 3609–3629. [Google Scholar] [CrossRef]
- Pádua, S.I.D. Estudo sobre a aplicação do método de avaliação do modelo de processos de negócio do EKD. Production 2012, 22, 155–172. [Google Scholar] [CrossRef]
- Lara, P.; Sánchez, M.; Villalobos, J. Enterprise modeling and operational technologies (OT) application in the oil and gas industry. J. Ind. Inf. Integr. 2020, 19, 100160. [Google Scholar] [CrossRef]
- Mertins, K.; Jochem, R. Architectures, methods and tools for enterprise engineering. Int. J. Prod. Econ. 2005, 98, 179–188. [Google Scholar] [CrossRef]
- Doumeingts, G.; Ducq, Y.; Vallespir, B.; Kleinhans, S. Production management and enterprise modelling. Comput. Ind. 2000, 42, 245–263. [Google Scholar] [CrossRef]
- Fayoumi, A.; Williams, R. An integrated socio-technical enterprise modelling: A scenario of healthcare system analysis and design. J. Ind. Inf. Integr. 2021, 23, 100221. [Google Scholar] [CrossRef]
- Barenji, R.V.; Hashemipour, M.; Guerra-Zubiaga, D.A. A framework for modelling enterprise competencies: From theory to practice in enterprise architecture. Int. J. Comput. Integr. Manuf. 2015, 28, 791–810. [Google Scholar] [CrossRef]
- Kinderen, S.; Ma, Q.; Kaczmarek-Heß, M. Leveraging the power of formal methods in the realm of enterprise modeling—On the example of extending the (meta) model verification possibilities of ADOxx with Alloy. Comput. Ind. 2023, 151, 103974. [Google Scholar] [CrossRef]
- Roelens, B.; Steenacker, W.; Poels, G. Realizing strategic fit within the business architecture: The design of a process-goal alignment modeling and analysis technique. Softw. Syst. Model. 2019, 18, 631–662. [Google Scholar] [CrossRef]
- Kirikova, M. Explanatory capability of enterprise models. Data Knowl. Eng. 2000, 33, 119–136. [Google Scholar] [CrossRef]
- Bertoni, M.; Bordegoni, M.; Cugini, U.; Regazzoni, D.; Rizzi, C. PLM paradigm: How to lead BPR within the product development field. Comput. Ind. 2009, 60, 476–484. [Google Scholar] [CrossRef]
- Caetano, A.; Antunes, G.; Pombinho, J.; Bakhshandeh, M.; Granjo, J.; Borbinha, J.; Silva, M.M. Representation and analysis of enterprise models with semantic techniques: An application to ArchiMate, e3value and business model canvas. Knowl. Inf. Syst. 2017, 50, 315–346. [Google Scholar] [CrossRef]
- Carvalho, H.L.; Guerrini, F.M. Reference model for implementing ERP systems: An analytical innovation networks perspective. Prod. Plan. Control 2017, 28, 281–294. [Google Scholar] [CrossRef]
- Daaboul, J.; Castagna, P.; Cunha, C.; Bernard, A. Value network modelling and simulation for strategic analysis: A discrete event simulation approach. Int. J. Prod. Res. 2014, 52, 5002–5020. [Google Scholar] [CrossRef]
- Guerrini, F.M.; Pellegrinotti, C.C. Reference model for collaborative management in the automotive industry. Prod. Plan. Control 2016, 27, 183–197. [Google Scholar] [CrossRef]
- Lakhoua, M.N.; Rahmouni, M. Investigation of the methods of the enterprise modeling. Afr. J. Bus. Manag. 2011, 5, 6845–6852. [Google Scholar]
- Rani, A.; Mishra, D.; Omerovic, A. Enterprise modelling for decision-making in the software ecosystem. Sci. Rep. 2025, 15, 11134. [Google Scholar] [CrossRef] [PubMed]
- Sousa, T.B.; Yamanari, J.S.; Guerrini, F.M. An enterprise model on Sensing, Smart, and Sustainable (S^3) enterprises. Gest. Prod. 2020, 27, e5624. [Google Scholar] [CrossRef]
- Berio, G.; Vernadat, F. Enterprise modelling with CIMOSA: Functional and organizational aspects. Prod. Plan. Control 2001, 12, 128–136. [Google Scholar] [CrossRef]
- Gomes, L.P.C.; Marques, D.M.N.; Guerrini, F.M. Self-organizing six sigma program: As-is model and need for changes. Gest. Prod. 2017, 24, 95–107. [Google Scholar] [CrossRef]
- Miranda, L.M.B.; Garcia, R.D.; Ramachandran, G.S.; Ueyama, J.; Guerrini, F.M. Inter-organisational collaboration through blockchain governance and smart contracts: A design science research approach. Int. J. Prod. Res. 2025, in press. [CrossRef]
- Petersen, S.A.; Quayyum, F.; Krogstie, J. Criteria for selecting an Enterprise Modelling Method—Students’ perspectives on Archimate and 4EM. Enterp. Model. Inf. Syst. Archit. Int. J. Concept. Model. 2023, 18, 1–26. [Google Scholar] [CrossRef]
- Sandkuhl, K.; Stirna, J.; Persson, A.; Wißotzki, M. Enterprise Modeling: Tackling Business Challenges with the 4EM Method; Springer: Heidelberg, Germany, 2014. [Google Scholar]
- Makridakis, S.; Wheelwright, S.C.; Huyndman, R.J. Forecasting: Methods and Applications, 3rd ed.; John Wiley & Sons: New York, NY, USA, 1998. [Google Scholar]
- Fathy, M.; Haghighi, F.K.; Ahmadi, M. Uncertainty quantification of reservoir performance using machine learning algorithms and structured expert judgment. Energy 2024, 288, 129906. [Google Scholar] [CrossRef]
- Sáenz-Royo, C.; Chiclana, F. The value of expert judgments in decision support systems. Appl. Soft Comput. 2025, 171, 112806. [Google Scholar] [CrossRef]
- Kusumastuti, H.; Pranita, D.; Viendyasari, M.; Rasul, M.S.; Sarjana, S. Leveraging local value in a post-smart tourism village to encourage sustainable tourism. Sustainability 2024, 16, 873. [Google Scholar] [CrossRef]
- Sobrino-García, I. Artificial intelligence risks and challenges in the Spanish public administration: An exploratory analysis through expert judgements. Adm. Sci. 2021, 11, 102. [Google Scholar] [CrossRef]
- Moeuf, A.; Lamouri, S.; Pellerin, R.; Tamayo-Giraldo, S.; Tobon-Valencia, E.; Eburdy, R. Identification of critical success factors, risks and opportunities of Industry 4.0 in SMEs. Int. J. Prod. Res. 2020, 58, 1384–1400. [Google Scholar] [CrossRef]
- McDermott, O.; Wojcik, A.M.; Trubetskaya, A.; Sony, M.; Antony, J.; Kharub, M. Pharma industry 4.0 deployment and readiness: A case study within a manufacturer. TQM J. 2024, 36, 456–476. [Google Scholar] [CrossRef]
- Kamble, S.S.; Gunasekaran, A.; Gawankar, S.A. Sustainable Industry 4.0 framework: A systematic literature review identifying the current trends and future perspectives. Process Saf. Environ. Prot. 2018, 117, 408–425. [Google Scholar] [CrossRef]
- Santos, A.M.; Sant’Anna, Â.M.O.; Barbosa, A.S.; Becker, A.M.; Ayala, N.F. Multi-criteria decision-making model for sustainability functions integrated Industry 4.0 technologies within small and medium enterprises in emerging countries. Int. J. Product. Perform. Manag. 2025, 74, 1614–1643. [Google Scholar] [CrossRef]
- Reis, F.B.; Camargo Júnior, A.S. Industry 4.0 in manufacturing: Benefits, barriers and organizational factors that influence its adoption. Int. J. Innov. Technol. Manag. 2021, 18, 2150043. [Google Scholar] [CrossRef]
- Cazeri, G.T.; Anholon, R.; Santa-Eulalia, L.A.; Rampasso, I.S. Potential COVID-19 impacts on the transition to Industry 4.0 in the Brazilian manufacturing sector. Kybernetes 2022, 51, 2233–2239. [Google Scholar] [CrossRef]
- Silva Júnior, C.R.; Siluk, J.C.M.; Neuenfeldt Júnior, A.; Francescatto, M.; Michelin, C. A competitiveness measurement system of Brazilian start-ups. Int. J. Product. Perform. Manag. 2023, 72, 2919–2948. [Google Scholar] [CrossRef]
- Reis, F.B.; Camargo Júnior, A.S. Industry 4.0: An investigation of benefits and barriers with managers of Brazilian manufacturers adopters. J. Eng. Technol. Manag. 2024, 71, 101786. [Google Scholar] [CrossRef]
- Braun, V.; Clarke, V. Using thematic analysis in psychology. Qual. Res. Psychol. 2006, 3, 77–101. [Google Scholar] [CrossRef]
- Fayoumi, A.; Loucopoulos, P. Bridging the strategy execution gap of designing intelligent talent acquisition systems using enterprise modelling and simulation. Enterp. Inf. Syst. 2023, 17, 781–816. [Google Scholar] [CrossRef]
- Baierle, I.C.; Silva, F.T.; Correa, R.G.F.; Schaefer, J.L.; Costa, M.B.; Benitez, G.B.; Nara, E.O.B. Competitiveness of food industry in the era of digital transformation towards agriculture 4.0. Sustainability 2022, 14, 11779. [Google Scholar] [CrossRef]
- Bhatia, M.S.; Kumar, S. Linking stakeholder and competitive pressure to Industry 4.0 and performance: Mediating effect of environmental commitment and green process innovation. Bus. Strategy Environ. 2022, 31, 1905–1918. [Google Scholar] [CrossRef]
- Li, Z.; Luo, F. Application and value of Internet of Things in enterprise supply chain management. J. Comput. Methods Sci. Eng. 2024, 24, 2689–2703. [Google Scholar] [CrossRef]
- Sun, Y.; Jung, H. Machine Learning (ML) modeling, IoT, and optimizing organizational operations through integrated strategies: The role of technology and human resource management. Sustainability 2024, 16, 6751. [Google Scholar] [CrossRef]
- Kumar, R.R.; Raj, A. Big data adoption and performance: Mediating mechanisms of innovation, supply chain integration and resilience. Supply Chain Manag. 2025, 30, 67–85. [Google Scholar] [CrossRef]
- Farshadfar, Z.; Khajavi, S.H.; Mucha, T.; Tanskanen, K. Machine learning-based automated waste sorting in the construction industry: A comparative competitiveness case study. Waste Manag. 2025, 194, 77–87. [Google Scholar] [CrossRef] [PubMed]
- Jaiswal, R.; Gupta, S.; Tiwari, A.K. Big data and machine learning-based decision support system to reshape the vaticination of insurance claims. Technol. Forecast. Soc. Change 2024, 209, 123829. [Google Scholar] [CrossRef]
- Mirasçi, S.; Aksoy, A. Data-Driven purchasing strategies: Price prediction models and strategy development. Expert Syst. Appl. 2025, 266, 125986. [Google Scholar] [CrossRef]
- Wu, K.; Xu, J.; Zheng, M. Industry 4.0: Review and proposal for implementing a smart factory. Int. J. Adv. Manuf. Technol. 2024, 133, 1331–1347. [Google Scholar] [CrossRef]
- Ekren, B.Y.; Stylos, N.; Zwiegelaar, J.; Turhanlar, E.E.; Kumar, V. Additive manufacturing integration in E-commerce supply chain network to improve resilience and competitiveness. Simul. Model. Pract. Theory 2023, 122, 102676. [Google Scholar] [CrossRef]
- Liao, J.; De Kleine, R.; Kim, H.C.; Luckey, G.; Forsmark, J.; Lee, E.C.; Cooper, D.R. Assessing the sustainability of laser powder bed fusion and traditional manufacturing processes using a parametric environmental impact model. Resour. Conserv. Recycl. 2023, 198, 107138. [Google Scholar] [CrossRef]
- Yang, J.; Li, B.; Liu, J.; Tu, Z.; Wu, X. Application of additive manufacturing in the automobile industry: A mini review. Processes 2024, 12, 1101. [Google Scholar] [CrossRef]
- Hémono, P.; Chabane, A.N.; Sahnoun, M. Multi objective optimization of human–robot collaboration: A case study in aerospace assembly line. Comput. Oper. Res. 2025, 174, 106874. [Google Scholar] [CrossRef]
- Polenghi, A.; Cattaneo, L.; Macchi, M. A framework for fault detection and diagnostics of articulated collaborative robots based on hybrid series modelling of Artificial Intelligence algorithms. J. Intell. Manuf. 2024, 35, 1929–1947. [Google Scholar] [CrossRef]
- Mardatillah, A.; Angraini, L.M.; Yuliani, S. Enhancing marketing performance in batik Malay industry: Optimization competitive advantage by leveraging augmented reality marketing. Cogent Bus. Manag. 2024, 11, 2431187. [Google Scholar] [CrossRef]
- Fang, X. Blockchain applications and corporate green development: Evidence from China. Environ. Dev. Sustain. 2025, in press. [CrossRef]
- Naseem, M.H.; Yang, J.; Zhang, T.; Alam, W. Utilizing fuzzy AHP in the evaluation of barriers to blockchain implementation in reverse logistics. Sustainability 2023, 15, 7961. [Google Scholar] [CrossRef]
- Rivera, L.; Gauthier-Umaña, V.; Chauhan, C. Blockchain: An opportunity to improve supply chains in the wake of digitalization. Int. J. Inf. Manag. Data Insights 2024, 4, 100290. [Google Scholar] [CrossRef]
- Aripin, N.M.; Mezhuyev, V.; Nawanir, G.; Yusuf, M.F.; Haron, N.R.H.M. Unveiling key drivers of Industry 4.0 adaptation in CKD automotive manufacturing companies: Evidence from Asia and South America. IEEE Access 2023, 11, 136049–136062. [Google Scholar] [CrossRef]
- Fraihat, B.A.M.; Zowid, F.; Ayasrah, F.T.M.; Rababah, A.; Ahmad, A.Y.A.B.; Othman, O.H.O. The impact of cloud computing on supply chain performance the mediating role of knowledge sharing in utilities and energy sectors. Decis. Sci. Lett. 2024, 13, 377–390. [Google Scholar] [CrossRef]
- Balogun, A.-L.; Marks, D.; Sharma, R.; Shekhar, H.; Balmes, C.; Maheng, D.; Arshad, A.; Salehi, P. Assessing the potentials of digitalization as a tool for climate change adaptation and sustainable development in urban centres. Sustain. Cities Soc. 2020, 53, 101888. [Google Scholar] [CrossRef]
- Liboni, L.B.; Liboni, L.H.B.; Cezarino, L.O. Electric utility 4.0: Trends and challenges towards process safety and environmental protection. Process Saf. Environ. Prot. 2018, 117, 593–605. [Google Scholar] [CrossRef]
- Yetis, H.; Karakose, M.; Baygin, N. Blockchain-based mass customization framework using optimized production management for industry 4.0 applications. Eng. Sci. Technol. Int. J. 2022, 36, 101151. [Google Scholar] [CrossRef]
- Jiménez-Partearroyo, M.; Medina-López, A.; Juárez-Varón, D. Towards industry 5.0: Evolving the product-process matrix in the new paradigm. J. Technol. Transf. 2024, 49, 1496–1531. [Google Scholar] [CrossRef]
- Barata, J.; Cardoso, J.C.S.; Cunha, P.R. Mass customization and mass personalization meet at the crossroads of Industry 4.0: A case of augmented digital engineering. Syst. Eng. 2023, 26, 715–727. [Google Scholar] [CrossRef]
- Herrero, A.C.; Sanguesa, J.A.; Martinez, F.J.; Garrido, P.; Calafate, C.T. Mitigating electromagnetic noise when using low-cost devices in industry 4.0. IEEE Access 2021, 9, 63267–63282. [Google Scholar] [CrossRef]
- Kumar, A.; Mangla, S.K.; Kumar, P. Barriers for adoption of Industry 4.0 in sustainable food supply chain: A circular economy perspective. Int. J. Product. Perform. Manag. 2024, 73, 385–411. [Google Scholar] [CrossRef]
- Lukáč, G.; Sabol, T.; Tomášek, M.; Furdík, K. A process-oriented service infrastructure for networked enterprises. Electron. Commer. Res. Appl. 2017, 21, 1–16. [Google Scholar] [CrossRef]
- Lai, W.H. Interoperability of implicit and explicit firm-level knowledge accumulation. J. Strategy Manag. 2013, 6, 229–241. [Google Scholar] [CrossRef]
- Tiwari, M.K.; Bidanda, B.; Geunes, J.; Fernandes, K.; Dolgui, A. Supply chain digitisation and management. Int. J. Prod. Res. 2024, 62, 2918–2926. [Google Scholar] [CrossRef]
- Mishra, N.K.; Pande Sharma, P.; Chaudhary, S.K. Redefining agile supply chain practices in the disruptive era: A case study identifying vital dimensions and factors. J. Glob. Oper. Strateg. Sourc. 2025, 18, 64–90. [Google Scholar] [CrossRef]
- Agyemang, M.; Zhu, Q.; Adzanyo, M.; Antarciuc, E.; Zhao, S. Evaluating barriers to green supply chain redesign and implementation of related practices in the West Africa cashew industry. Resour. Conserv. Recycl. 2018, 136, 209–222. [Google Scholar] [CrossRef]
- Helo, P.; Hao, Y.; Toshev, R.; Boldosova, V. Cloud manufacturing ecosystem analysis and design. Robot. Comput. Integr. Manuf. 2021, 67, 102050. [Google Scholar] [CrossRef]
- Gazzola, P.; Pavione, E.; Barge, A.; Fassio, F. Using the transparency of supply chain powered by blockchain to improve sustainability relationships with stakeholders in the food sector: The case study of Lavazza. Sustainability 2023, 15, 7884. [Google Scholar] [CrossRef]
- Boschetti, G.; Faccio, M.; Granata, I. Human-centered design for productivity and safety in collaborative robots cells: A new methodological approach. Electronics 2022, 12, 167. [Google Scholar] [CrossRef]
- Lee, C.-H.; Li, L.; Li, F.; Chen, C.-H. Requirement-driven evolution and strategy-enabled service design for new customized quick-response product order fulfillment process. Technol. Forecast. Soc. Change 2022, 176, 121464. [Google Scholar] [CrossRef]
- Arromba, I.F.; Martin, P.S.; Ordoñez, R.C.; Anholon, R.; Rampasso, I.S.; Santa-Eulalia, L.A.; Martins, V.W.B.; Quelhas, O.L.G. Industry 4.0 in the product development process: Benefits, difficulties and its impact in marketing strategies and operations. J. Bus. Ind. Mark. 2021, 36, 522–534. [Google Scholar] [CrossRef]
- Dong, S.; Yang, L.; Shao, X.; Zhong, Y.; Li, Y.; Qiao, P. How can channel information strategy promote sales by combining ICT and blockchain? Evidence from the agricultural sector. J. Clean. Prod. 2021, 299, 126857. [Google Scholar] [CrossRef]
- Contador, J.C.; Satyro, W.C.; Contador, J.L.; Spinola, M.M. Flexibility in the Brazilian industry 4.0: Challenges and opportunities. Glob. J. Flex. Syst. Manag. 2020, 21, 15–31. [Google Scholar] [CrossRef]
- Leng, J.; Guo, J.; Xie, J.; Zhou, X.; Liu, A.; Gu, X.; Mourtzis, D.; Qi, Q.; Liu, Q.; Shen, W.; et al. Review of manufacturing system design in the interplay of Industry 4.0 and Industry 5.0 (Part I): Design thinking and modeling methods. J. Manuf. Syst. 2024, 76, 158–187. [Google Scholar] [CrossRef]
- Wong, A.P.H.; Kee, D.M.H. Driving factors of industry 4.0 readiness among manufacturing SMEs in Malaysia. Information 2022, 13, 552. [Google Scholar] [CrossRef]
- Abdulaziz, Q.A.; Kaidi, H.M.; Masrom, M.; Hamzah, H.S.; Sarip, S.; Dziyauddin, R.A.; Muhammad-Sukki, F. Developing an IoT framework for industry 4.0 in Malaysian SMEs: An analysis of current status, practices, and challenges. Appl. Sci. 2023, 13, 3658. [Google Scholar] [CrossRef]
- Çiğdem, Ş.; Meidute-Kavaliauskiene, I.; Yıldız, B. Industry 4.0 and industrial robots: A study from the perspective of manufacturing company employees. Logistics 2023, 7, 17. [Google Scholar] [CrossRef]
- Ali, S.S.; Torğul, B.; Paksoy, T.; Luthra, S.; Kayikci, Y. A novel hybrid decision-making framework for measuring Industry 4.0-driven circular economy performance for textile industry. Bus. Strategy Environ. 2024, 33, 7825–7854. [Google Scholar] [CrossRef]
- Jayasekara, D.; Lai, N.Y.G.; Wong, K.H.; Pawar, K.; Zhu, Y. Level of automation (LOA) in aerospace composite manufacturing: Present status and future directions towards industry 4.0. J. Manuf. Syst. 2022, 62, 44–61. [Google Scholar] [CrossRef]
- Sordan, J.E.; Oprime, P.C.; Pimenta, M.L.; Silva, S.L.; González, M.O.A. Contact points between Lean Six Sigma and Industry 4.0: A systematic review and conceptual framework. Int. J. Qual. Reliab. Manag. 2022, 39, 2155–2183. [Google Scholar] [CrossRef]
- Wu, D.; Liu, S.; Zhang, L.; Terpenny, J.; Gao, R.X.; Kurfess, T.; Guzzo, J.A. A fog computing-based framework for process monitoring and prognosis in cyber-manufacturing. J. Manuf. Syst. 2017, 43, 25–34. [Google Scholar] [CrossRef]
- Essalih, S.; El Haouat, Z.; Ramadany, M.; Bennouna, F.; Amegouz, D. A model to optimize maintenance through implementing Industry 4.0 technologies. Heliyon 2025, 11, e42297. [Google Scholar] [CrossRef]
- Fatorachian, H.; Kazemi, H. A critical investigation of Industry 4.0 in manufacturing: Theoretical operationalisation framework. Prod. Plan. Control 2018, 29, 633–644. [Google Scholar] [CrossRef]
- Mihardjo, L.W.W.; Elidjen, D.; Alamsjah, F.; Sasmoko, S. The role of corporate reputation & distinctive organization capability in developing business model innovation: Case study of Indonesian ICT firms in facing industry resolution 4.0. Opción 2018, 34, 2190–2208. Available online: https://www.researchgate.net/publication/332119069 (accessed on 27 July 2025).
- Ventura, M.A.A.; Meirelles, D.S. Business model structuration in Industry 4.0: An analysis of the value-based strategies of smart service providers in Brazil. J. Manuf. Technol. Manag. 2025, 36, 134–158. [Google Scholar] [CrossRef]
- Sandkuhl, K.; Fill, H.-G.; Hoppenbrouwers, S.; Krogstie, J.; Matthes, F.; Opdahl, A.; Schwabe, G.; Uludag, Ö.; Winter, R. From expert discipline to common practice: A vision and research agenda for extending the reach of enterprise modeling. Bus. Inf. Syst. Eng. 2018, 60, 69–80. [Google Scholar] [CrossRef]
- Yildiz, E.; Møller, C.; Bilberg, A. Conceptual foundations and extension of digital twin-based virtual factory to virtual enterprise. Int. J. Adv. Manuf. Technol. 2022, 121, 2317–2333. [Google Scholar] [CrossRef]




| Dimension | Critical Success Factors | References |
|---|---|---|
| Technological | Technical readiness; organizational digitalization; automation; technological investments; systems compatibility; platform integration; interoperable systems; information security; integration of physical systems with cyber systems. | [131,134,135,136,137,138,139,140,141,142,143,144,145,146] |
| Organizational | Support and commitment of top management; strategic leadership; change management; project planning and management; knowledge management system; employees training and education; cross functional team; providing development programs; updated procedures; lean manufacturing; resource allocation; compliance; alignment with business strategy; continuous improvement; competition for quality and flexibility; organizational culture; horizontal and vertical integration; innovation; reconfigurable layouts; teamwork; occupational health and safety; interdepartmental cooperation; reference architectures for digital technologies. | [130,131,134,135,136,137,138,139,140,141,142,143,144,145,146,147,148] |
| Environment | Sustainability; circular economy; waste reduction; regulatory compliance; safety practices and standards; third-party audits; corporate social responsibility. | [3,130,134,140,142,143,144,145,147] |
| Strategic | Customer collaboration; supplier integration; market responsiveness; industrial benchmarking; risk management; traceability; supply chain resilience; social media; governmental support; funding access; academic support; trust and coordination among stakeholders; digital legislation; long-term planning. | [130,134,135,137,138,140,141,144,145,147] |
| Method | Goal | Decision | Activity | Data | Organization | Information | Process |
|---|---|---|---|---|---|---|---|
| ArchiMate | X | - | X | X | X | X | X |
| ARIS | - | - | X | X | X | X | X |
| BPMN | X | - | - | X | X | X | X |
| CIMOSA | X | - | X | X | X | X | X |
| GERAM | X | X | - | X | - | X | - |
| GRAI | - | X | X | - | X | X | X |
| IDEF | - | - | X | X | - | - | X |
| ORDIT | - | - | X | X | X | X | - |
| PERA | X | X | X | X | X | X | - |
| SADT | - | - | X | - | - | - | X |
| UML | - | - | X | - | X | - | X |
| 4EM | X | X | X | X | X | X | X |
| Organization | Location (City and State) | Professional |
|---|---|---|
| University 1 | Florianópolis, Santa Catarina | PhD Professor, Industrial Engineering area |
| University 2 | Porto Alegre, Rio Grande do Sul | PhD Professor, Administration area |
| University 3 | Porto Alegre, Rio Grande do Sul | PhD Professor, Electrical Engineering and Computer Science areas |
| University 4 | Santa Cruz do Sul, Rio Grande do Sul | PhD Professor, Industrial Engineering area |
| University 5 | Limeira, São Paulo | PhD Professor, Industrial Engineering area |
| Company 1 (implements Industry 4.0 technologies and solutions) | São Paulo, São Paulo | Electrical Engineer |
| Company 2 (implements Industry 4.0 technologies and solutions) | São Paulo, São Paulo | Business Manager |
| Company 3 (implements Industry 4.0 technologies and solutions) | São Paulo, São Paulo | Marketing Manager |
| Company 4 (acquires Industry 4.0 technologies and solutions) | São Bernardo do Campo, São Paulo | Top Manager |
| Company 4 (acquires Industry 4.0 technologies and solutions) | São Bernardo do Campo, São Paulo | Electrical Engineer |
| Company 4 (acquires Industry 4.0 technologies and solutions) | São Bernardo do Campo, São Paulo | Continuous Improvement Analyst |
| Company 5 (provides training to assist digital transformation processes) | Campinas, São Paulo | Consultant |
Disclaimer/Publisher’s Note: The statements, opinions and data contained in all publications are solely those of the individual author(s) and contributor(s) and not of MDPI and/or the editor(s). MDPI and/or the editor(s) disclaim responsibility for any injury to people or property resulting from any ideas, methods, instructions or products referred to in the content. |
© 2025 by the authors. Licensee MDPI, Basel, Switzerland. This article is an open access article distributed under the terms and conditions of the Creative Commons Attribution (CC BY) license (https://creativecommons.org/licenses/by/4.0/).
Share and Cite
Sousa, T.B.d.; Guerrini, F.M.; Oliveira, M.R.d.; Cantorani, J.R.H. Industry 4.0 and Collaborative Networks: A Goals- and Rules-Oriented Approach Using the 4EM Method. Platforms 2025, 3, 14. https://doi.org/10.3390/platforms3030014
Sousa TBd, Guerrini FM, Oliveira MRd, Cantorani JRH. Industry 4.0 and Collaborative Networks: A Goals- and Rules-Oriented Approach Using the 4EM Method. Platforms. 2025; 3(3):14. https://doi.org/10.3390/platforms3030014
Chicago/Turabian StyleSousa, Thales Botelho de, Fábio Müller Guerrini, Meire Ramalho de Oliveira, and José Roberto Herrera Cantorani. 2025. "Industry 4.0 and Collaborative Networks: A Goals- and Rules-Oriented Approach Using the 4EM Method" Platforms 3, no. 3: 14. https://doi.org/10.3390/platforms3030014
APA StyleSousa, T. B. d., Guerrini, F. M., Oliveira, M. R. d., & Cantorani, J. R. H. (2025). Industry 4.0 and Collaborative Networks: A Goals- and Rules-Oriented Approach Using the 4EM Method. Platforms, 3(3), 14. https://doi.org/10.3390/platforms3030014

