Abstract
Earthworms are a resilient group of species thriving in varied habitats through feeding on decaying organic matter, and are therefore predicted to survive an abrupt sunlight reduction scenario, e.g., a nuclear winter. In this study, the feasibility and cost-effectiveness of foraging earthworms to reduce global famine in such a scenario with or without global catastrophic infrastructure loss was considered. Previously reported earthworm extraction methods (digging and sorting, vermifuge application, worm grunting, and electroshocking) were analysed, along with scalability, climate-related barriers to foraging, and pre-consumption processing requirements. Estimations of the global wild earthworm resource suggest it could provide three years of the protein needs of the current world human population, at a median cost of USD 353·kg−1 dry carbohydrate equivalent or a mean cost of USD 1200 (90% confidence interval: 32–8500)·kg−1 dry carbohydrate equivalent. At this price, foraging would cost a median of USD 185 to meet one person’s daily caloric requirement, or USD 32 if targeted to high-earthworm-biomass and low-labour-cost regions; both are more expensive than most existing resilient food solutions. While short-term targeted foraging could still be beneficial in select areas given its quick ramp-up, earthworms may bioaccumulate heavy metals, radioactive material, and other contaminants, presenting a significant health risk. Overall, earthworm foraging cannot be recommended as a scalable resilient food solution unless further research addresses uncertainties regarding cost-effectiveness and food safety.
1. Introduction
Earthworms feed on decaying plant matter in and on the soil; it is therefore reasonable to think they will continue to survive in the immediate aftermath of an abrupt sunlight reduction scenario (ASRS). The co-occurrence of an ASRS and global catastrophic infrastructure loss (GCIL) would result in extreme levels of food insecurity without prior preparation. This scenario is described fully by Denkenberger et al. [1]. In brief, a large-scale nuclear exchange could trigger a nuclear winter, blocking out sunlight, and multiple high-altitude electromagnetic pulses, destroying electricity grids over large areas and collapsing industry. Another combination scenario is the blocking of the sun in the future if our energy system is very dependent on the sun (relying on technologies such as solar and wind power). Alternative paths to this scenario exist, such as asteroid impact, comet impact, or supervolcanic eruption for blocking out sunlight; and extreme solar storms, coordinated cyber attack, or extreme pandemic causing people to be unwilling or unable to come to work in critical industries for industry collapse. These latter scenarios, those requiring two independent events, appear less likely than nuclear war [1]. However, a possible mechanism for the dependence of events could be that in times of famine, pandemics are more likely [2]. This is due to people’s impaired immune systems, but could also be caused by people eating more wild animals, exposing them to zoonotic pathogens [3].
Preventing global food insecurity requires planning resilient food solutions; defined by Pham et al. [4] as “foods, food production methods or interventions that would allow for significant food availability in the face of a global catastrophic food shock. These solutions should be well-suited for contributing to an adequate food supply for the greatest number of people even in the worst scenarios”. Numerous promising resilient food solutions have been proposed, such as ramping up seaweed production [5], crop relocation, extracting edible calories from killed leaves, growing mushrooms on dead trees, fishing [1], repurposing paper mills to produce lignocellulosic sugar [6], and building methane single-cell protein factories [7]. Resilient foods also increase the chance that trade is maintained, which would dramatically increase the number of people fed [8]. However, many of these are reliant on industrial processes and have significant ramp-up times. While wood gasification could possibly provide an energy source for tractors, it too is associated with a significant ramp-up time. One advantage of earthworm foraging would be its immediate accessibility, providing a potential short-term food source for humans while alternatives are developed.
Across the globe, earthworms have provided a source of nutrition for people in many societies [9,10,11,12] as well as a safe feed ingredient for livestock [13,14,15]. There are also reported instances of people earning a living from collecting and selling wild earthworms [16]. Earthworms can be collected using basic equipment and technology. This raises the question of whether recovering societies could source a significant fraction of their nutritional needs through foraging earthworms following an ASRS with or without GCIL. The objective of this study is to use pre-existing data to estimate the nutritional potential of wild earthworm populations, then review the reported methods for earthworm foraging and evaluate their utility in a global catastrophic scenario based on the predicted financial costs, food safety criteria, and the accessibility of necessary equipment. To the best of the authors’ knowledge, there are no previously published studies addressing this question available in English (to which the literature review was limited). The scopes of previous studies, as reflected in the literature cited in this article, are limited to the nutritional content of specific species of earthworms, proposed methods for farming and processing earthworms to produce animal feed, descriptions of the techniques available for collecting wild earthworms for ecological surveillance, or research into alternative resilient foods for use in an ASRS with or without GCIL. To fulfil this objective, it is necessary to address the following points:
- How many earthworms are there in accessible land on Earth?
- What is the potential nutritional value of the earthworm population?
- What methods of collecting earthworms are available, and how suitable might they be for the above-mentioned scenario?
- What would be the time and labour costs for producing nutrition from earthworms, and how do they compare to other resilient foods?
- How confident can we be in these calculations, and what limitations contribute to our uncertainty?
Academic sources were prioritised when writing this article, and it has been made clear where uncertainties were introduced by lower-quality sources. A mathematical model estimating the availability of earthworms and costs of foraging for them was produced using Guesstimate, a probabilistic modelling tool. This software performs Monte Carlo analysis to propagate uncertainty of parameters in calculations [17]. A range of sample parameters is generated each time the model is accessed and run, see Figure S2; therefore, the precise values in the model may differ slightly from the representative summary values stated below. They remain well within an order of magnitude and therefore do not change the general conclusions of this article.
2. Materials and Methods
2.1. Overview of Methods
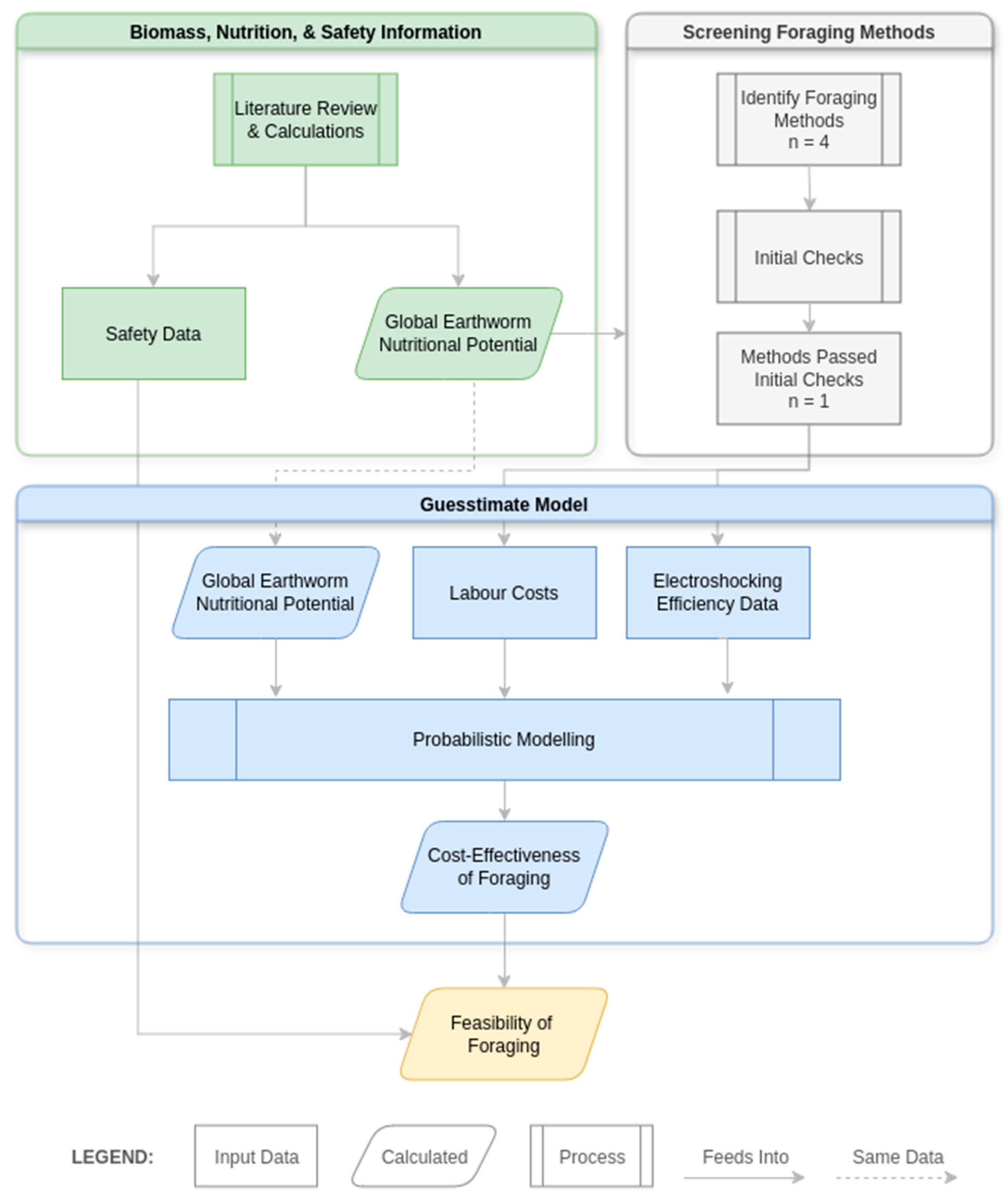
The methodology for this study can be broken down into three main interlinked sections: work on biomass, nutrition, and safety information; screening foraging methods; and the Guesstimate model (Figure 1). Firstly, in order to know the total earthworm biomass, what nutrition it can provide, and whether large amounts are safe to eat, a literature review was required to gather published data, and basic calculations were necessary to answer the research questions (points 1 and 2 from the introduction). Secondly, we identified foraging methods by reading the literature, media reports, and web pages before screening them for suitability for large-scale foraging, narrowing down four identified methods to one (point 3 from the introduction). This screening involved logical considerations and Fermi estimates to gauge feasibility. Lastly, a Guesstimate model was generated to probabilistically analyse the cost-effectiveness of foraging, taking in findings from the previous two sections and additional estimates of labour and electroshocking efficiency (point 4 from the introduction). All of the results from these three sections, along with analysis of general practicality and safety considerations, fed into the final output of profiling the feasibility of earthworm foraging (point 5 from the introduction). Full calculation details are provided in the Supplementary Materials (Table S1) for all work except the Guesstimate model, which is publicly available online [18].
Figure 1.
Overview of methods.
2.2. Estimating the Global Biomass of Wild Earthworms
Estimates of the total live biomass of the global wild earthworm population were calculated based on data extracted from the literature on earthworm ecology and land usage.
A recent study [19] suggests the abundance of earthworms varies significantly across different environments, with the majority of sites having a wet matter abundance between 1 and 150 g·m−2. The predicted mean for the territories earthworms inhabit was 51 g·m−2. Unless specified otherwise, all reported masses of earthworms are wet weight.
The total amount of land available for earthworm foraging can be estimated using data on land usage from the Food and Agriculture Organization of the United Nations [20] and the analysis available from Our World in Data [21]. Excluding uninhabitable or barren land; land covered by ice sheets, fresh water, sand or bare rock; and urban land, where infrastructure could prevent access to earthworms; there are 10.3 billion hectares of accessible land. This is composed of arable land, pasture, shrub covered land, and forests [21]. The feasibility of accessing land in each subtype and earthworm foraging will vary, as will the abundance of earthworms, but for the purposes of this article, it is assumed that all the land area is available for foraging with the mean abundance of earthworms stated previously. The product of these two numbers gives a total earthworm biomass of 5.3 billion tonnes.
2.3. Estimating the Nutritional Potential of the Global Wild Earthworm Population
Estimates of the nutritional potential of the global wild earthworm population were derived from the aforementioned calculated global earthworm biomass and data on the nutritional content of multiple earthworm species extracted during literature review.
Estimated total earthworm biomass can be combined with dry matter content and nutritional data to quantify the calories, protein, and fat available from worms. The dry matter content of earthworms varies with the environmental conditions [22] and species [23], with values of 15.2% [23], 15.7% [24], and 20% [23] present in the literature; each one represents a species of a different ecological category cf. [19,25,26]: Lumbricus terrestris (anecic) cf. [25,26], Eisenia fetida (epigeic) cf. [26,27], and Allolobophora chlorotica (endogeic) cf. [25,26], respectively. Since the categories signify earthworm living and feeding behaviour and thus aboveground or belowground presence [26], taking the distinction into account for evaluating and implementing certain foraging endeavours may be important. Nevertheless, such incorporation remains challenging: Many species belong to multiple categories [25], while proposed models for category abundances feature significant uncertainties [28] or limitations [29], with biotic interactions between categories [28,30] and the type of habitat [19,28,29], among others, contributing to the earthworm diversity. As a result, the estimate remains agnostic in terms of detailed distribution of earthworm dry matter content and nutritional value per each category, generalising the findings through the use of arithmetic mean. Similarly, habitat is generalised to earthworm-habitable land, as per above. Considering the three dry matter content values, a mean of 17% suggests there are 900 million tonnes of earthworm dry matter available globally.
Given the estimate for total earthworm dry matter of 900 million tonnes, macronutrient data can be calculated by multiplying this figure separately by the relative amounts of protein, energy, and fat reported in the literature. The nutritional value of earthworms is described for earthworm meal with dry matter crude protein content in the range of 53.8% to 72.9% [11,12,24,31] depending on the species and the method of preparing earthworms for consumption. The energy content of earthworms is less widely reported, but a mean estimate of 4.068 kcal·g−1 of dry matter can be derived from Sun et al.’s value for partially dried E. fetida worm meal [24] and Kavle et al.’s [11] value for Eisenia andrei. Lastly, the epigeic earthworms have a mean dry matter fat content of 13.7% as derived from the literature [11,24].
2.4. Methods for Extracting Living Earthworms from the Soil and Efficiency Thereof
2.4.1. Literature Review and Initial Checks
A literature review was conducted to identify different collection methods, considering techniques used in scientific studies, by commercial foragers, and by recreational foragers such as fisherfolk. Numerous foraging methods have been reviewed comprehensively by Rhea-Fournier and González [32], but a select few are discussed below after consideration of their suitability for foraging edible earthworms following an ASRS with or without GCIL. In general terms, extraction techniques rely on disruptive excavation of soil with physical separation of earthworms from the substrate, or induction of surfacing behaviour in earthworms so they can be collected from the ground. Each method was investigated until it was eliminated as a viable option or until a full Guesstimate cost model was generated (i.e., for electroshocking [18]). The predicted time and costs incurred for different methods have been expressed in terms of extracting the global earthworm resource estimated above but, more practically, as a cost to provide the nutritional requirements for each person. Three quantitative factors must be known for an estimate of the usefulness of each method:
- The percentage of the earthworm population in the soil that can be harvested (extraction percentage);
- The area of land foraged per application of a method (effective area);
- The time taken per application of a method (cycle time).
Focusing on land areas with higher than average earthworm biomass would increase the efficiency of foraging. Therefore, where selective collection methods may be applied, the availability of earthworm biomass is adjusted upwards.
2.4.2. Guesstimate Model of Electroshocking
As far as the authors are aware, no studies have been conducted with the specific purpose of maximising the biomass of earthworms harvested using electroshocking. Therefore, estimates of the potential yield, labour, and energy costs of this technique were produced by extrapolating from a number of reports (Table 1). Using the parameter ranges stated below and estimates of earthworm abundance as described previously, we created a mathematical model for the costs of earthworm foraging using electroshocking. The model is publicly available through Guesstimate [18]. This tool applies random variation and Monte Carlo simulations to parameters in order to generate a predicted range of outcomes. The estimated range of values for earthworm biomass density in this model is based on Phillips et al. [19]. The upper limit of 150 g·m−2 was derived from the authors’ own description of the data, “biomass typically ranged (97.3% of pixels) between 1 g and 150 g per m2”, with the median value of 6.16 g·m−2 used as the lower limit. It was assumed that pilot sampling of land using digging and hand sorting/wash sieving could increase the productivity of foraging through selection of the 50% of sites with the highest earthworm biomass density. Examination of the raw dataset indicated that a log-normal distribution within this range gave the closest fit [33].
Table 1.
Input parameter ranges used in a model describing sourcing food through earthworm foraging by electroshocking.
Whereas the input parameters in the model should give an estimate of global earthworm foraging cost-effectiveness, it is also valuable to have an estimate of more targeted foraging strategies. As such, the model was also run with earthworm biomass density set to one standard deviation higher than the mean, and labour costs set to one standard deviation lower than the mean. This is reproducible within the model by viewing scientific mode, which displays mean and standard deviation data, and updating the values for biomass density and labour costs. This provides a biomass density of 111.9 g·m−2, and labour costs of USD 1.85 h−1. We feel this is a sensible line of reasoning, given many of the areas with the highest reported biomass densities [19] fall within countries with minimum wages close to USD 1.85 h−1: China (USD ~1.83–3.72 h−1) [41], Russia (USD ~1.21 h−1) [42], Kazakhstan (USD ~1.12 h−1) [43], and Ukraine (USD ~1.08 h−1) [44].
3. Results and Discussion
3.1. Global Nutritional Potential of Wild Earthworms
Through combining published data on earthworm distribution, land area, earthworm dry matter content, and earthworm nutrition, approximate values were obtained for the total global nutritional potential of wild earthworms. The global earthworm nutritional protein resource was estimated at 540 million tonnes, the total nutritional energy resource was estimated at 3.65 × 1015 kcal equivalent (910 million tonnes of dry carbohydrate), and the total dietary fat resource was estimated at 122 million tonnes.
When compared with global nutritional requirements, these estimates indicate that the total wild earthworm population could provide a significant supply of energy and macronutrients for humans (Table 2). The most abundant macronutrient, relative to demand, is protein, but the fat supplied could be of particular value following an ASRS with GCIL [45]. Based on World Health Organisation requirements for daily fat intake to comprise at least 15% of daily caloric intake [46,47], earthworms could represent a significant nutritional resource. Each person would require 500 g of fresh earthworms to meet their daily protein requirement harvested from an average area of 10 m2. It is necessary to establish whether this resource can be accessed by people and at what cost.
Table 2.
Estimations of the nutritional potential of the global earthworm resource in relation to the nutritional demand of the current world human population. * Value was calculated in this study; see Table S1 for further details.
3.2. Feasibility and Cost-Effectiveness of Extracting Earthworms from the Ground
3.2.1. Mechanical Sorting of Soil
The simplest methods of extracting earthworms from the soil are to locate and collect worms by manually or mechanically sieving excavated earth. Digging followed by hand sorting or washing-sieving [53] is the reference standard method for measuring the total population size of earthworms, with up to 100% of macroscopic earthworms collected. However, it is incredibly labour intensive [32], so mechanical tools have been developed to accelerate the process [54]. The depth of soil excavated varies from 0.2 to 0.5 m. Even if 100% of earthworms could be collected by removing the top 0.35 m of soil from any given area, the total volume of excavated soil to harvest the entire earthworm population would still be excessively high at 3.61 × 1013 m3. To meet the daily protein requirement of a single person would require sorting an average of 3.41 m3 (5120 kg) of soil. Lin et al. recently published results on a novel specialised mechanical worm separator capable of retrieving 83.8% of worms from 21.2 kg of substrate per minute [54]. At this rate, it would require 5 h to collect a person’s daily protein intake of earthworms without consideration of the time taken to excavate and transport the soil to the sorting machine. Field trials of excavation and soil sorting are necessary to improve the predictions of the precise costs of this method; however, the preliminary modelling suggests sorting of soil would not be a practical method of harvesting wild earthworms to feed a large population. Scaling up the method would require production of a large number, at least one per five people, of mechanical earth sorters and the removal of enormous quantities of soil. In a scenario with GCIL, it would not be feasible.
3.2.2. Worm Charming or Grunting
Worm charming, or grunting, is another physical technique for collecting earthworms. Rubbing a metal ‘rooping’ iron, such as an automobile leaf spring, across the top of the stake creates vibrations inducing worms to surface within a 12 m radius of the stake [16]. There are numerous reports of worm collecting competitions. Generally, participants agitate the ground and generate vibrations with music, garden tools, or probes that cause earthworms to come to the surface [55]. It has been suggested that earthworms surface to avoid moles, with the vibrations mimicking that of the predator [16], although this has only been reported as a causal relationship for one species of earthworm.
The literature on worm grunting is limited, but a few authors have quantified the number of worms surfaced from such techniques. Catania [16] describes how two professional worm grunters, Gary and Audrey Revell, earn a living in Florida, USA by selling earthworms for fishing bait. The distribution of surfaced worms charmed by the Revells is analysed, but time and extraction efficiency are not listed. Mitra et al. [55] conducted a similar experiment in Apalachicola National Forest, Florida. They did record time, but not extraction efficiency. While these studies show promising numbers of surfaced worms, the results cannot be extrapolated for global analysis without extraction efficiency data. At this time, there is insufficient evidence to support grunting as a viable option for scalable, cost-effective foraging. However, the equipment required is inexpensive, could be scavenged in large quantities from readily available sources, and requires no electricity or mechanised power. This technique may also allow large areas of land to be foraged quickly. If further research showed that untrained individuals were able to reach high levels of extraction efficiency, grunting could be revisited as a foraging technique.
3.2.3. Chemical Earthworm Expellents
There are a wide range of chemicals, known as vermifuges, that cause earthworms to surface when applied as a solution onto soil [32]. These include household detergent, formaldehyde, potassium permanganate, mustard solution, onion solution, and allyl isothiocyanate (AITC) [32,56]. Household detergents are reported to yield an order of magnitude fewer earthworms compared with the other solutions [56]. As a known carcinogen and hazardous solution [57], formaldehyde is not suitable for treating food. Potassium permanganate is recognised as safe for the treatment of food. However, it is reported that worms collected from soil treated with potassium permanganate solution disintegrate unless fixed in formalin [58], again limiting its applications for foraging. Mustard and onion solutions are both non-toxic, but using them requires the diversion of agricultural products away from direct food consumption. While it is reported that the application of onion solution to soil yields more earthworms than application of formalin or AITC [59], the mass of onion required is unlikely to be sustainable. Steffan et al. reported optimal extraction efficiency using 700 g of fresh onions in 4 L of aqueous solution to treat an area of 0.196 m2, yielding 16 g·m−2 of earthworms [60] equating to the cost of approximately 223 g of onion per gram of fresh earthworms (Table S1). Even if the efficiency of this process were increased tenfold, it is unlikely to be appropriate following an ASRS with GCIL. AITC is a synthetic version of the active compound in mustard solution, with production dependent on industrial chemical processing, making it unsuitable for the scenario described above.
Another practical consideration against the use of vermifuges is the large volume of solutions that would be required to treat soil. Taking a rate for vermifuge application of 20 L·m−2, a conservative lower estimate based on a range of chemical extraction studies [59,60,61,62,63], and a 50% extraction efficiency suggests 400 L of solution would be required to harvest the daily nutritional protein for each person, a potentially prohibitive mass of fluid to transport and apply repeatedly.
Chemical expellents do not appear to be a promising solution for the large-scale foraging of earthworms.
3.2.4. Electroshocking
In the academic literature, there is a long history of a technique known as electroshocking: Applying an electrical current to soil for the purpose of collecting earthworms. Academic overviews are provided by Rhea-Fourier and González [32] and Singh et al. [56]. The basic technique requires insertion of electrodes approximately 45 cm into the soil followed by connection to a power supply so that current flows through the surrounding soil. The current is applied for a set period of time, during which earthworms escape to the surface in a radius around the electrodes. Here, they can be collected alive from the surface once the electrode is switched off or while wearing electrically insulating gloves. A unipolar approach is simplest, with current applied through a single electrode directly to the soil [34]. The use of both positive and negative electrodes to create a defined electric field through the soil is also possible. An electrical octet, arrangement of four pairs of electrodes applying voltage across the soil in multiple directions, is reported to give the highest earthworm extraction efficiency [32,35,36,64]. Alternating current (AC) is preferred over direct current (DC), necessitating either a generator for the electricity power supply or a DC to AC inverter if batteries are used [36].
A probable benefit of electroshocking as a scalable foraging technique is the very low requirement for operator skill, though safe product design is crucial to minimise risks of electric shocks [65]. It can also be performed without physical or chemical disruption of the ecosystem [32], and so may be compatible with other land usage such as growing crops.
The results of modelling electroshocking cost-effectiveness suggest that large-scale foraging is prohibitively expensive, but there may be a small subset of locations where it could be practical. The Guesstimate model predicted mean labour costs (90% CI) of USD 0.31 (0.0081–2.1) kcal−1 of nutritional energy, USD 2.3 (0.053–14.0) g−1 of protein, and USD 1.3 (0.029–8.6) kcal−1 of fat. This indicates a mean dry carbohydrate equivalent labour cost of USD 1200 (32–8500) kg−1, with 17 h of foraging required to meet one’s daily protein requirement, or a median of USD 353 kg−1, with 6 h of foraging needed to do so. Although this rules out electroshock-foraging as a feasible supply of protein across the globe, limiting foraging to areas with low labour costs and high earthworm biomass density may be able to provide some nutrition to such regions, e.g., parts of China, Russia, Kazakhstan, and Ukraine. This strategy of targeted foraging would reduce labour costs to USD 60 kg−1, equivalent to meeting a person’s daily caloric needs for USD 31.50. Compared with other resilient foods (Table 3), this is still 1–2 orders of magnitude more expensive than the cheapest options. However, the least expensive resilient foods require ramp-up times and significant industrial processes, whereas earthworm foraging could be performed as quickly as basic equipment could be gathered. Earthworms are also more rich in terms of micronutrients and macronutrients compared with some industrial resilient foods, such as lignocellulosic sugar and synthetic fat. Provided safety concerns are addressed, this suggests foraging may have some utility in reducing famine in a small subset of targeted locations, but in most locations, alternative resilient food solutions are likely to be more successful.
Table 3.
Comparison of earthworm foraging against other resilient foods. Affordability: Retail cost equivalent to the amount of each food required to fulfil the caloric requirement for an average person (2100). Adapted from Martínez et al. [45] (lignocellulosic sugar, synthetic fat, methane single cell protein, seaweed, greenhouses, and acetic acid), and Denkenberger et al. [66] (farmed mealworms, white button mushrooms, artificial light algae, and artificial light vegetables).
Real-world examples of earthworm foraging suggest these targeted cost estimates are somewhat close to reality, but not perfect. In Vietnam, electroshock-foraging can reportedly yield a daily average of 10 kg per person [70], though there are also claims of capturing over 100 kg in a single night [71]. These are sold fresh for VND 35,000–80,000 kg−1 according to various media sources [37,70,71], equivalent in dry weight to USD 8–19 kg−1. Similarly, news reports from China suggest electroshock-foraged earthworms are sold for RMB 20 kg−1, equivalent in dry weight to USD 16 kg−1. These figures are lower than the USD 60 kg−1 presented from the Guesstimate model for the targeted case, but roughly within the same order of magnitude. This does suggest that some of the data used in the model may be pessimistic. Of note, the similar pricing between Vietnam and China is in conflict with the global earthworm biomass dataset, which suggests high biomass density values in parts of China, but low values in Vietnam. Targeted foraging could therefore potentially be applicable to a larger range of countries such as Vietnam, though additional information would be needed to expand this list.
Brief consideration can be paid to the electrical energy needs for scalable electroshocking of earthworms. The Guesstimate model predicted a mean use of 2.3 MJ of electricity per g of dietary protein, equating to approximately 340% of global electricity production in 2022, to meet the global annual requirement for protein from earthworm foraging. The median prediction was 0.4 MJ of electricity per g of dietary protein, or approximately 59% of global electricity production in 2022. For comparison, production of methane single cell protein, a resilient food, requires 0.11–0.15 MJ of energy per g of dietary protein [7]. However, the majority of this energy is from natural gas, with a smaller fraction from electricity. As electricity supplies may have to be prioritised for the most productive activities following an ASRS with GCIL, and there may be additional difficulties bringing large amounts of electricity into the field, this method does not appear viable for combination catastrophes. However, given the median electricity requirement is comparable to that of methane single cell protein, electricity does not appear to be the bottleneck for targeted electroshock foraging in an ASRS without GCIL.
3.3. Climate-Related Barriers to Earthworm Foraging
Wild earthworms represent part of a large natural ecosystem that is liable to change substantially following an ASRS with likely ramifications for the feasibility of foraging for them as food. The most pertinent are changes in soil temperature and precipitation levels.
3.3.1. Reduced Temperature May Prevent Earthworm Foraging
Following an ASRS, global surface temperatures are predicted to fall substantially. The degree of global cooling caused by nuclear conflict is hotly debated, with predictions of up to an 8 °C [72] reduction. This uncertainty precludes precise predictions of how earthworm foraging will be affected, yet there are some general considerations.
As ectotherms, the biological activity of earthworms is affected by the environmental temperature [73]. Singh et al. [74] provide a thorough review of the effects climate change may have on earthworm populations, with many studies observing a reduction in reproductive rate and physical activity of earthworms at cooler environmental temperatures [75,76,77]. Moreover, earthworm adaptive behaviours include burrowing deeper into soil as air temperature falls [78]. These findings suggest a reduced efficiency of foraging following global cooling.
Overlaying 150 Tg nuclear winter temperature predictions [72] onto earthworm biomass density distributions [33] suggests the long-term availability of worms may be considerably lower in a severe ASRS (Figure 2). Many of the areas with the highest earthworm biomass density, including Canada and Central and East Asia, would suffer freezing conditions which could substantially reduce the accessible wild earthworm resource. The ground could become too hard to break through, preventing humans from inserting electroshock probes into the ground or digging for worms. Additionally, earthworms may not be able to penetrate the topsoil to surface. Moreover, the previously described risks of reduced earthworm activity would extend to this area and beyond, including land that reaches cold but not freezing temperatures (Figure S1). These effects add a time-sensitive aspect to earthworm foraging, though collecting worms in the early stages of a catastrophe before temperatures drop significantly may minimise the difficulties of freezing zones.
Figure 2.
Overlap of global earthworm distribution and nuclear winter freezing zones. Earthworm biomass is displayed, overlaid with frozen land areas (temperature < 0 °C), shaded in blue. Frozen land area is based on predicted average surface temperature for June, July, and August following a 150 Tg nuclear conflict in the Northern Hemisphere in the month of May. Adapted from [19,72].
3.3.2. Reduced Precipitation May Affect Earthworm Abundance
Climate modelling of an ASRS predicts a reduction in precipitation [72] alongside lower temperatures. Earthworm activity and reproduction are affected by the moisture level in soil, a factor that will be influenced by changes in precipitation and temperature [74]. This factor warrants consideration in future work modelling the availability of earthworms as a food source in this scenario, though it is less important for the immediate harvest available.
3.4. Processing Earthworms for Consumption
Once harvested, it is recommended to remove the soil content from the gastrointestinal tract of earthworms before consumption. Soaking earthworms in water for 3 h [14] or manually expelling the gut content [12] are among suggested solutions. Several methods of earthworm slaughter are described, including immersion in acetone [14], lyophilisation (freeze-drying), osmotic shocking (salting or brining) and blanching [15] in 60 °C to boiling water, and eating them fresh [12,79]. Blanching in water is technologically the simplest processing method, maintains the highest nutritional value of earthworms, and reduces taint from coelomic fluid lysenin protein [15]. Through cold water soaking followed by blanching, earthworms can be prepared for eating without any significant technological, labour-intensive, or costly processes. For microbiological safety of human consumers, creation of sterilised defatted earthworm meal is recommended; this is a more technologically involved process and may reduce the nutritional value of the end-product, see Tedesco et al. [80] for full details.
3.5. Significant Limitations and Uncertainties
In reviewing the material available for this study, it was apparent that there are several areas of uncertainty which could affect predictions of how suitable earthworm foraging would be as a food source in an ASRS with GCIL. Specific examples are highlighted below with reference to whether they suggest greater or lesser feasibility of humans using wild earthworms as a food source.
3.5.1. Dataset for Global Earthworm Abundance Is Limited and May Underestimate the Resource
The estimates of global earthworm abundance in this article are based on a published study by Phillips et al. [19] and the corrected dataset associated with it. However, the model described in the paper has been criticised for excluding earthworm survey data collected prior to the year 2000 [81,82]. Moreover, it has also been criticised for extrapolating from geographical point data, which may have led to underestimation of earthworm abundance [82]. Earthworm populations in the tropics are underrepresented in the dataset, and its authors admit surprise that their model predicts such a low biomass density in tropical areas. An illustration of the academic uncertainty is a report by Blakemore, which concluded that the global earthworm dry biomass amounts to 4.5 gigatonnes [83], fivefold higher than the estimate calculated above. Blakemore’s figure is based on a series of earthworm surveys predating 1985 [84] and assumes the much larger area of earthworm habitable land of 2.4 × 1014 m2, which may explain the discrepancy in the findings. It is possible that future work will recognise a much higher biomass of earthworms in the tropics and possibly a higher average biomass globally, both of which could increase the size and accessibility of wild earthworms as a food source.
An additional area of uncertainty is the exact nutritional value of the global earthworm population due to the heterogeneity of species, differences in reported methods for measuring the nutritional value of earthworm samples, and inconsistencies in the reported metrics of nutritional content. An exhaustive literature review was outside the scope of this article, but, in the authors’ opinion, differences in the nutritional content would not be large enough to alter the conclusions of this study.
3.5.2. Worm Grunting, or Charming, Is Promising, but Reliable Data Are Lacking
The academic literature on quantifying worm grunting and charming is scarce, but these techniques have quite a significant presence in public media. Unreviewed reports indicate that potential earthworm yields may be very high with relatively low labour and equipment costs. The Guinness World Record [85] for worm charming is 567 earthworms collected in 30 min from 3 m2 of land, and worm grunters reportedly can collect thousands of worms in a few hours [55]. With scientific studies validating these findings and providing information on the extraction percentage for the techniques, it would be possible to predict, and possibly recommend, the use of such promising methods for foraging for earthworms in a disaster scenario.
3.5.3. Reports of High Yields from Electroshocking Are Unconfirmed by Scientific Literature
Recent media attention suggests earthworm electroshocking equipment is cheap and readily available in China and Vietnam. Furthermore, many people claim to collect over 100 kg of earthworms per day for slaughter and sale [37,71,86]. This yield is orders of magnitude greater than that predicted by models based on the scientific literature. Reliable descriptions of the equipment and context that permits such large quantities of worm biomass to be foraged could improve predictions of the scalability of this method. If such a technique were to be recommended, it would be necessary to establish quantitative estimates of the availability of resources such as AC generators.
3.5.4. Foraged Earthworms May Be Harmful for Humans
Earthworms cannot be recommended as a resilient food, intended to supply a significant proportion of a person’s macronutrient requirements, unless proven to be safe when consumed as a substantial fraction of the human diet. Annual consumption rates of up to 2 kg of earthworms per person per year are reported in the literature [12]. However, if foraged earthworms were adopted as a scalable resilient food source, annual consumption per capita could be much higher, increasing the risk of consumers being exposed to any foodborne hazards. Food hazards are commonly categorised as chemical (e.g., heavy metals or pesticides), biological (e.g., microbial pathogens), or physical (e.g., extraneous material) [87]. The risk of food derived from foraged earthworms presenting a risk to human health due to these hazard groups is addressed in turn below.
Earthworms bioaccumulate toxic substances from the soil substrate in their body tissues [88,89]. This process is pertinent to food safety because human industrial activities have released a number of toxic chemicals into the soil which pose a risk to human health should they enter the food chain [90]. Removing chemical hazards, such as heavy metals, from food requires expensive and technologically advanced techniques [91], preventing a simple mitigation strategy in an ASRS with GCIL. The level of chemical residues in earthworms is dependent on the level of chemicals in the soil [88,89] or substrate, suggesting the risk of this hazard to human health will vary across different environments. It has been demonstrated that wild earthworms can contain measurable quantities of heavy metals [88], including several which have clear maximum tolerable concentration limits [92], e.g., mercury and cadmium. It has been recognised that even farmed earthworms can accumulate toxic substances, such as cadmium, above safe levels for animal feed [13]. The authors are not aware of any studies of the human health impacts of consuming a diet rich in foraged earthworms. However, in the authors’ opinion, there is reasonable evidence that such a diet could be harmful and so should not be recommended unless starvation is the alternative.
As reported, without specific processing (i.e., creating sterilised defatted earthworm meal), farmed earthworms do not meet certain microbiological contamination standards for safe food [80]. Moreover, we, the authors, are not aware of any studies explicitly demonstrating that wild earthworms can meet modern standards of freedom from bacterial, fungal, parasitic, prion, or viral disease-causing agents. Heat treatment is a common method for killing pathogens, and so the processing methods discussed previously should remove the majority of biological threats [87]. Similarly, as sterilisation, in general, is used for near complete inactivation of microorganisms [93], sterilising methods other than the aforementioned one might be effective. Further experimental evidence in these areas is desirable.
Modern animal husbandry and meat processing techniques include provisions to prevent physical hazards such as bone shards, hypodermic needles, and hardware from damaged machinery entering food or feed [87]. Small-scale facilities processing foraged earthworms for human consumption are reported in the media. Based on previous work on the processing of farmed earthworms into animal feed [14,15], it should be achievable to engineer a method for converting foraged earthworms into food that is free from physical contaminants.
A large-scale nuclear war is the most likely single event to cause an ASRS with or without GCIL [1] and could also have widespread ecological effects that make earthworm foraging unsuitable. Nuclear detonations can disperse radioactive material [87], known as fallout, across large tracts of land as well as starting firestorms that may induce toxic rain to fall in the surrounding area [94]. Foraging for earthworms in a contaminated environment may be unsafe for workers due to the risk of direct radiation exposure. There may also be a risk for consumers of earthworms as, while earthworms are relatively resistant to the lethal effects of radiation, Krivolutzkii et al. reported the presence of only one species of earthworm in heavily contaminated forest plots for two years following the Chernobyl nuclear disaster in 1986 [95], suggesting heavy contamination with radioactive materials may reduce earthworm biodiversity. Rybak et al. supported the hypothesis that earthworm populations are affected by environmental contamination with radioactive material [96]. Moreover, earthworms can take up radioactive material from their environment [97,98,99]. Fujiwara et al. reported that E. fetida earthworms metabolise radioactive caesium compounds rapidly, as their internal concentrations of radionuclides fall soon after removing the specimen from radioactive substrates [100]. Thus, a purification stage of processing earthworms from contaminated soils could reduce the risk of harm from ingesting radioactive caesium in foraged earthworms. Previous studies have concluded that the public health risks from radiation following nuclear war are expected to be dominated by external direct doses rather than the one ingested from irradiated food [101]. Clearly, this is a field with considerable uncertainty; therefore, further evidence on the hazard of radioactivity in earthworms for food would be informative.
Ingestion of bioaccumulated chemical hazards is expected to present the greatest public health risk from foraging earthworms for food. Further research is required to address concerns of biological, physical, and radioactive hazards, but these appear to be more negligible issues.
3.5.5. Earthworm Foraging Could Reduce the Future Ecological and Agricultural Value of Land
The activities of earthworms recycle nutrients through a food web and increase soil fertility. They are recognised to play a vital role in maintaining current agricultural production [102], and their relation to soil quality differs across the ecological categories [26]. An ASRS would cause severe disruption to all ecosystems on Earth, but society would likely return to agricultural practices at some point in the future. A sustainable food solution for people should avoid impeding future production, and the possible effect of removing earthworms from large areas of land may warrant consideration. The sustainability needs might be met by earthworm farming, as nutritionally promising species such as E. andrei and E. fetida are extensively studied and utilised in vermicomposting and vermiculture settings [103]. The cocoon lifestage of some earthworm species is reportedly freeze-tolerant [78,104], suggesting farmed populations may be scaled up rapidly following an ASRS, using frozen stockpiles of viable organisms. Researching a food-production-optimised process for earthworm population growth (including species selection) and evaluating the feasibility and cost-effectiveness of such a process is out of this study’s scope, but it is worth mentioning that nutritional values in adults of the same species might differ between wild and cultured ones cf. [24,105].
3.5.6. Earthworms May Suffer during Capture, Processing, and Slaughter
There are considerable uncertainties regarding the capacity of whether invertebrates can suffer, and so whether it is beneficial to alleviate pain at the time of killing [102]. It is apparent that feeding a substantial fraction of the human population with earthworms would entail the collection and slaughter of an enormous number of earthworms; thus, even a small degree of suffering per earthworm could be deemed significant. Some authors suggest there is evidence of nociceptors and endogenous nociception-regulating chemicals in earthworms [106]. However, nociception may be necessary for pain, but it is not sufficient according to the definition of pain given by the International Association for the Study of Pain: “An unpleasant sensory and emotional experience associated with, or resembling that associated with, actual or potential tissue damage”. There is a dearth of evidence regarding earthworm sentience [107], and a full review of the literature is outside the remit of this paper, so it will suffice to conclude that future works may want to consider the net effect on the welfare of all species if earthworms were to be harvested for food.
4. Conclusions
Based on the current scientific evidence, the estimated global population of earthworms could be a significant source of nutrition, especially protein, for the current world human population in an abrupt sunlight reduction scenario. However, uncertainties around cost-effectiveness and food safety remain a barrier. Many techniques for harvesting wild earthworms are available, and some have been described at length in the scientific literature, while others are less well characterised. Extrapolating data from academic studies on earthworm populations, mechanical soil sorting, chemical expellents, and electroshocking do not appear to be cost-effective methods for foraging enough earthworms to meet dietary needs at scale. Given its quick ramp-up, targeted foraging using electroshocking may be feasible in select regions with high earthworm biomass density and low labour costs, though food safety concerns warrant caution. The methods used to forage earthworms for commercial purposes, worm grunting, and electroshocking in East Asia may be more cost-effective than implied by the results shown here, but further research is required to describe the efficiency of these techniques. If new data on earthworm biomass or foraging methods suggested much greater cost-effectiveness, an in-depth analysis of species-specific considerations would be warranted. Beyond the specific methods for earthworm foraging, the environmental changes associated with an ASRS with GCIL, global cooling, and radioactive pollution may reduce their effectiveness as a food source. As bioaccumulators, wild earthworms may contain heavy metals and other contaminants beyond safe levels for human consumption. These uncertainties should be considered in greater detail before global foraging of earthworms can be recommended as a resilient food source.
Supplementary Materials
The following supporting information can be downloaded at: https://www.mdpi.com/article/10.3390/biomass4030043/s1, Table S1: Calculations; Figure S1: Predicted mean surface temperature of regions on Earth across June, July, and August (JJA) following a large-scale nuclear weapons exchange; Figure S2: Overview of Guesstimate model calculations. References [108,109,110,111,112] are cited in the Supplementary Materials.
Author Contributions
Conceptualisation, H.M., J.M. and D.C.D.; methodology, H.M., J.M., L.A.P. and R.P.; software, H.M. and J.M.; validation, H.M., J.M., L.A.P., R.P. and D.C.D.; formal analysis, H.M., J.M. and R.P.; investigation, H.M., J.M., L.A.P. and R.P.; resources, D.C.D.; data curation, H.M., J.M., L.A.P. and R.P.; writing—original draft preparation, H.M., J.M. and R.P.; writing—review and editing, H.M., J.M., L.A.P., R.P. and D.C.D.; visualisation, H.M. and J.M.; supervision, D.C.D.; project administration, D.C.D.; funding acquisition, D.C.D. All authors have read and agreed to the published version of the manuscript.
Funding
This research was supported by the Alliance to Feed the Earth in Disasters (ALLFED) (no specific funding was dedicated to this project), and received no external funding.
Institutional Review Board Statement
Not applicable.
Informed Consent Statement
Not applicable.
Data Availability Statement
No new data were created or analysed in this study. Any source data used in calculations have been referenced. Data sharing is not applicable to this article.
Acknowledgments
The authors would like to thank Charles Bardeen and the team for global climate forecasts during a nuclear winter. We would also like to thank Juan B. García Martínez for providing information on cost-effectiveness and nutritional quality of various resilient foods.
Conflicts of Interest
The authors declare no conflicts of interest.
Glossary
| Abbreviation | Meaning |
| ASRS | Abrupt sunlight reduction scenario |
| GCIL | Global catastrophic infrastructure loss |
| AITC | Allyl isothiocyanate |
| AC | Alternating current |
| DC | Direct current |
References
- Denkenberger, D.C.; Cole, D.D.; Abdelkhaliq, M.; Griswold, M.; Hundley, A.B.; Pearce, J.M. Feeding Everyone If the Sun Is Obscured and Industry Is Disabled. Int. J. Disaster Risk Reduct. 2017, 21, 284–290. [Google Scholar] [CrossRef]
- Hyder, S.; Chhem, R.K.; Claes, F.; Karlsson, E.A. Pestilence and Famine: Continuing down the Vicious Cycle with COVID-19. PLoS Pathog. 2022, 18, e1010810. [Google Scholar] [CrossRef] [PubMed]
- Tumelty, L.; Fa, J.E.; Coad, L.; Friant, S.; Mbane, J.; Kamogne, C.T.; Tata, C.Y.; Ickowitz, A. A Systematic Mapping Review of Links between Handling Wild Meat and Zoonotic Diseases. One Health 2023, 17, 100637. [Google Scholar] [CrossRef] [PubMed]
- Pham, A.; García Martínez, J.B.; Brynych, V.; Stormbjorne, R.; Pearce, J.M.; Denkenberger, D.C. Nutrition in Abrupt Sunlight Reduction Scenarios: Envisioning Feasible Balanced Diets on Resilient Foods. Nutrients 2022, 14, 492. [Google Scholar] [CrossRef] [PubMed]
- Jehn, F.U.; Dingal, F.J.; Mill, A.; Harrison, C.; Ilin, E.; Roleda, M.Y.; James, S.C.; Denkenberger, D. Seaweed as a Resilient Food Solution after a Nuclear War. Earths Future 2024, 12, e2023EF003710. [Google Scholar] [CrossRef]
- Throup, J.; García Martínez, J.B.; Bals, B.; Cates, J.; Pearce, J.M.; Denkenberger, D.C. Rapid Repurposing of Pulp and Paper Mills, Biorefineries, and Breweries for Lignocellulosic Sugar Production in Global Food Catastrophes. Food Bioprod. Process. 2022, 131, 22–39. [Google Scholar] [CrossRef]
- García Martínez, J.B.; Pearce, J.M.; Throup, J.; Cates, J.; Lackner, M.; Denkenberger, D.C. Methane Single Cell Protein: Potential to Secure a Global Protein Supply Against Catastrophic Food Shocks. Front. Bioeng. Biotechnol. 2022, 10, 906704. [Google Scholar] [CrossRef] [PubMed]
- Rivers, M.; Hinge, M.; García Martínez, J.B.; Tieman, R.; Jaeck, V.; Butt, T.; Jehn, F.; Grillo, V.; Denkenberger, D. Food System Adaptation and Maintaining Trade Greatly Mitigate Global Famine in Abrupt Sunlight Reduction Scenarios; ALLFED: Lafayette, CO, USA, 2022. [Google Scholar]
- Sun, Z.; Jiang, H. Nutritive Evaluation of Earthworms as Human Food. In Future Foods; IntechOpen: London, UK, 2017; ISBN 978-953-51-3552-4. [Google Scholar]
- Conti, C.; Castrica, M.; Balzaretti, C.M.; Tedesco, D.E.A. Edible Earthworms in a Food Safety Perspective: Preliminary Data. Ital. J. Food Saf. 2019, 8, 7695. [Google Scholar] [CrossRef] [PubMed]
- Kavle, R.R.; Nolan, P.J.; Carne, A.; Agyei, D.; Morton, J.D.; Bekhit, A.E.-D.A. Earth Worming—An Evaluation of Earthworm (Eisenia Andrei) as an Alternative Food Source. Foods 2023, 12, 1948. [Google Scholar] [CrossRef] [PubMed]
- Paoletti, M.G.; Buscardo, E.; VanderJagt, D.J.; Pastuszyn, A.; Pizzoferrato, L.; Huang, Y.-S.; Chuang, L.-T.; Millson, M.; Cerda, H.; Torres, F.; et al. Nutrient Content of Earthworms Consumed by Ye’Kuana Amerindians of the Alto Orinoco of Venezuela. Proc. Biol. Sci. 2003, 270, 249–257. [Google Scholar] [CrossRef] [PubMed]
- Byambas, P.; Hornick, J.L.; Marlier, D.; Francis, F. Vermiculture in Animal Farming: A Review on the Biological and Nonbiological Risks Related to Earthworms in Animal Feed. Cogent Environ. Sci. 2019, 5, 1591328. [Google Scholar] [CrossRef]
- Edwards, C.A. Production of Feed Protein from Animal Waste by Earthworms. Philos. Trans. R. Soc. Lond. B. Biol. Sci. 1985, 310, 299–307. [Google Scholar]
- Musyoka, S.N.; Liti, D.M.; Ogello, E.; Waidbacher, H. Utilization of the Earthworm, Eisenia Fetida (Savigny, 1826) as an Alternative Protein Source in Fish Feeds Processing: A Review. Aquac. Res. 2019, 50, 2301–2315. [Google Scholar] [CrossRef]
- Catania, K.C. Worm Grunting, Fiddling, and Charming—Humans Unknowingly Mimic a Predator to Harvest Bait. PLoS ONE 2008, 3, e3472. [Google Scholar] [CrossRef] [PubMed]
- Monte Carlo Simulations|Guesstimate. Available online: https://docs.getguesstimate.com/docs/theory/monte_carlo_simulations (accessed on 6 May 2024).
- Miller, H. Electroshocking for Foraging Earthworms as a Food Source from Top 50% of Sites. Available online: https://www.getguesstimate.com/models/23356 (accessed on 4 December 2023).
- Phillips, H.R.P.; Guerra, C.A.; Bartz, M.L.C.; Briones, M.J.I.; Brown, G.; Crowther, T.W.; Ferlian, O.; Gongalsky, K.B.; van Den Hoogen, J.; Krebs, J.; et al. Global Distribution of Earthworm Diversity. Science 2019, 366, 480–485, Erratum in Science 2020, 369, eabd9834. [Google Scholar] [CrossRef]
- FAO. Land Use Statistics and Indicators; FAO: Rome, Italy, 2022. [Google Scholar]
- Ritchie, H.; Roser, M. Land Use. Our World Data, September 2019. [Google Scholar]
- Carley, W.W. Water Economy of the Earthworm Lumbricus terrestris L.: Coping with the Terrestrial Environment. J. Exp. Zool. 1978, 205, 71–78. [Google Scholar] [CrossRef]
- Roots, B.I. The Water Relations of Earthworms: II. Resistance to Desiccation and Immersion, and Behaviour When Submerged and When Allowed A Choice of Environment. J. Exp. Biol. 1956, 33, 29–44. [Google Scholar] [CrossRef]
- Sun, Z.; Liu, X.; Sun, L.; Song, C. Earthworm as a Potential Protein Resource. Ecol. Food Nutr. 1997, 36, 221–236. [Google Scholar] [CrossRef]
- Bottinelli, N.; Hedde, M.; Jouquet, P.; Capowiez, Y. An Explicit Definition of Earthworm Ecological Categories—Marcel Bouché’s Triangle Revisited. Geoderma 2020, 372, 114361. [Google Scholar] [CrossRef]
- Fusaro, S.; Gavinelli, F.; Lazzarini, F.; Paoletti, M.G. Soil Biological Quality Index Based on Earthworms (QBS-e). A New Way to Use Earthworms as Bioindicators in Agroecosystems. Ecol. Indic. 2018, 93, 1276–1292. [Google Scholar] [CrossRef]
- Monroy, F.; Aira, M.; Domínguez, J.; Velando, A. Seasonal Population Dynamics of Eisenia fetida (Savigny, 1826) (Oligochaeta, Lumbricidae) in the Field. C. R. Biol. 2006, 329, 912–915. [Google Scholar] [CrossRef] [PubMed]
- Palm, J.; van Schaik, N.L.M.B.; Schröder, B. Modelling Distribution Patterns of Anecic, Epigeic and Endogeic Earthworms at Catchment-Scale in Agro-Ecosystems. Pedobiologia 2013, 56, 23–31. [Google Scholar] [CrossRef]
- De Wandeler, H.; Sousa-Silva, R.; Ampoorter, E.; Bruelheide, H.; Carnol, M.; Dawud, S.M.; Dănilă, G.; Finer, L.; Hättenschwiler, S.; Hermy, M.; et al. Drivers of Earthworm Incidence and Abundance across European Forests. Soil Biol. Biochem. 2016, 99, 167–178. [Google Scholar] [CrossRef]
- Schröder, B. Challenges of Species Distribution Modeling Belowground. J. Plant Nutr. Soil Sci. 2008, 171, 325–337. [Google Scholar] [CrossRef]
- Ding, S.; Lin, X.; He, S. Earthworms: A Source of Protein. J. Food Sci. Eng. 2019, 9, 159–170. [Google Scholar] [CrossRef][Green Version]
- Rhea-Fournier, D.; González, G.; Rhea-Fournier, D.; González, G. Methodological Considerations in the Study of Earthworms in Forest Ecosystems. In Forest Ecology and Conservation; IntechOpen: London, UK, 2017; ISBN 978-953-51-3090-1. [Google Scholar]
- Philips, H.R.P.; Guerra, C.A.; Bartz, M.L.C.; Briones, M.J.I.; Brown, G.G.; Crowther, T.W.; Ferlian, O.; Gongalsky, K.; van den Hoogen, J.; Krebs, J.J.; et al. Global Distribution of Earthworm Diversity (Version 1.1). Dataset Available at iDiv Data Repository. Available online: https://idata.idiv.de/ddm/Data/ShowData/1804?version=7 (accessed on 8 November 2023).
- Satchell, J.E. An Electrical Method of Sampling Earthworm Populations. Soil Zool. 1955, 356, 364. [Google Scholar]
- Thielemann, U.D.B. Electrical Earthworm Trap Using the Octet Method. German Patent No. DE3612464A1, 15 October 1987. [Google Scholar]
- Weyers, S.; Schomberg, H.; Hendrix, P.F.; Spokas, K.; Endale, D. Construction of an Electrical Device for Sampling Earthworm Populations in the Field. Appl. Eng. Agric. 2008, 24, 391–397. [Google Scholar] [CrossRef]
- Greed in Front of Many People Using Electric Shock to Kill Earthworms. Available online: https://www.vietnam.vn/en/ham-loi-truoc-mat-nhieu-nguoi-dan-dung-kich-dien-tan-diet-giun-dat/ (accessed on 8 November 2023).
- Real Minimum Wages. Available online: https://stats.oecd.org/index.aspx?DataSetCode=RMW (accessed on 8 November 2023).
- International Labour Organisation. Convention C030—Hours of Work (Commerce and Offices) Convention, 1930 (No. 30); International Labour Organisation: Geneva, Switzerland, 1930. [Google Scholar]
- Jokkonen, R.; Ghosheh, N. Rest Periods: Definitions and Dimensions; International Labour Organisation: Geneva, Switzerland, 2016. [Google Scholar]
- China: Hourly Minimum Wage by Region 2024. Available online: https://www.statista.com/statistics/233886/minimum-wage-per-hour-in-china-by-city-and-province/ (accessed on 11 May 2024).
- Russia Minimum Wage 2024. Available online: https://www.statista.com/statistics/1023237/russia-monthly-minimum-wage/ (accessed on 11 May 2024).
- Minimum Calculated Indexes. Available online: https://egov.kz/cms/en/articles/article_mci_2012 (accessed on 11 May 2024).
- Minimum Wage Updated in Ukraine by 8.33% from 1 January 2024–27 February 2024. Available online: https://wageindicator.org/salary/minimum-wage/minimum-wages-news/2024/minimum-wage-updated-in-ukraine-by-8-33-from-01-january-2024-february-27-2024 (accessed on 11 May 2024).
- García Martínez, J.B.; Alvarado, K.A.; Denkenberger, D.C. Synthetic Fat from Petroleum as a Resilient Food for Global Catastrophes: Preliminary Techno-Economic Assessment and Technology Roadmap. Chem. Eng. Res. Des. 2022, 177, 255–272. [Google Scholar] [CrossRef]
- WHO. Interim Summary of Conclusions and Dietary Recommendations on Total Fat & Fatty Acids. 2008. Available online: https://www.foodpolitics.com/wp-content/uploads/FFA_summary_rec_conclusion.pdf (accessed on 3 November 2023).
- WHO. Diet, Nutrition and the Prevention of Chronic Diseases; WHO Technical Report Series 916; WHO: Geneva, Switzerland, 2003; ISBN 92-4-120916-X. [Google Scholar]
- World Population Clock: 8.1 Billion People (LIVE, 2023)—Worldometer. Available online: https://www.worldometers.info/world-population/ (accessed on 3 November 2023).
- World Population Prospects—Population Division—United Nations. Available online: https://population.un.org/wpp/ (accessed on 3 November 2023).
- FAO/WHO/UNU. Protein and Amino Acid Requirements in Human Nutrition: Report of a Joint FAO/WHO/UNU Expert Consultation; World Health Organization: Geneva, Switzerland, 2007; ISBN 978-92-4-120935-9. [Google Scholar]
- Walpole, S.C.; Prieto-Merino, D.; Edwards, P.; Cleland, J.; Stevens, G.; Roberts, I. The Weight of Nations: An Estimation of Adult Human Biomass. BMC Public Health 2012, 12, 439. [Google Scholar] [CrossRef]
- Food and Nutrition Needs in Emergencies. Available online: https://www.unhcr.org/uk/media/food-and-nutrition-needs-emergencies (accessed on 3 November 2023).
- Jiménez, J.J.; Lavelle, P.; Decaëns, T. The Efficiency of Soil Hand-Sorting in Assessing the Abundance and Biomass of Earthworm Communities. Its Usefulness in Population Dynamics and Cohort Analysis Studies. Eur. J. Soil Biol. 2006, 42, S225–S230. [Google Scholar] [CrossRef]
- Lin, J.; Yuan, Q. A Novel Technology for Separating Live Earthworm from Vermicompost: Experiment, Mechanism Analysis, and Simulation. Waste Manag. 2021, 131, 50–60. [Google Scholar] [CrossRef] [PubMed]
- Mitra, O.; Callaham, M.A.; Smith, M.L.; Yack, J.E. Grunting for Worms: Seismic Vibrations Cause Diplocardia Earthworms to Emerge from the Soil. Biol. Lett. 2009, 5, 16–19. [Google Scholar] [CrossRef] [PubMed]
- Singh, J.; Singh, S.; Vig, A.P. Extraction of Earthworm from Soil by Different Sampling Methods: A Review. Environ. Dev. Sustain. 2016, 18, 1521–1539. [Google Scholar] [CrossRef]
- Public Health England. Compendium of Chemical Hazards; Public Health England: London, UK, 2019. [Google Scholar]
- Evans, A.C.; Guild, W.J. McL. Studies on the Relationships Between Earthworms and Soil Fertility: I. Biological Studies in the Field. Ann. Appl. Biol. 1947, 34, 307–330. [Google Scholar] [CrossRef] [PubMed]
- Singh, J.; Singh, S.; Bhat, S.A.; Vig, A.P.; Schädler, M. Eco-Friendly Method for the Extraction of Earthworms: Comparative Account of Formalin, AITC and Allium Cepa as Extractant. Appl. Soil Ecol. 2018, 124, 141–145. [Google Scholar] [CrossRef]
- Steffen, G.P.K.; Antoniolli, Z.I.; Steffen, R.B.; Jacques, R.J.S.; dos Santos, M.L. Earthworm Extraction with Onion Solution. Appl. Soil Ecol. 2013, 69, 28–31. [Google Scholar] [CrossRef]
- Gutiérrez-López, M.; Moreno, G.; Trigo, D.; Juárez, E.; Jesús, J.B.; Díaz Cosín, D.J. The Efficiency of Earthworm Extraction Methods Is Determined by Species and Soil Properties in the Mediterranean Communities of Central-Western Spain. Eur. J. Soil Biol. 2016, 73, 59–68. [Google Scholar] [CrossRef]
- Pelosi, C.; Chiron, F.; Dubs, F.; Hedde, M.; Ponge, J.-F.; Salmon, S.; Cluzeau, D.; Nélieu, S. A New Method to Measure Allyl Isothiocyanate (AITC) Concentrations in Mustard—Comparison of AITC and Commercial Mustard Solutions as Earthworm Extractants. Appl. Soil Ecol. 2014, 80, 1–5. [Google Scholar] [CrossRef]
- Zaborski, E.R. Allyl Isothiocyanate: An Alternative Chemical Expellant for Sampling Earthworms. Appl. Soil Ecol. 2003, 22, 87–95. [Google Scholar] [CrossRef]
- Schmidt, O. Appraisal of the Electrical Octet Method for Estimating Earthworm Populations in Arable Land. Ann. Appl. Biol. 2001, 138, 231–241. [Google Scholar] [CrossRef]
- Applebome, P. Recall Is Ordered for Worm Probes. New York Times, 10 June 1993. [Google Scholar]
- Denkenberger, D.; Pearce, J.; Taylor, A.R.; Black, R. Food without Sun: Price and Life-Saving Potential. Foresight 2019, 21, 118–129. [Google Scholar] [CrossRef]
- Mill, A.; Harrison, C.; James, S.; Shah, S.; Fist, T.; Alvarado, K.; Taylor, A.; Denkenberger, D. Preventing Global Famine in Case of Sun-Blocking Scenarios: Seaweed as an Alternative Food Source; ALLFED: Lafayette, CO, USA, 2019. [Google Scholar]
- Alvarado, K.A.; Mill, A.; Pearce, J.M.; Vocaet, A.; Denkenberger, D. Scaling of Greenhouse Crop Production in Low Sunlight Scenarios. Sci. Total Environ. 2020, 707, 136012. [Google Scholar] [CrossRef] [PubMed]
- García Martínez, J.B.; Brown, M.M.; Christodoulou, X.; Alvarado, K.A.; Denkenberger, D.C. Potential of Microbial Electrosynthesis for Contributing to Food Production Using CO2 during Global Agriculture-Inhibiting Disasters. Clean. Eng. Technol. 2021, 4, 100139. [Google Scholar] [CrossRef]
- VnExpress. Vietnamese Earthworm Hunters Destroying Protective Forest Go Unpunished—VnExpress International. Available online: https://e.vnexpress.net/news/news/environment/vietnamese-earthworm-hunters-destroying-protective-forest-go-unpunished-4653107.html (accessed on 16 May 2024).
- Capturing Earthworms by Electric Shock Poses Environmental Hazards. Available online: https://vietnamnews.vn/environment/1582676/capturing-earthworms-by-electric-shock-poses-environmental-hazards.html (accessed on 8 November 2023).
- Coupe, J.; Bardeen, C.G.; Robock, A.; Toon, O.B. Nuclear Winter Responses to Nuclear War between the United States and Russia in the Whole Atmosphere Community Climate Model Version 4 and the Goddard Institute for Space Studies Model. E. J. Geophys. Res. Atmos. 2019, 124, 8522–8543. [Google Scholar] [CrossRef]
- Reynierse, J.H. Effects of Temperature and Temperature Change on Earthworm Locomotor Behaviour. Anim. Behav. 1968, 16, 480–484. [Google Scholar] [CrossRef] [PubMed]
- Singh, J.; Schädler, M.; Demetrio, W.; Brown, G.G.; Eisenhauer, N. Climate Change Effects on Earthworms—A Review. Soil Org. 2019, 91, 114–138. [Google Scholar] [CrossRef] [PubMed]
- Greiner, H.G.; Stonehouse, A.M.T.; Tiegs, S.D. Cold Tolerance among Composting Earthworm Species to Evaluate Invasion Potential. Am. Midl. Nat. 2011, 166, 349–357. [Google Scholar] [CrossRef]
- Edwards, C.A.; Bohlen, P.J. Biology and Ecology of Earthworms; Chapman and Hall: London, UK, 1996; p. 426. [Google Scholar]
- Daugbjerg, P. Temperature and Moisture Preferences of Three Earthworm Species (Oligochaeta, Lumbricidae). Pedobiologia 1988, 32, 57–64. [Google Scholar] [CrossRef]
- Holmstrup, M. Overwintering Adaptations in Earthworms: The 7th International Symposium on Earthworm Ecology Cardiff Wales 2002. Pedobiologia 2003, 47, 504–510. [Google Scholar] [CrossRef]
- Patricia, M. Barcelo Production and Utilization of Earthworms as Feeds for Broilers in the Phillipines. Tropicultura 1988, 6, 21–24. [Google Scholar]
- Tedesco, D.E.A.; Castrica, M.; Tava, A.; Panseri, S.; Balzaretti, C.M. From a Food Safety Prospective: The Role of Earthworms as Food and Feed in Assuring Food Security and in Valuing Food Waste. Insects 2020, 11, 293. [Google Scholar] [CrossRef] [PubMed]
- James, S.W.; Csuzdi, C.; Chang, C.-H.; Aspe, N.M.; Jiménez, J.J.; Feijoo, A.; Blouin, M.; Lavelle, P. Comment on “Global Distribution of Earthworm Diversity”. Science 2021, 371, eabe4629. [Google Scholar] [CrossRef] [PubMed]
- Paoletti, M.G.; Gavinelli, F.; Gomiero, T.; Bouché, M.; Concheri, G.; Csuzdi, C.; Dorigo, L.; Dreon, L.A.; Fusaro, S.; James, S.; et al. Mapping the Global Distribution of Earthworm Diversity: A Laudable Initiative Deserving a Better Approach. 2019. Available online: https://www.science.org/doi/10.1126/science.aax4851#elettersSection (accessed on 8 November 2023).
- Blakemore, R.J. Nature Article to Commemorate Charles Darwin’s Birthday on 12th February. VermEcology, 12 February 2017. [Google Scholar]
- Lee, K.E.; Kenneth, E. Earthworms: Their Ecology and Relationships with Soils and Land Use; Academic Press: Sydney, Australia; Orlando, FL, USA, 1985; ISBN 978-0-12-440860-9. [Google Scholar]
- Most Worms Charmed. Available online: https://www.guinnessworldrecords.com/world-records/most-worms-charmed (accessed on 8 November 2023).
- Earthworm Electrocution Is Destroying the Environment for China Trade. VNExpress, 7 August 2023.
- FAO. Introduction and Control of Food Hazards—Section 1; FAO Good Hygiene Practices (GHP) and Hazard Analysis and Critical Control Point (HACCP) Toolbox for Food Safety; FAO: Rome, Italy, 2023. [Google Scholar]
- Richardson, J.B.; Görres, J.H.; Sizmur, T. Synthesis of Earthworm Trace Metal Uptake and Bioaccumulation Data: Role of Soil Concentration, Earthworm Ecophysiology, and Experimental Design. Environ. Pollut. 2020, 262, 114126. [Google Scholar] [CrossRef] [PubMed]
- Nfor, B.; Fai, P.B.A.; Tamungang, S.A.; Fobil, J.N.; Basu, N. Soil Contamination and Bioaccumulation of Heavy Metals by a Tropical Earthworm Species (Alma Nilotica) at Informal E-Waste Recycling Sites in Douala, Cameroon. Environ. Toxicol. Chem. 2022, 41, 356–368. [Google Scholar] [CrossRef] [PubMed]
- FAO; UNEP. Global Assessment of Soil Pollution: Report Rome; FAO: Rome, Italy, 2021; ISBN 978-92-5-134469-9. [Google Scholar]
- Scutarașu, E.C.; Trincă, L.C. Heavy Metals in Foods and Beverages: Global Situation, Health Risks and Reduction Methods. Foods 2023, 12, 3340. [Google Scholar] [CrossRef] [PubMed]
- FAO; WHO. General Standard for Contaminants and Toxins in Food and Feed; FAO: Rome, Italy; WHO: Geneva, Switzerland, 2022. [Google Scholar]
- Li, X.; Farid, M. A Review on Recent Development in Non-Conventional Food Sterilization Technologies. J. Food Eng. 2016, 182, 33–45. [Google Scholar] [CrossRef]
- Shapiro, C.; Harvey, T. Radioactive Fallout. In The Medical Implications of Nuclear War; National Academies Press (US): Washington, DC, USA, 1986. [Google Scholar]
- Krivolutzkii, D.A.; Pokarzhevskii, A.D.; Viktorov, A.G. Earthworm Populations in Soils Contaminated by the Chernobyl Atomic Power Station Accident, 1986–1988. Soil Biol. Biochem. 1992, 24, 1729–1731. [Google Scholar] [CrossRef]
- Rybak, A.V.; Belykh, E.S.; Maystrenko, T.A.; Shadrin, D.M.; Pylina, Y.I.; Chadin, I.F.; Velegzhaninov, I.O. Genetic Analysis in Earthworm Population from Area Contaminated with Radionuclides and Heavy Metals. Sci. Total Environ. 2020, 723, 137920. [Google Scholar] [CrossRef] [PubMed]
- Sutou, S. Black Rain in Hiroshima: A Critique to the Life Span Study of A-Bomb Survivors, Basis of the Linear No-Threshold Model. Genes Environ. 2020, 42, 1. [Google Scholar] [CrossRef] [PubMed]
- Hasegawa, M.; Ito, M.T.; Kaneko, S.; Kiyono, Y.; Ikeda, S.; Makino, S. Radiocesium Concentrations in Epigeic Earthworms at Various Distances from the Fukushima Nuclear Power Plant 6 Months after the 2011 Accident. J. Environ. Radioact. 2013, 126, 8–13. [Google Scholar] [CrossRef] [PubMed]
- Maystrenko, T.; Rybak, A. Radium Uptake by Earthworms E. Fetida after Exposure to Contaminated Soil. J. Environ. Radioact. 2023, 257, 107085. [Google Scholar] [CrossRef] [PubMed]
- Fujiwara, K.; Takahashi, T.; Nguyen, P.; Kubota, Y.; Gamou, S.; Sakurai, S.; Takahashi, S. Uptake and Retention of Radio-Caesium in Earthworms Cultured in Soil Contaminated by the Fukushima Nuclear Power Plant Accident. J. Environ. Radioact. 2015, 139, 135–139. [Google Scholar] [CrossRef] [PubMed]
- Peterson, K.R.; Shapiro, C.S. Internal Dose Following a Major Nuclear War. Health Phys. 1992, 62, 29–40. [Google Scholar] [CrossRef] [PubMed]
- Cooper, J.E. Anesthesia, Analgesia, and Euthanasia of Invertebrates. ILAR J. 2011, 52, 196–204. [Google Scholar] [CrossRef] [PubMed]
- Domínguez, J. Earthworms and Vermicomposting. In Earthworms—The Ecological Engineers of Soil; Ray, S., Ed.; IntechOpen: London, UK, 2018; ISBN 978-1-78923-397-1. [Google Scholar]
- Bundy, J.G.; Ramløv, H.; Holmstrup, M. Multivariate Metabolic Profiling Using 1H Nuclear Magnetic Resonance Spectroscopy of Freeze-Tolerant and Freeze-Intolerant Earthworms Exposed to Frost. CryoLetters 2003, 24, 347–358. [Google Scholar] [PubMed]
- Bhorgin Lourdumary, A.J.; Uma, K. Nutritional Evaluation of Earthworm Powder (Lampito mauritii). J. Appl. Pharm. Sci. 2012, 3, 82–84. [Google Scholar] [CrossRef]
- Jones, R.C. Science, Sentience, and Animal Welfare. Biol. Philos. 2013, 28, 1–30. [Google Scholar] [CrossRef]
- Opinion: Estimating Invertebrate Sentience. Available online: https://rethinkpriorities.org/publications/opinion-estimating-invertebrate-sentience (accessed on 28 November 2023).
- Butcher, K.S.; Crown, L.D.; Gentry, E.J. The International System of Units (SI)—Conversion Factors for General Use; National Institute of Standards and Technology: Gaithersburg, MD, USA, 2006; p. 12. [Google Scholar]
- Slavin, J.; Carlson, J. Carbohydrates1. Adv. Nutr. 2014, 5, 760–761. [Google Scholar] [CrossRef] [PubMed]
- Thomas, L.M.; Holub, B.J. Nutritional Aspects of Fats and Oils. In Technological Advances in Improved and Alternative Sources of Lipids; Kamel, B.S., Kakuda, Y., Eds.; Springer US: Boston, MA, USA, 1994; pp. 16–49. ISBN 978-1-4615-2109-9. [Google Scholar]
- Dirt and Mud—Densities. Available online: https://www.engineeringtoolbox.com/dirt-mud-densities-d_1727.html (accessed on 3 November 2023).
- Ritchie, H.; Rosado, P.; Roser, M. Electricity Mix. Our World in Data, July 2020. [Google Scholar]
Disclaimer/Publisher’s Note: The statements, opinions and data contained in all publications are solely those of the individual author(s) and contributor(s) and not of MDPI and/or the editor(s). MDPI and/or the editor(s) disclaim responsibility for any injury to people or property resulting from any ideas, methods, instructions or products referred to in the content. |
© 2024 by the authors. Licensee MDPI, Basel, Switzerland. This article is an open access article distributed under the terms and conditions of the Creative Commons Attribution (CC BY) license (https://creativecommons.org/licenses/by/4.0/).

