Next Article in Journal
Nuclear Magnetic Resonance and Artificial Intelligence
Previous Article in Journal
Educational Constructivism
 
 
Font Type:
Arial Georgia Verdana
Font Size:
Aa Aa Aa
Line Spacing:
Column Width:
Background:
Entry

Synthetic Fuels for Decarbonising UK Rural Transport

Human Resource Management and Organisational Behaviour, Faculty of Business and Law, University of Northampton, Waterside Campus, Northampton NN1 5PH, UK
*
Author to whom correspondence should be addressed.
Encyclopedia 2024, 4(4), 1553-1567; https://doi.org/10.3390/encyclopedia4040101
Submission received: 22 August 2024 / Revised: 3 October 2024 / Accepted: 11 October 2024 / Published: 15 October 2024
(This article belongs to the Section Social Sciences)

Definition

Decarbonising transport is a crucial element of the UK’s strategy to achieve net-zero carbon emissions by 2050, as the transport sector is currently the largest contributor to the UK’s greenhouse gas emissions. Rural communities face distinct challenges in this effort due to their reliance on internal combustion engines (ICEs) across vehicles and machinery essential for daily life, including farming equipment and private transport. While the upcoming ban on new petrol and diesel vehicles paves the way for the adoption of Electric Vehicles (EVs), this solution may not fully address the unique needs of rural areas where infrastructure limitations and specific mobility requirements pose significant barriers. In this context, synthetic fuels, produced using renewable energy sources, offer a potential alternative. These fuels can be used directly in existing internal combustion engines without requiring major modifications and have the added benefit of reducing overall greenhouse gas emissions by capturing CO2 during production. This entry explores the potential advantages of adopting synthetic fuels, particularly in rural areas, and examines how community-based buying cooperatives could support their wider use through bulk purchasing, cost reduction, and community empowerment.

1. Introduction

Decarbonising the transport sector is a fundamental component of the United Kingdom’s broader strategy to achieve net-zero greenhouse gas (GHG) emissions by 2050. In 2021, transport was responsible for 26% of the UK’s total GHG emissions, with passenger cars contributing more than half of this figure. Recognising the critical need to mitigate these emissions, the UK government has implemented comprehensive policies such as the Road to Zero Strategy and the Transport Decarbonisation Plan. These initiatives set clear targets, including phasing out new petrol and diesel vehicles by 2035, and emphasise the adoption of zero-emission vehicles (ZEVs) across all transport modes [1,2].
While these policies are crucial for achieving substantial emissions reductions nationwide, their implementation faces significant challenges. These challenges arise not only from infrastructural disparities but also from economic constraints and varying regional needs [3]. The widespread adoption of Electric Vehicles (EVs), for instance, is more feasible in urban areas where infrastructure is more developed. In contrast, rural communities often struggle with underdeveloped power networks and insufficient charging infrastructure, making a large-scale shift to EVs more difficult [4,5]. Additionally, economic factors such as the higher upfront costs of EVs and the limited financial resources in certain regions further complicate adoption [3,6]. These obstacles are compounded by the unique mobility needs of rural populations, who rely heavily on private vehicles for essential services, employment, and social connections. The dispersed nature of these communities, coupled with longer travel distances, exacerbates concerns about range anxiety and limited access to charging facilities, making the transition to EVs particularly challenging in these settings [7,8]. Moreover, the reliance on diesel-powered machinery for agricultural and other essential transport activities in rural areas presents further challenges to decarbonisation. Tractors, harvesters, and other farm vehicles, which are crucial for rural livelihoods, are currently dependent on fossil fuels due to their high-power requirements and the lack of viable electric alternatives. The transition to electric or hydrogen-powered alternatives is hindered by both the technological limitations of these options and the lack of supporting infrastructure in remote areas [9,10].
Given these challenges, there is a growing recognition that alternative low-carbon technologies must be explored alongside the promotion of EVs to ensure the comprehensive decarbonisation of the transport sector [10,11]. Synthetic fuels, or e-fuels, have emerged as a promising alternative, particularly in contexts where electrification may not be feasible or practical. Synthetic fuels are produced through chemical processes that convert renewable energy sources into liquid or gaseous fuels, which can be used in existing internal combustion engines with minimal modifications. This compatibility with current infrastructure is a significant advantage, particularly in sectors and settings where the immediate deployment of EVs is challenging, such as in rural areas, heavy goods vehicles (HGVs), and aviation [12,13,14].
The potential of synthetic fuels to reduce greenhouse gas emissions lies in their ability to create a closed carbon loop [15]. By capturing CO2 during production, synthetic fuels can significantly lower the overall carbon footprint of their use, making them a viable option for contributing to the UK’s broader climate goals [16]. This characteristic is particularly valuable in rural areas where the development of EV infrastructure may be slower or more difficult to achieve and where maintaining the existing vehicle fleet is often more practical than transitioning to new technologies [14]. Additionally, synthetic fuels can be produced from a variety of feedstocks, including renewable electricity, biomass, and waste, which enhances energy security by reducing dependence on imported fossil fuels and diversifying the UK’s energy mix [15,17]. However, despite their potential, the widespread adoption of synthetic fuels faces several challenges. The production processes for synthetic fuels, such as electrolysis and Fischer Tropsch synthesis [18], are currently more expensive than traditional fossil fuel production methods. This is largely due to the high costs associated with the necessary technologies and the energy-intensive nature of these processes. Moreover, the overall energy efficiency of synthetic fuel production is lower compared to direct electrification, raising concerns about the scalability of these technologies and their long-term viability as a large-scale energy solution [13,15].
To overcome these challenges, the development of a robust supply chain for synthetic fuels is critical. This includes securing sustainable feedstocks, establishing efficient production facilities, and integrating synthetic fuels into existing fuel distribution networks [19]. Policy support and investment in research and development are also essential to reducing production costs and improving energy efficiency [20]. These efforts are particularly important in rural areas, where synthetic fuels could play a crucial role in bridging the gap between current infrastructure capabilities and the ambitious goals of transport decarbonisation [13,21].
As the UK continues its journey towards a net-zero future, it is vital to explore and evaluate all viable technologies that can contribute to this goal. This entry seeks to investigate the potential role of synthetic fuels as a complementary solution to electric vehicles in the decarbonisation of rural transport in the UK. By examining the benefits, challenges, and feasibility of adopting synthetic fuels in rural settings, this entry paper aims to provide insights into how these fuels can be integrated into the broader strategy for achieving net-zero emissions. Additionally, this entry paper will explore the role of community-based initiatives, such as buying cooperatives, in supporting the proliferation of synthetic fuels, thereby enhancing their accessibility and affordability for rural communities. Through this analysis, this entry paper intends to contribute to the ongoing discourse on sustainable transport solutions and offer practical recommendations for policymakers, industry stakeholders, and rural communities striving towards a low-carbon future.

2. Overview of Synthetic Fuels

Synthetic fuels, or e-fuels, are advanced fuels produced from non-fossil sources through chemical processes, designed to closely mimic conventional fossil fuels. These fuels are synthesised from basic compounds such as hydrogen and carbon dioxide, allowing them to be used in existing internal combustion engines without significant modifications [15,22]. This makes them particularly valuable in rural areas, where long travel distances, reliance on private vehicles, and limited access to charging infrastructure pose challenges for EV adoption. These fuels can be used in the current vehicle fleet, enabling rural communities to transition towards lower carbon emissions without the immediate need for costly infrastructure upgrades. For instance, synthetic diesel and gasoline can directly replace their fossil fuel counterparts, maintaining the operational flexibility and range that rural drivers require [23,24,25].
Moreover, synthetic fuels can be produced using local renewable energy sources, such as wind or solar power, which are often abundant in rural areas [26]. By harnessing excess renewable energy to produce synthetic fuels, rural regions can develop a localised and sustainable energy supply that supports both transportation and other energy needs [27]. This approach not only reduces dependency on imported fuels but also offers a way to utilise renewable energy more effectively, storing it in the form of liquid or gaseous fuels that can be easily distributed and used when needed [28,29].

2.1. Production Processes of Synthetic Fuels

Synthetic fuels are produced through chemical or biological processes that convert non-petroleum-based feedstocks into liquid or gaseous fuels [15]. To define synthetic fuels comprehensively, they can be described as fuels produced either through chemical reactions that add hydrogen (type 1) or through processes that rearrange carbon structures (type 2), offering a broad spectrum of synthesis methods [30,31]. In both types of synthesis, intermediate molecules such as formate, methane, or methanol play critical roles. These intermediates can be converted into various final products, allowing for flexibility in the types of synthetic fuels produced, which is particularly valuable in diversifying energy sources and enhancing energy security in rural areas [15].

2.1.1. Type-1 Synthesis: Hydrogen Addition

A key method in synthetic fuel production is electrolysis, which involves splitting water (H2O) into hydrogen (H2) and oxygen (O2) using electricity, typically from renewable sources such as solar or wind. This hydrogen, often referred to as green hydrogen when produced renewably, can be directly used as a fuel or combined with CO2 to produce other synthetic fuels such as ammonia and methane [32]. The Haber-Bosch process, which produces ammonia, is another example of hydrogen addition where hydrogen and nitrogen are reacted at high temperatures and pressures. Although traditionally associated with high carbon emissions, producing ammonia with green hydrogen could offer a low-carbon fuel option, particularly in the maritime sector [33,34].

2.1.2. Type-2 Synthesis: Carbon Rearrangement

In contrast, Fischer-Tropsch (FT) synthesis represents type-2 synthesis, where a mixture of carbon monoxide (CO) and hydrogen is converted into liquid hydrocarbons and methane [15]. The Sabatier process, pyrolysis of biomass, and the upgrading of heavy oils are key carbon rearrangement methods for producing synthetic fuels. However, these processes generate CO2 at various stages, particularly due to their energy-intensive nature. A detailed comparative analysis reveals that while all three processes contribute to CO2 emissions, they differ in their environmental impact depending on the feedstocks and energy sources used.
  • Sabatier Process: The Sabatier reaction involves converting carbon dioxide (CO2) into methane (CH4) by reacting it with hydrogen using a catalytic process. If the hydrogen used is derived from renewable energy sources, the Sabatier process can significantly reduce overall CO2 emissions compared to fossil-based natural gas systems. Specifically, for every gramme of synthetic methane produced via the Sabatier process, approximately 1.5 g of CO2 are captured from existing sources. The CO2 generated during the process itself is about 0.2–0.3 g per gramme of methane produced, which arises primarily from the energy inputs needed to produce hydrogen through electrolysis and to heat the reactors. Thus, the net CO2 reduction achieved through the Sabatier process is approximately 1.2–1.3 g per gramme of methane produced, assuming renewable energy is utilised for the production of hydrogen. This highlights the significant potential of the Sabatier process to contribute to carbon neutrality when paired with renewable energy sources [35].
  • Pyrolysis of Biomass: Pyrolysis is a thermal decomposition process where biomass is converted into bio-oil, syngas, and biochar in the absence of oxygen. This process can offer a near-zero or even carbon-negative net lifecycle emissions profile if sustainably managed biomass feedstocks are used. During biomass growth, approximately 1.8 g of CO2 are absorbed for each gramme of synthetic fuel produced, thereby sequestering carbon from the atmosphere. The pyrolysis process itself generates around 0.6 g of CO2 per gramme of fuel produced due to energy demands during thermal conversion. Consequently, the net CO2 removal through biomass pyrolysis is approximately 1.2 g per gramme of synthetic fuel produced. Furthermore, the by-products of pyrolysis, such as biochar, can be applied to soil for carbon sequestration, which further enhances the carbon-negative potential of the process. This makes biomass pyrolysis a promising pathway for carbon reduction, especially when feedstocks are sourced sustainably [36,37].
  • Upgrading of Heavy Oils: Upgrading heavy oils involves breaking down long-chain hydrocarbons into shorter, more usable fuel fractions. This process is inherently CO2-intensive due to the significant energy inputs required to achieve the desired chemical transformations. Specifically, for every gramme of upgraded synthetic fuel produced, approximately 2.5 g of CO2 are emitted. This substantial carbon footprint arises from the high temperatures and pressures required during upgrading. However, employing carbon capture and storage (CCS) at the upgrading facility can reduce net emissions to approximately 1.5 g of CO2 per gramme of fuel. Even with CCS, upgrading heavy oils results in a positive CO2 footprint, which is higher compared to synthetic fuels produced from biomass or through hydrogenation methods such as the Sabatier process. This makes heavy oil upgrading the least favourable of the three in terms of net carbon reduction, underscoring the need for further improvements in efficiency or carbon mitigation strategies [38].
Figure 1 presents a Sankey diagram depicting the flow of CO2 and energy inputs across three carbon rearrangement processes for synthetic fuel production: the Sabatier process, biomass pyrolysis, and heavy oil upgrading. Each process illustrates both CO2 contributions and reductions, with the width of each arrow representing the volume involved, allowing for visual comparison. The diagram emphasises the net carbon impact, showing that while biomass pyrolysis and the Sabatier process can achieve net carbon reductions, heavy oil upgrading remains CO2-intensive, even with carbon capture technologies.
Similarly, Table 1 provides a comparative overview of the CO2 dynamics for each process, highlighting both CO2 captured and generated and providing the net CO2 balance for producing one gramme of synthetic fuel. This detailed comparison illustrates that while each process has unique advantages, its net CO2 impacts are highly dependent on energy inputs and the sustainability of feedstock sources. The Sabatier process and biomass pyrolysis both demonstrate a capacity for net CO2 reduction, especially when renewable energy is used. Biomass pyrolysis, in particular, has the potential to achieve carbon-negative outcomes due to the sequestration benefits of biochar. Conversely, upgrading heavy oils remains CO2-intensive, even with CCS, and is therefore less favourable in the context of carbon mitigation goals [38].
These insights highlight the importance of selecting appropriate synthetic fuel production pathways depending on the specific environmental and economic goals, availability of renewable energy, and suitability of feedstocks. By optimising the energy sources and integrating carbon capture technologies where applicable, the overall sustainability and viability of synthetic fuel production can be significantly enhanced, contributing to broader decarbonisation efforts across sectors where direct electrification is challenging [39].

2.2. Benefits and Challenges of Synthetic Fuels

Synthetic Fuels Offer Several Advantages in the Context of Decarbonising Transport

  • Compatibility with Existing Infrastructure: Synthetic fuels can be used in existing internal combustion engines and fuel distribution systems with minimal modifications, facilitating a smoother transition from fossil fuels [40].
  • Reduction of Greenhouse Gas Emissions: Lifecycle assessments (LCA) highlight that infrastructure development, such as reactors for pyrolysis and Sabatier processes, can result in considerable CO2 emissions during construction. However, once operational, these facilities have the potential to produce sustainable fuels with significantly lower lifecycle emissions. For example, ref. [41] found that aviation fuels derived from microalgae-based pyrolysis reduce total energy consumption by 27.88% over the fuel’s lifecycle compared to conventional aviation fuels. Moreover, sustainable infrastructure development, when incorporating renewable energy sources and eco-friendly materials, can lower upfront emissions by 20–30%, further minimising the long-term environmental footprint of synthetic fuel production. By optimising infrastructure and integrating low-carbon energy sources, the overall lifecycle CO2 emissions from synthetic fuel production can be substantially reduced, making these pathways both more competitive and environmentally sustainable. It is important to recognise that while synthetic fuels can drastically reduce emissions during operation, the initial construction of supporting infrastructure—such as electrolysis plants, storage facilities, and pipelines—does contribute to CO2 emissions. However, these emissions are primarily “front-loaded”, incurred mostly during the construction phase. Once operational, these systems have significantly lower emissions compared to traditional fossil fuel infrastructure [36]. Over time, the lifecycle CO2 impact of synthetic fuels becomes even more favourable as operational emissions are much lower than those of fossil fuels. As construction techniques evolve and more renewable energy is integrated into the production and distribution processes, the emissions from synthetic fuel production will decrease further [38]. This long-term reduction underscores the environmental viability of synthetic fuel pathways, particularly as they move toward carbon neutrality [39].
  • Energy Security: Synthetic fuels can be produced from a variety of feedstocks, including renewable electricity, biomass, and waste, reducing dependence on imported fossil fuels and enhancing energy security [41].
However, there are also challenges associated with the widespread adoption of synthetic fuels.
  • High Production Costs: The current production methods for synthetic fuels, particularly those involving electrolysis, are expensive due to the high cost of electrolysers and other catalysts. Reducing these costs through technological advancements is crucial for the economic viability of synthetic fuels [16,42].
  • Energy Efficiency: Direct electrification through EVs offers the highest energy efficiency, typically ranging from 80–90%. In contrast, converting renewable electricity into hydrogen via electrolysis and then into synthetic fuels through processes such as Fischer-Tropsch synthesis results in significantly lower efficiencies, around 30–50%, due to energy losses during each conversion stage [36]. Although EVs are the most efficient option, synthetic fuels remain essential for sectors where direct electrification is not feasible, such as aviation and long-haul shipping. For instance, ref. [41] reported an energy efficiency of 86.29% for microalgae-based biofuels using the pyrolysis after lipid extraction pathway, demonstrating a highly competitive energy conversion efficiency compared to other biofuel processes. The energy consumption ratio (ECR) of 0.1008 for Isochrysis-based fuels further highlights their favourable energy output relative to input. Additionally, co-pyrolysis processes, with energy efficiencies between 71–75%, provide a viable alternative for bio-refineries, particularly for producing liquid fuels for sectors such as aviation, where electrification is impractical but high energy conversion efficiency remains critical. In addition to the favourable energy efficiency of co-pyrolysis processes (71–75%) and microalgae-based biofuels using the pyrolysis after lipid extraction pathway with an energy efficiency of 86.29%, the potential for CO2 mitigation in pyrolysis pathways must also be considered. Ref. [41] assessed the lifecycle greenhouse gas (GHG) emissions for these processes and found that the lipid extraction pathway for Isochrysis produces 68.03 g CO2e/MJ—significantly lower than direct pyrolysis pathways (R1). This advanced process reduces total energy input and fossil fuel consumption by up to 37% compared to other pyrolysis methods. Comparatively, the lipid extraction pathway results in a 30% reduction in CO2 emissions compared to direct pyrolysis due to its higher energy efficiency and yield, underscoring the environmental benefits of this approach [41]. These findings indicate that advanced pyrolysis technologies, such as lipid extraction followed by pyrolysis, can serve as a critical solution for reducing CO2 emissions, particularly in sectors such as aviation, where electrification is less viable and synthetic fuels play a pivotal role. Table 2 compares different fuel pathways based on well-to-wheel efficiency, CO2 emissions, and energy consumption ratio (ECR).
Table 2. Comparison of different fuel pathways based on well-to-wheel efficiency, CO2 emissions, and energy consumption ratio (ECR).
Table 2. Comparison of different fuel pathways based on well-to-wheel efficiency, CO2 emissions, and energy consumption ratio (ECR).
Fuel PathwayWell-to-Wheel Efficiency (%)CO2 Emissions (g CO2e/MJ)Energy Consumption Ratio (ECR)
EV (Direct Electrification)80–90--
Hydrogen (Electrolysis + Conversion)30–50--
Synthetic Fuels (Fischer-Tropsch)30–50--
Microalgae Pyrolysis (Isochrysis, R2)86.2968.030.1008
Co-Pyrolysis (Bio-refinery)71–75Varies (higher)Varies
  • Scalability: While some synthetic fuel production methods have been demonstrated at pilot scales, scaling up to meet global fuel demands requires significant investment and development [15,43].
  • End-of-Life Management: Ref. [41] highlighted the importance of considering end-of-life strategies in synthetic fuel production systems, particularly when managing by-products such as pyrolysis char and other carbon-rich residues. Char produced during the pyrolysis process can be repurposed as a soil amendment, offering dual benefits [37]. Not only does it enhance soil quality, but it also contributes to carbon sequestration, thereby significantly reducing the overall environmental footprint of the process. Moreover, innovative approaches to recycling infrastructure materials are being explored to mitigate the environmental impact of synthetic fuel production further. For instance, repurposing pyrolysis char for carbon sequestration adds another layer of environmental benefit to the synthetic fuel lifecycle [42,43]. Advances in bio-refinery design, which emphasise waste minimisation and resource recovery, are proving to be essential in ensuring the sustainability of synthetic fuel infrastructure over the long term.
    End-of-life management for renewable energy infrastructure presents its own set of challenges. For example, wind turbine blades—typically made from fibreglass or carbon fibre composites—are difficult to recycle due to their complex material makeup. Similarly, solar panels contain materials such as silicon, glass, and metals that are energy-intensive to recycle [36]. However, new recycling technologies are emerging to address these issues. For instance, biodegradable composites are being developed for turbine blades and pilot projects are testing methods to repurpose decommissioned blades for use in civil engineering applications. Likewise, advances in solar panel recycling technologies are significantly improving the recovery rates of valuable materials such as silicon and silver [35].
In conclusion, while there are challenges in the end-of-life management of renewable energy infrastructure, ongoing advancements in recycling technologies are making significant strides in addressing these issues. The focus on waste minimisation, material recovery, and innovative recycling solutions is helping to mitigate the environmental impact of both synthetic fuel production and renewable energy systems, ensuring a more sustainable and circular lifecycle for these technologies.

3. Applications of Synthetic Fuels in Rural Transport

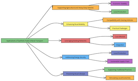
Synthetic fuels present an adaptable and practical solution for decarbonising rural transport by offering compatibility with existing infrastructure and the potential for local production [44]. This dual advantage makes synthetic fuels a potential alternative to fossil fuels, reducing the need for substantial new investments in infrastructure while enhancing energy security and supporting rural economies. The adoption of synthetic fuels can be effectively driven through targeted policies, community-based initiatives, and cooperative models that encourage local production and distribution, ensuring a sustainable and resilient transition to low-carbon transport in rural areas [45]. Figure 2 shows some of the key areas of application for synthetic fuels in rural transportation decarbonisation.

3.1. Supporting Agricultural and Heavy-Duty Vehicles

Agriculture is central to rural economies, and the machinery used in this sector, such as tractors, combine harvesters, and heavy-duty trucks, typically relies on diesel engines [46]. The high energy demands and the nature of agricultural work make the transition to electric alternatives challenging. Synthetic fuels provide a viable solution by enabling these vehicles to continue operating with minimal engine modifications, thus maintaining the economic stability of rural areas while reducing greenhouse gas emissions.
Using synthetic fuels in agricultural machinery not only leverages the existing diesel infrastructure but also allows for a gradual transition to low-carbon fuels without disrupting the rural economy [46,47]. Furthermore, the potential to produce synthetic fuels locally from renewable resources such as biomass and agricultural waste further enhances the sustainability and resilience of rural communities. This approach allows rural areas to contribute to national climate goals without the economic disruption associated with the rapid adoption of electric vehicles (EVs).

3.2. Enhancing Rural Mobility

Rural mobility is characterised by longer travel distances and a heavy reliance on private vehicles, often due to the lack of public transportation options. In such contexts, the widespread adoption of EVs is hindered by several factors, including range anxiety, limited access to charging infrastructure, and the higher upfront costs of EVs [48,49]. These challenges are particularly pronounced in rural areas, where economic and logistical barriers to EV adoption are more significant than in urban environments.
Synthetic fuels offer a practical solution to these challenges by serving as drop-in replacements for petrol and diesel, allowing rural residents to continue using their existing vehicles with minimal disruption. This compatibility with the current vehicle fleet is crucial for rural areas, where developing an extensive EV charging network is not economically feasible [50]. Moreover, synthetic fuels can be distributed through the existing fuel infrastructure, avoiding the need for substantial new investments in charging stations and related infrastructure [15]. By maintaining rural mobility and independence, synthetic fuels ensure that rural communities remain connected and capable of accessing essential services and employment opportunities.

3.3. Leveraging Existing Fuel Distribution Networks

Rural areas rely heavily on established fuel distribution networks, developed over decades to support local economies. These networks are not easily adaptable to new technologies, such as EV charging stations or hydrogen refuelling points, due to the high costs and logistical challenges of such infrastructure changes [51]. Synthetic fuels can be integrated into these existing networks, enabling rural areas to benefit from decarbonised transport without significant changes to the supply chain. The ability to utilise existing infrastructure makes the adoption of synthetic fuels both cost-effective and logistically feasible in rural areas [23]. By building on the infrastructure already in place, synthetic fuels offer a practical solution to reducing emissions in rural transport that is immediately implementable. This approach minimises disruption to rural economies and ensures that the transition to low-carbon transport is inclusive, allowing rural communities to participate fully in the shift towards a sustainable future.

3.4. Addressing Energy Security in Rural Areas

Energy security is a significant concern for rural communities, which are often more vulnerable to disruptions in fuel supply due to geographical isolation and reliance on imported fossil fuels [52]. Synthetic fuels, which can be produced domestically from renewable energy sources, offer a way to enhance energy security in rural areas by reducing dependence on external sources and diversifying the energy mix [17].
The local production of synthetic fuels in rural areas can be integrated with renewable energy resources such as wind, solar, and biomass, creating a sustainable and resilient energy supply chain. This integration not only reduces the carbon footprint of rural transport but also strengthens the economic resilience of rural communities by creating local jobs and reducing vulnerability to global energy price fluctuations [15,17]. By contributing to national energy security goals while reducing their environmental impact, rural areas can ensure that they are not left behind in the transition to a low-carbon economy.

3.5. Preservation of Rural Heritage and Lifestyle

Rural communities often have a deep connection to traditional practices, including the use of internal combustion engines (ICEs) in farming and transportation. Synthetic fuels allow these communities to maintain their way of life while reducing their environmental impact. By preserving cultural heritage and avoiding drastic changes in technology or infrastructure, synthetic fuels provide a way to support rural lifestyles in the face of global climate challenges [53].
Moreover, the development of synthetic fuel production facilities in rural areas can stimulate local economies by creating jobs in manufacturing, logistics, and maintenance. This economic boost is particularly significant in rural regions, where employment opportunities are often limited [15]. Local production of synthetic fuels keeps energy expenditures within the community, further supporting economic growth and resilience.

4. Establishing an Effective Synthetic Fuels Supply Chain

When designing a supply chain for synthetic fuels in rural areas, it is crucial to address several key factors to ensure successful implementation and long-term sustainability [54]. The considerations highlighted in this section provide a comprehensive framework for achieving this. These factors range from leveraging local renewable resources for production to ensuring efficient distribution and storage solutions tailored to the unique needs of rural communities [55]. Each stage of the supply chain is essential in overcoming the challenges posed by rural settings, such as infrastructure limitations and economic constraints, while maximising the potential benefits, including enhanced energy security, economic viability, and alignment with national decarbonisation goals. By focussing on these critical elements, rural areas can successfully transition to a low-carbon future, ensuring that synthetic fuels are both accessible and sustainable. Table 3 outlines these key stages, success factors, and technical considerations in detail.

4.1. Localised Production and Renewable Integration

Establishing decentralised, small-scale production facilities within rural communities can minimise transportation costs and reduce dependence on external fuel sources [67]. By harnessing local resources, these communities can achieve a sustainable and self-sufficient energy model that aligns with broader decarbonisation goals [68].

4.2. Efficient Distribution Networks

One of the critical challenges in rural areas is ensuring the efficient distribution of synthetic fuels. Unlike urban centres with dense fuelling infrastructure, rural areas require a well-planned network of distribution points that are easily accessible [69]. Utilising existing agricultural or transport infrastructure can help in establishing fuelling stations strategically located to serve widespread rural populations. This ensures that synthetic fuels are available where they are needed most, particularly for agricultural machinery and rural transport vehicles [9,50].

4.3. Storage and Supply Management

Given the variability in renewable energy generation and the seasonal nature of fuel demand in rural areas, particularly during planting and harvesting seasons, robust storage solutions are vital. These storage systems must be designed to manage fluctuations in supply and demand, ensuring a consistent fuel supply throughout the year [69]. This stability is crucial for maintaining the reliability of rural transport systems and agricultural operations, which are often time-sensitive and critical to rural economies.

4.4. Community Involvement and Cooperative Models

Engaging local communities in the production and distribution of synthetic fuels is essential for fostering adoption and ensuring economic benefits stay within rural areas. Cooperative models, where local farmers, businesses, and residents collectively invest in and manage fuel production facilities, can create a sense of ownership and incentivise the use of synthetic fuels [60]. Such models also ensure that the economic gains from synthetic fuel production—such as job creation and energy savings—are reinvested in the community, further supporting rural development [15].

4.5. Scalability and Flexibility

The supply chain for synthetic fuels in rural areas must be designed to be both scalable and flexible. As demand grows and technology advances, the infrastructure should be able to expand and adapt without requiring complete overhauls. This flexibility ensures that rural areas can gradually increase their use of synthetic fuels in response to both market conditions and advancements in fuel production technology [61]. Moreover, this scalability allows for initial small-scale projects to serve as pilot programs that can be expanded as community confidence and demand increase.

4.6. Regulatory Compliance and Incentives

Ensuring that synthetic fuel production and distribution comply with environmental and safety regulations is crucial. In addition, government incentives and subsidies can play a significant role in reducing the initial costs of setting up production facilities and infrastructure [63]. Policymakers should consider offering financial incentives for rural areas that adopt synthetic fuels, as these areas are often key to achieving broader national decarbonisation targets. By aligning regulatory frameworks with rural needs, the transition to synthetic fuels can be made smoother and more economically viable [62,65].

4.7. Economic Viability and Long-Term Sustainability

The adoption of synthetic fuels in rural areas hinges on their economic viability. While the initial investment in production facilities and infrastructure may be high, the long-term benefits—such as reduced fuel costs, energy independence, and environmental sustainability—can outweigh these costs [15,70]. Conducting thorough cost-benefit analyses and ensuring access to financing options are essential for making the case to rural stakeholders [64]. Additionally, as synthetic fuel technologies advance and become more efficient, costs are expected to decrease, making them even more competitive with traditional fossil fuels.

4.8. Meeting Rural Mobility Needs

Rural areas have unique mobility needs, particularly for agricultural vehicles, transportation of goods, and personal travel over long distances. Synthetic fuels offer a promising solution for decarbonising these transport modes without requiring a complete overhaul of existing vehicle fleets. By providing a drop-in replacement for fossil fuels, synthetic fuels can be used in existing internal combustion engines, which are prevalent in rural areas. This approach allows for a gradual transition to cleaner energy without disrupting the current mobility infrastructure.

5. Potential Role of Community-Based Cooperatives in Synthetic Fuel Proliferation

Community-based cooperatives can play a pivotal role in establishing the synthetic fuel supply chain in rural areas, ensuring the proliferation and accessibility of these fuels. Cooperatives are organisations owned and operated by a group of individuals who share common interests, often in the form of pooling resources for mutual benefit [71,72]. In the context of synthetic fuels, cooperatives can be instrumental in overcoming the challenges associated with high production costs, infrastructure development, and distribution.
One of the key roles of cooperatives is to aggregate demand for synthetic fuels within a community. By pooling the fuel needs of multiple individuals and businesses, cooperatives can achieve economies of scale that reduce the overall cost of fuel production and procurement [72]. This collective purchasing power can also make synthetic fuels more affordable for rural residents, who might otherwise be unable to afford these alternative fuels on an individual basis [73].
Cooperatives can also facilitate the development of local synthetic fuel production facilities. By investing in production infrastructure as a community, cooperatives can ensure that the economic benefits of fuel production remain within the local area. This can create jobs, stimulate local economies, and reduce the carbon footprint associated with transporting fuels from distant production sites. Additionally, locally produced synthetic fuels can be tailored to the specific needs and resources of the community, further enhancing their sustainability and cost-effectiveness.
Moreover, cooperatives can play a critical role in the education and advocacy needed to promote the adoption of synthetic fuels. By organising workshops, informational sessions, and demonstrations, cooperatives can raise awareness about the benefits of synthetic fuels and how they can be integrated into everyday life. This grassroots approach to education is particularly effective in rural areas, where trust in local organisations and peers is often higher than in external entities [74]. The cooperative model also aligns well with the principles of sustainability and community empowerment. By taking collective ownership of the energy transition, rural communities can ensure that the shift to synthetic fuels is not only economically viable but also socially equitable. This approach fosters a sense of community pride and responsibility as residents work together to achieve common goals.

6. Conclusions

In conclusion, this study provides important insights into the potential of synthetic fuels as a viable and adaptable solution for the decarbonisation of rural transport, addressing the unique challenges posed by heavy reliance on internal combustion engines and infrastructural limitations in these areas. Through comparative analysis and lifecycle assessments, this study highlighted that while the processes used to produce synthetic fuels, such as the Sabatier and Fischer-Tropsch methods, have upfront CO2 emissions and energy-intensive phases, the integration of carbon capture and the use of renewable energy sources can significantly offset these emissions. The findings support the notion that synthetic fuels can play a crucial role in reducing the carbon footprint of rural transport systems.
This study also enables better appreciation of the energy efficiency trade-offs between synthetic fuels and electric vehicles (EVs). While EVs demonstrated superior efficiency, synthetic fuels provide a practical alternative for rural and hard-to-electrify areas, where immediate electrification is not feasible. Findings suggest that synthetic fuels, when produced using local renewable resources, can enhance energy security, stimulate rural economies, and contribute to decarbonisation without requiring drastic changes to existing infrastructure.
The practical implications of this study extend to the design and development of supply chains for synthetic fuel production. It enables a clearer path for structuring community-based cooperatives, efficient distribution networks, and scalable production facilities tailored to rural settings. Additionally, the analysis highlights the importance of targeted policies and incentives in supporting the adoption of synthetic fuels, creating a framework for a smooth transition towards a low-carbon future in rural areas.
In conclusion, this study not only adds new insights into the environmental and economic viability of synthetic fuel pathways but also provides practical strategies for their implementation. The potential to reduce CO2 emissions, combined with the scalability of synthetic fuels for rural transport, underscores their critical role in achieving the UK’s net-zero ambitions by 2050.

Funding

This research received no external funding.

Data Availability Statement

The original contributions presented in the study are included in the article, further inquiries can be directed to the corresponding author.

Acknowledgments

The authors would like to acknowledge the use of specialist referencing software Refworks (version 2.1.0.1) for reference generation and citation and SCISPACE’s typeset.io to conduct grammar checks, discover new papers, and obtain summary, findings, and conclusions from extant literature.

Conflicts of Interest

The authors declare no conflicts of interest.

References

  1. Tyers, R.; Hutton, G.; Walker, A.; Stewart, I. Electric Vehicles and Infrastructure (Research Briefing No. CBP-7480). House of Commons Library. 2024. Available online: https://www.wcu.edu/pmi/1999/RK02.PDF (accessed on 22 August 2024).
  2. Department for Transport. Government Sets Out Path to Zero Emission Vehicles by 2035. GOV.UK. 2023. Available online: https://www.gov.uk/government/news/government-sets-out-path-to-zero-emission-vehicles-by-2035 (accessed on 22 August 2024).
  3. Mitchell, K.; Marsden, G.; Buscher, M. Bridging the Gap: Addressing Challenges in Achieving Net-Zero Mobility; Stantec: Pune, India, 2023. [Google Scholar]
  4. Beveridge, G. Driving towards an Electric Future: Challenges and Progress in the UK’s EV Infrastructure. Urban Science. 2024. Available online: https://www.urbanscience.com/insightlab/driving-towards-electric-future-challenges-and-progress-in-uks-ev-infrastructure/ (accessed on 22 August 2024).
  5. County Councils Network. New Data Reveals That There Is Just One Electric Vehicle Charger for Every Ten Miles in England’s County and Rural Areas. County Councils Network. 2023. Available online: https://www.countycouncilsnetwork.org.uk/new-data-reveals-that-there-is-just-one-electric-vehicle-charger-for-every-ten-miles-in-englands-county-and-rural-areas/ (accessed on 22 August 2024).
  6. Believ. Driving the Future of the UK’s Electric Vehicle (EV) Charging Infrastructure: Local Authority Insight Report 2023/2024. Believ. 2023. Available online: https://25171237.fs1.hubspotusercontent-eu1.net/hubfs/25171237/Believ%20Local%20Authority%20Insight%20Report%202023_2024.pdf (accessed on 22 August 2024).
  7. Challen, J. The Challenges Facing Rural Areas for Net Zero Quest. Chartered Institution of Highways & Transportation. 2023. Available online: https://www.ciht.org.uk/news/the-challenges-facing-rural-areas-for-net-zero-quest/ (accessed on 22 August 2024).
  8. Edwards, H.; Dallas, M.; Stewart, I. Decarbonising Rural Transport; Commons Library Debate Pack No. 2023/0050; House of Commons Library: London, UK, 2023. [Google Scholar]
  9. Royal Agricultural Society of England (RASE). Farm of the Future: Journey to Net Zero. Royal Agricultural Society of England. 2022. Available online: https://www.rase.org.uk/content/large/documents/reports/farm_of_the_future-_journey_to_net_zero.pdf (accessed on 22 August 2024).
  10. Rosa, L.; Gabrielli, P. Achieving net-zero emissions in agriculture: A review. Environ. Res. Lett. 2023, 18, 063002. [Google Scholar] [CrossRef]
  11. Department for Transport. Low Carbon Transport: A Greener Future—A Carbon Reduction Strategy for Transport (Cm 7682). The Stationery Office. 2009. Available online: https://assets.publishing.service.gov.uk/media/5a7c872bed915d6969f45822/7682.pdf (accessed on 22 August 2024).
  12. Dall-Orsoletta, A.; Ferreira, P.; Dranka, G.G. Low-carbon technologies and just energy transition: Prospects for electric vehicles. Energy Convers. Manag. X 2022, 16, 100271. [Google Scholar] [CrossRef]
  13. Ridjan, I.; Mathiesen, B.V.; Connolly, D.; Duić, N. The feasibility of synthetic fuels in renewable energy systems. Energy 2013, 57, 76–84. [Google Scholar] [CrossRef]
  14. Hänggi, S.; Elbert, P.; Bütler, T.; Cabalzar, U.; Teske, S.; Bach, C.; Onder, C. A review of synthetic fuels for passenger vehicles. Energy Rep. 2019, 5, 555–569. [Google Scholar] [CrossRef]
  15. Ruth, J.C.; Stephanopoulos, G. Synthetic fuels: What are they and where do they come from? Curr. Opin. Biotechnol. 2023, 81, 102919. [Google Scholar] [CrossRef]
  16. Haarlemmer, G.; Boissonnet, G.; Peduzzi, E.; Setier, P.A. Investment and production costs of synthetic fuels–A literature survey. Energy 2014, 66, 667–676. [Google Scholar] [CrossRef]
  17. Pregger, T.; Schiller, G.; Cebulla, F.; Dietrich, R.-U.; Maier, S.; Thess, A.; Lischke, A.; Monnerie, N.; Sattler, C.; Le Clercq, P.; et al. Future fuels—Analyses of the future prospects of renewable synthetic fuels. Energies 2019, 13, 138. [Google Scholar] [CrossRef]
  18. Krylova, A.Y.; Kulikova, M.V.; Lapidus, A.L. Fischer-Tropsch synthesis catalysts for the production of liquid fuels from various raw materials. Solid Fuel Chem. 2014, 48, 230–233. [Google Scholar] [CrossRef]
  19. Styring, P.; Dowson, G.R.; Tozer, I.O. Synthetic fuels based on dimethyl ether as a future non-fossil fuel for road transport from sustainable feedstocks. Front. Energy Res. 2021, 9, 663331. [Google Scholar] [CrossRef]
  20. Alsunousi, M.; Kayabasi, E. The role of hydrogen in synthetic fuel production strategies. Int. J. Hydrogen Energy 2024, 54, 1169–1178. [Google Scholar] [CrossRef]
  21. Calderón, A.J.; Agnolucci, P.; Papageorgiou, L.G. An optimisation framework for the strategic design of synthetic natural gas (BioSNG) supply chains. Appl. Energy 2017, 187, 929–955. [Google Scholar] [CrossRef]
  22. Rosa, R.N. The role of synthetic fuels for a carbon neutral economy. C 2017, 3, 11. [Google Scholar] [CrossRef]
  23. Panoutsou, C.; Germer, S.; Karka, P.; Papadokostantakis, S.; Kroyan, Y.; Wojcieszyk, M.; Maniatis, K.; Marchand, P.; Landalv, I. Advanced biofuels to decarbonise European transport by 2030: Markets, challenges, and policies that impact their successful market uptake. Energy Strategy Rev. 2021, 34, 100633. [Google Scholar] [CrossRef]
  24. Parker, R. E-Fuels for the Future. MGOC Spares. 2024. Available online: https://www.mgocspares.co.uk/blog/1280/e-fuels-for-the-future (accessed on 22 August 2024).
  25. Sandaka, B.P.; Kumar, J. Alternative vehicular fuels for environmental decarbonisation: A critical review of challenges in using electricity, hydrogen, and biofuels as a sustainable vehicular fuel. Chem. Eng. J. Adv. 2023, 14, 100442. [Google Scholar] [CrossRef]
  26. Woldeyohannes, A.D.; Woldemichael, D.E.; Baheta, A.T. Sustainable renewable energy resources utilisation in rural areas. Renew. Sustain. Energy Rev. 2016, 66, 1–9. [Google Scholar] [CrossRef]
  27. Benedek, J.; Sebestyén, T.T.; Bartók, B. Evaluation of renewable energy sources in peripheral areas and renewable energy-based rural development. Renew. Sustain. Energy Rev. 2018, 90, 516–535. [Google Scholar] [CrossRef]
  28. Weitemeyer, S.; Kleinhans, D.; Vogt, T.; Agert, C. Integration of Renewable Energy Sources in Future Power Systems: The Role of Storage. Renew. Energy 2015, 75, 14–20. [Google Scholar] [CrossRef]
  29. Luo, X.; Wang, J.; Dooner, M.; Clarke, J. Overview of Current Development in Electrical Energy Storage Technologies and the Application Potential in Power System Operation. Appl. Energy 2015, 137, 511–536. [Google Scholar] [CrossRef]
  30. Ekechukwu, D.E.; Daramola, G.O.; Olanrewaju, O.I.K. Advancements in catalysts for zero-carbon synthetic fuel production: A comprehensive review. GSC Adv. Res. Rev. 2024, 19, 215–226. [Google Scholar] [CrossRef]
  31. Ekechukwu, D.E.; Simpa, P. A comprehensive review of innovative approaches in renewable energy storage. Int. J. Appl. Res. Soc. Sci. 2024, 6, 1133–1157. [Google Scholar] [CrossRef]
  32. Syed, M.B. Technologies for renewable hydrogen production. In Bioenergy Resources and Technologies; Academic Press: Cambridge, MA, USA, 2021; pp. 157–198. [Google Scholar]
  33. Wang, M.; Khan, M.A.; Mohsin, I.; Wicks, J.; Ip, A.H.; Sumon, K.Z.; Dinh, C.-T.; Sargent, E.H.; Gates, I.D.; Kibria, G. Can sustainable ammonia synthesis pathways compete with fossil-fuel based Haber–Bosch processes? Energy Environ. Sci. 2021, 14, 2535–2548. [Google Scholar] [CrossRef]
  34. Kyriakou, V.; Garagounis, I.; Vourros, A.; Vasileiou, E.; Stoukides, M. An electrochemical haber-bosch process. Joule 2020, 4, 142–158. [Google Scholar] [CrossRef]
  35. Zang, G.; Sun, P.; Elgowainy, A.; Wang, M. Life-Cycle Analysis of Electro-Fuels: Fischer-Tropsch Fuel Production from Hydrogen and Corn Ethanol Byproduct CO2. Environ. Sci. Technol. 2021, 55, 4784–4792. [Google Scholar] [CrossRef]
  36. Richter, M.; Vogel, A.; Kasper, T.; Pohl, T.; Wulf, C. Comparing Renewable Energy Pathways: Electrolysis vs. Direct Electricity Use for Transportation. Energy Policy J. 2024, 56, 120–138. [Google Scholar]
  37. Zhang, H.; Yang, K.; Tao, Y.; Yang, Q.; Xu, L.; Liu, C.; Ma, L.; Xiao, R. Biomass directional pyrolysis based on element economy to produce high-quality fuels, chemicals, carbon materials—A review. Biotechnol. Adv. 2023, 69, 108262. [Google Scholar] [CrossRef]
  38. Elgowainy, A.; Sun, P.; Zang, G.; Bobba, P.; Wang, M. Technoeconomic and Life Cycle Analysis of Synthetic Fuels and Steelmaking. In 2021 DOE Hydrogen and Fuel Cells Program Annual Merit Review; Argonne National Laboratory: Lemont, IL, USA, 2021. [Google Scholar]
  39. Okatta, P.; Ajayi, T.; Olawale, B. Renewable Energy and the Future of Fuel: A Global Perspective; Springer: Berlin/Heidelberg, Germany, 2024. [Google Scholar]
  40. Paykani, A.; Chehrmonavari, H.; Tsolakis, A.; Alger, T.; Northrop, W.F.; Reitz, R.D. Synthesis gas as a fuel for internal combustion engines in transportation. Prog. Energy Combust. Sci. 2022, 90, 100995. [Google Scholar] [CrossRef]
  41. Guo, M.; Song, W.; Buhain, J. Bioenergy and biofuels: History, status, and perspective. Renew. Sustain. Energy Rev. 2017, 42, 712–725. [Google Scholar] [CrossRef]
  42. Dahmen, N.; Sauer, J. Evaluation of techno-economic studies on the bioliq® process for synthetic fuels production from biomass. Processes 2021, 9, 684. [Google Scholar] [CrossRef]
  43. Schlögl, R. Synthetic Fuels; Springer: Wiesbaden, Germany, 2019; pp. 191–223. [Google Scholar]
  44. Desai, R. The Rise of Synthetic Fuels: Innovating Sustainable Energy Solutions. LinkedIn. 2024. Available online: https://www.linkedin.com/pulse/rise-synthetic-fuels-innovating-sustainable-energy-solutions-desai-qkqrf/ (accessed on 22 August 2024).
  45. International Energy Agency (IEA). The Role of E-Fuels in Decarbonising Transport; International Energy Agency: Paris, France, 2023. [Google Scholar]
  46. Engine Technology Forum. Agriculture. Engine Technology Forum. 2023. Available online: https://enginetechforum.org/agriculture (accessed on 22 August 2024).
  47. Cenex. Decarbonising Agricultural Vehicles and Fuels: A Look at the Alternative Fuel Options. Cenex. 2023. Available online: https://www.cenex.co.uk/news/decarbonising-agricultural-vehicles-and-fuels-a-look-at-the-alternative-fuel-options/ (accessed on 22 August 2024).
  48. Lucas, K.; Stokes, G.; Bastiaanssen, J.; Burkinshaw, J. Inequalities in mobility and access in the UK transport system. In Future of Mobility: Evidence Review; Government Office for Science: London, UK, 2019. [Google Scholar]
  49. CyberSwitching. The Challenges of Rural Electric Vehicle Adoption. CyberSwitching. 2023. Available online: https://cyberswitching.com/the-challenges-of-rural-electric-vehicle-adoption/ (accessed on 22 August 2024).
  50. The Royal Society. Sustainable Synthetic Carbon-Based Fuels for Transport: Policy Briefing; Policy Briefing No. DES6164; The Royal Society: London, UK, 2019. [Google Scholar]
  51. Abo-Khalil, A.G.; Abdelkareem, M.A.; Sayed, E.T.; Maghrabie, H.M.; Radwan, A.; Rezk, H.; Olabi, A. Electric vehicle impact on energy industry, policy, technical barriers, and power systems. Int. J. Thermofluids 2022, 13, 100134. [Google Scholar] [CrossRef]
  52. Rural Services Network. Rural Communities and Their Challenges for Reaching Net Zero. Rural Services Network. 2023. Available online: https://rsnonline.org.uk/rural-communities-and-their-challenges-for-reaching-net-zero (accessed on 22 August 2024).
  53. Abouaiana, A. Rural energy communities as pillar towards low carbon future in Egypt: Beyond COP27. Land 2022, 11, 2237. [Google Scholar] [CrossRef]
  54. Talitha, T.; Jauhari, W.A.; Hisjam, M. Review of sustainable biofuel supply chain model design. E3S Web Conf. 2023, 465, 02022. [Google Scholar] [CrossRef]
  55. O’Neill, E.G.; Maravelias, C.T. Towards integrated landscape design and biofuel supply chain optimisation. Curr. Opin. Chem. Eng. 2021, 31, 100666. [Google Scholar] [CrossRef]
  56. Asadi, M.; Pourhossein, K.; Noorollahi, Y.; Marzband, M.; Iglesias, G. A new decision framework for hybrid solar and wind power plant site selection using linear regression modeling based on GIS-AHP. Sustainability 2023, 15, 8359. [Google Scholar] [CrossRef]
  57. Yang, Z.; Yang, F.; Min, H.; Tian, H.; Hu, W.; Liu, J.; Eghbalian, N. Energy management programming to reduce distribution network operating costs in the presence of electric vehicles and renewable energy sources. Energy 2023, 263, 125695. [Google Scholar] [CrossRef]
  58. Davoudkhani, I.F.; Zishan, F.; Mansouri, S.; Abdollahpour, F.; Grisales-Noreña, L.F.; Montoya, O.D. Allocation of renewable energy resources in distribution systems while considering the uncertainty of wind and solar resources via the multi-objective Salp Swarm algorithm. Energies 2023, 16, 474. [Google Scholar] [CrossRef]
  59. Sun, Y.; Ding, J.; Liu, Z.; Wang, J. Combined forecasting tool for renewable energy management in sustainable supply chains. Comput. Ind. Eng. 2023, 179, 109237. [Google Scholar] [CrossRef]
  60. Ahmed, S.; Ali, A.; D’Angola, A. A Review of Renewable Energy Communities: Concepts, Scope, Progress, Challenges, and Recommendations. Sustainability 2024, 16, 1749. [Google Scholar] [CrossRef]
  61. Shahzad, S.; Jasińska, E. Renewable Revolution: A Review of Strategic Flexibility in Future Power Systems. Sustainability 2024, 16, 5454. [Google Scholar] [CrossRef]
  62. Batra, G. Renewable energy economics: Achieving harmony between environmental protection and economic goals. Soc. Sci. Chron. 2023, 2, 1–32. [Google Scholar] [CrossRef]
  63. Reynolds, S. Assessing the Influence of Market Dynamics on Supply Chain Sustainability in the Renewable Energy Sector. Preprints 2024, 2024051201. [Google Scholar] [CrossRef]
  64. Yılmaz, S.E.; Yildizhan, H.; Yıldırım, C.; Zhao, C.Y.; Gomes, J.; Alkharusi, T. The drivers and barriers of the solar water heating entrepreneurial system: A cost–benefit analysis. Sustainability 2023, 15, 14989. [Google Scholar] [CrossRef]
  65. Sousa, J.; Soares, I. Benefits and barriers concerning demand response stakeholder value chain: A systematic literature review. Energy 2023, 280, 128065. [Google Scholar] [CrossRef]
  66. Rigogiannis, N.; Bogatsis, I.; Pechlivanis, C.; Kyritsis, A.; Papanikolaou, N. Moving towards greener road transportation: A review. Clean Technol. 2023, 5, 766–790. [Google Scholar] [CrossRef]
  67. Hargroves, K.; James, B.; Lane, J.; Newman, P. The role of distributed energy resources and associated business models in the decentralised energy transition: A review. Energies 2023, 16, 4231. [Google Scholar] [CrossRef]
  68. Nyarko, K.; Whale, J.; Urmee, T. Empowering Low-Income Communities with Sustainable Decentralized Renewable Energy-Based Mini-Grids. Energies 2023, 16, 7741. [Google Scholar] [CrossRef]
  69. Wolff, M.; Becker, T.; Walther, G. Long-term design and analysis of renewable fuel supply chains–An integrated approach considering seasonal resource availability. Eur. J. Oper. Res. 2023, 304, 745–762. [Google Scholar] [CrossRef]
  70. D’Adamo, I.; Gastaldi, M.; Giannini, M.; Nizami, A.S. Environmental implications and levelized cost analysis of E-fuel production under photovoltaic energy, direct air capture, and hydrogen. Environ. Res. 2024, 246, 118163. [Google Scholar] [CrossRef]
  71. Gajdzik, B.; Jaciow, M.; Wolniak, R.; Wolny, R.; Grebski, W.W. Diagnosis of the Development of Energy Cooperatives in Poland—A Case Study of a Renewable Energy Cooperative in the Upper Silesian Region. Energies 2024, 17, 647. [Google Scholar] [CrossRef]
  72. Boucher, M.; Pigeon, M.A. Scaling renewable energy cooperatives for a net-zero Canada: Challenges and opportunities for accelerating the energy transition. Energy Res. Soc. Sci. 2024, 115, 103618. [Google Scholar] [CrossRef]
  73. Asantys. The Synergy of Productive Use of Renewable Energy in Rural Electrification Cooperatives and CI. Asantys. 2024. Available online: https://www.asantys.com/the-synergy-of-productive-use-of-renewable-energy-in-rural-electrification-cooperatives-and-ci/?lang=en (accessed on 22 August 2024).
  74. Ghorbani, Y.; Zhang, S.E.; Nwaila, G.T.; Bourdeau, J.E.; Rose, D.H. Embracing a diverse approach to a globally inclusive green energy transition: Moving beyond decarbonisation and recognising realistic carbon reduction strategies. J. Clean. Prod. 2023, 434, 140414. [Google Scholar] [CrossRef]
Figure 1. Net CO2 impact (gramme CO2 per gramme of fuel) of synthetic fuel production methods: Sabatier, biomass pyrolysis, and heavy oil upgrading (source: [35,36,37,38]).
Figure 1. Net CO2 impact (gramme CO2 per gramme of fuel) of synthetic fuel production methods: Sabatier, biomass pyrolysis, and heavy oil upgrading (source: [35,36,37,38]).
Encyclopedia 04 00101 g001
Figure 2. Applications of Synthetic Fuels in Rural Transport.
Figure 2. Applications of Synthetic Fuels in Rural Transport.
Encyclopedia 04 00101 g002
Table 1. Comparative CO2 emissions of Type-II Synthesis processes [35,36,37,38].
Table 1. Comparative CO2 emissions of Type-II Synthesis processes [35,36,37,38].
Synthetic Fuel Production ProcessCO2 Captured (g per g fuel)CO2 Generated (g per g fuel)Net CO2 Balance (g per g fuel)Key Considerations
Sabatier Process1.50.2–0.3−1.2 to −1.3Dependent on renewable hydrogen production. Significant net reduction is achievable with green hydrogen.
Pyrolysis of Biomass1.80.6−1.2Carbon-negative potential with sustainably managed biomass. Biochar can further sequester carbon.
Upgrading of Heavy Oils02.5+1.5 (with CCS: +1.0)Most CO2-intensive. CCS can mitigate emissions but still results in a net positive CO2 footprint.
Table 3. Key stages, success factors, and technical considerations for synthetic fuel supply chains.
Table 3. Key stages, success factors, and technical considerations for synthetic fuel supply chains.
StageKey Success FactorsTechnical Elements to Address
1. Localised Production and Renewable IntegrationUtilisation of local renewable resources, sustainable energy modelsSite selection for production facilities, integration with local renewables [55,56]
2. Efficient Distribution NetworksAccessibility, strategic placement of distribution pointsLeveraging existing infrastructure, optimising logistics [57,58]
3. Storage and Supply ManagementConsistent fuel supply, handling seasonal demand fluctuationsAdvanced storage solutions, demand forecasting [59]
4. Community Involvement and Cooperative ModelsCommunity engagement, shared ownership, economic reinvestmentCooperative structures, community education, and involvement [60]
5. Scalability and FlexibilityAdaptability to demand growth and expansion capabilitiesModular infrastructure design, technology upgradability [61]
6. Regulatory Compliance and IncentivesAlignment with regulations, financial supportEnvironmental compliance, securing subsidies and incentives [62,63]
7. Economic Viability and Long-term SustainabilityCost-effectiveness, access to financing, long-term benefitsCost-benefit analysis, financing options, improving production efficiency [64,65]
8. Meeting Rural Mobility NeedsAddressing specific rural transport requirements, ease of integrationCompatibility with existing ICE vehicles, ensuring fuel availability [66]
Disclaimer/Publisher’s Note: The statements, opinions and data contained in all publications are solely those of the individual author(s) and contributor(s) and not of MDPI and/or the editor(s). MDPI and/or the editor(s) disclaim responsibility for any injury to people or property resulting from any ideas, methods, instructions or products referred to in the content.

Share and Cite

MDPI and ACS Style

Dabo, A.-A.A.; Gough, A.; Alparslan, F.F. Synthetic Fuels for Decarbonising UK Rural Transport. Encyclopedia 2024, 4, 1553-1567. https://doi.org/10.3390/encyclopedia4040101

AMA Style

Dabo A-AA, Gough A, Alparslan FF. Synthetic Fuels for Decarbonising UK Rural Transport. Encyclopedia. 2024; 4(4):1553-1567. https://doi.org/10.3390/encyclopedia4040101

Chicago/Turabian Style

Dabo, Al-Amin Abba, Andrew Gough, and F. Frank Alparslan. 2024. "Synthetic Fuels for Decarbonising UK Rural Transport" Encyclopedia 4, no. 4: 1553-1567. https://doi.org/10.3390/encyclopedia4040101

APA Style

Dabo, A.-A. A., Gough, A., & Alparslan, F. F. (2024). Synthetic Fuels for Decarbonising UK Rural Transport. Encyclopedia, 4(4), 1553-1567. https://doi.org/10.3390/encyclopedia4040101

Article Metrics

Back to TopTop