You are currently viewing a new version of our website. To view the old version click .
Tourism and Hospitality
  • Article
  • Open Access

31 October 2024

Unravelling the Dynamics of Necessity-Driven Entrepreneurs (NDEs) and Opportunity-Driven Entrepreneurs (ODEs): A Study of Immigrant Micro Enterprises (IMEs) in the Hospitality Industry

,
and
1
Inland School of Business and Social Sciences, Department of Business Administration, Inland Norway University of Applied Sciences, 2406 Elverum, Norway
2
Inland School of Business and Social Sciences, Department of Organization, Leadership and Management, Inland Norway University of Applied Sciences, 2406 Elverum, Norway
*
Author to whom correspondence should be addressed.

Abstract

The purpose of the study is to investigate the notion of Necessity-driven Entrepreneurs (NDEs) and Opportunity-driven Entrepreneurs (ODEs) among IME (Immigrant Micro Enterprise) owners in the hospitality industry and how changes in motivational traits influence business practices, innovation, and growth aspirations. In many geographical contexts, the ever-challenging hospitality industry is dominated by businesses that are immigrant-owned and of micro sizes that experience additional challenges compared to their native and large counterparts. Through qualitative research and interviews with 18 owners of restaurants and eateries in the IME category in eastern Norway, the study found that while NDE traits are dominant during start-ups, ODE traits also exist, revealing a dynamic relationship between the two and thus problematic to classify hospitality IMEs as either NDE or ODE. Experiences and close customer interactions rather than formal R&D activities inspire changes and innovations in business practices, growth aspirations, and perceptions of success. This study offers new insights into hospitality IME owners’ motivations and goals, which may be relevant in other similar industries and geographical contexts. It underscores the importance of understanding the interplay of NDE and ODE traits among IME owners and their impact on business success in the challenging industry in which they operate.

1. Introduction

In numerous regional settings, there are many entrepreneurs within the tourism and hospitality industry with immigrant backgrounds who operate on a smaller scale [1,2]. It can be assumed that such entrepreneurs have different foundations and motivations to venture into business than their native and larger counterparts. There is extensive research that explores why individuals step into entrepreneurship by investigating their motivations through various stages, from business inception and growth to eventual exit [3]. Recent reviews by Duan and Sandhu [4] highlight the specific motivational factors among immigrant entrepreneurs, a sentiment echoed by Malerba and Ferreira [5]’s study on the growth strategies of immigrant enterprises. Immigrants, defined as individuals resettling in a new country distinct from their birthplace, are often presumed to venture into business out of necessity due to factors like labour discrimination or job loss [6,7,8]. While the current literature underscores the importance of immigrant entrepreneurs’ motivation, these individuals are often amalgamated into a single category. For instance, the hospitality industry vastly differs from more knowledge-intensive industries. Moreover, operating on a smaller scale and being smaller in nature indicates that the general understanding of immigrant enterprises and their motivations cannot be directly applied to the realms of small immigrant hospitality enterprises [9,10]. Studies aiming to understand the motivational factors driving entrepreneurial actions leading to innovations should also consider the underlying reasons and methods behind these activities, not just the actions themselves [11].
The theoretical framework of Necessity-Driven Entrepreneurs (NDEs) and Opportunity-Driven Entrepreneurship (ODEs) is central to many entrepreneurial motivation studies. NDEs are propelled into entrepreneurship due to employment constraints, while ODEs voluntarily pursue entrepreneurship to capitalise on market opportunities [12,13,14,15,16,17]. Essentially, NDEs are driven by survival needs, while ODEs seek self-fulfilment. Such a notion is also known as push and pull theories, applied to the discussion of both immigrant entrepreneurs and hospitality entrepreneurs in general [4,10,17]. NDEs are pushed into starting businesses because there are no other employment options [15,17]. Thus, immigrants who face difficulties in employment would be classified as NDEs. On the other hand, personal satisfaction, the enjoyment of dealing with people, and personal interests are elements that pull entrepreneurs into hospitality business ventures [10,17].
While NDEs and ODEs are often treated as separate categories, some argue that motivational traits in both categories can transition and coexist [14,18]. The dynamics of this interplay, particularly among micro-sized immigrant enterprises (IMEs) in the hospitality industry, warrant further exploration [1,10,18,19,20,21]. A deeper understanding of the shift from NDE to ODE and its impact on business practices and growth aspirations is needed [22,23]. The current research gaps call for extensive studies to explore such a topic, which thus forms the basis of the present study’s research purpose and objectives.
  • Understanding entrepreneurial motivation among hospitality Immigrant Micro Enterprise (IME) owners through the lenses of NDEs and ODEs.
  • Analysing how the notion of NDEs and ODEs impact IME owners’ business practices and aspirations for innovation, growth, and success in the hospitality industry.
Immigrants constitute an important and continuously growing population segment in many European countries, including Norway [24]. The study context is Inland County, located in eastern Norway, which has seen slower population growth and general difficulties with innovation and economic expansion [25,26]. Numerous small hospitality businesses have been established in the region, where many are owned by people with immigrant backgrounds [27,28]. Thus, it is crucial to comprehend the makeup of such enterprises in this area, the type of business-related activities that occur there, and how they differ from more conventional forms of growth and success. Furthermore, small enterprises in Norway account for 85 per cent of all businesses and are predominantly held by immigrant entrepreneurs, and the number has been steadily increasing [29,30]. Simultaneously, there is still a significant knowledge vacuum about IMEs in general, and in Norway as a result of the paucity of research in this field [19,29,30,31,32]. This study advocates a deeper understanding of the complex interplay between NDE and ODE traits among IMEs. By providing insights into how such businesses flourish and succeed in their new home countries, it significantly contributes to the existing body of knowledge on immigrant entrepreneurship within the hospitality industry.

2. Literature Review

2.1. Entrepreneurial Motivation of Hospitality IMEs

Motivational traits are central to influencing entrepreneurial decisions, business outcomes, and growth [33]. Although entrepreneurial success depends on many factors, including external forces such as market conditions and industry trends, the internal characteristics of the entrepreneurs play an essential role in achieving the desired goals [2,16,17,33,34]. Hence, entrepreneurial motivation is a topic that has been studied extensively in the business, entrepreneurship, and psychology literature [35,36,37]. Depending on the disciplines, motivation drivers can include passion and vision for their idea and concept, need for achievement, and desire for independence [10,17,34]. Furthermore, entrepreneurial motivation can be influenced by factors such as family background, level of education, and previous work experience [38,39,40]. Such motivations thus affect the entrepreneur’s decisions, ranging from the initial start-up to the following decisions and other strategic approaches related to innovation and growth [41,42]. However, many studies pay scant attention to immigrant entrepreneurs, notably smaller enterprises such as IMEs in the hospitality industry [1,40]. Some enterprise size- and hospitality industry-specific studies have grouped MEs (Micro Enterprises) with SMEs (Small- and Medium-Sized Enterprises), e.g., [1,16,31,43,44]. Despite variations in the definition of MEs, which stipulate a maximum of five or fewer than ten employees [45,46], it is generally understood that they comprise no more than ten employees. The variation in employee composition between MEs and SMEs evidently impacts resource availability and distribution, which indicates that the investigation of immigrant enterprise owners’ motivation needs to consider the size of the enterprises as well as the industry in which they operate.
The hospitality industry provides many opportunities for those wishing to embark on their entrepreneurial journey [47]. The industry encompasses food establishments such as restaurants, bars, cafes, bakeries, food trucks, and other eateries, as well as the lodging industry, which includes hotels, vacation centres, and cruise ships [48]. Due to the relatively low barrier to entry, it is not surprising that many immigrant enterprises tend to be concentrated in the hospitality industry [47,49]. Essentially, the industry has less need for extensive education, experience, understanding, information, and formal skills to succeed [19,31,47,50]. Thus, immigrants venturing into the hospitality industry may vastly differ from more knowledge-intensive industries, such as insurance, consulting, information technology, education, communication, finance, and health service [2,31,47,51]. Nevertheless, other entrepreneurial challenges are imminent as the labour-intensive hospitality industry is sensitive to economic downturns, seasonal fluctuations, and external crises, as proven during the pandemic. Such vulnerability also influences other interdependent industries, such as agriculture, tourism, and food production [52,53].
Although all entrepreneurs exhibit shared traits regardless of their nativity or business size, the above discussion emphasises hospitality IMEs’ unique challenges impacting their entrepreneurial motivations. Accordingly, research on entrepreneurial motivation should be more nuanced, considering elements such as immigrant status, company size, and industry specifics. By applying the NDE and ODE frameworks in the study, a more refined discussion further illuminates hospitality IMEs’ entrepreneurial activities and business practices.

2.2. NDE and ODE Traits Among Immigrant Entrepreneurs

Regardless of their background, entrepreneurs are generally driven by necessity and opportunity when initiating a venture [12]. However, the notion of NDEs has traditionally been pivotal in understanding immigrants’ motivations to embark on entrepreneurship, given the challenges they encounter in their new home countries. As aforementioned, this applies particularly to immigrants who lack the formal skills, education, knowledge, and other sociocultural elements to enter the workforce, often found in the hospitality industry [15,24,47]. To reinstate the concept of NDEs, both studies by Ahmad, Jabeen, and Khan [17] and Yanai, Senik, Muhamad, Abd Hamid, and Jamaludin [16] that focus exclusively on the hospitality industry argue that NDEs are individuals forced or pushed into starting their businesses because of unemployment or job dissatisfaction and limited access to essential resources. It could also be that other work options are absent or unsatisfactory [14]. This type of motivation is also classified by Carsrud and Brännback [54] as survival-oriented and highly relevant among immigrant entrepreneurs, particularly immigrants with less formal education, thus leading to fewer job options [24,55]. Due to the lack of access to funding opportunities and formal networks, NDEs would start small-scale businesses in the hospitality industry, as discussed, because significant investment in technology, workforce, skills, and capital is not needed [50,55]. García-Cabrera, Lucía-Casademunt, and Padilla-Angulo [18] further argue that the higher the immigrants’ levels of education, the less likely they are to venture into entrepreneurship, as they already have good job opportunities. Migration itself is argued as an effective strategy to improve one’s life situation and subjective well-being [56,57]; it is thus logical that immigrants who face challenges in employment and monetary issues in their new home countries would venture into entrepreneurship as a solution to improve their life situation. Some studies also argue that the nature of businesses established by NDEs, as being small-scale and requiring fewer skills, indicates a lower survival rate and innovation [50,58].
On the other end of the scale are the ODEs, defined as productive entrepreneurship motivated by the individuals’ pursuit of achievements with the perception of market opportunities and exploitation of innovative ideas [16,17,59,60]. Hence, these entrepreneurs seek to exploit business opportunities and are pulled into entrepreneurship more out of choice, even if other employment alternatives are obtainable [17,61]. Table 1 provides a short overview of NDEs and ODEs.
Table 1. NDEs vs. ODEs [1,2,3,4,5,6,7,8,9].
Other studies that specifically focus on the hospitality and tourism industry have introduced a similar notion that separates the two spectrums of ‘growth-oriented’ vs. ‘lifestyle’ motivations, where the former focuses on business growth and survival. At the same time, the latter is concerned about improving the quality of life [1,22,63]. It can be argued that being growth-oriented is similar to NDEs due to their dependency on the business to generate sufficient income to live and survive. In contrast, ODEs are less concerned [14]. Nevertheless, these terms cannot be directly applied to NDEs as growth-oriented and ODEs as lifestyle-oriented. NDEs may also strive to improve their lives, and ODEs are focused on opportunities that foster growth. There are still some equivalences between both approaches. For instance, it is argued that growth-oriented people are more likely to innovate by taking risks to sustain and grow their businesses. In contrast, it is the opposite for lifestyle-oriented entrepreneurs [64].
The current discussion highlights that entrepreneurs driven by necessities and growth for survival conduct business operations, decisions, and actions differently than opportunity-driven and lifestyle-focused entrepreneurs. Although ODEs share many characteristics similar to lifestyle-oriented entrepreneurs, it has also been stressed that ODEs are more eager to exploit innovative ideas. On the other hand, NDEs are more careful in avoiding innovation risks [22]. To add further complexity to the discussion, Fairlie and Fossen [65] argue that ODEs are associated with more growth-oriented businesses by being pro-cynical, while NDEs are counter-cynical by opposing the business cycle trend. Thus, such a claim directly contrasts Williams et al. [22] by indirectly indicating that NDEs seek to disrupt the market and thus are prone to innovate.
The issues raised regarding motivational traits and the distinction between NDEs and ODEs are not as clear-cut. Much is dependent on the external environment and the geographical context [14]. The discussion on NDEs and ODEs needs to be refined as necessity and opportunity can coexist and are components of a single person’s motivation [18]. Some empirical studies indicate that rather than using their immigrant status by assuming that many immigrant entrepreneurs are NDEs, culture or rather the distance or similarity between the culture of the new home country and the immigrant may explain NDEs and ODEs [18,66,67]. The greater the distance between the cultures, including difficulties in language and understanding the local market and the legal framework, the more likely NDE traits are dominant. It is, therefore, necessary to investigate the dynamic between NDE and ODE as well as the following actions and how such activities lead to IMEs’ business innovation, growth, and success in the hospitality industry [1,10,11,22].

2.3. Growth and Innovation in IMEs

The preceding discussion underscores the influence of IME owners’ motivation on business growth, where the owner’s actions shape the enterprise’s future trajectory [68]. This is particularly significant for IMEs, where decisions often rest on a single individual. The prevailing assumption is that all enterprises aspire for growth, which is synonymous with entrepreneurship [69,70]. Failure to achieve growth is frequently attributed to specific barriers such as resource scarcity, government regulations, capital access, market competition, and staffing challenges, which are common in the hospitality industry [19,53,71]. Such a perspective might have contributed to the misconception that small immigrant enterprises lack innovation [19,31,32] as they may not exhibit growth in the conventional sense.
Nevertheless, success is subjective as not all entrepreneurs may seek extensive, rapid, economy-oriented growth. Toledo-López et al. [72] argue the significance of understanding business success from the entrepreneur’s viewpoint. This perspective is crucial as it influences the motivations, strategies, and innovations entrepreneurs subsequently adopt for business expansion. Furthermore, the perception that smaller businesses in the hospitality industry are less innovative also stems from the traditional focus on radical innovation within knowledge-intensive industries, while innovation within the hospitality industry tends to be more incremental [21,73,74]. Essentially, entrepreneurial motivation, behaviour, and actions are context- and situation-dependent (Gartner & Teague, 2020), as is the effectiveness of entrepreneurial activity.
In addition to the motivational drivers of NDEs and ODEs, another concept of subsistence entrepreneurs is relevant in this discussion as the success of a subsistence business is somewhat different [72] from that of other opportunity-driven businesses. Subsistence small business entrepreneurs aim to survive, maintain, and support themselves and their families by operating on a smaller scale and with limited resources [75]. While economic growth is one of the motivations of subsistence entrepreneurs, the focus is instead on maintaining a standard of living [72,76,77]. The literature on subsistence entrepreneurship focuses on developing countries and poor communities where they lack resources, formal education, and financial capabilities, including [72,75,77,78,79,80]. Many of the discussed challenges are similar to the issues immigrant entrepreneurs face in developed economies, particularly first-generation IME owners who are likely classified as NDEs, at least initially [14].
Moreover, few studies have focused on the interconnection between IMEs in the hospitality industry and subsistence entrepreneurship. Thus far, in the discussion, many hospitality IME owners may be classified as subsistence entrepreneurs, who are not necessarily less innovative as many survive and thrive. Rather than merely monetary, their understanding of success lies in living a comfortable life while providing for themselves and their families [47]. Once they have achieved their aim, it is not unlikely that the following actions and innovation activities will be more opportunity-oriented. It is essential to investigate such behaviour leading to business growth and success, not only through the notion of NDEs and ODEs but also by understanding the goal of entrepreneurs and their definition of success. The outcome they aim to achieve also dictates the motivation to reach their goals [54]. Hence, a more nuanced understanding of motivation traits tailored to the unique context of the hospitality industry and challenges of the traditional notions of growth and innovation that consider subsistence entrepreneurship is incorporated in the present study. The following section details the study’s methodological approach to examine the highlighted research gaps.

3. Method

Qualitative approaches are suitable for this study as they aim to understand human behaviour as a driver and source of innovation. The open-ended and discovery-oriented methodology provides a deeper understanding of IME owners’ perspectives and actions in accordance with the research aim and objectives. The limited studies of the IME aspect suggest that an exploratory method is most appropriate [81,82]. As a result, semi-structured in-depth interviews are used as methodological approaches. Given its exploratory nature, the aim was to gain a deeper comprehension of the phenomenon rather than seeking definitive proof [81]. Furthermore, an interpretive perspective was embraced to uncover and comprehend the significance of the participants’ thoughts and behaviour [83]. An interview guide was developed based on relevant topics and themes from analysing the existing literature in the field and the issues raised. The interview questions were subsequently based and structured around their initial reasons for starting the business, employment opportunities and experiences, funding and resources, years of operation and challenges faced, customer interactions and complaints, source of new knowledge and information, and future business plans.

3.1. Sample and Data Collection

The Norwegian classification of MEs has a threshold of five employees, the maximum [46] of which is employed, as the study context is in Inland County in Norway. In addition, as the study focuses on the motivational traits of NDEs and ODEs and how the traits impact business entrepreneurs’ business practices and actions to achieve success, it was critical to include IMEs that have been in operation for a minimum of five years. It is believed that those in operation for several years have already survived the initial changes associated with start-up businesses [84] and, thus, have achieved stability and growth. Based on this, the selection criteria include the following:
  • Hospitality businesses owned and established by first-generation immigrant entrepreneurs with a maximum of five employees.
  • Hospitality businesses that have operated for at least five years and are still operating.
  • Hospitality businesses located in the Inland County region.
Open registries like Proff.no, which include employee numbers, business classifications, owner data, years of operations, and other crucial numbers, were utilised to find potential respondents. Google searches and the Yellow Pages were then used to find their location in the Inland region. Subsequently, researchers approached the businesses that suited the criteria in person as the initial step. Businesses where the owners were absent were contacted by phone or a second visit to contact the right person. It was challenging to recruit possible respondents among immigrant owners because of mistrust when interview requests were made by outsiders who were not a part of their immediate network. Creating relationships with potential respondents was imperative to overcome the challenge and attract ‘hard-to-reach’ populations [20]. The study’s goal was thoroughly outlined during the first meeting to overcome such a challenge, build connections, and earn confidence [85]. An ‘interview package’ was presented, including multiple printouts offering a brief overview of the study and the research team, a consent form, and further details regarding the participants’ voluntary participation and right to remain anonymous to maintain transparency. However, in several instances, the researchers’ request was turned down by potential respondents, both in person and by phone. Others agreed to participate initially but never reached back and responded to schedule the interview. A snowball sampling method was used to recruit respondents further to access hard-to-reach or hidden populations where a sampling frame cannot be defined [86]. In addition, key persons in local government associations that assist immigrants in venturing into entrepreneurship were contacted as they serve as intermediaries. In total, 18 interviews (Table 2) were conducted with the IME owners who met the pre-established criteria. Before the interviews, time was allowed for the respondents to peruse the materials and ask any questions. The actual interviews were conducted physically at their respective establishments as this was the only place and time the respondents could allocate. Each interview lasted from 70 to 120 min and was recorded using a digital recorder, which was subsequently transcribed.
Table 2. Profile of the respondents.

3.2. Data Analysis

A large amount of data were analysed using thematic analysis, a suitable approach for textual data such as in-depth interviews [87]. The interviews required an interpretive and explorative approach to understand the meaning behind the data. The analysis consists of organising the data into codes, categories, and themes based on the topics identified from the text. The qualitative data analysis software NVivo 12 was utilised in this process. It served as a valuable tool for indexing text segments to themes, conducting swift search and retrieval operations, and linking research notes to coding [88]. Despite some concerns about computerised qualitative analysis and the potential loss of contextual origins [89], the software effectively aided in data organisation. However, the actual interpretation was performed by the researchers, as the software is not an interpretive device [88].
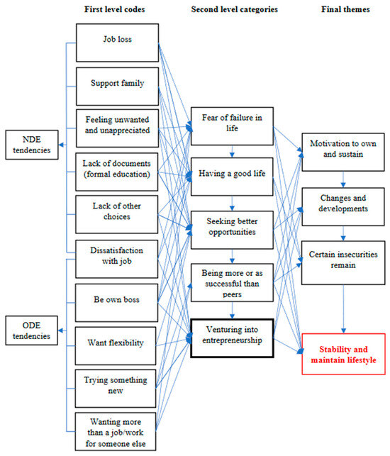
Since the content extends beyond the data, it was crucial to draw reliable conclusions about the data’s context [90]. The coding procedure involved classifying the text into fewer categories with one or more words per topic (Weber, 1990). This was performed methodically to familiarise with the subject matter. The data were then organised into several groups according to the relevant subjects. The links among the major categories were investigated before identifying specific themes. The process employed a combination of deductive and inductive coding, guided by the overarching research aim and objectives [87]. Because of the nature of the data, researchers’ interpretive abilities are crucial to qualitative data analysis. Therefore, the researchers discussed any discrepancies in themes and interpretations to ensure no misunderstandings. Figure 1 shows an overview of the generated codes and categories, which produced four major themes and are presented in the Findings And Discussion Section. Since code frequencies have little bearing on the goals and intent of the study, attention was not paid to them. The following section discusses the key findings of the study.
Figure 1. Coding process.

4. Findings and Discussion

Following the coded themes, the present section discusses the findings according to the four main themes that emerged from the analysis. The red and highlighted box indicates the ultimate goal that the respondents strive to achieve.

4.1. Motivation to Own and Sustain the Business

In line with the existing studies on NDEs, many respondents ventured into entrepreneurship as they believed they had few other options due to a lack of job opportunities and other choices [14,54,91].
I had an office job before in my home country. I quickly saw that this was not possible here. I don’t have the documents (that is required), and I don’t speak the language (well enough). A few hours of Norwegian (language) class are not enough for me to be good. So, what could I do besides opening my own business?
(R18)
This is my first job and my last job. This is my life. I opened this business because I needed a job. I need to live, so I need to sell as much as I can.
(R3)
For many, their motivation was driven by the need to earn enough money to support themselves and their family in their new home country, a finding that concurs with several studies [1,10,17,54]. Although several respondents’ motivations tended to lean towards NDE characteristics, some also display ODE tendencies, including the ability to work for themselves, flexibility, and trying something new.
My motivation is to earn money, of course. Who doesn’t want to earn money? I’ve people to support and bills to pay. But it’s also nice to only answer to myself. I don’t want to work for someone with less experience but have the (right) papers.
(R11)
The findings underpin the complexity of motivational traits raised by García-Cabrera, Lucía-Casademunt, and Padilla-Angulo [18] and Williams [14], that it is challenging to place entrepreneurs as pure NDEs or ODEs, but they are refuted by other studies that argue a clear separation between the two, e.g., [15,55,60,61]. When the respondents indicate that they have no other choices than starting their own business, NDE characteristics are interpreted as prevalent [23]. Nevertheless, the respondents also express that running a business well and being their boss has improved their lifestyle by allowing them to gain more than just working for someone else.
Can I survive without my business? If it really comes to that, yes, I still can, but can I get the life I want? It’s hard work, yes, but I can buy a house and car, go on holiday and pay for my relatives (in my native country). It’s a good feeling when your friends and family see you’ve money and doing well.
(R1)
We live a good life; I can close the business if I want to go somewhere in quiet months in winter, like January. I can travel, and I love to travel and meet my family. Since we’re established now and people know us. I’m not worried. I can enjoy my life!
(R7)
Flexibility and making decisions that allow the respondents to travel and visit family and relatives in their native countries are some of the key motivations for sustaining their businesses. In such instances, due to the nature of the selected respondents having operated for more than five years, it can be assumed that the initial hardship of starting a business [84,92], especially a micro-sized business, has passed. For many, the motivation is sustaining the business and maintaining the status quo rather than the typical NDE traits they displayed initially [1,10,47]. Based on this, the respondents can also be categorised as subsistence entrepreneurs seeking to survive and support themselves and their families [72,77].

4.2. Changes and Developments

The transition from being dominated by NDE characteristics to becoming more of ODE logically does not occur overnight or instantly. As discussed, struggles in business start-ups are common, and hospitality IMEs deal with additional challenges such as a lack of capital, language barriers, unfamiliarity with the local market, and the volubility of the industry [19,31,43,93]. For instance, many respondents indicated that they did not have sufficient knowledge of the market, the customers, or even how to run a business in the hospitality industry altogether, as it was a gradual learning process.
In the beginning, we didn’t know much. But slowly, we see we’ve to change our style and follow the Norwegian style. If… you don’t follow the Norwegian style, it’ll be difficult. But if you change it a little bit the way the Norwegian people like, you’ll be good. You’ll lose your customers if you use the way your mother taught you to cook. The locals like food that is not so hot, not too many spices, and must be simple. In my country, the food is difficult to make; you’ve to add a lot of spices. In Norway, the service is more important than the food.
(R3)
During the six years, it was not booming. It grew step by step. Right now, we’ve almost doubled our income compared to the first time we opened the business. But it’s step by step, (if) it doesn’t grow, we improve our dishes, putting something more, year by year, and it’s getting better and better. Hard work, step by step. Year by year.
(R10)
The illustrated findings indicate how the respondents gradually gained knowledge about the market by adapting to customer needs, preferences, and other problems. Maintaining the status quo rather than rapid growth is the dominant focus, followed by keeping up with the trends and making continuous changes and innovations necessary to stay relevant, competitive, and profitable. Such findings concur with the study of Camilleri and Valeri [40] which focuses on micro and small family businesses in the hospitality industry, which shares many traits with IMEs. This is true for all businesses, but such low-threshold methods are even more critical for hospitality IME owners. This includes using their networks, peers, and customer interactions as sources of inspiration and gaining ideas by observing others rather than formal R&D processes. Such a finding is corroborated by Chung, Yen, and Wang [32] in their research on larger Asian immigrant enterprises and by a handful of studies on IMEs like that of Haq, Johanson, Davies, Dana, and Budhathoki [19]. Nevertheless, it is worth noting that neither of these studies focused exclusively on the hospitality industry. In addition, due to resource scarcity, the respondents would use various existing tools and technologies at their disposal. The key lies in their ability to realise how to integrate various solutions and approaches in order to enhance customer experiences [94]. It is also due to such reasons that previous studies assume that businesses operating on a smaller scale in the hospitality industry, such as IMEs, do not innovate, at least in the traditional sense of understanding innovation and growth [22,32,50,73,74].
I need to be comfortable with customers. We talk to the customers. Norwegians like to talk, so we talk to them. I learn many things from them. Just be sincere and pure, and then they will also be sincere and nice to you and teach and share things with you. They recommend trendy foods and ideas, and I take their opinions.
(R14)
When I travel, it’s not always for holidays and fun. Sometimes, I travel to different places and observe new ideas about how things are done there. If it looks good, I’ll try to bring it into my business. I’m not good with the Internet and things like that. I get ideas from travelling to different places and look at them. And, of course, I also have lots of friends running similar businesses, so we talk.
(R13)
As income improves and capital increases, leading to more stability, there is more room for experimenting and investing in new products and ideas. This process culminates innovative products and services as a part of learning through experiences and gradual changes in trial and error [74,95]. Therefore, innovation in the present context does not imply radical shifts but rather incremental changes and enhancements that further business development [19,74,96]. Despite these positive progressions, particular concerns continue to persist for many.

4.3. Insecurities Remain

The prevailing perception is that once the business is stable and past the hardship experienced in the first few years, NDEs will become ODEs [14]. While this may be the case for some respondents, others still display characteristics of NDEs despite being entrepreneurs and running their businesses for several years and even decades, as explained below:
…I’ve to be really careful because if I lose this shop, then I cannot find a job elsewhere.
(R6)
Let me tell you something. Even if I’ve experience for many years in running a restaurant, and if I lose my restaurant and find a new job, I’ll not get it because I don’t have papers. If I get a job, I’ve to begin from zero, and it’s difficult when someone who went to school for three years, who has the paper, and who has no experience, to tell you how to do your job. It’ll be a conflict. Just because he has paper, he’ll decide things over you. I’ve tried, and it was difficult. And that’s why you see many immigrants drive a taxi or bus. Not because they like that, but they’ve no choice.
(R8)
The fear of failure or losing the business is a concern for many respondents, leading to insecurities [47,92,97]. Beyond the fear of reliving past hardships experienced prior to venturing into their business, these insecurities also stem from concerns about personal lifestyle and perceptions held by family and peers.
My relatives always ask me how my business is doing. Sometimes, they don’t ask me directly but ask through other people. It’s normal in my culture. Sometimes, they get jealous if I’m doing too well. And, of course, I’m afraid of losing face if I’m not doing well or worse than them. It’s like a silent competition.
(R15)
My family was against me coming to Norway and trying something new. They were very negative when I told them I was starting a business and being my own boss… they even laughed at me because I had no experience. Well, I want to tell them they’re wrong. So, I’ve to do well and not be a failure.
(R17)
The fear of failure leads to the motivation to adopt specific entrepreneurial strategies [98], which can serve as positive responses when leading to innovation, innovative behaviour, and business improvements. Nevertheless, such a mindset may also trigger maladaptive responses, such as engaging in activities to distract from the potential failure or taking steps to shut down [99]. This topic needs further attention in future studies due to its impact on entrepreneurial decisions. The findings in the present study show that such fear and insecurities are related to how their current lifestyle and well-being can be impacted, an issue also raised by Alrawadieh, Altinay, Cetin, and Şimşek [47]. Thus, maintaining the lifestyle they have at present emerges as the goal for hospitality IME owners who have already experienced business stability.

4.4. Chasing Stability and Ideal Lifestyle

While growth and success are something all businesses want to achieve, it is also crucial to understand the meaning behind success [9,72]. As indicated, further growth is considered to have specific implications and negative impacts on their current situation.
I just want to have happy people working, coming with new dishes. I don’t have a plan to grow the company to another three or four restaurants. I’m never gonna to do that. I like my life now, and I like what I’ve now. Some people asked me if they could franchise my restaurant, but no. My answer is NO. I’ve enough. Why do you want to ruin your life?
(R6)
We’ve reached our goal; we cannot go over anymore. To become bigger, we’ve to expand. And we’ve no ambition to expand. If we grow, we need more seats, space, and people. And more responsibilities that come with it. So the level we’ve now is good.
(R12)
Sustaining their current standard of living and way of life is their way of defining success [47,72,76,77]. Such a mindset further dictates business development and the subsequent entrepreneurial behaviour. Similarly, while not exclusively focused on immigrants, argue that entrepreneurship contributes to the well-being of entrepreneurs and their families and is associated with business growth in the hospitality industry.
I’m a realistic person. I’ve done what I’ve to do. I’ve a family and look after them very well. I’ve the job that I like… I’m doing well with my family and friends… what more should I ask for? I can help people (family) who need help. This is the best life I dreamt of having when I was young. I’ve enough money, but I’m not thinking of getting 10 million more. I’ve a good car, and my wife drives a good car. I’ve a good house, but I don’t want more. I just want to have a happy life. You’ve to be happy! Always be happy.
(R4)
When I first opened the business, we did it so fast. But now the difference is that we do it slowly, and that’s after 27 years. We’re getting old and cannot run the business like we did 20 years ago. We slow down a little bit. We don’t need to work very hard. Shorter opening time and spend more time at home. When you work so hard, you’ve no life. I had three small kids those days, and I had no time for myself. Now that my kids are grown, I must slow down. Nine hours of operation (a day) is enough now compared to 15 h last time.
(R8)
Hospitality IME owners may have ventured into entrepreneurship due to predominantly NDE characteristics at first. After years of operation, changes, developments, and improvements, the business has become stable, and they believe that they have gained the lifestyle they have strived for [47]. Consequently, the present findings indicate that hospitality IME owners transition from being NDEs to more ODE-dominant while still maintaining some NDE traits, further confirming the relevance of being considered subsistence entrepreneurs, which influences future business trajectories.

5. Conclusions

This study significantly contributes to the literature on hospitality entrepreneurs under the IME category. It provides valuable insight into their evolving motivations, business aspirations, and pathways to success. Firstly, this research illuminates the prevalence of NDE tendencies among hospitality IME owners. Often, these entrepreneurs perceive business ventures as their sole survival option and a means to provide for their families. However, the findings support the existence of ODE characteristics among such entrepreneurs, including the desire for flexibility and pursuing innovative ventures. This underscores the intricate nature of entrepreneurial motivation and challenges the oversimplification of categorising entrepreneurs strictly into NDEs or ODEs. Notably, while NDE traits can be argued as the primary impetus for IME owners to venture into entrepreneurship, these traits are not the exclusive reasons. Secondly, this study sheds light on the evolution of IME owners. Many initially lacked local market knowledge and were predominantly focused on laying a solid business foundation. Their businesses have undergone significant transformations by learning through experiences and adaptation and introducing innovative products, services, and operational methods. These changes often stem from insights and inspirations from customer and peer interactions and observing broader market trends rather than formal R&D activities. Lastly, the study emphasises the importance of understanding success from the entrepreneur’s perspective. IME owners have unique interpretations of success by sharing many of the characteristics of subsistence entrepreneurs, which subsequently influence their growth aspirations. For many, success equates to their well-being and a comfortable life for themselves and their families, indicating the increased prominence of ODE tendencies at this stage compared to the start. Nevertheless, insecurities persist, including the fears of failure and concerns about societal perceptions, especially considering their initial challenges when NDE characteristics dominated. This finding suggests that NDE and ODE traits coexist and dynamically interact throughout the entrepreneurial journey.
From a practical standpoint, this research offers novel insights into IMEs within the hospitality industry, their proprietors, and the dynamics of these businesses within a regional framework. These entrepreneurs, initially dealing with challenges such as job loss, dissatisfaction, and concerns about family support, have remarkably transitioned into successful business owners in their new home countries. Their entrepreneurial ventures have not only improved their lifestyles but have also become integral components of the regional economies they inhabit. Despite the diverse nature of immigrant entrepreneurs, the study identifies specific shared characteristics among hospitality IME owners. These findings may also be relevant to other industries facing similar challenges.
The complexity of motivational factors continues to be a pivotal aspect, shaped by various elements. Considering this, there is a pressing need for further in-depth studies focusing on specific business sizes, skill sets, and industries. Additionally, research should delve into other motivational dynamics, such as the fear of failure and its impact on entrepreneurial decisions. Overall, this research provided newfound knowledge of the motivation of IMEs in the hospitality industry, highlighting their characteristics, struggles, and contributions. It underscores the need for tailored support and policies that recognise the heterogeneity of such entrepreneurs in an industry with its unique challenges, thereby fostering a more inclusive and prosperous entrepreneurial environment.

Author Contributions

Conceptualization, T.L., A.H. and X.Y.M.; methodology, T.L.; software, T.L.; validation, T.L., A.H. and X.Y.M.; formal analysis, T.L., A.H. and X.Y.M.; investigation, T.L., A.H. and X.Y.M.; resources, T.L.; data curation, T.L.; writing—original draft preparation, T.L., A.H. and X.Y.M.; writing—review and editing, T.L. and X.Y.M.; visualization, T.L.; supervision, A.H. and X.Y.M.; project administration, T.L. All authors have read and agreed to the published version of the manuscript.

Funding

This research received no external funding.

Institutional Review Board Statement

Ethical approval was waived for this study as the data were taken from the author’s PhD project. Original research was conducted in accordance with the General Data Protection Regulation art. 6 nr. 1 a, and approved by Sikt (The Norwegian Agency for Shared Services in Education and Re-search (reference number 105906, 18 March 2022)).

Data Availability Statement

The raw data supporting the conclusions of this article is unavailable due to privacy and ethical restrictions.

Conflicts of Interest

The authors declare no conflicts of interest.

References

  1. Mattsson, K.T.; Cassel, S.H. Immigrant Entrepreneurs and Potentials for Path Creating Tourism Development in Rural Sweden. Tour. Plan. Dev. 2020, 17, 384–403. [Google Scholar] [CrossRef]
  2. Yachin, J.M. The entrepreneur–opportunity nexus: Discovering the forces that promote product innovations in rural micro-tourism firms. Scand. J. Hosp. Tour. 2019, 19, 47–65. [Google Scholar] [CrossRef]
  3. Murnieks, C.Y.; Klotz, A.C.; Shepherd, D.A. Entrepreneurial motivation: A review of the literature and an agenda for future research. J. Organ. Behav. 2020, 41, 115–143. [Google Scholar] [CrossRef]
  4. Duan, C.; Sandhu, K. Immigrant entrepreneurship motivation–scientific production, field development, thematic antecedents, measurement elements and research agenda. J. Enterprising Communities People Places Glob. Econ. 2022, 16, 722–755. [Google Scholar] [CrossRef]
  5. Malerba, R.C.; Ferreira, J.J. Immigrant entrepreneurship and strategy: A systematic literature review. J. Small Bus. Entrep. 2021, 33, 183–217. [Google Scholar] [CrossRef]
  6. Constant, A.; Zimmermann, K.F. The Making of Entrepreneurs in Germany: Are Native Men and Immigrants Alike? Small Bus. Econ. 2006, 26, 279–300. [Google Scholar] [CrossRef]
  7. Aldrich, H.E.; Waldinger, R. Ethnicity and Entrepreneurship. Annu. Rev. Sociol. 1990, 16, 111–135. [Google Scholar] [CrossRef]
  8. Vandor, P. Are voluntary international migrants self-selected for entrepreneurship? An analysis of entrepreneurial personality traits. J. World Bus. 2021, 56, 101142. [Google Scholar] [CrossRef]
  9. Gartner, W.B.; Teague, B.T. Introduction. In Research Handbook on Entrepreneurial Behavior, Practice and Process; Teague, B.T., Gartner, W.B., Eds.; Edward Elgar Publishing: Pittsburgh, PA, USA, 2020; pp. 1–10. [Google Scholar]
  10. Wang, S.; Hung, K.; Huang, W.-J. Motivations for entrepreneurship in the tourism and hospitality sector: A social cognitive theory perspective. Int. J. Hosp. Manag. 2019, 78, 78–88. [Google Scholar] [CrossRef]
  11. Müller, S.; Kirst, A.L.; Bergmann, H.; Bird, B. Entrepreneurs’ actions and venture success: A structured literature review and suggestions for future research. Small Bus. Econ. 2023, 60, 199–226. [Google Scholar] [CrossRef]
  12. Cervelló-Royo, R.; Moya-Clemente, I.; Perelló-Marín, M.R.; Ribes-Giner, G. Sustainable development, economic and financial factors, that influence the opportunity-driven entrepreneurship. An fsQCA approach. J. Bus. Res. 2020, 115, 393–402. [Google Scholar] [CrossRef]
  13. Bosma, N.; Harding, R. Global Entrepreneurship Monitor 2006 Results; Global Entrepreneurship Monitor Consortium: Boston, MA, USA; London, UK, 2007. [Google Scholar]
  14. Williams, C.C. Beyond Necessity-Driven Versus Opportunity-Driven Entrepreneurship:A Study of Informal Entrepreneurs in England, Russia and Ukraine. Int. J. Entrep. Innov. 2008, 9, 157–165. [Google Scholar] [CrossRef]
  15. Maritz, A. New Zealand necessity entrepreneurs. Int. J. Entrep. Small Bus. 2004, 1, 255–264. [Google Scholar] [CrossRef]
  16. Yanai, L.; Senik, Z.C.; Muhamad, N.S.; Abd Hamid, H.; Jamaludin, N.A. Push and pull factors influencing Thai immigrant entrepreneurs conducting business in Malaysia. J. Nusant. Stud.-JONUS 2020, 5, 19–47. [Google Scholar] [CrossRef]
  17. Ahmad, S.Z.; Jabeen, F.; Khan, M. Entrepreneurs choice in business venture: Motivations for choosing home-stay accommodation businesses in Peninsular Malaysia. Int. J. Hosp. Manag. 2014, 36, 31–40. [Google Scholar] [CrossRef]
  18. García-Cabrera, A.M.; Lucía-Casademunt, A.M.; Padilla-Angulo, L. Immigrants’ entrepreneurial motivation in Europe: Liabilities and assets. Int. J. Entrep. Behav. Res. 2020, 26, 1707–1737. [Google Scholar] [CrossRef]
  19. Haq, M.; Johanson, M.; Davies, J.; Dana, L.-P.; Budhathoki, T. Compassionate customer service in ethnic minority microbusinesses. J. Bus. Res. 2021, 126, 279–290. [Google Scholar] [CrossRef]
  20. Jones, T.; Ram, M.; Edwards, P.; Kiselinchev, A.; Muchenje, L. Mixed embeddedness and new migrant enterprise in the UK. Entrep. Reg. Dev. 2014, 26, 500–520. [Google Scholar] [CrossRef]
  21. Pikkemaat, B.; Peters, M.; Bichler, B.F. Innovation research in tourism: Research streams and actions for the future. J. Hosp. Tour. Manag. 2019, 41, 184–196. [Google Scholar] [CrossRef]
  22. Williams, A.M.; Rodríguez Sánchez, I.; Škokić, V. Innovation, Risk, and Uncertainty: A Study of Tourism Entrepreneurs. J. Travel Res. 2021, 60, 293–311. [Google Scholar] [CrossRef]
  23. Irastorza, N.; Peña-Legazkue, I. Immigrant Entrepreneurship and Business Survival during Recession: Evidence from a Local Economy. J. Entrep. 2018, 27, 243–257. [Google Scholar] [CrossRef]
  24. Kogan, I.; Shen, J.; Siegert, M. What Makes a Satisfied Immigrant? Host-Country Characteristics and Immigrants’ Life Satisfaction in Eighteen European Countries. J. Happiness Stud. 2018, 19, 1783–1809. [Google Scholar] [CrossRef]
  25. Mæhlum, L. Innlandet-Befolkning [the Inland-Population]. Available online: https://snl.no/Innlandet_-_befolkning (accessed on 4 December 2022).
  26. Mei, X.Y.; Slettli, V.K. Exploring the relationship between Smart Specialization Strategy (S3) and Smart City (SC) initiatives in the context of Inland Norway. In Partnershipsfor Regional Innovation and Development: Implementing Smart Specialization in Europe; Gancarczyk, M., Ujwary-Gil, A., González-López, M., Eds.; Routledge: London, UK, 2022; pp. 137–162. [Google Scholar]
  27. Visit Mjøsa. Mat og Drikke-Spisesteder i Hamarregionen [Food and Drinks-Eateries in Hamar Region]. Available online: https://www.visitmjosa.no/mat-og-drikke/spisesteder-i-hamarregionen-p6077553 (accessed on 5 September 2024).
  28. Fjærli, E.; Wong, J. Innvandrere og Entreprenørskap: En Monitor for Betydningen av Entreprenørskap Blant Innvandrere for Inntektsforhold og for Verdiskaping i Næringslivet [Immigrants and Entrepreneurship: A Monitor for the Importance of Entrepreneurship Among Immigrants for Income Conditions and for Value Creation in Business]; 8258714678; Statistics Norway Oslo: Oslo, Norway, 2022.
  29. Statistics Norway. Immigrant Micro Entrepreneurs in Norway and Statistics 2021. Available online: https://www.ssb.no/en/bedrifter (accessed on 10 April 2023).
  30. Statistics Norway. Establishments. Available online: https://www.ssb.no/en/bedrifter (accessed on 15 October 2024).
  31. Jones, T.; Ram, M.; Villares-Varela, M. Diversity, economic development and new migrant entrepreneurs. Urban Stud. 2019, 56, 960–976. [Google Scholar] [CrossRef]
  32. Chung, H.F.L.; Yen, D.A.; Wang, C.L. The contingent effect of social networking ties on Asian immigrant enterprises’ innovation. Ind. Mark. Manag. 2020, 88, 414–425. [Google Scholar] [CrossRef]
  33. Pattanayak, S.; Kakati, M. An empirical study on entrepreneurial traits and their impact on enterprise success. Vilakshan-XIMB J. Manag. 2023, 20, 277–291. [Google Scholar] [CrossRef]
  34. Shane, S.; Locke, E.A.; Collins, C.J. Entrepreneurial motivation. Hum. Resour. Manag. Rev. 2003, 13, 257–279. [Google Scholar] [CrossRef]
  35. Baum, J.R.; Locke, E.A. The Relationship of Entrepreneurial Traits, Skill, and Motivation to Subsequent Venture Growth. J. Appl. Psychol. 2004, 89, 587–598. [Google Scholar] [CrossRef]
  36. Zahra, S.A.; Wright, M. Entrepreneurship’s Next Act. Acad. Manag. Perspect. 2011, 25, 67–83. [Google Scholar] [CrossRef]
  37. Caliendo, M.; Fossen, F.; Kritikos, A.S. Personality characteristics and the decisions to become and stay self-employed. Small Bus. Econ. 2014, 42, 787–814. [Google Scholar] [CrossRef]
  38. Eijdenberg, E.L.; Paas, L.J.; Masurel, E. Entrepreneurial motivation and small business growth in Rwanda. J. Entrep. Emerg. Econ. 2015, 7, 212–240. [Google Scholar] [CrossRef]
  39. Martin-Montaner, J.; Serrano-Domingo, G.; Requena-Silvente, F. Networks and self-employed migrants. Small Bus. Econ. 2018, 51, 735–755. [Google Scholar] [CrossRef]
  40. Camilleri, M.A.; Valeri, M. Thriving family businesses in tourism and hospitality: A systematic review and a synthesis of the relevant literature. J. Fam. Bus. Manag. 2021, 12, 555–576. [Google Scholar] [CrossRef]
  41. Ucbasaran, D.; Westhead, P.; Wright, M. Opportunity Identification and Pursuit: Does an Entrepreneur’s Human Capital Matter? Small Bus. Econ. 2008, 30, 153–173. [Google Scholar] [CrossRef]
  42. Di Pietro, F.; Prencipe, A.; Majchrzak, A. Crowd Equity Investors: An Underutilized Asset for Open Innovation in Startups. Calif. Manag. Rev. 2018, 60, 43–70. [Google Scholar] [CrossRef]
  43. Ruan, M.D.; Baskaran, A.; Zhou, S.S. Mainland Chinese Immigrant-owned SMEs in Malaysia: Case Studies. Millenn. Asia 2022, 13, 5–34. [Google Scholar] [CrossRef]
  44. Wang, Y.; Warn, J. Chinese immigrant entrepreneurship: Embeddedness and the interaction of resources with the wider social and economic context. Int. Small Bus. J. 2018, 36, 131–148. [Google Scholar] [CrossRef]
  45. European Commission. Annual Report on European SMEs; European Union (EU): Brussels, Belgium, 2021. [Google Scholar]
  46. Norwegian Government Security and Service Organisation. Prosjekt–DIFFERENSIERT Regelverk for Mikrobedrifter og Nyetablert [Project-DIFFERENTIATED Regulations for Micro-Enterprises and Newly Established]; Norwegian Government Security and Service Organisation: Oslo, Norway, 2002.
  47. Alrawadieh, Z.; Altinay, L.; Cetin, G.; Şimşek, D. The interface between hospitality and tourism entrepreneurship, integration and well-being: A study of refugee entrepreneurs. Int. J. Hosp. Manag. 2021, 97, 103013. [Google Scholar] [CrossRef]
  48. Slattery, P. Finding the hospitality industry. J. Hosp. Leis. Sport Tour. Educ. 2002, 1, 19–28. [Google Scholar] [CrossRef]
  49. Nepal, S.; Ramón, C. Immigrant Entrepreneurship: Economic Potential and Obstacles to Success; Bipartisan Policy Center: Washington, DC, USA, 2022. [Google Scholar]
  50. Faherty, U.; Stephens, S. Innovation in micro enterprises: Reality or fiction? J. Small Bus. Enterp. Dev. 2016, 23, 349–362. [Google Scholar] [CrossRef]
  51. Miles, I.D.; Belousova, V.; Chichkanov, N. Knowledge-Intensive Business Services: Ambiguities and Continuities. Foresight 2018, 20, 1–26. [Google Scholar] [CrossRef]
  52. Gheribi, E.; Bonadonna, A. An analysis of foodservice and accommodation industry in Europe using secondary statistics. J. Posit. Manag. 2018, 9, 55–68. [Google Scholar] [CrossRef]
  53. Aasland, A.; Tyldum, G. Opportunities and risks among the migrant workers in the hotel industry in Oslo. Nord. J. Migr. Res. 2016, 6, 92–101. [Google Scholar] [CrossRef]
  54. Carsrud, A.; Brännback, M. Entrepreneurial Motivations: What Do We Still Need to Know? J. Small Bus. Manag. 2011, 49, 9–26. [Google Scholar] [CrossRef]
  55. Block, J.H.; Kohn, K.; Miller, D.; Ullrich, K. Necessity entrepreneurship and competitive strategy. Small Bus. Econ. 2015, 44, 37–54. [Google Scholar] [CrossRef]
  56. De Jong, G.F.; Chamratrithirong, A.; Tran, Q.-G. For Better, for Worse: Life Satisfaction Consequences of Migration. Int. Migr. Rev. 2002, 36, 838–863. [Google Scholar] [CrossRef]
  57. Hendriks, M. The happiness of international migrants: A review of research findings. Migr. Stud. 2015, 3, 343–369. [Google Scholar] [CrossRef]
  58. Furdas, M.; Kohn, K. Why Is Start-Up Survival Lower Among Necessity Entrepreneurs? A Decomposition Approach. In Proceedings of the Workshop on Entrepreneurship Research, Bonn, Germany, 12–13 May 2011; p. 24. [Google Scholar]
  59. Reynolds, P.D.; Camp, S.; Bygrave, W.; Autio, E.; Hay, M. Global Entrepreneurship Monitor Gem 2002 Executive Report; University of Illinois Press: Urbana, IL, USA, 2002. [Google Scholar] [CrossRef]
  60. Fu, W. Spatial mobility and opportunity-driven entrepreneurship: The evidence from China labor-force dynamics survey. J. Technol. Transf. 2020, 45, 1324–1342. [Google Scholar] [CrossRef]
  61. Mrożewski, M.; Kratzer, J. Entrepreneurship and country-level innovation: Investigating the role of entrepreneurial opportunities. J. Technol. Transf. 2017, 42, 1125–1142. [Google Scholar] [CrossRef]
  62. Thomas, R.; Shaw, G.; Page, S.J. Understanding small firms in tourism: A perspective on research trends and challenges. Tour. Manag. 2011, 32, 963–976. [Google Scholar] [CrossRef]
  63. Fairlie, R.W.; Fossen, F.M. Defining Opportunity versus Necessity Entrepreneurship: Two Components of Business Creation. In Change at Home, in the Labor Market, and on the Job; Polachek, S.W., Tatsiramos, K., Eds.; Research in Labor Economics; Emerald Publishing Limited: Bingley, UK, 2020; Volume 48, pp. 253–289. [Google Scholar]
  64. Ioannides, D.; Petersen, T. Tourism ‘non-entrepreneurship’ in peripheral destinations: A case study of small and medium tourism enterprises on Bornholm, Denmark. Tour. Geogr. 2003, 5, 408–435. [Google Scholar] [CrossRef]
  65. Lalonde, J.F. Cultural determinants of Arab entrepreneurship: An ethnographic perspective. J. Enterprising Communities People Places Glob. Econ. 2013, 7, 213–232. [Google Scholar] [CrossRef]
  66. Hechavarria, D.M.; Reynolds, P.D. Cultural norms & business start-ups: The impact of national values on opportunity and necessity entrepreneurs. Int. Entrep. Manag. J. 2009, 5, 417–437. [Google Scholar] [CrossRef]
  67. Neshamba, F. Why Do Some Small Businesses Grow Faster and Become “Successful” While Others Do Not Get Beyond the ‘Foothills’? J. Afr. Bus. 2006, 7, 9–30. [Google Scholar] [CrossRef]
  68. Sexton, D. Growth Decisions and Growth Patterns of Women-Owned Enterprises; Hagan, O., Rivchun, C., Sexton, D.L., Eds.; Women-Owned Businesses: New York, NY, USA, 1989; pp. 135–150. [Google Scholar]
  69. Kirkwood, J. To grow or not? Growing small service firms. J. Small Bus. Enterp. Dev. 2009, 16, 485–503. [Google Scholar] [CrossRef]
  70. OECD. Job Creation and Growth: Facts, Obstacles and Best Practices; OECD: Paris, France, 1997. [Google Scholar]
  71. Toledo-López, A.; Díaz-Pichardo, R.; Jiménez-Castañeda, J.C.; Sánchez-Medina, P.S. Defining success in subsistence businesses. J. Bus. Res. 2012, 65, 1658–1664. [Google Scholar] [CrossRef]
  72. Ebersberger, B.; Herstad, S.J.; Nordli, A. Hospitality innovation strategies: Robustness analysis of paths to firm performance. Tour. Manag. 2021, 85, 104310. [Google Scholar] [CrossRef]
  73. Burton, A.M.; Dickinger, A. Innovation in Crisis. The role of leadership and dynamic capabilities for a more innovative hospitality industry. Int. J. Hosp. Manag. 2025, 124, 103946. [Google Scholar] [CrossRef]
  74. Rashid, S.; Ratten, V. Subsistence small business entrepreneurs in Pakistan. Small Enterp. Res. 2022, 29, 109–137. [Google Scholar] [CrossRef]
  75. Tregear, A. Lifestyle, growth, or community involvement? The balance of goals of UK artisan food producers. Entrep. Reg. Dev. 2005, 17, 1–15. [Google Scholar] [CrossRef]
  76. Rena, R. Entrepreneurship and development challenges in Papua New Guinea. Asia-Pac. Bus. Rev. 2009, 5, 35. [Google Scholar]
  77. Eijdenberg, E.L.; Borner, K. THe performance of subsistence entrepreneurs in Tanzania’s informal economy Y. J. Dev. Entrep. 2017, 22, 1750007. [Google Scholar] [CrossRef]
  78. Sridharan, S.; Maltz, E.; Viswanathan, M.; Gupta, S. Transformative Subsistence Entrepreneurship: A Study in India. J. Macromark. 2014, 34, 486–504. [Google Scholar] [CrossRef]
  79. Shava, H.; Chinyamurindi, W. Barriers of growth within an informal sector business: Narratives of women subsistence entrepreneurs in South Africa. Afr. J. Econ. Manag. Stud. 2022, 13, 328–343. [Google Scholar] [CrossRef]
  80. Swedberg, R. Exploratory research. In The Production of Knowledge: Enhancing Progress in Social Science; Elman, C., Gerring, J., Mahoney, J., Eds.; Cambridge University Press: Cambridge, UK, 2020; pp. 17–41. [Google Scholar]
  81. Guba, E.G.; Lincoln, Y.S. Competing Paradigms in Qualitative Research; Sage: Newcastle upon Tyne, UK, 1994; Volume 2, pp. 163–194. [Google Scholar]
  82. Klein, H.K.; Myers, M.D. A set of principles for conducting and evaluating interpretive field studies in information systems. MIS Q. 1999, 23, 67–93. [Google Scholar] [CrossRef]
  83. Nunes, A.K.d.S.; Morioka, S.N.; Bolis, I. Challenges of business models for sustainability in startups. RAUSP Manag. J. 2022, 57, 382–400. [Google Scholar] [CrossRef]
  84. Harvey, W.S. Strategies for conducting elite interviews. Qual. Res. 2011, 11, 431–441. [Google Scholar] [CrossRef]
  85. Atkinson, R.; Flint, J. Accessing hidden and hard-to-reach populations: Snowball research strategies. Soc. Res. Update 2001, 33, 1–4. [Google Scholar]
  86. Saunders, M.; Lewis, P.; Thornhill, A. Research Methods for Business Students, 9th ed.; Pearson Education: London, UK, 2023. [Google Scholar]
  87. King, N. Using templates in the thematic analysis of text. In Essential Guide to Qualitative Methods in Organizational Research; Cassell, C., Symon, G., Eds.; Sage: Newcastle upon Tyne, UK, 2004; pp. 256–270. [Google Scholar]
  88. Jackson, K.; Bazeley, P. Qualitative Data Analysis with NVivo; Sage: Newcastle upon Tyne, UK, 2019. [Google Scholar]
  89. Gibbs, G.R. Thematic coding and categorizing. In Analyzing Qualitative Data; Gibbs, G.R., Ed.; Sage: Newcastle upon Tyne, UK, 2007; Volume 703, pp. 38–56. [Google Scholar]
  90. Zali, M.R.; Faghih, N.; Ghotbi, S.; Rajaie, S. The effect of necessity and opportunity driven entrepreneurship on business growth. Int. Res. J. Appl. Basic Sci. 2013, 7, 100–108. [Google Scholar]
  91. Watson, K.; Hogarth-Scott, S.; Wilson, N. Small business start-ups: Success factors and support implications. Int. J. Entrep. Behav. Res. 1998, 4, 217–238. [Google Scholar] [CrossRef]
  92. Chikwendu, J.E.; Mutambara, E. Sociological factors influencing the success of African immigrant-owned micro businesses in South Africa. Entrep. Sustain. Issues 2020, 8, 972–982. [Google Scholar] [CrossRef]
  93. Lantai, T. Hospitality Micro Enterprises (MEs) during COVID-19: Changing Experiences through Service Innovation and Digital Tools. In Tourism and the Experience Economy in the Digital Era; Mei, X.Y., Ed.; Routledge: London, UK, 2023; pp. 145–156. [Google Scholar]
  94. Gemmell, R.M.; Kolb, D.A. Experiential Learning and Creativity in Entrepreneurship. In Encyclopedia of Creativity, Invention, Innovation and Entrepreneurship; Carayannis, E.G., Ed.; Springer: New York, NY, USA, 2013; pp. 702–710. [Google Scholar]
  95. Heinonen, K.; Strandvik, T. Reframing service innovation: COVID-19 as a catalyst for imposed service innovation. J. Serv. Manag. 2021, 32, 101–112. [Google Scholar] [CrossRef]
  96. Cacciotti, G.; Hayton, J.C.; Mitchell, J.R.; Giazitzoglu, A. A reconceptualization of fear of failure in entrepreneurship. J. Bus. Ventur. 2016, 31, 302–325. [Google Scholar] [CrossRef]
  97. Hunter, E.; Jenkins, A.; Mark-Herbert, C. When fear of failure leads to intentions to act entrepreneurially: Insights from threat appraisals and coping efficacy. Int. Small Bus. J. 2021, 39, 407–423. [Google Scholar] [CrossRef]
  98. Lazarus, R.S.; Folkman, S. Stress, Appraisal, and Coping; Springer Publishing Company: Berlin/Heidelberg, Germany, 1984. [Google Scholar]
  99. Peters, M.; Kallmuenzer, A.; Buhalis, D. Hospitality entrepreneurs managing quality of life and business growth. Curr. Issues Tour. 2019, 22, 2014–2033. [Google Scholar] [CrossRef]
Disclaimer/Publisher’s Note: The statements, opinions and data contained in all publications are solely those of the individual author(s) and contributor(s) and not of MDPI and/or the editor(s). MDPI and/or the editor(s) disclaim responsibility for any injury to people or property resulting from any ideas, methods, instructions or products referred to in the content.

Article Metrics

Citations

Article Access Statistics

Multiple requests from the same IP address are counted as one view.